力士乐报警代码及说明一揽
- 格式:doc
- 大小:63.00 KB
- 文档页数:14
力士乐驱动器报警代码DKC故障诊断1诊断信息F和诊断信息E的说明1.1错误诊断信息FF205 凸轮轴故障F207 切换至未初始化运行模式F208 UL电机类型已变F209 PL装载参数默认值F211 DISC-Error no.1(1#错误)F212 DISC-Error no.2(2#错误)F212 DISC-Error no.3(3#错误)F212 DISC-Error no.4(4#错误)F217 未接冷却风扇F218 放大器过热关机F219 电机过热关机F220 制动电阻器过载关机F221 电机温度监控器故障F223 停止轴时的初始化过程错误F224 超过最大制动时间F226 功率部分欠电压F228 过大偏差F229 编码器1故障:象限错误F230 超过编码器1最大信号频率F236 位置反馈的差值过大F237 位置指令的差值过大F238 实际速度值的差值过大F242 编码器2故障:信号幅度错误F245 编码器2故障:象限错误F246 超过编码器2最大信号频率F248 电池电压过低F249 主驱动器编码器故障:信号太小F250 目标位置预置内存溢出F252 主驱动器编码器故障:象限错误F253 增量编码器仿真:脉冲频率太高F260 指令电流极限关闭F262 状态输出口出现外部短路F267 内部硬件同步错误F269 电机制动器释放过程中错误F276 绝对编码器超出允许的窗口F277 电流测量补偿错误F281 主回路故障F288 EMD模块固件升级过程中出现错误F291 EMD模块超时F292 EMD模块过热F294 Ecox 客户端超时F296 Ecox 客户端数量不准确F297 Ecox 客户端错误F386 电源模块没有就绪信号F401 双MST故障关机F402 双MDT故障关机F403 通信阶段关机F404 阶段前进过程中出现错误F405 阶段后退过程中出现错误F406 阶段切换无就绪信号F407 主通信初始化过程中的错误F411 双SST故障关机F434 紧停E-STOPF629 超过正行程极限F630 超过负行程极限F634 紧停E-STOPF643 探测到正行程极位开关F644 探测到负行程限位开关F811 换算偏置无法确定F812 在换算过程中移动越程F822 编码器1故障:信号幅度错误F843 编码器2故障:信号幅度错误F845 编码器2故障:象限错误F850 看门狗协处理器F860 过流:功率部分有短路F870 +24v直流错误F873 电源驱动部分故障F878 速度环错误F880 经过优化的换算偏置错误1.2报警诊断信息EE211 DISC-#1报警E212 DISC-#2报警E212 DISC-#3报警E212 DISC-#4报警E217 冷却风扇转速太慢E221 报警电机温度监控有故障E225 电机过载E226 功率部分欠电压E247 插补速度=0E248 插补加速度=0E249 定位速度>=S-0-0091E250 驱动器过热预报警E251 电机过热预报警E252 制动电阻器过载预报警E253 目标位置超出行程范围E254 未回零E255 进给倍率S-0-108=0E256 转矩限制=0E257 连续电流限制活动E258 选定的处理块未编程E259 指令速度限制活动E260 指令电流限制活动E261 连续电流限制预报警E263 速度指令值>极限S-0-0091E264 目标位置超过数字范围E267 硬件同步有故障E269 制动器的制动转矩太低E281 主回路故障E288 EMD模块固件升级活动E289 等待Ecox服务器端扫描E291 EMD模块超时E293 EMD模块欠电压E296 Ecox客户端数量不准确E386 电源模块无就绪信号E408 MDT数据存储器A无效编址E409 A T数据存储器A无效编址E410 客户端未被扫描或地址为0E411 双SST故障E825 功率部分过电压E826 功率部分欠电压E829 超过正位置极限E830 超过负位置极限E831 在点动过程中达到位置极限E834 紧停E-STOPE843 正限位开关活动E844 负限位开关活动E881 主回路故障E886 电源模块没有准备好信号2诊断信息B、C、D和诊断信息A的说明2.1指令诊断信息B、C和DB100 指令释放电机制动器B101 指令未使能B200 制动器检查指令B201 只在驱动器使能时进行制动器检查B202 在制动器嵌入过程中出现错误B203 制动器制动转矩太低B300 后备工作内存过程指令C100 通讯阶段3转换检查C101 无效通信参数(S-0-0021)C102 通信参数极限错误(S-0-0021)C104 MDT的配置IDN不可配置C105 配置长度大于MDT最大长度C106 A T的配置IDN不可配置C107 配置长度大于A T最大长度C108 时间片参数大于Sercos循环时间C109 MDT(S-0-0009)中的数据记录位置为偶数C110 MDT(S-0-0010)长度为奇数C111 1D9+记录长度-1大于长度MDT(S-0-0010)C112 TNcyc(S-0-0001)或TScyc(S-0-0002)错误C113 TNcyc(S-0-0001)与TScyc(S-0-0002)的关系错误C114 T4大于TScyc(S-0-0002)-T4min(S-0-0005)C115 T2数值太小C118 MDT配置顺序错误C200 通讯阶段4转换检查C201 无效参数(S)(->S-0-0022)C202 参数极限错误(->S-0-0022)C203 参数计算错误(->S-0-0022)C204 电机类型P-0-4014不准确C210 要求反馈2(->S-0-0022)C211 无效反馈数据(->S-0-0022)C212 无效放大数据(->S-0-0022)C213 位置数据比例错误C214 速度数据比例错误C215 加速度数据比例错误C216 转矩/力数据比例错误C217 反馈1数据读取错误C218 反馈2数据读取错误C220 反馈1初始化错误C221 反馈2初始化错误C223 最大范围输入值太高C227 模范围错误C234 编码器不能组合C235 负载侧电机编码器只可用于感应电机C236 要求反馈1(P-0-0074)C238 编码器2功能错误(->S-0-0022)C241 必须为二进制编码器分辨率C242 一个参数的多重配置(->S-0-0022)C300 指令设定绝对测量C302 未安装绝对测量系统C400 切换至参数方式C401 驱动器使能时,不允许切换C402 只允许在没有上位控制时C500 复位1类诊断,错误复位C600 驱动器控制的回零过程指令C601 只在驱动器使能时才能够回零C602 距离回零开关-参考标记错误C604 绝对编码器不能回零C606 未探测出参考标记C700 基本参数装载C702 默认参数不可用C703 默认参数无效C704 参数不可拷贝C800 调入默认参数C801 参数默认值错误(->S-0-0021)C802 密码锁定D300 指令调整换算D301 驱动器未做好换算指令准备D302 电机转矩/力太小,无法运动D303 指令启动时驱动器处于控制状态D304 偏置计算错误D305 驱动器使能被拒绝D306 系统断电D307 驱动器不运动D308 无法调整异步电机D309 进入阶段4D310 输入主密码D311 不能确定换算偏置D312 在换算过程中超过运动范围D500 指令获取标志位置D501 要求增量编码器D600 取消回参考点过程指令D700 轴禁止指令D701 仅可在驱动器无使能时使用轴禁止指令D800 测量轮模式指令D801 测量轮不能运行D900 自动控制环调整指令D901 启动要求驱动器使能D902 电机反馈数据无效D903 惯量检测失败D904 增益调整失败D905 位移范围无效,P-0-0166和P-0-0167D906 位移范围超出2.2状态诊断信息AA000 通讯阶段0A001 通讯阶段1A002 通讯阶段2A003 通讯阶段3A009 SERCOS接口的自动波特率检测A010 驱动停止A012 控制和功率部分运行准备就绪A013 接通电源准备就绪A100 驱动器处于转矩控制模式下A101 驱动器处于速度控制模式下A102 使用编码器1的位置模式A103 使用编码器2的位置模式A104 位置模式,无滞后,编码器1A105 位置模式,无滞后,反馈2A106 驱动器控制的插补,编码器1A107 驱动器控制的插补,编码器2A108 驱动器控制的插补,无滞后,编码器1A109 驱动器控制的初步,无滞后,编码器2A110 速度同步,虚拟主驱动器A111 速度同步,真实主驱动器A112 相位同步,编码器1, 虚拟主驱动器A113 相位同步,编码器2. 虚拟主驱动器A114 相位同步,编码器1. 真实主驱动器A116 相位同步,无滞后,编码器1, 虚拟主驱动器A117 相位同步,无滞后,编码器2, 虚拟主驱动器A118 相位同步,无滞后,编码器1, 真实主驱动器A128 凸轮轴,编码器1, 虚拟主驱动器A129 凸轮轴,编码器2, 虚拟主驱动器A130 凸轮轴,编码器1, 真实主驱动器A132 凸轮轴,无滞后,编码器1, 虚拟主驱动器A133 凸轮轴,无滞后,编码器2, 虚拟主驱动器A134 凸轮轴,无滞后,编码器1, 真实主驱动器A150 驱动器控制的定位,编码器1A151 驱动器控制的定位,编码器1,无滞后A152 驱动器控制的定位,编码器2A153 驱动器控制的定位,编码器2,无滞后A154 编码器1,驱动器受控的位置模式A155 编码器1,无滞后,驱动器受控的位置模式A156 编码器2,驱动器受控的位置模式A157 编码器2,无滞后,驱动器受控的位置模式A206 数据处理块模式,编码器1A207 数据处理块模式,无滞后,编码器1A208 正向点动模式A210 数据处理块模式,编码器2A211 数据处理块模式,无滞后,编码器2A218 负向点动模式A400 自动的驱动器检查和调整A401 驱动器减速至自动模式A402 驱动器处于自动模式A800 不明运行模式力士乐伺服驱动器故障代码故障代码故障描述对策C0270 电机编码器数据读取错误电机编码器回路故障,检查可能出现的三个地方:电机编码器,反馈线及CSB的编码器反馈口。
REROTH力士乐伺服器故障代码RE_ROTH力士乐伺服器维修故障处理:故障代码:C0270故障描述:电机编码器数据读取错误对策:电机编码器回路故障,检查可能出现的三个地方:电机编码器,反馈线及CSB的编码器反馈口故障代码:C0285故障描述:电机的型号参数P-0-4014有误.对策:确认电机型号及编码器的型号(P-0-4014)。
检查可能出现的三个地方:电机编码器,反馈线及CSB的编码器反馈口故障代码:E2074 F2076 C0210 C0220 C0271 故障描述:一些相关的编码器故障报警故障代码:C0201故障描述:;无效的参数,当切换到操作模式P4时,内部的参数被检测,有参数超出它定义的范围时就出现该报警.对策:(1)查看S-0-0022参数,该参数包含所有的无效参数,再更改无效参数(02,03版固化软件)(2)查看S-0-0423参数,该参数包含所有的无效参数,再更改无效参数(04版固化软件)(3)通常加载基本参数后,导入备份参数可以解决此问题故障代码:E8260故障描述:扭矩过载对策:(1)减小加速度(2)增大相应的限制值S-00082,S-0-0083,S-0-0092,P-0-109(3)优化速度环参数(4)增加外接制动电阻故障代码:F____故障描述:驱动器功率单元欠压报警,当DC bus电压值小于P-0-0114定义的值并有使能的情况下出现该报警 ;对策:(1)检查外部380V主电源,检查直流母线电压(2)驱动器功率单元产生不了DC,更换HCS功率单元(3)检查PLC时序,Ab__224;AF故障代码:F2077故障描述:电流检测错误,硬件故障,驱动器实时监控电流,如超出允许范围时出现该报警 ;对策:(1)驱动器功率单元的电流霍尔传感器故障,更换HCS功率单元(2)控制单元CSB的电流计算回路有问题,更换CSB控制单元;故障代码:F2816 故障描述:DC bus故障对策(1)检查外部380V(2)直流母线以及外部制动电阻接线(3)驱动器整流单元故障,更换HCS功率部分故障代码:F____故障描述:驱动器温度报警对策:(1)降低环境温度(2)检查柜内冷却装置(3)清洗驱动器内部风扇(4)驱动器内部温度传感器故障,更换HCS功率部分故障代码:F____ F____ 故障描述:电机温度报警(S-0-0204为温度限定参数)对策:(1)检查机械是否有卡死导致电机过载发热(2)检查电机到驱动器的温度电缆(_6-1、2)是否松动脱落(3)电机温度传感器故障,更换电机(4)驱动器温度检测回路故障,更换HCS功率单元;故障代码:F2820故障描述:制动电阻报警对策:(1)减小减速度和速度命令值(2)更换制动电阻,增加阻值(3)HCS-检查外部制动电阻以及与驱动器的接线(_6-3,4)(4)HMV-内部制动电阻故障,更换HMV电源。
力士乐报警代码及说明一揽力士乐驱动器报警代码查询,有用力士乐驱动器的工程师,可以转载查询。
DKC?故障诊断?1?诊断信息?F?和诊断信息?E?的说明?1.1?错误诊断信息F?F205?凸轮轴故障F207?切换至未初始化运行模式?F208?UL?电机类型已变?F209?PL?装载参数默认值?F211?DISC-Error?no.1(1#错误)F212 F212 F212 DISC-Error no.2(2#错误) DISC-Error no.3(3#错误) DISC-Error no.4(4#错误)F217 未接冷却风扇F218 放大器过热关机F219 电机过热关机F220 制动电阻器过载关机F221 电机温度监控器故障F223 停止轴时的初始化过程错误F224 超过最大制动时间F226 功率部分欠电压F228 过大偏差F229 编码器 1 故障:象限错误F230 超过编码器 1 最大信号频率F236 位置反馈的差值过大F237 位置指令的差值过大F238 实际速度值的差值过大F242 编码器 2 故障:信号幅度错误F245 编码器 2 故障:象限错误F246 超过编码器 2 最大信号频率F248 电池电压过低F249 主驱动器编码器故障:信号太小F250 目标位置预置内存溢出F252 主驱动器编码器故障:象限错误F253 增量编码器仿真:脉冲频率太高F260 指令电流极限关闭F262 状态输出口出现外部短路F267 内部硬件同步错误F269 电机制动器释放过程中错误F276 绝对编码器超出允许的窗口F277 电流测量补偿错误F281 主回路故障F288 EMD 模块固件升级过程中出现错误F291 EMD 模块超时F292 EMD 模块过热F294 Ecox 客户端超时F296 Ecox 客户端数量不准确F297 Ecox 客户端错误F386 电源模块没有就绪信号F401 双 MST 故障关机F402 双 MDT 故障关机F403 通信阶段关机F404 阶段前进过程中出现错误F405 阶段后退过程中出现错误F406 阶段切换无就绪信号F407 主通信初始化过程中的错误F411 双 SST 故障关机F434 紧停 E-STOP F629 超过正行程极限F630 超过负行程极限F634 紧停 E-STOPF643 探测到正行程极位开关F644 探测到负行程限位开关F811 换算偏置无法确定F812 在换算过程中移动越程F822 编码器 1 故障:信号幅度错误F843 编码器 2 故障:信号幅度错误F845 编码器 2 故障:象限错误F850 看门狗协处理器F860 过流:功率部分有短路F870 +24v 直流错误F873 电源驱动部分故障F878 速度环错误F880 经过优化的换算偏置错误1.2 报警诊断信息E E211 DISC-#1 报警E212 E212 E212 DISC-#2 报警 DISC-#3 报警 DISC-#4 报警 E217 冷却风扇转速太慢E221 报警电机温度监控有故障E225 电机过载E226 功率部分欠电压E247 插补速度=0E248 插补加速度=0E249 定位速度>=S-0-0091 E250 驱动器过热预报警E251 电机过热预报警E252 制动电阻器过载预报警E253 目标位置超出行程范围E254 未回零E255 进给倍率 S-0-108=0E256 转矩限制=0E257 连续电流限制活动E258 选定的处理块未编程E259 指令速度限制活动261 连续电流限制预报警E263 速度指令值>极限 S-0-0091E264 目标位置超过数字范围E267 硬件同步有故障E269 制动器的制动转矩太低E281 主回路故障E288 EMD 模块固件升级活动 EMD 模块超时 EMD 模块欠电压 Ecox 客户端数量不准确E289 等待 Ecox 服务器端扫描E291 E293 E296E386 电源模块无就绪信号E408 MDT 数据存储器 A 无效编址E409 AT 数据存储器 A 无效编址E410 客户端未被扫描或地址为0 E411 双 SST 故障E825 功率部分过电压E826 功率部分欠电压E829 超过正位置极限E830 超过负位置极限E831 在点动过程中达到位置极限E834 紧停 E-STOPE843 正限位开关活动E844 负限位开关活动E881 主回路故障E886 电源模块没有准备好信号2 诊断信息 B、C、D 和诊断信息 A 的说明2.1 指令诊断信息 B、C 和 DB100 指令释放电机制动器B101 指令未使能B200 制动器检查指令B201 只在驱动器使能时进行制动器检查B202 在制动器嵌入过程中出现错误B203 制动器制动转矩太低B300 后备工作内存过程指令C100 通讯阶段 3 转换检查C101 无效通信参数(S-0-0021)C102 通信参数极限错误(S-0-0021)C104 MDT 的配置 IDN 不可配置C105 配置长度大于 MDT 最大长度C106 AT 的配置 IDN 不可配置C107 配置长度大于 AT 最大长度C108 时间片参数大于 Sercos 循环时间C109 MDT(S-0-0009)中的数据记录位置为偶数C110 MDT(S-0-0010)长度为奇数C111 1D9+记录长度-1 大于长度 MDT(S-0-0010)C112 TNcyc(S-0-0001)或 TScyc(S-0-0002)错误C113 TNcyc(S-0-0001)与 TScyc(S-0-0002)的关系错误C114 T4 大于 TScyc(S-0-0002)-T4min(S-0-0005) C115 T2 数值太小C118 MDT 配置顺序错误C200 通讯阶段 4 转换检查C201 无效参数(S)(->S-0-0022)C202 参数极限错误(->S-0-0022)C203 参数计算错误(->S-0-0022)C204 电机类型 P-0-4014 不准确C210 要求反馈 2(->S-0-0022)C211 无效反馈数据(->S-0-0022)C212 无效放大数据(->S-0-0022)C213 位置数据比例错误C214 速度数据比例错误C215 加速度数据比例错误C216 转矩/力数据比例错误C217 反馈 1 数据读取错误C218 反馈 2 数据读取错误C220 反馈 1 初始化错误C221 反馈 2 初始化错误C223 最大范围输入值太高C227 模范围错误C234 编码器不能组合C235 负载侧电机编码器只可用于感应电机C236 要求反馈 1(P-0-0074)C238 编码器 2 功能错误(->S-0-0022)C241 必须为二进制编码器分辨率C242 一个参数的多重配置(->S-0-0022)C300 指令设定绝对测量C302 未安装绝对测量系统C400 切换至参数方式C401 驱动器使能时,不允许切换C402 只允许在没有上位控制时C500 复位 1 类诊断,错误复位C600 驱动器控制的回零过程指令C601 只在驱动器使能时才能够回零C602 距离回零开关-参考标记错误C604 绝对编码器不能回零C606 未探测出参考标记C700 基本参数装载C702 默认参数不可用C703 默认参数无效C704 参数不可拷贝C800 调入默认参数C801 参数默认值错误(->S-0-0021)C802 密码锁定D300 指令调整换算D301 驱动器未做好换算指令准备D302 电机转矩/力太小,无法运动D303 指令启动时驱动器处于控制状态D304 偏置计算错误D305 驱动器使能被拒绝D306 系统断电D307 驱动器不运动D308 无法调整异步电机D309 进入阶段 4D310 输入主密码D311 不能确定换算偏置D312 在换算过程中超过运动范围D500 指令获取标志位置D501 要求增量编码器D600 取消回参考点过程指令D700 轴禁止指令D701 仅可在驱动器无使能时使用轴禁止指令D800 测量轮模式指令D801 测量轮不能运行D900 自动控制环调整指令D901 启动要求驱动器使能D902 电机反馈数据无效D903 惯量检测失败D904 增益调整失败D905 位移范围无效,P-0-0166 和 P-0-0167D906 位移范围超出2.2 状态诊断信息 AA000 通讯阶段 0A001 通讯阶段 1A002 A003 A009 通讯阶段 2 通讯阶段 3 SERCOS 接口的自动波特率检测A010 驱动停止A012 控制和功率部分运行准备就绪A013 接通电源准备就绪A100 驱动器处于转矩控制模式下A101 驱动器处于速度控制模式下A102 使用编码器 1 的位置模式A103 使用编码器 2 的位置模式A104 位置模式,无滞后,编码器 1A105 位置模式,无滞后,反馈2A106 驱动器控制的插补,编码器1A107 驱动器控制的插补,编码器 2A108 驱动器控制的插补,无滞后,编码器 1A109 驱动器控制的初步,无滞后,编码器 2A110 速度同步,虚拟主驱动器A111 速度同步,真实主驱动器A112 相位同步,编码器 1, 虚拟主驱动器A113 相位同步,编码器 2. 虚拟主驱动器A114 相位同步,编码器 1. 真实主驱动器A116 相位同步,无滞后,编码器 1, 虚拟主驱动器A117 相位同步,无滞后,编码器 2, 虚拟主驱动器A118 相位同步,无滞后,编码器 1, 真实主驱动器A128 凸轮轴,编码器 1, 虚拟主驱动器A129 凸轮轴,编码器 2, 虚拟主驱动器A130 凸轮轴,编码器 1, 真实主驱动器A132 凸轮轴,无滞后,编码器 1, 虚拟主驱动器A133 凸轮轴,无滞后,编码器 2, 虚拟主驱动器A134 凸轮轴,无滞后,编码器 1, 真实主驱动器A150 驱动器控制的定位,编码器1 A151 驱动器控制的定位,编码器 1,无滞后A152 驱动器控制的定位,编码器2 A153 驱动器控制的定位,编码器 2,无滞后A154 编码器 1,驱动器受控的位置模式A155 编码器 1,无滞后,驱动器受控的位置模式A156 编码器 2,驱动器受控的位置模式A157 编码器 2,无滞后,驱动器受控的位置模式A206 数据处理块模式,编码器1A207 数据处理块模式,无滞后,编码器1A208 正向点动模式A210 数据处理块模式,编码器2A211 数据处理块模式,无滞后,编码器2A218 负向点动模式A400 自动的驱动器检查和调整A401 驱动器减速至自动模式A402 驱动器处于自动模式A800 不明运行模式力士乐伺服驱动器故障代码故障代码C0270 故障描述电机编码器数据读取错误电机的型号参数P-0-4014 有误。
力士乐报警代码及说明一揽精编W O R D版 IBM system office room 【A0816H-A0912AAAHH-GX8Q8-GNTHHJ8】力士乐报警代码及说明一揽力士乐驱动器报警代码查询,有用力士乐驱动器的工程师,可以转载查询。
DKC故障诊断1诊断信息F和诊断信息E的说明1.1?错误诊断信息FF205凸轮轴故障F207切换至未初始化运行模式F208UL电机类型已变F209PL装载参数默认值F211DISC-Errorno.1(1#错误)F212F212F212DISC-Errorno.2(2#错误)DISC-Errorno.3(3#错误)DISC-Errorno.4(4#错误) F217未接冷却风扇F218放大器过热关机F219电机过热关机F220制动电阻器过载关机F221电机温度监控器故障F223?停止轴时的初始化过程错误F224超过最大制动时间F226功率部分欠电压F228?过大偏差F229编码器1故障:象限错误F230超过编码器1最大信号频率F236位置反馈的差值过大F237?位置指令的差值过大F238实际速度值的差值过大F242编码器2故障:信号幅度错误F245编码器2故障:象限错误F246超过编码器2最大信号频率F248?电池电压过低F249主驱动器编码器故障:信号太小F250?目标位置预置内存溢出F252主驱动器编码器故障:象限错误F253增量编码器仿真:脉冲频率太高F260?指令电流极限关闭F262状态输出口出现外部短路F267内部硬件同步错误F269电机制动器释放过程中错误F276绝对编码器超出允许的窗口F277?电流测量补偿错误F281主回路故障F288EMD模块固件升级过程中出现错误 F291EMD模块超时F292EMD模块过热F294Ecox客户端超时F296Ecox客户端数量不准确F297Ecox客户端错误F386电源模块没有就绪信号F401双MST故障关机F402双MDT故障关机F403通信阶段关机F404阶段前进过程中出现错误F405?阶段后退过程中出现错误F406阶段切换无就绪信号F407?主通信初始化过程中的错误F411双SST故障关机F434紧停E-STOPF629超过正行程极限F630超过负行程极限F634紧停E-STOPF643?探测到正行程极位开关F644探测到负行程限位开关F811换算偏置无法确定F812?在换算过程中移动越程F822编码器1故障:信号幅度错误F843编码器2故障:信号幅度错误F845编码器2故障:象限错误F850?看门狗协处理器F860过流:功率部分有短路F870+24v直流错误F873电源驱动部分故障F878速度环错误F880经过优化的换算偏置错误1.2?报警诊断信息EE211DISC-#1报警E212E212E212DISC-#2报警DISC-#3报警DISC-#4报警E217冷却风扇转速太慢E221?报警电机温度监控有故障E225电机过载E226功率部分欠电压E247插补速度=0E248?插补加速度=0E249定位速度>=S-0-0091E250驱动器过热预报警E251电机过热预报警E252制动电阻器过载预报警E253?目标位置超出行程范围E254未回零E255进给倍率S-0-108=0E256?转矩限制=0E257连续电流限制活动E258选定的处理块未编程E259指令速度限制活动261?连续电流限制预报警E263速度指令值>极限S-0-0091E264?目标位置超过数字范围E267硬件同步有故障E269制动器的制动转矩太低E281主回路故障E288EMD模块固件升级活动EMD模块超时EMD模块欠电压Ecox客户端数量不准确E289等待Ecox服务器端扫描E291E293E296 E386电源模块无就绪信号E408MDT数据存储器A无效编址E409AT数据存储器A无效编址E410客户端未被扫描或地址为0E411双SST故障E825功率部分过电压E826功率部分欠电压E829超过正位置极限E830超过负位置极限E831在点动过程中达到位置极限E834紧停E-STOPE843?正限位开关活动E844负限位开关活动E881主回路故障E886电源模块没有准备好信号2诊断信息B、C、D和诊断信息A的说明2.1指令诊断信息B、C和DB100指令释放电机制动器B101?指令未使能B200制动器检查指令B201只在驱动器使能时进行制动器检查B202在制动器嵌入过程中出现错误B203制动器制动转矩太低 B300后备工作内存过程指令C100通讯阶段3转换检查C101无效通信参数(S-0-0021)C102?通信参数极限错误(S-0-0021)C104MDT的配置IDN不可配置C105配置长度大于MDT最大长度C106AT的配置IDN不可配置C107配置长度大于AT最大长度C108时间片参数大于Sercos循环时间C109MDT(S-0-0009)中的数据记录位置为偶数C110MDT(S-0-0010)长度为奇数C1111D9+记录长度-1大于长度MDT(S-0-0010) C112TNcyc(S-0-0001)或TScyc (S-0-0002)错误C113TNcyc(S-0-0001)与TScyc(S-0-0002)的关系错误C114T4大于TScyc(S-0-0002)-T4min(S-0-0005)C115T2数值太小C118MDT配置顺序错误C200通讯阶段4转换检查C201无效参数(S)(->S-0-0022)C202参数极限错误(->S-0-0022)C203参数计算错误(->S-0-0022)C204电机类型P-0-4014不准确C210要求反馈2(->S-0-0022)C211无效反馈数据(->S-0-0022)C212无效放大数据(->S-0-0022)C213?位置数据比例错误C214速度数据比例错误C215加速度数据比例错误C216?转矩/力数据比例错误C217反馈1数据读取错误C218反馈2数据读取错误C220反馈1初始化错误C221反馈2初始化错误C223?最大范围输入值太高C227模范围错误C234编码器不能组合C235负载侧电机编码器只可用于感应电机C236要求反馈1(P-0-0074)C238编码器2功能错误(->S-0-0022)C241必须为二进制编码器分辨率C242?一个参数的多重配置(->S-0-0022)C300指令设定绝对测量C302未安装绝对测量系统C400切换至参数方式 C401驱动器使能时,不允许切换C402?只允许在没有上位控制时C500复位1类诊断,错误复位C600驱动器控制的回零过程指令C601只在驱动器使能时才能够回零C602距离回零开关-参考标记错误C604绝对编码器不能回零C606未探测出参考标记C700基本参数装载C702默认参数不可用C703?默认参数无效C704参数不可拷贝C800调入默认参数C801?参数默认值错误(->S-0-0021)C802密码锁定D300指令调整换算D301?驱动器未做好换算指令准备D302电机转矩/力太小,无法运动D303指令启动时驱动器处于控制状态D304偏置计算错误D305驱动器使能被拒绝D306系统断电D307驱动器不运动D308无法调整异步电机D309进入阶段4D310输入主密码D311?不能确定换算偏置D312在换算过程中超过运动范围D500指令获取标志位置D501要求增量编码器D600?取消回参考点过程指令D700轴禁止指令D701仅可在驱动器无使能时使用轴禁止指令D800测量轮模式指令D801测量轮不能运行D900?自动控制环调整指令D901启动要求驱动器使能D902电机反馈数据无效D903?惯量检测失败D904增益调整失败D905位移范围无效,P-0-0166和P-0-0167D906?位移范围超出2.2状态诊断信息AA000通讯阶段0A001通讯阶段1A002A003A009通讯阶段2通讯阶段3SERCOS接口的自动波特率检测A010?驱动停止A012控制和功率部分运行准备就绪A013接通电源准备就绪A100?驱动器处于转矩控制模式下A101驱动器处于速度控制模式下A102使用编码器1的位置模式A103使用编码器2的位置模式A104位置模式,无滞后,编码器1A105位置模式,无滞后,反馈2A106驱动器控制的插补,编码器1A107驱动器控制的插补,编码器2A108驱动器控制的插补,无滞后,编码器1 A109驱动器控制的初步,无滞后,编码器2A110?速度同步,虚拟主驱动器A111速度同步,真实主驱动器A112相位同步,编码器1,虚拟主驱动器A113相位同步,编码器2.虚拟主驱动器A114相位同步,编码器1.真实主驱动器A116相位同步,无滞后,编码器1,虚拟主驱动器A117相位同步,无滞后,编码器2,虚拟主驱动器A118相位同步,无滞后,编码器1,真实主驱动器A128凸轮轴,编码器1,虚拟主驱动器A129凸轮轴,编码器2,虚拟主驱动器A130凸轮轴,编码器1,真实主驱动器A132凸轮轴,无滞后,编码器1,虚拟主驱动器A133凸轮轴,无滞后,编码器2,虚拟主驱动器A134凸轮轴,无滞后,编码器1,真实主驱动器A150驱动器控制的定位,编码器1A151驱动器控制的定位,编码器1,无滞后A152驱动器控制的定位,编码器2A153驱动器控制的定位,编码器2,无滞后A154编码器1,驱动器受控的位置模式A155编码器1,无滞后,驱动器受控的位置模式A156编码器2,驱动器受控的位置模式A157编码器2,无滞后,驱动器受控的位置模式A206 数据处理块模式,编码器 1A207 数据处理块模式,无滞后,编码器 1A208 正向点动模式A210 数据处理块模式,编码器 2A211 数据处理块模式,无滞后,编码器 2 A218 负向点动模式A400 自动的驱动器检查和调整A401 驱动器减速至自动模式A402 驱动器处于自动模式A800 不明运行模式力士乐伺服驱动器故障代码故障代码C0270 故障描述电机编码器数据读取错误电机的型号参数 P-0-4014 有误。
力士乐报警代码及说明一揽力士乐驱动器报警代码查询,有用力士乐驱动器的工程师,可以转载查询。
DKC 故障诊断 1 诊断信息 F 和诊断信息 E 的说明1.1 错误诊断信息F F205 凸轮轴故障F207 切换至未初始化运行模式F208 UL 电机类型已变F209 PL 装载参数默认值F211 DISC-Error no.1(1#错误)F212 F212 F212 DISC-Error no.2(2#错误) DISC-Error no.3(3#错误) DISC-Error no.4(4#错误)F217 未接冷却风扇F218 放大器过热关机F219 电机过热关机F220 制动电阻器过载关机F221 电机温度监控器故障F223 停止轴时的初始化过程错误F224 超过最大制动时间F226 功率部分欠电压F228 过大偏差F229 编码器 1 故障:象限错误F230 超过编码器 1 最大信号频率F236 位置反馈的差值过大F237 位置指令的差值过大F238 实际速度值的差值过大F242 编码器 2 故障:信号幅度错误F245 编码器 2 故障:象限错误F246 超过编码器 2 最大信号频率F248 电池电压过低F249 主驱动器编码器故障:信号太小F250 目标位置预置内存溢出F252 主驱动器编码器故障:象限错误F253 增量编码器仿真:脉冲频率太高F260 指令电流极限关闭F262 状态输出口出现外部短路F267 内部硬件同步错误F269 电机制动器释放过程中错误F276 绝对编码器超出允许的窗口F277 电流测量补偿错误F281 主回路故障F288 EMD 模块固件升级过程中出现错误 F291 EMD 模块超时F292 EMD 模块过热F294 Ecox 客户端超时F296 Ecox 客户端数量不准确F297 Ecox 客户端错误F386 电源模块没有就绪信号F401 双 MST 故障关机F402 双 MDT 故障关机F403 通信阶段关机F404 阶段前进过程中出现错误F405 阶段后退过程中出现错误F406 阶段切换无就绪信号F407 主通信初始化过程中的错误F411 双 SST 故障关机F434 紧停 E-STOP F629 超过正行程极限 F630 超过负行程极限F634 紧停 E-STOPF643 探测到正行程极位开关F644 探测到负行程限位开关F811 换算偏置无法确定F812 在换算过程中移动越程F822 编码器 1 故障:信号幅度错误F843 编码器 2 故障:信号幅度错误F845 编码器 2 故障:象限错误F850 看门狗协处理器F860 过流:功率部分有短路F870 +24v 直流错误F873 电源驱动部分故障F878 速度环错误F880 经过优化的换算偏置错误1.2 报警诊断信息E E211 DISC-#1 报警E212 E212 E212 DISC-#2 报警 DISC-#3 报警 DISC-#4 报警 E217 冷却风扇转速太慢E221 报警电机温度监控有故障E225 电机过载E226 功率部分欠电压E247 插补速度=0E248 插补加速度=0E249 定位速度>=S-0-0091 E250 驱动器过热预报警E251 电机过热预报警E252 制动电阻器过载预报警E253 目标位置超出行程范围E254 未回零E255 进给倍率 S-0-108=0E256 转矩限制=0E257 连续电流限制活动E258 选定的处理块未编程E259 指令速度限制活动261 连续电流限制预报警E263 速度指令值>极限 S-0-0091E264 目标位置超过数字范围E267 硬件同步有故障E269 制动器的制动转矩太低E281 主回路故障E288 EMD 模块固件升级活动 EMD 模块超时 EMD 模块欠电压 Ecox 客户端数量不准确E289 等待 Ecox 服务器端扫描E291 E293 E296E386 电源模块无就绪信号E408 MDT 数据存储器 A 无效编址E409 AT 数据存储器 A 无效编址E410 客户端未被扫描或地址为0 E411 双 SST 故障E825 功率部分过电压E826 功率部分欠电压E829 超过正位置极限E830 超过负位置极限E831 在点动过程中达到位置极限E834 紧停 E-STOPE843 正限位开关活动E844 负限位开关活动E881 主回路故障E886 电源模块没有准备好信号2 诊断信息 B、C、D 和诊断信息 A 的说明2.1 指令诊断信息 B、C 和 DB100 指令释放电机制动器B101 指令未使能B200 制动器检查指令B201 只在驱动器使能时进行制动器检查B202 在制动器嵌入过程中出现错误B203 制动器制动转矩太低B300 后备工作内存过程指令C100 通讯阶段 3 转换检查C101 无效通信参数(S-0-0021)C102 通信参数极限错误(S-0-0021)C104 MDT 的配置 IDN 不可配置C105 配置长度大于 MDT 最大长度C106 AT 的配置 IDN 不可配置C107 配置长度大于 AT 最大长度C108 时间片参数大于 Sercos 循环时间C109 MDT(S-0-0009)中的数据记录位置为偶数C110 MDT(S-0-0010)长度为奇数C111 1D9+记录长度-1 大于长度 MDT(S-0-0010)C112 TNcyc(S-0-0001)或 TScyc(S-0-0002)错误C113 TNcyc(S-0-0001)与 TScyc(S-0-0002)的关系错误 C114 T4 大于 TScyc(S-0-0002)-T4min(S-0-0005)C115 T2 数值太小C118 MDT 配置顺序错误C200 通讯阶段 4 转换检查C201 无效参数(S)(->S-0-0022)C202 参数极限错误(->S-0-0022)C203 参数计算错误(->S-0-0022)C204 电机类型 P-0-4014 不准确C210 要求反馈 2(->S-0-0022)C211 无效反馈数据(->S-0-0022)C212 无效放大数据(->S-0-0022)C213 位置数据比例错误C214 速度数据比例错误C215 加速度数据比例错误C216 转矩/力数据比例错误C217 反馈 1 数据读取错误C218 反馈 2 数据读取错误C220 反馈 1 初始化错误C221 反馈 2 初始化错误C223 最大范围输入值太高C227 模范围错误C234 编码器不能组合C235 负载侧电机编码器只可用于感应电机C236 要求反馈 1(P-0-0074)C238 编码器 2 功能错误(->S-0-0022) C241 必须为二进制编码器分辨率C242 一个参数的多重配置(->S-0-0022) C300 指令设定绝对测量C302 未安装绝对测量系统C400 切换至参数方式C401 驱动器使能时,不允许切换C402 只允许在没有上位控制时C500 复位 1 类诊断,错误复位C600 驱动器控制的回零过程指令C601 只在驱动器使能时才能够回零C602 距离回零开关-参考标记错误C604 绝对编码器不能回零C606 未探测出参考标记C700 基本参数装载C702 默认参数不可用C703 默认参数无效C704 参数不可拷贝C800 调入默认参数C801 参数默认值错误(->S-0-0021)C802 密码锁定D300 指令调整换算D301 驱动器未做好换算指令准备D302 电机转矩/力太小,无法运动D303 指令启动时驱动器处于控制状态D304 偏置计算错误D305 驱动器使能被拒绝D306 系统断电D307 驱动器不运动D308 无法调整异步电机D309 进入阶段 4D310 输入主密码D311 不能确定换算偏置D312 在换算过程中超过运动范围D500 指令获取标志位置D501 要求增量编码器D600 取消回参考点过程指令D700 轴禁止指令D701 仅可在驱动器无使能时使用轴禁止指令D800 测量轮模式指令D801 测量轮不能运行D900 自动控制环调整指令D901 启动要求驱动器使能D902 电机反馈数据无效D903 惯量检测失败D904 增益调整失败D905 位移范围无效,P-0-0166 和 P-0-0167D906 位移范围超出2.2 状态诊断信息 AA000 通讯阶段 0A001 通讯阶段 1A002 A003 A009 通讯阶段 2 通讯阶段 3 SERCOS 接口的自动波特率检测A010 驱动停止A012 控制和功率部分运行准备就绪A013 接通电源准备就绪A100 驱动器处于转矩控制模式下A101 驱动器处于速度控制模式下A102 使用编码器 1 的位置模式A103 使用编码器 2 的位置模式A104 位置模式,无滞后,编码器 1A105 位置模式,无滞后,反馈2A106 驱动器控制的插补,编码器1A107 驱动器控制的插补,编码器 2A108 驱动器控制的插补,无滞后,编码器 1A109 驱动器控制的初步,无滞后,编码器 2A110 速度同步,虚拟主驱动器A111 速度同步,真实主驱动器A112 相位同步,编码器 1, 虚拟主驱动器A113 相位同步,编码器 2. 虚拟主驱动器A114 相位同步,编码器 1. 真实主驱动器A116 相位同步,无滞后,编码器 1, 虚拟主驱动器A117 相位同步,无滞后,编码器 2, 虚拟主驱动器A118 相位同步,无滞后,编码器 1, 真实主驱动器A128 凸轮轴,编码器 1, 虚拟主驱动器A129 凸轮轴,编码器 2, 虚拟主驱动器A130 凸轮轴,编码器 1, 真实主驱动器A132 凸轮轴,无滞后,编码器 1, 虚拟主驱动器A133 凸轮轴,无滞后,编码器 2, 虚拟主驱动器A134 凸轮轴,无滞后,编码器 1, 真实主驱动器A150 驱动器控制的定位,编码器1 A151 驱动器控制的定位,编码器 1,无滞后A152 驱动器控制的定位,编码器2 A153 驱动器控制的定位,编码器 2,无滞后A154 编码器 1,驱动器受控的位置模式A155 编码器 1,无滞后,驱动器受控的位置模式A156 编码器 2,驱动器受控的位置模式A157 编码器 2,无滞后,驱动器受控的位置模式A206 数据处理块模式,编码器 1A207 数据处理块模式,无滞后,编码器 1A208 正向点动模式A210 数据处理块模式,编码器 2A211 数据处理块模式,无滞后,编码器 2A218 负向点动模式A400 自动的驱动器检查和调整A401 驱动器减速至自动模式A402 驱动器处于自动模式A800 不明运行模式力士乐伺服驱动器故障代码故障代码C0270 故障描述电机编码器数据读取错误电机的型号参数 P-0-4014 有误。
力士乐驱动器报警代码 dkc故障诊断1诊断信息f和诊断信息e的说明1.1错误诊断信息ff205凸轮轴故障f207转换至未初始化运转模式f208ul电机类型已变f209pl装载参数默认值f211disc-errorno.1(1#错误)f212disc-errorno.2(2#错误)f212disc-errorno.3(3#错误)f212disc-errorno.4(4#错误)f217未接冷却风扇f218放大器失灵关机f219电机过热关机f220刹车电阻器负载关机f221电机温度监控器故障f223暂停轴时的初始化过程错误f224超过最大制动时间f226功率部分不值电压f228过大偏差f229编码器1故障:象限错误f230超过编码器1最大信号频率f236边线意见反馈的差值过小f237位置指令的差值过大f238实际速度值的差值过小f242编码器2故障:信号幅度错误f245编码器2故障:象限错误f246超过编码器2最大信号频率f248电池电压过高f249主驱动器编码器故障:信号太小 f250目标边线预置内存外溢f252主驱动器编码器故障:象限错误 f253增量编码器仿真:脉冲频率太高 f260指令电流极限关闭f262状态输入口发生外部短路f267内部硬件同步错误f269电机制动器释放出来过程中错误 f276绝对编码器超出允许的窗口f277电流测量补偿错误f281主回路故障f288emd模块固件升级过程中发生错误 f291emd模块超时f292emd模块失灵f294ecox客户端超时f296ecox客户端数量不精确f297ecox客户端错误f386电源模块没准备就绪信号f401双mst故障关机f402双mdt故障关机f403通信阶段关机f404阶段行进过程中发生错误f405阶段后退过程中出现错误f406阶段转换并无准备就绪信号 f407主通信初始化过程中的错误 f411双sst故障关机f434紧停e-stopf629少于正行程音速f630超过负行程极限f634紧停e-stopf643探测到正行程极位开关f644观测至正数行程限位控制器 f811换算偏置无法确定f812在折算过程中移动越程f822编码器1故障:信号幅度错误 f843编码器2故障:信号幅度错误 f845编码器2故障:象限错误f850看门狗协处理器f860过流:功率部分有短路f870+24v直流错误f873电源驱动部分故障f878速度环路错误f880经过优化的换算偏置错误1.2报警确诊信息ee211disc-#1报警e212disc-#2报警e212disc-#3报警e212disc-#4报警e217冷却风扇转速太慢e221报警电机温度监控存有故障 e225电机过载e226功率部分不值电压e247插补速度=0e248控制算法加速度=0e249定位速度>=s-0-0091e250驱动器失灵预报警e251电机过热预报警e252刹车电阻器负载预报警e253目标位置超出行程范围e254未回零e255进给倍率s-0-108=0e256转矩管制=0e257连续电流限制活动e258选取的处置块未编程e259指令速度限制活动e260指令电流管制活动e261连续电流限制预报警e263速度指令值>音速s-0-0091 e264目标位置超过数字范围e267硬件同步存有故障e269制动器的制动转矩太低e281主电路故障e288emd模块固件升级活动e289等候ecox服务器端读取e291emd模块超时e293emd模块不值电压e296ecox客户端数量不准确e386电源模块并无准备就绪信号e408mdt数据存储器a无效编址e409at数据存储器a违宪编址e410客户端未被扫描或地址为0e411双sst故障e825功率部分过电压e826功率部分不值电压e829超过正位置极限e830少于正数边线音速e831在点动过程中达到位置极限e834紧停e-stope843正限位开关活动e844负限位控制器活动e881主回路故障e886电源模块没准备好信号2诊断信息b、c、d和诊断信息a的说明 2.1指令确诊信息b、c和db100指令释放电机制动器b101指令未CX600Xb200制动器检查指令b201只在驱动器CX600X时展开制动器检查b202在制动器嵌入过程中出现错误b203制动器刹车转矩太低b300后备工作内存过程指令c100通讯阶段3切换检查c101无效通信参数(s-0-0021)c102通信参数音速错误(s-0-0021)c104mdt的配置idn不可配置c105布局长度大于mdt最小长度c106at的配置idn不可配置c107布局长度大于at最小长度c108时间片参数大于sercos循环时间c109mdt(s-0-0009)中的数据记录边线为偶数c110mdt(s-0-0010)长度为奇数c1111d9+记录长度-1大于长度mdt(s-0-0010)c112tncyc(s-0-0001)或tscyc(s-0-0002)错误c113tncyc(s-0-0001)与tscyc(s-0-0002)的关系错误 c114t4大于tscyc(s-0-0002)-t4min(s-0-0005)c115t2数值太小c118mdt配置顺序错误c200通讯阶段4切换检查c201无效参数(s)(->s-0-0022)c202参数音速错误(->s-0-0022)c203参数计算错误(->s-0-0022)c204电机类型p-0-4014不精确c210要求反馈2(->s-0-0022)c211违宪意见反馈数据(->s-0-0022) c212无效放大数据(->s-0-0022)c213边线数据比例错误c214速度数据比例错误c215加速度数据比例错误c216转矩/力数据比例错误c217意见反馈1数据加载错误c218反馈2数据读取错误c220意见反馈1初始化错误c221反馈2初始化错误c223最小范围输出值太高c227模范围错误c234编码器无法女团c235负载侧电机编码器只可用于感应电机 c236建议意见反馈1(p-0-0074)c238编码器2功能错误(->s-0-0022) c241必须为二进制编码器分辨率c242一个参数的多重配置(->s-0-0022) c300指令预设绝对测量c302未安装绝对测量系统c400转换至参数方式c401驱动器使能时,不允许切换c402只容许在没上位掌控时c500复位1类诊断,错误复位c600驱动器掌控的回零过程指令c601只在驱动器使能时才能够回零c602距离回零控制器-参照标记错误 c604绝对编码器不能回零c606未观测出来参照标记c700基本参数装载c702预设参数不容用c703默认参数无效c704参数不容拷贝c800调入默认参数c801参数默认值错误(->s-0-0021) c802密码锁定d300指令调整折算d301驱动器未做好换算指令准备d302电机转矩/力太小,无法运动d303指令启动时驱动器处于控制状态 d304偏置计算错误d305驱动器使能被拒绝d306系统断电d307驱动器不运动d308无法调整异步电机d309进入阶段4d310输出主密码d311不能确定换算偏置d312在折算过程中少于运动范围d500指令获取标志位置d501建议增量编码器d600取消回参考点过程指令d700轴严禁指令d701仅可在驱动器无使能时使用轴禁止指令 d800测量轮模式指令d801测量轮不能运行d900自动控制环路调整指令d901启动要求驱动器使能d902电机意见反馈数据违宪d903惯量检测失败d904增益调整失利d905位移范围无效,p-0-0166和p-0-0167 d906加速度范围远远超过2.2状态诊断信息aa000通讯阶段0a001通讯阶段1a002通讯阶段2a003通讯阶段3a009sercosUSB的自动波特率检测a010驱动停止a012掌控和功率部分运转准备就绪a013接通电源准备就绪a100驱动器处在转矩掌控模式下a101驱动器处于速度控制模式下a102采用编码器1的边线模式a103使用编码器2的位置模式a104边线模式,并无落后,编码器1a105位置模式,无滞后,反馈2a106驱动器掌控的控制算法,编码器1a107驱动器控制的插补,编码器2a108驱动器掌控的控制算法,并无落后,编码器1a109驱动器控制的初步,无滞后,编码器2a110速度同步,交互式主驱动器a111速度同步,真实主驱动器a112增益同步,编码器1,交互式主驱动器a113相位同步,编码器2.虚拟主驱动器a114增益同步,编码器1.真实主驱动器a116相位同步,无滞后,编码器1,虚拟主驱动器a117增益同步,并无落后,编码器2,交互式主驱动器 a118相位同步,无滞后,编码器1,真实主驱动器a128凸轮轴,编码器1,交互式主驱动器a129凸轮轴,编码器2,虚拟主驱动器a130凸轮轴,编码器1,真实主驱动器a132凸轮轴,无滞后,编码器1,虚拟主驱动器a133凸轮轴,并无落后,编码器2,交互式主驱动器 a134凸轮轴,无滞后,编码器1,真实主驱动器a150驱动器掌控的定位,编码器1a151驱动器控制的定位,编码器1,无滞后a152驱动器掌控的定位,编码器2a153驱动器控制的定位,编码器2,无滞后a154编码器1,驱动器THF1的边线模式a155编码器1,无滞后,驱动器受控的位置模式a156编码器2,驱动器THF1的边线模式a157编码器2,无滞后,驱动器受控的位置模式a206数据处理块模式,编码器1a207数据处理块模式,无滞后,编码器1a208正向点动模式a210数据处理块模式,编码器2a211数据处理块模式,并无落后,编码器2a218负向点动模式a400自动的驱动器检查和调整a401驱动器减速至自动模式a402驱动器处在自动模式a800不明运行模式力士乐控制器驱动器故障代码故障代码c0201无效的参数,当切换到操作模1)查看s-0-0022参数,该参数包含所有的无效参数,再更改无效参数;式p4时,内部的参数被检测,02,03版切割软件)故障叙述电机编码器数据加载错误电机的型号参数p-0-4014有误。
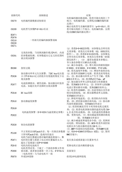
故障代码故障描述对策C0270电机编码器数据读取错误电机编码器回路故障,检查可能出现的三个地方:电机编码器,反馈线及CSB的编码器反馈口C0285电机型号参数P-0-4014有误确认电机型号及编码器型号(p-0-4014),检查可能出现的三个地方:电机编码器,反馈线及CSB的编码器反馈口E2074F2076C0210C0220C0271C0201无效的参数,当切换到操作模式P4时,内部的参数被检测,有参数超出它定义的范围时就出现该报警(1).查看S-0-0022参数,该参数包含所有的无效参数,再更改无效参数(02,03版固化软件);(2).查看S-0-0423参数,该参数包含所有的无效参数,再更改无效参数(04版固化软件);(3).通常加载基本参数后,导入备份参数可以解决此问题。
E8260扭矩过载(1).减小加速度;(2).增大相应的限制值S-0-0082,S-0-0083,S-0-0092,P-0-109;(3).优化速度环参数;(4).增加外接制动电F2026驱动器功率单元欠压报警,当DC bus电压值小于P-0-0114定义的值并有使能的情况下出现该报警(1).检查外部380V主电源,检查直流母线电压;(2).驱动器功率单元产生不了DC,更换HCS功率单元;(3).检查PLC时序Ab,AFF2077电流检测错误,硬件故障,驱动器实时监控电流,如超出允许范围时出现该报警(1).驱动器功率单元的电流霍尔传感器故障,更换HCS功率单元;(2).控制单元的CSB电流计算回路有问题,更换CSB控制单元;F2816DC bus故障(1).检查外部380V;(2).直流母线以及外部制动电阻接线;(3).驱动器整流单元故障,更换HCS功率部分;F2018驱动器温度报警(1).降低环境温度;(2).检查柜内冷却装置;(3).清洗驱动器内部风扇;(4).驱动器内部传感器故障,更换HCS功率部分F2019F2022F2820制动电阻报警(1).减小减速度和速度命令值;(2).更换制动电阻,增加阻值;(3).HCS-检查外部控制电阻以及与驱动器的连线(X6-3,4);(4).HMV-内部制动电阻故障,更换HMV电源F2100不正常的访问Flash内存,每一次修改参数都立即对Flash存储,造成内存溢出(1).将S-0-0269的参数bit 0置1;(2).使用MMC存储卡;F2074电机当前位置超出绝对编码器监视窗口,断电时的位置与重新上电后的位置偏差太大,超出了监视窗口值P-0-0095复位重启或重新建立位置参考点F2048电机内的电池耗尽更换电机后盖内侧的蓄电池F2008电机类型改变,下载了一个新的参数文件到驱动器,或者驱动器第一次上电,S-0-0141(电机类型)与当前电机不一致直接复位F8070外部24V故障检查24V电源和接线一些相关的编码器报警故障电机温度报警(S-0-0204为温度限定参数)(1).检查机械是否有卡死导致电机过载发热;(2).检查电机到驱动器的温度电缆(X6-1,2)是否松动脱落;(3).电机温度传感器故障,更换电机;(4).驱动器温度检测回路故障,更换HCS功率部分F8069内部+-15V直流出错,内部有+24V转+-15V电路,它出现故障或内部集成芯片短路更换HCS或CSBF8060过流报警,驱动器内部电流超出最大的允许电流如大功率管没有问题,则驱动器的电流检测回路有问题,给予更换;F8838制动电阻过流(1).减小减速度和速度命令值;(2).更换制动电阻,增加阻值;(3).HCS-检查外部控制电阻以及与驱动器的连线(X6-3,4);(4).HMV-内部制动电阻故障,更换HMV电源F8102驱动器硬件和Firmware不匹配,检查Firmware版本,HCS功率单元故障,給于更换F8078速度环报警(1).电机动力线和相序接反;(2).速度环参数优化;(3).由于用户自行拆装电机的编码器(对同步电机),送力士乐校整;(4).电机编码器坏,送修更换编码器;(5).外部机械过重或是卡死;F4001光缆环通讯错误,光缆环通讯的同步出现错误(1).检查光缆,光缆卡接头;(2).更换CSB控制单元;F8022电机编码器信号弱电机编码器回路故障,检查可能出现的三个地方:电机编码器,反馈线及CSB的编码器反馈口“bb”不能切换到“Ab”(不能整流产生直流)检查外部380V,如确认有输入则需更换HCS功率单元P0或者P-1,切换不到P2,BB 光缆环通讯故障(1).检查光缆,光缆卡接头;(2).更换CSB控制单元;显示“LOADER”Firmware错误需要重新烧制或更换,类似于DKC显示“..”。
力士乐驱动器报警代码DKC故障诊断1诊断信息F和诊断信息E的说明1.1错误诊断信息FF205 凸轮轴故障F207 切换至未初始化运行模式F208 UL电机类型已变F209 PL装载参数默认值F211 DISC-Error no.1(1#错误)F212 DISC-Error no.2(2#错误)F212 DISC-Error no.3(3#错误)F212 DISC-Error no.4(4#错误)F217 未接冷却风扇F218 放大器过热关机F219 电机过热关机F220 制动电阻器过载关机F221 电机温度监控器故障F223 停止轴时的初始化过程错误F224 超过最大制动时间F226 功率部分欠电压F228 过大偏差F229 编码器1故障:象限错误F230 超过编码器1最大信号频率F236 位置反馈的差值过大F237 位置指令的差值过大F238 实际速度值的差值过大F242 编码器2故障:信号幅度错误F245 编码器2故障:象限错误F246 超过编码器2最大信号频率F248 电池电压过低F249 主驱动器编码器故障:信号太小F250 目标位置预置内存溢出F252 主驱动器编码器故障:象限错误F253 增量编码器仿真:脉冲频率太高F260 指令电流极限关闭F262 状态输出口出现外部短路F267 内部硬件同步错误F269 电机制动器释放过程中错误F276 绝对编码器超出允许的窗口F277 电流测量补偿错误F281 主回路故障F288 EMD模块固件升级过程中出现错误F291 EMD模块超时F292 EMD模块过热F294 Ecox 客户端超时F296 Ecox 客户端数量不准确F297 Ecox 客户端错误F386 电源模块没有就绪信号F401 双MST故障关机F402 双MDT故障关机F403 通信阶段关机F404 阶段前进过程中出现错误F405 阶段后退过程中出现错误F406 阶段切换无就绪信号F407 主通信初始化过程中的错误F411 双SST故障关机F434 紧停E-STOPF629 超过正行程极限F630 超过负行程极限F634 紧停E-STOPF643 探测到正行程极位开关F644 探测到负行程限位开关F811 换算偏置无法确定F812 在换算过程中移动越程F822 编码器1故障:信号幅度错误F843 编码器2故障:信号幅度错误F845 编码器2故障:象限错误F850 看门狗协处理器F860 过流:功率部分有短路F870 +24v直流错误F873 电源驱动部分故障F878 速度环错误F880 经过优化的换算偏置错误1.2报警诊断信息EE211 DISC-#1报警E212 DISC-#2报警E212 DISC-#3报警E212 DISC-#4报警E217 冷却风扇转速太慢E221 报警电机温度监控有故障E225 电机过载E226 功率部分欠电压E247 插补速度=0E248 插补加速度=0E249 定位速度>=S-0-0091E250 驱动器过热预报警E251 电机过热预报警E252 制动电阻器过载预报警E253 目标位置超出行程范围E254 未回零E255 进给倍率S-0-108=0E256 转矩限制=0E257 连续电流限制活动E258 选定的处理块未编程E259 指令速度限制活动E260 指令电流限制活动E261 连续电流限制预报警E263 速度指令值>极限S-0-0091E264 目标位置超过数字范围E267 硬件同步有故障E269 制动器的制动转矩太低E281 主回路故障E288 EMD模块固件升级活动E289 等待Ecox服务器端扫描E291 EMD模块超时E293 EMD模块欠电压E296 Ecox客户端数量不准确E386 电源模块无就绪信号E408 MDT数据存储器A无效编址E409 A T数据存储器A无效编址E410 客户端未被扫描或地址为0E411 双SST故障E825 功率部分过电压E826 功率部分欠电压E829 超过正位置极限E830 超过负位置极限E831 在点动过程中达到位置极限E834 紧停E-STOPE843 正限位开关活动E844 负限位开关活动E881 主回路故障E886 电源模块没有准备好信号2诊断信息B、C、D和诊断信息A的说明2.1指令诊断信息B、C和DB100 指令释放电机制动器B101 指令未使能B200 制动器检查指令B201 只在驱动器使能时进行制动器检查B202 在制动器嵌入过程中出现错误B203 制动器制动转矩太低B300 后备工作内存过程指令C100 通讯阶段3转换检查C101 无效通信参数(S-0-0021)C102 通信参数极限错误(S-0-0021)C104 MDT的配置IDN不可配置C105 配置长度大于MDT最大长度C106 A T的配置IDN不可配置C107 配置长度大于A T最大长度C108 时间片参数大于Sercos循环时间C109 MDT(S-0-0009)中的数据记录位置为偶数C110 MDT(S-0-0010)长度为奇数C111 1D9+记录长度-1大于长度MDT(S-0-0010)C112 TNcyc(S-0-0001)或TScyc(S-0-0002)错误C113 TNcyc(S-0-0001)与TScyc(S-0-0002)的关系错误C114 T4大于TScyc(S-0-0002)-T4min(S-0-0005)C115 T2数值太小C118 MDT配置顺序错误C200 通讯阶段4转换检查C201 无效参数(S)(->S-0-0022)C202 参数极限错误(->S-0-0022)C203 参数计算错误(->S-0-0022)C204 电机类型P-0-4014不准确C210 要求反馈2(->S-0-0022)C211 无效反馈数据(->S-0-0022)C212 无效放大数据(->S-0-0022)C213 位置数据比例错误C214 速度数据比例错误C215 加速度数据比例错误C216 转矩/力数据比例错误C217 反馈1数据读取错误C218 反馈2数据读取错误C220 反馈1初始化错误C221 反馈2初始化错误C223 最大范围输入值太高C227 模范围错误C234 编码器不能组合C235 负载侧电机编码器只可用于感应电机C236 要求反馈1(P-0-0074)C238 编码器2功能错误(->S-0-0022)C241 必须为二进制编码器分辨率C242 一个参数的多重配置(->S-0-0022)C300 指令设定绝对测量C302 未安装绝对测量系统C400 切换至参数方式C401 驱动器使能时,不允许切换C402 只允许在没有上位控制时C500 复位1类诊断,错误复位C600 驱动器控制的回零过程指令C601 只在驱动器使能时才能够回零C602 距离回零开关-参考标记错误C604 绝对编码器不能回零C606 未探测出参考标记C700 基本参数装载C702 默认参数不可用C703 默认参数无效C704 参数不可拷贝C800 调入默认参数C801 参数默认值错误(->S-0-0021)C802 密码锁定D300 指令调整换算D301 驱动器未做好换算指令准备D302 电机转矩/力太小,无法运动D303 指令启动时驱动器处于控制状态D304 偏置计算错误D305 驱动器使能被拒绝D306 系统断电D307 驱动器不运动D308 无法调整异步电机D309 进入阶段4D310 输入主密码D311 不能确定换算偏置D312 在换算过程中超过运动范围D500 指令获取标志位置D501 要求增量编码器D600 取消回参考点过程指令D700 轴禁止指令D701 仅可在驱动器无使能时使用轴禁止指令D800 测量轮模式指令D801 测量轮不能运行D900 自动控制环调整指令D901 启动要求驱动器使能D902 电机反馈数据无效D903 惯量检测失败D904 增益调整失败D905 位移范围无效,P-0-0166和P-0-0167D906 位移范围超出2.2状态诊断信息AA000 通讯阶段0A001 通讯阶段1A002 通讯阶段2A003 通讯阶段3A009 SERCOS接口的自动波特率检测A010 驱动停止A012 控制和功率部分运行准备就绪A013 接通电源准备就绪A100 驱动器处于转矩控制模式下A101 驱动器处于速度控制模式下A102 使用编码器1的位置模式A103 使用编码器2的位置模式A104 位置模式,无滞后,编码器1A105 位置模式,无滞后,反馈2A106 驱动器控制的插补,编码器1A107 驱动器控制的插补,编码器2A108 驱动器控制的插补,无滞后,编码器1A109 驱动器控制的初步,无滞后,编码器2A110 速度同步,虚拟主驱动器A111 速度同步,真实主驱动器A112 相位同步,编码器1, 虚拟主驱动器A113 相位同步,编码器2. 虚拟主驱动器A114 相位同步,编码器1. 真实主驱动器A116 相位同步,无滞后,编码器1, 虚拟主驱动器A117 相位同步,无滞后,编码器2, 虚拟主驱动器A118 相位同步,无滞后,编码器1, 真实主驱动器A128 凸轮轴,编码器1, 虚拟主驱动器A129 凸轮轴,编码器2, 虚拟主驱动器A130 凸轮轴,编码器1, 真实主驱动器A132 凸轮轴,无滞后,编码器1, 虚拟主驱动器A133 凸轮轴,无滞后,编码器2, 虚拟主驱动器A134 凸轮轴,无滞后,编码器1, 真实主驱动器A150 驱动器控制的定位,编码器1A151 驱动器控制的定位,编码器1,无滞后A152 驱动器控制的定位,编码器2A153 驱动器控制的定位,编码器2,无滞后A154 编码器1,驱动器受控的位置模式A155 编码器1,无滞后,驱动器受控的位置模式A156 编码器2,驱动器受控的位置模式A157 编码器2,无滞后,驱动器受控的位置模式A206 数据处理块模式,编码器1A207 数据处理块模式,无滞后,编码器1A208 正向点动模式A210 数据处理块模式,编码器2A211 数据处理块模式,无滞后,编码器2A218 负向点动模式A400 自动的驱动器检查和调整A401 驱动器减速至自动模式A402 驱动器处于自动模式A800 不明运行模式力士乐伺服驱动器故障代码。
力士乐伺服驱动器维修报警代码DKC故障诊断(错误诊断信息F):F205 凸轮轴故障F207 切换至未初始化运行模式F208 UL电机类型已变F209 PL装载参数默认值F211 DISC-Error no.1(1#错误)F212 DISC-Error no.2(2#错误)F212 DISC-Error no.3(3#错误)F212 DISC-Error no.4(4#错误)F217 未接冷却风扇F218 放大器过热关机F219 电机过热关机F220 制动电阻器过载关机F221 电机温度监控器故障F223 停止轴时的初始化过程错误F224 超过最大制动时间F226 功率部分欠电压F228 过大偏差F229 编码器1故障:象限错误F230 超过编码器1最大信号频率F236 位置反馈的差值过大F237 位置指令的差值过大F238 实际速度值的差值过大F242 编码器2故障:信号幅度错误F245 编码器2故障:象限错误F246 超过编码器2最大信号频率F248 电池电压过低F249 主驱动器编码器故障:信号太小F250 目标位置预置内存溢出F252 主驱动器编码器故障:象限错误F253 增量编码器仿真:脉冲频率太高F260 指令电流极限关闭F262 状态输出口出现外部短路F267 内部硬件同步错误F269 电机制动器释放过程中错误F276 绝对编码器超出允许的窗口F277 电流测量补偿错误F281 主回路故障F288 EMD模块固件升级过程中出现错误F291 EMD模块超时F292 EMD模块过热F294 Ecox 客户端超时F296 Ecox 客户端数量不准确F297 Ecox 客户端错误F386 电源模块没有就绪信号F401 双MST故障关机F402 双MDT故障关机F403 通信阶段关机F404 阶段前进过程中出现错误F405 阶段后退过程中出现错误F406 阶段切换无就绪信号F407 主通信初始化过程中的错误F411 双SST故障关机F434 紧停E-STOPF629 超过正行程极限F630 超过负行程极限F634 紧停E-STOPF643 探测到正行程极位开关F644 探测到负行程限位开关F811 换算偏置无法确定F812 在换算过程中移动越程F822 编码器1故障:信号幅度错误F843 编码器2故障:信号幅度错误F845 编码器2故障:象限错误F850 看门狗协处理器F860 过流:功率部分有短路F870 +24v直流错误F873 电源驱动部分故障F878 速度环错误F880 经过优化的换算偏置错误1.2 报警诊断信息E E211 DISC-#1 报警E212 E212 E212 DISC-#2 报警 DISC-#3 报警 DISC-#4 报警E217 冷却风扇转速太慢E221 报警电机温度监控有故障E225 电机过载E226 功率部分欠电压E247 插补速度=0E248 插补加速度=0E249 定位速度>=S-0-0091 E250 驱动器过热预报警E251 电机过热预报警E252 制动电阻器过载预报警E253 目标位置超出行程范围E254 未回零E255 进给倍率 S-0-108=0E256 转矩限制=0E257 连续电流限制活动E258 选定的处理块未编程E259 指令速度限制活动261 连续电流限制预报警E263 速度指令值>极限 S-0-0091E264 目标位置超过数字范围E267 硬件同步有故障E269 制动器的制动转矩太低E281 主回路故障E288 EMD 模块固件升级活动 EMD 模块超时 EMD 模块欠电压 Ecox 客户端数量不准确E289 等待 Ecox 服务器端扫描E291 E293 E296E386 电源模块无就绪信号E408 MDT 数据存储器 A 无效编址E409 AT 数据存储器 A 无效编址E410 客户端未被扫描或地址为0 E411 双 SST 故障E825 功率部分过电压E826 功率部分欠电压E829 超过正位置极限E830 超过负位置极限E831 在点动过程中达到位置极限E834 紧停 E-STOPE843 正限位开关活动E844 负限位开关活动E881 主回路故障E886 电源模块没有准备好信号2 诊断信息 B、C、D 和诊断信息 A 的说明2.1 指令诊断信息 B、C 和 DB100 指令释放电机制动器B101 指令未使能B200 制动器检查指令B201 只在驱动器使能时进行制动器检查B202 在制动器嵌入过程中出现错误B203 制动器制动转矩太低B300 后备工作内存过程指令C100 通讯阶段 3 转换检查C101 无效通信参数(S-0-0021)C102 通信参数极限错误(S-0-0021)C104 MDT 的配置 IDN 不可配置C105 配置长度大于 MDT 最大长度C106 AT 的配置 IDN 不可配置C107 配置长度大于 AT 最大长度C108 时间片参数大于 Sercos 循环时间C109 MDT(S-0-0009)中的数据记录位置为偶数C110 MDT(S-0-0010)长度为奇数C111 1D9+记录长度-1 大于长度 MDT(S-0-0010)C112 TNcyc(S-0-0001)或 TScyc(S-0-0002)错误C113 TNcyc(S-0-0001)与 TScyc(S-0-0002)的关系错误 C114 T4 大于 TScyc(S-0-0002)-T4min(S-0-0005)C115 T2 数值太小C118 MDT 配置顺序错误C200 通讯阶段 4 转换检查C201 无效参数(S)(->S-0-0022)C202 参数极限错误(->S-0-0022)C203 参数计算错误(->S-0-0022)C204 电机类型 P-0-4014 不准确C210 要求反馈 2(->S-0-0022)C211 无效反馈数据(->S-0-0022)C212 无效放大数据(->S-0-0022)C213 位置数据比例错误C214 速度数据比例错误C215 加速度数据比例错误C216 转矩/力数据比例错误C217 反馈 1 数据读取错误C218 反馈 2 数据读取错误C220 反馈 1 初始化错误。
DKC 故障诊断1诊断信息F和诊断信息E的说明1.1 错误诊断信息FF205 凸轮轴故障F207 切换至未初始化运行模式.F208 UL电机类型已变F209 PL装载参数默认值F211 DISC – Error no.1(#1错误)F212 DISC – Error no.2(#2错误)F212 DISC – Error no.3(#3错误)F212 DISC – Error no.4(#4错误)F217 未接冷却风扇F218 放大器过热关机F219 电机过热关机F220 制动电阻器过载关机F221 电机温度监控器故障F223 停止轴时的初始化过程错误F224 超过最大制动时间F226 功率部分欠电压F228 过大偏差F229 编码器 1故障:象限错误F230 超过编码器 1最大信号频率F236 位置反馈的差值过大F237 位置指令的差值过大F238 实际速度值的差值过大F242 编码器 2故障:信号幅度错误F245 编码器2故障:象限错误F246 超过编码器2最大信号频率F248 电池电压过低F249 主驱动器编码器故障:信号太小F250 目标位置预置内存溢出F252 主驱动器编码器故障:象限错误F253 增量编码器仿真:脉冲频率太高F260 指令电流极限关闭F262 状态输出口出现外部短路F267 内部硬件同步错误F269 电机制动器释放过程中错误F276 绝对编码器超出允许的窗口F277 电流测量补偿错误F281 主回路故障F288 EMD模块固件升级过程中出现错误F291 EMD模块超时F292 EMD模块过热F294 Ecox客户端超时F296 EcoX客户端数量不正确F297 EcoX客户端错误F386 电源模块没有就绪信号F401 双 MST故障关机F402 双 MDT故障关机F403 通信阶段关机F404 阶段前进过程中出现错误F405 阶段后退过程中出现错误F406 阶段切换无就绪信号F407 主通信初始化过程中的错误F411 双SST故障关机F434 紧停 E-STOPF629 超过正行程极限F630 超过负行程极限F634 紧停 E-STOPF643 探测到正行程极位开关F644 探测到负行程限位开关F811 换算偏置无法确定F812 在换算过程中移动越程F822 编码器 1故障:信号幅度错误F843 编码器2故障:信号幅度错误F845 编码器 2故障:象限错误F850 看门狗协处理器F860 过流:功率部分有短路F870 +24伏直流错误F873 电源驱动部分故障F878 速度环错误F880 经过优化的换算偏置错误1.2 报警诊断信息 EE211 DISC - #1报警E212 DISC - #2报警E212 DISC - #3报警E212 DISC - #4报警E217 冷却风扇转速大慢E221 报警电机温度监控有故障E225 电机过载E226 功率部分欠电压E247 插补速度=0E248 插补加速度=0E249 定位速度 > = S-0-0091E250 驱动器过热预报警E251 电机过热预报警E252 制动电阻器过载预报警E253 目标位置超出行程范围E254 未回零E255 进给倍率 S-0-108 = 0E256 转矩限制=0E257 连续电流限制活动E261 连续电流限制预报警E258 选定的处理块未编程E259 指令速度限制活动E260 指令电流限制活动E261 连续电流限制预报警E263 速度指令值>极限S-0-0091E264 目标位置超过数字范围E267 硬件同步有故障E269 制动器的制动转矩太低E281 主回路故障E288 EMD模块固件升级活动E289 等待EcoX服务器端扫描E291 EMD模块超时E293 EMD模块欠电压E296 EcoX客户端数量不正确E386 电源模块无就绪信号E408 MDT数据存储器A无效编址E409 AT数据存储器A无效编址E410 客户端未被扫描或地址为0E411 双SST故障E825 功率部分过电压E826 功率部分欠电压E829 超过正位置极限E830 超过负位置极限E831 在点动过程中达到位置极限E834 紧停 E-STOPE843 正限位开关活动E844 负限位开关活动E881 主回路故障E886 电源模块没有准备好信号2诊断信息B、C、D和诊断信息A的说明2.1 指令诊断信息B、C和DB100 指令释放电机制动器B101 指令未使能B200 制动器检查指令B201 只在驱动器使能时进行制动器检查B202 在制动器嵌入过程中出现错误B203 制动器制动转矩太低..B300 后备工作内存过程指令C100 通讯阶段3转换检查C101 无效通信参数(S-0-0021)C102 通信参数极限错误(S-0-0021)C104 MDT的配置IDN不可配置C105 配置长度大于MDT最大长度C106 AT的配置IDN不可配置C107 配置长度大于AT最大长度C108 时间片参数大于Sercos循环时间C109 MDT(S-0-0009)中的数据记录位置为偶数C110 MDT(S-0-0010)长度为奇数C111 ID9 + 记录长度-1 大于长度MDT(S-0-0010)C112 TNcyc(S-0-0001)或TScyc(S-0-0002)错误C113 TNcyc(S-0-0001)与TScyc(S-0-0002)的关系错误C114 T4 大于TScyc(S-0-0002)- T4min(S-0-0005)C115 T2数值太小C118 MDT配置顺序错误C200 通讯阶段4转换检查C201 无效参数(S)(->S-0-0022)C202 参数极限错误(->S-0-0022)C203 参数计算错误(->S-0-0022)C204 电机类型P-0-4014不正确C210 要求反馈2(-> S-0-0022)C211 无效反馈数据(->S-0-0022)C212 无效放大器数据(->S-0-0022)C213 位置数据比例错误C214 速度数据比例错误C215 加速度数据比例错误C216 转矩/力数据比例错误C217 反馈1数据读取错误C218 反馈2数据读取错误C220 反馈1初始化错误C221 反馈2初始化错误C233 最大范围输入值太高C227 模范围错误C234 编码器不能组合C235 负载侧电机编码器只可用于感应电机C236 要求反馈1(P-0-0074)C238 编码器2功能错误(->S-0-0022)C241 必须为二进制编码器分辨率C242 一个参数的多重配置(->S-0-0022)C300 指令设定绝对测量C302 未安装绝对测量系统C400 切换至参数方式C401 驱动器使能时,不允许切换C402 只允许在没有上位控制时C500 复位1类诊断,错误复位C600 驱动器控制的回零过程指令C601 只在驱动器使能时才能够回零C602 距离回零开关-参考标记错误C604 绝对编码器不能回零C606 未探测出参考标记C700 基本参数装载C702 默认参数不可用C703 默认参数无效C704 参数不可拷贝C800 调入默认参数C801 参数默认值错误(-> S-0-0021)C802 密码锁定D300 指令调整换算D301 驱动器未做好换算指令准备D302 电机转矩/力太小,无法运动D303 指令启动时驱动器处于控制状态D304 偏置计算错误D305 驱动器使能被拒绝D306 系统断电D307 驱动器不运动D308 无法调整异步电机D309 进入阶段4D310 输入主密码D311 不能确定换算偏置D312 在换算过程中超过运动范围D500 指令获取标志位置.D501 要求增量编码器D600 取消回参考点过程指令D700 轴禁止指令D701 仅可在驱动器无使能时使用轴禁止指令D800 测量轮模式指令D801 测量轮不能运行D900 自动控制环调整指令D901 启动要求驱动器使能D902 电机反馈数据无效D903 惯量检测失败D904 增益调整失败D905 位移范围无效,P-0-0166和 P-0-0167D906 位移范围超出2.2 状态诊断信息AA000 通讯阶段0A001 通讯阶段1A002 通讯阶段2A003 通讯阶段3A009 SERCOS接口的自动波特率检测A010 驱动停止A012 控制和功率部分运行准备就绪A013 接通电源准备就绪A100 驱动器处于转矩控制模式下A101 驱动器处于速度控制模式下A102 使用编码器1的位置模式A103 使用编码器2的位置模式A104 位置模式,无滞后,编码器1A105 位置模式,无滞后,反馈2A106 驱动器控制的插补,编码器1A107 驱动器控制的插补,编码器2A108 驱动器控制的插补,无滞后,编码器1 A109 驱动器控制的初步,无滞后,编码器2 A110 速度同步,虚拟主驱动器A111 速度同步,真实主驱动器A112 相位同步,编码器1,虚拟主驱动器A113 相位同步,编码器2,虚拟主驱动器A114 相位同步,编码器1,真实主驱动器A116 相位同步,无滞后,编码器1,虚拟主驱动器A117 相位同步,无滞后,编码器2,虚拟主驱动器A118 相位同步,无滞后,编码器1,真实主驱动器A128 凸轮轴,编码器1,虚拟主驱动器A129 凸轮轴,编码器2,虚拟主驱动器A130 凸轮轴,编码器1,真实主驱动器A132 凸轮轴,无滞后,编码器1,虚拟主驱动器A133 凸轮轴,无滞后,编码器2,虚拟主驱动器A134 凸轮轴,无滞后,编码器1,真实主驱动器A150 驱动器控制的定位,编码器1A151 驱动器控制的定位,编码器1,无滞后A152 驱动器控制的定位,编码器2A153 驱动器控制的定位,编码器2,无滞后A154 编码器1,驱动器受控的位置模式A155 编码器1,无滞后,驱动器受控的位置模式A156 编码器2,驱动器受控的位置模式A157 编码器2,无滞后,驱动器受控的位置模式A206 数据处理块模式,编码器1A207 数据处理块模式,无滞后,编码器1A208 正向点动模式A210 数据处理块模式,编码器2A211 数据处理块模式,无滞后,编码器2A218 负向点动模式A400 自动的驱动器检查和调整A401 驱动器减速至静止状态A402 驱动器处于自动模式A800 不明运行模式。
力士乐伺服驱动器故障代码解释及对策标签:力士乐驱动器故障代码维修力士乐维修力士乐故障对策分类:力士乐故障代码力士乐伺服驱动器故障代码解释及对策1、故障代码:C0270故障描述:电机编码器数据读取错误对策:电机编码器回路故障,检查可能出现的三个地方:电机编码器,反馈线及CSB 的编码器反馈口。
2、故障代码:C0285故障描述:电机的型号参数P-0-4014 有误。
对策:确认电机型号及编码器的型号(P-0-4014)。
检查可能出现的三个地方:电机编码器,反馈线及CSB 的编码器反馈口。
3、故障代码:E2074 F2076 C0210 C0220 C0271 C0201故障描述:一些相关的编码器故障报警对策:北京力士乐伺服驱动器维修请联系--136****7952--黄工-北京慧博时代科技有限公司4、故障代码:C0201故障描述:无效的参数,当切换到操作模式P4 时,内部的参数被检测,有参数超出它定义的范围时就出现该报警。
对策:(1)查看S-0-0022 参数,该参数包含所有的无效参数,再更改无效参数;(02,03 版固化软件)有参数超出它定义的范围时(2)查看S-0-0423 参数,该参数包含所有的无效参数,再更改无效参数就出现该报警。
(04 版固化软件);(3)通常加载基本参数后,导入备份参数可以解决此问题。
5、故障代码:E8260故障描述:扭矩过载对策:(1)减小加速度;(2)增大相应的限制值S-0-0082, S-0-0083. S-0-0092,P-0-109;(3)优化速度环参数(4)增加外接制动电阻6、故障代码:F2026故障描述:驱动器功率单元欠压报警,当DC bus 电压值小于P-0-0114 定义的值并有使能的情况下出现该报警。
对策:(1)检查外部380V 主电源,检查直流母线电压;(2)驱动器功率单元产生不了DC,更换HCS 功率单元;(3)检查PLC 时序,Ab、AF。
7、故障代码:F2077故障描述:电流检测错误,硬件故障,驱动器实时监控电流,如超出允许范围时出现该报警对策:(1)驱动器功率单元的电流霍尔传感器故障,更换HCS 功率单元;(2)控制单元CSB 的电流计算回路有问题,更换CSB 控制单元。
力士乐驱动器报警代码DKC故障诊断1诊断信息F和诊断信息E的说明1.1错误诊断信息FF205 凸轮轴故障F207 切换至未初始化运行模式F208 UL电机类型已变F209 PL装载参数默认值F211 DISC-Error no.1(1#错误)F212 DISC-Error no.2(2#错误)F212 DISC-Error no.3(3#错误)F212 DISC-Error no.4(4#错误)F217 未接冷却风扇F218 放大器过热关机F219 电机过热关机F220 制动电阻器过载关机F221 电机温度监控器故障F223 停止轴时的初始化过程错误F224 超过最大制动时间F226 功率部分欠电压F228 过大偏差F229 编码器1故障:象限错误F230 超过编码器1最大信号频率F236 位置反馈的差值过大F237 位置指令的差值过大F238 实际速度值的差值过大F242 编码器2故障:信号幅度错误F245 编码器2故障:象限错误F246 超过编码器2最大信号频率F248 电池电压过低F249 主驱动器编码器故障:信号太小F250 目标位置预置内存溢出F252 主驱动器编码器故障:象限错误F253 增量编码器仿真:脉冲频率太高F260 指令电流极限关闭F262 状态输出口出现外部短路F267 内部硬件同步错误F269 电机制动器释放过程中错误F276 绝对编码器超出允许的窗口F277 电流测量补偿错误F281 主回路故障F288 EMD模块固件升级过程中出现错误F291 EMD模块超时F292 EMD模块过热F294 Ecox 客户端超时F296 Ecox 客户端数量不准确F297 Ecox 客户端错误F386 电源模块没有就绪信号F401 双MST故障关机F402 双MDT故障关机F403 通信阶段关机F404 阶段前进过程中出现错误F405 阶段后退过程中出现错误F406 阶段切换无就绪信号F407 主通信初始化过程中的错误F411 双SST故障关机F434 紧停E-STOPF629 超过正行程极限F630 超过负行程极限F634 紧停E-STOPF643 探测到正行程极位开关F644 探测到负行程限位开关F811 换算偏置无法确定F812 在换算过程中移动越程F822 编码器1故障:信号幅度错误F843 编码器2故障:信号幅度错误F845 编码器2故障:象限错误F850 看门狗协处理器F860 过流:功率部分有短路F870 +24v直流错误F873 电源驱动部分故障F878 速度环错误F880 经过优化的换算偏置错误1.2报警诊断信息EE211 DISC-#1报警E212 DISC-#2报警E212 DISC-#3报警E212 DISC-#4报警E217 冷却风扇转速太慢E221 报警电机温度监控有故障E225 电机过载E226 功率部分欠电压E247 插补速度=0E248 插补加速度=0E249 定位速度>=S-0-0091E250 驱动器过热预报警E251 电机过热预报警E252 制动电阻器过载预报警E253 目标位置超出行程范围E254 未回零E255 进给倍率S-0-108=0E256 转矩限制=0E257 连续电流限制活动E258 选定的处理块未编程E259 指令速度限制活动E260 指令电流限制活动E261 连续电流限制预报警E263 速度指令值>极限S-0-0091E264 目标位置超过数字范围E267 硬件同步有故障E269 制动器的制动转矩太低E281 主回路故障E288 EMD模块固件升级活动E289 等待Ecox服务器端扫描E291 EMD模块超时E293 EMD模块欠电压E296 Ecox客户端数量不准确E386 电源模块无就绪信号E408 MDT数据存储器A无效编址E409 A T数据存储器A无效编址E410 客户端未被扫描或地址为0E411 双SST故障E825 功率部分过电压E826 功率部分欠电压E829 超过正位置极限E830 超过负位置极限E831 在点动过程中达到位置极限E834 紧停E-STOPE843 正限位开关活动E844 负限位开关活动E881 主回路故障E886 电源模块没有准备好信号2诊断信息B、C、D和诊断信息A的说明2.1指令诊断信息B、C和DB100 指令释放电机制动器B101 指令未使能B200 制动器检查指令B201 只在驱动器使能时进行制动器检查B202 在制动器嵌入过程中出现错误B203 制动器制动转矩太低B300 后备工作内存过程指令C100 通讯阶段3转换检查C101 无效通信参数(S-0-0021)C102 通信参数极限错误(S-0-0021)C104 MDT的配置IDN不可配置C105 配置长度大于MDT最大长度C106 A T的配置IDN不可配置C107 配置长度大于A T最大长度C108 时间片参数大于Sercos循环时间C109 MDT(S-0-0009)中的数据记录位置为偶数C110 MDT(S-0-0010)长度为奇数C111 1D9+记录长度-1大于长度MDT(S-0-0010)C112 TNcyc(S-0-0001)或TScyc(S-0-0002)错误C113 TNcyc(S-0-0001)与TScyc(S-0-0002)的关系错误C114 T4大于TScyc(S-0-0002)-T4min(S-0-0005)C115 T2数值太小C118 MDT配置顺序错误C200 通讯阶段4转换检查C201 无效参数(S)(->S-0-0022)C202 参数极限错误(->S-0-0022)C203 参数计算错误(->S-0-0022)C204 电机类型P-0-4014不准确C210 要求反馈2(->S-0-0022)C211 无效反馈数据(->S-0-0022)C212 无效放大数据(->S-0-0022)C213 位置数据比例错误C214 速度数据比例错误C215 加速度数据比例错误C216 转矩/力数据比例错误C217 反馈1数据读取错误C218 反馈2数据读取错误C220 反馈1初始化错误C221 反馈2初始化错误C223 最大范围输入值太高C227 模范围错误C234 编码器不能组合C235 负载侧电机编码器只可用于感应电机C236 要求反馈1(P-0-0074)C238 编码器2功能错误(->S-0-0022)C241 必须为二进制编码器分辨率C242 一个参数的多重配置(->S-0-0022)C300 指令设定绝对测量C302 未安装绝对测量系统C400 切换至参数方式C401 驱动器使能时,不允许切换C402 只允许在没有上位控制时C500 复位1类诊断,错误复位C600 驱动器控制的回零过程指令C601 只在驱动器使能时才能够回零C602 距离回零开关-参考标记错误C604 绝对编码器不能回零C606 未探测出参考标记C700 基本参数装载C702 默认参数不可用C703 默认参数无效C704 参数不可拷贝C800 调入默认参数C801 参数默认值错误(->S-0-0021)C802 密码锁定D300 指令调整换算D301 驱动器未做好换算指令准备D302 电机转矩/力太小,无法运动D303 指令启动时驱动器处于控制状态D304 偏置计算错误D305 驱动器使能被拒绝D306 系统断电D307 驱动器不运动D308 无法调整异步电机D309 进入阶段4D310 输入主密码D311 不能确定换算偏置D312 在换算过程中超过运动范围D500 指令获取标志位置D501 要求增量编码器D600 取消回参考点过程指令D700 轴禁止指令D701 仅可在驱动器无使能时使用轴禁止指令D800 测量轮模式指令D801 测量轮不能运行D900 自动控制环调整指令D901 启动要求驱动器使能D902 电机反馈数据无效D903 惯量检测失败D904 增益调整失败D905 位移范围无效,P-0-0166和P-0-0167D906 位移范围超出2.2状态诊断信息AA000 通讯阶段0A001 通讯阶段1A002 通讯阶段2A003 通讯阶段3A009 SERCOS接口的自动波特率检测A010 驱动停止A012 控制和功率部分运行准备就绪A013 接通电源准备就绪A100 驱动器处于转矩控制模式下A101 驱动器处于速度控制模式下A102 使用编码器1的位置模式A103 使用编码器2的位置模式A104 位置模式,无滞后,编码器1A105 位置模式,无滞后,反馈2A106 驱动器控制的插补,编码器1A107 驱动器控制的插补,编码器2A108 驱动器控制的插补,无滞后,编码器1A109 驱动器控制的初步,无滞后,编码器2A110 速度同步,虚拟主驱动器A111 速度同步,真实主驱动器A112 相位同步,编码器1, 虚拟主驱动器A113 相位同步,编码器2. 虚拟主驱动器A114 相位同步,编码器1. 真实主驱动器A116 相位同步,无滞后,编码器1, 虚拟主驱动器A117 相位同步,无滞后,编码器2, 虚拟主驱动器A118 相位同步,无滞后,编码器1, 真实主驱动器A128 凸轮轴,编码器1, 虚拟主驱动器A129 凸轮轴,编码器2, 虚拟主驱动器A130 凸轮轴,编码器1, 真实主驱动器A132 凸轮轴,无滞后,编码器1, 虚拟主驱动器A133 凸轮轴,无滞后,编码器2, 虚拟主驱动器A134 凸轮轴,无滞后,编码器1, 真实主驱动器A150 驱动器控制的定位,编码器1A151 驱动器控制的定位,编码器1,无滞后A152 驱动器控制的定位,编码器2A153 驱动器控制的定位,编码器2,无滞后A154 编码器1,驱动器受控的位置模式A155 编码器1,无滞后,驱动器受控的位置模式A156 编码器2,驱动器受控的位置模式A157 编码器2,无滞后,驱动器受控的位置模式A206 数据处理块模式,编码器1A207 数据处理块模式,无滞后,编码器1A208 正向点动模式A210 数据处理块模式,编码器2A211 数据处理块模式,无滞后,编码器2A218 负向点动模式A400 自动的驱动器检查和调整A401 驱动器减速至自动模式A402 驱动器处于自动模式A800 不明运行模式力士乐伺服驱动器故障代码。
力士乐报警代码及说明一揽力士乐驱动器报警代码查询,有用力士乐驱动器的工程师,可以转载查询DKC故障诊断1诊断信息F和诊断信息E的说明1.1 错误诊断信息F F205 凸轮轴故障F207 切换至未初始化运行模式F208 UL 电机类型已变F209 PL 装载参数默认值F211 DISC-Error no.1 (1 #错误)F212 F212 F212 DISC-Error no.2 (2#错误)DISC-Error no.33#错误)DISC-Error no.4 (4#错误)F217 未接冷却风扇F218 放大器过热关机F219 电机过热关机F220 制动电阻器过载关机F221 电机温度监控器故障F223 停止轴时的初始化过程错误F224 超过最大制动时间F226 功率部分欠电压F228 过大偏差F229 编码器1 故障:象限错误F230 超过编码器1 最大信号频率F236 位置反馈的差值过大F237 位置指令的差值过大F238 实际速度值的差值过大F242 编码器2 故障:信号幅度错误F245 编码器2 故障:象限错误F246 超过编码器2 最大信号频率F248 电池电压过低F249 主驱动器编码器故障:信号太小F250 目标位置预置内存溢出F252 主驱动器编码器故障:象限错误F253 增量编码器仿真:脉冲频率太高F260 指令电流极限关闭F262 状态输出口出现外部短路F267 内部硬件同步错误F269 电机制动器释放过程中错误F276 绝对编码器超出允许的窗口F277 电流测量补偿错误F281 主回路故障F288 EMD 模块固件升级过程中出现错误F291 EMD 模块超时F292 EMD 模块过热F294 Ecox 客户端超时F296 Ecox 客户端数量不准确F297 Ecox 客户端错误F386 电源模块没有就绪信号F401 双MST 故障关机F402 双MDT 故障关机F403 通信阶段关机F404 阶段前进过程中出现错误F405 阶段后退过程中出现错误F406 阶段切换无就绪信号F407 主通信初始化过程中的错误F411 双SST 故障关机F434 紧停E-STOP F629 超过正行程极限F630 超过负行程极限F634 紧停E-STOPF643 探测到正行程极位开关F644 探测到负行程限位开关F811 换算偏置无法确定F812 在换算过程中移动越程F822 编码器1 故障:信号幅度错误F843 编码器2 故障:信号幅度错误F845 编码器2 故障:象限错误F850 看门狗协处理器F860 过流:功率部分有短路F870 +24v 直流错误F873 电源驱动部分故障F878 速度环错误F880 经过优化的换算偏置错误1.2 报警诊断信息E E211 DISC-#1 报警E212 E212 E212 DISC-#2 报警DISC-#3 报警DISC-#4 报警E217 冷却风扇转速太慢E221 报警电机温度监控有故障E225 电机过载E226 功率部分欠电压E247 插补速度=0E248 插补加速度=0E249定位速度〉=S-0-0091 E250驱动器过热预报警E251 电机过热预报警E252 制动电阻器过载预报警E253 目标位置超出行程范围E254 未回零E255 进给倍率S-0-108=0E256 转矩限制=0E257 连续电流限制活动E258 选定的处理块未编程E259 指令速度限制活动261 连续电流限制预报警E263速度指令值〉极限S-0-0091E264 目标位置超过数字范围E267 硬件同步有故障E269 制动器的制动转矩太低E281 主回路故障E288 EMD模块固件升级活动EMD模块超时EMD模块欠电压Ecox客户端数量不准确E289 等待Ecox 服务器端扫描E291 E293 E296E386 电源模块无就绪信号E408 MDT数据存储器A无效编址E409 AT 数据存储器A 无效编址E410 客户端未被扫描或地址为0 E411 双SST 故障E825 功率部分过电压E826 功率部分欠电压E829 超过正位置极限E830 超过负位置极限E831 在点动过程中达到位置极限E834 紧停E-STOPE843 正限位开关活动E844 负限位开关活动E881 主回路故障E886 电源模块没有准备好信号2 诊断信息B 、C、D 和诊断信息A 的说明2.1 指令诊断信息B 、C 和DB100 指令释放电机制动器B101 指令未使能B200 制动器检查指令B201 只在驱动器使能时进行制动器检查B202 在制动器嵌入过程中出现错误B203 制动器制动转矩太低B300 后备工作内存过程指令C100 通讯阶段3 转换检查C101 无效通信参数( S-0-0021 )C102 通信参数极限错误( S-0-0021 )C104 MDT 的配置IDN 不可配置C105 配置长度大于MDT 最大长度C106 AT 的配置IDN 不可配置C107 配置长度大于AT 最大长度C108 时间片参数大于Sercos 循环时间C109 MDT(S-0-0009 )中的数据记录位置为偶数C110 MDT(S-0-0010 )长度为奇数C111 1D9+记录长度-1大于长度MDT(S-0-0010)C112 TNcyc (S-0-0001 )或TScyc (S-0-0002)错误C113 TNcyc (S-0-0001 )与 TScyc (S-0-0002)的关系错误C114 T4 大于TScyc (S-0-0002) -T4min (S-0-0005)C115 T2 数值太小C118 MDT配置顺序错误C200 通讯阶段4 转换检查C201 无效参数(S) (- > S-0-0022 )C202参数极限错误(-> S-0-0022 )C203参数计算错误(-> S-0-0022 )C204 电机类型P-0-4014 不准确C210 要求反馈2 (- >S-0-0022)C211 无效反馈数据( - >S-0-0022)C212 无效放大数据( - > S-0-0022 )C213 位置数据比例错误C214 速度数据比例错误C215 加速度数据比例错误C216 转矩/ 力数据比例错误C217 反馈1 数据读取错误C218 反馈2 数据读取错误C220 反馈1 初始化错误C221 反馈2 初始化错误C223 最大范围输入值太高C227 模范围错误C234 编码器不能组合C235 负载侧电机编码器只可用于感应电机C236 要求反馈1 ( P-0-0074 )C238 编码器2 功能错误( - > S-0-0022 ) C241 必须为二进制编码器分辨率C242 一个参数的多重配置( - > S-0-0022 ) C300 指令设定绝对测量C302 未安装绝对测量系统C400 切换至参数方式C401 驱动器使能时,不允许切换C402 只允许在没有上位控制时C500 复位1 类诊断,错误复位C600 驱动器控制的回零过程指令C601 只在驱动器使能时才能够回零C602 距离回零开关- 参考标记错误C604 绝对编码器不能回零C606 未探测出参考标记C700 基本参数装载C702 默认参数不可用C703 默认参数无效C704 参数不可拷贝C800 调入默认参数C801参数默认值错误(-> S-0-0021 ) C802 密码锁定D300 指令调整换算D301 驱动器未做好换算指令准备D302 电机转矩/ 力太小,无法运动D303 指令启动时驱动器处于控制状态D304 偏置计算错误D305 驱动器使能被拒绝D306 系统断电D307 驱动器不运动D308 无法调整异步电机D309 进入阶段4D310 输入主密码D311 不能确定换算偏置D312 在换算过程中超过运动范围D500 指令获取标志位置D501 要求增量编码器D600 取消回参考点过程指令D700 轴禁止指令D701 仅可在驱动器无使能时使用轴禁止指令D800 测量轮模式指令D801 测量轮不能运行D900 自动控制环调整指令D901 启动要求驱动器使能D902 电机反馈数据无效D903 惯量检测失败D904 增益调整失败D905 位移范围无效,P-0-0166 和P-0-0167D906 位移范围超出2.2 状态诊断信息AA000 通讯阶段0A001 通讯阶段1A002 A003 A009通讯阶段2通讯阶段3 SERCOS接口的自动波特率检测A010 驱动停止A012 控制和功率部分运行准备就绪A013 接通电源准备就绪A100 驱动器处于转矩控制模式下A101 驱动器处于速度控制模式下A102 使用编码器1 的位置模式A103 使用编码器2 的位置模式A104 位置模式,无滞后,编码器1A105 位置模式,无滞后,反馈2A106 驱动器控制的插补,编码器1A107 驱动器控制的插补,编码器2A108 驱动器控制的插补,无滞后,编码器1A109 驱动器控制的初步,无滞后,编码器2A110 速度同步,虚拟主驱动器A111 速度同步,真实主驱动器A112 相位同步,编码器1, 虚拟主驱动器A113 相位同步,编码器2. 虚拟主驱动器A114 相位同步,编码器1. 真实主驱动器A116 相位同步,无滞后,编码器1, 虚拟主驱动器A117 相位同步,无滞后,编码器2, 虚拟主驱动器A118 相位同步,无滞后,编码器1, 真实主驱动器A128 凸轮轴,编码器1, 虚拟主驱动器A129 凸轮轴,编码器2, 虚拟主驱动器A130 凸轮轴,编码器1, 真实主驱动器A132 凸轮轴,无滞后,编码器1, 虚拟主驱动器A133 凸轮轴,无滞后,编码器2, 虚拟主驱动器A134 凸轮轴,无滞后,编码器1, 真实主驱动器A150 驱动器控制的定位,编码器1 A151 驱动器控制的定位,编码器1 ,无滞后A152 驱动器控制的定位,编码器2 A153 驱动器控制的定位,编码器2 ,无滞后A154 编码器1 ,驱动器受控的位置模式A155 编码器1 ,无滞后,驱动器受控的位置模式A156 编码器2 ,驱动器受控的位置模式A157 编码器2 ,无滞后,驱动器受控的位置模式A206 数据处理块模式,编码器1A207 数据处理块模式,无滞后,编码器1A208 正向点动模式A210 数据处理块模式,编码器2A211 数据处理块模式,无滞后,编码器2A218 负向点动模式A400 自动的驱动器检查和调整A401 驱动器减速至自动模式A402 驱动器处于自动模式A800 不明运行模式力士乐伺服驱动器故障代码故障代码C0270 故障描述电机编码器数据读取错误电机的型号参数P-0-4014 有误。
力士乐报警代码及说明一揽力士乐驱动器报警代码查询,有用力士乐驱动器的工程师,可以转载查询。
DKC 故障诊断 1 诊断信息 F 和诊断信息 E 的说明1.1 错误诊断信息F F205 凸轮轴故障F207 切换至未初始化运行模式F208 UL 电机类型已变F209 PL 装载参数默认值F211 DISC-Error no.1(1#错误)F212 F212 F212 DISC-Error no.2(2#错误)DISC-Error no.3(3#错误)DISC-Error no.4(4#错误)F217 未接冷却风扇F218 放大器过热关机F219 电机过热关机F220 制动电阻器过载关机F221 电机温度监控器故障F223 停止轴时的初始化过程错误F224 超过最大制动时间F226 功率部分欠电压F228 过大偏差F229 编码器 1 故障:象限错误F230 超过编码器 1 最大信号频率F236 位置反馈的差值过大F237 位置指令的差值过大F238 实际速度值的差值过大F242 编码器 2 故障:信号幅度错误F245 编码器 2 故障:象限错误F246 超过编码器 2 最大信号频率F248 电池电压过低F249 主驱动器编码器故障:信号太小F250 目标位置预置内存溢出F252 主驱动器编码器故障:象限错误F253 增量编码器仿真:脉冲频率太高F260 指令电流极限关闭F262 状态输出口出现外部短路F267 内部硬件同步错误F269 电机制动器释放过程中错误F276 绝对编码器超出允许的窗口F277 电流测量补偿错误F281 主回路故障F288 EMD 模块固件升级过程中出现错误F291 EMD 模块超时F292 EMD 模块过热F294 Ecox 客户端超时F296 Ecox 客户端数量不准确F297 Ecox 客户端错误F386 电源模块没有就绪信号F401 双MST 故障关机F402 双MDT 故障关机F403 通信阶段关机F404 阶段前进过程中出现错误F405 阶段后退过程中出现错误F406 阶段切换无就绪信号F407 主通信初始化过程中的错误F411 双SST 故障关机F434 紧停E-STOP F629 超过正行程极限F630 超过负行程极限F634 紧停E-STOPF643 探测到正行程极位开关F644 探测到负行程限位开关F811 换算偏置无法确定F812 在换算过程中移动越程F822 编码器 1 故障:信号幅度错误F843 编码器 2 故障:信号幅度错误F845 编码器 2 故障:象限错误F850 看门狗协处理器F860 过流:功率部分有短路F870 +24v 直流错误F873 电源驱动部分故障F878 速度环错误F880 经过优化的换算偏置错误1.2 报警诊断信息E E211 DISC-#1 报警E212 E212 E212 DISC-#2 报警DISC-#3 报警DISC-#4 报警E217 冷却风扇转速太慢E221 报警电机温度监控有故障E225 电机过载E226 功率部分欠电压E247 插补速度=0E248 插补加速度=0E249 定位速度>=S-0-0091 E250 驱动器过热预报警E251 电机过热预报警E252 制动电阻器过载预报警E253 目标位置超出行程范围E254 未回零E255 进给倍率S-0-108=0E256 转矩限制=0E257 连续电流限制活动E258 选定的处理块未编程E259 指令速度限制活动261 连续电流限制预报警E263 速度指令值>极限S-0-0091 E264 目标位置超过数字范围E267 硬件同步有故障E269 制动器的制动转矩太低E281 主回路故障E288 EMD 模块固件升级活动EMD 模块超时EMD 模块欠电压Ecox 客户端数量不准确E289 等待Ecox 服务器端扫描E291 E293 E296E386 电源模块无就绪信号E408 MDT 数据存储器 A 无效编址E409 AT 数据存储器 A 无效编址E410 客户端未被扫描或地址为0 E411 双SST 故障E825 功率部分过电压E826 功率部分欠电压E829 超过正位置极限E830 超过负位置极限E831 在点动过程中达到位置极限E834 紧停E-STOPE843 正限位开关活动E844 负限位开关活动E881 主回路故障E886 电源模块没有准备好信号2 诊断信息B、C、D 和诊断信息 A 的说明2.1 指令诊断信息B、C 和 DB100 指令释放电机制动器B101 指令未使能B200 制动器检查指令B201 只在驱动器使能时进行制动器检查B202 在制动器嵌入过程中出现错误B203 制动器制动转矩太低B300 后备工作内存过程指令C100 通讯阶段 3 转换检查C101 无效通信参数(S-0-0021)C102 通信参数极限错误(S-0-0021)C104 MDT 的配置IDN 不可配置C105 配置长度大于MDT 最大长度C106 AT 的配置IDN 不可配置C107 配置长度大于AT 最大长度C108 时间片参数大于Sercos 循环时间C109 MDT(S-0-0009)中的数据记录位置为偶数C110 MDT(S-0-0010)长度为奇数C111 1D9+记录长度-1 大于长度MDT(S-0-0010)C112 TNcyc(S-0-0001)或TScyc(S-0-0002)错误C113 TNcyc(S-0-0001)与TScyc(S-0-0002)的关系错误C114 T4 大于TScyc(S-0-0002)-T4min (S-0-0005)C115 T2 数值太小C118 MDT 配置顺序错误C200 通讯阶段 4 转换检查C201 无效参数(S)(->S-0-0022)C202 参数极限错误(->S-0-0022)C203 参数计算错误(->S-0-0022)C204 电机类型P-0-4014 不准确C210 要求反馈2(->S-0-0022)C211 无效反馈数据(->S-0-0022)C212 无效放大数据(->S-0-0022)C213 位置数据比例错误C214 速度数据比例错误C215 加速度数据比例错误C216 转矩/力数据比例错误C217 反馈 1 数据读取错误C218 反馈 2 数据读取错误C220 反馈 1 初始化错误C221 反馈 2 初始化错误C223 最大范围输入值太高C227 模范围错误C234 编码器不能组合C235 负载侧电机编码器只可用于感应电机C236 要求反馈1(P-0-0074)C238 编码器 2 功能错误(->S-0-0022)C241 必须为二进制编码器分辨率C242 一个参数的多重配置(->S-0-0022)C300 指令设定绝对测量C302 未安装绝对测量系统C400 切换至参数方式C401 驱动器使能时,不允许切换C402 只允许在没有上位控制时C500 复位 1 类诊断,错误复位C600 驱动器控制的回零过程指令C601 只在驱动器使能时才能够回零C602 距离回零开关-参考标记错误C604 绝对编码器不能回零C606 未探测出参考标记C700 基本参数装载C702 默认参数不可用C703 默认参数无效C704 参数不可拷贝C800 调入默认参数C801 参数默认值错误(->S-0-0021)C802 密码锁定D300 指令调整换算D301 驱动器未做好换算指令准备D302 电机转矩/力太小,无法运动D303 指令启动时驱动器处于控制状态D304 偏置计算错误D305 驱动器使能被拒绝D306 系统断电D307 驱动器不运动D308 无法调整异步电机D309 进入阶段 4D310 输入主密码D311 不能确定换算偏置D312 在换算过程中超过运动范围D500 指令获取标志位置D501 要求增量编码器D600 取消回参考点过程指令D700 轴禁止指令D701 仅可在驱动器无使能时使用轴禁止指令D800 测量轮模式指令D801 测量轮不能运行D900 自动控制环调整指令D901 启动要求驱动器使能D902 电机反馈数据无效D903 惯量检测失败D904 增益调整失败D905 位移范围无效,P-0-0166 和P-0-0167D906 位移范围超出2.2 状态诊断信息 AA000 通讯阶段0A001 通讯阶段 1A002 A003 A009 通讯阶段 2 通讯阶段 3 SERCOS 接口的自动波特率检测A010 驱动停止A012 控制和功率部分运行准备就绪A013 接通电源准备就绪A100 驱动器处于转矩控制模式下A101 驱动器处于速度控制模式下A102 使用编码器 1 的位置模式A103 使用编码器 2 的位置模式A104 位置模式,无滞后,编码器1A105 位置模式,无滞后,反馈2A106 驱动器控制的插补,编码器1A107 驱动器控制的插补,编码器 2A108 驱动器控制的插补,无滞后,编码器 1A109 驱动器控制的初步,无滞后,编码器 2A110 速度同步,虚拟主驱动器A111 速度同步,真实主驱动器A112 相位同步,编码器1, 虚拟主驱动器A113 相位同步,编码器 2. 虚拟主驱动器A114 相位同步,编码器 1. 真实主驱动器A116 相位同步,无滞后,编码器1, 虚拟主驱动器A117 相位同步,无滞后,编码器2, 虚拟主驱动器A118 相位同步,无滞后,编码器1, 真实主驱动器A128 凸轮轴,编码器1, 虚拟主驱动器A129 凸轮轴,编码器2, 虚拟主驱动器A130 凸轮轴,编码器1, 真实主驱动器A132 凸轮轴,无滞后,编码器1, 虚拟主驱动器A133 凸轮轴,无滞后,编码器2, 虚拟主驱动器A134 凸轮轴,无滞后,编码器1, 真实主驱动器A150 驱动器控制的定位,编码器1 A151 驱动器控制的定位,编码器1,无滞后A152 驱动器控制的定位,编码器2 A153 驱动器控制的定位,编码器2,无滞后A154 编码器1,驱动器受控的位置模式A155 编码器1,无滞后,驱动器受控的位置模式A156 编码器2,驱动器受控的位置模式A157 编码器2,无滞后,驱动器受控的位置模式A206 数据处理块模式,编码器 1A207 数据处理块模式,无滞后,编码器 1 A208 正向点动模式A210 数据处理块模式,编码器 2A211 数据处理块模式,无滞后,编码器 2A218 负向点动模式A400 自动的驱动器检查和调整A401 驱动器减速至自动模式A402 驱动器处于自动模式A800 不明运行模式力士乐伺服驱动器故障代码故障代码C0270 故障描述电机编码器数据读取错误电机的型号参数 P-0-4014 有误。
力士乐报警代码及说明一揽力士乐驱动器报警代码查询,有用力士乐驱动器的工程师,可以转载查询。
DKC 故障诊断 1 诊断信息 F 和诊断信息 E 的说明1.1 错误诊断信息F F205 凸轮轴故障F207 切换至未初始化运行模式F208 UL 电机类型已变F209 PL 装载参数默认值F211 DISC-Error no.1(1#错误)F212 F212 F212 DISC-Error no.2(2#错误)DISC-Error no.3(3#错误)DISC-Error no.4(4#错误)F217 未接冷却风扇F218 放大器过热关机F219 电机过热关机F220 制动电阻器过载关机F221 电机温度监控器故障F223 停止轴时的初始化过程错误F224 超过最大制动时间F226 功率部分欠电压F228 过大偏差F229 编码器 1 故障:象限错误F230 超过编码器 1 最大信号频率F236 位置反馈的差值过大F237 位置指令的差值过大F238 实际速度值的差值过大F242 编码器 2 故障:信号幅度错误F245 编码器 2 故障:象限错误F246 超过编码器 2 最大信号频率F248 电池电压过低F249 主驱动器编码器故障:信号太小F250 目标位置预置内存溢出F252 主驱动器编码器故障:象限错误F253 增量编码器仿真:脉冲频率太高F260 指令电流极限关闭F262 状态输出口出现外部短路F267 内部硬件同步错误F269 电机制动器释放过程中错误F276 绝对编码器超出允许的窗口F277 电流测量补偿错误F281 主回路故障F288 EMD 模块固件升级过程中出现错误F291 EMD 模块超时F292 EMD 模块过热F294 Ecox 客户端超时F296 Ecox 客户端数量不准确F297 Ecox 客户端错误F386 电源模块没有就绪信号F401 双MST 故障关机F402 双MDT 故障关机F403 通信阶段关机F404 阶段前进过程中出现错误F405 阶段后退过程中出现错误F406 阶段切换无就绪信号F407 主通信初始化过程中的错误F411 双SST 故障关机F434 紧停E-STOP F629 超过正行程极限F630 超过负行程极限F634 紧停E-STOPF643 探测到正行程极位开关F644 探测到负行程限位开关F811 换算偏置无法确定F812 在换算过程中移动越程F822 编码器 1 故障:信号幅度错误F843 编码器 2 故障:信号幅度错误F845 编码器 2 故障:象限错误F850 看门狗协处理器F860 过流:功率部分有短路F870 +24v 直流错误F873 电源驱动部分故障F878 速度环错误F880 经过优化的换算偏置错误1.2 报警诊断信息E E211 DISC-#1 报警E212 E212 E212 DISC-#2 报警DISC-#3 报警DISC-#4 报警E217 冷却风扇转速太慢E221 报警电机温度监控有故障E225 电机过载E226 功率部分欠电压E247 插补速度=0E248 插补加速度=0E249 定位速度>=S-0-0091 E250 驱动器过热预报警E251 电机过热预报警E252 制动电阻器过载预报警E253 目标位置超出行程范围E254 未回零E255 进给倍率S-0-108=0E256 转矩限制=0E257 连续电流限制活动E258 选定的处理块未编程E259 指令速度限制活动261 连续电流限制预报警E263 速度指令值>极限S-0-0091E264 目标位置超过数字范围E267 硬件同步有故障E269 制动器的制动转矩太低E281 主回路故障E288 EMD 模块固件升级活动EMD 模块超时EMD 模块欠电压Ecox 客户端数量不准确E289 等待Ecox 服务器端扫描E291 E293 E296E386 电源模块无就绪信号E408 MDT 数据存储器 A 无效编址E409 AT 数据存储器 A 无效编址E410 客户端未被扫描或地址为0 E411 双SST 故障E825 功率部分过电压E826 功率部分欠电压E829 超过正位置极限E830 超过负位置极限E831 在点动过程中达到位置极限E834 紧停E-STOPE843 正限位开关活动E844 负限位开关活动E881 主回路故障E886 电源模块没有准备好信号2 诊断信息B、C、D 和诊断信息 A 的说明2.1 指令诊断信息B、C 和 DB100 指令释放电机制动器B101 指令未使能B200 制动器检查指令B201 只在驱动器使能时进行制动器检查B202 在制动器嵌入过程中出现错误B203 制动器制动转矩太低B300 后备工作内存过程指令C100 通讯阶段 3 转换检查C101 无效通信参数(S-0-0021)C102 通信参数极限错误(S-0-0021)C104 MDT 的配置IDN 不可配置C105 配置长度大于MDT 最大长度C106 AT 的配置IDN 不可配置C107 配置长度大于AT 最大长度C108 时间片参数大于Sercos 循环时间C109 MDT(S-0-0009)中的数据记录位置为偶数C110 MDT(S-0-0010)长度为奇数C111 1D9+记录长度-1 大于长度MDT(S-0-0010)C112 TNcyc(S-0-0001)或TScyc(S-0-0002)错误C113 TNcyc(S-0-0001)与TScyc(S-0-0002)的关系错误C114 T4 大于TScyc(S-0-0002)-T4min(S-0-0005)C115 T2 数值太小C118 MDT 配置顺序错误C200 通讯阶段 4 转换检查C201 无效参数(S)(->S-0-0022)C202 参数极限错误(->S-0-0022)C203 参数计算错误(->S-0-0022)C204 电机类型P-0-4014 不准确C210 要求反馈2(->S-0-0022)C211 无效反馈数据(->S-0-0022)C212 无效放大数据(->S-0-0022)C213 位置数据比例错误C214 速度数据比例错误C215 加速度数据比例错误C216 转矩/力数据比例错误C217 反馈 1 数据读取错误C218 反馈 2 数据读取错误C220 反馈 1 初始化错误C221 反馈 2 初始化错误C223 最大范围输入值太高C227 模范围错误C234 编码器不能组合C235 负载侧电机编码器只可用于感应电机C236 要求反馈1(P-0-0074)C238 编码器 2 功能错误(->S-0-0022)C241 必须为二进制编码器分辨率C242 一个参数的多重配置(->S-0-0022)C300 指令设定绝对测量C302 未安装绝对测量系统C400 切换至参数方式C401 驱动器使能时,不允许切换C402 只允许在没有上位控制时C500 复位 1 类诊断,错误复位C600 驱动器控制的回零过程指令C601 只在驱动器使能时才能够回零C602 距离回零开关-参考标记错误C604 绝对编码器不能回零C606 未探测出参考标记C700 基本参数装载C702 默认参数不可用C703 默认参数无效C704 参数不可拷贝C800 调入默认参数C801 参数默认值错误(->S-0-0021)C802 密码锁定D300 指令调整换算D301 驱动器未做好换算指令准备D302 电机转矩/力太小,无法运动D303 指令启动时驱动器处于控制状态D304 偏置计算错误D305 驱动器使能被拒绝D306 系统断电D307 驱动器不运动D308 无法调整异步电机D309 进入阶段 4D310 输入主密码D311 不能确定换算偏置D312 在换算过程中超过运动范围D500 指令获取标志位置D501 要求增量编码器D600 取消回参考点过程指令D700 轴禁止指令D701 仅可在驱动器无使能时使用轴禁止指令D800 测量轮模式指令D801 测量轮不能运行D900 自动控制环调整指令D901 启动要求驱动器使能D902 电机反馈数据无效D903 惯量检测失败D904 增益调整失败D905 位移范围无效,P-0-0166 和P-0-0167D906 位移范围超出2.2 状态诊断信息 AA000 通讯阶段0A001 通讯阶段 1A002 A003 A009 通讯阶段 2 通讯阶段 3 SERCOS 接口的自动波特率检测A010 驱动停止A012 控制和功率部分运行准备就绪A013 接通电源准备就绪A100 驱动器处于转矩控制模式下A101 驱动器处于速度控制模式下A102 使用编码器 1 的位置模式A103 使用编码器 2 的位置模式A104 位置模式,无滞后,编码器 1A105 位置模式,无滞后,反馈2A106 驱动器控制的插补,编码器1A107 驱动器控制的插补,编码器 2A108 驱动器控制的插补,无滞后,编码器 1A109 驱动器控制的初步,无滞后,编码器 2A110 速度同步,虚拟主驱动器A111 速度同步,真实主驱动器A112 相位同步,编码器1, 虚拟主驱动器A113 相位同步,编码器 2. 虚拟主驱动器A114 相位同步,编码器 1. 真实主驱动器A116 相位同步,无滞后,编码器1, 虚拟主驱动器A117 相位同步,无滞后,编码器2, 虚拟主驱动器A118 相位同步,无滞后,编码器1, 真实主驱动器A128 凸轮轴,编码器1, 虚拟主驱动器A129 凸轮轴,编码器2, 虚拟主驱动器A130 凸轮轴,编码器1, 真实主驱动器A132 凸轮轴,无滞后,编码器1, 虚拟主驱动器A133 凸轮轴,无滞后,编码器2, 虚拟主驱动器A134 凸轮轴,无滞后,编码器1, 真实主驱动器A150 驱动器控制的定位,编码器1 A151 驱动器控制的定位,编码器1,无滞后A152 驱动器控制的定位,编码器2 A153 驱动器控制的定位,编码器2,无滞后A154 编码器1,驱动器受控的位置模式A155 编码器1,无滞后,驱动器受控的位置模式A156 编码器2,驱动器受控的位置模式A157 编码器2,无滞后,驱动器受控的位置模式A206 数据处理块模式,编码器 1A207 数据处理块模式,无滞后,编码器 1A208 正向点动模式A210 数据处理块模式,编码器 2A211 数据处理块模式,无滞后,编码器 2A218 负向点动模式A400 自动的驱动器检查和调整A401 驱动器减速至自动模式A402 驱动器处于自动模式A800 不明运行模式力士乐伺服驱动器故障代码故障代码C0270 故障描述电机编码器数据读取错误电机的型号参数 P-0-4014 有误。