(完整版)土地评估方法
- 格式:doc
- 大小:147.51 KB
- 文档页数:5
土地评估的主要方法和技巧土地评估是一种关于土地价值、用途和潜力的有关知识和信息的收集、分析和解释的过程。
它是土地管理决策的重要基础。
土地评估方法和技巧是评估土地价值、用途和潜力的基础和手段。
本文将介绍土地评估的主要方法和技巧。
一、土地评估方法(一)直接比较法直接比较法是一种将特定的土地或土地用途的市场价格与类似土地或土地用途的市场价格进行比较来确定其价值的方法。
一般适用于市场比较充分的情况,具有简单、直观、易于操作的优点。
(二)收益法收益法是基于土地的潜在收益为基础,通过计算收益和投资成本及风险来确定土地的价值的方法。
适用于收益具有稳定性和可预测性的土地,适用于土地用于商业、工业、开发和出租等方面。
(三)成本法成本法是根据土地的改造成本、建设成本、开发成本等综合因素来确定土地价值的方法。
它适用于无可比性和潜在收益难以预测的土地,例如城市绿地和体育场馆等。
(四)效用法效用法是根据土地的使用功能和适宜度来确定土地价值的方法。
它适用于将土地用于公共用途或社会福利事业方面,例如学校、医院、公园等。
(五)资本化法资本化法是将土地租金、利润等收益率按一定的资本化率换算为资本价值来确定土地价值的方法。
它适用于需要确定土地收益的情况,例如土地开发、土地租赁等。
二、土地评估技巧(一)全面考虑因素在进行土地评估时,应全面考虑地理位置、地形地貌、土壤类型、历史和文化价值、城市规划等因素。
只有全面考虑各种因素才能得出准确、科学的结论。
(二)合理选择样本在进行直接比较法时,应选择与所评估土地具有相似地理位置、土质、环境和用途的样本进行比较。
只有选择合理的样本才能得出准确的结论。
(三)合理选择指标在进行收益法、成本法、效用法、资本化法时,需要选择合理的指标进行计算。
例如,进行收益法时应选择合理的收益率和投资成本进行计算。
(四)注意风险在进行土地评估时,应注意投资风险。
应全面考虑政策、市场、环境、法律等因素,合理评估风险水平。
土地评估的原则和方法一、土地评估的原则(—)供求原则(二)替代原则(三)最有效使用原则:(四)均衡原则(五)报酬递增或递减原则(六)公平原则(七)预测原则(八)房地分估、土地优先的原则(九)动态原则二、土地评估的方法(一)、收益还原法:收益还原法:也称收益现值法。
它是将土地的总收益扣除总费用得到土地纯收益,运用适当的还原利率将土地纯收益折算求得评估期日的地价,即土地在未来若干年的纯收益折算为现值的总和。
这种方法也称为地租资本化(法)。
采用收益现值法时,须根据土地使用权所能带来的、未来预期收益的现值确定评估值,须避免将其他资产带来的收益误算到土地使用权的收益中。
(二)、市场比较法:市场比较法也称现行市价法,它是在同一市场条件下,根据替代原则,以条件类似或使用价值相同的土地买卖。
基本原理:根据经济学理论,在同一市场上,具有相同效用的物品,就具有同一的价格,即具备完全替代关系。
人别一角度讲,在同一市场上两个以上具有替代关系的商品同时存在时,商品的价格是经过两者相互影响之后者决定。
可以利用与待估宗地同类型的具有替代性的、已经成交的案例价格,推测待估的价格。
(三)、成本逼近法:成本逼近法:就是成本逼近法,就是以开发该土地的使用权所耗费的各项费用之和为主要依据,再加上一定的利润和利息、应缴纳的税金和土地所有权收益来确定土地价格的一种估价方法。
(四)、假设开发法假设开发法又称剩余法,有时还称作倒算法、残余法和余值法等,即在估算未来不动产正常交易价格的基础上,扣除建筑物建造费用和建筑物建造、买卖有关的专业费、利息、利润、税收等费用,将地价和房价分离以计算土地价格的方法。
1、基本原理根据马克思的土地价格理论,“一切地租都是剩余价值,是剩余劳动的产物,”人纯理论上说,地租不仅是扣除成本、利润后的余额,而且还是扣除利息、税收的余额。
2、估价的等程序一般是(1)调查评估宗地的内、外部条件,确定土地最佳利用方式。
(2)估计开发完成后房地产(或旧有房地产)总的出售价格(3)估计土地开发、建筑总费用、其它费用或旧有房屋现值。
土地价值评估方法概述土地价值评估方法是通过对土地进行评估,以确定土地的市场价值、评估价值和评估基准日、评估方法和评估结论的过程。
土地的价值评估方法有多种,下面将对其中的几种较常见的方法进行概述。
1.市场比较法市场比较法是评估土地价值的主要方法之一。
该方法是根据类似市场上已经出售的相似土地样本进行比较,以了解土地的当前市场价格。
该方法要求所选样本在土地特征和地理位置上与待评估的土地相似。
市场比较法适用于经济发展完善、土地市场较为透明的城市,其优点是简单易行、市场信息丰富。
2.收益法收益法是评估土地价值的另一种主要方法。
这种方法主要是通过分析土地可能产生的收益来确定土地的市值。
该方法适用于土地的使用受到限制或土地本身所需投资较大等情况。
根据该方法,评估师需要对土地可能用于的潜在收益进行分析和评估,以及评估土地和投资的现值和未来净收益。
它的缺点是需要预测未来的现金流和利率,且它比市场比较法更为复杂。
3.成本法成本法是土地评估中的一种方法,主要是通过估算土地的代价或替换成本来确定它的价值。
该方法假定土地的价值等于重建或替换土地的当前代价,并计算已经经过的物理年数和功能经济年限,以了解土地的折旧情况。
该方法适用于基础建设、公用事业等项目的土地评估等方面。
它的优点是对土地本身进行考虑,避免了仅从市场比较和经济现值的角度去认识土地价值从而产生的误差。
4.综合法综合法是一种比较常见的土地评估方法,主要是基于以上三种方法的结论来建立全面的评估报告,在报告中结合市场比较法、收益法和成本法进行综合评估。
根据地区和土地的自然特点、产权变动、土地用途等方面的影响,综合分析土地价格,以确定土地的综合价值。
这种方法适用于综合考虑各种因素,研究互相之间的影响,以得出土地价值的综合结论。
总之,不同的评估方法对不同的土地类型和评估目的具有不同的适用性。
对于不同的土地评估问题,采用不同的方法结合其特点综合考虑,才能得到准确和客观的土地评估结果,为土地市场、政府规划和决策提供可靠的参考价值。
土地使用权评估方法1. 简介土地使用权评估是指对土地使用权价值进行评估的过程,以确定土地的合理价格和价值。
土地使用权评估方法是指用于评估土地使用权价值的具体方法和技术手段。
土地使用权是指国家授予个人、集体或单位在一定时间内占有、使用、收益并依法处置土地的权利。
根据《中华人民共和国宪法》和《中华人民共和国土地管理法》,土地使用权属于国家所有,但可以依法以不同形式授予个人、集体或单位。
2. 土地使用权评估方法的分类根据不同的目的和具体情况,土地使用权评估方法可以分为以下几类:2.1 市场比较法市场比较法是常用的土地使用权评估方法之一。
该方法通过对市场上类似性质、位置和用途的土地交易数据进行分析,来确定被评估土地的价值。
该方法适用于有充足可比数据且市场交易活跃的情况。
市场比较法主要包括以下步骤: - 收集相关市场数据,包括成交价格、面积、位置等。
- 对市场数据进行筛选和调整,剔除不符合条件的数据。
- 根据调整后的市场数据,计算出土地的平均价格或价格区间。
- 根据被评估土地的特征和条件,确定相应的调整系数。
- 将调整后的市场价格与调整系数相乘,得出被评估土地的价值。
2.2 收益法收益法是另一种常用的土地使用权评估方法。
该方法基于土地使用权所能产生的经济收益来确定其价值。
通过预测未来一定时期内土地使用权所能带来的租金、利润等收益,再通过贴现和资本化等方法计算出土地使用权的现值。
收益法主要包括以下步骤: - 收集相关经济数据,包括租金、利润、成本等。
- 预测未来一定时期内土地使用权所能带来的经济收益。
- 确定适当的贴现率或资本化率。
- 将预测得到的经济收益按照贴现率或资本化率进行折现或资本化处理。
- 计算折现或资本化后得到的现值,即为被评估土地使用权的价值。
2.3 成本法成本法是一种基于土地使用权的重建成本或替代成本来确定其价值的评估方法。
该方法适用于无市场交易数据或市场交易数据不完备的情况。
五种土地估价方法的详细讲解对收益还原法,市场比较法,成本法,剩余法,基准地价修正法做出了详细的讲解每种方法的公式是牢记的,步骤也要清楚,做题第一步把主要方法的公式列出来,就得分,然后根据步骤一步步作就不会乱。
一,收益还原法1.在收益法中选择相关资料,3年、5年的会在理论方法的小题中考选择持续稳定长期2.年总收益包括租金收入、押金利息收入。
押金利息收入会是一个小考点。
(1)每个方法中都涉及到利息,收益法中唯一的利息就是在年总收益中的,而且是押金的利息收入。
在计算年总收益的时候,往往会给月租金,所以不要忘记乘以12,而且是客观租金,还要记得考虑空置。
(3)复杂一点的就是分不同用途,商业、写字楼,要合并计算然后说年总费用,要明白4种情况下包含的内容。
在理论选择里也可以考,综合计算也可以考,这是收益法至关重要的一项。
**几种主要用地方式中土地年总费用的主要内容如下:1土地租赁:土地使用税、土地管理费、土地维护费及其它费用;**2房地出租:经营管理费、经营维修费、房屋年折旧费、房屋年保险费、房屋出租年应交税金及其它费用;3经营性企业:销售成本、销售费用、经营管理费、销售税金、财务费用及经营利润;4生产性企业:生产成本(包括原材料费、人工费、运输费等)、产品销售费、产品销售税金及附加、财务费用、管理费用及企业利润。
A.我们比较常见的就是房地出租的情况,千万不要忘记年折旧费。
建议收益法看到重置价格的时候就把年折旧费和房产现值都算出来,这样肯定有分数。
在我们的00年实务的第一题,是一道用收益法求出不动产开发总价值,再用剩余法求土地的。
这里面容易糊涂的就是年折旧是根据重置价格来求得,而不是所谓的现值或者售价。
B.计算年总费用中的税金,一定要审题,看房产税给的是按月计征租金的1 2%,还是按原值扣除一部分后的1.2%,按月就要换算成年。
C.不常见的经营性企业、生产性企业求年总费用中,一定不要忘了销售费用和利润。
3.确定土地纯收益***要明白一个原理几乎用于所有方法“房地产价格=房产价格(现值)+土地价格”“房地产年净收益=房产年净收益+土地年净收益”也就是说“房地=房+地”。
土地评估方法土地使用权价值=平均宗地价格×宗地面积(1)成本逼近法宗地价格=(土地取得费+土地开发费用+有关税费+利息+利润+土地增值收益)×年期修正系数年期修正系数K=1-(1+r)-n式中:r —土地还原利率n —土地剩余使用年期[注:选取此公式时注意“土地增值收益”的含义,含义不同公式不同。
上式中土地增值收益=土地成本价格×土地增值收益率;若土地增值收益为当地政府公布的出让金标准时,宗地价格=(土地取得费+土地开发费用+有关税费+利息+利润)×年期修正系数+出让金](2)基准地价系数修正法基准地价系数修正法是以待估宗地所处的区域基准地价辅以相应的期日修正、土地使用权年期修正、因素修正及土地开发程度修正,最终得出土地的价格。
计算公式为:宗地地面熟地价=P×A×B×C×D适用的基准地价(楼面熟地价)×容积率修正系数×出让年限修正系数式中:P—适用的基准地价(楼面熟地价)A—期日修正系数B—土地使用权年期修正系数C—因素修正系数D—土地开发程度修正系数市场比较法:是在求取一宗待估土地的价格时,依据替代原则,将待估土地与在较近时期内已经发生交易的类似土地交易实例进行对照比较,参照该土地的交易情况、期日、区域、个别因素、使用年限等差别,修正得出待估土地评估基准日地价的方法,其基本公式为:评估价格=P×A×B×C×D×E式中:P:可比交易实例价格A:交易情况修正系数B:交易日期修正系数C:区域因素修正系数D:个别因素修正系数E:使用年限修正系数收益还原法:收益还原法是在估算土地未来每年预期收益的基础上,以一定的还原率,将评估对象在未来每年的纯收益折算为评估时日收益总合的方法。
收益还原法的基本公式为:V n=a/r[1-1/(1+r)n]式中:V n:待估宗地设定年限的土地价格;a:土地年纯收益r:土地还原利率n:使用土地的年限或土地收益年限。
土地估价方法根据《城镇土地估价规程》以及待估宗地的具体条件、用地性质及评估目的,结合估价师收集的有关资料,考虑到当地地产市场发育程度,选择成本逼近法和基准地价系数修正法进行评估。
(一)、成本逼近法1、基本原理成本逼近法是把开发土地所耗费的各项费用之和作为主要依据,再加上一定的利润、利息、应缴纳的税金和土地所有权收益来确定土地价格的估价方法。
其基本原理是把土地的所有投资包括土地取得费和基础设施开发费两大部分作为“基本成本”,运用等量资本获取等量利润的投资原理,加上“基本成本”,所产生的合理利润、利息,作为地价的基础部分,同时根据国家对土地所有权在经济上得到实现的需要,加上土地所有权应得收益,从而求得土地价格。
其基本公式为:土地价格=取得费+开发费+税费+利息+利润+土地增值收益增值收益=(取得费+开发费+税费+利息+利润)×增值收益率2.评估过程(1)土地取得费经调查该区域土地取得费一般为5万元/亩,合75元/平方米。
(2)有关税费根据胶南市国土资源局制定的有关政策,应交的税费包括征地管理费、耕地开垦费、耕地占用税,合计约为44元/平方米。
(3)土地开发费根据胶南市人民政府发布的有关文件及委托方提供的有关资料和评价人员实地勘查,确定此次评估开发费用为120元/平方米。
(4)利息计算根据待估宗地的开发程度和开发规模,确定土地开发周期为1年,投资利息率按评估基准日中国人民银行公布的短期贷款(六个月至1年)贷款利息率5.31%计。
假设土地取得费、相关税费在征地时一次投入,土地开发费及土地平整费在开发周期内均匀投入。
投资利息=【(1)+(2)+(3)/2】×5.31%=9.5元/平方米(5)投资利润投资利润是把土地作为一种生产要素,以固定资产方式投入以发挥作用。
因此投资利润应与同行业投资回报相一致,经过调查近年工业用地投资利润率,以15%作为本次土地评估的投资利润率。
利润=(土地取得费+有关税费+开发费)×投资利润率=【(1)+(2)+(3)】×15%=35.85元/平方米(6)土地增值收益根据估价对象所在地域工业用地市场调查分析,土地增值收益取30%。
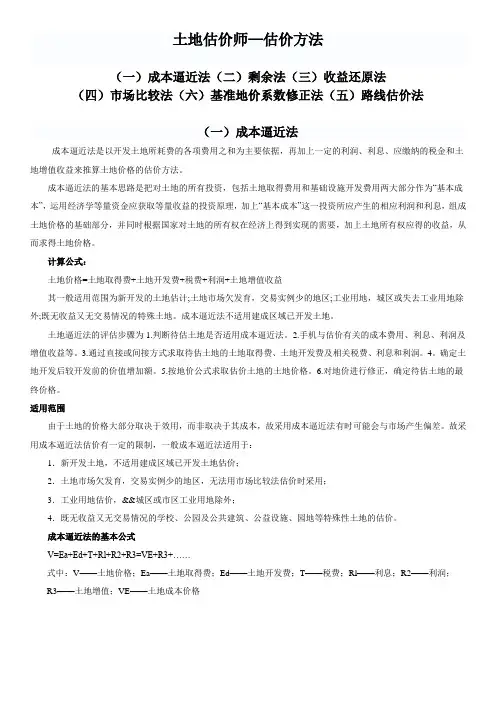
土地估价师—估价方法(一)成本逼近法(二)剩余法(三)收益还原法(四)市场比较法(六)基准地价系数修正法(五)路线估价法(一)成本逼近法成本逼近法是以开发土地所耗费的各项费用之和为主要依据,再加上一定的利润、利息、应缴纳的税金和土地增值收益来推算土地价格的估价方法。
成本逼近法的基本思路是把对土地的所有投资,包括土地取得费用和基础设施开发费用两大部分作为“基本成本”,运用经济学等量资金应获取等量收益的投资原理,加上“基本成本”这一投资所应产生的相应利润和利息,组成土地价格的基础部分,并同时根据国家对土地的所有权在经济上得到实现的需要,加上土地所有权应得的收益,从而求得土地价格。
计算公式:土地价格=土地取得费+土地开发费+税费+利润+土地增值收益其一般适用范围为新开发的土地估计;土地市场欠发育,交易实例少的地区;工业用地,城区或失去工业用地除外;既无收益又无交易情况的特殊土地。
成本逼近法不适用建成区域已开发土地。
土地逼近法的评估步骤为1.判断待估土地是否适用成本逼近法。
2.手机与估价有关的成本费用、利息、利润及增值收益等。
3.通过直接或间接方式求取待估土地的土地取得费、土地开发费及相关税费、利息和利润。
4。
确定土地开发后较开发前的价值增加额。
5.按地价公式求取估价土地的土地价格。
6.对地价进行修正,确定待估土地的最终价格。
适用范围由于土地的价格大部分取决于效用,而非取决于其成本,故采用成本逼近法有时可能会与市场产生偏差。
故采用成本逼近法估价有一定的限制,一般成本逼近法适用于:1.新开发土地,不适用建成区域已开发土地估价;2.土地市场欠发育,交易实例少的地区,无法用市场比较法估价时采用;3.工业用地估价,&&城区或市区工业用地除外;4.既无收益又无交易情况的学校、公园及公共建筑、公益设施、园地等特殊性土地的估价。
成本逼近法的基本公式V=Ea+Ed+T+Rl+R2+R3=VE+R3+……式中:V——土地价格;Ea——土地取得费;Ed——土地开发费;T——税费;Rl——利息;R2——利润;R3——土地增值;VE——土地成本价格成本逼近法估价的程序与方法成本逼近法估价的程序程序实际上就是按照基本公式一步步算土地价格=土地取得费+土地开发费+税费+利息+利润+土地增值收益1、计算土地取得费用:征地补偿费、拆迁安置补助费标准2、计算土地开发费用开发费用由三种:基础设施配套费、公共事业建设配套费、小区开发配套费首先必须准确确定土地开发程度,注意,准确区分宗地内外开发程度、红线内外开发程度不一致现象。
土地评估的原则和方法一、土地评估的原则(—)供求原则(二)替代原则(三)最有效使用原则:(四)均衡原则(五)报酬递增或递减原则(六)公平原则(七)预测原则(八)房地分估、土地优先的原则(九)动态原则二、土地评估的方法(一)、收益还原法:收益还原法:也称收益现值法。
它是将土地的总收益扣除总费用得到土地纯收益,运用适当的还原利率将土地纯收益折算求得评估期日的地价,即土地在未来若干年的纯收益折算为现值的总和。
这种方法也称为地租资本化(法)。
采用收益现值法时,须根据土地使用权所能带来的、未来预期收益的现值确定评估值,须避免将其他资产带来的收益误算到土地使用权的收益中。
(二)、市场比较法:市场比较法也称现行市价法,它是在同一市场条件下,根据替代原则,以条件类似或使用价值相同的土地买卖。
基本原理:根据经济学理论,在同一市场上,具有相同效用的物品,就具有同一的价格,即具备完全替代关系。
人别一角度讲,在同一市场上两个以上具有替代关系的商品同时存在时,商品的价格是经过两者相互影响之后者决定。
可以利用与待估宗地同类型的具有替代性的、已经成交的案例价格,推测待估的价格。
(三)、成本逼近法:成本逼近法:就是成本逼近法,就是以开发该土地的使用权所耗费的各项费用之和为主要依据,再加上一定的利润和利息、应缴纳的税金和土地所有权收益来确定土地价格的一种估价方法。
(四)、假设开发法假设开发法又称剩余法,有时还称作倒算法、残余法和余值法等,即在估算未来不动产正常交易价格的基础上,扣除建筑物建造费用和建筑物建造、买卖有关的专业费、利息、利润、税收等费用,将地价和房价分离以计算土地价格的方法。
1、基本原理根据马克思的土地价格理论,“一切地租都是剩余价值,是剩余劳动的产物,”人纯理论上说,地租不仅是扣除成本、利润后的余额,而且还是扣除利息、税收的余额。
2、估价的等程序一般是(1)调查评估宗地的内、外部条件,确定土地最佳利用方式。
(2)估计开发完成后房地产(或旧有房地产)总的出售价格(3)估计土地开发、建筑总费用、其它费用或旧有房屋现值。
土地估价基本方法土地价格评估的基本方法有市场比较法、收益还原法、成本逼近法、剩余法和基准地价系数修正法,另外路线价法也是土地价格评估中常用的方法。
(一)市场比较法市场比较法是土地估价中最基本、最常用的估价方法之一,也是国际上通用的基本估价方法。
市场比较法是根据市场替代原理,将待估土地与具有替代性的,且在近期市场上交易的类似土地进行比较,并对类似土地的成交价格作适当修正,以此估算带估土地客观合理价格的方法。
市场比较法的理论依据是替代经济原理。
根据经济学理论,在同一市场上,对于具有相同效用的商品,应该具有相同的市场价格,即具有完全的替代关系。
在同一市场上具有替代关系的两个以上商品会因为相互竞争而使其价格相互牵制而趋于一致。
市场比较法就是通过对具有替代关系的类似土地的交易价格进行修正,求得待估宗地的价格。
基本公式:Vd=Vb x A x B x D x EVd—待估宗地的价格Vb—比较实例宗地价格A—待估宗地情况指数/ 比较实例宗地情况指数= 正常情况指数/ 比较实例宗地情况指数B—待估宗地估价期日地价指数/ 比较实例宗地交易日期地价指数D—待估宗地区域因素条件指数/ 比较实例宗地区域因素条件指数E—待估宗地个别因素条件指数/ 比较实例宗地个别因素条件指数归结起来看,这种方法是在两个可比的土地商品之间按照它们的情况指数、价格指数、区域因素和个别因素的比值来确定待估地的价值。
(二)收益还原法收益还原法又称收益法、收益资本化法、地租资本化法等。
是将待估土地未来正常年纯收益,以一定的土地还原利率还原,以此估算带估土地价格的方法。
由于土地具有永续性,因而人们可以期待外来的土地收益。
当把这未来若干年延续而不断取得的土地纯收益以一定的还原利率折现为现在的价值时,它就表现为土地价格。
从理论上讲,具有永续性的财产都可以出售,即都有市场价格。
而这个市场价格也就是财产的现值,亦即等于其未来纯收益的折现价值。
其简单意义就是,投资购买一块土地而获得的纯收益,在价值上等于将这笔投资存入银行而每年获得的利息量。
土地评估的三种方法
土地评估的三种方法(1)基准地价修正法基准地价系数修正法是利用城镇基准地价和基准地价修正系数表等评估成果,按照替代原则,就待估宗地的区域条件和个别条件等与其所处区域的平均条件相比较,并对照修正系数表选取相应的修正系数对基准地价进行修正,进而求取待估宗地在估价期日价格的方法。
根据《城镇土地估价规程》与当地基准地价报告,其基准地价系数修正法评估宗地地价的计算公式为:土地评估的三种方法
(1)基准地价修正法
基准地价系数修正法是利用城镇基准地价和基准地价修正系数表等评估成果,按照替代原则,就待估宗地的区域条件和个别条件等与其所处区域的平均条件相比较,并对照修正系数表选取相应的修正系数对基准地价进行修正,进而求取待估宗地在估价期日价格的方法。
根据《城镇土地估价规程》与当地基准地价报告,其基准地价系数修正法评估宗地地价的计算公式为:
基准地价修正系数法公式=基准地价×K1×(1+∑K)×K2
式中:K1——期日修正系数
∑K——影响地价区域因素及个别因素修正系数之和
K2——年期修正系数
(2)成本逼近法
成本逼近法是以开发土地所耗费的各项费用之和为主要依据,再加上一定的利润、利息、应缴纳的税金和土地增值收益来确定土地价格的估价方法。
其基本计算公式为:
土地价格=土地取得费+有关税费+土地开发费+投资利息+投资利润+土地增值收益
(3)市场法
市场比较法是将待估土地与在较近时期内已经发生交易的类似土地交易实例进行对照比较,对有关因素进行修正,得出待估土地在评
估时日地价的方法。
土地评估方法土地评估是指对土地进行综合评价和估价的过程,是土地利用、开发和管理的重要依据。
土地评估方法有很多种,其中包括市场比较法、收益法、成本法等多种方法。
下面将对这些方法进行详细介绍。
市场比较法是土地评估中常用的一种方法。
它是通过对同类土地交易价格的比较,来确定被评估土地的价值。
这种方法的优点是简单易行,能够直接反映市场供求关系对土地价值的影响。
但是,市场比较法也存在一些局限性,比如受市场波动影响大,不适用于特殊用途土地的评估等。
收益法是另一种常用的土地评估方法。
它是通过对土地未来收益的估算,来确定土地的价值。
这种方法的优点是能够综合考虑土地的长期收益情况,适用于农村宅基地、商业地产等多种土地类型的评估。
但是,收益法也存在一些局限性,比如对未来收益的预测存在不确定性,需要对多种因素进行综合考量等。
成本法是另一种常用的土地评估方法。
它是通过对土地开发成本的估算,来确定土地的价值。
这种方法的优点是能够直接反映土地的生产成本,适用于开发前的土地评估。
但是,成本法也存在一些局限性,比如不适用于成熟市场的土地评估,对土地未来价值的变化不敏感等。
除了上述方法外,还有一些其他的土地评估方法,比如比较分析法、综合评估法等。
这些方法各有优缺点,可以根据具体情况进行选择和组合使用。
总的来说,土地评估是一个复杂的过程,需要综合考虑土地的自然、经济、社会等多种因素。
在选择评估方法时,需要根据具体情况进行灵活运用,以确保评估结果的准确性和可靠性。
希望本文介绍的土地评估方法能够对大家有所帮助,谢谢阅读!。
土地评估报告方法土地评估报告是用来评估土地价值的一种报告,通常由专业的土地评估师编制。
土地评估报告的编制是基于一定的方法和理论,下面将介绍一些常用的土地评估方法。
1. 直接比较法:直接比较法是一种常用的土地评估方法,它基于类似土地的市场交易数据进行比较。
这种方法适用于市场上存在大量类似土地的情况。
评估师通过收集和分析近期的土地交易数据,比较相似土地的价格,以确定被评估土地的市场价值。
2. 收益法:收益法是一种根据土地产生的经济效益来评估其价值的方法。
这种方法适用于土地被用作开发或出租的情况。
评估师需要了解土地的潜在用途和可行性,计算土地的潜在收益和现值,并考虑市场风险和市场利率等因素,最终得出土地的评估价值。
3. 成本法:成本法是一种根据土地开发所需成本来评估其价值的方法。
这种方法适用于土地尚未开发或用于特殊目的的情况。
评估师需要计算土地的开发成本,包括土地改造、基础设施建设和建筑物建设等成本,并考虑土地的折旧和功能衰退等因素,最终得出土地的评估价值。
4. 损益平衡法:损益平衡法是一种通过比较土地的收益和成本来评估其价值的方法。
这种方法适用于土地流转或改造的情况。
评估师需要分析土地的收益潜力和可能的成本,包括土地改造、维修和管理等成本,并且需要考虑预期的收益和未来市场条件,最终得出土地的评估价值。
5. 统计回归法:统计回归法是一种基于统计学原理的土地评估方法。
它通过分析土地价值和一系列影响土地价值的因素之间的关系,建立数学模型来进行评估。
这种方法适用于存在大量影响土地价值的因素,且存在大量相关数据的情况。
评估师需要收集和整理相关数据,并利用回归分析等方法,确定土地的评估价值。
总之,土地评估报告编制需要综合运用以上几种方法,并根据具体情况选择最合适的方法。
对于不同的土地类型和用途,可能会应用不同的评估方法。
同时,评估师在编制土地评估报告时,还需考虑市场条件、政策法规等因素,以及发展趋势和风险预测等因素。
如何进行土地评估方法和步骤解析土地评估是指对土地价值进行科学、客观、全面的评估和判断的过程。
在实际的土地交易、土地利用和土地征收等环节中,土地评估起着重要的作用。
本文将对土地评估的方法和步骤进行详细解析。
一、土地评估的方法1.市场比较法市场比较法是将待评估土地与相似的已成交土地进行对比,通过比较其价格、用途、地理位置和其他相关因素,来确定待评估土地的市场价值。
2.收益法收益法适用于以商业、投资为主要目的的土地评估。
该方法是通过分析土地的潜在收益和未来现金流,计算出土地的折现值,确定其价值。
3.成本法成本法主要适用于开发用地评估。
该方法以土地开发成本为基础,计算土地的重建成本、修复成本等,从而确定土地的价值。
4.综合法综合法是结合市场比较法、收益法和成本法等多种评估方法,综合考虑各种因素对土地价值的影响,得出一个相对综合的评估结果。
二、土地评估的步骤1.收集基础数据在进行土地评估之前,需要收集土地的基本信息,包括地理位置、土地用途、面积、规划条件等。
这些数据是评估的基础,对评估的准确性和可靠性起着重要作用。
2.确定评估目的和对象评估目的和对象是指评估的具体目标和范围,例如评估土地的市场价值、投资价值等。
根据评估目的和对象,确定评估的重点和方法。
3.选择评估方法根据评估目的和对象,选择合适的评估方法,可以单独使用某种方法,也可以综合使用多种方法,以提高评估的准确性和可靠性。
4.进行实地调查实地调查是评估过程中必不可少的环节。
评估人员需亲自前往评估地,进行详细的勘测和观察,了解土地的实际情况,包括地形、土质、交通状况等。
5.收集市场数据评估人员需收集和分析土地市场的相关数据,包括已成交土地的价格、土地供需关系、土地规划政策等。
这些数据能为评估提供重要的参考依据。
6.综合分析和判断根据收集到的数据和评估方法,进行综合分析和判断,结合研究区域的经济、社会和环境因素,对土地的价值进行科学、客观的评估。
7.编制评估报告评估报告是评估结果的呈现形式,需根据评估的目的和要求,书面表达评估结论、方法和过程,提供数据和图表等支持材料,便于相关方了解评估结果。
土地评估方式土地评估是指对土地的质量、功能、用途、市场价值等进行综合评估的过程。
在国土资源管理、土地征收、土地转让等方面具有重要意义。
土地评估有多种方式,下面将介绍几种常用的土地评估方式。
一、市场比较法:市场比较法是最常用的土地评估方式之一。
通过对同地段、相似用途的土地进行对比,计算出土地的市场价值。
这种方式适用于有交易记录的土地,可以提供准确的市场参考价值。
市场比较法可以通过比较相似土地的成交价格、周边环境、土地规划用途等来确定土地的价值。
二、收益法:收益法是一种相对复杂的土地评估方式。
通过评估土地用于开发、经营的收益能力来推算土地的价值。
一般通过收益贴现、资本化等方法来计算土地的预期收益和价值。
收益法适用于商业用地、工业用地等有明确经营收益的土地。
三、成本法:成本法是一种比较简单的土地评估方式。
通过计算土地的重建成本、更新成本来推算土地的价值。
这种方式适用于农用地、居住用地等没有明确市场交易的土地。
成本法根据土地面积、地块等因素来计算土地的价值。
四、折扣现值法:折扣现值法是一种综合评估土地价值的方式。
该方式综合考虑了土地的收益、恢复成本、风险等因素。
通过将土地的未来现金流折现到现值,来确定土地的价值。
折扣现值法适用于需要考虑大量因素的土地评估,比如特定用途的土地评估。
除了以上几种常用的土地评估方式,还有一些特殊的土地评估方式,比如土地租金法、土地拍卖法等。
土地评估方式的选择需要根据具体情况来决定。
不同的土地类型、用途、市场环境等都会影响土地的价值评估结果。
提供准确、科学的土地评估结果对于土地管理、土地交易等具有重要意义。
总之,土地评估是对土地进行综合评估的过程,有多种评估方式可供选择。
市场比较法、收益法、成本法和折扣现值法是常用的土地评估方式。
选择适合的评估方式需要考虑土地的类型、用途、市场环境等因素。
提供准确、科学的土地评估结果对于土地管理、土地交易等具有重要意义。
常用土地价值评估方法一、土地估值概念土地估价就是依据土地估价的原则、理论和方法,在充分掌握土地市场交易资料的基础上,根据土地的经济和自然属性,按地产的质量、等级及其在现实经济活动中的一般收益状况,充分考虑社会经济发展、土地利用方式,土地预期收益和土地利用政策等因素对土地收益的影响。
综合评定出某块土地或多块土地在某一权利状态下某一时点的价格的过程。
二、常用土地价值评估方法(1)市场比较法基本原理:市场比较法是土地估价中最基本、最常用的估价方法之一,也是国际上通用的基本估价方法。
市场比较法是根据市场替代原理,将待估土地与具有替代性的,且在近期市场上交易的类似土地进行比较,并对类似土地的成交价格作适当修正,以此估算带估土地客观合理价格的方法。
在同一公开市场中,两宗以上具有替代关系的土地价格因竞争而趋于一致。
适用范围:主要用于地产市场发达,有充足的具有替代性的土地交易实例的地区。
测算公式:PD= PBxAxBxDxE式中:PD--待估宗地价格;PB--比较案例价格;A- - 待估宗地情况指数/比较案例宗地情况指数=正常情况指数/比较案例宗地情况指数B-- -待估宗地估价期日地价掇数/比较案例宗地交易日期搦数D--待估宗地区域因素条件指数/比较案例宗地区域因素条件指数E--待估宗地个别因素条件报数/比较案例宗地个别因素条件报数操作步骤1.广泛搜集宗地交易实例:2.选取比较实例(一般2-3个为宜) ;3.建立价恪可比基础;4.进行交易情况修正;5.进行交易日期修正;6.进行区域因素修正;7.进行个别因素修正:8.求出比准价格。
(2)收益还原法基本原理:收益还原法是将待估土地未来正常年纯收益,以一定的地还原利率还原,以此估算带估土地价格的方法。
当把未来若干年延续而不断取得的土地纯收益以-定的还原利率折现为现在的价值时,它就表现为土地价格。
其简单意义就是,投资购买-块土地而获得的纯收益,在价值上等于将这笔投资存入银行而每年获得的利息量。
土地估价基本方法土地价格评估的基本方法有市场比较法、收益还原法、成本逼近法、剩余法和基准地价系数修正法,另外路线价法也是土地价格评估中常用的方法。
(一)市场比较法市场比较法是土地估价中最基本、最常用的估价方法之一,也是国际上通用的基本估价方法。
市场比较法是根据市场替代原理,将待估土地与具有替代性的,且在近期市场上交易的类似土地进行比较,并对类似土地的成交价格作适当修正,以此估算带估土地客观合理价格的方法。
市场比较法的理论依据是替代经济原理。
根据经济学理论,在同一市场上,对于具有相同效用的商品,应该具有相同的市场价格,即具有完全的替代关系。
在同一市场上具有替代关系的两个以上商品会因为相互竞争而使其价格相互牵制而趋于一致。
市场比较法就是通过对具有替代关系的类似土地的交易价格进行修正,求得待估宗地的价格。
基本公式:Vd=Vb x A x B x D x EVd—待估宗地的价格Vb—比较实例宗地价格A—待估宗地情况指数 / 比较实例宗地情况指数 = 正常情况指数 / 比较实例宗地情况指数B—待估宗地估价期日地价指数 / 比较实例宗地交易日期地价指数D—待估宗地区域因素条件指数 / 比较实例宗地区域因素条件指数E—待估宗地个别因素条件指数 / 比较实例宗地个别因素条件指数归结起来看,这种方法是在两个可比的土地商品之间按照它们的情况指数、价格指数、区域因素和个别因素的比值来确定待估地的价值。
(二)收益还原法收益还原法又称收益法、收益资本化法、地租资本化法等。
是将待估土地未来正常年纯收益,以一定的土地还原利率还原,以此估算带估土地价格的方法。
由于土地具有永续性,因而人们可以期待外来的土地收益。
当把这未来若干年延续而不断取得的土地纯收益以一定的还原利率折现为现在的价值时,它就表现为土地价格。
从理论上讲,具有永续性的财产都可以出售,即都有市场价格。
而这个市场价格也就是财产的现值,亦即等于其未来纯收益的折现价值。
其简单意义就是,投资购买一块土地而获得的纯收益,在价值上等于将这笔投资存入银行而每年获得的利息量。
土地估价方式
一、收益还原法:在估算土地未来每年预期纯收益的基础上,以一定的还原率,将评估对象在未来每年的纯收益折算为评估时日收益总和的一种方法。
适用范围:适用于有收益或有潜在收益(收益性)的土地、建筑物或是房地产的估价。
1、首先求得建筑物的价格;然后从待估不动产(房地产)的纯收益中减掉属于建筑物的纯收益,得到土地的纯收益;再以土地还原率还原,即可得到土地的价格。
计算公式:
a-B·r2=L·r1
L =(a-B·r2)/ r1= a1/ r1
式中: L—土地价格;B—建筑物的价格(依其他方法求得);
a—建筑物及其相应范围的土地所产生的纯收益(a为折旧后收益);
r1—土地还原率; r2—建筑物还原率; a1—土地的纯收益。
2、基本步骤
(1)计算总收益:总收益是指以收益为目的的土地及与此有关的设施、劳力及经营等要素相结合而产生的总收益。
分析可能产生的各种收益,按客观、持续及稳定等原则确定。
(2)计算总费用和折旧费、房屋收益或其他资产的收益等总费用是指为创造收益所投入的直接必要的劳动费用与资本费用。
总费用在不同情况下,所包含的项目也有所不同。
分析可能产生的各种费用支出,计算加总一般正常合理的必要年支出。
(3)计算土地纯收益:从总收益中扣除总费用和房屋折旧费、房屋收益等,即为纯收益。
(4)确定合适的还原率:是影响地价高低的重要因素,要慎重选择。
(5)选择公式求算地价:根据公式适用评估对象和评估目的等条件,选用相应的计算公式,将纯收益用相应的还原率进行还原,即得土地的收益价格。
二、市场比较法:在求取一宗待评估土地的价格时,根据替代原则,将待估土地与在较近时期内已经发生交易的类似土地交易实例进行对照比较,并依据后者已知的价格,参照该土地的交易情况、期日、区域以及个别因素等差别,修正得出待估土地的评估期日地价的方法。
适用范围:从适用条件来看,主要用于地产市场发达、有充足的具有替代性的土地交易案例的地区,交易案例甚少或无交易案例的地区则不适用。
从评估目的和评估结果的形式来看,可直接用于评估土地的价格或价值,还可用于评估土地或房地产的租金,以及用于其他估价方法中有关参数的求取。
1、直接比较过程:
修正系数 = 待估宗地条件指数 / 比较案例条件指数
2、间接比较过程
如果已设定标准地块,也可利用标准地块为比较基准,确定待估宗地的价格。
过程中要先进行标准化修正,然后再以比较确定待估土地价格。
具体形式为:
3、市场比较法的估价步骤
(1)调查与选择比较交易案例
(2)确定价格可比基准
(3)进行交易情况修正
(4)进行估价期日修正
(5)区域因素比较与修正
(6)个别因素比较与修正
(7)其他相关修正:使用年限修正、容积率修正等
(8)确定比准价格
三、剩余法(假设开发法):剩余法(又称假设开发法、倒算法、残余法或余值法)是在估算开发完成后不动产正常交易价格的基础上,扣除正常开发的建筑物建造费用和与建筑物建造、买卖有关的专业费、利息、利润、税收等费用后,以价格余额来确定估价对象土地价格的一种方法。
适用范围:假设开发法适用于具有投资开发或再开发潜力的房地产的估价,如待开发的土地(包括生地、毛地、熟地)、在建工程、可装修改造或可改变用途的旧房(包括装修、改建、扩建,如果是重建就属于毛地的范畴),以下统称为“待开发房地产”。
对于有规划设计条件要求,但尚未明确的待开发房地产,难以采用假设开发法估价。
因为在该房地产的法定开发利用前提未确定的清况下,其价值也就不能确定。
如果在这种情况下仍然需要估价的话,估价人员可根据所推测的最可能的规划设计条件来估价,但必须将该最可能的规划设计条件列为估价的假设和限制条件,并在估价报告中作特别的提示,说明它对估价结果的影响,或估价结果对它的依赖性。
四、成本逼近法:成本逼近法是以开发土地所耗费的各项费用之和为主要依据,再加上一定的利润、利息、应缴纳的税金和土地增值收益来推算土地价格的估
价方法。
由于土地的价格大部分取决于效用,而非取决于其成本,故采用成本逼近法有时可能会与市场产生偏差。
故采用成本逼近法估价有一定的限制,一般成本逼近法适用范围:
1.新开发土地,不适用建成区域已开发土地估价;
2.土地市场欠发育,交易实例少的地区,无法用市场比较法估价时采用;3.工业用地估价,城区或市区工业用地除外;
4,既无收益又无交易情况的学校、公园及公共建筑、公益设施、园地等特殊性土地的估价。