音像档案资料数字化管理系统的构建
- 格式:docx
- 大小:11.74 KB
- 文档页数:2
数字音像档案管理制度内容一、总则为了有效管理数字音像档案,充分发挥其在信息化时代的作用,提高档案管理工作效率和服务效能,根据相关法律法规和国家标准,制定本制度。
二、适用范围本制度适用于全市各单位的数字音像档案管理工作。
三、档案管理原则1. 法律依据原则:遵守国家法律法规,严格执行档案管理相关规定。
2. 整体管理原则:充分利用信息化技术手段,建立数字音像档案整体管理体系。
3. 安全保密原则:加强数字音像档案的安全保密管理,防止信息泄露。
4. 利用透明原则:数字音像档案应充分利用,提高信息资源的利用效率和效益。
四、数字音像档案的分类与归档1. 根据内容和形式对数字音像档案进行分类,包括会议记录、视听资料、专题报道等。
2. 对数字音像档案资料进行统一编制档号,并按照档案年限和归档等级进行归档管理。
3. 对于归档数字音像档案,应制定详细的整理、保管和利用规程,并严格执行。
五、数字音像档案的采集与整理1. 各单位应按照国家标准对数字音像档案进行采集和整理,确保档案的完整性和真实性。
2. 建立数字音像档案目录,对采集的数字音像档案进行统一整理,采用规范的标准格式和方式进行描述。
3. 采集的数字音像档案应及时进行归档,并定期进行整理和更新,确保档案的及时性和完整性。
六、数字音像档案的保存与备份1. 对于有效的数字音像档案应进行定期的保存,按照规定的时间和方式进行保存,并确保其安全性和完整性。
2. 建立数字音像档案的备份制度,对重要的数字音像档案进行定期的备份,确保其安全性和可靠性。
3. 建立数字音像档案的灾备机制,对数字音像档案进行定期的灾备演练,确保档案在突发事件中的安全性和可靠性。
七、数字音像档案的利用与传递1.数字音像档案的利用应遵循相关法律法规,对于敏感信息和隐私信息应按照规定进行许可和审批。
2. 对于数字音像档案的传递,应遵循相关法律法规,确保档案的安全传递和准确传递。
3. 建立数字音像档案的利用和传递登记制度,确保数字音像档案的利用和传递的合法合规。
音像档案资料数字化管理系统的构建随着数字化时代的到来,音像档案资料数字化管理系统已经渐渐成为了图书馆、档案馆等机构一种重要的管理方式。
建立一个高效的音像档案数字化管理系统在收集、保存、查询、利用音像档案方面将具有重要而广泛的意义。
一、系统概述音像档案资料数字化管理系统是通过对音像档案进行数字化处理,将其信息准确、规范地输输入计算机中,然后使用软件实现这些信息的收集、分类、存储、检索和利用的一套系统。
该系统是一种综合性的信息管理平台,能够有效地提高音像档案处理的效率和质量,满足信息化时代的要求。
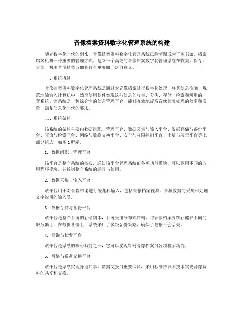
二、系统架构该系统的架构主要由数据组织与管理平台、数据采集与输入平台、数据存储与备份平台、查询与检索平台、网络与数据交换平台、安全与权限控制平台、出版与展示平台等七部分组成,如图1所示。
1. 数据组织与管理平台该平台是整个系统的核心,通过该平台管理系统的各项功能模块,可以调用不同的应用程序模块,并控制整个系统的运行与使用。
2. 数据采集与输入平台该平台用于对音像档案进行采集和输入,包括音像档案视频、音频数据的采集和处理、文字说明的输入等。
3. 数据存储与备份平台该平台是整个系统的存储副本,系统采用分布式结构,将音像档案资料存储在不同的服务器上,在数据备份上,系统采用了多级备份策略,确保了数据不会丢失。
4. 查询与检索平台该平台是系统的核心功能之一,它可以实现针对音像档案的各项检索功能。
5. 网络与数据交换平台该平台是系统实现异地共享、数据交换的重要保障,采用标准协议和技术实现音像资料的共享和交换。
6. 安全与权限控制平台该平台是保证系统安全、保护版权的重要保障,对系统进行安全管理和授权管理。
7. 出版与展示平台该平台用于音像档案的出版、展示等应用,可以将音像档案加工成各种格式的出版展示文献,并提供音像存储、播放、管理等服务。
三、功能模块1. 系统管理模块,为整个系统提供各项管理服务,包括用户管理、角色管理、系统配置、系统日志管理等功能。
音像档案资料数字化管理系统的构建【摘要】本文探讨了音像档案资料数字化管理系统的构建。
首先介绍了研究背景和意义,明确了研究目的,并探讨了研究方法。
接着详细阐述了音像档案资料管理系统的架构设计,数据采集与整理方法,数据存储与检索技术,安全性与隐私保护措施,以及系统性能优化策略。
结尾部分分析了音像档案数字化管理系统的价值与意义,讨论了面临的挑战与发展趋势,并展望未来的研究方向。
通过本文的研究,可以为音像档案数字化管理系统的建设提供参考,并推动相关领域的发展和进步。
【关键词】音像档案、资料数字化、管理系统、构建、数据采集、数据整理、数据存储、数据检索、安全性、隐私保护、系统性能优化、价值、发展趋势、研究展望、挑战。
1. 引言1.1 研究背景与意义【音像档案资料数字化管理系统的构建】音像档案是记录文化遗产、历史事件、艺术表现等重要内容的一种载体,而随着社会的发展和科技的进步,传统的音像档案管理方式已经无法满足日益增长的数字化资料管理需求。
建立音像档案资料数字化管理系统是当今数字化管理的重要课题之一。
音像档案资料数字化管理系统的构建,旨在利用先进的技术手段对音像档案资料进行数字化处理,实现对资料的高效管理、检索和传播。
这不仅可以保护音像档案资料的完整性和安全性,还可以提高档案管理的效率和便捷性,推动文化遗产的数字化保护和传承。
通过对音像档案资料数字化管理系统的构建研究,可以更好地挖掘音像资料的历史、文化和艺术价值,促进不同领域的学术研究和文化交流。
建立完善的音像档案数字化管理系统还可以为社会公众提供更加便捷的音像资源查阅和利用渠道,满足人们对于音像资料的多样化需求。
研究音像档案资料数字化管理系统的构建具有重要的理论与实践意义,对推动文化数字化进程、提高文化传播效率,具有积极的推动作用。
1.2 研究目的【音像档案资料数字化管理系统的构建】音像档案是保存和记录了丰富的历史文化信息和珍贵的艺术作品的重要载体,但传统的音像档案管理方式已经无法满足当今数字化时代对于信息管理和检索的需求。
音像档案资料数字化管理系统的构建随着数字化技术的不断发展,音像档案资料数字化管理系统的构建成为了许多机构和企业的重要需求之一。
在过去,音像资料多以实体形式存在,管理和检索都非常繁琐,而数字化管理系统的构建可以极大地提高音像档案管理的效率和便利性,为用户提供更加便捷的检索和利用体验。
本文将详细介绍音像档案资料数字化管理系统的构建,包括系统的架构设计、功能模块、技术实现和应用前景等方面。
一、系统架构设计音像档案资料数字化管理系统的构建首先需要进行系统架构设计。
在设计过程中,需要考虑到系统的稳定性、扩展性、安全性和可维护性等要素。
典型的系统架构包括前端界面、后端服务器、数据库和存储设备等组成部分。
前端界面负责与用户进行交互,提供查询、检索、浏览等功能;后端服务器负责处理用户请求,并与数据库进行数据交互;数据库用于存储音像档案资料的元数据和内容数据;存储设备则用于存储大量的音像档案内容数据。
为了提高系统的稳定性和可扩展性,可以采用分布式架构,将系统按照功能模块进行拆分,采用集群部署来保证系统的高可用性和高吞吐量。
二、功能模块音像档案资料数字化管理系统的功能模块包括文档扫描、元数据提取、内容检索、权限管理、浏览和下载等功能。
文档扫描模块用于将实体形式的音像档案资料进行数字化扫描,生成对应的电子文档;元数据提取模块则用于提取音像档案资料的元数据信息,包括标题、作者、日期、关键词、分类等信息;内容检索模块用于用户对音像档案资料进行检索和查询;权限管理模块用于对用户进行身份验证和权限控制;浏览和下载模块则用于用户对音像档案资料进行浏览和下载等操作。
通过这些功能模块的配合,用户可以方便地对音像档案资料进行管理和利用。
三、技术实现音像档案资料数字化管理系统的构建需要采用一系列的技术来实现各种功能模块。
在文档扫描方面,可以采用高速扫描仪或摄像设备,配合图像处理和文本识别技术,实现音像档案资料的快速扫描和数字化。
在元数据提取方面,可以采用自然语言处理和图像识别技术,对文档内容进行分析和提取元数据信息。
音像档案资料数字化管理系统的构建1. 引言1.1 背景介绍音像档案资料数字化管理系统的构建是目前数字化时代的重要课题之一,随着信息技术的快速发展,传统的音像档案管理方式已经无法满足日益增长的信息管理需求。
在传统的音像档案管理系统中,资料的收集、整理、存储和访问都存在诸多不便之处,例如资料易丢失、难以检索、安全性难以保障等问题。
建立一个高效、便捷、安全的音像档案数字化管理系统已迫在眉睫。
背景介绍部分首先将探讨传统音像档案管理系统存在的问题,例如纸质档案管理效率低下、容易受损、信息检索困难等,随后引入了数字化管理系统的概念,介绍了数字化管理系统相对于传统管理系统的优势和必要性。
还将介绍当前数字化技术已经在许多领域取得成功的案例,并展示数字化管理系统对提高管理效率、保障信息安全、推动档案数字化进程等方面的重要作用。
通过对背景介绍的详细分析,可以更深入地了解为什么需要建立音像档案数字化管理系统,以及它对档案管理工作的重要意义。
1.2 问题提出音像档案资料数字化管理系统的构建旨在解决传统档案管理方式中存在的诸多问题。
随着信息技术的快速发展,音像档案的数量不断增加,管理难度也随之增加。
在传统的档案管理方式下,音像档案的管理容易出现混乱、安全风险高等问题。
传统管理方式下的档案检索与访问也存在效率低下、易损坏等问题。
当前迫切需要建立一套高效、安全、可靠的音像档案资料数字化管理系统,以解决传统管理方式下容易出现的种种问题。
这样的管理系统将极大地提升音像档案的管理效率和安全性,为用户提供更便捷、可靠的访问体验,助力着音像档案的数字化管理工作。
在构建音像档案资料数字化管理系统时,需要考虑如何有效地进行数据采集和存储、数字化处理与访问控制、以及如何保障系统的安全性和可靠性。
这些问题将在后续的正文部分进行详细探讨和解决。
通过建立完善的系统架构设计和安全机制,可以更好地促进音像档案数字化管理系统的建设和发展,为未来音像档案管理工作带来新的可能性和机遇。
音像档案资料数字化管理系统的构建随着数字化技术的不断发展和应用,音像档案资料的数字化管理系统的构建已成为档案管理领域的重要内容之一。
音像档案资料的数字化管理系统可以帮助机构和个人更高效地管理和利用音像资料,提高档案管理工作的效率和质量。
本文将从系统构建的必要性、管理系统的功能、技术和流程等方面,探讨音像档案资料数字化管理系统的构建。
一、系统构建的必要性1. 传统管理方式存在的问题传统的音像档案资料管理方式主要依赖于纸质档案或模拟格式的存储。
这种管理方式存在着很多问题,比如存储空间大、检索困难、易损坏等。
传统管理方式无法满足当前社会信息化的需求,难以与其他数字化管理系统实现互联互通。
2. 音像档案资料的数量日益增加随着信息化和数字化的发展,音像资料的数量日益增加,包括电视节目、电影、音乐等各种类型。
这就要求音像档案资料管理系统必须具备大容量和高效率的管理能力,以满足不断增长的音像档案资源量。
3. 提高音像资料的利用价值数字化管理系统可以帮助用户更方便地查找、浏览和利用音像档案资料,提高其利用价值。
用户可以通过系统轻松地检索到自己需要的音像资料,进行编辑、剪辑等操作,以满足个性化的需求。
二、管理系统的功能1. 录入功能管理系统应具备音像档案资料的录入功能,包括音像资料的扫描、转换、编辑等操作,使得纸质档案和模拟格式的音像资料能够数字化存储。
2. 存储功能管理系统需要提供一定的存储容量,以支持音像资料的长期存储和管理。
系统应具备备份和容灾功能,确保音像档案资料的安全性和可靠性。
3. 检索功能管理系统应提供全文检索和关键词检索等功能,以方便用户快速、准确地找到所需的音像档案资料。
用户可以根据不同的搜索条件进行检索,并进行筛选和排序,以提高检索的效率。
4. 浏览功能用户可以通过管理系统方便地浏览和预览音像档案资料,包括播放视频、查看图片、文字预览等功能。
系统还可以提供多种浏览方式,以适应不同用户的需求。
5. 编辑功能管理系统可以提供音像档案资料的编辑和处理功能,包括音频和视频的剪辑、合成、转码等操作。
音像档案资料数字化管理系统的构建随着数字化技术的不断发展,各行各业都在加速数字化转型的步伐。
在文化遗产保护和档案管理领域,数字化技术的应用也日益重要,其中音像档案资料的数字化管理更是一个迫切需要解决的问题。
音像档案资料的数字化管理系统的构建,将为档案管理工作带来革命性的改变和提升,本文将对这一问题进行探讨。
一、需求分析1.音像档案资料特点音像档案资料包括各种类型的音乐、电影、录像、录音等资料,具有数量大、种类多、格式复杂等特点。
这些资料中蕴含着丰富的文化信息和历史价值,是社会文化遗产的重要组成部分。
而这些资料的保存管理,一直是档案管理部门的一大难题。
2.数字化管理需求传统的音像档案管理方式主要依靠实体资料的保管和整理,这种方式存在着空间占用大、保管难度高、检索效率低等问题。
数字化管理的需求主要表现在节省存储空间、提高检索效率、加强数据安全等方面。
3.多样的用户需求音像档案资料的使用者包括档案管理部门、研究机构、文化机构、社会大众等多个方面,他们对于音像档案数字化管理系统的需求不尽相同。
档案管理部门需要建立统一的数字化管理平台,研究机构希望能够获得数据更为方便的使用和共享,而文化机构和社会大众则更加注重对于音像档案内容的普及和推广。
二、系统设计基于以上需求分析,可以设计一个集成了数字化管理、存储、检索、共享等功能的音像档案资料数字化管理系统。
其主要功能包括:1. 数字化处理:对音像档案资料进行数字化处理,包括扫描、转换、整理等操作,将实体资料转换为数字化数据存储于系统中。
2. 数据存储:建立音像档案数据的存储库,采用云存储或者专用服务器进行储存,保证数据的安全性和可靠性。
3. 检索功能:建立多种检索方式,包括关键词检索、分类检索、时间检索等,确保用户能够方便快速地找到所需的音像档案资料。
4. 共享与交流:设立共享平台,不仅可以为内部人员提供共享功能,也可以向外部开放,提供对音像档案资料的共享和交流平台。
音像档案资料数字化管理系统的构建随着数字化技术的不断发展,音像档案资料数字化管理系统已经成为了文化遗产保护和数字资源管理的重要工具。
数字化管理系统的构建对于更好地保存和管理音像档案资料具有重要意义。
本文将探讨音像档案资料数字化管理系统的构建,包括系统的设计原则、功能模块、技术方案等内容。
一、系统的设计原则在构建音像档案资料数字化管理系统时,需要遵循一些基本的设计原则,以确保系统的稳定性、安全性和可扩展性。
1. 用户友好性:系统应该具有良好的用户界面设计,方便用户进行操作和管理。
用户应该能够轻松地进行档案检索、浏览和管理。
2. 数据安全性:系统应该具备完善的数据安全机制,包括用户身份验证、权限管理、数据加密等功能,以确保档案资料的安全性和完整性。
3. 可扩展性:系统应该具备良好的可扩展性,能够根据需求灵活添加新的功能模块和扩展存储容量,以满足不断变化的需求。
4. 高性能:系统应该具备良好的性能和稳定性,能够支持大规模音像档案的存储、检索和传输,以满足用户的高性能需求。
二、功能模块音像档案资料数字化管理系统应该具备一系列基本功能模块,以满足用户对音像档案资料管理的需求。
1. 档案入库管理:包括音像档案资料的采集、整理、编目、入库、与原始档案的关联等功能。
2. 档案存储管理:包括音像档案资料的存储、备份、恢复、归档、去重等功能。
3. 档案检索管理:包括音像档案资料的检索、浏览、全文检索、在线预览等功能。
4. 档案传输管理:包括音像档案资料的上传、下载、共享、传输、转码等功能。
5. 档案权限管理:包括用户身份验证、权限分配、角色管理、权限控制等功能。
6. 档案统计分析:包括音像档案资料的统计分析、报表生成、数据可视化等功能。
三、技术方案在音像档案资料数字化管理系统的构建中,需要选择合适的技术方案,以保证系统的稳定性、性能和可扩展性。
1. 存储技术:可以选择分布式存储、云存储等技术,以满足大规模音像档案资料的存储需求。
音像档案资料数字化管理系统的构建1. 引言1.1 音像档案资料数字化管理系统的构建在信息化背景下,数字化管理已成为各行业发展的趋势,音像档案管理也不例外。
随着数字化技术的迅速发展,传统的音像档案管理方式已经无法满足日益增长的信息化需求。
建立一套完善的音像档案资料数字化管理系统已成为迫切需要解决的问题。
音像档案资料数字化管理系统的构建,不仅可以提高音像档案管理工作的效率和质量,还可以有效保护和利用珍贵的音像档案资源。
通过数字化管理系统,管理员可以更加方便地对音像档案资料进行分类、检索和共享,大大提高了工作效率和便利性。
数字化管理系统还可以实现音像档案的长期保存和安全性保障,避免信息的丢失和破坏。
系统化的管理也有利于对音像档案的合规性管理,符合相关法规和政策要求。
音像档案资料数字化管理系统的构建是当今时代的迫切需求,对于传统音像档案管理具有重要意义,将为音像档案管理的现代化进程提供有力支持。
2. 正文2.1 信息化背景下音像档案管理需求分析随着数字化技术的不断发展和普及,音像档案管理也迎来了新的挑战和机遇。
在信息化背景下,传统的音像档案管理方式已经无法满足人们对音像资料存储、检索和共享的需求。
建立一个高效的音像档案数字化管理系统显得尤为迫切。
信息化背景下音像档案管理的需求在于提高管理效率和服务质量。
传统的音像档案管理方式存在着资料存储不便、检索效率低下、无法实现远程共享等问题,难以满足用户对音像资料管理的快速和便捷需求。
而通过建立数字化管理系统,可以实现音像档案的在线存储、全文检索和远程访问,大大提高了管理效率和服务质量。
信息化背景下音像档案管理的需求还在于加强资源整合和共享。
随着音像资料的不断增多和多样化,如何整合和共享这些资源已成为音像档案管理的重要问题。
通过建立数字化管理系统,可以实现不同部门、机构之间的信息共享和资源整合,帮助用户更好地利用音像资料资源,推动文化传承和创新发展。
2.2 音像档案数字化转型的必要性音像档案数字化转型的必要性在当前信息化的大背景下尤为重要。
音像档案资料数字化管理系统的构建随着数码化时代的到来,越来越多的音像档案资源需要数字化存储和管理。
传统的纸质档案管理方法已经无法满足数字化存储管理的需求。
因此,建立一套科学的音像档案资料数字化管理系统才能更好地保存和利用这些文化遗产。
一、音像档案数字化音像档案数字化是将传统的纸本、磁带等载体上的信息转换为数字形式,以便于长期保存和管理。
进行音像档案数字化的步骤主要包括数字化设备的选择、数字化采样的方式、数字化后的文件格式选择等。
数字化设备可能包括扫描仪、录音机、相机、光盘机等,采样方式主要有分辨率、采样率、位深度等。
数字化的音像档案需要一种可靠、高效的数字化管理方式,以便于保证数据的真实性、完整性和可访问性。
数字化管理需求主要包括以下几个方面:1、存储管理数字化音像档案需要建立一种可靠的、安全的存储方式,保证数据长期保存和备份。
常见的存储方式有云存储、本地存储、镜像备份等。
2、标准化管理数字化音像档案需要建立一套专业的标准化管理流程,包括数字化前数据的检查、数字化后文件的质量检验、文件的文档化描述等。
标准化管理有助于提高数字化档案的质量和可靠性。
3、访问与共享数字化音像档案的数据存储后,需要建立一种便捷的访问与共享方式,以便于用户及时查阅、下载和分享档案数据。
目前常见的音像档案访问和共享方式包括Web端、移动端、云盘共享、文件共享等。
4、版权管理数字化音像档案还需要考虑版权管理问题,以保护版权所有方的利益。
借助数字版权管理技术可以有效解决数字化音像档案版权问题。
建立一个合理的音像档案数字化管理系统包括三个步骤:需求分析、系统设计、系统实施。
1、需求分析阶段需求分析是指对于数字化音像档案管理系统的需求分析,包括数字化设备的采购、文档化描述的建立、数据存储方式的选择等。
2、系统设计阶段系统设计是指对于数字化音像档案管理系统的总体框架、架构进行设计,包括数字化档案管理的软件平台、数据库设计、前端界面设计等。
数字化档案室建设方案一、建设目标1、实现档案的数字化存储,将纸质档案、音像档案等转化为电子文件,并进行有序分类和存储。
2、建立高效的档案管理系统,实现档案的快速检索、查阅和利用。
3、确保档案的安全性和完整性,采取严格的访问控制和数据备份措施。
4、提高档案管理的工作效率,减少人工操作,降低管理成本。
二、需求分析1、对现有档案进行全面梳理,了解档案的类型、数量、保存状况等。
2、评估组织内部对档案利用的需求,包括查询频率、查询内容等。
3、分析现有档案管理流程中存在的问题和不足。
三、硬件设施建设1、服务器:选择性能稳定、存储容量大的服务器,以满足大量档案数据的存储和处理需求。
2、存储设备:采用磁盘阵列、磁带库等存储设备,确保数据的安全可靠存储。
3、网络设备:构建高速、稳定的网络环境,保证档案数据的快速传输。
4、数字化设备:配备扫描仪、数码相机、录像机等设备,用于将纸质和音像档案数字化。
四、软件系统选择1、档案管理系统:选择功能齐全、操作简便、扩展性强的档案管理软件,具备档案收集、整理、保管、利用、统计等功能。
2、数据库系统:选择适合大量数据存储和快速检索的数据库,如SQL Server、Oracle 等。
3、操作系统:根据服务器和客户端的需求,选择合适的操作系统,如 Windows Server、Linux 等。
五、档案数字化流程1、档案整理:对纸质档案进行分类、编号、装订等整理工作,确保数字化前档案的有序性。
2、扫描录入:使用扫描仪将纸质档案逐页扫描为电子图像,并进行质量检查。
3、图像处理:对扫描后的图像进行去污、纠偏、裁剪等处理,提高图像质量。
4、文字识别(OCR):对重要的档案图像进行文字识别,便于检索和利用。
5、数据著录:对数字化后的档案进行详细的著录,包括档号、题名、责任者、日期等信息。
6、数据审核:对著录的数据进行审核,确保准确性和完整性。
六、数据安全与备份1、访问控制:设置不同级别的用户权限,严格限制对敏感档案的访问。
音像档案资料数字化管理系统的构建音像档案资料的数字化管理系统的构建是指将传统的纸质档案资料数字化,通过计算机技术和信息化手段对其进行管理、存储、检索和利用的过程。
它包括了硬件设备、软件系统以及相关的管理流程和方法。
下面将从几个方面介绍音像档案资料数字化管理系统的构建。
需要进行硬件设备的准备。
这包括计算机、服务器、存储设备和网络设备等。
计算机作为核心设备,应具备足够的处理能力和存储空间,保证系统的正常运行和数据的安全存储。
服务器则是为了搭建档案管理系统,提供稳定的服务和高效的数据存储能力。
存储设备用于存放档案数据,可以选择硬盘、光盘或者云存储等不同的存储方式。
网络设备则是为了实现档案数据的共享和传输,确保不同用户可以通过网络访问和利用档案。
需要开发或选择合适的软件系统。
这个系统应包括档案数据的录入、整理、检索和管理功能。
录入功能主要是将纸质档案资料进行数字化,可以通过扫描或拍摄的方式获取档案的图片或视频文件,并将其转换成电子文档的格式。
整理功能则是对数字化的档案资料进行整理分类,建立档案的目录和索引体系,以方便后续的检索和管理。
检索功能是系统的关键功能,用户可以通过关键词、时间范围、关联关系等多种方式进行查询,快速找到所需的档案信息。
管理功能则包括权限管理、数据备份、安全审计等,保证档案数据的安全和可靠性。
需要建立相关的管理流程和方法。
数字化管理系统的构建只是一个开始,还需要建立起科学合理的档案管理流程和方法,确保数字档案的准确性和有效性。
需要制定档案的数字化流程和标准,明确数字化的要求和标准,确保档案数字化的质量。
要建立档案的备份和存储制度,定期对数字档案进行备份和存储,并确保备份数据的安全性和可靠性。
在档案的利用方面,要建立相应的授权制度,明确谁可以访问和利用档案,以及访问和利用的权限和范围。
还需要进行培训和推广工作。
数字化管理系统的构建不仅是技术工作,更是一个改变工作流程和方法的过程。
需要对相关工作人员进行培训,使他们能够熟练掌握系统的操作方法和管理流程,提高工作效率和质量。
音像档案资料数字化管理系统的构建音像档案资料是人们生活、文化、历史的重要记录,为了保护和利用这些档案资料,数字化管理技术被广泛应用于音像档案资料的管理和保护。
本文将阐述音像档案资料数字化管理系统的构建方法和运作机制,并探讨数字管理技术在音像档案资料管理上的应用价值和现状。
(一)资料整理:资料整理是数字化管理系统的第一步。
音像档案资料包括演讲录音、音乐演奏影像等等,因此要对不同种类的资料进行分类和整理。
对于每一个记录,都需要注明其来源、形式、时间等基本信息,从而为后续的数字化处理和管理奠定良好的基础。
(二)数字化处理:数字化处理是将音像档案资料转换为数字信息的过程。
数字化处理可以通过扫描仪、录音机等数字化设备进行。
其中对于音频资料可以采用音频录制设备进行处理,将其转换为数字化数据。
这样可以方便地在电脑上进行播放、编辑、存储等操作,提高了音像档案资料的存储效率和利用率。
(三)建立数据库:建立数据库就是将数字化处理后的音像档案资料进行有序的存储和分类。
通过建立各种索引,可以方便的进行查找、管理和利用。
比如可以根据时间、地区、人物等标签对音像档案资料进行分类,可以快速定位和检索到需要的信息。
(四)建立数字备份:数字化备份是保护音像档案资料的一个重要措施。
建立数字备份可以防止特定资料的物理破坏或丢失。
对于数字化资料也可以通过备份的方式方式进行保护,即在不同的硬盘或存储设备中设置一份完整的备份,确保资料不会因意外或意外数据损坏而遗失。
(五)建立访问权限:建立访问权限是为确保音像档案资料的安全和保密性,防止信息泄露等风险。
建立访问权限可以根据档案资料的等级设置不同的访问权限,仅供特定的人员访问,确保音像档案资料的保密性和安全性。
(一)数字化管理技术的应用:音像档案资料管理系统的数字化处理和数字化备份都离不开现代的数字技术。
在数字化管理系统中,数字化设备可以方便地将各种资料转化为数字数据,数字备份技术可以保护资料安全,访问权限的建立可以保护音像档案资料的安全。
音像档案资料数字化管理系统的构建随着数字化技术的不断发展和应用,音像档案资料的管理也逐渐转向数字化管理系统,以提高管理效率、便于检索和利用。
数字化管理系统的构建对于保护和传承音像档案文化具有重要意义。
本文将探讨音像档案资料数字化管理系统的构建,包括系统架构、功能模块、数据安全等方面。
一、系统架构音像档案资料数字化管理系统的构建离不开合理的系统架构设计。
系统架构是系统设计的基础,决定了系统的稳定性和性能。
在音像档案数字化管理系统的构建中,可以采用多层架构,包括用户界面层、应用层、数据管理层。
1. 用户界面层用户界面层是系统与用户交互的界面,包括登录界面、菜单栏、数据展示界面等。
用户界面应该设计友好、直观,以便用户能够轻松上手操作。
在设计用户界面时,需要考虑不同用户的需求,提供多样化的用户界面方案,以适应不同的用户群体。
2. 应用层应用层是系统的核心功能层,主要包括音像档案的录入、编辑、检索、浏览、下载等功能。
在应用层的设计中,需要充分考虑音像档案的特点,通过多种方式展示音像档案资料,提供搜索、分类、标签等多种检索方式,提高检索效率。
3. 数据管理层数据管理层是系统的基础设施层,用于存储和管理音像档案资料的数据。
数据管理层需要具备高性能、高可用、高安全等特点,以保障音像档案资料的安全性和稳定性。
数据管理层还需要考虑数据备份、迁移、归档等功能,以保证数据的完整性和长期保存。
二、功能模块音像档案资料数字化管理系统的构建需要包括多种功能模块,以满足用户的不同需求。
常见的功能模块包括:档案管理、权限管理、审核审批、数据统计等。
1. 档案管理档案管理是系统的核心功能模块,包括音像档案的录入、编辑、检索、展示等功能。
在档案管理模块中,需要提供多种录入方式,支持批量上传、自动识别音像档案信息等功能,以提高录入效率。
还需要提供多种展示方式,如列表展示、缩略图展示、地图展示等,以满足用户的不同展示需求。
2. 权限管理权限管理是保障系统安全的重要功能模块,用于管理用户的权限和角色。
音像档案资料数字化管理系统的构建随着数字化时代的到来,音像档案资料的数字化管理系统也逐渐成为了一种趋势。
建立音像档案资料数字化管理系统,不仅可以方便快捷地管理和检索音像档案资料,还可以保护这些音像档案资料的安全性和完整性,使其能够长期有效地保存和使用。
下面将从系统的构建角度,介绍音像档案资料数字化管理系统的构建过程。
一、系统需求分析在建立音像档案资料数字化管理系统之前,首先要进行系统需求分析,明确系统的目的、功能和技术要求等。
在此过程中,可以围绕着系统的使用对象、使用场景、数据量和数据种类等方面展开分析,最终确定系统的基本需求。
二、系统设计在系统需求分析的基础上,可以进行系统设计。
系统设计包括系统框架的设计和数据库设计两个方面。
系统框架的设计是指确定系统的整体结构和各个模块之间的关系。
在音像档案资料数字化管理系统中,通常包括登录模块、管理模块、检索模块、统计模块、备份模块等。
数据库设计是指确定系统中所需的各种数据表、数据字段和数据关系,以及数据库结构的设计。
在音像档案资料数字化管理系统中,需要建立音像档案资料管理表、用户管理表、权限管理表、文件上传表等。
三、系统开发在系统设计的基础上,可以开始进行系统的开发。
系统开发过程中需要注意一些问题:1.采用合适的开发工具和技术,以确保系统的质量和效率。
2.在系统架构设计和数据库设计完成后,开发人员可以开始编写系统的程序代码。
在编写过程中,需要注意代码的规范性和可读性,并进行代码测试和调试。
3.系统开发完成后,需要进行测试和评估。
测试可以分为单元测试、集成测试和系统测试等。
评估则需要对系统的性能、安全性、容错性以及用户友好性等进行评估。
四、系统实施系统实施是指将开发完成的系统部署到实际的环境中,并进行系统的调试、演示和上线等。
在系统实施过程中,需要注意以下几点:1.保证系统的安全性和稳定性,避免系统遭受黑客攻击或出现系统崩溃等问题。
2.对系统的操作手册和使用说明进行编写和发布,以便用户了解系统的使用方法和操作流程。
企业声像档案数字化系统建设分析摘要】声像档案,是指国家机关、社会团体组织和个人在社会实践活动中,通过运用多媒体设备记录他们的活动,并且以图片、音频和视频的形式保存下来。
随着社会的发展和多媒体技术的不断进步,人们越来越多地通过多媒体记录自己的生活和工作,而对于国家机关和企业单位,他们更愿意使用先进的多媒体设备大量记录他们的重大会议和活动,作为自身单位和企业发展的历史见证,同时作为对外宣传的重要资料。
因此如何有效地对海量的声像档案资料进行管理,一直是困扰在每个单位和企业声像档案管理者的难题。
本文就声像档案的开发利用工作和科学管理以及如何促进声像档案管理信息化建设,进行简要的分析。
【关键词】声像档案;数字化档案管理;需求分析一、声像档案管理和利用现状声像档案与纸质档案一样,都是重要档案资料。
声像档案和纸质档案之间的关系很密切,它们各自所反映的信息通常是有关联的,甚至是互为补充的关系,声像档案资料具有给人以直观、生动的感受的优势,因此它更受读者的喜爱,如果需要直观反映该活动状况,一般会采用多媒体技术手段把该活动记录为声像资料,并作归档处理。
与纸质档案相比,声像档案的保存和管理更为复杂。
由于声像档案是基于电子档案发展起来的档案技术,而电子档案技术是以计算机为核心的现代信息技术,因此它的保存和保护涉及到计算机软硬件技术、多媒体技术、网络技术、数据库技术等,而且计算机技术的发展日新月异,导致声像档案的保管技术相对纸质档案的保管技术的稳定性低,同时也没有纸质档案保管技术成熟。
许多的政府单位在由于缺少经费、相应的设备或者技术人才,声像档案的保管工作还存在很多不足之处,主要有以下几个方面:(1)管理制度不健全。
在不少的基层的机关单位,对于声像档案管理没有建立完整的制度,即使是有相关的声像档案管理制度,也没有很好地监督执行起来。
在调查中发现,有些单位购置的声像摄录设备闲置不用,或者没有一个专门的地方进行保管,造成设备的浪费,同时也给需要摄录工作造成不良的影响;同时对于已经摄录的声像资料,由于缺少监督监管,摄录人员随意按自己的喜好命名和保存在某一个文件夹里,给声像档案的管理造成严重困难。
音像档案资料数字化管理系统的构建
随着科技的不断进步和信息化的快速发展,数字化管理已经成为各行各业不可或缺的重要部分。
对于音像档案资料的管理来说,数字化管理系统的构建更是至关重要。
本文将针对音像档案资料数字化管理系统的构建进行探讨,从系统的需求分析、技术架构、数据安全性等方面进行展开,希望能为相关领域的从业者提供一定的参考。
一、需求分析
在进行音像档案资料数字化管理系统的构建前,首先需要进行系统的需求分析。
音像档案资料包括音频、视频等多种形式,而数字化管理系统需要能够对这些资料进行存储、检索、管理和分享。
系统需要具备以下几个方面的需求:
1、多媒体资料的存储与管理:系统需要能够对音频、视频等多媒体资料进行集中存储管理,包括对资料的上传、下载、删除等操作。
2、检索功能:系统需要提供灵活的检索功能,方便用户对资料进行查找、筛选和排序,以便快速定位所需资料。
3、权限管理:系统需要根据用户角色对不同级别的权限进行管理,包括对资料的访问权限、编辑权限、删除权限等。
4、版本管理:系统需要对资料的版本进行管理,确保可以追溯到不同时间点的资料版本,同时能够对不同版本进行比对和恢复。
5、安全性:系统需要具备良好的数据安全性能,包括数据加密、备份与恢复、防火墙等技术手段,以确保音像档案资料的安全性。
6、易用性:系统需要具有良好的用户界面和操作流程,使得用户能够方便快捷地进行相关操作,减少学习成本。
二、技术架构
在进行音像档案资料数字化管理系统的构建时,需要合理选择技术架构,以满足系统需求和未来的扩展性。
一般来说,系统的技术架构包括前端界面、后台服务、数据存储和安全保障等方面。
1、前端界面:前端界面需要具有良好的交互性和美观性,以便用户能够方便快捷地进行相关操作。
前端界面需要支持多种终端,包括PC、移动端等,以适应用户的不同需求。
2、后台服务:后台服务需要提供稳定、高效的数据存储和管理功能,包括对音像档案资料的存储、检索、权限管理等。
后台服务需要支持并发访问和大规模数据处理,以确保系统的稳定性和性能。
3、数据存储:数据存储是系统的核心部分,需要选择合适的存储方案,包括分布式文件系统、对象存储、关系型数据库等。
不同的存储方案有着各自的优缺点,需要根据实际需求进行选择。
4、安全保障:安全性是系统的重要保障,需要对数据进行加密存储、网络传输和访问控制。
系统需要建立完善的备份与恢复机制,以防止数据丢失或损坏。
三、数据安全性
对于音像档案资料数字化管理系统来说,数据安全性是至关重要的,需要采取多种手段来确保数据的安全。
具体而言,可以采取以下几方面的措施:
1、数据加密:对音像档案资料进行加密存储,确保未经授权的用户无法访问和修改数据。
2、访问控制:根据用户的角色和权限对数据进行访问控制,确保用户只能访问其具有权限的数据。
3、备份与恢复:建立完善的数据备份与恢复机制,确保在数据丢失或损坏时能够快速进行数据恢复。
4、网络安全:通过防火墙、入侵检测系统等网络安全设备对系统进行保护,防止黑客攻击和恶意访问。
5、安全审计:建立安全审计机制,对系统的安全事件进行记录和监控,以便及时发现和处理安全问题。