测线仪的使用方法
- 格式:doc
- 大小:11.06 KB
- 文档页数:2
测线仪的使用方法
测线仪是一种用来测量地面高程的工具,它通常用于建筑、道路、桥梁等工程施工中。
下面是使用测线仪的基本步骤:
1. 准备工作:
- 将测线仪放在平稳的地面上,并确保它水平放置。
- 检查测线仪的电池电量是否充足,以确保正常工作。
- 确保测线仪的底部钉子已经安装好,并锁紧稳固。
2. 设置参考点:
- 在需要测量的地面上选择一个参考点,并标记出来。
- 在该参考点上钉入一个高度合适的木桩作为基准点。
- 可以使用水平仪或其他工具来确保基准点水平。
3. 进行水平线设置:
- 将测线仪放在基准点旁边的地面上。
- 按下测线仪上的按钮,使测线仪发出水平线。
- 通过调整测线仪上的调节装置,使水平线与基准点的高度相等。
4. 进行测量:
- 将测线仪沿着需要测量的地面移动,并保持测线仪水平。
- 当测线仪的水平线与目标点的高度相等时,停止移动。
- 使用木桩或其他工具标记下目标点的高度。
5. 记录测量结果:
- 将测得的高度记录在纸上或测量表格中,以备后续使用。
需要注意的是,不同型号和品牌的测线仪可能会有一些细节上的差异,因此在使用前最好参考测线仪的使用手册,按照其说明进行操作。
一、功能:1.对双绞线1,2,3,4,5,6,7,8,G线对逐根(对)测试,并可区分判定哪一根(对)错线,短路和开路。
2.开关ON为正常测试速度,“S”为慢速测试速度,M为手动档。
二、双绞线测试:打开电源,将网线插头分别插入主测试器和远程测试器,主机指示灯从1至G逐个顺序闪亮.主测试器:1-2-3-4-5-6-7-8-G远程测试器:1-2-3-4-5-6-7-8-G(RJ45)1-2-3-4-5-6------(RJ12)1-2-3-4----------(RJ11)若接线不正常,按下述情况显示:1.当有一根网线如3号线断路,则主测试仪和远程测试端3号灯饰都不亮。
2.当有几条线不通,则几条线都不亮,当网线少于2根线连通时,灯都不亮。
3.当两头网线乱序,例2,4线乱序,则显示如下:主测试器不变:1-2-3-4-5-6-7-8-G远程测试端为:1-4-3-2-5-6-7-8-G4.当网线有2根短路时,则主测试器显示不亮,而远程测试端显示短路的两根线灯都微亮,若有3根以上(含3根)短路时则所有短路的几条线号的灯都不亮。
三、若测配线架和墙座模块,则需二根匹配跳线(如110P4-RJ45)引到测试仪上。
网线测试说明主测线仪:1(橙白)2(橙)3(绿白)4(蓝)5(蓝白)6(绿)7(棕白)8(棕)副测线仪:1(橙白)2(橙)3(绿白)4(蓝)5(蓝白)6(绿)7(棕白)8(棕)以上主测线仪和副测线仪每个灯都是平行跳下来的,说明网线是好的主测线仪:1(橙白)2(橙注:灯不亮)3(绿白)4(蓝)5(蓝白)6(绿)7(棕白)8(棕) 副测线仪:1(橙白)2(橙注:灯不亮)3(绿白)4(蓝)5(蓝白)6(绿)7(棕白)8(棕) 以上主测线仪和副测线仪第2个灯不亮,说明第2根线断路,网线没有做好主测线仪:1(橙白)2(橙)3(绿白)4(蓝)5(蓝白)6(绿)7(棕白)8(棕)副测线仪:1(橙白)2(蓝)3(绿白)4(橙)5(蓝白)6(绿)7(棕白)8(棕)以上主测线仪和副测线仪2和4灯对跳说明2和4做反了网线没有做好因网线是8芯的,在测线仪上也就亮8个灯其电话就也一样,4芯电话线亮4个灯,2芯电话线2个灯,测试跟网线类似网线做法线序:1(橙白)2(橙)3(绿白)4(蓝)5(蓝白)6(绿)7(棕白)8(棕)。
测线仪使用方法测线仪是一种用于测量和标记水平和垂直线的工具。
它的使用非常简单,本文将详细介绍测线仪的使用方法。
测线仪通常由一个主体和一个或多个测量装置组成。
主体通常是一个水平的基座,上面有一个垂直的支架。
测量装置可以是气泡水平仪,激光器或其他测量仪器。
以下是使用测线仪的步骤:1.准备工作在使用测线仪之前,需要选择一个平坦的表面将其放置在上面。
这个表面必须稳定,以确保测线仪的准确性。
同时,确保测线仪正常工作并装上新的电池(如果有的话)。
2.放置测线仪将测线仪放置在选定的表面上。
确保它处于稳定的位置,并且没有晃动。
如果需要,可以使用螺丝或其他固定装置将其固定在表面上。
3.水平校准测线仪的水平仪通常具有一个气泡圆球。
确保这个气泡位于中央位置,这意味着表面是水平的。
如果气泡不在中央位置,使用调节脚或其他工具轻轻调整测线仪的位置,直到气泡位于中央。
4.垂直校准如果使用的是激光器,需要进行垂直校准。
激光器通常有一个旋转开关,用于调整激光线的方向。
将测线仪的垂直支架对准希望测量或标记的位置。
然后,用手或工具转动旋钮,直到激光线准确对准该位置。
5.测量或标记线现在,可以使用测线仪进行测量或标记线。
使用水平仪或激光器,将测线仪对准需要测量或标记的位置。
确保测线仪稳定且不移动。
使用垂直仪器可确保线的方向正确。
6.记录数据或标记线如果需要,可以将测量结果记录下来,以便后续分析或参考。
如果需要标记线,可以使用墨水笔或其他标记工具将线标记在表面上。
7.清理和存放使用完成后,清理测线仪并将其存放在干燥且安全的位置。
这样可以保护测线仪免受损坏并延长其使用寿命。
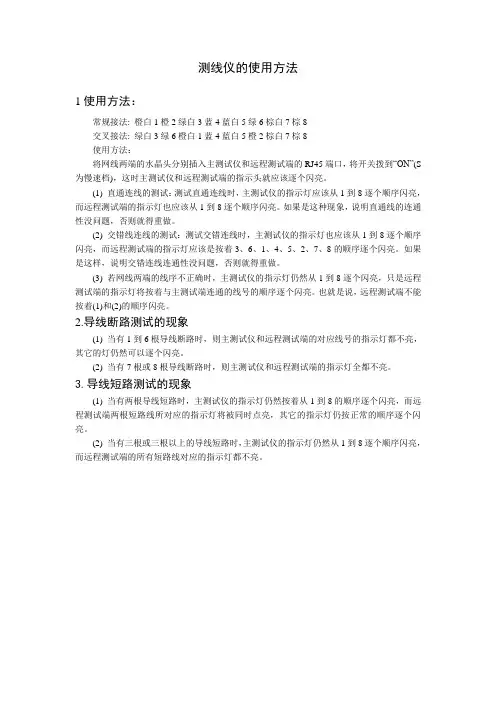
测线仪的使用方法
1使用方法:
常规接法: 橙白1橙2绿白3蓝4蓝白5绿6棕白7棕8
交叉接法: 绿白3绿6橙白1蓝4蓝白5橙2棕白7棕8
使用方法:
将网线两端的水晶头分别插入主测试仪和远程测试端的RJ45端口,将开关拨到“ON”(S 为慢速档),这时主测试仪和远程测试端的指示头就应该逐个闪亮。
(1) 直通连线的测试:测试直通连线时,主测试仪的指示灯应该从1到8逐个顺序闪亮,而远程测试端的指示灯也应该从1到8逐个顺序闪亮。
如果是这种现象,说明直通线的连通性没问题,否则就得重做。
(2) 交错线连线的测试:测试交错连线时,主测试仪的指示灯也应该从1到8逐个顺序闪亮,而远程测试端的指示灯应该是按着3、6、1、4、5、2、7、8的顺序逐个闪亮。
如果是这样,说明交错连线连通性没问题,否则就得重做。
(3) 若网线两端的线序不正确时,主测试仪的指示灯仍然从1到8逐个闪亮,只是远程测试端的指示灯将按着与主测试端连通的线号的顺序逐个闪亮。
也就是说,远程测试端不能按着(1)和(2)的顺序闪亮。
2.导线断路测试的现象
(1) 当有1到6根导线断路时,则主测试仪和远程测试端的对应线号的指示灯都不亮,其它的灯仍然可以逐个闪亮。
(2) 当有7根或8根导线断路时,则主测试仪和远程测试端的指示灯全都不亮。
3.导线短路测试的现象
(1) 当有两根导线短路时,主测试仪的指示灯仍然按着从1到8的顺序逐个闪亮,而远程测试端两根短路线所对应的指示灯将被同时点亮,其它的指示灯仍按正常的顺序逐个闪亮。
(2) 当有三根或三根以上的导线短路时,主测试仪的指示灯仍然从1到8逐个顺序闪亮,而远程测试端的所有短路线对应的指示灯都不亮。
SM-8818测线(开路,短路交叉) SM-8828测线寻线SM-8838测线测长度SM-8868测线测长度寻线Cable TesterUser Manual线缆测试仪说明书警告1). 测试仪需配用9V的电池2). 测试仪15分钟以后自动关闭3). 当电池电力很低时显示屏将会有低电提示,测试仪在低电是不能正常工作的。
此系列测试仪是专门设计测试网络线、电话线、同轴电缆线的,不能用于测试其它相关线材,否则会对测试仪造成永久性毁坏。
技术规格1). 显示屏显示屏点阵128x64(有效视频范围48x32mm)2). 电源供电源是9V的叠层电池,耗电量为15 mA。
3). 低电量显示当9伏的电池量低于6.5伏时将出现低电量提示。
4). 尺寸149x 66x23 mm5). 可测试的线材STP/UTP双绞线、同轴线、电话线、USB信号线。
6). 可测试的接口端子测试仪可以测试的各种线材端口是:RJ45主端口、回环RJ45端口、BNC端口、外接BNC端口、USB (A)型端口、USB(B)型端口、RJ45远程端口、RJ11转接口。
7). 工作环境温度-10℃------+60℃.8). 双绞线长度的测量范围:1---1200 M校准精确度:2%(+/-0.5米或+/-1.5英尺)校准线长>10米测试精确度: 3%((+/-0.5米或+/-1.5英尺)(AMP, AT&T Class5 cable)显示:米,英尺,码。
9). 长度校准使用者可以用给定长度的线自我设置校准长度,校准线长度要长过10米。
10).查线序测线误检查诸如开路、短路、反接、交叉、或干扰冲突。
11).查线远端无源测试插孔(ID 1 > ID8)12).延时自动关机功能:15分钟不操作,测试仪便自动关机。
13)可测试和查找5E、6E、同轴线,USB线与电话线。
14)调节音量开关可以改变检测的灵敏度。
功能特性1).SM-88181). 在5E/6E线、同轴电缆线、USB信号线、电话线等线内查找开路、短路、跳线、反接、交叉干扰等错误。
测线仪使用说明范文一、产品简介:测线仪是一种用于测量建筑施工中各种定位线、标高点和测量点的仪器。
适用于房屋、道路、桥梁、隧道等建筑工程施工时的定位测量。
本测线仪结构合理,操作简便,功能齐全,准确性高,是建筑工程施工中不可或缺的一种测量仪器。
二、产品特点:1.高精度:测线仪采用先进的测量技术,精确度高,测量结果准确可靠。
2.功能齐全:测线仪具有各种测量功能,可满足不同测量需求,如距离测量、角度测量、高度测量等。
3.操作简便:测线仪采用人性化设计,操作简单易懂,不需要专业知识即可上手使用。
4.便携式:测线仪体积小巧轻便,易于携带,方便施工现场使用。
三、使用方法:1.准备工作:a.确认测线仪电池电量充足;b.确保测线仪处于水平状态;c.清理测量点,确保无杂物遮挡。
2.测量距离:a.打开测线仪电源开关;b.选择距离测量功能;c.将测线仪对准目标物,观察测线仪显示屏上的距离数值;d.记录测量结果。
3.测量角度:a.打开测线仪电源开关;b.选择角度测量功能;c.将测线仪对准目标物,观察测线仪显示屏上的角度数值;d.记录测量结果。
4.测量高度:a.打开测线仪电源开关;b.选择高度测量功能;c.将测线仪对准目标物,观察测线仪显示屏上的高度数值;d.记录测量结果。
5.其他功能使用:根据需要,可以按照测线仪产品说明书中的操作指南使用其他功能,如测量面积、测量体积等。
四、注意事项:1.使用测线仪时,保持仪器平稳,避免碰撞和摔落;2.在测量过程中,测线仪应与测量目标物保持一定的距离,以免影响测量精度;3.避免在强烈光线下使用测线仪,以免干扰测量结果;4.及时清理仪器表面的灰尘和污渍,保持工作环境清洁,以确保仪器正常运行;5.使用完毕后,应关闭测线仪电源,存放于干燥通风的地方。
五、维护保养:1.定期检查测线仪的电池电量和电极,确保正常使用;2.保持测线仪干燥,避免长时间暴露在潮湿环境中;3.定期清洁仪器表面,防止灰尘和污渍进入仪器内部;4.避免碰撞和摔落,防止损坏仪器。
网线测线仪使用方法网线测线仪使用方法网线测线仪是网络工程师、电工、电器维修工等用于测量网线和电缆的工具。
它可以检测各种网线的连通情况、线材长度、线材故障以及信号质量等信息。
以下是介绍网线测线仪使用方法:一、测线前准备工作1、了解测线类型网线测线仪适用于多种类型的网线,包括如下的常见线缆:RJ11、RJ45、CAT5、CAT5e、CAT6、CAT7等。
2、根据需求确认测量标准根据用户需求选择不同的测量标准,包括传输速率、传输距离、回波损耗、NEXT、FEXT等。
3、选择正确的线缆标准选择与测量线号相符的线缆标准,避免测量时产生误差。
4、检查设备完好性检查设备、线缆是否完好无损,以便获取正确的测量结果。
二、操作流程1、将网线测线仪予以打开将绿色电源键按下,保证电源供给。
2、选择测试功能根据需要选择相应测试功能,如电缆连通测试、电缆长度测试、电缆故障测试等。
3、连接待测电缆待测电缆的连接指南:CAT5/5e/6电缆连接时,将电缆插入主机“对端测试”口,另一端接上被测数据机。
RJ11电话线连接则需将线缆插入“对端测试”口。
4、电缆测量电缆连通测试:在连接好待测电缆后,按下“测试”键,此时网线测线仪会测试连接是否良好及其种类。
电缆长度测试:选择长度测试功能,在主机端口放置主机,另一端把电缆插入射频接口,按下“测试”键。
测量出的长度在主机显示,提醒:此功能只支持UTP STP双绞线。
电缆故障测试:故障测试分多个小项,包括如下几种情况:线路短路、线路断路、线路倒置、线路错位、线路短、线路断等。
选择故障测试功能,按测试键,网线测线仪就会给出相关提示。
5、记录测量数据在进行完电缆测量后,可以按照需要记录测量数据。
这有助于日后工程中更快、准确地定位电缆故障所在,并且便于做好工程的验收与后续维护工作。
三、结束操作1、关闭测线仪在完成一系列测量任务后,按下电源键关闭网线测线仪。
2、存储设备将测线仪、接线头和线缆都妥善收藏起来,并保持清洁干燥,以便下次使用。
福禄克测线仪使用一、福禄克测线仪的使用方法1.连接测线仪:将福禄克测线仪与待检测的电路连接。
一般来说,测线仪有两个测试针,一个连接到电源的负极,另一个连接到待检测的线路上。
2.打开测线仪开关:将测线仪的开关拨到“ON”或者“TEST”位置。
此时,测线仪开始工作,并开始检测线路中的故障。
3.检测故障:根据测线仪的显示,可以判断出电路中是否存在短路、断路、接地等问题。
具体的故障信息通常会在测线仪的显示屏上显示出来,也可以通过测线仪上的指示灯或者声音来判断。
4.排除故障:一旦检测出电路中的故障,工程师可以根据故障信息来进行修复。
对于短路问题,可以通过断开电路中的元件或者更换元件来解决。
对于断路问题,可以通过重新连接导线或者更换损坏的导线来解决。
对于接地问题,可以检查接地部分是否接触良好并进行修复。
二、福禄克测线仪的优点1.高精度:福禄克测线仪采用先进的电路检测技术,具有高精度的检测能力。
它可以准确地检测出电路中的各种故障,并提供准确的故障信息,为工程师的故障排查提供了有力的支持。
2.快速检测:福禄克测线仪具有快速检测的特点,可以在短时间内完成对电路的故障检测。
这样可以减少工程师排查故障的时间,提高工作效率。
3.易于操作:福禄克测线仪采用简单直观的操作界面,操作起来非常方便。
即使对于没有专业知识的人员来说,也可以轻松上手使用。
4.多功能:福禄克测线仪不仅可以检测电路中的短路、断路、接地等问题,还可以进行电压、电流、电阻等参数的测量。
这使得它具有更广泛的应用领域,可以满足不同场景下的需求。
三、福禄克测线仪的注意事项1.安全使用:在使用福禄克测线仪时,需要确保自身的安全。
在进行测量之前,应先切断电源,并且确保电路处于安全状态。
在连接测线仪时,需要确保与电路正确连接,避免短路等安全问题的发生。
2.操作规范:在使用福禄克测线仪时,需要遵循操作规范。
不得擅自拆卸、改装测线仪,不得使用不符合规定的电源,以免引发故障或安全问题。
测线仪使用方法一、功能:1、对双绞线1,2,3,4,5,6,7,8,G线对逐根(对)测试,并可区分判定哪一根(对)错线,短路和开路。
2、开关ON为正常测试速度,“S”为慢速测试速度,M为手动档。
二、双绞线测试:打开电源,将网线插头分别插入主测试器和远程测试器,主机指示灯从1至G逐个顺序闪亮、主测试器:1-2-3-4-5-6-7-8-G远程测试器:1-2-3-4-5-6-7-8-G(RJ45)1-2-3-4-5-6------(RJ12)1-2-3-4----------(RJ11)若接线不正常,按下述情况显示:1、当有一根网线如3号线断路,则主测试仪和远程测试端3号灯饰都不亮。
2、当有几条线不通,则几条线都不亮,当网线少于2根线连通时,灯都不亮。
3、当两头网线乱序,例2,4线乱序,则显示如下:主测试器不变:1-2-3-4-5-6-7-8-G远程测试端为:1-4-3-2-5-6-7-8-G4、当网线有2根短路时,则主测试器显示不亮,而远程测试端显示短路的两根线灯都微亮,若有3根以上(含3根)短路时则所有短路的几条线号的灯都不亮。
三、若测配线架和墙座模块,则需二根匹配跳线(如110P4-RJ45)引到测试仪上。
网线测试说明主测线仪:1(橙白)2(橙)3(绿白)4(蓝)5(蓝白)6(绿)7(棕白)8(棕)副测线仪:1(橙白)2(橙)3(绿白)4(蓝)5(蓝白)6(绿)7(棕白)8(棕)以上主测线仪和副测线仪每个灯都是平行跳下来的,说明网线是好的主测线仪:1(橙白)2(橙注:灯不亮)3(绿白)4(蓝)5(蓝白)6(绿)7(棕白)8(棕)副测线仪:1(橙白)2(橙注:灯不亮)3(绿白)4(蓝)5(蓝白)6(绿)7(棕白)8(棕)以上主测线仪和副测线仪第2个灯不亮,说明第2根线断路,网线没有做好主测线仪:1(橙白)2(橙)3(绿白)4(蓝)5(蓝白)6(绿)7(棕白)8(棕)副测线仪:1(橙白)2(蓝)3(绿白)4(橙)5(蓝白)6(绿)7(棕白)8(棕)以上主测线仪和副测线仪2和4灯对跳说明2和4做反了网线没有做好因网线是8芯的,在测线仪上也就亮8个灯其电话就也一样,4芯电话线亮4个灯,2芯电话线2个灯,测试跟网线类似网线做法线序:1(橙白)2(橙)3(绿白)4(蓝)5(蓝白)6(绿)7(棕白)8(棕)。
测线仪使用方法测线仪是一种常用的仪器,广泛应用于工程测量、测量地形、测量空间关系等等。
测线仪在使用过程中,有良好的精度和稳定性,通常可以使用多种测量角度,完成多种任务。
一、测线仪介绍测线仪是一种测量距离和角度的仪器,它可以用来精确测量空间形状和尺寸。
它的结构简单,可以手动操纵,可以实现测量的精度和可靠性,广泛应用于工程测量、地形测量和空间关系测量等。
测线仪通常由瞄准器、水准仪、脉冲发射器和接收器构成。
它可以在水平面和垂直面上测量距离和角度,可以将测量出的数据储存在内存卡中,并且可以在电脑上显示二维图形、三维图形等,有助于个人的理解和熟悉测量内容。
二、测线仪使用步骤1、检查和设置:首先应检查测线仪的整体状况,看看是否有损坏的地方,绝缘是否完好等。
然后检查各个部件是否连接牢固,装满电池,确保测线仪正常运行。
2、设置原点:将测线仪放置在测量原点,然后调整瞄准器,使之精确对准中心点,并调整仪器元件,将水准仪调整到正确的水平位置,此时仪器就设置完成了。
3、瞄准:将测线仪对准测量点,根据屏幕上的指示,调整仪器的位置,将其精确对准测量点,然后按下发射键即可。
4、测量:发射完成后,在接收器端,根据屏幕上的指示,调整仪器的位置,确保接收器几乎与测线仪的发射器位置一致,此时就完成了一次测量,就可以从屏幕上看到测量结果了。
5、数据处理:测量完成后,将测量结果储存在电脑中,根据实际需要处理数据,利用CAD软件绘制二维图形和三维图形,有助于更好的理解测量内容。
三、注意事项1、测量前,应先检查仪器状况,确保仪器的正确运行;2、进行测量前,应注意仪器设置的准确度,确保仪器的准确性;3、操作仪器时,应注意仪器的操作细节,不要快速操纵仪器;4、重要测量项目要重复测量,确保测量结果的准确性;5、测量后,重新检查仪器配置,确保仪器的稳定性和可靠性。
四、结束语测线仪是一种常用的仪器,具有良好的精度和稳定性,可应用于多种测量任务。
在使用测线仪时,应注意各项操作细节,正确操作,确保测量精度和可靠性,以避免造成不必要的损失。
查线仪的使用方法
线检仪(也称为光纤线探测器或光缆测距仪)是一种用于检测光纤连接性和测量光纤长度的工具。
以下是一般线检仪的使用方法:
1. 确认检测的光纤类型和连接方式:线检仪通常适用于不同类型的光纤连接,例如单模光纤、多模光纤等。
确认您要检测的光纤类型,并选择正确的连接适配器。
2. 准备工作:将线检仪的电源连接到电源插座,并打开电源开关。
一些线检仪可能需要等待一段时间才能达到稳定工作状态。
3. 连接光纤:使用正确的连接适配器将线检仪连接到要检测的光纤连接端口。
确保连接牢固,避免松动或不当插入。
4. 启动测试:按下线检仪上的启动按钮,开始测试。
线检仪会发送光信号通过光纤,并测量光信号的衰减和回波。
5. 读取测试结果:线检仪的显示屏上将显示测试结果。
测试结果可能包括光纤长度、衰减值、连接性质量等信息。
根据需要,您还可以将数据保存到存储设备中。
6. 解除连接和关闭线检仪:在完成测试后,谨慎地拔出光纤连接接口。
然后关闭线检仪的电源开关,并断开电源连接。
请注意,不同品牌和型号的线检仪可能存在一些操作上的差异,
因此,使用之前请参阅线检仪的用户手册以了解具体的使用方法和操作指南。
测线仪的使用方法测线仪是一种常用的测量工具,主要用于确定一条直线的位置和方向。
它通常由一根木杆和一条绳子组成,具体使用方法如下:1.准备测量工具:取出一根直杆,通常是长约2米的木杆或金属杆;找一条绳子,长度约为杆子长度的两倍。
2.锁定测线仪:将杆子垂直插入或埋入地面,使其保持稳定,确保杆子垂直,并且尽可能固定在平整的地面上。
3.绑定绳子:将绳子的一端绑在杆子上方的一些位置,确保绳子和杆子保持垂直。
然后,将绳子伸展到需要测量的区域,确保绳子紧绷并与地面接触。
4.找准目标点:确定需要测量的目标点,可以是地面上一些特定的位置、建筑物的角落或围墙的拐角。
如果需要找到一条直线方向,则需要确定起点和终点。
5.调整绳子位置:用手指轻轻钳紧绳子,然后将绳子沿着杆子的方向移动,将绳子按照所需的线路位置移动到目标点。
确保绳子保持紧绷,以便在移动过程中不会打结或松脱。
6.标记目标点:当绳子到达目标点时,注意观察绳子是否与目标点重合。
如果是,可以使用标记笔或颜色丝带等工具将目标点标记出来,以备后续的测量和建设工作。
7.确定直线方向:如果需要确定一条直线的方向,可以使用测量抄(通常是一个矩形的金属或塑料板)来帮助确定直线的方向。
将测量抄插入绳子和棒之间,使其平行于绳子,并旋转四个方向,找到绳子和测量抄相交的位置。
在每个方向上找到的相交位置之间绘制一条直线,这样就可以确定所需的直线方向。
8.拆卸测线仪:在测量完毕后,小心地拆除测线仪。
先拆开绳子和杆子上的绑定,然后将杆子从地面中取出或将其拔起。
需要注意的是,在使用测线仪时,我们应该保持专注和耐心。
使用时尽量避免在太阳直射下进行测量,以免产生误差。
另外,为了获得更准确的测量结果,最好使用两个人一起操作测线仪,一个人维持杆子稳定,另一个人进行绳子的调整和目标点的标记。
总而言之,测线仪是一种简单实用的测量工具,通过其使用步骤和注意事项,我们可以较为准确地确定直线的位置和方向,为相关工作提供准确的基础数据。
电缆故障测试检测查找仪器使用方法简版修正1.仪器准备-将仪器放置在平稳的工作台上,插上电源线并接通电源。
-确认仪器屏幕显示正常,没有任何故障提示。
2.连接电缆-将待测电缆断开,分割成两段。
-将仪器的发射端与一个电缆段的一端相连,并确保连接牢固。
-将仪器的接收端与另一个电缆段的一端相连,并确保连接牢固。
3.开始测试-按下仪器上的开机按钮,待仪器启动完成。
-在操作界面上选择故障定位模式,如电压法、电流法或时间域反射法等。
-设置适当的测试参数,如电流大小、测试时间等。
-点击“开始测试”按钮,仪器将开始检测故障。
4.故障定位-仪器会实时显示测试结果,包括故障位置、类型及距离等信息。
-根据仪器显示的故障位置,可采取相应的维修措施,如挖掘地面找到电缆,修理或更换电缆等。
5.完成测试-完成一次故障定位后,点击“停止测试”按钮,仪器将停止测量。
-断开电缆连接,将仪器关机,并拔掉电源线。
-将仪器放回存放位置,保证仪器的安全。
注意事项:-在操作仪器之前,请仔细阅读使用说明书,熟悉仪器的功能和操作流程。
-在测试过程中,需要确保测试操作区域没有其他人员,以免发生安全事故。
-操作过程中要注意操作规范,防止仪器受到外界干扰,影响测试结果的准确性。
总结:电缆故障测试检测查找仪器的使用方法较为简单,主要包括仪器准备、连接电缆、开始测试、故障定位和完成测试等步骤。
仪器操作人员只需熟悉仪器的功能和操作流程,按照说明书进行操作即可。
在测试过程中,要注意操作规范和安全性,以保证测试结果的准确性。
测线仪使用方法范文测线仪是一种常见的测量工具,广泛应用于建筑、装潢、电气、地质和制图等领域。
以下是测线仪的使用方法详解:一、准备工作:1.确保测线仪内有电池并处于正常工作状态,若无电池或电量低,应更换或充电。
2.检查测线仪的各个部位是否完好无损,并保持清洁,以免影响测量精度。
二、测线仪的操作步骤:1.首先,将测线仪放置在需要测量的物体上,使其底座牢固地固定。
2.打开测线仪的电源开关,并选择合适的测量模式。
不同的测线仪可能具有不同的测量模式,如水平测量、垂直测量、面积测量等。
3.对于水平测量模式,调整测线仪使其显示的泡尺在水平刻度线上居中,并锁定仪器。
4.对于垂直测量模式,将测线仪放置在需要测量的墙壁或柱子上,调整使其显示的泡尺在垂直刻度线上居中,并锁定仪器。
5.对于面积测量模式,选择需要测量的区域,并将测线仪放置在一个固定的定点,然后按下面积测量按钮,移动测线仪,使其覆盖整个区域,并记录测量结果。
6.在测量过程中,要注意避免剧烈振动或碰撞仪器,以免影响测量精度。
7.测线仪通常具有数据存储功能,可以将测量结果存储于仪器内存中或通过连接电脑进行数据传输和存储。
8.测量完成后,关闭测线仪的电源开关,并清理测线仪的工作面和底座,以保持其性能和寿命。
三、使用测线仪的注意事项:1.在使用测线仪前,应熟悉并理解仪器的使用说明书和相关操作步骤。
2.对垂直测量模式的使用,应特别注意仪器是否与垂直刻度线平行,以确保测量结果的准确性。
3.在进行面积测量时,要保证测线仪的移动范围和测量区域的完全重合。
4.检查和校准测线仪的测量误差,若发现有明显误差,应重新校准或更换仪器。
5.在测量过程中,避免阳光直射或强光照射测线仪,以免影响测量结果。
6.保持测线仪的清洁,并按照使用说明要求进行定期维护和保养,以保证其正常工作和使用寿命。
综上所述,使用测线仪的方法相对简单,只需按照正确的操作步骤进行即可。
但在实际使用中,仍需要认真对待,遵循注意事项,以确保测量结果的准确性和仪器的正常运行。
网线测试仪使用方法网线测试仪是一种用于测试网络连线的工具,它可以帮助用户快速、准确地检测网络连线的质量和稳定性。
在进行网络布线或维护时,网线测试仪是必不可少的工具。
下面将为大家介绍网线测试仪的使用方法。
首先,准备工作。
在使用网线测试仪之前,我们需要准备好一台已经连接好电源并开机的电脑,以及需要测试的网线。
确保网线的两端分别连接到被测试设备的网口和网络交换机的网口上,并且连接稳固。
接下来,我们将网线测试仪的一端插入被测试设备的网口上,另一端插入网络交换机的网口上。
确保插入牢固,避免出现接触不良或者脱落的情况。
然后,打开电脑上的网线测试仪软件。
在软件界面上,我们可以选择进行全面测试或者选择性测试,根据实际需要来进行设置。
点击开始测试按钮,网线测试仪将会对连接的网线进行测试,包括连通性、传输速率、信号质量等方面的检测。
在测试过程中,我们需要耐心等待测试结果的显示。
一般来说,测试仪会在几秒到几分钟内给出测试结果。
如果测试结果显示正常,那么说明被测试的网线连接良好,可以正常使用。
如果测试结果显示异常,那么我们需要检查网线连接是否牢固,或者更换网线进行再次测试。
最后,当我们完成了网线测试仪的使用后,需要注意将设备进行妥善的存放。
将网线测试仪放置在干燥通风的地方,避免受潮或者受到外界环境的影响。
同时,定期对网线测试仪进行维护保养,保持设备的良好状态。
总的来说,网线测试仪的使用方法并不复杂,只需要按照上述步骤进行操作即可。
通过使用网线测试仪,我们可以快速、准确地检测网络连线的质量,及时发现并解决网络问题,保障网络的稳定运行。
希望以上介绍对大家有所帮助,谢谢阅读!。
网线测试仪使用方法网线测试仪是一种用于测试网络连接质量和性能的工具,它可以帮助用户快速准确地找出网络故障,并对网络进行优化。
下面我们将详细介绍网线测试仪的使用方法,希望可以帮助到您。
首先,准备工作。
在使用网线测试仪之前,我们需要准备好一台已经连接好网络的设备,比如电脑或者路由器。
另外,还需要一根网线,用于连接测试仪和设备。
接着,连接测试仪。
将一端网线插入测试仪上的端口,另一端插入需要测试的设备上的端口。
确保插头插入牢固,避免出现松动情况。
然后,打开测试仪。
按下电源按钮,等待测试仪启动完成。
在屏幕上可能会显示一些参数,比如连接状态、网速、延迟等信息。
根据需要,可以进行相关设置,比如选择测试模式、调整测试参数等。
接下来,进行测试。
根据测试仪的提示,进行相应的测试操作。
可以选择全面测试,也可以选择特定项目测试,比如网速测试、连接稳定性测试等。
测试过程中,可以观察测试仪的显示屏,实时了解网络连接情况。
最后,分析测试结果。
测试完成后,测试仪可能会给出相应的测试报告,包括网络连接质量、性能参数等。
根据测试结果,可以分析出网络存在的问题,并采取相应的措施进行优化。
需要注意的是,使用网线测试仪时,要注意安全问题,避免在电气设备工作时发生触电等意外情况。
另外,在测试过程中,要遵循测试仪的操作指南,确保测试操作的准确性和有效性。
总的来说,网线测试仪是一种非常实用的工具,可以帮助用户快速准确地发现网络问题,提高网络连接的质量和性能。
希望本文介绍的使用方法对您有所帮助,谢谢阅读!。
网线测试仪使用方法网线测试仪是一种专业的网络工具,可以用来测试网线的连接状态、传输速率和网络质量。
它在网络维护和故障排查中起着至关重要的作用。
下面将介绍网线测试仪的使用方法,希望能对大家有所帮助。
首先,准备工作。
在使用网线测试仪之前,首先要确保设备处于正常工作状态。
检查设备的电源是否正常,是否有足够的电量。
另外,还要确认测试仪的各项功能是否正常,比如屏幕显示是否清晰,按键是否灵敏等。
只有在设备正常的情况下,才能进行后续的测试工作。
其次,连接测试。
将测试仪的接口与待测试的网线连接起来。
在连接时要注意接口的对应关系,确保连接正确无误。
连接完成后,打开测试仪的电源,等待设备自检完成。
在自检完成后,屏幕上会显示相应的提示信息,表明测试仪已准备就绪。
接着,进行测试。
在测试仪准备就绪后,可以开始进行测试工作了。
根据需要选择相应的测试项目,比如连接状态测试、传输速率测试、网络质量测试等。
根据测试仪的提示,按照操作流程逐步进行测试。
在测试过程中,要注意观察测试仪的显示信息,确保测试结果准确可靠。
最后,处理测试结果。
测试完成后,测试仪会给出相应的测试结果。
根据测试结果来判断网络连接的状况,如果测试结果正常,则说明网络连接良好;如果测试结果异常,则需要进一步排查故障原因。
根据测试结果来采取相应的措施,及时修复网络故障,确保网络的正常运行。
总之,网线测试仪是网络维护工作中的重要工具,熟练掌握其使用方法对于网络工程师来说至关重要。
通过本文介绍的使用方法,希望能帮助大家更好地使用网线测试仪,提高网络维护工作的效率和质量。
测线仪的使用方法
测线仪是一种测量直线的工具,常用于建筑施工、绘画、装修等领域。
它可以帮助我们快速准确地找到或标记出水平线或垂直线。
下面是测线仪的使用方法。
1. 准备工作:
- 确保测线仪电池充足,以保证准确测量。
- 确认测线仪是否有水平仪,用于校准水平位置。
2. 校准水平:
- 打开测线仪并将其放置在需要校准水平的表面上,例如墙壁或地板。
- 调整测线仪直到水平仪显示出水平位置。
- 在测线仪上固定一块背板,以便在使用过程中保持测线仪的稳定。
3. 测量水平线:
- 使用水平仪确保测线仪处于水平位置。
- 将测线仪沿着需要测量的水平线慢慢移动,直到测线仪的指针指向水平位置。
- 使用一支铅笔或粉笔,将指针所在位置标记在墙壁或地板上。
4. 测量垂直线:
- 将测线仪转动90度,以便用于测量垂直线。
- 使用水平仪确保测线仪处于垂直位置。
- 将测线仪沿着需要测量的垂直线慢慢移动,直到测线仪的指针指向垂直位置。
- 使用一支铅笔或粉笔,将指针所在位置标记在墙壁或地板上。
5. 长距离测量:
- 对于较长的水平线或垂直线测量,可以使用激光测线仪。
- 激光测线仪通过发射激光束来确定直线,并配备接收器,可用于接收激光信号并准确定位。
- 在使用激光测线仪之前,需要将其放置在水平平面上,并校准激光水平线与仪器指示的水平线一致。
- 设置接收器并将其放置在需要测量的位置上。
- 在激光测线仪上启动激光,并携带接收器沿着需要测量的线移动,直到接收器指示出激光线的位置。
- 使用一支铅笔或粉笔,将接收器指示的激光线位置标记在墙壁或地板上。
测线仪是一种简单实用的测量工具,通过遵循上述步骤,可以更快速、准确地进行直线测量和标记。
同时,在使用过程中要注意保持稳定,确保测量结果的准确性。