换热器规格型号说明
- 格式:doc
- 大小:31.00 KB
- 文档页数:2
板式换热器:型号的表示方法
更新日期:2012-07-13
板式换热器按照 GB16409-1996 《板式换热器》进行设计、制造和检验,代号也按其标准规定来表示。
板式换热器的温度指标以密封胶垫所耐温度为准,丁腈橡胶(N)的上限工作温度为110 ℃,乙丙橡胶(E)的上限工作温度为 150 ℃。
BR0.1 型板式换热器没有悬挂形式的装配结构。
示例1 : BR0.2-1.0-18-N-VII
表示板型为 BR0.2 的板式换热器,设计压力为 1.0MPa ,换热面积为 18㎡,密封胶垫的材质为丁腈橡胶,装配形式为不悬挂式的。
示例2 :BR0.5-1.0-70-E-I
表示板型为 BR0.5 的板式换热器,设计压力为 1.0MPa ,换热面积为 70㎡,密封胶垫的材质为丁丙橡胶,装配形式为悬挂式的。
示例3 :BRB0.8-1.0-120-E-I
表示板型为 BR0.8 的板式换热器,设计压力为 1.0MPa ,换热面积为 120㎡,密封胶垫的材质为乙丙橡胶,装配形式为悬挂式的。
浮头式换热器 、冷凝器、U 型管式换热器换热器、冷凝器、U 型管式换热器一、标准型换热器、冷凝器、U 型管式换热器具体规格型号详见附表。
二 、规格型号表示方法武汉市润之达石化设备有限公司所制造的换热器型号表示方法为: B E S 500 -1.6 -55 -6/ 25- 2 I □ □□ □ □ X (Y) DN - Ps Pt - A – L / □ - Ns Nt -N I(II)-REb REa REdREcREc 全碳钢材质REd 全不锈钢材质REa 管束材质为09Cr2AlMoREREb 壳体材质为07Cr2AlMoRE I 级换热器(或II 级换热器)管/壳程数,单程只写Nt换热管类型(见表3) 换热管公称长度(m) 光管公称换热面积(㎡) 管/壳程设计压力(MPa),相等时只写P t公称直径 壳体内安装分布式缓冲板 管箱内安装分布式缓冲板 换热管支撑形式(见表2) 后端管箱型式(见表1) 壳体型式(见表1) 前端管箱封头型式(见表1) 导流筒型式(见表1)表1 外壳型式与代号表2 换热管支撑型式与代号浮头式换热器、重沸器注:标*的制造较复杂,在特殊场合使用。
表3 换热管类型标注示例:1、浮头式带管箱分布板,封头管箱DN600直径,管/壳程设计压力1.6Mpa,面积90㎡,管长6m,管径φ25光管,2管程、1壳程管材为09Cr2AlMoRE,标注为:BES(X)600-1.6-90-6/25-2REa2、浮头式螺旋折流板DN800直径,设计压力2.5Mpa,光管面积205㎡,管长6m,管径φ19缩放管,4管程管束材质09Cr2AlMoRE,壳体材质09Cr2AlMoRE,标注为:BES(X)LX800-2.5-205-6/19F-4Rea/b注:型号中可不加(X)Y,即不采用此结构,也可不加RE(a)b、c、d,即不采应规定的材质,但应注明详细材质要求。
三、安装尺寸安装尺寸按我公司所提供的详细安装尺寸图,用户选用后我公司当天即可提供。
换热器型号的表示(该表示法适用于卧式和立式换热器)
X1 X2 X3 DN - pt/ps - A- LN/d -Nt/Ns Ⅰ(或Ⅱ)
X1:表示前端管箱的类型,有A、B、C、N、D五种方式,A表示为平盖型,B 表示为封头型,其它类型应用少不做介绍;(关于X1、X2、X3的结构的图示可查看GB151-1999的内容)
X2:表示壳体型式,有E、Q、F、G、H、I、J、K、Q十种,E表示为单程壳体(两侧法兰型),I表示为U型管壳体,其它略;
X3: 表示后端结构型式,有L、M、N、P、S、T、U、W八种,S表示为浮头式钩圈结构,U表示为U型管束,其它略;
DN:表示换热器公称直径,单位mm;
Pt/ps:管/壳程设计压力,单位Mpa,当管壳程设计压力相等时,只表出用一个数值表示;
A:公称换热面积,单位m2;
LN/d:LN表示换热管公称长度,单位m;d表示换热管外径,单位mm;当换热管采用Al,Cu,Ti管时,应在LN/d后加上材料符号,如LN/dCu;
Nt/Ns:表示管壳程程数,单壳程时只标出管程数;
Ⅰ(或Ⅱ)表示:管束材料等级,Ⅰ表示较高级的冷拔管,Ⅱ表示普通冷拔管。
板式换热器技术规格书技术规格书一、产品概述二、技术参数1.换热面积:板式换热器的换热面积为XXX平方米。
2.最大设计压力:板式换热器的最大设计压力为XXXMPa。
3.最大设计温度:板式换热器的最大设计温度为XXX℃。
4.工作介质:板式换热器的工作介质为XXX。
5.流量范围:板式换热器的设计流量范围为XXXm³/h。
6.热传导系数:板式换热器的热传导系数为XXXW/(m²·℃)。
7.腐蚀防护:板式换热器的腐蚀防护采用XXX材质。
三、技术要求及性能指标1.换热效率:板式换热器的换热效率应达到XXX以上。
2.压降:板式换热器的单侧压降不应超过XXXPa。
3.泄漏率:板式换热器在最大设计压力下的泄漏率不得超过XXX%。
4.清洗周期:板式换热器的清洗周期应不少于XXX个工作周期。
5.尺寸要求:板式换热器的尺寸应符合设计要求,横截面积及顶底板厚度应满足强度要求。
6.耐压性能:板式换热器应能承受设计压力下的静压试验。
7.使用寿命:板式换热器的设计使用寿命为XXX年。
8.安全性:板式换热器的安全系统应符合国家相关安全标准,并具备过压、过温等保护功能。
四、检测与验收1.板式换热器应符合国家相关标准和技术规范的要求,并具备产品合格证明文件。
3.出厂前应对板式换热器进行全面检查和验收,确保产品质量符合技术规格书的要求。
五、工程实施要求1.板式换热器的设计、制造、安装和调试应符合国家相关规范和标准。
2.板式换热器的安装过程中,应注意避免与其他设备、管线等发生碰撞,保证设备的完好无损。
3.设备安装完成后,应进行调试并记录相关参数以验证板式换热器的性能。
4.设备维护保养应按照制造商提供的操作手册进行,并定期对设备进行检查和维护。
六、售后服务1.供应商将提供一份完整的产品操作手册,包括设备的使用、安装、维护等内容。
2.提供一年的免费维修保修服务,保证设备正常运行。
3.供应商将提供技术支持,协助用户解决设备运行中的问题。
板式换热器型号1. 引言板式换热器是一种常用于工业生产过程中的设备,主要用于加热、冷却和回收废热。
不同的板式换热器型号适用于不同的工业过程,能够满足不同的热交换需求。
本文将介绍几种常见的板式换热器型号及其特性。
2. 型号一:平板式换热器平板式换热器是最常见的板式换热器之一,也是最简单的一种类型。
其结构由一对平行的金属板组成,中间通过密封垫片将两个板分隔开来。
流体通过板之间的通道进行热交换。
平板式换热器的优点是结构简单、易于维护,适用于低到中温度下的热交换。
平板式换热器的型号通常以板的尺寸和材料来命名,例如PHE-1000/304,表示采用了1000mm×1000mm的不锈钢板材制造。
3. 型号二:波纹板式换热器波纹板式换热器是一种增强换热效果的设计,其板上有波纹或凹凸的设计,增大了换热面积和湍流效应,提高了热交换效率。
波纹板式换热器适用于液体和气体之间的热交换,在工业生产中广泛应用。
波纹板式换热器的型号通常以板的波纹形状、材料和尺寸来命名,例如CBHX-1200/316,表示采用了1200mm×1200mm的316不锈钢波纹板制造。
4. 型号三:螺旋板式换热器螺旋板式换热器是一种结构复杂的板式换热器,其板之间形成了一条或多条螺旋形的通道。
螺旋板式换热器可以实现较高的换热效率和压力降,适用于高温高压环境下的热交换。
螺旋板式换热器的型号通常以板的螺旋形状、材料和尺寸来命名,例如SHX-1500/2205,表示采用了1500mm×1500mm的2205双相不锈钢螺旋板制造。
5. 型号四:气体液体板式换热器气体液体板式换热器是一种专门用于气体和液体之间的热交换的设备。
其结构与普通的板式换热器相似,但在板的通道中加入了泡沫或网状材料,增加了液体气泡和气体分散的效果,从而提高了热交换效率。
气体液体板式换热器的型号通常以板的材料、尺寸和最大工作压力来命名,例如G-LHX-800/CS/40,表示采用了800mm×800mm的碳钢板材制造,最大工作压力为40 bar。
换热器、冷凝器、U型管式换热器
一、标准型换热器、冷凝器、U型管式换热器具体规格型号详见附表。
表1 外壳型式与代号
表2 换热管支撑型式与代号
注:标*的制造较复杂,在特殊场合使用。
表3 换热管类型
标注示例:
1、浮头式带管箱分布板,封头管箱DN600直径,管/壳程设计压力1.6Mpa,面积90㎡,管长6m,管径φ25光管,2管程、1壳程管材为09Cr2AlMoRE,标注为:
BES(X)600-1.6-90-6/25-2REa
2、浮头式螺旋折流板DN800直径,设计压力2.5Mpa,光管面积205㎡,管长6m,管径φ19缩放管,4管程管束材质09Cr2AlMoRE,壳体材质09Cr2AlMoRE,标注为:
BES(X)LX800-2.5-205-6/19F-4Rea/b
注:型号中可不加(X)Y,即不采用此结构,也可不加RE(a)b、c、d,即不采应规定的材质,但应注明详细材质要求。
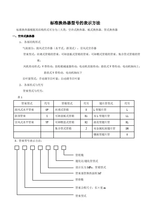
标准换热器型号的表示方法
标准换热器根据其结构形式可分为三大类:空冷式换热器、板式换热器、管式换热器
一、空冷式换热器
1、各部结构形式
气流部分:鼓风式空冷器(水平式、斜顶式);引风式空冷器
管束型式:丝堵式管箱的管束、可卸盖板式管箱的管束、可卸帽式管箱的管束、集合管式管箱的管束;
风机传动形式:V带传动;齿轮箱减速器传动;电动机直接传动;悬挂式V带传动,电动机轴向上;
悬挂式V带传动,电动机轴向下
百叶窗型式:手动调节百叶窗;自动调节百叶窗
2、各部形式与代号
管束型式与代号:
表1
3、管束型号表示方法:
4 、风机型号表示方法:
5、构架型号表示方法:
6、百叶窗型式表示方法:
7、空冷器型号的表示方法:
二、板式换热器:
1、常用的板片波纹形式代号:
表2
2、常用的框架形式代号:表3
3、板式换热器型号的表示方法:
三、管式换热器:
本表示方法适用于卧式和立式换热器。
管壳式换热器的名称构造一览表。
换热器型号
换热器的型号选择取决于应用的特定要求和条件。
以下是几种常见的换热器型号:
1. 壳管式换热器:是一种常见且广泛应用的热交换设备,通过将流体分别流过内外壳侧来完成换热。
2. 板式换热器:由密封的金属板组成,流体通过板之间的通道进行换热。
3. 管束式换热器:由多根管束组成,流体通过管束和壳侧进行换热。
4. 螺旋板式换热器:在螺旋形的板之间形成流体通道,通过旋转板来实现换热。
5. 气冷式换热器:通过使用气体冷却流体来实现换热的设备。
6. 换热器组合系统:通过组合不同类型的换热器,以满足更复杂的换热需求。
选择合适的换热器型号需要考虑流体的性质、温度和压力要求、换热效率、空间需求以及经济性等因素。
建议您在选型前咨询专业的换热器供应商或工程师,以获得最适合您应用的换热器型号。
换热器型号1. 引言换热器是工业生产过程中常用的设备之一,用于传递热量,实现冷却或加热的作用。
在选择换热器时,型号的选择是一个关键因素。
本文将介绍换热器型号的主要分类和常见的型号选取方法。
2. 换热器型号的分类根据换热器的工作原理和结构特点,换热器的型号可以划分为以下几类:2.1 管壳式换热器管壳式换热器是一种常见的换热器类型,由壳体、管束和管板组成。
根据传热介质的流动方式,管壳式换热器可细分为平行流、逆流和交叉流三种类型。
2.2 板式换热器板式换热器是一种以金属板作为传热介质的换热装置,其结构紧凑、传热效率高,常用于液体之间的换热。
2.3 风冷式换热器风冷式换热器利用大气气流对传热介质进行冷却,结构简单、适用于没有水源的环境。
2.4 水冷式换热器水冷式换热器通过水的循环来实现热量的传递,常用于冷却要求较高的设备。
3. 常见的换热器型号选取方法在选择换热器型号时,需要综合考虑以下几个因素:3.1 传热效率换热器的传热效率是一个重要的指标,需要根据实际应用需求选择合适的型号。
传热效率越高,换热器的性能就越好。
3.2 流体压降流体压降是流体通过换热器时所产生的压力损失,需要根据系统的压力要求选择合适的型号。
通常情况下,流体压降越小,换热器的性能越好,但也要考虑设备的实际工作压力。
3.3 流量需求根据需要冷却或加热的流体流量来选择合适的型号,确保满足流量要求。
3.4 工作介质工作介质的性质会影响对换热器的选型。
不同的介质对换热器的材质要求不同,例如腐蚀性介质需要使用耐腐蚀材料制作的换热器。
3.5 安装空间根据实际的安装空间来选择合适的型号,确保换热器能够有效地安装在工程中。
4. 结论换热器的型号选择是确保换热器正常运行的关键因素。
根据实际需要,选择适合的换热器型号,可以提高系统的效率、降低能耗。
在选择过程中,需要综合考虑传热效率、流体压降、流量需求、工作介质和安装空间等因素,并根据实际情况进行合理的选取。
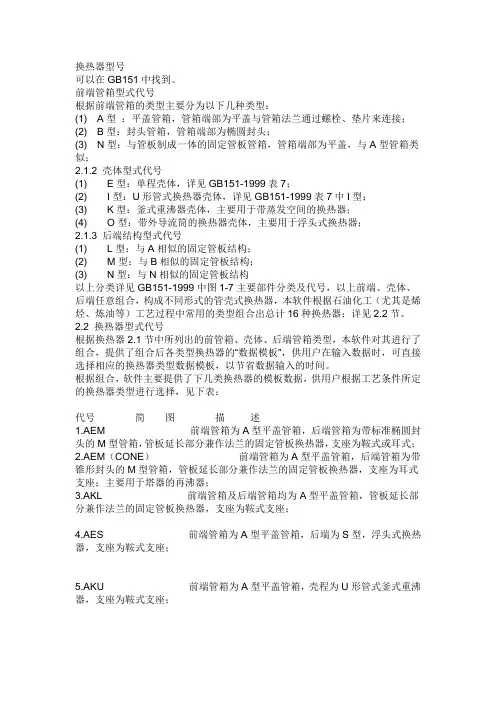
换热器型号可以在GB151中找到。
前端管箱型式代号根据前端管箱的类型主要分为以下几种类型:(1) A型:平盖管箱,管箱端部为平盖与管箱法兰通过螺栓、垫片来连接;(2) B型:封头管箱,管箱端部为椭圆封头;(3) N型:与管板制成一体的固定管板管箱,管箱端部为平盖,与A型管箱类似;2.1.2 壳体型式代号(1) E型:单程壳体,详见GB151-1999表7;(2) I型:U形管式换热器壳体,详见GB151-1999表7中I型;(3) K型:釜式重沸器壳体,主要用于带蒸发空间的换热器;(4) O型:带外导流筒的换热器壳体,主要用于浮头式换热器;2.1.3 后端结构型式代号(1) L型:与A相似的固定管板结构;(2) M型:与B相似的固定管板结构;(3) N型:与N相似的固定管板结构以上分类详见GB151-1999中图1-7主要部件分类及代号,以上前端、壳体、后端任意组合,构成不同形式的管壳式换热器,本软件根据石油化工(尤其是烯烃、炼油等)工艺过程中常用的类型组合出总计16种换热器;详见2.2节。
2.2 换热器型式代号根据换热器2.1节中所列出的前管箱、壳体、后端管箱类型,本软件对其进行了组合,提供了组合后各类型换热器的“数据模板”,供用户在输入数据时,可直接选择相应的换热器类型数据模板,以节省数据输入的时间。
根据组合,软件主要提供了下几类换热器的模板数据,供用户根据工艺条件所定的换热器类型进行选择,见下表:代号简图描述1.AEM 前端管箱为A型平盖管箱,后端管箱为带标准椭圆封头的M型管箱,管板延长部分兼作法兰的固定管板换热器,支座为鞍式或耳式;2.AEM(CONE)前端管箱为A型平盖管箱,后端管箱为带锥形封头的M型管箱,管板延长部分兼作法兰的固定管板换热器,支座为耳式支座;主要用于塔器的再沸器;3.AKL 前端管箱及后端管箱均为A型平盖管箱,管板延长部分兼作法兰的固定管板换热器,支座为鞍式支座;4.AES 前端管箱为A型平盖管箱,后端为S型,浮头式换热器,支座为鞍式支座;5.AKU 前端管箱为A型平盖管箱,壳程为U形管式釜式重沸器,支座为鞍式支座;6.AIU 前端管箱为A型平盖管箱,壳程为I形,U形管换热器,支座为鞍式支座;7.BEM 前端管箱为B型标准椭圆封头管箱,后端为M型标准椭圆封头管箱,管板延长部分兼作法兰的固定管板换热器,支座为鞍式支座;8.BEM(CONE)前端管箱为B型标准椭圆封头管箱,后端为带锥形封头的M型管箱,管板延长部分兼作法兰的固定管板换热器,支座为耳式支座,主要用于塔器的再沸器;9.BES前端管箱为B型标准椭圆封头管箱,后端为S型的浮头式换热器,支座为鞍式支座;10.BKU 前端管箱为B型标准椭圆封头管箱,壳程为U形管式釜式重沸器,支座为鞍式支座;11.BIU 前端管箱为B型标准椭圆封头管箱,壳程为I型,U 形管换热器,支座为鞍式支座;12.BKM 前端管箱为B型标准椭圆封头管箱,后端管箱为M 型标准椭圆封头管箱,管板延长部分兼作法兰的固定管板式釜式重沸器,支座为鞍式支座;13.NEN 前、后端管箱为N型平盖管箱,管板不兼作法兰、管箱筒体与管板联为一体的固定管板换热器;支座为鞍式支座;14.NKN 前、后端管箱均为N型平盖管箱,管板不兼作法兰、管箱筒体与管板联为一体的釜式重沸器,支座为鞍式支座;15.AOS 与AES浮头式换热器类似,所不同的是,在壳程的进出口处设置有外导流筒,可使进出口处液体分布更为均匀;16. BOS 与BES浮头式换热器类似,在壳程的进出口处设置有外导流筒,可使进口处流体分布更为均匀;。
换热器选型引言:换热器是工业生产过程中常用的设备之一,用于传递热量并实现热能的转换。
在工业生产中,换热器的选型非常重要,它直接影响到设备的性能和能效。
本文将从换热器的类型、工作原理、选型依据等方面进行介绍和分析,以帮助读者更好地进行换热器的选型。
一、换热器的类型常见的换热器类型包括壳管式换热器、板式换热器、螺旋板式换热器等。
壳管式换热器是一种结构简单、传热效果较好的换热器,适用于高温高压、粘稠液体等工况。
板式换热器由多个平行板组成,具有传热效率高、占用空间小的特点,适用于低温低压、腐蚀性液体等工况。
螺旋板式换热器则是将螺旋板卷曲而成,形成多个螺旋通道,具有较大的传热面积和流体的强迫对流,适用于流量大、传热效果要求高的工况。
二、换热器的工作原理换热器的工作原理是通过两种流体之间的热传导来实现热量的转移。
在壳管式换热器中,热源流体通过管道中流动,被换热的流体则在壳体中流动,通过管壁的传导实现热量的交换。
在板式换热器中,两种流体分别通过平行板的流道中流动,通过板间的传导和对流来实现热量的转移。
螺旋板式换热器则是利用螺旋通道中的流体强迫对流以及壁面的传导来实现热量的传递。
三、换热器的选型依据换热器的选型依据包括工况参数、换热面积、传热系数等。
首先需要明确工况参数,包括流体的流量、温度、压力等。
根据工况参数,可以计算出所需的传热量和传热面积。
换热器的选型还需要考虑传热系数,传热系数高意味着单位面积内的传热量大,换热器体积相对较小。
此外,还需要考虑流体的物性、流动方式等因素,以保证选型的准确性和可靠性。
四、换热器选型的注意事项在进行换热器选型时,需要注意以下几点。
首先,要充分了解工况参数,包括流体的性质、流量、温度等,以便确定换热器的类型和规格。
其次,要考虑换热器的传热效果和能耗,选择传热系数高、能效好的换热器。
同时,还要考虑换热器的材质和耐腐蚀性能,以适应不同的工况要求。
最后,要根据实际情况进行经济性分析,综合考虑选型的成本和效益。
标题:ggh换热器计算书一、设备概述本设备为一款ggh(管壳式)换热器,用于在一定温度和压力条件下,对两种流体进行热交换。
设备的主要组成部分包括:壳体、管板、传热管、隔板、密封垫等。
二、设计参数1. 设备型号:GGH-250/400,表示为管壳式换热器,规格为250mm内径×400mm高。
2. 工作压力:设备的工作压力为15bar。
3. 工作温度:设备的工作温度范围为-5℃~+50℃,可根据实际需要调整。
4. 传热面积:设备总传热面积为6m2。
5. 流体物性:流体A为水,流体B为油,其物理性质分别如下:流体A密度为1kg/L,黏度为0.01Pa·s;流体B密度为0.8kg/L,黏度为0.3Pa·s。
三、计算过程1. 传热面积计算:根据设备规格和流体性质,选用适宜的传热面积。
本次设计选取总传热面积为6m2。
2. 传热系数计算:根据流体性质和设备规格,选择适宜的传热系数,以确保换热效果良好。
本次设计选取传热系数为6000W/(m2·℃)。
3. 确定传热系数后,根据传热公式(Q=KAΔT),可计算出所需的换热面积。
其中,Q为换热量,K为传热系数,A为传热面积,ΔT为冷热流体的温差。
4. 根据实际需要,对设备进行优化设计,包括隔板、密封垫等部件的选型和布局。
四、结果分析经过计算和优化,本次设计的ggh换热器满足工作条件和性能要求,能够实现良好的热交换效果。
预计设备的换热效率较高,使用寿命较长。
五、结论本次设计的ggh换热器满足设计参数和工作条件要求,具有良好的换热效果和稳定性。
建议在实际使用中注意维护保养,确保设备的正常运行。
如有任何疑问或建议,请及时联系我们。
板式换热器:型号的表示方法
更新日期:2012-07—13
板式换热器按照GB16409—1996 《板式换热器》进行设计、制造和检验,代号也按其标准规定来表示。
ﻫ板式换热器的温度指标以密封胶垫所耐温度为准,丁腈橡胶(N)的上限工作温度为 110℃,乙丙橡胶(E)的上限工作温度为 150 ℃。
BR0。
1 型板式换热器没有悬挂形式的装配结构.
ﻫ示例1 : BR0。
2-1.0—18-N—VII
表示板型为 BR0.2的板式换热器,设计压力为1。
0MPa ,换热面积为 18㎡,密封胶垫的材质为丁腈橡胶,装配形式为不悬挂式的。
示例2 :BR0.5—1.0-70—E-Iﻫ表示板型为BR0.5 的板式换热器,设计压力为 1.0MPa ,换热面积为70㎡,密封胶垫的材质为丁丙橡胶,装配形式为悬挂式的。
ﻫ示例3 :BRB0.8—1.0—120-E-Iﻫ表示板型为BR0。
8 的板式换热器,设计压力为 1。
0MPa ,换热面积为 120㎡ ,密封胶垫的材质为乙丙橡胶,装配形式为悬挂式的。
板换式换热器型号参数板换式换热器是一种常用的换热设备,广泛应用于工业生产和建筑领域。
在设计和选择板换式换热器时,了解和掌握其型号参数是非常重要的。
本文将介绍板换式换热器的型号参数,并对其作用和影响进行分析。
一、板换式换热器的基本构造和工作原理板换式换热器由一系列排列在平行并且成对连接的金属板组成。
每个板之间形成一个狭窄但密封的通道,通过这些通道,热量可以传递给换热介质。
换热介质可以通过板换式换热器的热传导来实现热量传递。
同时,板换式换热器还具有较大的换热表面积,能够有效提高换热效率。
二、板换式换热器的型号参数及其作用1.换热面积:换热面积是板换式换热器的一个重要参数,它直接影响到换热器的换热效率。
换热面积越大,热量传递的面积就越大,换热效果也就越好。
在选择板换式换热器时,需要根据具体的工艺需求和换热效率来确定换热面积。
2.板型:板型是指板换式换热器板的结构形式。
常见的板型有平板、波纹板、大角度波纹板等。
不同的板型具有不同的换热效果和适用范围。
例如,波纹板具有较大的换热面积,能够增加热量传递效果;大角度波纹板能够提高换热器的抗压能力。
3.板材材质:板换式换热器板材的选择也是一个重要参数。
常见的板材材质有不锈钢、钛等。
不同的板材具有不同的耐腐蚀性能和换热特性。
因此,在选择板换式换热器板材时,需要根据介质的性质和工艺要求来确定合适的板材。
4.板间距:板间距是指板换式换热器相邻两板之间的距离。
板间距的大小直接影响到换热器的通道宽度和流体的流动性。
通常情况下,板间距越小,流体流动速度越快,换热效果也就越好。
然而,过小的板间距可能会导致堵塞和清洗困难等问题。
5.板厚度:板换式换热器板的厚度也是一个重要参数。
板的厚度直接影响到换热器的强度和耐压能力。
通常情况下,板的厚度应根据工作条件和介质的压力来确定,以确保换热器的安全运行。
三、总结板换式换热器型号参数是选择和设计板换式换热器时必须考虑的重要因素。
了解和掌握这些参数对于确保换热器的正常运行和提高换热效率至关重要。
前端管箱形式:A:平盖管箱;B:封头管箱;C:用于可拆管束与管板制成一体的管箱;N:与管板制成一体的固定管板管箱;D:特殊高压管箱;壳体形式:E:单程壳体;F:具有纵向隔板的双程壳体;G:分流;H:双分流;I:U形管式换热器;J:无隔板分流(或冷凝器壳体);K:斧式重沸器;O:外导流;后端结构型式:L:与A相似的固定管板结构;M:与B相似的固定管板结构;N:与C相似的固定管板结构;P:填料函式浮头;S:钩圈式浮头;T:可抽式浮头;U:U形管式;W:带套管填料函式浮头;管壳式换热器型号及标记管壳式换热器分为Ⅰ级和Ⅱ级。
Ⅰ级换热器采用较高级冷拔换热管,适用于无相变传热和易产生振动的场合;Ⅱ级换热器采用普通级冷拔换热管,适用于重沸、冷凝传热和无振动的一般场合。
换热器的型号按如下方式表示。
XXX DN——Pt/ Ps——A——LN/d——Nt/NsI(或Ⅱ)I级或Ⅱ级换热器管/壳程数,单壳程时只写NtLN—公称长度/m,d—换热管外径/mm公称换热面积/m2管/壳程设计压力/MPa,压力相等时只写Pt公称直径/m,对釜式重沸器为:管箱内直径/圆筒内直径第一个字母表示前端管箱形式第二个字母表示壳体形式见上表第三个字母表示后端结构形式换热器类型标记示例:平盖管箱,公称直径500mm,管程和壳程设计压力均为1.6MPa,公称换热面积54m2,较高级冷拔换热管,外径25mm、管长6m,4管程单壳程的浮头式换热器,标记为:AES 500—1.6—54—6/25——4I封头直径,公称直径700mm,管程设计压力2.5MPa。
壳程设计压力1.6MPa,公称换热面积200m2,较高级冷拔换热管,外径25mm、管长9m,4管程单壳程的固定管板式换热器,标记为:BEMB 700—2.5/1.6—200—9/25—4 I管堵材料的硬度应不超过管子材料的硬度,堵死的管子总数不得超过该管程总管数的10%。
前端管箱形式:
A:平盖管箱;
B:封头管箱;
C:用于可拆管束与管板制成一体的管箱;
N:与管板制成一体的固定管板管箱;
D:特殊高压管箱;
壳体形式:
E:单程壳体;
F:具有纵向隔板的双程壳体;
G:分流;
H:双分流;
I:U形管式换热器;
J:无隔板分流(或冷凝器壳体);
K:斧式重沸器;
O:外导流;
后端结构型式:
L:与A相似的固定管板结构;
M:与B相似的固定管板结构;
N:与C相似的固定管板结构;
P:填料函式浮头;
S:钩圈式浮头;
T:可抽式浮头;
U:U形管式;
W:带套管填料函式浮头;
管壳式换热器型号及标记
管壳式换热器分为Ⅰ级和Ⅱ级。
Ⅰ级换热器采用较高级冷拔换热管,适用于无相变传热和易产生振动的场合;Ⅱ级换热器采用普通级冷拔换热管,适用于重沸、冷凝传热和无振动的一般场合。
换热器的型号按如下方式表示。
换热器类型标记示例:平盖管箱,公称直径500mm,管程和壳程设计压力均为1.6MPa,公称换热面积54m2,较高级冷拔换热管,外径25mm、管长6m,4管程单壳程的浮头式换热器,标记为:
AES 500 —1.6—54—6/25——4 I
封头直径,公称直径700mm,管程设计压力2.5MPa。
壳程设计压力1.6MPa,公称换热面积200m2,较高级冷拔换热管,外径25mm、管长9m,4管程单壳程的固定管板式换热器,标记为:
BEMB 700—2.5/1.6—200—9/25—4 I
管堵材料的硬度应不超过管子材料的硬度,堵死的管子总数不得超过该管程总管数的10%。