各工作场所质量标准化牌板、制度镜框悬挂标准
- 格式:docx
- 大小:33.97 KB
- 文档页数:15
安全质量标准化图牌板管理制度为了确保企业的安全生产和提高质量管理水平,订立本管理制度。
本制度的目的是规范安全质量标准化图牌板的管理流程,确保图牌板的合规性和有效性。
全部相关人员必需遵守本制度的规定,违反者将受到相应的纪律处分。
一、管理标准1. 安全质量标准化图牌板的定义安全质量标准化图牌板是指依据国家相关标准制作的用于标识和指示企业安全管理和质量掌控的标牌。
2. 安全质量标准化图牌板的分类依据不同的功能和用途,安全质量标准化图牌板分为以下几类:•安全生产标识图牌板:用于警示和提示员工遵守相关安全规定,如禁止吸烟、防护设施使用等。
•安全应急指示牌板:用于应急情况下,指示员工正确的安全逃命和应急处理方式。
•质量管理标识图牌板:用于标识和提示员工执行质量管理要求,如合格品标识、品质目标等。
•生产工艺引导图牌板:用于引导员工进行正确的生产工艺操作,如生产流程图、工艺参数指示等。
3. 安全质量标准化图牌板的制作和使用要求3.1 制作要求•安全质量标准化图牌板的制作应符合国家相关标准和规定,确保质量可靠。
•图牌板的料子应选用耐候性好、耐高温、耐腐蚀等特殊材质,以确保其使用寿命。
•图牌板的图案、文字和颜色应清楚可辨,符合安全标识的规定,并确保具有良好的反光性能。
•图牌板应订立相应的设计规范,包含尺寸、字体、图案等,以确保统一性和可识别性。
3.2 使用要求•安全质量标准化图牌板应依照相关规定进行分类、编号和标识,以方便管理和维护。
•图牌板应依据使用场合和要求进行合理的布局和安装,确保能够起到明显的警示和指示作用。
•图牌板应定期进行检查和维护,如发现损坏、褪色或反光性能下降等情况,应及时更换或修复。
•图牌板的使用范围和有效期限应进行明确规定,过期失效的图牌板应及时更换。
二、考核标准1. 安全质量标准化图牌板管理的责任分工•企业法务部门负责订立和修订安全质量标准化图牌板管理制度,并进行宣传和培训。
•安全生产部门负责安全生产标识图牌板的管理和维护工作。
YF-ED-J3897可按资料类型定义编号安全质量标准化图牌板管理制度实用版In Order To Ensure The Effective And Safe Operation Of The Department Work Or Production, Relevant Personnel Shall Follow The Procedures In Handling Business Or Operating Equipment.(示范文稿)二零XX年XX月XX日安全质量标准化图牌板管理制度实用版提示:该管理制度文档适合使用于工作中为保证本部门的工作或生产能够有效、安全、稳定地运转而制定的,相关人员在办理业务或操作设备时必须遵循的程序或步骤。
下载后可以对文件进行定制修改,请根据实际需要调整使用。
为了进一步搞好我公司的安全质量标准化工作,规范标准化图牌板的使用、保管,保持标准化工作成果,根据“精品工程”的标准要求,特制定我公司标准化图牌板管理制度如下:1、标准化图牌板的管理范围:采煤队:转载机巷标语牌,标准化“四图”,支柱编号牌,小绞车标志牌、放行牌、警示牌,路标指示牌,物料标志牌;掘进队:文明生产区域内的所有牌板及区域外小绞车牌板和压风机牌板;运输区:斜井口、斜井底、井底车场标准化牌板,运输大巷、回风大巷、轨道巷、坡上、坡下标准化牌板;通风区:全公司井下瓦斯检查牌,隔爆说明牌,风筒编号牌,瓦斯巡监系统牌等通风标准化管理牌板;井下队:井下配电室、泵房标准化牌板等;机运队:所管辖皮带巷内的所有标准化牌板;运行队:副井绞车房、地面变电所、主扇房内等标准化牌板;调度室及监控中心:各种监测监控分站标准化牌板;工会:安全文化长廊标准化牌板;2、各单位管辖的标准化牌板,必须保持干净卫生,牌板上不得有煤尘和油污等,否则,每处处罚10元。
3、采煤队“四图”必须悬挂在转载机头处,高度一致,四块牌板不留间距悬挂,否则,每处处罚10元。
关于规范院内标牌制作和悬挂规定
为进一步规范医院引导标识的设置,提升医院形象,体现以人为本的服务宗旨,为患者提供方便快捷的就医渠道。
特对院内标牌制作和悬挂提出如下要求:
一、医院标牌制作与悬挂事宜,由后勤处统筹规划与安排管理,未经院领导批准同意,不得擅自悬挂。
医院标牌应根据医院实际情况,按照导向标识指示功能的不同,安置在建筑物内(外)醒目的位置。
悬挂高度应符合视觉习惯,并保证在离目标标识牌前2--10米处能清晰辨认标识上的有效文字和内容。
需夜间使用标识,如急诊、急救通道、交通导引等应有发光标识,必须采用节能措施的照明设计。
标牌支架应由专业单位设计、安装,并确保其安全性。
二、医院标牌除了从院外领回的奖牌等以外,在字体、色彩、样式、材质上要整体统一,与医院环境相协调,由后勤处审核把关,避免五花八门。
统一设置要求:中文字体统一用汉仪大黑简体,英文字体统一用Arial,颜色桔红色(参数为C:0 M:80 Y:100 K:0)、绿色(参数为C:55 M:0 Y:0 K:0),材质为铝型材烤漆,可根据需要选取材质。
三、禁止各科室入口处大门玻璃上、室内走廊外墙上、病房门上、洗手间内张贴标牌,确实因工作需要,应提出申请,经分管领导签字批准后,由后勤处统一标准制作。
以上规定,从通知下发之日起遵照执行。
安全质量标准化图牌板管理制度模板一、背景及目的为了加强企业安全质量管理,确保生产活动的安全性和质量稳定性,提高企业整体素养和竞争力,特订立本制度,明确图牌板管理的要求、流程和责任。
二、适用范围本制度适用于企业职能部门,包含安全管理部门、质量管理部门等。
三、图牌板管理标准1. 图牌板的使用•全部工作区域必需设置合理且醒目的图牌板,以指示员工和访客有关安全和质量的相关信息。
•图牌板应依照安全要求和标准化管理的要求制作,内容应简洁明白,图案清楚,字体工整,颜色对比明显,符合安全质量管理要求。
•图牌板必需经过严格的质量检验,确保表面平整、无裂痕、无划痕、无色差等问题,保证使用寿命。
2. 图牌板的放置•图牌板应依照规定的位置和要求进行放置,确保容易被人员注意到,避开盲目放置导致信息混乱。
•图牌板的放置高度应适中,以便员工和访客能够直观地看到图牌板上的内容。
•图牌板的放置位置应符合安全管理和整体布局要求,不能遮挡警示标志和应急设备。
3. 图牌板的更新•定期检查图牌板,如发现有损坏、褪色、不清楚或内容已过时的情况,应及时更换。
•图牌板的内容应与实际情况保持全都,对于有新的安全和质量要求的,应及时更新图牌板内容。
•图牌板的更新应有明确的程序和责任人,确保更新的及时性和准确性。
4. 图牌板的维护•图牌板应保持清洁,定期进行检查和维护,确保图牌板的整体美观性和可读性。
•图牌板应有固定的检查周期和责任人,定期检查图牌板的状态,及时清洗、修补和更换。
四、图牌板管理考核标准1. 图牌板设置是否符合要求•图牌板的设置是否符合企业的安全要求和标准化管理要求。
•图牌板的内容是否简洁明白,图案清楚,字体工整,颜色对比明显。
•图牌板的放置位置是否符合要求,能够容易被人员注意到。
2. 图牌板更新和维护是否及时•图牌板的更新是否及时,内容是否与实际情况保持全都。
•图牌板的维护是否定期进行,保持清洁、美观。
3. 图牌板的质量是否过关•图牌板的质量是否过关,表面是否平整,无裂痕、无划痕、无色差等问题。
施工过程质量管理:施工挂牌制度
按照公司文明施工工地建设有关要求,建立良好的工作环境,以及落实相关的质量责任,有效的树立良好的企业形象,为此特制定本制度。
1、设置施工现场区域标识,施工地段隔离围档,施工现场入口处设置文明施工标牌,标明工程名称、概况、开竣工日期、建设单位、设计单位、监理单位、施工单位及项目负责人、现场平面图等。
2、施工现场置挂五牌一图:即:工程慨况牌、安全纪律牌、安全标语牌、文明施工制度牌和施工平面图。
3、施工临时用地内张贴宣传标语,有黑板或报栏,内容经常更换;施工现场入口处悬挂宣传标语横幅。
4、所有机械及设备应现场挂作业牌,并要求醒目的注明施工单位名称及操作安全注意事项、规程。
5、对炸药、雷管等危险物资管理场所,应设置禁止牌,严禁非本管理场所人员进入。
6、对于危险地段(例:变压器、桥梁钻孔桩泥浆堆放处、隧道等)应设置安全警示牌,注明危害原因以及要求。
7、工地的钢筋、水泥、砂石等建材存放地点,钢筋、模板、混凝土拌和等加工地点,路基、涵洞及房屋砌体、抹灰等施工地点,都应在现场实行挂牌制,注明管理者、操作者、施工日期,
并做相应的图文记录。
8、设置必须的长久性固定安全警示牌、宣传牌。
公司工作制度挂牌一、总则1.1 为了规范公司员工的日常工作行为,确保公司高效运营,根据国家相关法律法规,结合公司实际情况,制定本工作制度。
1.2 本制度适用于公司全体员工,包括管理人员、技术人员、生产人员及其他相关岗位人员。
1.3 公司员工应严格遵守本制度,如有违反,公司将依据本制度及相关法律法规进行处理。
二、工作时间2.1 公司实行标准工作制度,每日工作8小时,每周工作40小时。
2.2 员工上下班应按时打卡,迟到或早退累计超过规定次数的,按公司规定扣除相应工资。
2.3 员工因私事需请假或调休的,应提前向上级领导申请,经批准后方可执行。
2.4 公司在国家法定节假日期间安排员工休息,如需加班的,应提前通知员工,并按国家规定支付加班费。
三、考勤制度3.1 员工应按时参加公司组织的各项考勤活动,包括日常考勤、月度考勤、年度考勤等。
3.2 员工考勤数据公司将进行记录,作为员工薪酬、晋升、奖惩等方面的依据。
3.3 员工如有异常考勤情况,应及时向人事部门报告,并按照公司规定办理相关手续。
3.4 员工离职时,应办理离职手续,结清工资,并将工作证、办公设备等归还公司。
四、岗位职责4.1 员工应认真履行岗位职责,为公司创造价值,提高公司竞争力。
4.2 员工应积极参加公司组织的培训和学习,提升自身业务能力和综合素质。
4.3 员工在工作中应相互协作,团结友爱,共同完成工作任务。
4.4 员工应保守公司商业秘密,不得泄露公司机密信息。
五、薪酬福利5.1 员工工资结构包括基本工资、绩效工资、奖金等。
5.2 员工绩效考核结果将作为薪酬分配的重要依据。
5.3 公司按照国家和地方规定为员工缴纳五险一金。
5.4 员工享受带薪年假、病假、产假、陪产假等相关福利待遇。
5.5 公司定期为员工举办生日派对,关心员工生活。
5.6 公司为员工提供良好的工作环境和发展空间。
六、奖惩制度6.1 员工在工作中表现突出的,公司将给予表彰和奖励。
6.2 员工如有违反公司制度、损害公司利益等行为的,公司将按照相关规定给予处罚。
规章制度悬挂要求标准最新
一、制度概述
为了规范公司员工的行为,维护公司的正常秩序,提高工作效率,保障公司的稳定发展,特制定本规章制度。
二、悬挂要求标准
1. 公司所有规章制度必须在公司内明显地位置悬挂,以便员工随时查阅。
2. 悬挂位置应选择在员工经常出入的地方,如门厅、走廊等位置。
3. 悬挂要求标准的标语或标识必须清晰、醒目,字体不得小于30号。
4. 悬挂位置不能遮挡其它标识或重要信息,确保员工便捷地查阅。
三、管理责任
1. 行政部门负责悬挂要求标准的制定和更新,确保其符合最新的要求。
2. 各部门负责自行检查悬挂要求标准的质量和精准度,如有变动及时更新。
3. 如发现悬挂要求标准的内容存在错误或不清晰,应及时向行政部门汇报,并进行更正。
四、违规处理
1. 如发现悬挂要求标准不符合规定,相关责任人应及时整改,确保符合规定后重新悬挂。
2. 对于严重违规或屡教不改者,公司将给予相应的警告、处罚或解雇处理。
五、附则
1. 本规章制度自颁布之日起生效,公司所有员工必须遵守。
2. 公司保留对规章制度做出适时修改的权利,所有修改将于悬挂生效之日起施行。
3. 对本规章制度中未涉及的问题,由公司相关部门进行解释并规定执行。
以上规章制度征求员工、管理部门、行政部门的意见后制定,如有调整或修订,需经公司领导同意后实施。
安全质量标准化图牌板管理制度为了进一步搞好我公司的安全质量大力加强标准化工作,规范标准化图牌板的使用、保管,保持标准化工作阶段性成果,根据“精品工程”的标准要求,特制定我公司标准化图牌板管理制度如下:1、标准化图牌板的管理范围:采煤队:转载机巷标语牌,标准化“四图”,支柱编号牌,小绞车标志牌、放行牌、警示牌,路标指示牌,物料标志牌;掘进队:文明生产区域内的所有区域及牌板外小绞车牌板和压风机牌板;运输区:斜井口、斜井底、井底车场标准化牌板,运输大巷、回风大巷、轨道巷、坡上、坡下标准化牌板;通风区:全公司井下瓦斯检查牌,隔爆说明牌,风筒编号牌,瓦斯巡监系统牌等通风标准化管理牌板;井下队:井下配电室、水闸标准化牌板等;机运队:所管辖皮带巷内的绝大部分标准化牌板;运行队:副井绞车房、地面变电所、主扇房内等标准化牌板;调度室及监控中心:各种监测监控分站标准化牌板;工会:安全文化花圃标准化牌板;2、各单位管辖的标准化牌板,必须保持污渍卫生,牌板上渗漏不得有煤尘和油污等,否则,每处处罚10元。
3、采煤队“四图”必须悬挂在转载机头处,高度一致,四块牌板不留间距置放,否则,每处处罚10元。
4、掘进队“四图一表”距工作面迎头的距离不得超过200米悬挂,否则,每处处罚10元。
5、所有采掘工作面及皮带巷的竖井标准化牌板(除小绞车警示牌、安全标语牌外)悬挂高度(牌板上沿)均距巷道底板1.8米,否则每处处罚10元。
6、采煤队随着工作面的落实,标准化图牌板必须尽快后处理回收升井,妥善保管,以备下个工作面使用,不能及时回收每块重罚10元。
7、掘进队使用的标准化图牌板,巷道全部施工完移交工作面时完时全部回收升井,以备下个接续工作面使用,不能及时回收每块重罚10元。
8、采掘区队“四图”、“四图一表”支柱编号牌及路标牌在下个接续工作面需要更换内容的牌板,必须提前一周准备好计算机底图,报标准化计划,经报批后供应科负责安排及时制作。
9、各单位标准化图牌板必须悬挂在巷道顶板完整的地方,否则,无论什么原因在于造成损坏,在接到通知后7天必须自行制作更换,否则对本单位行政正职按零售价格牌板价格的5倍进行处罚。
规章制度牌挂墙高度第一条绪论为了保障企业员工的劳动安全和生产秩序,规范企业内部管理,制定本规定。
第二条规章制度牌的定义规章制度牌是企业为了告知员工有关企业管理制度、规章和安全注意事项而制作的告示牌。
第三条规章制度牌的要求1. 规章制度牌必须由企业管理部门制作,并经企业领导审批后才能张贴。
2. 规章制度牌的内容必须真实、准确、清晰,便于员工阅读理解。
3. 规章制度牌的字体大小应当适中,不得小于5号字体,以确保员工阅读。
4. 规章制度牌的制作材料应当耐用、防水、防火,确保长时间使用。
第四条规章制度牌的布置位置1. 规章制度牌应当张贴在员工集中活动的地方,如办公室、车间等。
2. 规章制度牌的高度应当适中,不得高于1.8米,以便员工阅读和理解。
3. 规章制度牌应当避免与其他装饰物混淆,确保清晰可见。
第五条规章制度牌的分类1. 安全生产类:包括消防安全、电气安全、机械安全等内容。
2. 劳动纪律类:包括上下班时间、考勤制度等内容。
3. 文明礼仪类:包括员工礼仪、环境卫生等内容。
第六条规章制度牌的更新1. 企业应当定期检查规章制度牌的内容是否与实际管理制度相符,如有变更应当及时更新。
2. 更新规章制度牌应当经过领导审批后方可发布。
3. 更新后的规章制度牌应当及时通知员工并张贴在规定位置。
第七条违反规定的处理1. 企业对于未按规定制作规章制度牌、未更新规章制度牌的行为,应当责令限期整改,对责任人员进行批评教育。
2. 对于故意拆除、损坏规章制度牌的行为,企业应当视情况给予相应的处罚。
3. 对于严重违反规定的行为,企业有权考虑解除劳动合同或者其他相应处罚。
第八条其他本规定由企业管理部门负责解释,并可以根据实际情况适时修改。
企业员工应当遵守本规定,认真学习和遵守企业管理制度,共同维护企业的良好秩序和生产环境。
以上规定自公布之日起生效。
安全质量标准化图牌板管理制度一、制度目的为了规范公司安全质量标准化图牌板的管理,加强对标牌的监管和使用,提高公司安全生产质量意识,制定本管理制度。
二、制度适用范围本管理制度适用于公司所有安全质量标准化图牌板的管理和使用。
三、标牌的种类和用途公司在安全生产和质量管理过程中需要使用不同种类、不同用途的安全质量标准化图牌板。
主要的类别包括:1. 安全标识牌安全标识牌是用于标识某些危险或安全隐患的标识牌,用于引起人们对该隐患的注意或提醒该危险的可能性。
包括:•警告标识牌:用于标识可能会导致人身伤害或物质损害的危险或隐患。
•禁止标识牌:用于标识某些行为或活动是被禁止的。
•指示标识牌:用于指示某些区域、设备或材料的位置或存在情况。
2. 质量标准牌质量标准牌是用于标识产品、工艺、设备或材料符合某些质量标准的标识牌,用于保证产品、服务的质量,提供保障。
包括:•合格标识牌:用于标识某些产品、设备或材料已经通过质量检验,达到标准。
•计量标识牌:用于标识某些设备或材料的计量单位和数量。
四、标牌的制作和管理要求1. 标牌的制作公司制作标识牌的工作应交由专门负责的部门负责,并应根据规定制作部位和规格。
标识牌应展示简洁明了、内容准确、印刷清晰、醒目的特点。
为了方便管理和使用,标识牌应统一编号,编制标识牌使用记录。
2. 标牌的使用严格按照标准和要求使用安全质量标准化图牌板。
标识牌应固定在容易被发现且不易撤销的位置,不能随意更改。
标识牌应定期检查和维护,发现问题及时更换或处理。
3. 标牌的管理对公司所用标识牌应进行统一管理,注意标识牌的使用记录,建立完善的管理档案,包括对标牌的编号、规格、制作时间、固定位置、使用期限、检查记录等内容的维护和管理。
五、标牌的更新和淘汰1. 更新标识牌为了保证标识牌的准确性和有效性,标识牌应定期检查,及时对已经失效、变化的标识牌进行更新。
以保证标识牌的准确性和有效性。
2. 淘汰标识牌当标识牌使用过长时间,经常更换或废弃,或其内容与标准不符合时,应立即予以淘汰,防止误导和混淆。
安全质量标准化图牌板管理制度一、制度目的为保障企业员工生命财产安全,提高生产安全和产品质量水平,符合国家和企业要求,依据《安全生产法》和相关标准订立本制度。
二、适用范围本制度适用于企业生产过程中使用图牌板设备的管理。
三、责任分工1.企业领导:负责安全生产工作的领导和监督,确保执行本制度。
2.安全管理部门负责:图牌板管理制度的起草、审核、修订与发放;负责对本制度的宣扬、培训和监督。
3.生产经营部门负责:对本制度的宣扬、培训,对本制度的执行进行监督和检查。
4.生产、维护班组负责:负责图牌板设备的日常使用、维护和保养;遵守并执行本制度。
四、管理要求1. 图牌板设备必需经过专业安全人员检测合格,方可进行安装和使用。
2. 图牌板设备的安装、使用、维护必需依照制造厂家的规定进行。
3. 操作图牌板设备时,必需有经过培训合格的人员才能参加相关操作,并必需依照操作规程进行。
4. 建立巡检机制,对图牌板设备进行日常检查,适时发觉问题并进行处理。
5. 建立维护和修理制度,对发觉的问题,必需停机检修,确保设备正常运行。
6. 显现事故时,必需记录事故发生的时间、地点、原因、损失、处置情况等,并报告企业领导和相关部门。
7. 依据图牌板设备使用不同程度,订立检修和保养计划,确保设备的安全、牢靠运行。
8. 对非维护和修理操作人员的任意改动、更改图牌板设备结构、电路等行为,工作人员必需禁止并适时上报相关人员。
9. 图牌板设备在使用期间,必需进行日常保养,以免显现问题、故障等影响生产进度。
10. 建立事故防备机制,保证图牌板设备在使用过程中不会引发事故。
五、安全防护措施1. 对图牌板设备进行日常巡察,适时发觉问题,排出隐患。
2. 操作图牌板设备时,必需配戴好防护帽、安全鞋、安全手套,避开发生意外事故。
3. 建立完整的安全记录制度,适时记录安全事故和事故处置情况。
4. 建立安全培训制度,定期对操作人员进行安全教育和培训,确保员工了解图牌板设备的操作规程。
安全质量标准化图牌板管理制度1. 引言为了确保企业的安全质量控制,防止生产过程中出现环境污染和生产事故,提高企业管理水平和社会信誉度,在企业内部建立图牌板管理制度势在必行。
本制度将覆盖安全和质量标准化要求,明确各岗位的职责,并规范相应的管理程序。
本制度应严格执行,不得擅自修改。
2. 适用范围适用范围包括本企业内负责生产、运输等环节的所有员工,具体包括车间主任、质量管理员、操作工、车辆司机等。
3. 安全管理1.操作人员应严格遵守安全操作规范,防止发生阻塞、泄漏、爆炸等安全事故。
2.操作人员应定期对生产设备进行检查、维修和保养,确保设备的正常运转和安全使用。
3.所有作业区域应保持干燥、通风、明亮和整洁,防止摔倒、倒伏和垃圾积累等安全事故。
4.操作人员应当按照相关标准对化学品、危险品等有害物质进行分类、存储、运输和处理,以防止环境和人员的污染。
4. 质量管理1.操作人员应遵守操作规范,避免出现不合格产品,确保产品符合质量标准。
2.操作人员应认真填写相关质量记录和报告,按照相关要求保存,并能够及时提供给质量管理员核查。
3.质量管理员应当对生产过程进行监测,并及时采取措施,防止产品不合格。
4.质量管理员应当对质量记录和报告进行审查,并做好统计工作,对生产过程进行质量分析。
5. 相关标准本企业应建立完善的标准化制度,包括但不限于以下内容:1.生产操作规范和作业指导书2.设备维护和保养规定3.化学品、危险品分类、处理和存储规定4.物品货运和运输规定5.不符合项和控制措施汇总表6. 职责与权限1.车间主任:负责对本部门生产情况进行监督与管理,落实相关标准化制度,并及时处理生产过程中的安全问题和不合格产品。
2.质量管理员:负责产品质量的监测和分析,并对不合格产品负责处理、调查和改进措施。
3.操作工:负责生产操作,遵守操作规范和相关标准化制度,定期维护设备并配合质量管理员的质量监测。
7. 知识培训1.入职员工应该进行安全知识、操作规范和相关标准化制度的培训,以确保员工能够进入工作状态并了解生产安全和质量控制的基本要求。
规章制度牌挨着挂好看第一条:规章制度牌的悬挂位置及要求1. 规章制度牌应当悬挂在明显的地方,方便员工和访客查阅。
一般应当悬挂在办公室、生产车间、会议室等人员频繁出入的场所。
2. 悬挂规章制度牌的位置应当统一,避免过多或错乱的摆放造成混乱。
3. 规章制度牌的内容应当清晰易读,字体大小要适中,确保所有内容都可以清晰显示。
第二条:规章制度牌的制作及内容1. 规章制度牌应当采用耐用的材料进行制作,确保长期使用不会褪色或损坏。
2. 规章制度牌的内容应当包括公司的基本情况、核心价值观、工作原则、安全规范等内容。
3. 规章制度牌的内容应当简明扼要,避免使用过多的专业术语或复杂的句子,确保易于理解。
第三条:规章制度牌的更新及变更1. 公司在制定或修改规章制度时,应当及时更新规章制度牌的内容,确保员工和访客能够及时获取最新的信息。
2. 更新规章制度牌的内容应当经过相关部门的审核确认,避免出现错误或不准确的信息。
3. 修改规章制度牌的内容时,应当将修改的部分以不同颜色或标注明确标识出来,避免造成混淆。
第四条:规章制度牌的管理及维护1. 公司应当设立专门的管理人员负责规章制度牌的管理和维护工作,确保规章制度牌始终保持清洁、整齐。
2. 每月对规章制度牌进行一次检查,确保内容无误,无损坏。
3. 发现规章制度牌有任何异常情况时,应当及时修复或更换,确保信息的准确性和可靠性。
第五条:规章制度牌的宣传及培训1. 公司应当将规章制度牌的内容纳入员工培训和宣传中,确保员工对公司的规章制度有深入的了解。
2. 常年进行规章制度的培训和考核,确保员工遵守公司的规章制度,维护公司的正常秩序。
3. 鼓励员工根据公司的规章制度提出建议和意见,共同完善公司的管理制度。
第六条:规章制度牌的违规处理1. 如员工违反公司的规章制度,公司应当根据规章制度对其进行相应的处理,包括警告、处罚甚至解除合同。
2. 如因员工违规造成公司经济或人员安全等重大损失,公司可追究员工的法律责任。
规章制度悬挂要求标准最新第一章总则第一条为规范和统一企业内部管理,提高工作效率,确保员工权益,特制定本规章制度悬挂要求标准。
第二条本规定适用于所有企业员工,在企业内部的各类规章制度和通知的悬挂要求标准。
第三条企业各级部门应当对规章制度的悬挂要求进行落实和检查,确保规章制度得到有效的传达和宣传。
第四条员工应当遵守企业内部的各项规章制度,任何违反规定的行为将受到相应的处罚。
第二章悬挂位置和标准第五条企业规章制度应当在工作场所的显眼位置进行悬挂,并保持整洁清晰。
第六条悬挂要求标准应当包括以下内容:(一)规章制度的名称;(二)制定单位和日期;(三)适用范围和对象;(四)内容简介或摘要;(五)悬挂位置和方式;(六)违反规定的处罚规定。
第七条悬挂位置应当选择在员工经常出入的地方,如办公室门口、休息室、食堂等场所。
第八条悬挂方式应当采用易于阅读的方法,如张贴、印刷等形式。
第三章落实和检查第九条企业各级部门应当负责规章制度的悬挂工作,确保规章制度得到及时更新和传达。
第十条对于规章制度的内容变动,应当及时修改并重新悬挂,确保员工了解最新的管理规定。
第十一条对于悬挂不清晰或不完整的规章制度,应当立即整改,保证员工对规章制度内容的准确理解。
第十二条每个员工都有权利查询和了解企业内部的规章制度,企业应当提供相关的查询途径和服务。
第四章处罚和奖励第十三条对于规章制度的违反行为,企业应当按照规定予以相应的处罚,包括警告、记过、记大过等。
第十四条对于认真执行规章制度的员工,企业应当给予相应的奖励和奖励,包括奖金、表扬信等。
第十五条企业应当建立健全奖惩机制,激励员工自觉遵守规章制度,提高执行效率。
第五章附则第十六条本规章制度悬挂要求标准自发布之日起生效,如有不符合的地方,按照本标准要求进行调整。
第十七条企业应当加强对规章制度的宣传和解释工作,确保员工对规章制度的理解和遵守。
第十八条依据本标准要求,企业可根据具体情况制定进一步的管理规定和措施。
公司规章制度牌放置高度
公司规章制度牌的放置高度应符合以下要求:
1. 易于查阅和阅读:规章制度牌应该放置在员工易于查阅和阅读的位置,如走廊、办公室、餐厅等经常出入的地方。
牌子的高度应该适中,让员工能够轻松地看到和阅读规章制度的
内容。
2. 避免遮挡:规章制度牌的放置位置应该避免被其他物体或装饰物遮挡,以确保员工能够
清晰地看到规章制度的内容。
牌子的高度应该适中,不要放置在地面太低或顶部太高的位置。
3. 显眼易记:规章制度牌的放置高度应该能够使员工轻松地看到和记住公司的规定和要求。
牌子的颜色、字体和排版也应该设计得简洁明了,以便员工能够迅速找到需要的信息。
4. 安全稳固:规章制度牌的放置位置应该稳固可靠,以避免意外脱落或倒塌。
牌子的高度
应该考虑到员工的视线和站立的姿势,避免让员工需要用力才能看到规章制度的内容。
在日常管理中,公司应该定期检查规章制度牌的放置高度和状态,确保员工能够随时查阅
和遵守公司的规定和要求。
同时,公司还可以通过培训和宣传活动,加强员工对规章制度
的了解和遵守,以提高公司管理的效率和质量。
总之,规章制度牌的放置高度是公司管理规章制度的一个重要环节,公司应该重视并合理
安排规章制度牌的放置位置,以便员工能够清晰了解和遵守公司的规定和要求,确保公司
管理的顺利进行和员工行为的规范。
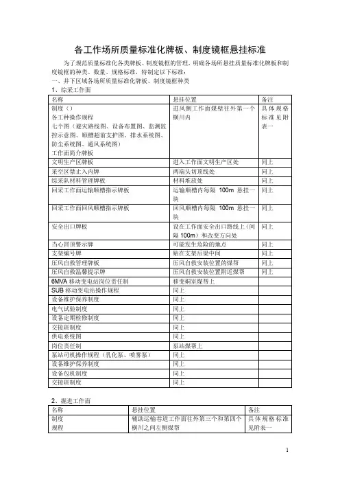
各工作场所质量标准化牌板、制度镜框悬挂标准
为了规范质量标准化各类牌板、制度镜框的管理,明确各场所悬挂质量标准化牌板和制度镜框的种类、数量、规格标准,特制定以下标准:
一、井下区域各场所质量标准化牌板、制度镜框种类
1、综采工作面
7、皮带输送机
名称
禁止乘输送带牌板 必须桥上通过牌板 ① 主提升皮带
六个制度一个规程(要害场所 管理制度、岗位责任制度、交 接班制度、干部上岗检查制度、 巡回检查与定期检修制度、设 备包机制度、操作规程) 四个图纸(皮带运输系统图、 电气原理图、皮带制动液压图、 巡回检查路线图) ② 主运输皮带
四个制度一个规程(岗位责任 制度、交接班制度、巡回检查 与定期检修制度、设备包机制 度、操作规程)
技术特征卡 巡回检查线路图 ③ 顺槽皮带
四个制度一个规程(岗位责任 制度、交接班制度、巡回检查 与定期检修制度、设备包机制 度、操作规程) 技术特征卡
悬挂位置
禁止乘人的带式输送机,每 隔50米设一个 设过桥处
主提升皮带机房墙壁、主运 输皮带机头硐室内或皮带机 头靠行人道一侧的煤帮上
备注
具体规格标准见附表 同上 同上
设备定期检修制度、岗位责任
制、交接班制度、巡回检查制
度、操作规程)
名称悬挂位置备注
避水灾路线牌巷道煤帮同一侧,沿避灾路线
具体规格标准见附表一
每隔100m悬挂,拐弯处、十”
和丁”口处必须悬挂
避瓦斯煤尘火灾路线牌同上同上
名称悬挂位置备注
巷道指向牌板辅助运输线路上分叉口具体规格标准见附表一主要巷道标志牌板在巷道入口处同上
转弯标志牌板转弯路段的入口处顶板同上
会车牌板会车处的煤帮上同上
乘车牌板乘车点的煤帮上同上
转弯减速牌板车辆行驶巷道的转弯处同上
车辆靠中间行驶牌板车辆行驶巷道的顶部同上
同上
限速牌板需要限速的路段车辆行驶方向
的右侧煤帮
禁行牌板禁行路段入口处的巷道顶部同上
转向指示牌板转弯处前方的煤帮上同上
候车室灯箱井底候车处顶板上同上
运人车停车点牌板井底车场停车点的巷道顶板同上
里程标志牌运输线路的煤帮上同上
路线提示牌板行人行车路线的拐弯处同上
驶入各工作面指示牌板各工作面入口煤帮上同上
同上
鸣笛指示牌机动车通过巷道交叉处和弯
道前20-30m鸣笛处
名称悬挂位置备注
密闭检查牌板密闭墙体正中位置具体规格标准见附表一风门管理牌板风门右侧墙壁同上
风桥管理牌板风桥下部行人侧墙壁正中位置同上
调节风窗牌板调节风窗右侧墙壁同上
隔爆水棚牌板水棚行人侧墙壁正中位置同上
煤层注水管理牌板注水钻场3米范围同上
测风牌板测风站一侧墙壁正中位置同上
瓦斯检查牌板采面设在切眼探头处,掘进同上
二、地面区域各场所质量标准化牌板、制度镜框种类
10、空压机房。