代缴社保申请书
- 格式:doc
- 大小:18.08 KB
- 文档页数:2
代缴申请社保申请书
尊敬的社保管理部门:
您好!
我谨代表[您的姓名],身份证号码[您的身份证号码],现居住于[您的详细地址],特向您提交此份代缴申请社保的申请书。
一、申请背景
我因个人原因,目前无法亲自前往社保机构办理社会保险的缴纳事宜。
为确保我的社会保险权益得到及时、有效的保障,特向您提出代缴社会保险的申请。
二、代缴事项说明
1. 申请代缴的社保种类:我申请代缴的社保种类包括[请具体列出,如养老保险、医疗保险、失业保险等]。
2. 代缴期限:自[开始日期]起至[结束日期]止,共计[月份数]个月。
3. 缴费标准:我已知悉并同意按照国家和地方规定的社保缴费标准,按时足额缴纳社会保险费用。
三、代缴方式及费用承担
1. 代缴方式:我委托[代缴人姓名],身份证号码[代缴人身份证号码],作为我的社保代缴人,负责按时足额缴纳我所申请的社会保险费用。
2. 费用承担:我承诺按时将应缴纳的社会保险费用支付给代缴人,并承担由此产生的所有费用及责任。
四、申请依据及承诺
1. 申请依据:我依据《中华人民共和国社会保险法》及相关法律法规,提出此次代缴申请。
2. 个人承诺:我郑重承诺所提供的个人信息真实、准确、完整,如有虚假或错误,愿意承担相应的法律责任。
同时,我承诺按时足额支付代缴费用,并积极配合社保管理部门完成相关手续。
五、其他事项
如有任何疑问或需要进一步了解的情况,请随时与我联系。
我将积极配合您的工作,确保社保代缴工作的顺利进行。
此致
敬礼!
申请人:[您的姓名] 日期:[填写申请日期]。
代缴社保申请书尊敬的社保管理部门:我是XXX公司的员工,注册社会保险时由于一些原因未能及时缴纳社保费用。
为了尽快补缴社保费,我特此申请代缴社保费的手续。
在此信中,我将说明我个人的信息以及申请原因,并请求社保管理部门予以批准。
一、个人基本信息姓名:性别:出生日期:员工编号:联系电话:身份证号码:住址:邮政编码:二、社保费未缴清的原因在此提供我个人未能及时缴纳社保费用的原因:1. 个人疏忽:由于疏忽大意,未能及时关注社保费用的缴纳事宜。
2. 公司系统问题:公司在某段时间内的财务系统出现故障,导致社保费用未能按时扣缴。
3. 个人财务紧张:一些突发的经济困难使我无法及时缴纳社保费用。
三、代缴社保费的申请基于上述原因,我诚恳请求社保管理部门批准我代缴社保费用的申请。
我保证会立即补缴所有逾期的社保费,确保所有费用的正常缴纳。
并为了表明我的诚信,我愿意按时、足额地缴纳未来的社保费用。
四、保密承诺我郑重向社保管理部门承诺,对我所获得的员工及公司相关信息,将严格保密,不得泄露给任何第三方。
如有违反,愿意承担相应的法律责任。
五、结束语非常感谢社保管理部门给予我代缴社保费的机会,也非常抱歉给您带来的不便和额外工作。
我将严格按照规定补缴费用,并希望社保管理部门能够予以谅解和支持。
如有需要提供额外的文件或付费,请及时告知,我会尽快完成。
最后,再次感谢社保管理部门的合作和帮助。
我相信,在您的指导和帮助下,我的社保费用问题将尽快解决。
如有任何问题,请随时与我联系。
谢谢!您诚挚的,[姓名]。
代缴社保申请书6篇代缴社保申请书6篇代缴社保申请书1申请人:住址:身份证号:联系电话:目前,因本人没有与任何公司、企业、个体工商户或团体等存在劳动合同关系,无法以员工身份参加社会保险或(和)住房公积金,故向贵司提出本申请。
本人申请以贵司员工的名义参加社会保险或(和)住房公积金,由贵司代为办理相关手续。
具体为:一、自住房公积金。
二、缴费标准按有关部门核定的最低缴费基数为标准。
三、参保项目:□养老保险□生育保险□医疗保险□失业保险□工伤保险□住房公积金年月份开始,由贵司代为参加社会保险。
四、参保缴纳的.费用(包括公司负担部分)全部均由本人承担,由本人按季度以现金形式缴纳至贵司,缴纳时间为季度开始之前提前七日。
请给予支持,代为办理。
谢谢!申请人:年月日附:声明书一份、身份证复印件一份。
代缴社保申请书2申请人:___住址:___ 身份证号:___ 联系电话:___本人证明目前与____市____________________公司不存在劳动合同关系,无法以员工身份参加社会保险,故向贵司提出本申请。
本人申请以贵司员工的.名义参加社会保险,由贵司代为办理相关手续。
具体为:___一、缴费标准按有关部门核定的最低缴费基数为标准。
二、参保项目:___■养老保险■生育保险■医疗保险■失业保险■工伤保险■补充医疗。
三、参保时间:___自对的基数标准支付相关社会保险金额。
请给予支持,代为办理。
谢谢!申请人:______年___月___日代缴社保申请书3本人(姓名:,身份证号:)特此声明:一、本人与深圳市富炜城投资有限公司(以下简称“富炜城公司”)不存在任何劳动合同关系、雇佣关系。
二、因本人以富炜城公司员工名义参加社会保险、缴纳住房公积金而产生的一切责任,均由本人承担。
由此而造成富炜城公司的损失,均由本人承担并赔偿。
三、本人将及时向富炜城公司缴纳相关社会保险、住房公积金费用,否则富炜城公司可随时终止本人的.社会保险、住房公积金,由此而造成的后果,均由本人承担。
代缴社保申请书尊敬的社保部门:我是xxx公司的xxx,特此代表公司向贵部门申请代缴社会保险。
本函详细陈述了我们公司的相关信息,并表达了我们的代缴社保的意愿。
一、公司基本信息1. 公司名称:xxx公司2. 注册地址:xxx3. 统一社会信用代码:xxx4. 法定代表人:xxx5. 公司联系电话:xxx二、员工基本情况1. 公司总人数:xxx人2. 参加社会保险的人数:xxx人3. 不参加社会保险的人数:xxx人三、代缴社会保险的原因我公司希望能够代缴社会保险费用的原因如下:1. 便利性:代缴社会保险可以减轻员工的负担和繁琐的手续,提高员工的工作效率。
2. 法律要求:根据相关法律法规,雇主有义务为员工代缴社会保险。
3. 公司形象:通过代缴社会保险,我们可以更好地展示公司的社会责任感和员工关怀,并提升公司的形象。
四、社会保险项目我们希望代缴的社会保险项目如下:1. 养老保险2. 医疗保险3. 失业保险4. 工伤保险5. 生育保险五、代缴社会保险的期望1. 缴费方式:我们希望以月度缴费的方式,将员工社会保险费用一起缴纳至社保部门。
2. 缴费地点:我们将按照社保部门规定的缴纳地点,定期缴纳社会保险费用。
3. 缴费时间:我们将按照社保部门规定的时间要求,按月缴纳员工社会保险费用。
六、代缴社会保险的准备工作为了能够顺利代缴社会保险,我们已经准备了以下材料:1. 公司营业执照复印件2. 公司税务登记证复印件3. 员工的身份证复印件4. 员工的户口本复印件5. 员工的银行卡复印件七、代缴社会保险的联系人如果我们的申请得到批准,请指定一位社保部门的专员作为我们公司代缴社会保险的联系人,以便日后沟通和协调事宜。
八、结束语我们非常希望贵部门能够批准我们的代缴社会保险申请,我们将严格按照相关规定进行代缴,确保员工的权益和公司的合法性。
如有需要进一步资料或者面谈,请随时与我们联系。
谢谢贵部门的关注与支持,期待贵部门的回复。
代缴社保申请书怎么写代缴社保申请书怎么写? 下面就是小编给大家带来的代缴社保申请书,希望能帮助到大家!篇一:代缴社保申请书申请人:住址:身份证号:联系电话:目前,因本人没有与任何公司、企业、个体工商户或团体等存在劳动合同关系,无法以员工身份参加社会保险或 (和) 住房公积金,故向贵司提出本申请。
本人申请以贵司员工的名义参加社会保险或(和)住房公积金,由贵司代为办理相关手续。
具体为:一、自住房公积金。
二、缴费标准按有关部门核定的最低缴费基数为标准。
三、参保项目:□养老保险□生育保险□医疗保险□失业保险□工伤保险□住房公积金年月份开始,由贵司代为参加社会保险。
四、参保缴纳的费用(包括公司负担部分)全部均由本人承担,由本人按季度以现金形式缴纳至贵司,缴纳时间为季度开始之前提前七日。
请给予支持,代为办理。
谢谢!申请人:年月日附:声明书一份、身份证复印件一份。
篇二:个人购买社保申请书尊敬的公司领导:您好!首先感谢公司领导对我的栽培和帮助。
本人于xxxx年3月8日进入公司工作,公司的不断发展壮大,我个人的能力也在不断提升和进步。
由于珍惜并且热爱这份工作,因此在自己的岗位上,我一直努力工作,认真负责。
在此,特向公司申请给予我购买社保的请求,希望公司能够批准为盼,谢谢 !此致敬礼!审批人:申请人:日期:日期:个人购买社保申请书尊敬的公司领导:您好!首先感谢公司领导对我的栽培和帮助。
我能加入到本公司的一名员工感到很自豪!自加入公司以来,在您的领导和同事们的帮助下,学到了好多书本上学不到的知识,有公司亲如家的感觉,愿在今后的工作中与公司同呼吸共命运,扬长避短,发挥自己的聪明才智。
为解除我的后顾之忧,请求公司帮助给我解决社保问题。
篇三:个人缴纳社会保险申请书附件:个人缴纳社保申请书XXXXX有限公司:本人在公司部门(或分公司)岗位工作,申请办理社保关系并缴纳社会保险。
特此申请。
申请人:时间:年月日篇四:xxxx公司社保申请书xx(单位名称):本人为方便起见,特向单位申请自己参加社会保险,并要求单位将应由单位缴纳的社会保险费按月直接交付给本人,由本人向政府相关管理部门办理社会保险缴纳手续。
尊敬的领导:
您好!我谨以此书向您申请关于公司代缴个人保险的事宜。
首先,请允许我简要介绍一下我国的社会保险制度。
我国的社会保险制度包括养老保险、医疗保险、失业保险、工伤保险和生育保险。
其中,养老保险、医疗保险和失业保险是由单位和个人共同缴纳的,而工伤保险和生育保险则是由单位单独缴纳的。
这些保险制度的建立,旨在保障公民的基本生活权益,减轻社会负担,促进社会和谐稳定。
在这个背景下,我认为公司代缴个人保险是十分必要的。
一方面,个人保险意识的提高有助于缓解社会保险压力,使得更多的人参与到社会保险中来,从而提高整个社会的保障水平。
另一方面,公司作为用人单位,有责任和义务为员工提供更好的福利待遇,使员工能够更好地抵御各种风险。
在此,我郑重地向公司提出代缴个人保险的申请。
我愿意承担全部的保险费用,并承诺除代缴外产生的所有后果均与公司无关。
我深知,这是我对公司的一种信任,也是我对公司的一种期待。
我相信,公司会本着以人为本的原则,积极考虑我的申请,为我提供更好的福利待遇。
让我以个人的名义,为公司的发展献上一份微薄的力量。
我相信,只要我们共同努力,公司的未来一定会更加美好。
在此,我预先感谢公司对我的关心和支持。
最后,请公司领导审批我的申请,并给予答复。
我会耐心等待公司的回复,并严格遵守公司的决定。
特此申请。
申请人:(签名)
年月日。
社保代缴申请书(精选16篇)社保代缴篇1社保局是公司XX部员工,对公司提供的社保福利,本人确认如下:因本人(□自己已购保险;□已超过参保年龄;□不愿参加社保),自愿放弃由武汉五一清洗清洁服务有限公司为本人办理的社会保险,出现的一切有关社保责任,概由本人自行承担,与公司无关.现申请公司补贴该社保费用贰佰圆整(¥:200元整)给本人自行支配购买。
20xx年XX月XX日社保代缴申请书篇2尊敬的公司领导:您好! 首先感谢公司领导对我的栽培和帮助。
我是一名,**年 *月进于入公司工作,至今已有 X 年。
公司的不断发展壮大,我个人的能力也在不断提升和进步。
由于珍惜并且热爱这份工作,因此在自己的岗位上,我一直努力工作,认真负责。
在此,特向公司申请给予我购买社保的请求,希望公司能够批准为盼,谢谢!此致敬礼!申请人:猜你感兴趣社保代缴申请书篇3尊敬的公司领导:您好!感谢公司一直以来对我的栽培和帮助。
本人于20xx年7月2日进入公司,于公司工作已满三个月。
《关于员工参加社会保险的申请》正文,公司遵照国家法律及劳动法和公司法,应为我个人缴纳社会劳动保险,包括养老金、医疗、工伤、生育、失业五项保险。
因本人自身原因,不愿意在公司缴纳社保,请求公司将应为本人缴纳的社会保险费用在发放工资时发放给本人,即视为公司已履行了为本人依法缴纳社会保险的义务,本人保证不再向公司提出任何与社保有关联的请求。
如本人以公司未为我缴纳社保为由,提起仲裁或诉讼或向相关部门投诉,导致公司遭受损失的,本人自愿赔偿公司的上述损失,并返还公司已支付给本人的全部社保费用。
因公司未为本人缴纳社保引起的一切相关的责任均由本人承担。
特此申请,请予批准。
申请人:身份证号:二〇xx年十二月十一日社保代缴申请书篇4社保经办机构姜家湾街道办事处:本人,身份证号,在姜家湾街道居住。
于20xx年月日,在社区办理养老保险,并缴纳保险金x元,现因办理云冈矿集体社保,自愿退出城镇居民社保。
您好!我是XX公司的一名员工,名叫XXX,性别:XX,身份证号码:XXXXXXXXXXXXXX。
鉴于我国社会保险制度的不断完善和普及,为了确保员工的合法权益,提升员工的生活质量,我谨代表本人向贵中心提出以下代缴社会保险的申请。
一、申请原因1. 公司政策:根据我国《社会保险法》规定,企业应依法为员工缴纳社会保险。
为响应国家政策,保障员工的合法权益,我公司决定为全体员工缴纳社会保险。
2. 个人原因:由于本人工作繁忙,对社会保险政策了解有限,且经济状况一直不佳,无法自行缴纳社会保险。
为避免影响个人权益,特申请由公司代缴。
二、申请内容1. 社会保险种类:本人申请参加的基本社会保险包括养老保险、医疗保险、失业保险、工伤保险和生育保险。
2. 缴费期限:本人申请从20XX年X月X日起,连续缴纳以上五种社会保险,直至达到法定退休年龄。
3. 缴费基数:根据本人月工资收入,按照社会保险政策规定,确定本人缴费基数为XXX元。
4. 缴费比例:按照国家及地方相关政策规定,本人应缴纳的社会保险费比例为XXX%。
三、申请承诺1. 本人承诺,以上申请内容真实、准确,如有虚假,愿承担相应法律责任。
2. 本人承诺,积极配合公司及社会保险管理中心办理相关手续,按时足额缴纳社会保险费。
3. 本人承诺,如有特殊情况导致无法按时缴纳社会保险费,将及时与公司及社会保险管理中心沟通,寻求解决方案。
四、申请说明1. 本人在申请过程中,如有任何疑问,将随时向公司及社会保险管理中心咨询。
2. 本人在申请过程中,将严格遵守国家及地方相关政策法规,确保社会保险缴纳的合规性。
3. 本人在申请过程中,如有变动,将及时通知公司及社会保险管理中心。
恳请贵中心审批本人的代缴社会保险申请,并给予指导和帮助。
在此,对贵中心的支持和关心表示衷心的感谢!此致敬礼!申请人:XXX联系电话:XXXXXXXXXXX电子邮箱:XXXXXXXXXXX20XX年X月X日。
个人五险一金委托代缴
申请书
尊敬的领导:
本人(中文姓名:_________),身份证号码:_________________,因(_____________原因),五险一金不能断缴,特此向公司申请委托公司代本人缴纳___年___月___日至____年___月___日的五险一金费用(原则上不能超过三个月),所需缴纳费用基数及比例按照本人离职前最后一个自然月标准缴纳,标准为:____________,费用总计:人民币________元,所有费用全部由我本人(中文姓名:)自行承担,并在申请续缴月份12日前(公历)现金转入公司规定指定账户内,逾期转账的,公司不予代缴当月费用。
公司指定账户(含账号)为:。
五险一金缴纳涉及的全部风险由我本人自行承担,与公司无关,本人不会基于公司的代缴行为而向公司提出任何权利主张。
特此申请。
望领导批准,谢谢!
申请人:
日期:年月日。
代买社保申请书背景介绍随着社会的发展和进步,越来越多的人意识到社保的重要性。
社保不仅可以保障个人的基本权益,还能为个人的退休生活提供一定的保障。
然而,由于一些特殊情况,有些人可能无法亲自办理社保手续,这时就需要代买社保了。
本文将介绍代买社保的申请书,帮助需要代买社保的人顺利办理手续。
申请书内容尊敬的社保办理方,我是(申请人姓名),身份证号码为(身份证号码)。
因为(说明无法亲自办理社保手续的原因,如外地工作、身体不方便等),我无法亲自前来办理社保手续,特此书面申请代买社保。
我在此授权(代办人姓名)代表我进行社保办理事项,包括但不限于:1.社保缴纳:代为缴纳社保费用,并及时办理相关手续,保证我的社保缴纳正常进行。
2.社保查询:代为查询我的社保缴纳情况,包括缴纳金额、缴纳时间等,并及时告知我相关信息。
3.社保问题咨询:代为咨询社保相关问题,解答我在社保方面的疑问,并及时反馈给我。
我保证提供真实、准确的个人信息,并自愿接受代买社保的服务。
同时,我同意遵守社保办理方的相关规定和要求,承担由此产生的一切责任和后果。
请社保办理方审核我的申请,并尽快办理相关手续。
我将根据社保办理方的要求,提供必要的材料和信息,配合办理工作。
感谢社保办理方对我的支持和帮助!此致申请人:(申请人姓名)日期:(申请日期)注意事项1.本申请书需申请人本人亲笔签名,代办人需提供相关授权证明材料。
2.申请人应保证提供的个人信息真实准确,如有虚假信息导致后果自负。
3.代办人应妥善保管申请人的个人信息,确保不泄露给第三方。
4.若代办人违反相关规定或未按照约定办理社保事项,申请人有权解除代理关系,并追究相应的法律责任。
5.申请人应按时缴纳社保费用,遵守社保办理方的各项规定和要求。
结语以上就是代买社保申请书的内容,希望能帮助到需要代买社保的人顺利办理手续。
在填写申请书时,请务必提供真实准确的个人信息,并遵守相关规定和要求。
祝愿您能顺利办理社保手续,享受社保的保障和福利。
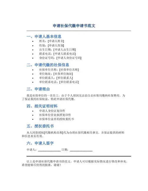
申请社保代缴申请书范文
一、申请人基本信息
•姓名:[申请人姓名]
•性别:[申请人性别]
•出生日期:[申请人出生日期]
•联系电话:[申请人联系电话]
•身份证号码:[申请人身份证号码]
二、申请代缴的社保信息
•社保单位名称:[社保单位名称]
•单位地址:[社保单位地址]
•单位联系人:[单位联系人]
•单位联系电话:[单位联系电话]
三、申请理由
我是社保单位的一名员工,由于个人原因无法亲自去社保局缴纳社保费用。
为
了保证我的社保权益,特此申请社保代缴。
四、相关证明材料
•申请人身份证复印件
•社保单位营业执照复印件
•社保单位盖章的授权委托书
五、授权委托书
本人同意授权[代缴机构名称]代为办理社保代缴相关事宜,并保证提供的材料
和信息真实有效。
六、申请人签字
申请人:_____________________ 日期:_____________________
以上是申请社保代缴申请书的范文,申请人可以根据实际情况进行修改和补充。
希望能够尽快得到批准,谢谢!。
第1篇尊敬的社保局领导:您好!我谨以此申请书,向贵局申请办理社保代办委托手续。
为确保我的社会保险权益得到有效保障,现将有关事项陈述如下:一、申请人基本情况申请人姓名:[申请人姓名]身份证号码:[身份证号码]性别:[性别]出生日期:[出生日期]联系电话:[联系电话]住址:[住址]二、委托事项鉴于本人工作繁忙,无法亲自前往社保局办理以下社会保险相关事宜,现特委托[委托人姓名](身份证号码:[身份证号码])代为办理以下委托事项:1. 社会保险登记;2. 社会保险缴费;3. 社会保险待遇领取;4. 社会保险关系转移;5. 社会保险待遇领取资格审核;6. 其他与本人社会保险权益相关的业务。
三、委托期限本委托书自签订之日起生效,委托期限为[委托期限],委托期满后,委托人将不再享有代为办理本人社会保险业务的资格。
四、委托人权利和义务1. 委托人有权了解本人社会保险权益的相关信息,有权要求受托人提供相关证明材料。
2. 委托人应如实提供本人及受托人的相关信息,并对提供的信息的真实性负责。
3. 委托人应确保受托人具备办理社会保险业务的资格和能力。
4. 委托人应对受托人在办理业务过程中产生的费用承担相应责任。
5. 委托人有权撤销委托,但需提前通知受托人和社保局。
五、受托人承诺1. 受托人承诺在委托期限内,严格按照委托人的要求,办理本人社会保险相关业务。
2. 受托人承诺在办理业务过程中,保守委托人的个人信息和商业秘密。
3. 受托人承诺按照社保局的规定,及时、准确、完整地办理委托事项。
4. 受托人承诺在办理业务过程中,如有违反法律法规的行为,由受托人自行承担相应责任。
六、其他事项1. 本委托书一式两份,申请人、委托人各执一份。
2. 本委托书自双方签字(或盖章)之日起生效。
3. 如有未尽事宜,可由双方另行协商解决。
4. 本委托书如有争议,双方应友好协商解决;协商不成的,可依法向人民法院提起诉讼。
申请人签名(或盖章):_______日期:_______委托人签名(或盖章):_______日期:_______附件:1. 申请人身份证复印件;2. 委托人身份证复印件;3. 其他相关证明材料。
【代缴社保劳动仲裁申请书范本】
申请人:(姓名)
性别:
身份证号码:
住址:
联系电话:
被申请人:(名称)
住所地:
法定代表人/负责人:(姓名)
联系电话:
仲裁请求:
1. 裁决被申请人支付申请人未缴纳社会保险费用的赔偿金人民币____元整。
2. 裁决被申请人按照法律规定为申请人补缴社会保险费用。
3. 裁决被申请人承担本案的仲裁费用。
事实和理由:
申请人于(入职时间)入职被申请人,担任(职位)。
在劳动关系存续期间,被申请人未依法为申请人缴纳社会保险费。
根据《中华人民共和国社会保险法》和《中华人民共和国劳动法》等相关法律法规的规定,被申请人应当为申请人缴纳社会保险费用。
尽管申请人多次要求被申请人缴纳社会保险费用,但被申请人一直未履行法定义务。
因此,申请人被迫向贵委提起劳动仲裁,维护自身合法权益。
基于以上事实和法律规定,特向贵委提出以上仲裁请求。
请贵委依法审理,保护申请人的合法权益。
此致
敬礼!
申请人:(签名)日期:。
公司委托代办缴交社会保险费申请书
尊敬的人力资源部门:
您好!我们公司是一家新兴的民营企业,在过去的几年中,一直致力于保障员工的权益和利益,不断完善公司的福利制度,加强员工的保障和福利保障体系,推进公
司可持续发展。
目前,我们决定委托您的公司代办缴交社会保险费事宜,并为此提交
申请书。
本公司理解深刻社会保障制度对于员工以及企业的重要性。
在发展中,公司要求全体员工共同推进社会保障制度建设。
因此,我们希望公司能够积极参与社会保障制
度的建设与发展,共同推动企业的可持续发展。
根据有关规定,本公司应当按照国家相关规定为全体员工缴纳社会保险费。
然而,由于缴费过程繁琐、时间成本高和效率低下等原因,我们需要委托专业的机构为我们
的员工办理社会保险费的缴交,从而保障员工的权益是否得到充分的保障。
经过认真思考和研究,我们决定委托贵公司代办缴交社会保险费。
我们相信贵公司以其专业的服务和良好的信誉,一定能够为我们提供高质量、高效率的服务,在今
后的合作中,能够达到互惠共赢的目标。
最后,我们再次感谢贵公司为本公司优秀员工们的福利事业所做的贡献,并期待与贵公司开展长期的合作关系。
此致
敬礼!
申请人:
XXX(公司名)
年月日
1 / 1。
医保代缴申请书模板范文:尊敬的医保局:您好!我是XXX,现居住于XXX,因特殊情况,特向您提交医保代缴申请,请您予以审批。
一、申请原因1. 我是XXX的直系亲属,由于本人工作繁忙,无法抽出时间亲自为家人办理医保缴纳手续。
为确保家人能够及时享受医保待遇,恳请您同意由我代为缴纳医保费用。
2. 由于我患有长期疾病,需要定期就医治疗,而我的工作单位未为我缴纳医保,为减轻我的医疗负担,我希望能够以个人身份参加医保,并请求您批准我代为缴纳医保费用。
3. 我居住在一个偏远地区,附近没有医保缴费网点,无法直接办理医保缴纳手续。
因此,我希望能够通过代缴方式,按时缴纳医保费用,确保自己能够享受到医保政策带来的福利。
二、代缴医保费用具体事宜1. 我愿意按照我国医保政策规定,按时足额缴纳医保费用,确保医保账户正常运行。
2. 我承诺代缴的医保费用将全部用于本人及直系亲属的医疗报销,如有违反,愿承担相应法律责任。
3. 我将积极配合医保局的相关工作,提供所需的身份证明、银行卡信息等资料,确保医保代缴顺利进行。
4. 我会在每次医保费用到期前,提前与医保局联系,确认代缴事宜,确保医保不断缴。
三、申请要求1. 请您审批我代为缴纳医保费用的申请,并给予相关政策支持。
2. 请您告知我代缴医保费用的具体流程和注意事项。
3. 如有需要,请您协助我办理相关手续,确保医保代缴顺利进行。
四、感谢语句感谢您在百忙之中审阅我的申请,希望您能够给予批准。
我相信在您的帮助下,我能够更好地享受到医保政策带来的福利,为我们的生活带来更多保障。
再次感谢您的关注与支持!此致敬礼!申请人:(签名)申请日期:年月日。
尊敬的单位领导:
您好!我是贵单位的一名员工,因为特殊原因,我请求您批准我使用个人账户代缴我的社会保险和住房公积金。
首先,我想说明的是,我之所以提出这个请求,是因为我目前面临经济困难。
我家里有年迈的父母需要照顾,还有孩子需要抚养,家庭开支较大。
同时,我个人的健康状况也不太好,需要定期就医治疗,这些费用给我带来了很大的经济压力。
在这种情况下,我不得不请求单位领导批准我使用个人账户代缴社会保险和住房公积金。
其次,我想保证的是,我提出的这个请求是符合国家和地方的法律法规的。
根据《中华人民共和国社会保险法》和《住房公积金管理条例》,个人账户代缴社会保险和住房公积金是被允许的。
同时,我也会按照单位的规定,及时足额地缴纳社会保险和住房公积金,不会给单位带来任何负担。
再次,我想强调的是,我提出的这个请求是出于无奈,我不会滥用这个权利。
我深知社会保险和住房公积金对我和家人的重要性,我会珍惜这个机会,更好地为单位和为社会做出贡献。
最后,我想请求单位领导审批我的请求,并给予我谅解和支持。
我相信,在领导的关心和帮助下,我会度过这个困难时期,更好地为单位和为社会工作。
谢谢。
代缴保险申请书申请人信息•姓名:•身份证号码:•联系电话:•居住地址:•邮箱地址:申请事项本人申请将保险费用委托代缴,请核对以下信息:•保险公司名称:•保险单号:•缴费期限:•缴费金额:委托事项说明背景信息为了保障个人或家庭的安全及财产的保障,我已购买了相应的保险产品。
然而,由于个人原因、时间安排等问题,我无法按时缴纳保险费用。
为了确保保险的持续有效,特此申请委托他人代缴保险费用。
委托内容根据我个人的需求和情况,特此委托代理人代为缴纳上述保险费用,并承诺按时向代理人支付相应的费用。
委托代理人信息•姓名:•身份证号码:•联系电话:•居住地址:委托方式本人确认愿意通过以下方式进行保险费用的代缴:•通过银行转账方式缴纳,将保险费用转入代理人指定的银行账户。
•通过支付宝、微信等移动支付平台缴纳,将保险费用转入代理人指定的账户。
委托代理人将按时缴纳保险费用,并提供缴费凭证给本人。
委托期限本次委托的期限为缴费期限的全程。
在委托期限届满后,本人将自行负责缴纳保险费用。
委托责任本人保证上述填写的信息真实有效,如有任何信息变更,将及时通知委托代理人。
对于因信息填写不准确或变更未及时通知而造成的损失,本人将自行承担责任。
法律效力本委托申请书在双方签署并经过保险公司确认后生效,具有法律效力。
以上是以我给的标题写文档,最低1200字,要求以Markdown文本格式输出,不能有图片和网址,不能出现Ai、人工智能等字样,标题为:以我给的标题写文档最低1200字要求以Markdown文本格式输出不能有图片和网址不能出现Ai人工智能等字样标题为代缴保险申请书,希望对您有所帮助。
代缴社保申请书
申请人:
住址:
身份证号:
联系电话:
本人证明目前与XX市XXXXXXXXXX公司不存在劳动合同关系,无法以员工身份参加社会保险,故向贵司提出本申请。
本人申请以贵司员工的名义参加社会保险,由贵司代为办理相关手续。
具体为:一、缴费标准按有关部门核定的最低缴费基数为标准。
二、参保项目:■养老保险■生育保险■医疗保险■失业保险■工伤保险■补充医疗。
三、参保时间:自年月至年月止,由贵司代为参加社会保险。
四、参保缴纳的费用(包括公司负担部分)全部均由本人承担,由本人按季度以现金形式缴纳至贵司,缴纳时间为季度开始之前提前七日送至公司。
五、随着每年无锡社会保险基数变动,本人也将根据有关部门核对的基数标准支付相关社会保险金额。
请给予支持,代为办理。
谢谢!
申请人:
年月日
欢迎您的下载,
资料仅供参考!
致力为企业和个人提供合同协议,策划案计划书,学习资料等等
打造全网一站式需求。