民营口腔医院年度营销规划
- 格式:doc
- 大小:26.50 KB
- 文档页数:7
口腔医院年度促销活动计划
1. 活动目标
- 提高口腔医院品牌知名度
- 增加新患者的数量
- 提升现有患者的满意度和忠诚度
2. 活动时间
- 活动将在全年进行,分为四个季度
3. 活动策略
季度一
- 推出新患者优惠套餐,包括免费检查和折扣治疗
- 发放宣传材料,例如传单和海报,宣传优惠套餐
- 在社交媒体上进行广告宣传,吸引新患者关注和预约
季度二
- 举办口腔健康讲座,邀请口腔专家分享健康知识
- 邀请现有患者参与分享活动,提高他们的参与度和忠诚度
- 提供签到礼品及赠品,以激励患者参与讲座
季度三
- 开展亲子健康日活动,为家长和孩子提供免费口腔检查
- 安排专门的儿童牙科专家团队,为孩子提供关于口腔健康的指导
- 提供儿童专属礼品,增加活动的吸引力和趣味性
季度四
- 举办感恩回馈活动,为现有患者提供特别优惠和福利
- 发送感谢信或电子邮件,表达对患者的感激之情
- 鼓励现有患者推荐新患者,并提供推荐奖励
4. 活动预算
- 对每个季度的活动进行详细预算,并确保整体预算不超过批准的金额
- 考虑到营销和宣传费用,场地租赁费用,礼品采购费用等方面的支出
5. 活动评估和反馈
- 定期对活动进行评估和反馈,了解活动效果和参与度
- 根据评估结果,调整活动策略和预算分配
以上是口腔医院年度促销活动计划的概要。
请根据实际情况进行进一步的细化和执行。
口腔医院营销策划方案随着人们对口腔健康的重视程度不断提高,越来越多的人开始寻求专业的口腔医疗服务。
然而,在竞争激烈的市场环境下,如何有效地推广口腔医院,吸引更多潜在客户成为关键。
本文将提出一份口腔医院营销策划方案,以帮助口腔医院实现可持续发展。
1.市场调研分析在制定营销策划方案之前,首先需要进行深入的市场调研分析。
通过了解潜在客户的需求和偏好,并研究竞争对手的优势与不足,口腔医院可以更好地把握市场机遇。
2.品牌定位与宣传建立一个强有力的品牌形象对于口腔医院的推广至关重要。
通过挖掘和突出口腔医院的专业技术、高效服务等优势,营造出亲和力强、值得信赖的品牌形象。
同时,有效的宣传手段也是品牌推广的重要一环,通过定期发布医疗知识、技术分享等内容,吸引目标客群的关注并提升品牌影响力。
3.个性化服务与客户关系管理针对不同客户的需求和偏好,可以提供个性化的服务,例如定期组织口腔保健讲座、开展口腔健康检查等活动。
此外,建立完善的客户关系管理系统,加强与患者的沟通与互动,并及时回应客户的反馈与建议,提高客户满意度和口碑。
4.线上线下结合的推广模式在营销推广过程中,将线上与线下相结合,形成全方位的宣传覆盖。
线上推广可以通过建设专业的口腔医疗网站、社交媒体运营、搜索引擎优化等手段,扩大品牌曝光度。
线下推广可以在当地媒体投放广告、参加相关展会、合作举办公益活动等方式,实现精准覆盖目标客户群体。
5.引入优惠政策与会员制度通过制定一些具有吸引力的优惠政策,如新客户折扣、常客积分等,吸引新客户的同时也提高客户的复购率。
此外,建立会员制度,为忠实客户提供更多的专享福利,增强客户黏性和忠诚度,同时可以通过会员数据分析,更好地了解客户需求和消费习惯,为后续的营销决策提供参考依据。
6.口碑营销与合作推广借助满意客户的口碑力量,通过鼓励患者在社交媒体上分享医院的服务、医生的技术等正面评价,扩大医院的品牌影响力。
此外,也可以与相关企业、社区等建立战略合作伙伴关系,共同开展营销活动,拓展潜在客户群体。
民营医院营销工作计划
一、市场调研分析
1. 了解目标市场的人口结构、医疗需求、竞争情况等
2. 收集民营医院的相关数据和市场反馈信息
二、品牌推广
1. 制定品牌宣传策略,包括线上线下宣传活动
2. 提升医院在目标市场的知名度和美誉度
三、多渠道推广
1. 与合作医生、合作诊所、保险公司等建立合作关系
2. 在社交媒体、医疗平台等渠道进行广告投放和推广
四、特色服务宣传
1. 突出医院的特色服务项目,如专家团队、技术设备等
2. 制作宣传材料和宣传视频,展示医院的优势和特色
五、提升服务质量
1. 加强员工培训,提升医院服务水平
2. 收集患者反馈意见,及时改进和优化服务
六、客户转化
1. 将线上线下的患者转化为长期客户
2. 设计会员制度和优惠政策,吸引患者回头就诊
七、品牌形象管理
1. 维护医院品牌形象,建立良好的口碑
2. 及时回应患者的投诉和建议,维护良好的医院形象。
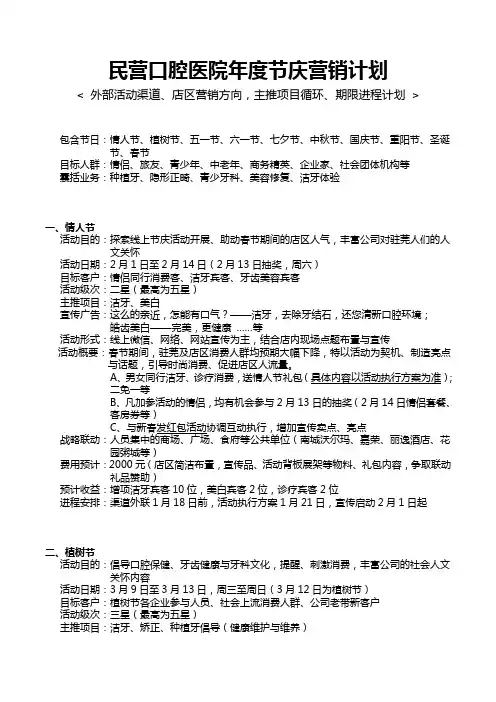
民营口腔医院年度节庆营销计划< 外部活动渠道、店区营销方向,主推项目循环、期限进程计划>包含节日:情人节、植树节、五一节、六一节、七夕节、中秋节、国庆节、重阳节、圣诞节、春节目标人群:情侣、旅友、青少年、中老年、商务精英、企业家、社会团体机构等囊括业务:种植牙、隐形正畸、青少牙科、美容修复、洁牙体验一、情人节活动目的:探索线上节庆活动开展、助动春节期间的店区人气,丰富公司对驻莞人们的人文关怀活动日期:2月1日至2月14日(2月13日抽奖,周六)目标客户:情侣同行消费客、洁牙宾客、牙齿美容宾客活动级次:二星(最高为五星)主推项目:洁牙、美白宣传广告:这么的亲近,怎能有口气?——洁牙,去除牙结石,还您清新口腔环境;皓齿美白——完美,更健康……等活动形式:线上微信、网络、网站宣传为主,结合店内现场点题布置与宣传活动概要:春节期间,驻莞及店区消费人群均预期大幅下降,特以活动为契机、制造亮点与话题,引导时尚消费、促进店区人流量。
A、男女同行洁牙、诊疗消费,送情人节礼包(具体内容以活动执行方案为准);二免一等B、凡加参活动的情侣,均有机会参与2月13日的抽奖(2月14日情侣套餐、客房券等)C、与新春发红包活动协调互动执行,增加宣传卖点、亮点战略联动:人员集中的商场、广场、食府等公共单位(南城沃尔玛、嘉荣、丽逸酒店、花园粥城等)费用预计:2000元(店区简洁布置,宣传品、活动背板展架等物料、礼包内容,争取联动礼品赞助)预计收益:增项洁牙宾客10位,美白宾客2位,诊疗宾客2位进程安排:渠道外联1月18日前,活动执行方案1月21日,宣传启动2月1日起二、植树节活动目的:倡导口腔保健、牙齿健康与牙科文化,提醒、刺激消费,丰富公司的社会人文关怀内容活动日期:3月9日至3月13日,周三至周日(3月12日为植树节)目标客户:植树节各企业参与人员、社会上流消费人群、公司老带新客户活动级次:三星(最高为五星)主推项目:洁牙、矫正、种植牙倡导(健康维护与维养)宣传广告:健康绿意人生,即时爱牙开始;一年之计在于春,健康长寿在于牙……活动形式:特定人群健康礼包派送(渠道)+ 广场义诊活动+ 早茶会宣导+ 店内种植牙专题维养活动概要:从树苗的浇水、施肥、支架、修剪、移植等生长历程,引题至人们牙齿从幼齿到掉牙过程,倡导宣传80/20口腔健康概念、老年人有牙健康概念、关爱牙齿从小做起,牙齿健康与长寿关系等。
口腔诊所营销详细策划方案一、市场分析1.市场需求随着人们生活水平的提高,对口腔健康的重视程度逐渐加大,口腔医疗市场呈现出快速增长的趋势。
尤其是年轻人群,对口腔美容的需求日益旺盛,这为口腔诊所提供了广阔的市场空间。
2.竞争态势口腔诊所数量逐年增加,市场竞争日趋激烈。
要想在竞争中脱颖而出,就需要找到差异化的竞争优势,突出自己的特色。
二、目标定位1.目标市场以中青年人群为主,注重口腔健康,有口腔美容需求的患者。
2.目标客户注重服务质量,追求专业、个性化的口腔医疗服务。
三、营销策略1.品牌建设(1)打造专业形象通过专业的医疗服务、优雅的就诊环境、温馨的诊疗氛围,打造口腔诊所的专业形象。
(2)塑造差异化优势开展特色项目,如无痛拔牙、口腔美容等,满足患者的个性化需求。
2.线上营销(1)社交媒体推广利用微博、抖音等社交媒体平台,发布口腔健康知识、案例分享等,增加用户粘性。
(2)网络广告投放在搜索引擎、口腔医疗平台等精准投放广告,提高曝光率。
(3)线上咨询开展线上咨询,解答患者疑问,提高转化率。
3.线下营销(1)社区活动开展口腔健康讲座、义诊等活动,提高品牌知名度。
(2)合作伙伴与周边商家、学校、企事业单位等建立合作关系,拓宽客户来源。
(3)优惠活动推出优惠活动,如会员制度、团购优惠等,吸引更多患者。
4.客户关系管理(1)患者档案管理建立患者档案,定期回访,关注患者需求。
(2)满意度调查定期进行满意度调查,了解患者需求,优化服务。
(3)口碑营销鼓励患者为口腔诊所提供好评,提高口碑。
四、营销执行1.制定营销计划根据市场分析、目标定位和营销策略,制定详细的营销计划。
2.落实责任明确各部门职责,确保营销计划的顺利执行。
3.跟踪反馈定期对营销效果进行跟踪,收集反馈信息,调整营销策略。
五、营销评估1.业绩评估通过对比分析业绩数据,评估营销效果。
2.客户满意度评估通过满意度调查、患者反馈等,了解客户满意度。
3.营销成本评估分析营销成本,优化投入产出比。
口腔门诊年终营销策划方案一、营销背景分析随着人们生活水平的提高,人们对口腔健康的重视程度不断增加,口腔门诊市场竞争也愈加激烈。
为了提高市场份额,增加口腔门诊的知名度,年终营销策划成为关键。
二、目标市场分析1. 案例:通过成功案例展示口腔门诊的专业技术和服务水平,吸引潜在患者的注意力。
2. 宣传:通过线上与线下相结合的方式,提高口腔门诊的知名度,吸引潜在患者的关注。
3. 健康教育:通过健康公益活动、健康讲座等形式,普及口腔健康知识,提高患者对口腔健康的关注度。
三、目标市场定位1. 定位年收入在中等以上的人群,他们对口腔健康有一定的认识和需求。
2. 定位在大学生群体中,通过校园推广活动,提高口腔门诊的知名度和口碑。
3. 定位在中老年人群体中,通过社区活动等形式,提高对口腔健康的关注度。
四、营销策略1. 案例营销策略随着社交媒体的兴起,人们对于他人的经历和心得分享越加重视。
通过制作精彩的口腔治疗案例视频、病人的感谢信、满意度调查等方式,展示口腔门诊的专业技术与服务,吸引更多潜在患者的关注和信任。
将这些案例发布在门诊的官方网站、微信公众号、抖音、小红书等平台上,并通过定向广告投放,使其传播范围更加广泛。
2. 宣传营销策略(1)线上宣传:建设用户友好的官方网站,提供在线预约、挂号等便捷服务。
定期发布健康知识文章、科普小视频等内容,提高患者对口腔健康的认知。
通过搜索引擎优化(SEO)、百度竞价等方式,提升网站在搜索结果中的排名。
同时,将口腔门诊的信息注册在医生评价、医院导航等网站上,增加品牌曝光。
(2)线下宣传:制作宣传资料,如海报、宣传单等,张贴在相关医院、社区、校园等地方。
在门诊附近的商业区设置宣传展示牌,吸引过往人群关注。
与相关机构合作,举办健康讲座、公益活动,提高口腔门诊的知名度。
3. 健康教育营销策略(1)健康公益活动:与社区合作,举办免费口腔检查、儿童口腔保健活动等,吸引患者前来参与,增加口腔门诊的知名度。
2022民营口腔医院营销策划方案(详细版)一、前言:将品牌推广与医院经营相结合是民营医疗进入市场经济后的医院经营新模式,医院营销应首先充分理顺医院品牌八大要素--技术、服务、文化、管理、人才、形象、广告、营销的关系,把握医院品牌的五大资产--知名度、美誉度、认知度、联想度、忠诚度的建设,树立全员营销观念,强化全员营销意识,认识医院承担社会与经济发展的双重责任,由内涉外的市场营销才是真正长期有效,而内部营销却始终离不开医护营销5S标准,即smile(微笑)、speed(速率)、sincerity(诚信)、security(安全)、sostenuto(跟踪),5S标准不仅仅是一个服务标准,更是消费者衡量企业及产品服务口碑质量的一杆秤。
良好的口碑不仅仅是医院的一种荣耀,更是一种低成本、高效益的营销手段。
总之,新形势下医院的服务如何创出新路,取得业绩的达成?需医院全体同仁共同去研究思考和努力奋斗。
二、市场状况分析:_______幅员面积1029平方公里,今辖3个街道、23个镇:84个社区委员会、183个村委会;县政府驻东升镇。
东升街。
_______口腔医院于2009年08月17日成立,至2010年11月经过一年有余的初创期,在此期间医院基本完成品牌的初期推广,下一步医院将面临更全面的内部管理与外部品牌朔造资源整合营销的双重工作任务,结合集团提倡的“全员营销理念”,对比公立医院与民营医院的发展,给内、外营销定出比重与走向:内营销占40%→0%。
外营销占60%→100%,医院内部管理的优化在医院的任何时期也同样是医院发展的重中之重,只有实现了医院内部管理优化才可能实现医院由前期的大比例全比重“坐销公立模式”向后期的“行销民营模式”发展,形成医院品牌沉淀与公立医院进行抗衡...新的一年营销部主要将以专科,专项,专享,为特色对外进行整体营销推广。
1、优势分析:①投资:_______首家口腔专科医院,硬件设施先进,具备流动巡诊的口腔专家团队。
营销规划一、现阶段不足:1. 现阶段很多消费者知道,在消费者心智中建立清晰的品牌形象不够。
2. 公关活动系统展开不够,缺乏大的新闻事件炒作。
3. 疾病类的缺少医保,给部分单位开发带来困难。
4. 营销意识尚待提高,市场人员不稳定,内部资料及营销容易出现断层。
二、突破口:应该站在整个行业的高度,纵览全局,成为品质提升年,提升点:1. 最尖端的技术、设备和材料、最豪华的环境!2. 我们聘请和包装最具影响力的专家!3. 我们建立最尊贵的服务体系!三、各病种营销重点:口腔提升现有的优势项目种植、儿牙病种,洁牙、牙周疾病为人气补充病种,升级正畸、美容修复。
(一)各病种思路:1、常年重点项目:种植牙:作为科技创新、整体实力展现的高端平台,关乎形象的建立,也是业绩快速提升的项目。
儿牙:小牙医体验避免了市场价格对比较为关键,技术、品牌提升,会使项目后续发力十足。
2、季节性重点项目:儿童正畸:儿童正畸的季节特点导致掠夺式价格竞争,不能作为依赖项目。
3、人气基础项目:牙周疾病:常规牙周疾病开发,治疗后续开发能力加强是目标。
洁牙:人气项目,主要吸引点是价格及服务满意度。
四、实施措施:(一)种植病种经营实施措施产品包装:德国微创生态种植牙诊疗体系,纯德系种植流程、中西医结合诊疗保养体系(后续的用药,电话回访等客户管理系统)。
(二)、美容修复1、以美白、正畸为主线,与医疗美容和美容院方面合作模式。
2、产品线梳理,增加普通、精致、尊贵等套餐可以出售。
(三)、正畸1、产品梳理:成人手术系列、儿童手术系列;2、增加正畸医生的力量;3、增加培训机构渠道的活动。
(四)、牙周疾病、儿牙1、儿牙板块执行好小鬼当家活动,今后的儿牙体验活动都要有家长在,而且有带队人员;2、开展落实对治疗病人二、三次增值服务(会员营销)。
3、建立牙周疾病客户管理档案,提高二次开发成功率。
五、营销活动整年,以渠道合作为主,通过技术与质量的宣传推广来提升的声誉与品牌,通过公益活动来提升科室的人气,并以特色和服务获取利润和创造效益。
2023年口腔诊所活动营销策划方案攻略一、市场分析口腔诊所市场竞争激烈,需要通过差异化的活动营销方案来吸引潜在客户和留住现有客户。
以下是市场分析的几个关键点:1. 目标市场:明确目标市场,例如年轻人、家庭主妇、白领人群等。
了解目标市场的特点和需求,从而有针对性地制定活动方案。
2. 竞争对手分析:了解竞争对手的活动策略和推广渠道,找出差距和机会。
3. 客户需求分析:了解客户对口腔诊所的需求,包括方便性、价格、服务质量等方面。
4. 市场趋势分析:关注行业的发展趋势,如数字化技术的应用、口腔美容的流行等,及时调整营销策略。
二、活动策划针对口腔诊所的活动策划,需要结合市场分析和品牌定位,制定相应的方案。
以下是一些活动策划的关键点:1. 主题活动:制定吸引人的主题活动,如口腔健康日、专业讲座、优惠活动等,增加顾客参与度。
2. 口碑营销:注重口碑营销,通过精心设计的服务和贴心的咨询,赢得客户的好评和传播,吸引更多潜在客户。
3. 社交媒体运营:通过社交媒体平台,发布有趣的口腔保健知识、案例分享、抽奖活动等,与客户进行互动和沟通。
4. 合作推广:与相关行业进行合作,如美容院、健身房等,共同推出合作活动和优惠,互相提高知名度和客户转化率。
5. 客户回馈:设立客户回馈计划,如积分制度、生日礼物、特别优惠等,增强客户黏性和忠诚度。
6. 活动评估:每次活动后进行评估,了解客户反馈和活动效果,不断优化和改进。
7. 专业讲座:定期组织专业讲座,邀请口腔医生和口腔保健专家分享知识,增加客户的信任和忠诚度。
三、营销渠道活动的营销渠道对于活动推广和客户转化至关重要。
以下是几个常用的营销渠道:1. 线上推广:通过公司官网、微信公众号、微博等社交媒体平台发布活动信息,吸引目标客户的关注和参与。
2. 线下推广:制作宣传手册、海报、横幅等宣传材料,放置在诊所门口、社区、商场等地,提高品牌曝光度。
3. 合作推广:与其他行业合作进行联合推广,互相宣传和推荐,扩大客户范围。
一、前言随着我国口腔医疗市场的快速发展,口腔医院在竞争激烈的市场环境下,如何提高销售业绩,拓展市场份额,已成为当务之急。
本计划旨在通过科学合理的销售策略,提升口腔医院的品牌知名度,提高患者满意度,实现医院销售业绩的持续增长。
二、目标1. 提高医院整体收入,实现年度收入增长20%;2. 扩大市场份额,提高医院在口腔医疗市场的占有率;3. 提升患者满意度,建立良好的口碑效应;4. 增强医院品牌影响力,提高医院在行业内的知名度。
三、具体措施1. 市场调研与分析(1)对口腔医疗市场进行深入研究,了解竞争对手、市场需求、患者需求等;(2)分析医院现有优势与不足,制定针对性的销售策略。
2. 销售团队建设(1)选拔具备销售经验、专业素养和团队协作能力的销售人员;(2)定期组织销售培训,提升销售人员的业务能力和综合素质;(3)建立完善的销售激励机制,提高销售团队的工作积极性。
3. 产品与服务优化(1)根据市场需求,优化口腔医疗产品结构,提高产品竞争力;(2)提升服务质量,确保患者享受到优质的医疗服务;(3)加强口腔医疗技术的研发与创新,为患者提供更多选择。
4. 营销推广策略(1)线上线下相结合,开展多样化的营销活动;(2)利用社交媒体、网络平台等渠道,提高医院品牌知名度;(3)加强与政府、行业协会、媒体等合作,提升医院在行业内的地位。
5. 客户关系管理(1)建立完善的客户信息管理系统,确保客户信息的准确性和完整性;(2)定期回访客户,了解客户需求,提高客户满意度;(3)建立客户忠诚度计划,培养长期客户关系。
6. 内部管理(1)优化医院内部流程,提高工作效率;(2)加强财务管理,确保医院财务状况良好;(3)完善医院管理制度,提高员工执行力。
四、实施与监控1. 制定详细的实施计划,明确各阶段目标、任务和责任;2. 定期召开销售工作会议,总结经验,分析问题,调整策略;3. 对销售业绩进行实时监控,确保计划执行效果。
五、总结口腔医院销售工作计划旨在通过科学合理的销售策略,提高医院整体收入和市场占有率。
私立最新口腔营销方案随着人们对口腔健康的重视,口腔保健市场日渐兴盛。
对于私立口腔诊所来说,在激烈的市场竞争中,制定并实施一套创新的营销方案至关重要。
本文将介绍私立口腔诊所最新的口腔营销方案,帮助业界从容应对市场挑战。
一、品牌定位品牌定位是私立口腔诊所成功营销的第一步。
针对不同目标客户群体,私立口腔诊所可以采取针对性的品牌定位策略。
比如,对于家庭客户,强调专业的全家口腔保健方案;对于青少年客户,强调先进的隐形矫正技术等。
二、线上宣传随着互联网的普及,线上宣传成为了各行各业不可或缺的一部分。
私立口腔诊所可以通过建立专业网站,提供在线预约服务和健康咨询,以及发布口腔保健知识和案例分享等内容来吸引潜在客户。
三、社交媒体推广社交媒体已经成为了人们获取信息和交流的主要渠道。
私立口腔诊所可以通过在社交媒体上发布有关口腔保健的文章、图片和视频,与用户进行互动,提升口腔诊所的知名度和美誉度。
四、线下推广除了线上宣传,私立口腔诊所也应该注重线下推广。
可以通过在社区举办免费口腔检查活动、参加健康展览会等方式,吸引更多的潜在患者到诊所就诊,并展示诊所的专业实力。
五、关怀患者关怀患者是私立口腔诊所长期发展的重要环节。
可以通过客户管理系统,进行定期的回访和问卷调查,了解患者的需求和满意度。
可以提供免费的口腔清洁、折扣券等活动,让患者感受到诊所的关怀。
六、口碑营销口碑营销是私立口腔诊所成功的关键。
诊所可以鼓励患者进行口碑传播,比如提供优惠券、邀请患者参加口腔讲座等方式,帮助扩大诊所的知名度和美誉度。
同时,通过客户反馈和评价,及时改进服务,提升患者满意度,进一步推动口碑传播。
七、合作伙伴与其他相关行业的合作伙伴建立良好的合作关系,对私立口腔诊所的发展非常重要。
比如与牙科医院、牙科技术公司合作,可以共同开展学术交流、举办培训班等活动,提升诊所的专业实力和影响力。
结语私立口腔诊所需要实施一套创新的口腔营销方案,以在激烈的市场竞争中脱颖而出。
口腔医疗中心营销策划方案范文一、背景分析近年来,随着人们生活水平的提高和健康意识的增强,口腔健康问题越来越受到人们的关注。
口腔医疗中心作为提供口腔健康服务的机构,具有重要的社会意义和市场潜力。
然而,在激烈的市场竞争中,如何有效推广和营销口腔医疗中心,提升知名度和竞争力,成为摆在我们面前的一项重要任务。
二、目标定位1. 提高口腔医疗中心的知名度和品牌影响力;2. 增加患者数量,提高口腔医疗中心的收入。
三、市场分析1. 口腔医疗市场潜力巨大,人口基数庞大,市场需求旺盛;2. 口腔医疗中心的竞争对手众多,各种类型的医疗机构均可提供口腔相关的服务;3. 患者对口腔医疗中心的要求越来越高,需要提供专业、舒适和个性化的服务。
四、营销策略1. 建设专业形象在口腔医疗中心的筹备阶段,提前进行专业形象的策划和设计。
包括医疗中心的装修、标识、宣传物料等。
以专业、现代、健康为主要元素,提升医疗中心的整体形象。
2. 优化服务体验提供舒适、温馨的就诊环境,注重与患者之间的沟通和互动。
医生和护士要具备良好的服务意识和沟通技巧,提供个性化的服务,满足患者的特殊需求。
丰富的就诊时间和急诊服务也是提高患者满意度的重要措施。
3. 建立科学严谨的治疗流程确保医疗中心的治疗流程科学化、规范化,提高服务的质量和稳定性。
对于患者来说,能够感受到医疗中心的治疗过程可信、可靠,对医生和治疗效果产生信任和认可。
4. 开展宣传活动通过各种宣传渠道提升口腔医疗中心的知名度和影响力。
包括在媒体上发布新闻稿、定期举办健康讲座、开展义诊活动、参与社区活动等。
此外,可以利用互联网平台,建立医疗中心的官方网站或社交媒体账号,提供口腔健康知识、分享患者案例和专家解答等,与患者建立良好的互动和沟通。
5. 建立合作关系与其他医疗机构、保险公司、企事业单位建立合作关系,互相推荐、共同宣传。
与相关企业合作开展健康检查、套餐服务等,加强合作共赢的合作模式。
6. 提供高品质的口腔产品在医疗中心内设立专门的产品区域,销售和推广高品质的口腔产品。
年底口腔营销方案随着年底的临近,很多企业都开始着手制定年底的销售方案。
对于口腔医疗机构来说,也需要制定一份具体有效的销售计划。
本文将深入分析年底口腔营销方案,从如何制定具体方案到如何执行方案进行详细阐述,帮助口腔医疗机构制定成功的年底营销方案。
制定具体方案在制定具体的年底口腔营销方案时,应该结合口腔医疗机构的实际情况和市场需求,设计具体可行的方案。
以下是一些关键点,需要在制定具体方案时考虑到:1.目标群体首先,制定一个适合口腔医疗机构实际情况下的目标群体。
可以通过市场调研、历年销售数据等方式分析得出。
要求分析出目标群体的特点和需求,制定具体的方案,以满足目标群体的需求为主要目标。
2.商品定位要对口腔医疗机构的产品进行明确的定位,以便于针对性地制定营销策略。
对于口腔医疗机构的各种产品,应该有针对性地选择目标群体进行销售。
3.优惠及活动内容年底口腔营销方案的重头戏就是营销优惠活动。
制定合理的优惠内容和方式,能够有效提高客户的购买率。
针对不同的目标群体,可以设计不同的营销策略。
4.宣传渠道此外,宣传渠道也是重要的考虑因素之一。
是否要利用社交媒体、短信、客户端、广告等多种渠道进行宣传需要经过分析。
不同宣传渠道对不同目标群体的影响也有所不同。
执行方案制定年底口腔营销方案只是冰山的一角,如何执行营销计划更是至关重要。
在营销执行的时候,要从以下方面进行考量:1.团队合作在实施营销计划的时候,团队的合作非常重要。
必须形成一个有力的团队,将每一个环节都放在正确的位置,这才能做到营销计划扩散的最大化。
2.客户服务在执行销售计划的时候,保证客户服务的良好非常重要。
在此期间,要对客户保持良好的态度,为客户解决各种问题和困惑,提高客户的满意度,增强客户粘性。
3.数据分析除了以上方面,数据分析也是执行口腔营销方案必不可少的环节之一。
只有不断地对数据进行分析和比对,才能不断的提高销售计划的效益,使整个计划达到最佳状态。
总结在制定年底口腔营销方案的全过程中,需要全方位、多层次地考虑许多要素。
口腔全年营销策划方案一、背景分析随着人民生活水平的提高以及人们对健康问题的关注,口腔健康逐渐成为大众关注的焦点。
然而,由于传统观念和口腔保健知识缺乏,许多人对口腔健康的重要性认识不足,导致口腔疾病的高发。
因此,开展全年口腔营销策划是提高口腔健康认知度、促进口腔保健的有效途径。
二、目标定位1. 提高大众对口腔健康的认知度,加强口腔保健知识的普及;2. 培养和加强大众的口腔保健习惯,促进口腔健康意识的增强;3. 提高市民对口腔医疗机构的信任度,促进口腔医疗市场的发展。
三、营销策略1. 建立宣传策略:通过媒体宣传、社交网络传播、线下互动等多渠道广泛宣传口腔保健知识,提高大众对口腔健康的认知度。
2. 普及口腔保健知识:组织定期的公益活动、开设讲座、发放宣传资料等方式普及口腔健康知识,并提供免费检查和咨询服务,增加市民参与度。
3. 打造口腔保健品牌:与口腔医学院校合作,推广优质口腔保健产品,并提供试用体验和优惠购买,提高消费者对产品的信任度。
4. 建立健康档案:建立用于保存口腔健康信息的数据库,并为参与健康讲座和公益活动的市民提供免费的口腔健康体检,通过健康档案促进市民的口腔保健习惯养成。
5. 开展持续的促销活动:结合重要节日、纪念日等,开展相应的促销活动,如特价优惠、赠品发放、积分兑换等,增加市民的消费积极性。
四、具体实施方案1. 媒体宣传策略:(1)通过电视、广播、报纸等媒体投放口腔保健广告,宣传口腔健康知识;(2)利用社交网络平台,发布口腔保健专题文章、健康小贴士等,吸引用户关注和分享;(3)合作当地的媒体机构,开展合作宣传,如与电视台合作拍摄广告片、与报纸合作推出专栏等。
2. 口腔健康知识普及:(1)组织定期的公益活动,如义诊、口腔保健讲座、健康咨询等,提供免费的口腔健康检查和咨询服务;(2)发放宣传资料,如宣传册、海报、小册子等,向市民免费发放;(3)开设口腔保健微信公众号或网站,发布口腔保健知识,提供在线咨询服务。
口腔医院营销方案第1篇口腔医院营销方案一、背景分析随着国民生活水平的提高,大众对口腔健康的重视程度逐渐上升,口腔医疗服务需求不断增长。
然而,口腔医院在市场竞争中面临诸多挑战,如何提高品牌知名度、吸引更多患者成为当务之急。
本方案旨在为口腔医院提供一套合法合规的营销策略,助力医院提升市场竞争力。
二、目标定位1. 提高口腔医院品牌知名度,树立行业口碑;2. 扩大患者来源,提高就诊率;3. 提升患者满意度,增强客户忠诚度;4. 提高医院收入,实现可持续发展。
三、营销策略1. 品牌建设(1)提炼医院核心价值观,明确品牌定位;(2)设计具有口腔医疗特色的LOGO、宣传口号等视觉元素;(3)制定品牌传播策略,利用线上线下渠道,扩大品牌知名度;(4)开展公益活动,树立良好的社会形象。
2. 线上营销(1)搭建医院官方网站,提供在线咨询服务;(2)利用搜索引擎优化(SEO)技术,提高网站在搜索引擎中的排名;(3)开展网络营销活动,如微博、微信、抖音等社交平台推广;(4)合作媒体,发布口腔健康相关文章,提高医院在行业内的影响力。
3. 线下营销(1)开展义诊活动,为周边社区居民提供口腔健康检查;(2)与社区、学校、企事业单位合作,举办口腔健康讲座;(3)设立户外广告,如公交站台、户外LED屏幕等;(4)派发宣传册、优惠券等宣传物料,增加患者到院率。
4. 公关活动(1)举办新闻发布会,发布医院最新动态和优惠活动;(2)邀请行业专家进行讲座,提高医院在行业内的知名度;(3)积极参与行业展会,加强与同行业的交流合作;(4)建立媒体关系,及时应对负面舆论,维护医院形象。
5. 客户关系管理(1)建立患者档案,定期跟踪回访,了解患者需求;(2)开展满意度调查,及时改进医疗服务;(3)设立会员制度,提供优惠政策和增值服务;(4)举办患者教育活动,提高患者口腔健康意识。
四、执行与监控1. 制定详细的营销计划,明确时间节点和责任人;2. 定期召开营销会议,汇报工作进度,解决存在的问题;3. 对营销活动进行数据监测,分析效果,调整策略;4. 建立营销团队,提高团队执行力。
民营口腔医院年度营销规划
一、口腔医疗市场分析
(1)、消费者对口腔卫生保健的需求
口腔卫生保健需求和国民经济的增长、人口文化水平的提高是紧密相关的。
过去十年是我国口腔卫生服务发生显著变化的时期,个体牙科诊所小而灵活,分布在社区居民生活密集地,方便患者,就近医疗,其工作时间为8h制,也可实行预约制,具有广泛的市场前景。
高质量的个体牙科诊所不仅是口腔医师谋生和获取利润的工作单位,更重要的是能向社区居民提供长期的、系统的、定期的口腔卫生服务(2)、目前全国口腔疾病情况
据最新的全国口腔流行病调查资料,以至少患以下一种口腔疾病计算(龋齿、牙周病、牙龈病、缺牙、牙结石、牙外伤、智齿阻生),口腔疾病的患病率为97.6%,该资料还表明94.8%的人群需要专业干预而未治疗。
根据调查结果表明,48%的人有需要治疗但未治疗的龋齿,而定期带孩子(18岁以下)看牙医的家长只有7%。
同时,随着食物结构的改变和食糖量的增加,牙病呈明显增加的趋势。
(3)、发展私立口腔诊所的市场前景
人一辈子可能不得某种病,但牙病人人有,一生要多次访问口腔医师。
即使现在没有牙病,也应定期作口腔健康检查,只靠少数大医院是远远不能满足市场需求的。
因此世界各国的牙科医疗机构,均采取在社区中呈合理网状式分布,而且以私人的小牙科诊所为主。
美国牙科医师在私人诊所服务的人数和在口腔医院或综合医院口腔科服务的人数比为8:2,德国为9:1,日本为7:3,香港为9:1。
而目前中国的口腔医师几乎全部在公立医院工作。
北京大学口腔医学院名誉院长张震康指出,发展社区口腔诊所是我国口腔医疗事业发展的趋势。
二、市场定位
(定位的目的与原则)每个医疗机构以及它提供的服务,在顾客心目中都有其定位或形象,并且这些会影响到消费者的购买决定。
通过对诊所定位、对诊所提供的服务定位,使顾客在心中感受到口腔诊所的特色,体会到口腔诊所比其竞争对手具有哪些优势,从而在众多医疗机构中选择我们,信赖我们。
虽然诊所的规模有限、资金有限,在短时间内很难做到大而全,但却可以从市场的补缺者入手,成为一小块市场上的领导者。
因此,确定市场定位原则为避免正面冲突,着手空白市场,突出有信赖的医生这一最重要因素,扬长避短。
三、问题与回答:
①口腔诊所有开了很多年,其中大部分还是老顾客,这里就存在着一个老顾客价格的问题?对待老顾客,什么样的策略才是最好的
呢?
1、答:对待老顾客,怎么样处理好才是最好的呢。
个人建议,
①新价格+会员卡消费次数②建立老顾客个人档案,办理会员制度。
并定期做回访③回馈礼物式(礼物可是形式上的,也可是患者医疗上的)
②价格问题,对待老顾客是否应该用新的价格。
新的价格会不会使老顾客的不快而使他们流失?为了以后长远的眼光怎么样处理好新价格与老顾客共融的理想效果?
2、会,一开始的时候肯定会。
当顾客或是病人特别是老顾客看到新价格的时候第一感觉就是和他们心中传统的价格等心理产生了偏差,而雇主需要做的就是帮助和疏导病人们把这种心理偏差给纠正和引导到我们新的价格上面来,以求得老顾客对新价格的接受老顾客一开始可能会选择新的牙科口腔诊所。
从我个人的角度说,一个很多年在这里治牙的老顾客突然换了一家去治牙,无论是医疗人员还是医疗环境对于老顾客来说都是新的,会产生不舒服的因素,这是人的一种心理。
我们要做的就是如何把他们重新引导回到他们熟悉的环境中来。
③是否应该循规蹈矩的进行着传统医疗式的营销手法?
3、因为各种物价的上涨雇主的口腔诊所必须要随着市场的大潮相应的价格上浮这是必然的。
口腔诊所以追求利润为己任,当医疗产品等成本不可再降,利润不可再长时,就需要扩展思维,开创新财路
4、新老顾客流失的原因有哪些?
对于一个口腔医疗行业来说,每天都有新的患者加入和老的顾客离开,一个口腔医疗诊所平均每年有10%的顾客在流失,而两次光临的顾客可为诊所带来25%-85%利润,吸引他们再次光临的主要原因中,首先是治疗效果的好坏,其次是服务质量,最后才是价格。
而一位满意的顾客会引发8位潜在的生意,其中至少有1位会光临;争取1位新顾客所花的成本是保住1名老顾客的6倍。
一个口腔医疗诊所只要保住比维持在5%的顾客,则利润可增加20%左右。
原因:①得罪老顾客
②在诊所大厅与顾客(患者)吵架
③投诉不处理或处理不当
④重要的医生跳槽
⑤不拿小客户当干粮
⑥长期与顾客缺乏沟通
以上几个问题已经基本道出了诊所的原因了,雇主既然已经知道自己的诊所问题所在就可以做出相应的对策来应对市场和顾客流失的原因了。
活动策划:
一、前期
①制订新的价格表,并根据新的价格表印制新的价格表栏(大篇幅、清晰。
②订制一系列的会员卡、储值卡、优惠卡、会员档案等会员制度
的产品。
③准备活动用的条幅、单页等宣传用品。
二、强势宣传全力推广保障活动顺利进行。
★通过上报纸刊登某某诊所在某某地举行爱心牙医从孩子做起的公益活动。
★自家口腔诊所的牌匾不是最好的宣传么。
★可以印制一定量公益宣传单,活动中要用到。
★制作大篇幅的条幅,上面一定要有本诊所的一定信息。
★免费测试的邀请函
三、公益医疗营销实施目标:
1、打造口腔诊所新的关注力焦点,赋予口腔诊所更多的品位承载,以崭新的医疗文化形象、文化内涵、认知思维角度,激发广大营销目标群众对口腔诊所的主动关注兴趣。
2、通过开展实施一系列的公益医疗营销活动,初步建立一个以喜欢公益关爱牙齿为群体结构的,以口腔诊所为主观意向首选的客户预备群体,以培养对口腔诊所认知度较高的看牙消费传播人群,使公益医疗效应得以在今后更长时间里延续传播。
3、在医疗关爱牙齿公益活动的开展过程中,突出介绍口腔诊所在医疗设施、医疗服务、价格优惠等方面的优势,以专业消费者的思维角度巩固目标客户的肯定认同感,增强目标客户的看牙消费信心,进一步激发其前往此地看牙治疗的欲望,实现成功医疗销售的目的。
四:社区活动:
地点:可以在附近的广场上也可以在自己口腔诊所的门口,还可以在社区(小区)的广场上面。
活动现场布置:
现场布置要按照公益医疗活动的现场来布置,可以用各种条幅、宣传单等来侧面推广口腔诊所,但不要过于侧重宣传口腔诊所,而给人一种上当的感觉,要以公益活动爱心的角度去开展此次活动,那么最后的营销活动效果是不言而喻的。
活动时间:
这个可以选在社区服务日、关爱牙齿日以及其它节假日
活动整体安排:
活动预热宣传,以及广告板设计、页面设计、程序准备、印制关爱牙齿,从我做起等。
五、中小学或者幼儿园
地点:学校礼堂或者广场
活动现场布置:
现场布置要按照公益医疗活动的现场来布置,可以用各种条幅、宣传单等来侧面推广口腔诊所,但不要过于侧重宣传口腔诊所,而给人一种上当的感觉,要以公益活动爱心的角度去开展此次活动,那么最后的营销活动效果是不言而喻的。
活动时间:
安排在周五的下午或者是和学校负责人另行沟通时间。
活动整体安排:。