花岗岩楼梯计算公式
- 格式:doc
- 大小:341.00 KB
- 文档页数:13
楼地面工程一、定额项目划分楼地面工程定额项目主要从两个方面划分:一是按部位划分,如地面、台阶、楼梯、栏杆、踢脚线等;二是按材料划分,如大理石、花岗岩、预制水磨石、地砖、地毯、木地板、不锈钢栏杆等。
二、楼地面工程量计算规则(一)楼地面面层1.计算规则楼地面装饰面积按饰面的净面积计算,不扣除0.1 m 2以内的孔洞所占面积。
拼花部分按实贴面积计算。
2.计算公式楼地面面层工程量=房间净长×房间净宽-0.1m 2以上的孔洞所占面积(二)楼梯面层1.计算规则楼梯面积(包括踏步、休息平台以及小于50mm 宽的楼梯井)按水平投影面积计算。
2.计算公式楼梯面层工程量=楼梯间水平投影净面积-大于50mm 宽楼梯井面积对于螺旋楼梯的水平投影面积,可按下式计算: 螺旋楼梯水平投影面积221R h π⎛⎫=+ ⎪⎝⎭平 式中B ——楼梯宽度;H ——螺旋梯全高;h ——螺距; 2R r R +=平,r 为内圆半径,R 为外圆半径。
螺旋楼梯的内外侧面面积等于内(外)边螺旋长乘侧边面高。
内边螺旋长221r h π⎛⎫=+ ⎪⎝⎭外边螺旋长221R h π⎛⎫=+ ⎪⎝⎭。
(三)台阶面层1.计算规则台阶面层(包括踏步及最上一层踏步沿300mm)按水平投影面积计算。
2.计算公式台阶面层工程量=(台阶水平投影长+300mm)×台阶宽3.说明(1)台阶面层的工程量是以其水平投影面积来计算,仅包括台阶踏步及最上一层踏步沿水平方向外加300mm计算。
如图3.10所示。
图3—10台阶、牵边示意图(2)台阶面层的工程量不包括牵边及牵边侧面装饰的工程量。
牵边是指台阶两旁防止雨水直接从踏步两旁流下的设施。
如图3—10所示。
(3)台阶定额中已包括一般防滑槽,如设计说明用其他材料做防滑条时,材料另计,其他工料机械用量不变。
图3-11花岗石台阶示意图(四)踢脚线1.计算规则踢脚线按实贴长乘高以平方米计算,成品踢脚线按实贴延长米计算。
楼梯工程量一、⑴ 、现浇楼梯面积;⑵ 、楼梯的实质体积;⑶ 、楼梯栏板、栏杆;⑷ 楼梯装饰:楼梯侧面装饰;楼梯底面装饰。
⑸楼梯模板。
二、楼梯工程量计算方法:⑴ 楼梯的水平投影面积现浇混凝土楼梯按设计图示尺寸以水平投影面积计算。
不扣除宽度小于500mm 的楼梯井,伸入墙内部分不计算。
楼梯的水平投影面积包含踏步、斜梁、歇息平台、平台梁以及楼梯与楼板连结的梁 (楼梯与楼板的区分以楼梯梁的外侧面为分界 )。
② 当整体楼梯与现浇楼板无梯梁连结时,以楼梯的最后一个踏步边沿加300mm 为界。
楼梯体积 =踏步体积 +梯板体积三角弄面积公式底 *高踏步体积 =三角形面积(踏步宽度* 踏步高度) * 梯板净宽 * 踏宽数。
(其中:踏步个数 =踏宽数 +1;踏宽数 =楼梯净长 / 踏步宽度(楼梯净长:1 / 31 / 3等于踏步段水平投影净长,即扣减(墙)后的长度);踏步高度 =楼梯高度 / (踏步个数 +1);梯板净宽 =楼梯宽度扣减墙后的宽度。
)②梯板体积 =梯板净宽 * 楼梯斜长 * 梯板厚度。
(此中:楼梯斜长 =K*楼梯水平投影长度(楼梯水平投影长度 =楼梯净长; K=[SQRT (踏步宽度 ^2 +踏步高度 ^2)]/ 踏步宽度)③ 歇息平台体积:计算同板。
假如歇息平台与墙订交,扣除与墙订交部分体积⑶ 楼梯栏板、栏杆① 栏板按面积或许体积计算栏板体积=栏板面积×栏板厚度计算栏板面积=栏板xx×栏板高度计算栏板 xx 是楼梯的实质 xx,即斜 xx⑷ 楼梯装饰:楼梯侧面装饰;楼梯底面装饰。
此中:踏步侧面面积踏步宽度 *踏步高度 * 踏步个数;梯板侧面积 =楼梯斜长 * 梯板厚度。
③楼梯底面装饰 =楼梯底部面积2 / 32 / 3⑸楼梯模板 =楼梯侧模 +楼梯底模;计算同装饰面积。
3 / 33 / 3。
生活中各种楼梯的算量方式
楼梯计算体积=踏步体积+梯板体积
踏步体积三角形面积=(1/2*踏步宽度*踏步高度)* 梯板净宽* 踏步个数
踏步个数 = 踏宽数+1
踏宽数 = 楼梯净长/踏步宽度(楼梯净长:等于踏步段水平投影净长,即扣减(墙)后的长度)
踏步高度 = 楼梯高度/(踏步个数+1)
梯板净宽 = 楼梯宽度扣减墙后的宽度。
点这免费下载施工技术资料
已知:a为步级高度、b为步级宽度、h为楼梯板厚度
梯板体积=楼梯斜长*梯板厚度*梯板净宽;
楼梯斜长=K*楼梯水平投影长度
楼梯水平投影长度=踏步净长
k=(根号(踏步宽^2+踏步高^2)/ 踏步宽)*踏步净宽
踏步净宽=踏步宽*踏步数
休息平台体积=长*宽*厚;
梯梁体积=长*宽*(高-休息平台厚)
点这免费下载施工技术资料
栏板
栏板面积=栏板长度×栏板高度计算
栏板体积=栏板面积×栏板厚度计算
栏板长度是楼梯的实际长度,即斜长度
栏杆
栏杆按长度或者吨位进行计算
栏杆长度是按照楼梯的实际长度(即斜长度)进行计算的
楼梯侧面
楼梯侧面装修=踏步侧面面积+梯板侧面积
踏步侧面面积=1/2*踏步宽度*踏步高度*踏步个数
梯板侧面积=楼梯斜长*梯板厚度楼梯底面装修=楼梯底部面积
楼梯模板=楼梯侧模+楼梯底模;。
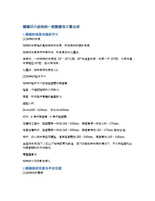
楼梯设计必知的一些数据与计算公式1.楼梯的坡度与踏步尺寸(1)楼梯的坡度楼梯的坡度指的是楼梯段的坡度,即楼梯段的倾斜角度。
楼梯的坡度有两种表示法,即角度法和比值法。
角度法:一般楼梯的坡度在23°~45°之间,30°为适宜坡度。
坡度小于20°时,采用坡道;坡度超过45°时,则采用爬梯。
比值法:楼梯常用坡度为1:2.(2)楼梯的踏步尺寸楼梯的踏步尺寸包括踏面宽和踢面高。
踏面:行走时踏脚的水平部分。
踢面:形成踏步高差的垂直部分。
经验公式:2h+b=600~620mm 或 h+b=450mm式中,h表示踢面高;b表示踏面宽。
在建筑工程中,踏面宽度一般为260~320mm,踢面高度一般为140~175mm。
在居住建筑中,踏面宽度一般为260~300mm,踢面高度为150~175mm较为合适。
学校、办公楼坡度应平缓些,通常踏面宽为280~340mm,踢面高为140~160mm。
当进深受限,为了人们上下楼梯时更加舒适,在不改变楼梯坡度的情况下,可采取踏面挑出和踢面倾斜的方法解决。
房屋层高H楼梯段水平投影长度L2.楼梯段的宽度与平台宽度(1)楼梯段的宽度楼梯段的宽度是指楼梯段临空侧扶手中心线到另一侧墙面(或靠墙扶手中心线)之间的水平距离。
(2)平台宽度为了保证通行顺畅和搬运家具设备的方便,楼梯平台的宽度应不小于楼梯段的宽度。
开敞式楼梯间楼层平台应有一个缓冲空间,其宽度不得小于500mm。
封闭式楼梯间楼层平台一般与中间休息平台等宽,但是必须满足规范规定的局部尺寸的要求。
楼梯段的宽度计算平台宽度计算C 为梯井宽度,是两梯段之间的缝隙宽,一般为60~200mm。
3.楼梯的净空高度确定楼梯段上的净空高度时,楼梯段的计算范围应从楼梯段最前和最后踏步前缘分别往外300mm算起。
当楼梯底层中间平台下设置通道时,为满足平台下方空间净高≥2000mm,常采取右侧几种处理方法:4.楼梯栏杆扶手的高度栏杆扶手高度是指踏步前缘到扶手顶面的垂直距离。
各种楼梯的计算公式在建筑设计和工程施工中,楼梯是连接建筑物不同楼层的重要构件。
楼梯的设计需要考虑到安全性、舒适性和美观性等因素,同时也需要符合相关的设计规范和标准。
在设计楼梯时,需要计算楼梯的尺寸、踏步数、坡度等参数,以确保楼梯的安全和舒适性。
楼梯的设计与计算是一个复杂的过程,需要考虑到多个因素。
以下是不同类型楼梯的设计和计算公式:1.直梯(直线楼梯)的计算公式:直梯是一种最常见的楼梯类型,通常用于连接两个相邻楼层。
直梯的设计和计算公式如下:- 踏步深度(T):T = 2R + S (一般情况下踏步深度为280-300mm)- 踏步高度(R):R = 150 - 180mm-楼梯梯段数(N):N=H/R(H为楼层高度)-楼梯总长度(L):L=NxT2.螺旋楼梯的计算公式:螺旋楼梯是一种优美的装饰性楼梯,常用于较小空间的建筑中。
螺旋楼梯的设计和计算公式如下:- 踏步深度(T):T = 2R + S (一般情况下踏步深度为240-270mm)- 踏步高度(R):R = 150 - 180mm-螺旋角(θ):θ=360°/N(N为楼梯梯段数)-楼梯总长度(L):L=NxT3.曲线楼梯的计算公式:曲线楼梯是一种造型独特的楼梯,常用于较大空间的建筑中。
曲线楼梯的设计和计算公式如下:- 踏步深度(T):T = 2R + S (一般情况下踏步深度为260-290mm)- 踏步高度(R):R = 170 - 200mm-楼梯梯段数(N):N=H/R(H为楼层高度)-楼梯总长度(L):L=NxT4.弯曲楼梯的计算公式:弯曲楼梯是一种具有特殊造型的楼梯,常用于豪华建筑中。
弯曲楼梯的设计和计算公式如下:-踏步深度(T):T=2R+S- 踏步高度(R):R = 180 - 210mm-弧线半径(r):r=(H^2+W^2)/(2H)(H为楼层高度,W为楼梯总长度)以上是不同类型楼梯的设计和计算公式,设计者在进行楼梯设计时需要根据具体的情况选择合适的楼梯类型和计算公式。
楼梯工程量计算规则及公式楼梯工程量计算规则及公式具体内容是什么,下面下面为大家解答。
1、楼梯工程量⑴、现浇楼梯面积;⑵、楼梯的实际体积;⑶、楼梯栏板、栏杆;⑷楼梯装修:楼梯侧面装修;楼梯底面装修。
⑸楼梯模板。
2、楼梯工程量计算方法⑴楼梯的水平投影面积现浇混凝土楼梯按设计图示尺寸以水平投影面积计算。
不扣除宽度小于500mm的楼梯井,伸入墙内部分不计算。
①楼梯的水平投影面积包括踏步、斜梁、休息平台、平台梁以及楼梯与楼板连接的梁。
②当整体楼梯与现浇楼板无梯梁连接时,以楼梯的最后一个踏步边缘加300mm为界。
⑵楼梯的实际体积分别计算楼梯踏步、楼梯板、休息平台砼体积。
楼梯体积=踏步体积+梯板体积①踏步体积=三角形面积*梯板净宽*踏宽数。
其中:踏步个数=踏宽数+1;踏宽数=楼梯净长/踏步宽度后的长度);踏步高度=楼梯高度/;梯板净宽=楼梯宽度扣减墙后的宽度。
②梯板体积=梯板净宽*楼梯斜长*梯板厚度。
其中:楼梯斜长=K*楼梯水平投影长度]/踏步宽度)③休息平台体积:计算同板。
如果休息平台与墙相交,扣除与墙相交部分体积⑶楼梯栏板、栏杆①栏板按面积或者体积计算栏板体积=栏板面积×栏板厚度计算栏板面积=栏板长度×栏板高度计算栏板长度是楼梯的实际长度,即斜长度②栏杆按长度或者吨位进行计算栏杆长度是按照楼梯的实际长度进行计算的。
⑷楼梯装修:楼梯侧面装修;楼梯底面装修。
①楼梯装饰按设计图示尺寸以楼梯水平投影面积计算。
楼梯与楼地面相连时,算至梯口梁内侧边沿;无梯口梁者,算至最上一层踏步边沿加300mm.②楼梯侧面装修=踏步侧面面积+梯板侧面积其中:踏步侧面面积=1/2*踏步宽度*踏步高度*踏步个数;梯板侧面积=楼梯斜长*梯板厚度。
③楼梯底面装修=楼梯底部面积⑸楼梯模板=楼梯侧模+楼梯底模;计算同装修面积。
楼梯模板计算实例楼梯是我们生活中常见的建筑结构,它不仅可以连接不同楼层,还可以美化建筑外观。
在设计和建造楼梯时,我们需要进行一些计算来确保楼梯的稳固和安全。
本文将以楼梯模板计算实例为例,介绍楼梯设计中的一些基本计算方法。
首先,我们需要计算楼梯的台阶数和台阶高度。
通常情况下,楼梯的台阶高度应该在18厘米到20厘米之间,而楼梯的台阶数则取决于楼梯的总高度和台阶的高度。
计算公式如下:楼梯的总高度 = 台阶数×台阶高度。
假设我们需要设计一段楼梯,总高度为3米,台阶高度为18厘米,那么我们可以通过上述公式计算出台阶数:台阶数 = 总高度÷台阶高度 = 300 ÷ 18 ≈ 16.67。
由于楼梯的台阶数必须为整数,因此我们需要对计算结果进行取整。
在本例中,我们可以取17作为台阶数。
接下来,我们需要计算楼梯的台阶宽度。
通常情况下,楼梯的台阶宽度应该在80厘米到100厘米之间,而楼梯的总宽度则取决于楼梯的总高度和台阶的宽度。
计算公式如下:楼梯的总宽度 = 台阶数×台阶宽度。
假设我们需要设计的楼梯总宽度为1.5米,那么我们可以通过上述公式计算出台阶宽度:台阶宽度 = 总宽度÷台阶数 = 150 ÷ 17 ≈ 8.82。
在实际设计中,我们可以取9厘米作为台阶宽度。
最后,我们需要计算楼梯的扶手高度和扶手长度。
楼梯的扶手高度通常应该在90厘米到100厘米之间,而扶手的长度则取决于楼梯的总高度和扶手的高度。
计算公式如下:楼梯的扶手长度 = 台阶数×扶手高度。
假设我们需要设计的楼梯扶手长度为3米,那么我们可以通过上述公式计算出扶手高度:扶手高度 = 扶手长度÷台阶数 = 300 ÷ 17 ≈ 17.65。
在实际设计中,我们可以取18厘米作为扶手高度。
通过以上计算实例,我们可以清晰地了解到楼梯设计中的一些基本计算方法。
在实际设计中,我们还需要考虑到楼梯的结构、材料、安全等因素,以确保设计的楼梯符合相关标准和要求。
各种楼梯的计算公式楼梯是连接楼层之间的结构,其设计要考虑到人们的步行舒适性和安全性。
不同类型的楼梯适用于不同的场所和需求。
以下是一些常见楼梯类型和它们的计算公式:1.直梯(直直梯):直梯是最简单和最常见的类型。
它们由平行于地面的直线踏步组成。
直梯的两个主要参数是踏步数(N)和上升长度(R)。
-上升长度(R):直梯的上升长度是指从楼梯的底端到顶端之间的垂直距离。
这个值可以直接测量获得。
- 步行长度(L):楼梯的步行长度是指从一个踏步的前端到下一个踏步的前端之间的水平距离。
步行长度通常在600至660mm之间。
-楼梯高度(H):楼梯高度是指从一个踏步的顶端到下一个踏步的顶端之间的垂直距离。
楼梯高度由上升长度(R)和踏步数(N)决定。
H=R/N2.旋转梯(螺旋楼梯):旋转梯是一种弯曲的楼梯结构,通常呈螺旋状。
旋转梯包括中心柱和围绕该柱旋转的踏步。
旋转梯的关键参数包括旋转半径(C)、步行长度(L)和踏步数(N)。
-旋转半径(C):旋转梯的旋转半径是指中心柱到旋转梯外缘的垂直距离。
- 步行长度(L):步行长度指的是从一个踏步前端到下一个踏步前端的水平距离。
步行长度通常在600至660mm之间。
-踏步数(N):旋转梯的踏步数指的是整个旋转梯中的踏步数量。
-楼梯高度(H):楼梯高度是指从一个踏步的顶端到下一个踏步的顶端之间的垂直距离。
H=C/N注意:为了确保舒适性和安全性,旋转梯的上升高度应该保持在两个连续踏步间的楼梯高度的范围内。
3.曲线梯(弯梯):曲线梯是一种具有曲线形状的楼梯结构。
它们由一段段直线和曲线组成。
曲线梯的关键参数包括曲率半径(R)、步行长度(L)和踏步数(N)。
-曲率半径(R):曲线梯的曲率半径是指曲线的半径。
-步行长度(L):步行长度是指从一个踏步的前端到下一个踏步的前端的水平距离。
-踏步数(N):曲线梯的踏步数指的是整个曲线梯中的踏步数量。
-楼梯高度(H):楼梯高度是指从一个踏步的顶端到下一个踏步的顶端之间的垂直距离。
建筑楼梯计算公式
建筑楼梯是连接不同楼层的重要组成部分,其设计合理与否直接影响到建筑物的使用效果和人们的安全。
在设计楼梯时,需要考虑到楼梯的坡度、踏步高度、踏步宽度等因素,以确保人们在使用楼梯时的舒适度和安全性。
在计算楼梯的设计参数时,可以使用以下公式:
步数 = 层高 / 步高
其中,步数表示楼梯的总步数,层高表示楼层之间的高度差,步高表示每一步的高度。
在计算楼梯的步高时,需要根据人们的使用习惯和身体特征进行合理的设定。
通常情况下,步高的范围应在150mm至190mm之间,以保证人们上下楼梯时的舒适度。
同时,为了避免用户的脚部受伤,楼梯的步高应尽量保持一致,不应超过5mm的差距。
除了步高,楼梯的踏步宽度也是设计中需要考虑的重要因素。
踏步宽度应根据楼梯使用的人群特点进行合理的设定。
一般来说,楼梯的踏步宽度应在250mm至350mm之间,以保证人们在上下楼梯时的稳定性和舒适度。
在楼梯的设计中,还需要考虑到楼梯的坡度。
楼梯的坡度主要是指楼梯的斜度,即楼梯的水平距离和垂直距离之间的比值。
一般来说,
楼梯的坡度应保持在1:1.5至1:2之间,以保证人们在上下楼梯时的稳定性和舒适度。
如果楼梯的坡度太大或太小,都会影响人们的使用体验。
建筑楼梯的设计需要考虑到步高、踏步宽度和坡度等因素。
通过合理的计算和设计,可以确保楼梯的舒适度和安全性。
在实际应用中,设计师还需要根据具体的使用需求和空间条件进行灵活的调整和优化,以满足用户的实际需求。
通过科学合理的设计,建筑楼梯将成为建筑物的亮点之一,为人们提供便捷、舒适的交通工具。
楼梯面积怎么算平方米
楼梯面积的平凡米计算方法如下:
1、利用投影计算面积。
根据楼梯的垂直投影,将投影中的楼梯的长和宽相乘即可计算楼梯面积,比如一字型楼梯的长为6米,宽为3米,那么这个楼梯的投影面积则为3*6=18平方米。
2、实际面积计算。
这种方法一般是利用勾股定理计算,将楼梯当做直角三角形,测出两个直角边的长度,再根据勾股定理的公式进行计算即可。
3、两层楼梯面积。
对于只有两层的楼梯,想要计算其面积,需要按照两层楼梯的数量进行计算。
楼梯踏步尺寸计算方法
层高4.5米,共30步,求踏步的高与宽?
1、踏步的高:4.5÷30=0.15米
2、踏步宽应按情况确定,层高4.5米一般为公共建筑,踏步宽应270~300,踏步高150是规范容许值。
30级宜设为三跑(即三个梯段)。
楼层高度,选择楼梯的踏步间距的缓急,影响到你上下楼的舒适度。
下图为常见民用建筑楼梯的踏步尺寸:
扩展资料:
踏步高与宽的计算方法:
1、先按规范限制选择踏步宽b、和踏步高h;
2、层高÷踏步高=步数,步数取整数N,再层高÷N=踏步高h;
3、踏步宽b×(n-1)=总梯段长,把总梯段长分为两个梯段。
4、住宅踏步宽250-280选整数,踏步高150~165;
5、公共踏步宽300-350选整数,踏步高150左右。
6、踏步宽b和踏步高h限制见民用建筑设计通则。
花岗岩混凝土用量计算公式引言。
花岗岩混凝土是一种常用的建筑材料,具有高强度、耐久性和美观的特点,因此在建筑工程中得到了广泛的应用。
在施工过程中,正确计算花岗岩混凝土的用量是非常重要的,可以保证施工质量,避免浪费材料和资源。
本文将介绍花岗岩混凝土用量的计算公式及其应用。
花岗岩混凝土用量计算公式。
花岗岩混凝土用量的计算公式可以根据实际情况进行调整,但通常情况下,可以使用以下的基本公式来进行计算:V = A × h ×ρ。
其中,V表示混凝土的用量,单位为立方米;A表示施工面积,单位为平方米;h表示混凝土的厚度,单位为米;ρ表示混凝土的密度,单位为千克/立方米。
上述公式是一个基本的计算公式,可以根据实际情况进行调整。
例如,如果需要考虑到混凝土的浪费率,可以在计算时将施工面积进行适当的放大;如果需要考虑到混凝土的收缩率,可以在计算时将混凝土的厚度进行适当的增加。
总之,计算公式的调整需要根据实际情况进行灵活应用。
花岗岩混凝土用量计算实例。
为了更好地理解花岗岩混凝土用量的计算方法,我们可以通过一个实际的计算实例来进行说明。
假设某建筑工程需要铺设一层花岗岩混凝土地面,面积为100平方米,厚度为0.15米,混凝土的密度为2500千克/立方米。
那么根据上述的计算公式,可以得到混凝土的用量为:V = 100 × 0.15 × 2500 = 3750立方米。
因此,在这个实例中,铺设一层花岗岩混凝土地面所需的混凝土用量为3750立方米。
需要注意的是,上述的计算结果仅为理论值,实际施工中可能还需要考虑到混凝土的浪费率、收缩率等因素,因此在实际应用中可能需要适当调整计算结果。
花岗岩混凝土用量计算的注意事项。
在进行花岗岩混凝土用量计算时,需要注意以下几个方面:1. 确定施工面积和混凝土厚度时,需要考虑到实际情况,尽量准确地测量和估算,避免因为面积和厚度的不准确而导致用量计算错误。
2. 确定混凝土的密度时,需要根据实际的混凝土材料进行测定,避免因为密度的不准确而导致用量计算错误。
楼梯设计必知的一些数据与计算公式1.楼梯的坡度与踏步尺寸(1)楼梯的坡度楼梯的坡度指的是楼梯段的坡度,即楼梯段的倾斜角度。
楼梯的坡度有两种表示法,即角度法和比值法。
角度法:一般楼梯的坡度在23°~45°之间,30°为适宜坡度。
坡度小于20°时,采用坡道;坡度超过45°时,则采用爬梯。
比值法:楼梯常用坡度为1:2.(2)楼梯的踏步尺寸楼梯的踏步尺寸包括踏面宽和踢面高。
踏面:行走时踏脚的水平部分。
踢面:形成踏步高差的垂直部分。
经验公式:2h+b=600~620mm 或 h+b=450mm式中,h表示踢面高;b表示踏面宽。
在建筑工程中,踏面宽度一般为260~320mm,踢面高度一般为140~175mm。
在居住建筑中,踏面宽度一般为260~300mm,踢面高度为150~175mm较为合适。
学校、办公楼坡度应平缓些,通常踏面宽为280~340mm,踢面高为140~160mm。
当进深受限,为了人们上下楼梯时更加舒适,在不改变楼梯坡度的情况下,可采取踏面挑出和踢面倾斜的方法解决。
房屋层高H楼梯段水平投影长度L2.楼梯段的宽度与平台宽度(1)楼梯段的宽度楼梯段的宽度是指楼梯段临空侧扶手中心线到另一侧墙面(或靠墙扶手中心线)之间的水平距离。
(2)平台宽度为了保证通行顺畅和搬运家具设备的方便,楼梯平台的宽度应不小于楼梯段的宽度。
开敞式楼梯间楼层平台应有一个缓冲空间,其宽度不得小于500mm。
封闭式楼梯间楼层平台一般与中间休息平台等宽,但是必须满足规范规定的局部尺寸的要求。
楼梯段的宽度计算平台宽度计算C 为梯井宽度,是两梯段之间的缝隙宽,一般为60~200mm。
3.楼梯的净空高度确定楼梯段上的净空高度时,楼梯段的计算范围应从楼梯段最前和最后踏步前缘分别往外300mm算起。
当楼梯底层中间平台下设置通道时,为满足平台下方空间净高≥2000mm,常采取右侧几种处理方法:4.楼梯栏杆扶手的高度栏杆扶手高度是指踏步前缘到扶手顶面的垂直距离。
. . 长度(米) 宽度 步数 2.75 0.5 9 1.4 0.5 34 1.45 0.6 2 1.89 0.5 20 1.95 0.5 4 休息平台 1.2*1.5*2个 2.25*1.8*1个 长度(米) 宽度 步数 2.75 0.5 9 1.4 0.5 34 1.45 0.6 2 1.89 0.5 20 1.95 0.5 4 休息平台 1.2*1.5*2个 2.25*1.8*1个
长度(米) 宽度 步数 2.75 0.5 9 1.4 0.5 34 1.45 0.6 2 1.89 0.5 20 1.95 0.5 4 休息平台 1.2*1.5*2个 2.25*1.8*1个
长度(米) 宽度 步数 2.75 0.5 9 1.4 0.5 34 1.45 0.6 2 1.89 0.5 20 1.95 0.5 4 休息平台 1.2*1.5*2个 2.25*1.8*1个
长度(米) 宽度 步数 2.75 0.5 9 . . 1.4 0.5 34 1.45 0.6 2 1.89 0.5 20 1.95 0.5 4 休息平台 1.2*1.5*2个 2.25*1.8*1个
长度(米) 宽度 步数 2.75 0.5 9 1.4 0.5 34 1.45 0.6 2 1.89 0.5 20 1.95 0.5 4 休息平台 1.2*1.5*2个 2.25*1.8*1个
长度(米) 宽度 步数 2.75 0.5 9 1.4 0.5 34 1.45 0.6 2 1.89 0.5 20 1.95 0.5 4 休息平台 1.2*1.5*2个 2.25*1.8*1个
长度(米) 宽度 步数 2.75 0.5 9 1.4 0.5 34 1.45 0.6 2 1.89 0.5 20 1.95 0.5 4 休息平台 1.2*1.5*2个 2.25*1.8*1个
长度(米) 宽度 步数 2.75 0.5 9 1.4 0.5 34 . . 1.45 0.6 2 1.89 0.5 20 1.95 0.5 4 休息平台 1.2*1.5*2个 2.25*1.8*1个
长度(米) 宽度 步数 2.75 0.5 9 1.4 0.5 34 1.45 0.6 2 1.89 0.5 20 1.95 0.5 4 休息平台 1.2*1.5*2个 2.25*1.8*1个
长度(米) 宽度 步数 2.75 0.5 9 1.4 0.5 34 1.45 0.6 2 1.89 0.5 20 1.95 0.5 4 休息平台 1.2*1.5*2个 2.25*1.8*1个
长度(米) 宽度 步数 2.75 0.5 9 1.4 0.5 34 1.45 0.6 2 1.89 0.5 20 1.95 0.5 4 休息平台 1.2*1.5*2个 2.25*1.8*1个
长度(米) 宽度 步数 2.75 0.5 9 1.4 0.5 34 1.45 0.6 2 . . 1.89 0.5 20 1.95 0.5 4 休息平台 1.2*1.5*2个 2.25*1.8*1个
长度(米) 宽度 步数 2.75 0.5 9 1.4 0.5 34 1.45 0.6 2 1.89 0.5 20 1.95 0.5 4 休息平台 1.2*1.5*2个 2.25*1.8*1个
长度(米) 宽度 步数 2.75 0.5 9 1.4 0.5 34 1.45 0.6 2 1.89 0.5 20 1.95 0.5 4 休息平台 1.2*1.5*2个 2.25*1.8*1个
长度(米) 宽度 步数 2.75 0.5 9 1.4 0.5 34 1.45 0.6 2 1.89 0.5 20 1.95 0.5 4 休息平台 1.2*1.5*2个 2.25*1.8*1个
长度(米) 宽度 步数 2.75 0.5 9 1.4 0.5 34 1.45 0.6 2 1.89 0.5 20 . . 1.95 0.5 4 休息平台 1.2*1.5*2个 2.25*1.8*1个
长度(米) 宽度 步数 2.75 0.5 9 1.4 0.5 34 1.45 0.6 2 1.89 0.5 20 1.95 0.5 4 休息平台 1.2*1.5*2个 2.25*1.8*1个
长度(米) 宽度 步数 2.75 0.5 9 1.4 0.5 34 1.45 0.6 2 1.89 0.5 20 1.95 0.5 4 休息平台 1.2*1.5*2个 2.25*1.8*1个
长度(米) 宽度 步数 2.75 0.5 9 1.4 0.5 34 1.45 0.6 2 1.89 0.5 20 1.95 0.5 4 休息平台 1.2*1.5*2个 2.25*1.8*1个
长度(米) 宽度 步数 2.75 0.5 9 1.4 0.5 34 1.45 0.6 2 1.89 0.5 20 1.95 0.5 4 . . 休息平台 1.2*1.5*2个 2.25*1.8*1个
长度(米) 宽度 步数 2.75 0.5 9 1.4 0.5 34 1.45 0.6 2 1.89 0.5 20 1.95 0.5 4 休息平台 1.2*1.5*2个 2.25*1.8*1个
长度(米) 宽度 步数 2.75 0.5 9 1.4 0.5 34 1.45 0.6 2 1.89 0.5 20 1.95 0.5 4 休息平台 1.2*1.5*2个 2.25*1.8*1个
长度(米) 宽度 步数 2.75 0.5 9 1.4 0.5 34 1.45 0.6 2 1.89 0.5 20 1.95 0.5 4 休息平台 1.2*1.5*2个 2.25*1.8*1个
长度(米) 宽度 步数 2.75 0.5 9 1.4 0.5 34 1.45 0.6 2 1.89 0.5 20 1.95 0.5 4 休息平台 . . 1.2*1.5*2个 2.25*1.8*1个
长度(米) 宽度 步数 2.75 0.5 9 1.4 0.5 34 1.45 0.6 2 1.89 0.5 20 1.95 0.5 4 休息平台 1.2*1.5*2个 2.25*1.8*1个
长度(米) 宽度 步数 2.75 0.5 9 1.4 0.5 34 1.45 0.6 2 1.89 0.5 20 1.95 0.5 4 休息平台 1.2*1.5*2个 2.25*1.8*1个
长度(米) 宽度 步数 2.75 0.5 9 1.4 0.5 34 1.45 0.6 2 1.89 0.5 20 1.95 0.5 4 休息平台 1.2*1.5*2个 2.25*1.8*1个
长度(米) 宽度 步数 2.75 0.5 9 1.4 0.5 34 1.45 0.6 2 1.89 0.5 20 1.95 0.5 4 休息平台 1.2*1.5*2个 . . 2.25*1.8*1个 长度(米) 宽度 步数 2.75 0.5 9 1.4 0.5 34 1.45 0.6 2 1.89 0.5 20 1.95 0.5 4 休息平台 1.2*1.5*2个 2.25*1.8*1个
长度(米) 宽度 步数 2.75 0.5 9 1.4 0.5 34 1.45 0.6 2 1.89 0.5 20 1.95 0.5 4 休息平台 1.2*1.5*2个 2.25*1.8*1个
长度(米) 宽度 步数 2.75 0.5 9 1.4 0.5 34 1.45 0.6 2 1.89 0.5 20 1.95 0.5 4 休息平台 1.2*1.5*2个 2.25*1.8*1个
长度(米) 宽度 步数 2.75 0.5 9 1.4 0.5 34 1.45 0.6 2 1.89 0.5 20 1.95 0.5 4 休息平台 1.2*1.5*2个 2.25*1.8*1个