整数加法运算定律推广到小数
- 格式:ppt
- 大小:975.50 KB
- 文档页数:10
四年级下册数学《整数加法运算定律推广到小数》教案教学目标:1. 知识与技能:学生能够理解整数加法运算定律,并能将其推广应用到小数加法中。
2. 过程与方法:通过具体例子引导学生总结整数加法运算定律的推广规律,并能正确应用到解决问题中。
3. 情感态度与价值观:培养学生对数学的兴趣,认识到数学是具有广泛应用价值的学科。
教学重点:1. 整数加法运算定律的推广规律;2. 小数加法的运算方法。
教学难点:1. 小数加法的推广规律。
教学准备:1. 教师:课件、黑板、白板、多媒体设备。
2. 学生:教材、练习册、作业纸。
教学过程:一、导入(5分钟)1. 教师出示一个整数的加法算式:23 + (-15),要求学生回答运算结果,并解释为什么会这样。
2. 引导学生思考为什么在整数加法中,负数和负数相加结果是负数,负数和正数相加结果是正数。
二、新课讲解(30分钟)1. 整数加法运算定律的复习。
a. 首先,回顾整数加法运算定律的两个基本规律:同号相加,异号相消。
b. 引导学生通过计算例题进一步巩固这两个基本规律。
2. 整数加法运算定律的推广。
a. 引导学生通过观察例子,总结出定律的推广规律。
b. 教师出示若干个小数的加法算式,引导学生运用整数加法运算定律的推广规律进行计算。
c. 学生进行练习,巩固理解。
3. 小数加法的运算方法。
a. 教师通过具体例子,讲解小数加法的运算方法,并与整数加法进行对比,找出它们的共同之处。
b. 学生进行小组合作,通过类似的例题进行练习,加深对小数加法的理解和掌握。
三、练习与巩固(15分钟)1. 教师提供一些小数加法的算式,要求学生做一分钟内尽可能多的算题。
2. 学生互相交换作业,进行互评。
四、拓展应用(10分钟)1. 教师出示一些有关日常生活的问题,要求学生应用所学的知识解决。
2. 学生进行思考,并进行个别回答。
五、作业布置(5分钟)1. 完成练习册上指定的题目。
2. 作业纸上自选一道题目进行解答,并写下解题过程。
《整数加法运算定律推广到小数》的教学反思(精选5篇)《整数加法运算定律推广到小数》的教学反思(精选5篇)在现实社会中,我们要在课堂教学中快速成长,反思过去,是为了以后。
怎样写反思才更能起到其作用呢?以下是小编为大家整理的《整数加法运算定律推广到小数》的教学反思(精选5篇),欢迎大家借鉴与参考,希望对大家有所帮助。
《整数加法运算定律推广到小数》的教学反思篇1教学目标分为三类:(1)知识目标:经历探索有限个例证使学生理解整数的运算定律在小数运算中同样适用的过程,并根据数据特点正确应用加法的运算定律进行简便运算。
(2)能力目标:在具体情境中,灵活应用加法运算定律解决实际问题,体会解决实际问题策略的多样性,进一步发展数学思考,提高解决问题的能力。
(3)德育目标:在具体情境中,灵活应用加法运算定律解决实际问题,体会解决实际问题策略的多样性,进一步发展数学思考,提高解决问题的能力。
教学重点:使学生理解整数的运算定律在小数运算中同样适用。
教学难点:让学生自主探索,发现小数加减法是否可以简算,以及应用它解决相关的问题。
在教学本课时,我根据学生的年龄特点和迁移的认知规律,运用转化的数学思想和简单的多媒体,创设贴近儿童生活的问题情境,为学生提供丰富的表象。
采用的教学方法主要是:我采用了自主探究学习的方法。
1、教学时,我创设了春季运动会的情景,通过有激励性的四项技能竞赛情境导入,充分激发学生学习新知的欲望,使学生自觉地进行小数加减简便算法的探索活动,融入新知识的学习中。
2、我结合学生原来的生活经验,大胆放手,给学生思考的空间,让学生成为数学学习的主人。
在学生独立自行计算,发展学生的个性的基础上,再让学生从求选手总成绩不同的算法中比较、悟出整数加法定律在小数计算中同样适用。
通过情境中特设计的两道都能用定律进行简便计算和一道不能简便计算的数据,使学生在有限个例证中证实了初步构建的数学模型,懂得能否凑成整数是判断小数加减算式能不能进行简便计算的依据。
《整数加法运算定律推广到小数》说课稿一、说教材本课内容是人教版四年级数学下册第79页例4及相应的习题。
这部分内容是学生在学完整数加法运算定律、减法性质、小数加减法、小数加减混合运算的基础上进行学习的,它是提高学生计算能力、加强学生计算的正确性、熟练性、灵活性的一个重要方面。
本节课力求突出以学生发展为本的教育思想,所以整个教学过程要求以学生自主探索为主,通过学生的猜想、观察、验证、归纳、应用等数学学习形式,让学生去感受数学问题的探索性。
引导学生观察、比较、概括得出整数加法运算定律对小数加法同样适用。
让学生把前面所学的知识与今天的内容联系起来,从而更好地服务于简便计算,达到灵活运用的目的与效果。
二、说学情数学课程标准中提出:数学教学活动必须建立在学生的认知发展水平和已有知识经验基础上。
四年级的学生经过几年的数学学习,具备一定的数学素养,已经形成了初步的分析、概括、综合和理解能力,以及一定的自学能力,因此对于将整数的加法运算定律推广到小数加法的理解并不难,关键是结合具体题目的灵活运用,这也是本节课的教学难点,本课将紧扣这一中心开展有效的教学。
三、说教学目标1.在计算、比较、归纳、推理等活动中,理解整数运算定律在小数运算中同样适用。
2.在理解整数运算定律同样适用于小数的基础上,能对一些小数加减法进行简便运算。
3.在不同算法的比较中,体会运算定律在运算中的简化作用。
四、说重点难点教学重点: 理解整数的加法运算定律在小数运算中同样适用。
教学难点: 会运用加法运算定律灵活的进行简便计算。
五、说教法学法学生是学习的主体,教师是学生数学活动的组织者、引导者、合作者,因此,在教学中我以加法复习题为观察点,引导学生探索,小组交流讨论,通过计算、观察、思考、讨论等实践活动,发现并交流,总结规律,从而将加法运算定律推广到小数加法。
并从简便计算入手,让学生建立“小数凑整”的表象,让学生运用“凑整”的方法灵活而快速地计算。
六、说教学过程(一)激趣导标通过给小数找朋友凑整引出小数。
整数加法运算定律推广到小数摘要本文将从整数加法运算定律出发,推广到小数,探讨小数加法运算的规律和性质。
通过对小数的拆分和运算规则的推导,我们将得到小数加法运算的推广定律,并给出相应的例子进行说明。
引言整数加法是我们在数学中最常见和最基础的加法运算。
对于整数加法,我们熟悉的有交换律、结合律和零元素等运算定律。
然而,在实际应用中,我们常常需要进行小数的加法运算。
本文将着重研究如何将整数加法运算定律推广到小数,并解释小数加法的特点和规律。
小数加法运算规律的推导拆分小数的整数部分和小数部分小数可以看作是整数和分数的组合,其中小数部分是分数部分。
我们先将小数写成整数部分和小数部分的和的形式,例如 5.37 可以写成 5+0.37。
这样,小数加法可以转化为整数加整数的加法和分数加分数的加法两部分。
小数整数部分的运算对于小数整数部分的运算,我们直接应用整数加法的运算定律。
整数加法满足交换律、结合律和零元素等规律。
因此,小数整数部分的运算可以直接应用整数加法的运算定律。
小数部分的运算对于小数部分的运算,我们需要参考分数的加法运算规律。
小数部分可以看作是一个带有无限位数的分数。
通过分母的进位,我们可以将小数部分的加法转化为分数加法。
例如,0.37 可以转化为 37/100。
小数加法运算规律的推广定律综上所述,小数加法运算规律的推广定律如下:1.对于小数的整数部分,可以直接应用整数加法的运算定律。
2.对于小数的小数部分,将其转化为分数加法,然后进行运算。
示例我们通过一些示例来说明小数加法运算规律的推广定律。
示例 1计算 2.34 + 1.27。
首先,我们将两个小数拆分为整数部分和小数部分,得到 2+0.34 和 1+0.27。
然后,对整数部分进行直接相加得到 3,对小数部分进行分数加法运算得到0.34+0.27=0.61。
最后,将整数部分和小数部分的结果相加,即 3+0.61=3.61。
因此,2.34 + 1.27 = 3.61。
整数运算推广到小数教学反思6篇(经典版)编制人:__________________审核人:__________________审批人:__________________编制单位:__________________编制时间:____年____月____日序言下载提示:该文档是本店铺精心编制而成的,希望大家下载后,能够帮助大家解决实际问题。
文档下载后可定制修改,请根据实际需要进行调整和使用,谢谢!并且,本店铺为大家提供各种类型的经典范文,如工作报告、活动文案、应用文书、合同协议、心得体会、规章制度、策划方案、教学资料、作文大全、其他范文等等,想了解不同范文格式和写法,敬请关注!Download tips: This document is carefully compiled by this editor. I hope that after you download it, it can help you solve practical problems. The document can be customized and modified after downloading, please adjust and use it according to actual needs, thank you!Moreover, our store provides various types of classic sample essays, such as work reports, activity copywriting, application documents, contract agreements, insights, rules and regulations, planning plans, teaching materials, essay encyclopedias, and other sample essays. If you want to learn about different sample formats and writing methods, please pay attention!整数运算推广到小数教学反思6篇当我们的教学任务结束后一定要及时写好教学反思,做为一名经验丰富的老师,相信你写教学反思时一定得心应手,本店铺今天就为您带来了整数运算推广到小数教学反思6篇,相信一定会对你有所帮助。
第4课时整数加法运算定律推广到小数
反馈练习,巩固应用。
课件出示:
1.口算。
0.384+0.37+2.63= 5.28+3.43+0.72=
1.29+3.6+0.71+6.4=
2.在□里填上合适的数。
(1)6.7+4.88+2.3=6.7+□+4.88
(2)(2.59+3.25)+2.75=+□(□+□)
3.看谁算得快。
35.6+58.9+22.4= 59.7-12.12-5.88= 2.8+1.37+7.2+42.63=(21.34+28.68)+12.66=
课堂总结1.总结本节课的学习内容。
2.布置课后学习内容。
教学板书
教学反思
让学生自己运用不同的方法进行计算并比较两种方法的不同之处,在实践中发现并总结出整数加法的运算定律在小数加法中同样适用。
同时引导学生明确整数的运算定律在小数的运算中也同样适用,可以使计算简便。
从整节课的教学情况看,学生掌握得还是不错。
《整数加法运算定律推广到小数》小数的加、减法是小学数学的基础知识,在学习本单元之前,学生已经掌握了整数加、减法和整数加法运算定律,并且系统地学习了小数的意义和性质。
本单元是在上述内容的基础上教学的,使学生能够掌握小数加、减法的知识,并将小数加、减运算应用到实际生活中。
本课的教学内容是使学生理解整数运算定律对于小数同样适用,掌握小数的加法运算定律,并进行简便运算。
【知识与能力目标】1、使学生理解整数的加法运算定律和减法运算性质对小数同样适用;2、会应用小数的加法运算定律和减法运算性质,熟练地进行小数加减法的简便运算。
【过程与方法目标】在学习小数的加法运算定律的过程中,体会小数的加法运算定律与整数的加法运算定律之间的联系,培养学生运用已有知识和经验探索并解决新问题的意识。
【情感态度价值观目标】进行小数加减法的运算时,在不同算法的比较中体会运算定律在运算中的简化作用,获得积极的情感体验,提高学生学习数学的兴趣。
【教学重点】运用小数的加法运算定律,正确地进行小数加减法的简便计算。
【教学难点】正确、灵活地应用整数加减法运算定律进行小数加减法的简便计算。
多媒体课件。
一、复习引入计算下面各题:47 + 125 + 53 + 75 112 + 59 + 88156 – 47 – 53 35 + 28 + 72问题:在刚才的计算中我们运用了哪些运算定律和运算性质?答:加法交换律、加法结合律、减法的运算性质。
问题:回顾整数加法运算定律和减法运算性质,用字母怎样表示?答:加法交换律:两个数相加,交换加数的位置,和不变。
用字母表示加法交换律为a + b = b + a。
加法结合律:三个数相加,先把前两个数相加,或者先把后两个数相加,和不变。
用字母表示加法结合律为( a + b ) + c = a + ( b + c )。
减法的性质:从一个数里连续减去两个数可以写成这个数减去后两个数的和。
用字母表示减法的性质为a – b – c = a – ( b + c)。
整数加法运算定律推广到小数四年级数学说课稿尊敬的各位老师,大家好!今天我将为大家带来一节关于整数加法运算定律推广到小数的说课内容。
这节课旨在让学生了解和掌握整数加法运算定律在小数中的应用,从而帮助他们更好地理解小数加法运算。
教学目标1.理解整数加法运算定律在小数中的应用;2.掌握小数加法运算的正确方法;3.培养学生的数学思维能力和逻辑推理能力。
教学内容与步骤1.复习整数加法运算定律首先,我们需要回顾一下整数加法运算定律的基本内容,例如交换律、结合律等。
这将为学生后续学习小数加法运算打下基础。
2.引入小数加法运算通过举例和讲解,让学生了解小数加法运算的基本概念和规则。
例如,如何对齐小数点,如何进行小数点的进位等。
3.整数加法运算定律推广到小数引导学生将整数加法运算定律推广到小数加法运算中。
例如,结合律在小数加法中的应用,交换律在小数加法中的应用等。
4.实例分析通过具体例题的分析,让学生更好地理解和掌握小数加法运算的正确方法。
例如,我们可以选择一些生活中的实际例子,如购物时计算找零等,来引导学生运用所学知识解决实际问题。
5.课堂练习与总结在课堂练习中,让学生亲自动手进行小数加法运算,加深对知识的理解和掌握。
同时,通过总结回顾,让学生明确本节课的重点和难点。
教学难点与重点1.难点:如何让学生理解并掌握整数加法运算定律在小数加法运算中的应用;2.重点:整数加法运算定律的推广及小数加法运算的正确方法。
教学方法与手段1.教学方法:讲解、引导、实例分析;2.教学手段:PPT演示、板书、实物展示。
教学评价与反馈1.评价方式:课堂提问、练习题检测;2.反馈方式:及时给予学生指导和建议,帮助他们更好地掌握知识。
教学反思与改进1.对本节课的教学内容进行反思,看看是否符合学生的认知规律和实际需求;2.对本节课的教学方法进行改进,以提高教学效果和质量;3.对学生的学习情况进行跟踪和反馈,以便更好地指导他们进行下一步学习。
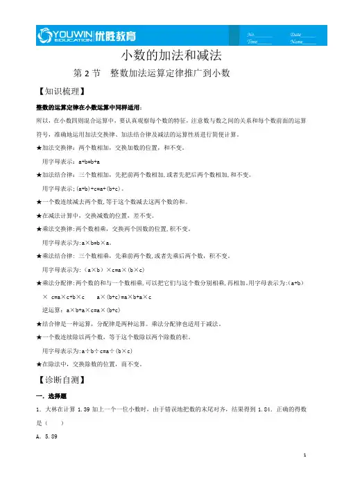
小数的加法和减法第2节整数加法运算定律推广到小数【知识梳理】整数的运算定律在小数运算中同样适用:所以,在小数四则混合运算中,要认真观察每个数的特征,注意数与数之间的关系和每个数前面的运算符号,准确地运用加法交换律、加法结合律及减法的运算性质进行简便计算。
★加法交换律:两个数相加,交换加数的位置,和不变。
用字母表示:a+b=b+a★加法结合律:三个数相加,先把前两个数相加,或者先把后两个数相加,和不变。
用字母表示;(a+b)+c=a+(b+c)。
★一个数连续减去两个数,等于这个数减去这两个数的和。
★在减法计算中,交换减数的位置,差不变。
★乘法交换律:两个数相乘,交换两个因数的位置,积不变。
用字母表示为:a×b=b×a。
★乘法结合律: 三个数相乘,先乘前两个数,或者先乘后两个数,积不变。
用字母表示为:(a×b)×c=a×(b×c)★乘法分配律:两个数的和与一个数相乘,可以把它们与这个数分别相乘,再相加。
用字母表示为:(a+b)× c=a×c+b×c a×(b+c)=a×b+a×c逆运算:a×b+a×c=a×(b+c)★结合律是一种运算,分配律是两种运算。
乘法分配律也适用于减法。
★一个数连续除以两个数,等于这个数除以两个除数的积。
用字母表示为:a÷b÷c=a÷(b×c)★在除法中,交换除数的位置,商不变。
【诊断自测】一.选择题1.大林在计算1.39加上一个一位小数时,由于错误地把数的末尾对齐,结果得到1.84.正确的得数是()A.5.89B.4.5C.0.45D.3.232.一个两位小数加上一个三位小数,和是()A.两位小数B.三位小数C.五位小数D.六位小数3.计算68.5元﹣28.9元的结果是()元.A.40.6元B.39.6元C.30.6元4.下面算式中,()的得数比1大.A.7.6﹣5.9B.1.2﹣0.5C.0.3+0.6D.0.4+0.35.小马虎在计算1.39加上一个一位小数时,由于错误地把数的末尾对齐,结果得到1.84.正确的得数应是()A.4.5B.6.34C.5.89【考点突破】类型一:小数加减法的计算题例1.用竖式计算并验算.25.29+6.81= 7.06﹣6.5=答案:见解析解析:根据小数加减的计算方法进行计算;注意验算方法的选择.解:25.29+6.81=32.1验算:;7.06﹣6.5=0.56例2.计算下面各题,能简算的要简算.57.5﹣4.25﹣15.75 0.125×0.25×32 ×16.31﹣×2.314.2﹣1.38+5.8﹣3.62 60÷13+17×25 4.82﹣5.2÷0.8×0.6.例3.怎样算简便就怎样算.6.71×0.52+4.8×0.671 3.8+2.49+7.51+4.2.例4.简算下面各题17.56﹣5.28﹣4.72 4.2+6.7+5.8 2.3÷8÷12.51.25×0.25×8×4 6.5×6.3+6.5×3.7.类型二:小数加减法的列式计算例5.列式计算.(1)9.8元比8.2元多多少?解:(1)9.8﹣8.2=1.6(元).答:9.8元比8.2元多1.6元.(2)18.6与2.8和、差各是多少?例6.填空(用小数表示结果)(1)3米7厘米+150厘米=解:(1)3米7厘米+150厘米(2)6元8角5分+5元2角==3.07米+1.5米=4.57米;(3)5吨30千克+250千克= (4)3吨50千克﹣2吨120千克=例7.小马虎在计算4.25加一个一位小数时,由于错误地只把数的末尾对齐,结果得到6.28,正确的得数是多少?解:根据题意可得:6.28﹣4.25=2.03,那么这个一位小数就是:2.03×10=20.3;正确的结果是:4.25+20.3=24.55.答:正确的得数是24.55.类型三:小数加减法的应用题例8.粮库里原有粮食27.8吨,上午运进25.6吨,下午又运进46.2吨,现在粮库里多了多少吨?解:25.6+46.2=71.8(吨)答:现在粮库里多了71.8吨.例9.某天早上的气温是15.2摄氏度,中午升高了7.4摄氏度,晚上又比中午降低了6.8摄氏度.这天晚上的气温是多少摄氏度?例10.妈妈买萝卜用去1.50元,买白菜比买萝卜多用0.50元,买鸡蛋比买白菜多用2.30元,请问妈妈买鸡蛋用了多少元?16.小亮是个小马虎,在计算小数加法时,把其中的一个加数3.6看成了36,结果得48.3,正确得数应该是多少?你能算一算吗?【精华提炼】整数的运算定律在小数运算中同样适用:所以,在小数四则混合运算中,要认真观察每个数的特征,注意数与数之间的关系和每个数前面的运算符号,准确地运用加法交换律、加法结合律及减法的运算性质进行简便计算。
整数加法运算定律推广到小数的说课稿摘要:一、引言二、整数加法运算定律的回顾三、小数加法运算定律的推广1.小数加法的基本概念2.推广整数加法运算定律到小数四、小数加法运算定律的应用五、教学总结与展望正文:【引言】在数学领域,整数加法运算定律一直是基础中的基础,它在我们的日常生活中有着广泛的应用。
然而,当我们面临小数运算时,如何将整数加法运算定律推广到小数加法中,使之同样具有便捷性和实用性呢?今天,我们就来探讨这个问题。
【整数加法运算定律的回顾】首先,让我们回顾一下整数加法运算定律。
它规定:“两个整数相加,交换加数的位置,和不变;结合加数的位置,和也不变。
”这个定律为我们进行整数加法运算提供了极大的便利。
【小数加法运算定律的推广】当我们把目光转向小数时,会发现小数加法的基本原理与整数加法并无太大差别。
我们可以这样推广整数加法运算定律到小数加法中:1.小数加法的基本概念:两个小数相加,我们同样可以交换加数的位置,和不变;结合加数的位置,和也不变。
2.推广整数加法运算定律到小数:在整数加法运算定律的基础上,我们只需将整数换成小数,即可得到小数加法运算定律。
例如,推广后的表述可以是:“两个小数相加,交换加数的位置,和不变;结合加数的位置,和也不变。
”【小数加法运算定律的应用】掌握了小数加法运算定律,我们在处理小数加法问题时就会变得得心应手。
例如,计算以下两个小数的和:3.5 + 1.2。
根据推广后的小数加法运算定律,我们可以直接将它们相加,得到4.7。
这使得小数加法运算变得更加简单和高效。
【教学总结与展望】通过本次探讨,我们成功地将整数加法运算定律推广到了小数加法中。
这对于提高小数运算的效率和实用性具有重要意义。
在今后的学习和教学中,我们要不断巩固和拓展这一推广,使小数加法运算定律在实际问题中发挥更大的作用。
3整数加法运算定律推广到小数本小节内容包括教材P79~81的例4和练习十九。
本节知识是在学生掌握了小数加、减法混合运算及整数的运算定律和运算性质的基础上进行学习的。
教材通过采用两组算式对比的方式呈现,通过对比,使学生看出两种算法的结果是一样的,从而直观感知加法的运算定律在小数运算中同样适用,并进一步体会用加法运算定律进行计算确实能使计算更快捷方便,从而让学生在今后的小数加减法计算中能根据数据特点自觉地应用运算定律进行简算。
1.知道整数加法的运算定律对于小数同样适用,能灵活运用整数加法的运算定律进行小数加法的简便计算。
2.经历从生活中的实际事例进行推导的过程,明确算理,选择正确合理的计算方法进行简便计算。
3.感受数学与生活的关系,激发学习数学的兴趣。
【重点】理解整数运算定律对于小数同样适用,并会运用这些定律进行一些小数的简便计算。
【难点】能根据数据特点,应用加法的运算定律合理、灵活地解决实际生活中的一些简单问题。
【教师准备】PPT课件。
1.计算。
35+28+72125+49+75156-47-53(师提问在刚才的计算中我们运用了哪些运算定律和运算性质)2.口算。
6.52+0.48=3.6+6.4=2.54-0.54= 0.17+3.83=5.47-2.47= 4.8-1.8=(说一说计算结果有什么特点?)【参考答案】1.135加法结合律(a+b)+c=a+(b+c)249加法交换律a+b=b+a 56减法的性质a-b-c=a-(b+c)2.710243 3方法一复习导入。
师:整数加法的运算定律有哪些?用字母怎样表示?(教师引导学生口述加法运算定律的定义)预设生:加法交换律:a+b=b+a;加法结合律:(a+b)+c=a+(b+c)。
师:整数的加减法能简便运算,那么小数的加减法能简便运算吗?揭示课题:这节课我们一起来探究这个问题:整数加法运算定律推广到小数。
(板书课题) [设计意图]数学教学活动必须建立在学生的认知发展水平和已有的知识经验基础之上,通过复习整数加法的运算定律,为教学活动的顺利开展埋下了伏笔,奠定了基础。
《把整数加法运算定律推广到小数》數學教案設計标题:把整数加法运算定律推广到小数
一、教学目标:
1. 学生能够理解和掌握整数加法运算定律在小数中的应用。
2. 通过实例操作,学生能运用加法交换律和结合律解决实际问题。
3. 提高学生的逻辑思维能力和抽象概括能力。
二、教学重点与难点:
重点:理解并掌握整数加法运算定律在小数中的应用。
难点:灵活运用加法交换律和结合律解决实际问题。
三、教学过程:
(一)导入新课
教师可以通过回顾整数加法的运算定律,如加法交换律和结合律,并提出问题:“这些定律是否适用于小数呢?”以此激发学生的学习兴趣。
(二)新课讲解
1. 加法交换律在小数中的应用
教师可以举例说明,如0.5+0.8=0.8+0.5,让学生观察并思考其规律。
2. 加法结合律在小数中的应用
教师同样可以举例说明,如(0.5+0.8)+0.7=0.5+(0.8+0.7),让学生观察并思考其规律。
(三)课堂练习
设计一些习题让学生进行练习,如:
0.2+0.7=( )+( )
(0.3+0.4)+0.6=0.3+( )
(四)课堂总结
引导学生总结本节课学习的内容,强调整数加法运算定律在小数中的应用,并鼓励学生在生活中寻找此类问题进行实践。
四、作业布置:
设计一些关于加法交换律和结合律在小数中应用的题目作为课后作业,巩固学生对知识点的理解和掌握。
五、教学反思:
在教学过程中,要关注学生的反馈,适时调整教学方法,以达到最佳的教学效果。
同时,也要注重培养学生的自主学习能力和团队合作精神,使他们能在学习中不断进步。
四年级下册数学教案《整数加法运算定律推广到小数》人教版一. 教材分析《整数加法运算定律推广到小数》是人教版四年级下册数学的一节内容。
本节课主要让学生掌握整数加法运算定律,并能够将其推广到小数加法运算中。
教材通过具体的例子和实践活动,引导学生理解和掌握运算定律,并能够运用到小数加法运算中。
二. 学情分析学生在学习本节课之前,已经学习了整数加法和小数的知识。
他们对于整数加法运算定律有一定的了解,但可能对于将其推广到小数加法运算中还存在一定的困难。
因此,在教学过程中,教师需要通过具体的例子和实践活动,帮助学生理解和掌握运算定律,并能够运用到小数加法运算中。
三. 教学目标1.让学生理解和掌握整数加法运算定律。
2.能够将整数加法运算定律推广到小数加法运算中。
3.培养学生的运算能力和解决问题的能力。
四. 教学重难点1.重点:理解和掌握整数加法运算定律,并能够将其推广到小数加法运算中。
2.难点:理解和掌握整数加法运算定律,并能够将其推广到小数加法运算中。
五. 教学方法1.讲授法:教师通过讲解和解释,帮助学生理解和掌握整数加法运算定律。
2.实践法:学生通过具体的例子和实践活动,理解和掌握运算定律,并能够运用到小数加法运算中。
3.小组讨论法:学生分组讨论和解决问题,培养学生的合作能力和解决问题的能力。
六. 教学准备1.教学PPT:包括整数加法运算定律的讲解和例子。
2.练习题:包括小数加法运算的练习题。
3.教学黑板:用于板书和展示解题过程。
七. 教学过程1.导入(5分钟)教师通过讲解和解释,引导学生回忆整数加法运算定律。
然后,教师提出问题,引导学生思考如何将整数加法运算定律推广到小数加法运算中。
2.呈现(10分钟)教师通过具体的例子,展示如何将整数加法运算定律推广到小数加法运算中。
教师讲解和解释例子,帮助学生理解和掌握运算定律。
3.操练(10分钟)学生分组讨论和解决练习题。
教师巡回指导,帮助学生解决遇到的问题。
4.巩固(5分钟)教师选取一些学生的解题过程,进行讲解和解释。
3整数加法运算定律推广到小数教案设计设计说明教学时从整数加法运算定律入手,出示几组小数加法算式,通过观察、猜想、验证得出“整数加法的运算定律在小数加法中同样适用”的规律。
此结论的得出不仅解决了从整数的简算到小数的简算的过渡,而且在此过程中再一次复习、巩固了加法的运算定律和减法的运算性质,为后面的简算教学奠定了扎实的基础。
1.以问题为依托,实现知识的迁移。
上课开始,首先复习整数加减法的简算,学生完成后,让学生说一说根据什么不用计算,就可以很快作出判断,学生明确后,再通过变式题,让学生猜一猜改成小数后应如何完成。
学生能自觉地根据知识的迁移猜想出答案,这样的安排符合学生的认知顺序。
2.在活动中让学生经历一次完整的归纳、推理的过程。
在观察、计算、猜想、验证、总结等活动中使学生经历由特殊到一般的举例验证的过程,通过归纳发现整数加法的运算定律对小数加法同样适用,进而完善对加法运算定律的认知。
在例4和做一做的基础上让学生体会算法的多样性,进一步优化算法,提高运算能力。
3.自主解答,关注方法,积累经验。
数学活动经验的积累离不开动手和思考。
因此,在教学例4时,教师给学生提供充分的独立思考和计算的时间,让学生展示个性化的计算过程。
通过比较、评价,进一步优化算法,体会简算的好处,从而积累数学活动经验。
课前准备教师准备多媒体课件教学过程⊙复习引入1.口算。
(课件出示)0.5+0.5=0.26-0.16=7.2+6.8=8.5-0.5= 3.6-1.6= 2.1+7.9=6.7+2.3= 4.8-2.8= 3.7+0.3=2.在○里填上适当的符号,并说一说你这样填的根据。
(课件出示)(1)37+73○73+37根据________________3.7+7.3○7.3+3.7根据________________(2)48+25+52+175○(48+52)+(25+175)根据________________4.8+2.5+5.2+17.5○(4.8+5.2)+(2.5+17.5)根据________________(3)121-75-25○121-(75+25)根据________________12.1-7.5-2.5○12.1-(7.5+2.5)根据________________(4)479-125-79○479-79-125根据________________47.9-12.5-7.9○47.9-7.9-12.5根据________________3.整数加法的运算定律对于小数加法是否适用呢?这节课我们就来学习一下有关知识。
人教版小学四年级下册《整数加法运算定律推广到小数》教学设计单位:姓名:《整数加法运算定律推广到小数》的教学设计教学目标:1.理解并掌握整数加法运算定律可以推广到小数,并能运用规律进行简便计算。
2.在经历整数加法运算定律推广到小数的探究过程中,运用观察、猜想、验证、归纳等方法,提高类比推理能力和抽象概括能力,发展数感。
3.培养学生用联系的观点分析问题、解决问题,进一步提高学生的运算能力。
教学重点:理解整数运算定律对于小数同样适用,并会运用这些定律进行一些小数的简便运算。
教学难点:能根据数据特点,应用加法的运算定律合理、灵活地解决实际生活中的一些简单问题。
教学过程:一、复习导入找朋友:整数注意:凑整。
小数注意:凑整、小数数位。
2.猜测:A组(26+47)+74 B组 47+(26+74)A组(2.6+4.7)+7.4 B组4.7+(2.6+7.4)观察,发现。
第一题左右两你有什么发现?观察上下两组题呢?(板书课题?)二、新授1.验证。
出示合作要求。
小组合作完成实践报告单。
生汇报:举例:列式—应用了()定律。
列式—应用了()定律。
2.结论:整数加法运算定律对小数同样适用。
(揭示课题:整数加法的运算律推广到小数,擦去?写对号)3.拓展(79页做一做1、2)应用了哪些运算定律?小数应用运算定律需要注意什么?4.解决问题:(1)自学例题:小明去超市买面包花了1.75元,矿泉水1.56元,跳绳4.25,练习本2.44元,结账恰巧停电,请你帮小明算算他一共花了多少钱?小组讨论:这些计算方法有什么相同点和不同点?(算式相同,计算结果相同:计算过程不同。
)(2)上述几种算法中,你认为哪一种算起来更简便?并说说理由。
(3)小结:整数的运算定律在小数运算中同样适用。
用字母表示运算律时,其中的字母不仅可以表示整数,还可以表示小数。
这样,我们就把整数的运算律推广到了小数。
三、练习提高,拓展应用1.根据运算定律填空:2.计算下面各题,怎样简便怎样算。
《整数加法运算定律推广到小数》公开课教学设计【设计人】甘肃省平凉市泾川县红河乡九年制学校董文龙【教学内容】人教版小学数学四年级(下册)课本79页例4.【教学题目】整数加法运算定律推广到小数【课的类型】新授课【教学方法】引导、探究、练习【教材分析】整数加法运算定律推广到小数,主要将整数加法的交换律、结合律推广到小数中应用。
通过推广,帮助学生拓展运算定律的使用范围,拓展自己的知识框架,产生知识迁移,使数学学习能够触类旁通。
【学情分析】本节教学内容是在前半学期第3单元学习了整数加法运算定律的基础上进行的,所以学生已经有了较好的知识储备。
除了吴永强、段泾丹、刘海燕、张国强四名特困生外,其他学生应该均能较熟练地完成学习任务。
【教学目标】①学会知识迁移,能根据数据的特点,正确运用加法运算定律进行小数加法简便运算;②通过不同算法的比较,体会运算定律在运算中的简便作用;③培养学生的知识迁移能力和勇于探索、积极交流的意识。
【教学重点】在小数加法中灵活运用加法交换律和结合律使计算简便。
【教学难点】小数加减混合的简便运算。
【教学资源】课本、课件【设计理念】新课标明确指出自主探索与合作交流是学生学习数学的重要方式。
本课通过学生尝试计算,自觉地将整数加法运算定律迁移到小数加法运算当中,从而得出小数加法的简便算法。
【教学过程】一、复习旧知1.师:出示算式72+42+28+158,要求:先观察算式,怎样简便就怎样算。
2.学生口头说出计算过程即可。
(提问)3.师:说一说刚才在计算时运用了什么运算定律?4.学生汇报。
二、探究新知(第一阶段)1.提出问题,出示算式。
下面每组算式两边的结果相等吗?3.2+0.50.5+3.2 (4.7+2.6)+7.4 4.7+(2.6+7.4)2.学生观察、思考后发言。
(说一说有什么发现)3.师:小结并提示。
整数加法的交换律、结合律对小数加法同样适用。
应用运算定律,可以使一些小数计算更简便。
4.引出课题。