心功能不全分级标准
- 格式:doc
- 大小:15.00 KB
- 文档页数:3
心衰ー二三四级,分级标准
心衰主要是指心脏收缩或舒张功能出现障碍时所引起的一种临床综合征。
心力衰竭的分级标准有不同的方法,最常用的为NYHA心功能分级,根据心衰的程度分为四个等级。
1.一级心衰:患者可能患有心脏类的疾病,但没有出现心衰的现象。
一级心衰的患者日常任何活动都不受限制,通常不会出现呼吸困难、乏力等临床表现。
正常情况下不需要过多干预,一般都没有什么问题。
2.二级心衰:在此阶段的患者已经有心衰症状。
在日常生活中轻微受限,但是重体力活动会受到明显限制。
在重体力活动下,会出现明显的胸闷、气喘。
出现活动受限的情况一般可以通过休息来缓解,同时还要避免激烈运动。
3.三级心衰:三级心衰说明心脏功能已经变差,日常活动已经明显受到受限,稍微受累就会呼吸不畅。
可以在医生的指导下使用强心剂、利尿剂、血管舒张剂等药物来缓解症状。
4.四级心衰:心衰达到四级,病人往往已经不能进行任何体力活动。
安静休息就会出现呼吸困难等心衰的症状。
建议患者可以使用呋塞米以及硝普钠来进行治疗。
如果药物治疗效果不明显需要尽快去医院进行住院治疗。
NYHA心功能分级标准有Ⅰ级、Ⅱ级、Ⅲ级、Ⅳ级。
1、Ⅰ级:NYHA心功能分级是按诱发心力衰竭症状的活动程度判断心功能的受损状况,Ⅰ级是指患者有心脏病,但是在日常生活中的活动量没有受到限制,不会因为体力活动而出现过度疲劳、心悸、气喘或心绞痛等症状。
2、Ⅱ级:Ⅱ级是指患有心脏病的患者在做体力活动时出现了轻度受限制现象,但是在休息时没有明显自觉症状,体力活动后会出现过度疲劳、心悸或心绞痛等。
3、Ⅲ级:Ⅲ级是指患者因心脏病而出现了体力活动明显限制,休息时没有症状,但是在轻微活动以后就会出现过度疲劳、心悸或心绞痛等症状。
4、Ⅳ级:Ⅳ级是指患者因为心脏病而不能从事任何体力活动,即使在休息状态也可能会引发心衰症状,并且在体力活动后会有明显加重。
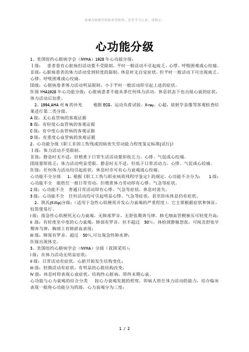
心功能分级1、美国纽约心脏病学会(NYHA)1928年心功能分级:Ⅰ级:患者患有心脏病但活动量不受限制,平时一般活动不引起疲乏、心悸、呼吸困难或心绞痛。
Ⅱ级:心脏病患者的体力活动受到轻度的限制,休息时无自觉症状,但平时一般活动下可出现疲乏、心悸、呼吸困难或心绞痛。
Ⅲ级:心脏病患者体力活动明显限制,小于平时一般活动即引起上述的症状。
Ⅳ级YHA1928年心功能分级:心脏病患者不能从事任何体力活动。
休息状态下也出现心衰的症状,体力活动后加重。
2、1994,AHA对N的补充根据ECG,运动负荷试验,X-ray,心超,放射学显像等客观检查结果进行第二类分级。
A级:无心血管病的客观证据B级:有轻度心血管病的客观证据C级:有中度心血管病的客观证据D级:有重度心血管病的客观证据2、心功能分级《职工非因工伤残或因病丧失劳动能力程度鉴定标准(试行)》Ⅰ级:体力活动不受限制。
Ⅱ级:静息时无不适,但稍重于日常生活活动量即致乏力、心悸、气促或心绞痛。
Ⅲ级量即致乏:体力活动明显受限,静息时无不适,但低于日常活动力、心悸、气促或心绞痛。
Ⅳ级:任何体力活动均引起症状,休息时亦可有心力衰竭或心绞痛。
心功能不全分级1、根据《职工工伤与职业病致残程序鉴定》的规定,心功能不全分为:1级:心功能不全能胜任一般日常劳动,但稍重体力劳动即有心悸、气急等症状。
2级:心功能不全普通日常活动即有心悸、气急等症状,休息时消失。
3级:心功能不全任何活动均可引起明显心悸、气急等症状,甚至卧床休息仍有症状。
2、凯氏(Killip)分级:(适用于急性心肌梗死并发心力衰竭的严重程度)。
它主要根据症状和体征,较简便易行。
I级:指急性心肌梗死无心力衰竭,无肺部罗音,无舒张期奔马律,肺毛细血管楔嵌压可轻度升高;II级:有轻度至中度的心力衰竭,肺部有罗音,但不超过50%,体检颈静脉怒张,可闻及舒张早期奔马律,胸部上有肺淤血表现;III级:肺部有罗音,超过50%,可出现急性肺水肿;Ⅳ级出现休克。
心功能各种分级方法1.NYHA分级I级:患者有心脏病,但日常活动量不受限制。
一般体力活动不引起过度疲劳、心悸、气喘或心绞痛。
n级:心脏病患者的体力活动受到轻度的限制,休息时无自觉症状,但平时一般活动下可出现疲劳、心悸、气喘或心绞痛。
川级:心脏病患者体力活动明显受限制。
小于平时一般体力活动即可引起过度疲劳、心悸、气喘或心绞痛。
w级:心脏病患者不能从事任何体力活动,休息状态下也出现心衰症状,体力活动后加重。
2.WH0心功能分级I级:患者体力活动不受限,日常体力活动不会导致气短、乏力、胸痛或黑矇。
n级:患者体力活动轻度受限,休息时无不适,但日常活动会出现气短、乏力、胸痛或近乎晕厥。
川级:患者体力活动明显受限,休息时无不适,但低于日常活动会出现气短、乏力、胸痛或近乎晕厥。
W级:患者不能进行任何体力活动,有右心衰竭征象,休息时可出现气短和(或)乏力,任何体力活动都可加重症状。
3•六分钟步行试验要求患者尽可能快的行走,测定六分钟步行的距离。
女口<150m,为重度心功能不全;150~425m,为中度心功能不全;426~550m,为轻度心功能不全。
1928年美国纽约心脏病学会(NYHA)对心功能分级(I级,n级,川级,W级),1994,AHA对NYHA1928年心功能分级的补充:根据ECG运动负荷试验,X-ray,心超,放射学显像等客观检查结果进行第二类分级。
A级:无心血管病的客观证据B级:有轻度心血管病的客观证据C级:有中度心血管病的客观证据D级:有重度心血管病的客观证据2002美国心脏病学会(ACO及美国心脏学会(AHA)心衰分级新指南A级:病人为心衰高危患者,但未发展到心脏结构改变也无症状;B级:指已发展到心脏结构改变,但尚未引起症状。
C 级:指过去或现在有心衰症状并伴有心脏结构损害;D 级:终末期心衰,需要特殊的治疗措施。
Killip 分级只适用于急性心肌梗塞的心力衰竭(泵衰竭〕I 级:无心力衰竭征象,但 PCWP (肺毛细血管楔嵌压)可升 高,病死率0-5%。
Weber心功能分级标准一、心功能分级标准Weber心功能分级标准是用于评估心脏功能的一种常用方法,主要分为四级:1. 心功能一级(轻度):患者有心脏病,但日常活动量不受限制,一般活动不引起乏力、呼吸困难等心衰症状。
2. 心功能二级(中度):患者有心脏病,且体力活动轻度受限,休息时无自觉症状,一般活动下可出现心衰症状。
3. 心功能三级(重度):患者有心脏病,且体力活动明显受限,低于平时一般活动即可引起心衰症状。
4. 心功能四级(极重度):患者不能从事任何体力活动,休息状态下也存在心衰症状,活动后加重。
二、心功能不全表现心功能不全的表现因个体差异而异,常见症状包括乏力、呼吸困难、胸闷、气短、咳嗽、咳泡沫痰、双下肢水肿等。
随着病情进展,患者可能出现心脏骤停、猝死等严重后果。
三、心功能不全程度心功能不全的程度取决于患者的病史、体格检查、实验室检查和影像学检查结果。
医生会综合考虑以上因素来确定患者的心功能不全程度。
四、心功能不全预后心功能不全的预后因个体差异而异,取决于患者的病情严重程度、治疗方式、生活方式等因素。
一般来说,及早诊断和治疗能够改善患者的预后。
五、心功能不全治疗心功能不全的治疗主要包括药物治疗、生活方式调整、器械治疗和手术治疗。
药物治疗是基础,包括利尿剂、ACE抑制剂、ARB类药物等;生活方式调整包括减轻体重、减少钠盐摄入、适当运动等;器械治疗和手术治疗则根据患者的具体情况而定。
六、心功能不全预防预防心功能不全的措施包括保持健康的生活方式、控制血压和血糖、减轻体重等。
对于已经患有心功能不全的患者,应定期进行复查和随访,及时调整治疗方案,预防并发症的发生。
七、心功能不全对患者生活质量的影响心功能不全对患者的生活质量产生负面影响,如影响工作能力、社交活动和日常生活等。
此外,心功能不全还可能导致心理问题,如焦虑、抑郁等。
因此,医生应关注患者的心理健康状况,提供必要的支持和指导。
八、心功能不全的并发症及其预防心功能不全的并发症包括心脏骤停、猝死、脑梗塞、肺栓塞等。
心功能各种分级方法1.NYHA分级Ⅰ级:患者有心脏病,但日常活动量不受限制。
一般体力活动不引起过度疲劳、心悸、气喘或心绞痛。
Ⅱ级:心脏病患者的体力活动受到轻度的限制,休息时无自觉症状,但平时一般活动下可出现疲劳、心悸、气喘或心绞痛。
Ⅲ级:心脏病患者体力活动明显受限制。
小于平时一般体力活动即可引起过度疲劳、心悸、气喘或心绞痛。
Ⅳ级:心脏病患者不能从事任何体力活动,休息状态下也出现心衰症状,体力活动后加重。
2.WHO心功能分级Ⅰ级:患者体力活动不受限,日常体力活动不会导致气短、乏力、胸痛或黑曚。
Ⅱ级:患者体力活动轻度受限,休息时无不适,但日常活动会出现气短、乏力、胸痛或近乎晕厥。
Ⅲ级:患者体力活动明显受限,休息时无不适,但低于日常活动会出现气短、乏力、胸痛或近乎晕厥。
Ⅳ级:患者不能进行任何体力活动,有右心衰竭征象,休息时可出现气短和(或﹚乏力,任何体力活动都可加重症状。
3.六分钟步行试验要求患者尽可能快的行走,测定六分钟步行的距离。
如<150m,为重度心功能不全;150~425m,为中度心功能不全;426~550m,为轻度心功能不全。
1928年美国纽约心脏病学会(NYHA)对心功能分级(Ⅰ级,Ⅱ级,Ⅲ级,Ⅳ级),1994,AHA对NYHA1928年心功能分级的补充:根据ECG,运动负荷试验,X-ray,心超,放射学显像等客观检查结果进行第二类分级。
A级:无心血管病的客观证据B级:有轻度心血管病的客观证据C级:有中度心血管病的客观证据D级:有重度心血管病的客观证据2002美国心脏病学会(ACC)及美国心脏学会(AHA)心衰分级新指南A级:病人为心衰高危患者,但未发展到心脏结构改变也无症状;B级:指已发展到心脏结构改变,但尚未引起症状。
C级:指过去或现在有心衰症状并伴有心脏结构损害;D级:终末期心衰,需要特殊的治疗措施。
Killip分级只适用于急性心肌梗塞的心力衰竭(泵衰竭〕Ⅰ级:无心力衰竭征象,但PCWP(肺毛细血管楔嵌压)可升高,病死率0-5%。
心衰级别划分标准
心衰的级别划分标准主要依据是心衰的严重程度,具体标准如下:
1.心功能一级:患者虽有心脏病,但体力活动不受限,正常活动后不会出现疲惫、呼吸困难、气短等症状,患者的心脏功能基本正常。
2.心功能二级:患者有心脏病,在正常运动或活动下表现出明显的气短、胸闷、呼吸困难等症状。
3.心功能三级:患者在轻度活动后即可出现胸闷、气短、疲劳、呼吸困难等症状,需要休息较长时间才能缓解,体力活动明显受限。
4.心功能四级:患者不能从事任何体力活动,且在休息静止的状态下就可以表现出心衰的症状,在活动后明显加重。
需要注意的是,心衰的级别并不是一成不变的,可能会随着病情的变化而发生变化。
因此,心衰患者应该及时接受专业医生的评估和治疗,并定期进行复查。
心功能分级标准量表全文共四篇示例,供读者参考第一篇示例:心功能分级标准量表(NYHA分级)是评估心衰患者症状严重程度和心功能状态的重要工具。
NYHA分级帮助医生和患者了解心衰病程的进展,指导治疗方案的选择,评估患者的病情变化及预后。
本文将介绍NYHA分级以及其在临床实践中的应用。
NYHA分级共分为四个等级,分别是Ⅰ级、Ⅱ级、Ⅲ级和Ⅳ级。
这四个级别描述了心衰患者在活动过程中的症状程度和心功能状态,从而指导医生制定治疗计划和评估病情变化。
⑴Ⅰ级:心功能正常,无心力衰竭症状。
患者在正常的活动范围内无不适症状,包括运动时也没有疲乏、气促、心悸、胸闷等症状。
在这个级别的患者通常可以正常工作和进行日常生活活动。
⑵Ⅱ级:轻度心力衰竭,患者有轻微的活动受限。
患者在轻微或中度的运动过程中会感到疲乏、气促、心悸等症状,但在休息状态下可以缓解。
患者在这个级别可能需要适当的治疗和生活方式的调整,以控制症状,并避免病情进展。
⑷Ⅳ级:重度心力衰竭,患者在任何活动状态下都会感到严重的症状。
患者即使在休息状态下也会出现症状,且需要长时间的休息才能缓解。
在这个级别的患者通常病情比较严重,需要复杂的治疗方案和密切的监测。
NYHA分级量表主要通过患者的主观感觉和医生的客观评估确定患者的心功能状态,可以帮助医生更准确地评估心衰患者的病情严重程度,并为治疗方案的制定提供依据。
在临床实践中,医生会结合患者的临床表现、心脏功能检查、影像学检查等多方面信息进行综合评估。
NYHA分级量表也可以帮助患者更好地了解自己的病情及对治疗的反应,有助于患者更积极地配合治疗计划。
除了NYHA分级,还有其他评估心功能的标准,比如美国心脏协会(AHA)/美国心脏学会(ACC)的心功能分级标准、多普勒超声心动指数(Doppler echocardiography index)等。
每种评估方法都有其独特的优点和局限性,医生应根据患者的实际情况选择适合的评估方法。
第二篇示例:心功能分级标准量表是用于评估心脏疾病患者心功能状况的一种工具,通过对心功能参数的综合评估,可以帮助医生了解患者的病情严重程度,制定相应的治疗方案和监测疗效。
心功能不全分级标准心功能不全分级标准,根据美国心脏病协会(NYHA)1994年第九次修订。
①心脏功能Ⅰ级:患有心脏病,但体力活动不受限制,一般体力活动不引起过度疲乏,心悸,呼吸困难或心绞痛。
(为心功能代偿期);②心功能Ⅱ级(轻度):患有心脏病,体力活动稍受限制,休息时无症状,感觉舒适,但一般体力活动会引起疲乏、心悸、呼吸困难或心绞痛。
(Ⅰ。
心力衰竭);③心功能Ⅲ级(中度):患有心脏病,体力活动大受限制,休息时无症状,尚感舒适,但一般轻微体力活动会引起疲乏,心悸,呼吸困难或心绞痛。
(Ⅱ。
心力衰竭);④心功能Ⅳ级(重度):患有心脏病,体力能力完全丧失,休息时仍可存在心力衰竭症状或心绞痛,即呼吸困难和疲乏,进行任何体力活动都会使症状加重。
即轻微活动能使呼吸困难和疲乏加重(Ⅲ。
心力衰竭)。
器官对于心脏泵血的需求而引起的一系列临床症状。
对于患者来说,心功能不全是一个沉重的话题。
因为它是一种症候群,疲劳、气短、心悸、体重减轻、肌肉松弛萎缩,整日卧床。
是临床常见的综合征,其发病率较高,死亡率亦高,慢性心功能不全基本病因是各种慢性心肌病损和长期心室负荷过重。
在我国引起慢性心功能不全包括:原发性和继发性两类,病因包括:不明原因和瓣膜疾病为主,其次为高血压和冠状动脉粥样硬化性心脏病(慢性心功能不全)。
其诱因主要是:感染、心律失常、水电解质紊乱、过度疲劳、精神压力过重、环境气候急剧变化及妊娠、分娩并发其他疾病等。
临床上,慢性心功能不全以左心功能不全最常见,它主要影响患者的肺循环。
可表现为呼吸困难、咳嗽、咳痰、咯血、夜尿增多、疲乏无力。
老年人多存在其它脏器的老化和疾病,因此可以干扰一些心功能不全的临床表现。
不少老年人即使有心功能不全存在,活动时并不感到明显气急,而表现为极度疲倦和咳嗽,常出现不寻常的大汗淋漓。
左心功能不全不易与慢性阻塞性肺病和肺部感染等区别。
心功能不全有多种分类标准,按其发展进程可分为急性心功能不全和慢性心功能不全;按发作的部位可分为左心功能不全、右心功能不全和全心功能不全竭;按发生的基本原理可分为收缩功能不全性心功能不全和舒张功能不全性心功能不全等。
简述心功能不全的分级
心功能不全,也就是心力衰竭的分级一般采用美国心脏病学会(ACC/AHA)和纽约心脏病学会(NYHA)的分级标准。
纽约心脏病学会(NYHA)心功能分级是最常用的心功能分类法,主要根据病人的体力活动能力来评价心功能状况和疾病严重程度:
1) NYHA心功能I级:不会因正常的体力活动引起疲乏、心悸或呼吸困难。
2) NYHA心功能II级:轻度的体力活动会引起疲乏、心悸或呼吸困难。
3) NYHA心功能III级:很轻的体力活动就会引起疲乏、心悸或呼吸困难,但是在休息状态下并无不适。
4) NYHA心功能IV级:在休息状态下就有疲乏、心悸或呼吸困难的症状出现。
美国心脏病学会(ACC/AHA)心功能分级则更侧重于疾病发展的风险性和状况:
A级:无明显症状和体征,但存在发生心力衰竭的高危因素;
B级:已有结构性心脏病,但无临床症状和体征;
C级:已有结构性心脏病,有过或现有心力衰竭症状或体征;
D级:已有反复(或折返)心力衰竭症状或体征,需要专科治疗。
以上提供的为参考信息,如果有任何健康疑虑,应咨询医疗专业人员。
射血分数心功能分级标准
心功能一级的射血分数可能是正常的50~70%,也可能<50%。
心功能一级是心功能不全中最轻的一种类型,这种情况下病人平时的生活和工作通常不受影响。
正常人的左心室射血分数是50~70%,如果低于50%就认为是心功能不全。
心功能一级的患者可能左心室射血分数保留,也就是大于50%,但是心脏的储备能力已经下降了。
心功能一级的患者也有可能射血分数低于50%。
处于心功能一级的心衰患者,要尽早去心内科就诊,尽早干预治疗,纠正危险因素,预防病情进展。
心功能分级killip心功能分级系统(Killip)是用于评估心脏病人的严重程度和预后的一种系统。
该系统将心衰患者的临床表现分为四个级别,从而帮助医生确定治疗方案和预测病情。
第一级(Killip I):病人没有明显的心脏症状,可以正常进行日常活动。
心音正常,无心律失常,其它体征也没有异常。
心功能完全正常,没有充血、水肿等症状。
第二级(Killip II):病人有轻度的心脏症状,如呼吸急促、胸闷等,已经影响到日常活动。
心音可能有异常,如S3心杂音或重度肺部干湿啰音。
心功能有轻度受损,但病人仍可以在安静状态下保持正常血压。
第三级(Killip III):病人在安静状态下可能有充血性心力衰竭症状,如肺水肿、腹水、颈静脉怒张等。
心音异常明显,心律失常可能存在。
血压可能下降,但仍然能够在下卧位时保持正常。
第四级(Killip IV):病人有严重的充血性心力衰竭症状,如呼吸困难、气喘、休克等。
心音异常明显,心律失常常见。
血压明显下降,在平躺状态下也无法保持正常。
心功能分级系统(Killip)的分级越高,表示病情越重。
该系统主要用于决定心脏病患者的治疗方案和预后评估。
在治疗方面,对于Killip I级的患者,一般采取药物治疗和生活方式的调整,如限制食盐摄入、控制体重、增加运动等。
对于Killip II-IV级的患者,一般需要住院治疗,并根据患者的具体病情进行相应的治疗措施,如药物治疗、机械辅助循环等。
对于Killip IV级的患者,可能需要进行紧急的介入治疗或外科手术。
预后方面,心功能分级系统(Killip)也可以预测病情的严重程度和预后。
一般情况下,Killip I级的患者预后较好,可能出现一些轻度的心功能不全症状。
而Killip IV级的患者预后较差,死亡风险较高。
总之,心功能分级系统(Killip)是一个简单、实用的评估心脏病人严重程度和预后的系统。
通过将病人的临床表现分为四个级别,医生可以更好地判断患者的治疗方案和预测病情。
心功能不全诊断与治疗诊断心功能不全时,首先应确诊病人有心脏病,然后根据临床表现、呼吸困难和心源性水肿等特点,一般不难做出诊断。
诊断应包括基本心脏病的病因、病理解剖和病理生理诊断以及心功能分级。
目前采用纽约心脏病学会(NYHA)心功能不全的分级。
I级:体力活动不受限。
日常活动不引起乏力、心悸、呼吸困难或心绞痛等症状。
Ⅱ级:体力活动轻度受限。
休息时无症状,日常活动可引起乏力、心悸、呼吸困难或心绞痛。
Ⅲ级:体力活动明显受限。
休息时无症状,轻微日常活动即引起上述症状。
Ⅳ级:不能从事任何体力活动。
休息时亦有症状,任何体力活动都使症状加重。
NYHA心功能分级的心功能Ⅱ、Ⅲ、Ⅳ级分别相当于我国的心力衰竭分度的I、Ⅱ、Ⅲ度。
鉴别诊断左心功能不全者应注意与支气管哮喘相鉴别。
右心功能不全者应注意与肾性水肿、心包疾患和肝硬化、下腔静脉综合征所致的水肿、腹水等相鉴别。
治疗首先要消除诱因如控制高血压,改善心肌缺血,预防和控制感染。
在呼吸道疾病流行或冬春季节,可给予流行性感冒和肺炎链球菌疫苗以预防呼吸道感染。
治疗肺梗死、心律失常,纠正贫血、电解质紊乱和酸碱平衡失调,控制快速性心房纤颤病人的心室率,治疗贫血、甲状腺功能亢进症和肾功能损害等。
减轻心脏负荷。
利尿药的应用利尿药是治疗心力衰竭最常用的药物,通过排钠排水对缓解淤血症状及减轻水肿效果显著。
β-受体阻滞药β-受体阻滞药治疗心力衰竭已获肯定结果,作用机制是拮抗代偿作用增强的交感、儿茶酚胺系统,改善心脏重构,保护心肌细胞。
此外,比索洛尔和卡维地洛(carvedilol)尚有扩张血管和抗氧化的作用。
对于高血压、冠心病、原发性扩张型心肌病等原因引起的慢性心力衰竭疗效肯定。
是治疗慢性心力衰竭的基础药物之一。
所有慢性收缩性心力衰竭、NYHA心功能Ⅱ~Ⅲ级病情稳定及无症状心衰和NYHA心功能I级病人均必须使用β阻滞药,而且需终身使用,除非有禁忌证或不能耐受。
NYHA心功能Ⅳ级病人需待病情稳定后,在严密监护下应用。
心功能不全分级标准以病人的临床表现为依据,将心功能状态分为四级:一级:体力活动不受限制,日常活动不引起心功能不全的表现。
二级(即心衰Ⅰ度):体力活动轻度受限制,一般活动可引起乏力、心悸和呼吸困难等症状。
三级(即心衰Ⅱ度):体力活动明显受限制,轻度活动即可引起乏力、心悸和呼吸困难等症状。
四级(即心衰Ⅲ度):体力活动重度受限制,病人不能从事任何活动,即使在休息时也可出现心衰的各种症状和体征.心脏的的先天性病变和瓣膜病的临床症状多为隐匿,易为患者和非心脏病专家忽略,多以感冒、胃病等就诊,除非进行心脏彩超检查,否则易误诊、漏诊。
有些心脏疾病需要及早手术治疗,比如先天性心脏病,较大的房间隔缺损、室间隔缺损、动脉导管未闭,肺静脉畸形引流、法洛氏四联症等,要及早治疗,或定期随访。
没有及时矫正的不利后果就是肺动脉高压加重、心功能严重减低、引起严重的胸廓畸形,甚至失去手术机会。
那么,心脏彩超的作用又是什么呢?心脏彩超的作用心脏收缩功能:射血分数(EF),反映左室的泵血功能,射血分数降低常常表示心肌收缩力减低,心功能不良。
正常射血分数应高于50%。
左室短轴缩短率(FS),其临床意义与射血分数相同。
正常左室短轴缩短率应高于28%。
平均左室周径向心缩短率(MVCF),反映左室收缩时短轴周径改变的速度,是一项较敏感的指标。
正常应大于1.0周径/秒。
左室每搏量,指左室每次收缩时的射血量。
通过每搏量可以进一步推算心脏指数等反映左室总体功能的指标。
主动脉及肺动脉的血流速积分,反映左心室及右心室的心脏搏出量。
心脏舒张功能:二尖瓣前叶的EF斜率,反映左室的顺应性,降低时表示顺应性下降。
二尖瓣血流频谱E峰与A峰之比(E/A),可以直接测定,正常比值应小于1,大于或等于1表示左室舒张功能降低。
老年人和出生一个月内的新生儿比值有时大于1。
三尖瓣血流频谱E峰与A峰之比,反映右室的舒张功能。
收缩时间间期:是用时间反映心室功能的指标,实际上也是最早期的心功能测定指标,传统过去主要用心机械图测定,即用同步描记的颈动脉搏动图、心音图和心电图测量,现主要用超声心动图测定。
心功能不全ef标准
心功能不全是指心脏无法有效泵血以满足身体的需求,通常会
导致疲劳、呼吸困难和水肿等症状。
而EF标准是评估心脏收缩功能
的指标,指的是心脏每次收缩时从左心室中抽出的血液量占左心室
充盈时的血液量的百分比。
正常的EF值在50%到70%之间。
心功能
不全EF标准是指在心功能不全的情况下,EF值下降到一定程度。
从病理生理学角度来看,心功能不全EF标准的降低意味着心脏
泵血功能减弱,无法有效地将氧和营养物质输送到全身各个组织和
器官,导致全身循环障碍。
这可能会导致全身性疲劳、呼吸困难、
水肿等症状,严重时甚至危及生命。
从临床诊断和治疗角度来看,心功能不全EF标准的降低需要通
过心脏超声等检查手段来确定患者的EF值,以便评估病情严重程度
和制定治疗方案。
治疗包括药物治疗、改变生活方式、手术干预等,旨在改善心脏泵血功能,减轻症状,提高生活质量。
从患者角度来看,心功能不全EF标准的降低可能会对患者的生
活产生重大影响,包括日常生活能力下降、工作和社交受限、心理
压力增加等。
因此,患者需要积极配合医生的治疗,调整生活方式,
保持乐观的心态,以更好地面对疾病带来的种种挑战。
总之,心功能不全EF标准的降低对患者的健康和生活都会产生重大影响,需要引起足够重视,并通过多种手段进行治疗和管理。
希望患者能够及时就医,积极配合治疗,保持良好的心态,尽快恢复健康。
心功能不全分级标准
以病人的临床表现为依据,将心功能状态分为四级:一级:体力活动不受限制,日常活动不引起心功
能不全的表现。
二级(即心衰Ⅰ度):体力活动轻度受限制,一般活动可引起乏力、心悸和呼吸困难等症状。
三级(即心衰Ⅱ度):体力活动明显受限制,轻度活动即可引起乏力、心悸和呼吸困难等症状。
四级(即心衰Ⅲ度):体力活动重度受限制,病人不能从事任何活动,即使在休息时也可出现心衰的各种症状和体征.
心脏的的先天性病变和瓣膜病的临床症状多为隐匿,易为患者和非心脏病专家忽略,多以感冒、胃病等就诊,除非进行心脏彩超检查,否则易误诊、漏诊。
有些心脏疾病需要及早手术治疗,比如先天性心脏病,较大的房间隔缺损、室间隔缺损、动脉导管未闭,肺静脉畸形引流、法洛氏四联症等,要及早治疗,或定期随访。
没有及时矫正的不利后果就是肺动脉高压加重、心功能严重减低、引起严重的胸廓畸形,甚至失去手术机会。
那么,心脏彩超的作用又是什么呢
心脏彩超的作用
心脏收缩功能:射血分数(EF),反映左室的泵血功能,射血分数降低常常表示心肌收缩力减低,心功能不良。
正常射血分数应高于50%。
左室短轴缩短率(FS),其临床意义与射血分数相同。
正常左室短轴缩短率应高于28%。
平均左室周径向心缩短率(MVCF),反映左室收缩时短轴周径改变的速度,是一项较敏感的指标。
正常应大于周径/秒。
左室每搏量,指左室每次收缩时的射血量。
通过每搏量可以进一步推算心脏指数等反映左室总体功能的指标。
主动脉及肺动脉的血流速积分,反映左心室及右心室的心脏搏出量。
心脏舒张功能:二尖瓣前叶的EF斜率,反映左室的顺应性,降低时表示顺应性下降。
二尖瓣血流频谱E峰与A峰之比(E/A),可以直接测定,正常比值应小于1,大于或等于1表示左室舒张功能降低。
老年人和出生一个月内的新生儿比值有时大于1。
三尖瓣血流频谱E峰与A峰之比,反映右室的舒张功能。
收缩时间间期:是用时间反映心室功能的指标,实际上也是最早期的心功能测定指标,传统过去主要用心机械图测定,即用同步描记的颈动脉搏动图、心音图和心电图测量,现主要用超声心动图测定。
通常用心电图和同步记录的主动脉或肺动脉血流频谱测量,方法简单。
主要指标包括射
血前期(PEP)和左或右室射血期(LVET或RVET),射血前期与射血期的比值常常意义更大。
另外还可测量左室的等容舒张时间,用以反映左室的舒张功能。