新媒体运营部宣传推广方案思维导图
- 格式:xmin
- 大小:256.83 KB
- 文档页数:1
新媒体运营最完整的思路脑图!从排版到社群这里全都有
这个站点存在估计已经很长时间了,但里面的内容却一点都不过时。
很多运营站点都有关于新媒体运营的资讯和干货,但很多时候是缺少一种明确思路的。
比如公众号从一开始如何装修、定位、排版,到后面的内容创作的技巧、方式,再到如何涨粉,社群如何玩,活动如何做等等等等。
新手在运营新媒体账号时往往很难有一个全面的概念,即便是老司机也不一定会有一个完整的清晰的思路。
而考拉新媒体助手在所有的新媒体第三方中绝对是属于干货满满的站点。
以思维导图的方式将整个新媒体的思路梳理的都非常清晰,即便是刚入门的新媒体运营人员都能立马明白。
这还不算其中列举了众多优秀的干货站点、推荐书籍以及优秀的公众号可以做参考。
可以毫不夸张的说,如果你是一个新媒体运营人员,对新媒体没有一个非常清晰的概念,那么这里是你必须要去的地方。
说的多不如自己看:考拉新媒体助手,请自行度之~~。
运营内容用户运营核心用户建立核心用户圈子QQ群微信群核心用户客服专线核心用户专享服务建立核心用户晋升机制满足心理需求给予荣誉身份建立核心用户奖励机制制定邀请用户奖励风云榜制定核心用户奖励规则普通用户建立普通用户圈子QQ群微信群普通用户客服专线建立普通用户晋升核心用户规则增强用户活性,采取签到或者积分制商务运营B2B 直接谈公司,推广产品,利益互换B2C谈合作,联合推广,目的为获取更多用户内容运营微博运营寻找目标用户获取目标用户关注分享用户关注信息自媒体用户沉淀微信运营微信订阅号用户关注资讯自媒体生产优质圈内内容微信服务号产品功能更新产品微信端运营活动发布平台每月四条消息推进产品动态及最新上线地区及优质公司名单APP内容运营用户简介及业内专家内容优化公司简介及活跃公司内容优化活动运营用户活动普通用户活跃活动普通用户线上活动普通用户线下活动核心用户活跃互动核心用户线上活动核心用户线上活动线下活动花样地推线下活动线上活动微信活动H5游戏开发抽奖情感营销答题竞赛APP活动奖品赠送比赛微信活动可与APP迭代合作推广活动资源置换联合线上营销推广联合线下宣传,后期PR 互换资源,各得所需市场运营线下推广地推美女地推营销活动展会分享会线上推广产品推广APP分发百度推广线上推广活动活动运营内容微电影,病毒营销数据运营用户数据每日注册用户每日活跃用户每日成交用户活动数据单次活动数据统计分析,从而评估该次活动转化率市场推广后数据变动,评估市场推广效果产品数据产品渠道下载数据分析产品单个页面留存数据,优化下个版本依据核心用户数据核心用户数据分析。
新媒体整体运营策略
新媒体特性:
互动性,趣味性,扩展性,便利性,经济性,动态性,艺术性
第一部分——整体运营解析
实现
收入
合伙人
移动客户端实现
推广
延续推广
媒体地位平台门户活动
合伙人合伙人推广
合伙人合伙人
纸媒平台内容微博
实现
收入
第二部分——业务形态解析
品牌宣传产品推介活动推广渠道管控
解决方案
新媒体IT(技术)新媒体推广平台(平台)
构成构成构成构成
本地化媒体移动客户端官方微博
非新媒体新媒体新媒体新媒体
第三部分——盈利模式解析
收入
外包服务增值服务平台服务
动态网站建设活动策划互动模块多媒体纸媒移动客户端微博新闻门户收费弹性无弹性弹性
数据管理业务逻辑服务器资讯收费收费弹性
数据维护数据分析(客户需求分析)
弹性收费。
新媒体运营必须做出准确的用户画像、采取差异化的产品策略、设计高转化率的内容、开展跨界且有创意的活动。
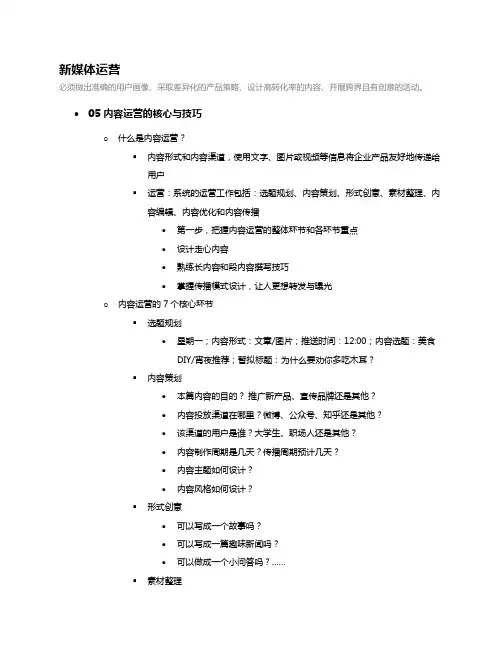
•05 内容运营的核心与技巧o什么是内容运营?▪内容形式和内容渠道,使用文字、图片或视频等信息将企业产品友好地传递给用户▪运营:系统的运营工作包括:选题规划、内容策划、形式创意、素材整理、内容编辑、内容优化和内容传播•第一步,把握内容运营的整体环节和各环节重点•设计走心内容•熟练长内容和段内容撰写技巧•掌握传播模式设计,让人更想转发与曝光o内容运营的7个核心环节▪选题规划•星期一;内容形式:文章/图片;推送时间:12:00;内容选题:美食DIY/宵夜推荐;暂拟标题:为什么要劝你多吃木耳?▪内容策划•本篇内容的目的?推广新产品、宣传品牌还是其他?•内容投放渠道在哪里?微博、公众号、知乎还是其他?•该渠道的用户是谁?大学生、职场人还是其他?•内容制作周期是几天?传播周期预计几天?•内容主题如何设计?•内容风格如何设计?▪形式创意•可以写成一个故事吗?•可以写成一篇趣味新闻吗?•可以做成一个小问答吗?……▪素材整理▪只要你用心发现你身边的人和事都是行走的素材库发现故事就要搜集整理进你的素材库随时记录•内部素材o包括产品图、理念、活动流程、过往照片、过往数据等等•行业素材o行业数据、行业新闻、网民舆论、近期热点▪内容编辑•写文章、做海报等▪内容优化▪内容传播•设计便于传播、想要传播的内容o如何创作走心的新媒体内容▪渠道用户画像▪用户场景拆解▪用户痛点挖掘▪解决方案描述•根据使用场景、发掘痛点、解决痛点▪内容细节打磨•结合以上所有内容发文章,或做走心的海报o怎样策划长内容、提升用户转化率▪一、简明介绍▪二、场景设计:比如描述一段加班场景,让读者进入场景,接着引入高效步骤或产品,引导往下读▪三、具体参数▪四、产生信任▪五、付费刺激:比如“买即赠”“仅限50名”“扫码进群即可观看所有往期直播回放”▪六、放心售后:留下客服微信,保证畅通等o怎样设计短内容并优化运营效果▪一、用8~15个词概括内容要义▪二、按照用户关注点,选取两三个关键词做标题▪三、将用户关注的关键词组成标题▪四、使用标题技巧,优化标题•加入数字,博人眼球o10个容易被忽视的Excel小技巧,超实用!•引入名人,吸引点击o马云谈雾霾:希望我真是外星人,能逃回我的星球•讲述历程,寻求同理o我如何把网络课程卖出1000万元?•直抒胸臆,引导感情o这一位很厉害的强迫症患者,我一定要推荐给你!•设计恐惧,吸引点击o一上班就没状态?这是病,得治!•利用稀缺,制造紧张o和秋叶一起学PPT,课程马上涨价!•子主题•子主题▪子主题o如何结合场景设计好的传播模式并降低成本•06 活动运营的策划与执行o活动运营的关键流程及关键环节o怎样设计全年活动规划与跨界活动o如何做好整合规划与跨界活动o确保活动精确执行,用好三大表单o怎样评估活动效果并做好活动复盘•07 新媒体运营案例的拆解o如何借助案例拆解,快速获取新媒体经验o案例拆解的七种有效方法o平台运营案例拆解:麦当劳微博怎样玩转95万粉丝o活动运营案例拆解:“三个爸爸”如何创造众筹纪录o个人品牌运营案例拆解:萧秋水怎样打造个人影响力•01 新媒体运营入门o新媒体运营▪战略:借助新媒体工具,实现对产品研发、产品推广、用户反馈、产品优化闭环的精细化管理▪职能:利用新媒体的工具进行:产品运营+用户运营+内容运营+活动运营四大模块的统筹与运作▪操作:基于运营数据不断优化的过程o运营和营销o新媒体运营发展史o新媒体运营的九大模块▪用户运营(核心):用户画像▪产品运营(根基):产品调研、前期设计、上线调试、正式发布▪内容运营(纽带):找到差异化内容定位,辅以走心内容,设计传播模式,力获更多的传播▪活动运营(手段):▪社群运营▪网站运营▪流量运营▪平台运营▪店铺运营o做运营,避免五种思维▪避免琐碎,要有大局观,与企业整体产品风格保持一致▪运营提前参与反馈,促进产品更好的运营▪避免速成,需要日积月累▪运营和营销▪需要战略、策划、数据分析等能力•02 运营人才的成长之路o能力清单▪文字表达▪项目管理▪人际沟通、用户洞察▪热点跟进、渠道整合:线上线下、第三方、跨界联手活动▪数据分析、网络调研▪设计▪初级客服、线下推广、团队管理▪财务分析、初级编程o职业发展路径▪新媒体运营专员▪新媒体运营主管▪新媒体运营总监o运营岗必知18个关键词▪策划类•用户画像•产品矩阵:针对不同用户或同一用户的不同需求设置的系列产品•运营策划▪执行类•KOL:行业内有话语权的大V等•账号矩阵:企业高管、企业员工、企业产品等不同模块在互联网的账号组合,借助团队力量放大运营效果•文案、软文:传播信息、获取价值•工具:西瓜助手监控数据;排版工具;问卷网表单▪反馈类•粉丝数、曝光量、阅读量、访问量、跳出率(仅浏览一个页面就离开)活跃用户数、•转化率:下载人数/扫码人数;好评率;销售额;ARPU单用户平均收入o运营管理的战略规划思路▪系统思考企业新媒体定位,确定新媒体的功能、产品、形象三大定位•功能定位:实现何种功能?线上销售、服务、口碑?•产品定位:借助新媒体为哪几款产品做线上推广?•形象定位:以何种形象出现在互联网?名称?语言风格?调性?▪企业账号拆解:海尔•定位:功能:销售+服务;产品:清晰的企业账号矩阵;形象:搞怪幽默海尔君,人格化•思路:解决问题“以贴心的服务为企业口碑加分”•运营计划:与活动运营的物料推进运筹表不同,要做好年度、季度、月度计划,倾向于部门目标和各小组阶段性任务•执行反馈o产品组:面向哪类用户?开发什么产品?开发周期多久?o内容组:入驻哪些平台?注册几个账号?每个账号投入多少精力?日常发布什么内容?o用户组:用户从哪来?如何留存?如何激活沉积用户?•03 用户运营的方法与策略o用户运营的概念与具体工作▪以用户为中心的:搭建用户体系、开发需求产品、策划相关活动与内容▪具体怎么做?•拉新:明星效应•促活:友好的用户教程、创意的用户活动,让用户想打开看o比如小米发起的#拍个透明照#晒变脸照•留存:通过后台数据,以策划活动、增加功能、发福利等留住用户o比如linkedin通过发邮件短信推荐人脉邀请用户重返,也就是提供所需,制造所需•转化:拥有活跃用户后,尝试付费、会员充值优惠等获取收入o开启高级功能o如何做出清晰的用户画像▪一、提炼用户标签,用故事描述用户画像•固定熟悉=用户是谁?基本特征即年龄、性别、职业、地区、学历等•用户路径=在哪里?即用户的互联网浏览喜好、包括打开频率高的聊天软件、搜索网站、购物喜好等;•用户场景=做什么?用户在某特定场合/时间动作▪二、绕开画像误区,防止从源头上出错•提问式画像,喜好选择;大数据画像,仅靠指数;代入式画像;o搭建合理的用户体系:RFM模型差异化管理▪第一步,指标调整▪第二步,级别调整:将用户分级,比如注册会员、钻石会员,级别越高权益越高▪第三步,分级运营:分级精细化运营,重点投在活跃度高、消费高的用户;当重要用户要流失时,通过优惠券等激活o如何找到并吸引用户:粉丝、阅读、转化量▪第一步,识别用户渠道:根据用户标签识别用户活动渠道,找到用户常出没的网站或软件,做好渠道布局▪第二步,设计引入形式:硬广、软文、活动▪第三步,给出引入理由:比如扫码获下载资料、领优惠券门票、领红包等o路人变忠粉的九种策略▪内容▪活动▪资源▪社群▪积分▪奖励▪投入▪提醒•04 产品运营的思路及重点o产品运营的概念及工作思路▪从内容建设、用户维护、活动策划三个层面来连接用户和产品,并产生产品价值和商业价值的新媒体手段•产品•子主题•子主题•产品•子主题•子主题▪传统企业&互联网▪传统企业&互联网o怎么识别产品类型并匹配运营策略▪一般分为:独立产品、平台产品、入驻产品▪平台产品运营策略•规则引导•活动统筹:比如618•渠道搭建:引流渠道包括官媒、合作网站、合作自媒体、付费广告投放等等▪入驻产品运营策略•排名优化•口碑传播o如何根据产品运营周期调整运营重点▪启动▪增长▪稳定▪衰落,用户导流:发短信、做活动、发福利、做内容、左派们•。