借支单、费用报销单
- 格式:xlsx
- 大小:10.85 KB
- 文档页数:1
费用报销、借支、付款财务制度为合理使用营运资金,加强财务工作旳计划性,严控各项费用,提高工作效率,理清各有关岗位旳审批权限,特制定如下财务制度规定,请企业各部门严格遵守执行。
一、费用报销制度:第一条费用报销旳审批权限:所有报销旳审批权为企业总经理,无总经理签字不得办理报销手续,包括付款、冲账会计处理等。
第二条报销发票旳规定:原则上报销发票旳获得必须是因实际有关经济业务旳发生而获得旳对应发票,发票必须真实有效,发票章清晰完整,发票金额不得涂改。
对于某些经济业务无法在报销单上写清晰旳,可在对应发票背面写明以便后来核查,发票背面不能写旳可另附纸张写明并附在发票后。
如有必要还应填制《费用明细表》、《费用开支状况阐明》等阐明费用开支旳明细用途。
第三条报销凭证旳填写规定:按照财务部旳规范样例填写报销凭证,手续齐全,票据真实有效,报销凭证旳大小写金额及有关要素不得涂改,各部门签字完备,否则财务部不予受理。
第四条报销时间规定:每月第一种工作日和最终一种工作日,因财务月度结账,原则上不办理报销业务。
企业各部门应在费用发生当月提交报销单据,如逢月底,需在次月7个工作日内到财务部报销费用。
跨期费用报销财务部门有权退回或规定经办人提供阐明。
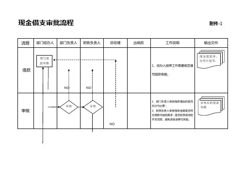
第五条报销流程规定:员工按规定规定填写好报销单(粘贴、填写完整、金额计算无误),然后依次交有关人员审核。
费用报销流程:业务经办人→部门经理(一级审核)→出纳初审→会计复核→财务经理→总经理签批→财务部付款或月末挂账处理。
第六条一级审核旳规定:为业务部门对费用产生旳原因及真实性;费用旳合理性;费用金额与否符合原则等状况进行审核并保证审核严谨性。
第七条二级审核旳规定:财务部门各岗位为二级审核。
财务部门对产生旳费用与否符合原则;单据或票据与否符合财务规范规定;对于明显不合理费用,财务部门可以予以退回或规定补充阐明。
第八条报销单据完毕一、二级审核后,由财务经理送交总经理审批,审批完毕后,财务方可进行冲账处理或付款。
报销单据、借条及付款申请签字流程第一篇:报销单据、借条及付款申请签字流程报销单据、借条及付款申请签字流程流程说明:1.款项在三百元以下的经部门领导批复后,部门责任人自行垫付费用办理业务,款项在一千元以下的由部门领导审核《借款单》或《付款申请》并签章。
2.款项在一千元以上的先由部门领导审核签字后,由公司总经理签章。
到财务出纳处支款。
以下分两种情况:(1)如果填写的是《借款单》,经办人根据业务取得的相关单据按照《报销单填写粘贴规范》填写报销单,按照前两条签字流程,领导签字。
再到财务部审核。
出纳员根据原借款按照多退少补的原则进行撤条、报销工作。
(2)如果在未付款之前,已经取得收据或发票的业务,可直接根据前两条填写《付款申请》联带着票据都需要相关领导签字,财务主管审核,再到出纳员支款。
对于预付货款只需填写《付款申请》而不需填写《借款单》。
3.部门责任人准备相关原始单据,填写《报销单》。
4.各部门领导审核办理的业务与事实相符,核对《报销单》无误后签章确认。
5.财务部长审核报销单据是否符合财务要求,核对《报销单》无误后签章确认。
6.报销费用在一千以下的直接到财务部出纳处报销。
7.报销费用在一千以下的直接到财务部出纳处报销,之后财务部到公司总经理审核签章。
8.报销费用在一千以上的由公司总经理审核签章,再到财务出纳处报销,报销后财务出纳整理下账。
注意:赵福至厂长:现负责劳资、人事招聘、设备培训、现场督导及分厂管理等工作;于翠萍厂长:现负责计划、调度、质量、班组长以上人事定岗、内销企化等工作;徐冰经理:现负责内外贸、采购、报关等工作;请同事们了解人事变动,方便费用报销、借款、付款工作的顺利进行,如有签字领导不符的单据,财务将拒收。
请理解。
第二篇:付款申请需附单据月结:1、付款单2、对账单(盖公章或合同章)要求:红章3、发票(有清单的需要盖红色发票专用章)4、盖章采购订单或合同原件要求:双方红章5、送货单,有本公司签收人签字6、入库单(红联),仓库签字预付款:1、付款单2、盖章采购订单或合同原件要求:双方红章3、到货后,将发票、送货单(签字的)、入库单(红联、签字的)给到财务入账固定资产、基建:1、付款单2、盖章合同原件3、首次付款:设备申购单4、付尾款、一次性付清全款:验收单、发票办公用品:1、付款单2、发票(有清单的需要盖红色发票专用章)3、送货单,有本公司签收人签字4、入库单(红联),仓库签字运费、快递费:1、付款单2、对账单(盖公章或合同章)要求:红章3、发票(有清单的需要盖红色发票专用章)4、快递单5、快递费明细单(电子表格)国外付款:1、付款单2、双方签字盖章的合同原件3、形式发票4、报关单第三篇:付款及报销流程和注意事项(推荐)付款申请单一、采购付款申请单单据要求:填写公司自制的付款申请单模板、货物采购合同(需双方盖章签字)、入库单、送货单如果是款到发货和预付订金的情况,付款环节需要提供付款申请单和货物采购合同,入库单和送货单后补。
财务制度报销单及借支单1. 财务制度及其重要性在现代企业中,财务制度是一个非常重要的概念。
财务制度是指规定财务管理与经营活动中各项财务工作的常规和制度,以及实行这些常规和制度所采取的措施和程序。
它是企业财务管理工作的核心,直接关系到企业的运转和发展。
一个良好的财务制度有利于企业的正常运作和正确决策,可以防范各种风险和损失,保护企业和投资者的利益。
同时,它也是企业取得良好经营绩效的重要保障。
2. 报销单的定义和流程报销单是指员工因公外出或工作需要产生的实际支出,经领导或财务部门审核后报销的单据。
报销单通常包括以下内容:•报销人姓名和部门•报销发生日期和地点•报销费用具体内容和金额•支出的目的和解释说明•报销单上级审核人的签字和日期•财务部门核实并签字的日期报销单的流程一般如下:申请——领导审核——财务审核——出纳付款——收款人签字——财务备案3. 借支单的定义和流程借支单是指员工在企业内部借款的单据。
通常情况下,企业内部会有相关的借支制度规定,员工需要按照规定填写借支单并进行审核,才能顺利借到公司内部的资金。
借支单通常包括以下内容:•借支人姓名和部门•借支日期和金额•借支原因和用途•担保人姓名和部门•借支单上级审核人的签字和日期•财务部门审核并打款的日期借支单的流程一般如下:申请——领导审核——借支担保人担保签字——财务审核——出纳打款——财务备案4. 报销单与借支单的联系报销单和借支单都是财务制度中重要的单据,它们的联系在于:•报销单和借支单都是涉及企业内部资金流转的单据,都需要经过审核和财务部门的管理和控制。
•报销单和借支单都需要填写详细的内容,包括支出的明细和原因等,以便于财务部门和领导进行审批和决策。
•报销单和借支单的核心在于审核,只有经过领导和财务部门的核准才能立项进行,实际支出和借款也应按照审核标准进行,减少企业财务风险。
5. 结论企业的财务制度在现代企业的管理中扮演着重要的角色,可以为企业提供保障和支持。
费用报销单费用报销单报销实体:年月日附件共张会计主管复核报销人请沿此虚线裁剪,切勿改变表格样式请沿此虚线裁剪,切勿改变表格样式费用报销单报销实体:年月日附件共张用途金额备会计主管复核报销人借款审批单年月日附件共张批会计主管复核借款人请沿此虚线裁剪,切勿改变表格样式请沿此虚线裁剪,切勿改变表格样式借款审批单年月日附件共张会计主管复核借款人差旅费报销单报销实体:年月日附件共张会计主管复核报销人请沿此虚线裁剪,切勿改变表格样式请沿此虚线裁剪,切勿改变表格样式差旅费报销单报销实体:年月日附件共张会计主管复核报销人加班(夜班)补贴发放单(代报销凭证)实体盖章:年月日单位:元实体负责人签批:部门经理审核:制表:请沿此虚线裁剪,切勿改变表格样式请沿此虚线裁剪,切勿改变表格样式加班(夜班)补贴发放单(代报销凭证)实体盖章:年月日单位:元实体负责人签批:部门经理审核:制表:内部收费结算单结算年月日付款实体收款实体付款实体负责人经办人付款公章收款实体负责人经办人收款公章请沿此虚线裁剪,切勿改变表格样式请沿此虚线裁剪,切勿改变表格样式内部收费结算单年月日结算付款实体负责人经办人付款公章收款实体负责人经办人收款公章集市零购报销单(代报销凭证)购买实体盖章:年月日单位:元实体负责人签批:部门经理审核:经办人:请沿此虚线裁剪,切勿改变表格样式请沿此虚线裁剪,切勿改变表格样式集市零购报销单(代报销凭证)购买实体盖章:年月日单位:元实体负责人签批:部门经理审核:经办人:现金收入日报表实体:交款日期:年月日单位:元金额(大写)交款人:收款人:出纳:请沿此虚线裁剪,切勿改变表格样式请沿此虚线裁剪,切勿改变表格样式现金收入日报表实体:交款日期:年月日单位:元交款人:收款人:出纳:临工临活劳酬(工资)发放单实体盖章:年月日单位:元实体负责人签批:部门经理审核:经办人:请沿此虚线裁剪,切勿改变表格样式请沿此虚线裁剪,切勿改变表格样式临工临活劳酬(工资)发放单实体盖章:年月日单位:元实体负责人签批:部门经理审核:经办人:。
费用支出报销程序及票据要求1.1 借款、报销用票据分类及用途借款单:公司员工在没有取得正式发票或正式发票没有经过相应审批时需要向公司财务借款时填写;预支备用金时借款。
费用报销审批单:所有款项支付时均应填写费用报销审批单,报销项目包括:交通费、招待费、通讯费、办公费、会务费、书报费等日常费用,用以说明款项支出性质的描述请在“备注”中写明;涉及项目或合同,请在“项目名称”处标明项目(或合同)名称及项目编号。
差旅费报销单:用于报销在非北京市范围内发生的各项费用或支出的凭证,应将原始发票分类整理后,粘贴在差旅费报销单后。
付款审批单:仅限于业务部门或采购部门人员用于支付合同款或采购款项。
出差审批单:用于出差借款时填写的注明出差地、出差事由、借款金额及出差起止日的单据。
票据粘贴单:用于整理零散的原始票据,将原始票据正面向上并粘贴于此单上面,原始凭证大小应以不出粘贴单边缘为限。
按费用类别及费用发生地分别粘贴;票据粘贴单用空白纸代替即可(规格大小同以上单据)。
交通费明细:用于填写交通费明细,根据交通费发生的时间分别填写《加班交通费明细表》、《日常交通费明细表》:因工作需要加班发生的交通费填写《加班交通费明细表》;工作时间发生的交通费填写《日常交通费明细表》。
报销加班交通费必须由人事部签字;报销交通费时务必后附此单。
外出登记单:用于外出人员在前台登记外出记录的单据。
此单据用于支持报销《日常交通费明细表》,人事负责人据此单在《日常交通费明细表》中签字。
加班申请单:用于员工需要加班时填写的单据。
此单必须提前申请(最迟当天或加班后的第一天),交由前台,前台根据此单结合打卡记录统计考勤。
无此单的加班不予报销加班餐费、加班交通费。
交际宴请明细单:用于员工有宴请需求时填写的单据。
此单必须在宴请发生前提出申请,报销招待费时务必后附此单。
出差审批单:用于员工有出差需求时填写的单据。
此单在员工出差期间交由前台保管,员工回司后到前台取回此单到人事部签到,然后执人事部签字的审批单至财务报销差旅费。
关于费用报销单的规范使用说明一、费用报销单1、部门填写:财务部、综合部、农化部、拓展部(拓展部煤炭组、拓展部硫磺组)、化肥部(化肥部重庆区、化肥部两广区、化肥部云贵川区)2、金额填写:阿拉伯数字必须写到小数点后两位且需工整,不得连笔,如100.00,合计金额前必须加人民币符号¥,如¥100.00;大写金额:✞拾✞万✞仟壹佰零拾零元零角零分;3、日期填报销日期;4、单据及附件张数:填所附粘贴单页数;5、原借款、退/补:有则填,无则划对角斜线;6、签字程序:报销人→部门分管经理→核算会计→总经理→(董事长签字:超过标准)→财务总监→出纳→领款人;二、差旅费报销单1、如实填写出差日期期间及天数,2、出差明细:分阶段地点填写出差日期,起讫地点:某地--某地,及相关费用,并写小计金额(注:”出差补助”填交通补助,”其他”填伙食补助)其他填列事项要求同费用报销单。
三、借款单:签字流程:部门分管经理→总经理→(董事长:超过标准的)→财务总监→出纳→借款人签收其他同费用单,据实填写四、粘贴单报销发票单位名称:重庆XXX有限公司费用报销有发票的需粘贴在发票粘贴单上在附在费用报销单或差旅费报销单后粘贴单填写要求:粘贴区上方一排不需填写,左边列从单据张数到补贴,有发生的必须填写,其中“补贴”指伙食、交通以外的补贴。
粘贴要求:1、票据需分类粘贴到发票粘贴区;2、票据粘贴需之下而上、由小到大渐次粘贴;3、票据粘贴好后超出粘贴单的需规范折叠到边界内;4、当票据较多时,可在一张发票上粘贴一类发票或分几页粘贴单粘贴。
正确粘贴示范:常见不规范做法:1、:部门:某分公司;2、金额:小写金额:100,或未填合计金额,大写金额:——拾——万——仟壹佰零拾X 元X 角X 分;✞拾✞万✞仟壹佰零拾0 元0 角0 分;3、签字程序错乱,4、粘贴单粘贴不规范(同一张粘贴单上粘贴太多易掉落)。
财务借支、报销制度为了将公司财务工作理顺,保证会计资料真实、完整,加强经济管理和财务管理,建立以公司董事长及总经理为领导,财务部门负责,各职能部门配合协调统一的财务,分级核算、分层管理,自我积累、自我发展的新型公司财务制度体系,根据《会计法》、《企业财务通则》、《商业企业财务制度》,结合公司实际情况制定本制度。
一、借款制度:1、借款原则:前帐未清,再借不行。
2、借款流程: 经办人填制“借支单”→部门负责人审核→总经理签字→出纳付款(有前帐未清的拒付),借款金额超过10000元的由董事长签字后方可借款。
3、“借支单”填写要求:注明用途、金额、归还日期、部门、借款人。
逾期不还,按逾期日数处以10元/百元/天罚款。
4、集团内公司与公司之间的借款不论时间的长短都要计算利息,利率为:月息率1%。
二、报销制度:1、报销原则:所有申请报销的支出必须真实合理并经过完整的审批手续,方可报销。
经手人、业务审核、批准、财务审核原则上不能有同一人重复的情况。
开支发生后的七日之内(财务主管审核为准,当年的费用在当年报销完毕)须及时报帐,特殊情况经总经理批准,否则报销金额在2000元以上的处以10元/百元/天罚款,报销金额在2000元以下(含)的处以10元/天罚款。
2、报销时间:每个星期四3、报销流程:(1)经办人:将所有原始凭证整齐地粘贴在“原始凭证粘贴单”上,如实填写“费用报销单”,差旅费及交通费必须填写“差旅费报销单”。
→(2)部门负责人:根据审核规范对费用开支的合理性和真实性进行逐一审核后,在“费用报销单”主管栏上签字后交回经办人。
→(3)财务主管:根据审核规范对“费用报销单”进行审核,编制“现金付出凭单”或“汇款申请单”后交回经办人。
200元以下(含)的招待费必须先经总经理批示、200元以上的由总经理以手机短信的方式报董事长批示,财务主管方可审核,各公司总经理、股东的开支由集团董事长审批方可执行。
→(4)总经理:根据审核规范对费用开支进行审核,在“现金付出凭单”或“汇款申请单”上签字。
借支及费用报销操作流程为规范员工借支及费用报销流程,提高财务监督职能,让财务审核有章可循、有据可依,特制定此流程。
签字程序:经办人(申请)→所属部门负责人(初审)→会计(核对)→财务负责人(审核)→总经理(批准)→出纳(付款)第一条借款审批(一)出差人员借款,填写“借款单”,单据必须标明出差时间、地点,借款金额,原则上按“往返车费(已申请开车出行的需注明车程,过路费用,由行政部记录始终出车公里数)+(住宿费+餐费补贴)*预计出差天数”(二)出差人员回公司后,7个工作日内按规定到财务部报账,报账后结清前欠金额,如7个工作日内不办理报销手续的人员,财务部有权在当月发放的工资中扣回。
(三)其他临时借款,如购置款、业务费、周转金等。
按正常签字程序流转。
(四)凡职工借用公款者,原则上在原借款未还清前,不得再借。
如特殊情况需借支款项,借款单上必须标明原因及归还时间。
原则上借款金额不(五)出纳接收到手续齐全的借款单据,首先需审核是否有前欠款项,未清者出纳有权拒付。
(六)备用金借款:主管级备用金限额500元,经理级备用金限额1000元,经理级以上人员备用金限额2000元。
第二条差旅费报销规定(一)公司员工出差,应提前填写“出差申请表”或钉钉审批流程。
内容包括:出差事由、地点、时间、发生费用预算等,同时,抄送至财务。
(二)公司员工出差乘坐车以普通交通工具为首选,原则上不选择飞机,如机票折扣低于普通通行费用时除外。
各部负责人应严格控制外出人员,并考虑完成任务的期限,确定出差日期。
如需开车出外出差的,需由行政部记录公(三)短途出差和出外办公,交通费以讲求实效,注重经济效益为目标,原则上以普通交通工具为首选。
因时间和交通不便原因,需坐出租车出行的,第三条(一)业务招待遵循“开源节流”的原则,普通招待以公司食堂为首选。
(二)因业务需要外请开支的招待费用,由经办人所属部门负责人事先向公司领导请示填写“业务招待费申请单”交总经理批准后方可办理。
借支与费用报销制度第一条总则一、为加强各项支出的监控力度、规范借支报销行为、有效控制各项费用、最大限度节约开支,特制定本制度。
二、本制度所称报账是指用品现金采购、零星物品购置、办公费用、业务费用、出差费用、劳务费用等各项费用的报销。
第二条借支制度一、在本制度中,借支是指员工经批准为公务开支而提前借入的款项,包括但不限于固定资产、低值易耗品采购,出差或者招待客人等开支。
一般情况下,借支金额必须与开支金额相对应,借支必须专款专用。
二、各类借支(现金、支票、汇款)均需填写财务部规定的专用单据。
1、借支时应填写“借支申请单”(附件1)。
冲借支时将结算栏填写完整,出纳确认,会计复核。
2、借支人应将借支单据的各项目填写齐全,经部门负责人签字、总裁审批后方可往财务部领款。
3、对下列特殊事项,除填制财务部规定的借支单据外,还应填制规定的特殊单据(1)各部门申请购买固定资产、办公用品时需填写“固定资产、办公用品采购申请表”(附件2)一式二份,第一联为行政办留存联,第二联为财务报销联,经部门负责人、行政部及总裁审批后到财务办理借支手续。
(2) 借支差旅费时应填制”员工出差审批表”,经部门负责人及总裁审批后到财务部办理借支手续。
(3) 借支招待费时,应填制“业务招待费申请表”(附件3),经部门负责人及总裁审批同意后到财务部办理借支手续。
三、借支人应严格遵守费用报销的时限规定,旧账不清,新账不借。
特殊情况不能及时报销而仍需借支者,须由部门负责人核实并向总裁说明情况后方可办理借支手续。
借支人必须在费用报销时限内履行报销手续。
第三条报账制度一、物品购置报账。
经批准购置的各项物品报账时填写“费用报销单”,附“申购单”、“发票或收据”及“供货清单”、“验收单”或“领用单”。
小件物品采购不需要验收单,但必须有证明人或领用人在发票背面签名。
购买的固定资产、低值易耗品,应在发票上注明供货单位详细地址、电话、联系人,并附使用人“领用单”等,行政部实时编制领用台账。
公司借支管理及日常费用报销制度及报销流程Prepared on 22 November 2020关于借支管理及日常费用报销流程为了加强公司内部管理,规范公司财务报销行为。
根据相关的财经制度及公司的实际情况,特制定借支管理规定及日常费用报销制度和报销流程。
一、借支管理规定及借支流程(一)、借款管理规定1、出差借款:出差人员按批准额度办理借款,出差返回7日内办理报销还款手续。
2、各项借款金额超过3000元应提前一天通知财务部备款。
3、借款销账规定:借款销帐时应以借款申请单为依据,据实报销,超出申请单范围使用的,须经主管领导批准,否则财务人员有权拒绝销帐;4、借款未还者原则上不得再次借款,逾期未还借支者转为个人借款从工资中扣回。
5、当月发生的费用开支必须在当月25日前完成报销。
(二)、借款流程1、借款人按规定填写《借款单》,注明借款事由、借款金额(大小写须完全一致,不得涂改)、转账或现金、并签字。
2、审批程序:主管部门经理审核签字→财务复核→总经理审批。
3、财务付款:借款人凭审批后的借款单到财务部办理领款手续。
二、日常费用报销制度及流程日常费用主要包括差旅费、电话费、交通费、办公费、低值易耗品及业务招待费、培训费、资料费等。
(一)、费用报销的规定1、报销人必须取得相应的合法票据(相关规定见发票管理制度),且发票背面有经办人和证明人签名,简述费用内容或事由。
2、填写报销单应注意:根据费用性质填写对应单据;严格按单据要求项目认真写,注明附件张数;金额大小写须完全一致(不得涂改);简述费用内容或事由。
3、按规定的审批程序报批。
4、报销3000元以上需提前一天通知财务部以便备款。
(二)、费用报销的流程:报销人整理报销单据并填写对应费用报销单→须办理申请或出入库手续的应附批准后的申请单或出入库单→部门经理审核签字→财务部门复核→总经理审批→到出纳处报销。
(三)、办公用品、低值易耗品的管理办法。
1、为了合理控制费用支出,办公用品、低值易耗品由公司行政部集中购置、统一管理并指定专人负责。
借款后有几张报销单(如何办理借款与报销手续)
在实务中,与现金付款业务有关的原始凭证主要包括从外单位取得的
发票和收据、单位内部员工因出差等事由的借款单、费用报销单、差旅费
报销单等。
1、借款单
借款单一般适用于单位内部员工为购买零星办公用品或出差等原因而
向财务部借款等事项。
借款单并没有特定的格式,可以到商店统一购买,
也可以由企业自行编制。
2、费用报销单
费用报销单是单位内部员工为单位购买零星物品,以及单位职工向单
位办理医疗费等费用报销时使用的单据。
同样,费用报销单也没有特定的格式,可以到商店统一购买,也可以
由企业自行编制。
在填制时,应将相关的原始凭证附于“原始凭证黏贴处”。
3、差旅费报销单
差旅费报销单是单位出差人员根据车(机)票、住宿发票等外来原始
凭证填制的、用来报销差旅费和出差补贴费的原始凭证,它是费用报销单
的一种特殊形式。
出差人员出差回来报销费用时,首先应到财务部门领取差旅费报销单,如实填写报销单的有关内容,如出差事由,出差起止日期、车船及住宿单
据种类与张数等,并将有关车票、机票、住宿发票等原始单据粘贴在报销
单的背后,经所在部门和单位有关领导批准签字后送
财务部门报销;财务部门根据企业的差旅费报销方法,审查费用报销情况是否符合标准,所附单据是否真实;经审核无误后,财务部门将结算出报销费用总额,然后交由出纳人员具体办理现金收付。
,。
关于费用报销、借支及材料款支付流程的具体规定(试行)为了协调公司对内、对外的业务工作安排,保证各部门工作顺利有序开展,财务部现将相关费用报销、个人借支及材料款支付流程、手续做如下规定:一、费用报销流程及要求:1、费用报销责任人:各部门指定一名助理负责收集本部门费用单据与财务部出纳办理交接;2、单据内容与格式:a.报销人填制统一格式费用报销单,报销单需有符合税务要求的发票及其他辅助证明文件附后;b.各部门助理按费用报销单逐份填制统一格式交接清单;3、费用报销要求:a.所有报销单据必须有经手人、证明人签字,并注明用款事由(不便注明的可单独贴小条说明);4、具体报销流程:审批流程:报销人填单部门助理整理单据并初核部门负责人/项目经理签批副总签批总经理/董事长签批报账流程:助理将单据及清单一并交财务部出纳签收出纳初审财务审核财务安排资金出纳付款董事长月末集中审阅5、费用报销周期:要求费用单据交财务部时间不得超过经济事项发生15天内,无特殊原因超过经济事项发生15天的单据财务部有权不予报销.二、借支流程及要求:1、借支主体:因工作需要零星借支者和符合申领备用金要求人员,借支人员仅限公司转正后员工;2、零星借支内容和格式:1)借支人须作出书面借支申请报告,说明借支事由及借支金额,副总及总经理就申请事项及申请金额做出批示;2)借支人到财务部填制统一格式借支单,并将审批后借支申请附后;3、零星借支申领流程:a. 借支申请:借支人填写借支申请部门经理签批副总签批总经理签批b. 领款流程:填写借支单(借支申请附后)财务审核财务安排资金出纳支付4、零星借支核销流程:a. 费用报销单据必须先冲减借支后剩余金额方予支付,差额多退少补,要求借支事项完成后两周内报销单据必须交财务部冲账;b. 每年春节放假前一周内所有借支必须核销;员工离职须在离职手续完毕前及时到财务部办理借支核销手续。
c. 出纳将开具收据交借支人作为借支冲销还款的凭据。
各项报销、借款单据规定第一章总则为了规范公司的管理制度,贯彻公司财务管理制度,严肃公司的财经纪律,特制定如下财务管理规定。
第二章单据分类第一条费用报销单:用于业务招待费、办公用品、通讯费、运费、邮寄费、会务费、房租物管水电费、公司汽车费用、培训费、社保费、年检费、税费等的报销。
第二条差旅费报销单:用于公共汽车票、长途客车票、出租车票、火车票、飞机票、住宿费等的报销。
第三条报销单据粘贴单:用于粘贴体积较小数量较多的票据。
一张报销费用粘贴单只能相对贴一张费用报销单或差旅费报销单。
第四条借款审批单:用于借款时所要填写的单据。
第三章对各种单据的填制要求第五条记录要真实。
单据所反映的经济业务必须合法和真实,即符合国家有关政策、法令、法规、制度的要求;单据上填列的内容、数字,必须真实可靠,符合有关经济业务的实际情况,不得弄虚作假,更不得伪造单据。
第六条内容要完整。
单据填写的项目要逐项填写,不可缺漏;名称要写全称,不能简化;品名或用途要填写明确,不许含糊不清;有关人员的签章必须齐全。
第七条手续要完备。
从外单位取得的单据,必须盖有填制单位的公章;所谓“公章”,应是具有法律效力和规定用途、能够证明单位身份和性质的印鉴,如业务公章、财务专用章、发票专用章、收款专用章或结算专用章等。
个人填制的单据,必须有填制人员的签名,必须有经办部门负责人或其指定的人员的签名。
总之,单据必须符合手续完备的要求,以明确经济责任,确保单据的合法性,真实性。
第八条书写要清楚、规范。
各种单据的书写要用蓝色或黑色墨水(套写的可用圆珠笔)。
文字要简要,字迹要工整、清楚、易于辨认,不得使用未经国务院公布的简化字。
一式几联的单据,应当注明各联的用途。
套写时,一定要写透,避免上面清楚,下面模糊。
凡填有大写和小写金额的单据,大小写金额必须相符,小写金额阿拉伯数字应一个一个地写,不得连笔写。
在金额前要填写人民币符号:“¥”,人民币符号“¥”与阿拉伯数字之间不得留有空白,金额数字一律填写到角分,无角分的,写“00”或符号“—”,除表示单价等情况外。