分类计数原理与分布计数原理
- 格式:ppt
- 大小:292.50 KB
- 文档页数:24
分类计数原理与分步计数原理例题一、分类计数原理例题1:有4个不同的苹果和3个不同的橘子,请问由这些水果组成一串长度为7的水果串有多少种情况?解析:根据分类计数原理,我们可以将问题分解为两个步骤来考虑。
首先,我们要确定苹果的数量,假设苹果的数量为0、1、2、3或4,那么橘子的数量就是7减去苹果的数量。
1.当苹果数量为0时,橘子数量为7,这种情况只有1种。
2.当苹果数量为1时,橘子数量为6,这种情况有3种。
3.当苹果数量为2时,橘子数量为5,这种情况有3*2=6种。
4.当苹果数量为3时,橘子数量为4,这种情况有3*2*1=6种。
5.当苹果数量为4时,橘子数量为3,这种情况有3*2*1*1=6种。
所以,组成一串长度为7的水果串的种类总数为1+3+6+6+6=22种。
二、分步计数原理分步计数原理是将大问题分解为若干个小问题,然后将小问题的计数结果相乘得到最终的结果。
例题2:假设John有3个不同的帽子和4个不同的围巾,他每天只能戴一个帽子和一条围巾,请问他有多少种不同的搭配方式?解析:根据分步计数原理,我们可以将问题分解为两个小问题。
首先,我们可以计算帽子和围巾的搭配方式数量:-帽子的选择有3种,围巾的选择有4种,因此搭配方式数量为3*4=12种。
所以,John有12种不同的搭配方式。
例题3:旅行团计划去三个不同的城市,在每个城市停留的天数分别为4天、5天和6天,且天数的顺序不限,请问旅行团一共有多少种行程方案?解析:根据分步计数原理,我们可以将问题分解为三个小问题。
首先,我们可以计算每个城市的行程天数的选择数量:-第一个城市的停留天数有4天、5天和6天三种选择,第二个城市的停留天数有3种选择,第三个城市的停留天数有2种选择。
所以,旅行团一共有3*3*2=18种行程方案。
综上所述,分类计数原理和分步计数原理是解决组合问题常用的两种计数方法。
通过分解大问题为小问题,我们可以更方便地解决组合计数问题。
这两种方法可以相互结合使用,也可以单独使用,取决于具体的问题。
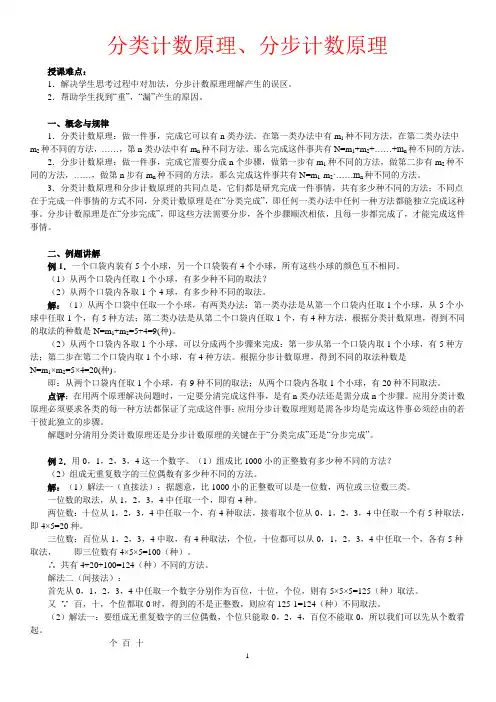
分类计数原理、分步计数原理授课难点:1.解决学生思考过程中对加法,分步计数原理理解产生的误区。
2.帮助学生找到“重”,“漏”产生的原因。
一、概念与规律1.分类计数原理:做一件事,完成它可以有n类办法。
在第一类办法中有m1种不同方法,在第二类办法中m2种不同的方法,……,第n类办法中有m n种不同方法。
那么完成这件事共有N=m1+m2+……+m n种不同的方法。
2.分步计数原理:做一件事,完成它需要分成n个步骤,做第一步有m1种不同的方法,做第二步有m2种不同的方法,……,做第n步有m n种不同的方法。
那么完成这件事共有N=m1·m2·……m n种不同的方法。
3.分类计数原理和分步计数原理的共同点是,它们都是研究完成一件事情,共有多少种不同的方法;不同点在于完成一件事情的方式不同,分类计数原理是在“分类完成”,即任何一类办法中任何一种方法都能独立完成这种事。
分步计数原理是在“分步完成”,即这些方法需要分步,各个步骤顺次相依,且每一步都完成了,才能完成这件事情。
二、例题讲解例1.一个口袋内装有5个小球,另一个口袋装有4个小球,所有这些小球的颜色互不相同。
(1)从两个口袋内任取1个小球,有多少种不同的取法?(2)从两个口袋内各取1个4球,有多少种不同的取法。
解:(1)从两个口袋中任取一个小球,有两类办法:第一类办法是从第一个口袋内任取1个小球,从5个小球中任取1个,有5种方法;第二类办法是从第二个口袋内任取1个,有4种方法,根据分类计数原理,得到不同的取法的种数是N=m1+m2=5+4=9(种)。
(2)从两个口袋内各取1个小球,可以分成两个步骤来完成:第一步从第一个口袋内取1个小球,有5种方法;第二步在第二个口袋内取1个小球,有4种方法。
根据分步计数原理,得到不同的取法种数是N=m1×m2=5×4=20(种)。
即:从两个口袋内任取1个小球,有9种不同的取法;从两个口袋内各取1个小球,有20种不同取法。
分类计数原理和分步计数原理的区别
《分类计数原理和分步计数原理的区别》
嘿呀,今天咱来唠唠分类计数原理和分步计数原理的差别哈。
就说我上次去超市买水果吧,那可真是让我深刻体会到了这两者的不同呢。
我一进超市水果区,哇,各种各样的水果摆在那。
我先看到了苹果,有红苹果、青苹果,这就是分类计数原理呀,我可以一类一类地数,红苹果有几个,青苹果有几个。
然后呢,我又看到了香蕉,嘿,香蕉也有不同的品种呢。
接着重点来了哈,我决定买些水果回家做水果沙拉。
我想选苹果、香蕉和橙子。
我先挑苹果,挑完红的挑青的,这一步完成了;然后再去挑香蕉,挑完一种香蕉又挑另一种,这又是一步;最后去挑橙子,这是第三步。
这整个过程可不就是分步计数原理嘛,一步一步地来,每一步都有不同的选择和可能性。
你看,在超市买水果这么一件平常的事儿,就把这两个原理体现得淋漓尽致呀。
分类计数原理就是把东西分成不同的类来数,分步计数原理呢就是一步一步地做事,每一步都有多种选择。
这下是不是很好理解啦!以后再遇到类似的情况,咱就能清楚地分辨出来啦。
哎呀,生活中处处都有学问呢!。
分类加法计数原理和分布乘法计数原理一、回顾教材·知识梳理分类加法计数原理:完成一件事有n 类不同方案,在第1类方案中有m 1种不同的方法,在第2类方案中有m 2种不同的方法,.....在第n 类方案中有m n 种不同的方法,那么完成这件事共有 种不同的方法.(对应微体验1、2)分布乘法计数原理:完成一件事需要n 个步骤,做第1步有N 1种不同的方法,做第2步有N 2种不同的方法,…做第n 步有N O 种不同的方法,那么完成这件事共有 种不同的方法.(对应微体验3、4)分类加法计数原理 分步乘法计数原理 联系都是完成一件事的不同方法种数的问题 区别 1、 分类2、 每类办法都是独立完成,并且只需一种方法就可完成这件事。
3、 互斥且独立1、 分步2、 “步步相依”即各个步骤是相互依存的,必须每步都完成了,才算做完这件事 注意分类要“不重不漏” 分步要“步骤完整” 二、基础检测·查漏补缺微体验1:用一个大写的英文字母或一个阿拉伯数字给教室里的一个座位编号,总共能编出多少种不同的号码? 微体验2:在填写高考志愿时,一名高中毕业生了解到,",#两所大学各有一些自己感兴趣的强项专业,如表:问1:如果这名同学只能选一个专业,那么他共有多少种选择?问2:在微体验2中,如果数学也是A 大学的强项专业,则A 大学共有6个专业可以选择,B 大学共有4个专业可以选择,那么用分类加法计数原理,得到这名同学可能的专业选择种数为6+4=10.这种算法有什么问题?微体验3:用前6个大写的英文字母和1~9个阿拉伯数字,以"1,"2…"9,#1,#2,…的方式给教室里的一个座位编号,总共能编出多少种不同的号码?微体验4:某班有男生30名,女生24名,从中任选男生和女生各1名代表班级参加比赛,共有多少种不同的选法?三、考点分类·全面突破考点一:分类加法计数原理的应用例1:在所有的两位数中,个位数字大于十位数字的两位数的个数为( )变式1:设a ,b ,c∈{1,2,3,4},若以a ,b ,c 为三条边的长构成一个等腰三角形,则这样的三角形有 个。
分类计数原理和分步计数原理的理解与简单应用(833200)新疆奎屯市第一高级中学特级教师 王新敞分类计数原理与分步计数原理是计数问题的基本原理,体现了解决问题时将其分解的两种常用方法,即把问题分类解决和分步解决.分类计数原理:做一件事情,完成它可以有n 类办法,在第一类办法中有1m 种不同的方法,在第二类办法中有2m 种不同的方法,……,在第n 类办法中有n m 种不同的方法那么完成这件事共有12n N m m m =+++ 种不同的方法分步计数原理:做一件事情,完成它需要分成n 个步骤,做第一步有1m 种不同的方法,做第二步有2m 种不同的方法,……,做第n 步有n m 种不同的方法,那么完成这件事有12n N m m m =⨯⨯⨯ 种不同的方法两个基本原理的作用:计算做一件事完成它的所有不同的方法种数两个基本原理的区别:一个与分类有关,一个与分步有关;加法原理是“分类完成”,乘法原理是“分步完成”原理浅释:①分类计数原理(加法原理)中,“完成一件事,有n 类办法”,是说每种办法“互斥”,即每种方法都可以独立地完成这件事,同时他们之间没有重复也没有遗漏.进行分类时,要求各类办法彼此之间是相互排斥的,不论那一类办法中的哪一种方法,都能独立完成这件事.只有满足这个条件,才能直接用加法原理,否则不可以.②分步计数原理(乘法原理)中,“完成一件事,需要分成n 个步骤”,是说每个步骤都不足以完成这件事,这些步骤,彼此间也不能有重复和遗漏.如果完成一件事需要分成几个步骤,各步骤都不可缺少,需要依次完成所有步骤才能完成这件事,而各步要求相互独立,即相对于前一步的每一种方法,下一步都有m 种不同的方法,那么完成这件事的方法数就可以直接用乘法原理.可以看出“分”是它们共同的特征,但是,分法却大不相同.两个原理的公式是: 12n N m m m =+++ , 12n N m m m =⨯⨯⨯这种变形还提醒人们,分类和分步,常是在一定的限制之下人为的,因此,在这里我们大有用武之地:可以根据解题需要灵活而巧妙地分类或分步.强调知识的综合是近年的一种可取的现象.两个原理,可以与物理中电路的串联、并联类比.例1 电视台在“欢乐今宵”节目中拿出两个信箱,其中存放着先后两次竞猜中成绩优秀的观众来信,甲信箱中有30封,乙信箱中有20封.现由主持人抽奖确定幸运观众,若先确定一名幸运之星,再从两信箱中各确定一名幸运伙伴,有多少种不同的结果? 解:分两类:(1)幸运之星在甲箱中抽,再在两箱中各定一名幸运伙伴,有30×29×20=17400种结果;(2)幸运之星在乙箱中抽,同理有20×19×30=11400种结果.因此共有17400+11400=28800种不同结果.点评:在综合运用两个原理时,既要合理分类,又要合理分步,一般情况是先分类再分步. 例2 从集合{1,2,3,…,10}中,选出由5个数组成的子集,使得这5个数中的任何两个数的和不等于11,这样的子集共有多少个?解:和为11的数共有5组:1与10,2与9,3与8,4与7,5与6,子集中的元素不能取自同一组中的两数,即子集中的元素取自5个组中的一个数.而每个数的取法有2种,所以子集的个数为2×2×2×2×2=25=32.点评:解本题的关键是找出和为11的5组数,然后再用分步计数原理求解. 例2中选出5个数组成子集改为选出4个数呢? (答案:C 45·24=80个).例3 某城市在中心广场建造一个花圃,花圃分为6个部分(如下图).现要栽种4种不同颜色的花,每部分栽种一种且相邻部分不能栽种同样颜色的花,不同的栽种方法有_____________种.(以数字作答) 解法一:从题意来看6部分种4种颜色的花,又从图形看知必有2组同颜色的花,从同颜色的花入手分类求. (1)②与⑤同色,则③⑥也同色或④⑥也同色,所以共有N 1=4×3×2×2×1=48种;(2)③与⑤同色,则②④或⑥④同色,所以共有N 2=4×3×2×2×1=48种;(3)②与④且③与⑥同色,则共有N 3=4×3×2×1=24种.所以,共有N =N 1+N 2+N 3=48+48+24=120种.解法二:记颜色为A 、B 、C 、D 四色,先安排1、2、3有A 34种不同的栽法,不妨设1、2、3已分别栽种A 、B 、C ,则4、5、6栽种方法共5种,由以下树状图清晰可见.根据分步计数原理,不同栽种方法有N =A 34×5=120. 答案:120点评:①解法一是常规解法,解法二安排4、5、6时又用了分类和列举的方法. ②较复杂的应用题,需确定或设计出完成事件的程序,依需要分类或分步(“类”与“类”之间独立且并列,“步”与“步”相依且连续)而每个程序都是简单的排列组合问题.例4 (1)有红、黄、白色旗子各n 面(n >3),取其中一面、二面、三面组成纵列信号,可以有多少不同的信号?(2) 有1元、5元、10元的钞票各一张,取其中一张或几张,能组成多少种不同的币值?(1) 解 因为纵列信号有上、下顺序关系,所以是一个排列问题,信号分一面、二面、三面三种情况(三类),各类之间是互斥的,所以用加法原理:①升一面旗,共有3种信号;②升二面旗,要分两步,连续完成每一步,信号方告完成,而每步又是独立的事件,故用乘法原理,因同色旗子可重复使用,故共有3×3=9种信号;③升三面旗,有3×3×3=27种信号.所以共有3+9+27=39种信号.(2) 解:计算币值与顺序无关,所以是一个组合问题,有取一张、二张、三张、四张四种情况,它们彼此是互斥的,用加法原理.因此,不同币值有=15(种)点评 (1) 排列、组合的区别在于顺序性,前者“有序”而后者“无序”;加法原理与654321D D C C D C BD 654C B D乘法原理的区别在于联斥性,前者“斥”——互斥独立事件,后者“联”——相依事件.因而有“顺序”决“问题”,“联斥”定“原理”的说法.(2)加、乘原理是排列、组合问题的理论依据,在分析问题和指导解题中起着关键作用,运用加法原理的关键在于恰当地分类(分情况),要使所分类别既不遗漏,也不重复;运用乘法原理的关键在于分步,要正确设计分步的程序,使每步之间既互相联系,又彼此独立.例5 d c b a ,,,排成一行,其中a 不排第一,b 不排第二,c 不排第三,d 不排第四的不同排法共有多少种?解:依题意,符合要求的排法可分为第一个排b,c,d 中的某一个,共3类,每一类中不同排法可采用画“树图”的方式逐一排出:符合题意的不同排法共有9种点评:按照分“类”的思路,本题应用了分类计数原理,为把握不同排列的规律,“树图”是一种具有直观现象的有效做法.分类计数和分步计数两个原理是排列组合计数的理论依据,类与类之间独立且并列,步与步相依且连续;计算关键:审题、判断分类还是分步?(分类相加,分步相乘)、判断排列还是组合?(有序排列、无序组合).。