电缆电线出厂检验报告
- 格式:doc
- 大小:27.00 KB
- 文档页数:1
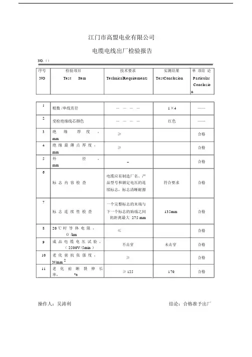
江门市高盟电业有限公司
电缆电线出厂检验报告
NO.()
序号检验项目技术要求实测结果单项结论NO Test Item TechnicalRequirements TestConclusion Particular
Conclusio
n
1
根数 /单线直径————1×4——
2
受检绝缘线芯颜色————红色——
3绝缘厚度,
≥合格mm
4绝缘最薄点厚度,
≥合格mm
5外径,
~合格mm
6
电缆应有制造厂名、产
标志内容检查品型号和额定电压的连符合要求合格
续标志,标志清晰耐擦
7一个完整标志的末端与
标志连续性检查下一个标志的始端之间135mm合格
的距离最大 275 mm
820 ℃时导体电阻,
≤合格Ω /km
9成品电缆电压试验,
不击穿未击穿合格( 2500V /5min )
10老化前抗张强度,
≥合格N/mm 2
11老化前断裂伸长
≥ 125170合格率,%
操作人:吴涛利结论:合格准予出厂。
电缆出厂试验报告报告编号:2024-XXX-XXX-XXX发货日期:2024年X月X日一、试验目的:为了确保电缆产品质量,保障用户正常使用,本次试验对电缆进行了出厂试验,主要包括外观检查、电气性能测试、物理性能测试等项目,以确认产品是否符合技术要求和标准规范。
二、试验方法:根据相应的国家标准和电缆生产企业制定的规程,对电缆进行严格试验。
试验过程中,全部试验项目均按标准规定的试验条件、试验方法进行,由专业人员操作并记录试验结果。
三、试验项目及结果:1.外观检查试验对象:电缆型号XXXX试验标准:GB/TXXXX结果:经外观检查,电缆表面平整光滑,无明显损伤或污染,标识清晰可辨,符合标准要求。
2.电气性能测试试验对象:电缆型号XXXX试验标准:GB/TXXXX结果:经电气性能测试,电缆的电阻、绝缘电阻、局部放电以及电缆长度等参数均符合标准要求。
具体测试结果详见下表:试验项目,标准值,测试值----------,--------,--------电阻(Ω/km) ,≥标称值,完全符合局部放电(pC),≤10,完全符合长度(m),标称值,完全符合3.物理性能测试试验对象:电缆型号XXXX试验标准:GB/TXXXX结果:经物理性能测试,电缆的拉伸强度、耐磨损性、剥离性能等参数均符合标准要求。
具体测试结果详见下表:试验项目,标准值,测试值----------,--------,--------拉伸强度(MPa),≥标称值,完全符合耐磨损性(mm³),≤标称值,完全符合剥离性能(N),≥标称值,完全符合四、试验结论:根据以上试验结果分析,电缆型号XXXX的外观、电气性能和物理性能均符合国家标准GB/TXXXX的要求,产品出厂合格。
五、试验备注:1.电缆出厂试验仅对货物出厂前进行检验,不涵盖在运输过程中的损坏情况,因此,在使用电缆时请注意保护和安装操作。
2.本试验报告仅适用于本次试验的电缆型号、批次,不得用于其他电缆产品。
电缆出厂检测报告模板
1. 产品信息
产品名称电缆
规格型号XX
执行标准XX
生产日期XX
2. 检测设备
设备名称型号
高电压耐压试验仪XXX
接地电阻测试仪XXX
数字接地电阻测试仪XXX (选配)
3. 检测标准
本次电缆出厂检测采用以下标准:
•GB/T 11017-2014《电力电缆通用规范》
•GB/T 3048.1-2013《实验室电气设备的一般要求第1部分:通用要求》
•DL/T 1348-2013《发电厂固体绝缘电缆试验规程》
4. 检测项目及结果
检测项目检测结果
1. 外观检查合格
2. 导体电阻≤0.15Ω/km
3. 绝缘电阻≥10000 MΩ·km(20℃)
4. 直流电压试验(5min)60 minutes, 无穿孔、无击穿
5. 交流耐压试验(1min)36/45 kV, 无穿孔、无击穿
6. 接地电阻(将设备接地)≤0.2Ω
5. 检测结论
本次出厂检测结果表明电缆产品符合相关检测标准和要求,通过外观检测、导体电阻、绝缘电阻、直流电压试验、交流耐压试验和接地电阻检测项目的检测。
建议客户在运输和使用过程中注意保护和维护电缆产品,以确保其正常使用寿命。
6. 检测人员
姓名职称签名
张三检验员
李四检验员
7. 其他
•本检测报告仅对本次出厂检测结果进行了记录,不得作为其他用途;
•如有问题或异议,欢迎联系本公司技术服务人员。
电线电缆检测报告
1. 检测目的。
本次检测旨在对电线电缆进行全面的检测,以确保其在使用过程中能够正常运行,同时也为了保障使用者的安全。
2. 检测对象。
本次检测对象为公司使用的各类电线电缆,包括配电线、控制线、通信线等,
涵盖了不同的电压等级和用途范围。
3. 检测方法。
我们采用了多种检测方法,包括外观检查、电气性能测试、绝缘电阻测试、接
地测试、电缆长度测量等,以确保全面、准确地检测电线电缆的状态。
4. 检测结果。
经过检测,我们发现部分电线电缆存在外观损坏、绝缘老化、接地不良等问题。
这些问题可能会影响电线电缆的正常使用,甚至存在安全隐患。
5. 建议措施。
针对检测结果,我们建议对存在问题的电线电缆进行更换或修理,以确保其安
全可靠地运行。
同时,我们也建议加强对电线电缆的定期检测和维护,以提高其使用寿命和安全性。
6. 结论。
通过本次检测,我们发现了电线电缆存在的一些问题,并提出了相应的解决方案。
希望公司能够重视电线电缆的安全问题,采取有效措施,确保电线电缆在使用过程中能够安全可靠地运行。
7. 检测单位。
本次检测由公司的专业技术人员进行,所有检测结果均经过严格的检验和验证,具有一定的可靠性和准确性。
8. 联系方式。
如有任何疑问或需要进一步了解检测结果,请联系公司,我们将竭诚为您提供
帮助和咨询。
以上为本次电线电缆检测的报告内容,希望能够对公司的安全生产和电气设备
管理提供一定的参考和帮助。
电缆入厂检验报告模板
检验单位信息
检验单位名称:(填写检验公司或检验机构名称)
检验人员:(填写负责本次检验的检验人员姓名)
联系方式:(填写检验人员的联系方式)
被检物品信息
检验项目:电缆
批次号:(填写产品批次号)
生产厂家:(填写生产厂家名称)
产品型号:(填写电缆型号)
规格:(填写电缆规格)
数量:(填写检验的电缆数量)
检验结果
外观检验
•外观合格情况:(填写检验结果,例如:电缆表面无明显损伤、破损等)
•外观不合格情况:(若有不合格情况,则需要在此处详细记录)
结构检验
•结构合格情况:(填写检验结果,例如:电缆结构完好、符合标准要求)
•结构不合格情况:(若有不合格情况,则需要在此处详细记录)
化学性能检验
•化学性能合格情况:(填写检验结果,例如:电缆化学性能符合标准要求)
•化学性能不合格情况:(若有不合格情况,则需要在此处详细记录)
电性能检验
•电性能合格情况:(填写检验结果,例如:电缆电性能符合标准要求)
•电性能不合格情况:(若有不合格情况,则需要在此处详细记录)检验结论
本次电缆检验结果如下:
(填写检验结论,例如:本批电缆全部合格/部分合格/不合格)
备注
(在此处填写其他需要补充说明的事项)。
电线电缆检验报告(二)引言概述:本文是对电线电缆检验报告(二)进行详细阐述。
该检验报告是针对特定电线电缆进行的检验,旨在评估其质量和符合性。
本文将从五个大点切入,分别是外观检查、物理性能测试、电气性能测试、绝缘性能测试和耐火性能测试。
每个大点将详细讨论其中的5-9个小点,旨在全面了解电线电缆的检验情况。
正文内容:1. 外观检查1.1 外观检验的目的1.2 检查项目1:表面缺陷检查1.3 检查项目2:标识检查1.4 检查项目3:印字和标签检查1.5 检查项目4:包装状态检查1.6 检查项目5:导体外观检查1.7 检查项目6:绝缘材料外观检查1.8 检查项目7:外护套外观检查1.9 检查项目8:屏蔽层外观检查2. 物理性能测试2.1 物理性能测试的目的2.2 测试项目1:导体直径测量2.3 测试项目2:绝缘厚度测量2.4 测试项目3:外护套厚度测量2.5 测试项目4:耐机械负荷性能测试 2.6 测试项目5:剥离力测试2.7 测试项目6:拉伸强度测试2.8 测试项目7:耐热性能测试2.9 测试项目8:抗高温老化性能测试3. 电气性能测试3.1 电气性能测试的目的3.2 测试项目1:导体直流电阻测试 3.3 测试项目2:绝缘电阻测试3.4 测试项目3:介质损耗因数测试 3.5 测试项目4:耐电压强度测试3.6 测试项目5:放电测试3.7 测试项目6:电容测试3.8 测试项目7:绝缘电阻指标测试3.9 测试项目8:局部放电测试4. 绝缘性能测试4.1 绝缘性能测试的目的4.2 测试项目1:电晕起始电压测试4.3 测试项目2:荷电粒子感应试验4.4 测试项目3:介质耐压强度测试4.5 测试项目4:局部放电测试4.6 测试项目5:介质损耗因数测试4.7 测试项目6:绝缘电阻测试4.8 测试项目7:介质电阻指标测试4.9 测试项目8:电容测试5. 耐火性能测试5.1 耐火性能测试的目的5.2 测试项目1:燃烧试验5.3 测试项目2:自熄性能测试5.4 测试项目3:燃烧烟密度测试5.5 测试项目4:滴落燃烧性能测试5.6 测试项目5:耐热性能测试5.7 测试项目6:绝缘电阻测试5.8 测试项目7:耐火电缆抗冻性能测试5.9 测试项目8:耐火电缆承压燃烧测试总结:通过对电线电缆的外观检查、物理性能测试、电气性能测试、绝缘性能测试和耐火性能测试的全面评估,可以对其质量和符合性进行综合判断。
电线电缆出厂检验报告1. 背景介绍电线电缆是现代社会中不可或缺的基础设施,广泛应用于建筑、交通、通信等领域。
为确保电线电缆的质量和安全性能,出厂检验是必不可少的环节。
本报告旨在介绍电线电缆出厂检验的流程和标准。
2. 检验流程2.1 材料检验首先,对电线电缆的原材料进行检验。
主要包括导体、绝缘材料和护套材料。
导体应符合特定的规格要求,例如导体的直径、电阻等。
绝缘材料和护套材料应具备一定的绝缘性能和耐热性能。
2.2 外观检验外观检验是判断电线电缆外观质量的重要环节。
检验人员需要对电线电缆的光洁度、色泽、尺寸以及标志、标牌等进行检查。
任何外观缺陷都可能影响电线电缆的正常使用。
2.3 电性能测试电性能测试是评估电线电缆导电性能的关键步骤。
通常包括以下几个方面:•电阻测试:测量导线的电阻,确保其符合规定范围。
•绝缘电阻测试:检测绝缘材料的绝缘性能,通常要求绝缘电阻达到一定的阈值。
•电气强度测试:通过施加一定的电压,检测电线电缆是否能够承受正常工作条件下的电压。
•耐燃性测试:评估电线电缆在火灾情况下的耐燃性能。
2.4 包装检验最后,对电线电缆的包装进行检验。
包装应符合相关标准,确保电线电缆在运输和存储过程中不受损。
3. 标准和要求3.1 国家标准电线电缆出厂检验需要遵循国家相关的标准。
例如,中国国家标准《电线电缆制品品质外观检验标准》(GB/T 2951)规定了电线电缆外观检验的要求。
3.2 行业标准除了国家标准外,还有一些行业标准也需要参考。
不同行业对电线电缆的性能要求有所差异,因此需要根据具体行业的标准进行相应的检验。
3.3 自我要求一些制造商还会根据自身的要求制定一些额外的检验标准。
这些标准可能包括更严格的电性能测试、更详细的外观检验等。
4. 检验结果和报告4.1 检验结果根据电线电缆的检验结果,可以判断其是否符合相关标准和要求。
如果电线电缆通过了全部检验项目,则可判定为合格产品。
如果出现不合格情况,则需要进一步追踪问题原因,并采取相应的纠正措施。
上海申工电线电缆有限公司
电线电缆出厂(确认)检验报告单
试样名称:型号规格:
试验依据:温度:℃米数: m
试验项目标准要求试验结果单项
评定
备注
受检绝缘线芯颜色
导体
导体单丝根数根
单丝直径最大 mm 20℃时导体电阻≤Ω/km
绝缘
平均厚度≥ mm 最薄点厚度≥ mm
护套
平均厚度≥ mm 最薄点厚度≥ mm
外径平均外径
下限: mm
上限: mm 椭圆度
≤15%×
= mm
标志
电缆表面印字完整、耐擦、清晰标志间距离≤ mm 电压试验
施加Ac
KV/5min,不击穿
绝缘机械性能
绝缘老化前抗张
强度——中间值
≥ N/mm2绝缘老化前断裂
伸长率——中间值
≥ %
护套机械性能
护套老化前抗张
强度——中间值
≥ N/mm2护套老化前断裂
伸长率——中间值
≥ %
试验结论
经本公司质量部质检员对该批电线电缆抽样试验,所检项目均能满足标准
要求,属合格品,准予出厂。
检验员:日期:审核:日期:
备注
注:“P”表示该项目合格,“F”表示该项目不合格,“N”表示该项目不要求检测。
电缆出厂报告
(此处需加上电缆厂的名称、地址、出厂日期及该电缆的生产
批号等信息)
一、电缆概述
该电缆是一款具备耐火、高温、耐腐蚀、抗电磁干扰等特性的
高压电缆,用于输送电力。
二、检测项目及结果
1. 外观检验:外观无明显划痕、毛边、颜色一致,无明显形变。
2. 弯曲半径:符合制造标准,可满足安装条件。
3. 容量检测:该电缆容量与生产要求一致,符合国家标准。
4. 硬度试验:电缆外护层硬度合格,成型性能良好。
5. 绝缘电阻试验:该电缆的绝缘电阻符合国家标准。
6. 电气强度试验:最高试验电压为(需加上电压数值),电气强度特性良好。
三、结论
该电缆出厂前进行了多次严格检测,检验结果符合制造要求和国家标准,可放心使用。
四、注意事项
该电缆的安装、使用和维护应严格按照国家标准进行,切勿在高温、潮湿等环境下使用,以保证其长期稳定运行。
以上为电缆出厂报告,如有疑问,请及时联系电缆厂。
电线电缆检验报告模板篇一:电线电缆检验报告(masuwww标准版)电线电缆检验报告 TEST REPORT编号:京监12-3809(XX)国认监字(35)号 XX(A02-1000)号Product铜芯阻燃交联聚乙烯绝缘聚录乙烯护套电力电缆—————————————————————————样品名称 Model//1KV5×10 —————————————————————————规格型号北京世纪中玺电线电缆有限公司Applicant—————————————————————————委托单位北京世纪中玺电线电缆有限公司Manufacturer—————————————————————————标称生产单位委托检验Type of Test —————————————————————————检测类别北京市产品质量监督检验所(章)Beijing Products Quality Suprevision and inspection lnstitute北京市产品质量监督检验所Beijing Products Quality Suprevision and inspection lnstitute检验报告共4页第1页批准:审核:主检: Approver Verifier Main inspect北京市产品质量监督检验所Beijing Products Quality Suprevision and inspection lnstitute检验报告共4页第2页北京市产品质量监督检验所Beijing Products Quality Suprevision and inspection lnstitute检验报告共4页第3页北京市产品质量监督检验所Beijing Products Quality Suprevision and inspection lnstitute检验报告共4页第4页篇二:电线电缆出厂检验报告XXX电线电缆有限公司确认检验记录(护套线)编号:试验:校对:篇三:电线电缆检测报告检测单位:批准:审核:试验:。
电线电缆检测报告一、检测对象本次检测的对象为一批进口电线电缆产品,共包括10种规格型号的电线电缆。
二、检测目的本次检测的目的是对进口电线电缆产品进行质量检验,确保其符合国家相关标准和技术规范要求,提供安全可靠的电力传输和应用。
三、检测方法本次检测采用非损伤性检测方法,包括外观检测、电性能检测和物理性能检测。
具体的检测方法和仪器设备如下:1.外观检测通过目测和镜检等方法,对电线电缆外观进行检查。
主要检测项包括外包装是否完整无损、是否存在异物、是否存在明显的外观缺陷等。
2.电性能检测采用电性能测试仪器对电线电缆的电阻、绝缘电阻、介质损耗角正切以及交流电耐压等参数进行测试。
3.物理性能检测通过拉伸试验、弯曲试验、耐燃试验等手段,对电线电缆的机械性能和耐磨性能进行检测。
四、检测结果根据上述的检测方法,对10种规格型号的电线电缆进行了检测。
以下为检测结果摘要:1.外观检测所有电线电缆产品外包装完好,无明显的外观缺陷或异物。
2.电性能检测所有电线电缆产品的电阻、绝缘电阻和介质损耗角正切都符合国家相关标准和技术规范要求。
交流电耐压测试结果显示,所有电线电缆产品在额定电压下未发生击穿或闪络现象,符合国家相关安全要求。
3.物理性能检测拉伸试验结果显示,所有电线电缆产品的拉伸强度都满足国家相关标准和技术规范要求。
弯曲试验结果显示,所有电线电缆产品在规定弯曲半径下无明显断裂或损伤。
耐燃试验结果显示,所有电线电缆产品在明火下均未燃烧或延燃,符合国家相关安全要求。
五、结论根据以上检测结果,所有电线电缆产品均符合国家相关标准和技术规范要求,具有良好的电性能和物理性能。
可以放心使用在电力传输和应用中,提供安全可靠的电源供应。
电力电缆检验报告
自查报告。
日期,2023年10月15日。
检验单位,XX电缆有限公司。
检验项目,电力电缆外观检查、绝缘电阻测试、导体电阻测试、绝缘耐压测试、外径测量、包装检查。
自查内容:
1. 外观检查,对电缆外皮进行全面检查,确保没有明显的损伤、划痕或破裂。
2. 绝缘电阻测试,使用绝缘电阻测试仪对电缆进行测试,确保
绝缘电阻符合相关标准要求。
3. 导体电阻测试,使用导通测试仪对电缆导体进行测试,确保
导体电阻在合格范围内。
4. 绝缘耐压测试,使用绝缘耐压测试仪对电缆进行测试,确保
电缆的绝缘层能够承受规定的耐压值。
5. 外径测量,使用外径测量仪对电缆外径进行测量,确保外径
符合标准要求。
6. 包装检查,对电缆包装进行检查,确保包装完好,无破损或
变形。
自查结果:
1. 外观检查,所有电缆外皮均无明显损伤或划痕。
2. 绝缘电阻测试,所有电缆的绝缘电阻均符合标准要求。
3. 导体电阻测试,所有电缆的导体电阻均在合格范围内。
4. 绝缘耐压测试,所有电缆的绝缘层均能够承受规定的耐压值。
5. 外径测量,所有电缆的外径均符合标准要求。
6. 包装检查,所有电缆包装完好,无破损或变形。
结论,经过自查,所有电缆均符合相关标准要求,可以进行下一步的出厂检验和交付。
同时,我们将继续加强质量管理,确保产品质量和安全。
自查人,XX(签名)日期,2023年10月15日。
以上为自查报告,如有不足之处,敬请指正。
电力电缆检验报告()
电力电缆检验报告。
自查报告。
日期,2022年10月15日。
为了确保电力电缆的质量和安全性,我对公司所生产的电力电缆进行了自查。
以下是自查报告的内容:
一、外观检查。
1. 检查电力电缆外皮是否有明显的损坏、磨损或裂纹。
2. 检查电力电缆表面是否有异物或污物附着。
3. 检查电力电缆标识是否清晰可见。
二、尺寸检查。
1. 使用测量工具对电力电缆的直径、长度进行测量,确保符合
标准要求。
三、电气性能检查。
1. 使用电阻计对电力电缆的绝缘电阻进行测试,确保符合标准
要求。
2. 对电力电缆的导通性能进行测试,确保电缆内部导线连接良好。
四、耐压测试。
1. 对电力电缆进行耐压测试,确保在规定的电压下不会出现击
穿或漏电现象。
五、包装检查。
1. 检查电力电缆的包装是否完好,防止在运输过程中受到损坏。
根据以上自查内容,我确认公司所生产的电力电缆在外观、尺寸、电气性能、耐压和包装方面均符合标准要求。
但也发现了一些
小问题,例如部分电缆外皮有轻微磨损,已经通知相关部门进行修复和改进。
希望通过自查报告,能够及时发现和解决电力电缆生产过程中存在的问题,确保产品质量和安全性,提升公司产品的竞争力。
引言概述:电线电缆是现代工业生产和生活中不可或缺的重要电力传输装置。
为了确保电线电缆的质量和安全性能,进行检验和测试是非常必要的。
本报告是对电线电缆进行的第二阶段的检验报告,主要包括材料和外观检验、绝缘和电阻测试、物理性能测试、电缆结构测试和耐火性能测试五个大点,详细阐述了小点中的各项测试内容和结果,并对整个检验过程进行总结。
正文内容:一、材料和外观检验1.检验电线电缆的原材料,包括导体、绝缘层和护套材料的规格与质量。
2.对电线电缆的外观进行检测,包括外观色泽、光洁度、表面平整度等方面,确保外观无明显缺陷。
二、绝缘和电阻测试1.绝缘测试:使用绝缘电阻测试仪器对电线电缆的绝缘层进行测试,检测其绝缘性能是否达到标准要求。
2.电阻测试:使用电阻测试仪器对电线电缆的导体进行测试,检测导体的电阻值是否符合标准要求。
三、物理性能测试1.弯曲性能测试:对电线电缆进行弯曲测试,检测其在不同弯曲角度下的性能表现。
2.拉伸性能测试:对电线电缆进行拉伸测试,检测其在不同负荷下的性能表现。
3.抗挤压性能测试:对电线电缆进行挤压测试,检测其在不同压力下是否受到严重损坏。
四、电缆结构测试1.线芯排列结构测试:对电线电缆的线芯排列结构进行检测,确保线芯正常排列,不出现错位或交叉现象。
2.护套材料测试:对电线电缆的护套材料进行测试,检测其抗压性能是否达到标准要求。
3.导体规格测试:对电线电缆的导体规格进行测试,确保导体的直径、外径等参数符合标准要求。
五、耐火性能测试1.燃烧性能测试:使用燃烧测试仪对电线电缆进行燃烧测试,检测其燃烧速度和火焰蔓延情况。
2.阻燃性能测试:使用阻燃测试仪对电线电缆进行阻燃性能测试,检测其在火焰作用下的抗燃烧能力。
总结:通过对电线电缆的材料和外观检验、绝缘和电阻测试、物理性能测试、电缆结构测试和耐火性能测试,我们可以全面了解电线电缆的质量和安全性能。
本次检验报告显示,电线电缆在各项测试中均符合标准要求,具备良好的绝缘性能、物理性能和耐火性能,可以安全可靠地使用。
电力电缆检验报告
自查报告。
日期,2022年10月15日。
检验单位,XX电缆有限公司。
检验项目,电力电缆质量检验。
检验目的,通过自查报告,确保公司生产的电力电缆符合国家
标准和客户要求,保障产品质量和安全。
自查内容:
1. 原材料采购,对公司采购的电缆原材料进行检查,确保原材
料符合国家标准和质量要求。
2. 生产工艺,对生产线进行检查,确保生产工艺符合标准要求,包括挤出、绝缘、编织等环节。
3. 产品检验,对生产出的电力电缆进行抽样检验,包括外观质量、电气性能、耐热性能等项目。
4. 包装运输,对成品电缆的包装和运输过程进行检查,确保产
品在运输过程中不受损坏。
自查结果:
1. 原材料采购,经过检查,公司采购的电缆原材料均符合国家
标准和质量要求。
2. 生产工艺,生产线各个环节的工艺均符合标准要求,生产操
作人员严格按照操作规程进行操作。
3. 产品检验,抽样检验结果显示,产品外观质量良好,电气性
能和耐热性能均符合标准要求。
4. 包装运输,成品电缆包装完好,运输过程中未发生损坏情况。
自查结论:
经过自查,公司生产的电力电缆符合国家标准和客户要求,产
品质量可靠,安全可靠。
公司将继续加强质量管理,确保产品质量,为客户提供更好的产品和服务。
自查人,XX(签字)。
日期,2022年10月15日。