PID使用说明
- 格式:doc
- 大小:1.28 MB
- 文档页数:6
PID调节器又称回路调节器,本调节器提供的具体功能有:手动、自动、串级、及跟踪运行方式的切换,设定值、手动输出值的调整,PID参数的整定等。
PID调节有三种画面:回路操作画面、趋势显示画面和参数调整画面。
下面介绍每种画面显示的信息及用途。
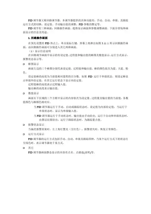
1.回路操作画面在预先设置的PID热点上,单击鼠标左键,屏幕上将弹出如图3.11-1所示回路操作画面,由回路操作画面可分别进入其它两种画面。
(1)显示信息说明在回路调节画面中显示的有设定值、过程值和输出值的棒图及数值显示,运行方式显示,报警状态显示等。
❒棒图显示画面左边的三个棒图分别代表设定值、过程值和输出值,棒的颜色依次为蓝、天蓝、粉色。
设定值棒的高度为当前值相对量程的百分数。
如果PID运行于串级状态,则设定棒显示串级外给定值,在其它运行状态下显示内给定值。
过程值棒的高度表示过程输入值。
输出棒的高度表示输出值。
❒数值显示画面右下区域的三个方框中显示的内容依次为设定量、过程量及输出量的当前值,各数值颜色与棒颜色相对应。
当PID调节器运行于手动、自动或跟踪状态时,设定值为内部给定值;当运行于串级状态时,显示为串级输入值。
当PID调节器运行于手动状态时,输出值由手动给出;运行于自动和串级状态时,由算法结果给出;运行于跟踪状态时,为跟踪量点值。
❒报警状态显示当偏差报警到来时,左上角灯置亮(呈红色);报警消失时,恢复正常颜色。
❒运行方式显示PID调节器的运行方式包括手动、自动、串级及跟踪四种,当某个运行方式下的状态灯呈绿色时,表示调节器处于某方式。
❒其它PID调节器画面静态显示的内容有点名、点描述(说明)等。
(2)操作说明在回路操作画面中可以进行的操作有:工作方式(手动、自动、串级和跟踪)的切换,通过设定值增减按钮改变设定值,通过输出值增减按钮改变输出值,切换到趋势显示画面和参数调整画面。
PID共有手动、自动、串级和跟踪四种工作状态,这四种工作状态的切换是无扰动的。
●手动状态下,PID单元停止运算,依靠操作键来改变控制输出。
第六章PID指令说明及应用上式T为梯形图时间继电器周期输出,在此引为采样及调节周期。
S1为设定的目标值,又称给定值S2为实际测定值。
S3为PID控制参数的起始参数单元,控制参数占用S3后续的25个D数据寄存器。
具体说明如下:S3+0: TS 采样时间设定为K1(1T)S3+1: ACT.运算方向一般设为H0001;设为H0000时为反PID运算。
S3+2:L滤波系数0-99% 0% 无滤波。
参考设定为K500000-99.00S3+3: KP 比例増益0-32767% 参考设定为K2000。
0000-327.67S3+4: TI 积分时间0-32767(•1T) 参考设定为K500。
S3+5: KD 微分増益0-32767% 一般设定为K0。
0000-327.67S3+6: TD 微分参数0-32767(•1T) 设定为K0,无微分S3+7: 偏差,浮点数表示,占两个字节:S7+7,S7+8。
E(K)=SV-PV(ACT.0=1)E(K)=PV-SV(ACT.0=0)S3+8:S3+9: 偏差的一阶导数,浮点数表示。
S3+9,S3+10E(K)'=E(K)-E(K-1)S3+10:S3+11: 偏差的二阶导数,浮点数表示。
S3+11,S3+12E(K)''=E(K)'-E(K-1)'S3+12:S3+13: 本次滤波后的实测值,浮点数表示。
S3+13,S3+14。
PVF(K)=PV(K)+L•[PVF(K-1)-PV(K)]S3+14:S3+15: PID的微分调整项,浮点数表示。
S3+15,S3+16。
PID_D(K)=[TD•E(K)''+KD•TD•PID_D(K-1)]/(TS+KD•TD) S3+16:S3+17: PID的本次调整输出,浮点数表示。
S3+17,S3+18DMV(K)=DMV(K-1)小数部分+KP[E(K)'+TS•E(K)/TI+PID_D(K)] S3+18:S3+19: PID控制的输出值,取值范围:0-32767。
光离子检测器(PID )的应用这里介绍一些光离子检测器(PID )或者传感器的基本常识以帮助使用者正确使用PID 传感器。
1. 什么是光离子检测器(PID )和传感器:利用高能量的紫外光来使检测物从分子状态离子化成离子和电子从而检测目标物质。
因此光离子检测器包括:空紫外源或者紫外灯、驱动紫外灯电子系统、气体离子化室以及离子和电子收集电极。
如果把这些都打包在一起就构成PID 传感器。
PID 一般检测低浓度的挥发性有机物VOC 和少量气态无机物质。
2. PID 如何工作:当高能量的真空紫外光照射到VOC 气体分子上,VOC 就会被离子化产生有机物正离子和电子。
如果在离子化区域间加一对收集电极,那么电子就会流向正极,而正离子就会流向负极,从而形成电流。
而且这个电流大小与离子和电子以及VOC 浓度成正比。
因此只要测电流就可知道样品中VOC 浓度。
3. 什么是挥发性有机化合物:挥发有机化合物(VOC )是指常温下明显或者完全挥发成气体的有机化合物(含碳的)。
一般分子量比较小或者沸点低的有机化合物。
4. PID 能够检测哪些物质:PID 一般能够检测大多数挥发性有机物VOC 和少量气态无机物质。
但是也有少量VOC 不能被检测。
PID 能否检测某种VOC 是根据PID 灯的输出能量和VOC 的电离能(IP )来判断。
如果PID 紫外灯的输出能量大于VOC 分子的电离能,PID 就能检测这种VOC 。
PID 紫外灯的能量是由灯内惰性气体以及紫外灯窗口材料决定,常用紫外灯分为9.8eV 、10.6eV 和11.7eV 的三种灯。
其中10.6eV 紫外灯—C-C=C —(VUV 光源)(VOC 气体)正极电子 正离子负极常用于大多数VOC检测。
9.8eV灯用于苯或者苯衍生物检测。
11.7eV由于窗口材料特殊,寿命较短,主要用于特殊VOC检测。
VOC的电离能在工具书有机化合物的物理性能表中能够查到。
5.如何选择光离子源-紫外灯:紫外灯选择是根据检测物质(VOC)以及灯的灵敏度和寿命来选择。
pid参数设置方法PID参数设置是控制系统中的一项重要工作,它决定了系统对外界干扰和参考信号的响应速度和稳定性。
PID(比例-积分-微分)控制是一种基本的控制方法,通过调节比例、积分和微分三个参数,可以优化控制系统的性能。
本文将介绍三种常用的PID参数设置方法:经验法、试探法和自整定法。
一、经验法:经验法是一种基于经验和实际运行经验的参数设置方法。
它通常适用于对系统了解较多和试验数据比较丰富的情况下。
经验法的优点是简单易懂,但需要有一定的经验基础。
具体步骤如下:1.比例参数的设置:将比例参数设为一个较小的值,然后通过试验观察系统的响应情况。
如果系统的响应过冲很大,说明比例参数太大;如果响应过于迟缓,则说明比例参数太小。
根据这些观察结果,逐步调整比例参数的大小,直到系统的响应达到理想状态。
2.积分参数的设置:将积分参数设为一个较小的值,通过试验观察系统的响应情况。
如果系统存在静差,说明积分参数太小;如果系统过冲或振荡,说明积分参数太大。
根据这些观察结果,逐步调整积分参数的大小,直到系统的响应达到理想状态。
3.微分参数的设置:将微分参数设为0,通过试验观察系统的响应情况。
如果系统过冲或振荡,说明需要增加微分参数;如果系统响应过缓或不稳定,说明需要减小微分参数。
根据这些观察结果,逐步调整微分参数的大小,直到系统的响应达到理想状态。
二、试探法:试探法是一种通过试验获取系统频率响应曲线,然后根据曲线特点设置PID参数的方法。
具体步骤如下:1.首先进行一系列的试验,改变输入信号(如阶跃信号、正弦信号等)的幅值和频率,记录系统的输出响应。
2.根据试验数据,绘制系统的频率响应曲线。
根据曲线特点,选择合适的PID参数。
-比例参数:根据曲线的峰值响应,选择一个合适的比例参数。
如果曲线的峰值响应较小,比例参数可以增大;如果曲线的峰值响应较大,比例参数可以减小。
-积分参数:根据曲线的静态误差,选择一个合适的积分参数。
如果曲线存在静差,积分参数可以增大;如果曲线没有静差,积分参数可以减小。
LD 功能块控制功能块PID —3部分之第1部分概述| 操作数| 参考地址数组参数| 运算| 设置用户参数| 示例| CPU 支持概述比例积分微分(PID)控制功能是一个用来做闭环过程控制的一个通用的算法。
当它通过一个触点接收到能量流时,PID 功能块会对比过程变量(PV) 反馈和需要的过程设置点(SP),并通过偏差来更新一个控制量(CV)。
此功能块使用PID闭环增益和存储在参考地址数组中的40个字的其他参数来在期望的时间内完成PID运算。
所有的参数都是16位的字来同16位的模拟量过程变量兼容。
这就允许使用%AI寄存器来存储输入过程变量和用%AQ来存储输出控制变量。
由于是一个按比例的16位整型数, 许多参数都必须被定义为或是PV 数量或单位,或是CV数量或单位。
比如, SP输入必须被调整为和PV同样的范围因为PID块计算的是这两个输入之间的偏差。
PV 和CV的数量可以是-32768 或0 到+32767, 匹配模拟量的比例,或是从0 到10000, 来显示变量为从0.00% 到100.00%。
PV和CV数量不必有同样的比例,因为调整系数包括在了PID增益中。
当功能块完成且没有计算错误时,能量流输出就会得电。
只要有至少一个计算错误存在, 就没有能量流输出。
注意: PID 不能比每10毫秒执行一次执行的更频繁。
如果你设置它每个扫描都执行且扫描时间小于10毫秒时就会改变你的结果。
在这种情况下,PID 不会运行直到有足够的扫描周期累加占用时间有10毫秒为止。
比如, 如果扫描时间是9毫秒, PID就会每隔一个扫描执行一次,这样每次它执行的时候就已经占用了18 毫秒。
操作数参考地址数组参数除了两个输入字和三个手动控制节点, PID 功能块还需要参考地址数组中的13个用户定义的参数。
这些参数必须在调用这个块之前设定。
其余的由PLC 使用的参数是不可配置的。
下面表中显示的%Ref 是指参考地址数组的起始地址(即 操作数)。
仪表控制说明及PID整定方法化工乙烯仪表-李恒超主要内容一、仪表控制说明1、单回路控制说明2、复杂控制说明二、PID整定方法1、PID整定方法2、PID整定举例三、自动控制回路参数波动原因分析1、工艺操作系统引起参数波动分析2、仪表和调节阀的特性引起参数波动分析3、机泵控制的波动原因分析主要内容一、仪表控制说明1、单回路控制说明1.1 单回路的结构与组成1.2 明确自动控制的目的1.3 被控变量的选择1.4 控制变量的选择1.5 控制质量1.6 滞后1.7 举例与仿真1.8PID的正反作用2、复杂控制说明2.1 前馈控制2.2 串级控制2.3 均匀控制2.4 分程控制2.5 比值控制2.6 选择控制2.7 三冲量控制2.8 耦合控制二、PID整定方法1、PID整定说明1.1 PID回路阶跃响应性能指标1.2PID设置面板1.3 PID参数功能1.3.1 增益K作用对调节过程的影响1.3.2 积分作用对调节过程的影响1.3.3 微分调节D说明1.4 PID参数的整定1.4.1 测试阶跃响应法1.4.2 PID参数的整定步骤说明1.4.3 PID参数整定经验说明1.4.4 PID参数整定方法二2、PID整定举例2.1 PID参数的形象说明2.2 PID参数仿真曲线举例说明2.3 PID整定参数举例分析说明2.4 PID参数整定总结三、自动控制回路参数波动原因分析1、工艺操作系统引起参数波动分析1.1 精馏塔的典型控制1.2 反应器的控制2、仪表和调节阀的特性引起参数波动分析2.1 流量计的量程比、流速,对测量的影响2.2 调节阀的流量特性和可调比2.3 提高调节阀使用寿命的常见方法3、机泵控制的波动原因分析3.1 对离心泵的控制3.2 对计量泵的控制3.3 对变频泵的控制一、仪表控制说明\1.单回路控制说明1.1 单回路的结构与组成由一个被控对象、一个测量变送器、一个控制器和一个执行机构(控制阀)所组成的闭环控制系统。
一、PID指令之參數使用說明S1:目標值(SV)S2:測定值(PV)S3:參數D:輸出值(MV)32位元指令名稱為D PID1−1:16位元之S參數表1−2:16位元之S3參數定義取樣時間(Ts):為本指令每多少時間去計算一次,並更新輸出值(MV)比例增益(Kp):為SV−PV間的誤差放大比例值積分增益(K I):為每個取樣時間單位乘以誤差值之累積值的放大比例值微分增益(K D):為每個取樣時間單位裡誤差之變化量的放大比例值控制功能選擇:使用者可依使用環境之不同,而選擇所需的控制功能,其詳細功能說明將在第三標題運算公式中敘述偏差量(E)不作用範圍:偏差量(E)等於SV−PV的誤差值,當設定K0即表示不啟動此功能,當設定K5時即表示此誤差值在−5 ~ +5之間會被認定誤差值為0輸出值(MV)飽和上下限:為輸出(MV)最大及最小輸出值積分值飽和上下限:為積分值最大及最小的積分範圍暫存累積之積分值:為前次執行指令所累積下來的積分值1−3:使用16位元S3參數時須注意之事項S3:取樣時間最小設定值需大於程式掃描時間S3+1~ S3+3:設定值超出最大或最小值時以最大或最小值使用,當使用者輸入k1時,則表示其比例值為1%也即為0.01,其中使用%這符號只要是為了讓使用者可輸入浮點數值而定義的,因此基本的增益值單位是0.01S3+4:K0→一般自動控制功能(內定值)K1→正向動作功能(E=SV−PV),當E<0視為E=0且累積積分值不變K2→逆向動作功能(E=PV−SV),當E<0視為E=0且累積積分值不變K3→溫度控制專用的自動調整參數功能,調整完畢時將自動改為K4,並且填入最適用的K P、K I及K D等參數(32bit指令不提供此功能) K4→已調整過的溫度控制專用功能(32bit指令不提供此功能)S3+5:假設設定5,則E在−5~ +5之區間時E將被視為0S3+6:假設設定1000,則輸出值(MV)大於1000時將以1000輸出S3+7:假設設定−1000,則輸出值(MV)小於−1000時將以−1000輸出S3+6需大於等於S3+7,否則上限值與下限值將互掉S3+8:假設設定1000,則積分值大於1000時將以1000送出且不再累積S3+9:假設設定−1000,則積分值小於−1000時將以−1000送出且不再累積S3+8需大於等於S3+9,否則上限值與下限值將互掉,而且當S3+8與S3+9都為0時,則表示無積分限制的設定S3+10, S3+11通常只供參考用且以32bit浮點數顯示(不建議使用),但是使用者還是可依需求清除或修改,不過須以32bit浮點數修改之S3+12~ S3+19通常只供系統用(不建議使用)1−4:32位元之S參數表參數說明與16位元之參數說明大致上相同,其不同點只在於S3+53~ S3+20之間參數容量由原本16位元變為32位元。
使用说明书U-HSX1300-MICN2 1.产品介绍傻瓜式模糊PID温控器/调节仪采用模糊PID算式,无需人工整定参数,控温精度基本达±0.5℃,无超调、欠调,性价比高。
傻瓜式操作,7款外型尺寸,支持33种信号输入功能,可与各类传感器、变送器配合使用,实现对温度、压力、液位、容量、力等物理量的测量显示,并配合各种执行器对电加热设备和电磁、电动阀进行PID调节和控制、报警控制、数据采集等功能。
适用于工业炉,电炉,烘箱,试验设备,制鞋机械,注塑机械,包装机械,食品机械,印刷机械等行业。
支持2路报警功能,支持1路控制输出或支持采用标准MODBUS RTU协议的RS485通讯接口,1路DC24V配电输出。
输入端、输出端、电源端光电隔离。
100-240VAC/DC或12-36V DC开关电源供电,标准卡入式安装,工作环境温度在0-50℃,且相对湿度5-85%RH无凝结。
2.显示面板外观结构图(1)PV显示窗(测量值)(2)SV显示窗测量状态下显示输入类型等参数参数设定状态下显示设定值(3)第一报警(AL1)和第二报警(AL2)指示灯、运行灯(RUN)和输出灯(OUT)(4)确认键(5)移位键(6)减少键(7)增加键图1从外壳中取出表芯的方法仪表的表芯可以从表壳中拔出,其方法是将仪表前面板两侧的锁扣向外侧拨开,然后抓住仪表的前面板向外拔,即可使表芯与表壳分离。
在回装时,将表芯插入表壳后一定要推紧,并将锁扣锁紧,以保证防护标准。
外形尺寸开孔尺寸外形尺寸开孔尺寸160*80mm(横式)152*76mm48*96mm(竖式)45*92mm 80*160mm(竖式)76*152mm72*72mm(方式)68*68mm 96*96mm(方式)92*92mm48*48mm(方式)45*45mm 96*48mm(横式)92*45mm3.接线图2规格尺寸为A、B、C、D、E型接线图注:横竖式仪表后盖接线端子方向不一样,见示意图3图3图4规格尺寸为F型接线图图5规格尺寸为H型接线图注1:上述接线图中在同一组端子标有不同功能的,只能选择其中一种功能。
目录一、PID自整定控制仪主要特点 (4)二、输入信号与适配传感器................................................................................................................ 5三、主要技术参数 ............................................................................................................................... 6四、操作指南 ....................................................................................................................................... 9(一)、仪表面板....................................................................... (9)(二)、操作方式 ........................................................................................................................... 111、正确的接线 ............................................................................................................................. 112、仪表的上电 ............................................................................................................................. 113、仪表设备号及版本号的显示.................................................................................................. 124、控制参数(一级参数)设定.................................................................................................. 14(三)、返回工作状态 .................................................................................................................... 17(四)、自动演算功能的实现........................................................................................................ 17(五)、自动/手动无扰动切换方法.............................................................................................. 18(六)、手动/自动无扰动切换方法 .......................................................................................... 18(七)、控制输出工作原理:........................................................................................................ 19五、PID控制算法 ............................................................................................................................ 21六、PID 控制调节方法.................................................................................................................... 22七、报警输出方式 ........................................................................................................................... 231、AL1 . AL2 的说明.............................................................................................................. 232、断偶与超量程指示及报警.................................................................................................. 233、报警输出状态...................................................................................................................... 24八、校对方式 ................................................................................................................................... 25九、输入与输出设定方式................................................................................................................ 26十、安装与使用 ............................................................................................................................... 321、仪表的接线请参阅接线图。
目录1、概述 (1)2、型号规格 (2)3、技术规格 (5)3.1 输入规格 (5)3.2 调节方式 (5)3.3 输出规格 (5)3.4 电源规格 (6)3.5 其它性能指标 (6)4、安装与接线 (8)5、操作 (15)5.1 面板及按键说明 (15)5.2 显示状态说明 (17)5.3 参数设置说明 (18)5.4 控制设定值及报警设定值的设置方法 (18)5.5 密码设置方法 (19)5.6 其它参数的设置方法 (19)6、参数一览表 (21)7、功能及相应参数说明 (26)7.1 测量及显示 (26)7.2 自整定及控制 (27)7.3 报警输出 (31)7.4 变送输出 (34)7.5 仪表调校 (34)7.6 通讯接口 (35)7.7 输入信号故障处理 (37)8、抗干扰措施 (38)9、常用非标准功能 (40)概述1、概述XSC5系列PID智能调节仪与各类传感器、变送器配合,可实现对温度、压力、液位、成分等过程量的测量、变换、显示、通讯和控制。
采用先进的PID智能控制算法,抗超调,具备自整定(A T)功能。
误差小于0.2%F·S,并具备调校、数字滤波功能,可帮助减小传感器、变送器的误差,有效提高系统的测量、控制精度。
适用于电压、电流、热电阻、热电偶、mV、电位器、远传压力表等信号类型。
3点报警输出,可选择12种报警方式,报警灵敏度独立设定。
具备延时报警功能,有效防止干扰等原因造成误报。
全透明、高速、高效的网络化通讯接口,实现计算机与仪表间完全的数据传送和控制。
独有的控制权转移功能使计算机可以直接控制仪表的报警输出、控制输出和变送输出。
多种外形尺寸和面板形式可供选择。
良好的软件平台,具备二次开发能力,能够满足特殊的功能需求。
提供测试软件,组态软件和应用软件技术支持。
通过ISO9001:2000质量管理体系认证。
产品获得权威机构电磁兼容(EMC)检验证书。
型号规格2、型号规格1 2 3 4 5 6 7 8 9 10XSC5 —☐☐☐ T☐ C☐ A☐ B☐ S☐ V☐1:仪表基本功能XSC5型为内给定(定值控制)调节仪2:外形尺寸A:横式160×80×125或竖式80×160×125(W×H×L)B:96×96×112(W×H×L)C:横式96×48×112或竖式48×96×112(W×H×L) 3:面板形式H:横式S:竖式F:方形4:输入信号E:热电偶或辐射感温计R:热电阻或电阻I:直流电流V:直流电压M:mV信号W:电位器L:远传压力表型号规格5:报警点数量T0:无报警T1~T3:1~3点报警6:控制输出C0:无输出C1:电流输出(4~20)mA、(0~10)mA或(0~20)mAC2:电压输出(0~5)V、(1~5)VC3:电压输出(0~10)VC4:固态继电器驱动电压输出C5:可控硅无触点常开式输出C6:可控硅过零触发输出C7:继电器触点开关输出7:变送输出A0:无输出A1:电流输出(4~20)mA、(0~10)mA或(0~20)mAA2:电压输出(0~5)V、(1~5)VA3:电压输出(0~10)VA4:其它输出8:外供电源B0:无外供电源B1:外供24V DC型号规格B2:外供12V DCB3:外供精密电压源B4:外供精密恒流源B5:其它9:通讯接口S0:无通讯接口S1:RS 232接口S2:RS 485接口S3:RS 422接口S4:BCD码接口(限A、B型仪表) 10:仪表电源V0:220V ACV1:24V DCV2:12V DCV3:其它技术规格3、技术规格3.1 输入规格输入信号类型:电压、电流、热电阻、热电偶、mV、电位器、远传压力表7种,其中电压:1V~5V DC,0V~5V DC 可通过设定选择电流:4m A~20m A,0m A~10m A,0m A~20m A可通过设定选择热电阻:Pt100,Cu100,Cu50,BA1,BA2,G53可通过设定选择热电偶:K,S,R,B,N,E,J,T可通过设定选择其它输入信号或分度号需在订货时注明3.2调节方式连续PID调节位式PID调节3.3输出规格控制输出:可控硅无触点开关输出:100V~240V AC,0.2A(持续)1A(20ms瞬时,重复周期大于5s)可控硅过零触发输出:可触发5A~500A的双向可控硅、2个单向可控硅反并联连接或可控硅功率模块SSR电压输出:8V DC,40mA(用于驱动SSR固态继电器) 继电器输出:触点容量220V AC,3A技术规格线性电流/电压输出:同变送输出(如下)变送输出:光电隔离4mA~20mA,0mA~10mA,0mA~20mA直流电流输出,通过设定选择。
PID系列仪表自整定说明一、使用方法和工作原理:首先将仪表与前级传感器和后级控制设备连接正确,若是控制阀门正反转输出须先做阀门位置自整定。
适当调整输入数字滤波参数DL,使仪表显示跳动范围小于CHYS(PID自整定时的回差)。
将仪表SV值设定为最常用的目标值,按住“移位键”直至仪表SV窗口闪烁显示“At”后松开,仪表开始自动整定PID参数。
由于现场状况的差别,整定过程可能持续数秒钟或数小时。
自整定结束后,SV窗停止显示“At”字符。
如果中途停止自整定,可按住“移位键”直至仪表SV窗口停止显示“At”。
将参数At的值设置为on,也可以启动自整定过程。
做过一次自整定的仪表,如要再次启动自整定,只能修改AT参数为on 。
为避免现场操作人员误启动自整定,可将At参数设为LoFF。
此时禁止从面板启动自整定。
例:仪表进行一般的控制,通过4~20mA的电流信号控制加热对象的温度在200度。
先将给定值(SV值)设定为200,再将“oPAd”参数设定为1(或将“oPAd”参数设定为2在参数设定完成后自动进行自整定),“t”设置为0,“ot” 参数设定为4,“oL” 参数设定为0,“oH” 参数设定为100。
然后在测量状态下按住“移位健”直至仪表SV窗口交替显示“At”和给定值后松开,当仪表SV窗口不在交替显示“At”和给定值时PID自整定完成。
如果控制效果不佳应检查上述参数是否设置正确或重新进行自整定(参数含义参见说明书)。
二、人工调整PID参数XM系列仪表的自整定功能具备较高的准确度,可满足超过90%用户的使用要求,但由于自动控制对象的复杂性,对于一些特殊应用场合,自整定出的参数可能并不是最佳,以下是人工调节P、I、d参数时的方法:1、人工调节PID参数:如果正确的操作自整定而无法获得满意的控制,可人为修改P、I、d参数。
人工调整时要注意观察系统的响应曲线,如果是短周期振荡(与自整定或位式调节时振荡周期相当或略长),可减小P(优先),加大I及d;如果是长周期振荡(数倍于位式调节时振荡周期)可加大I(优先),加大P, d;如果无振荡而是静差太大,可减小I(优先),加大P;如果最后能稳定控制但时间太长,可减小d(优先),加大P,减小I。
PID指令说明手册全新3.3 版本的ZY-PLC软件在主机部分加入了PID 控制指令,并提供了自整定功能。
用户可以通过自整定得到最佳的采样时间及PID 参数值,从而提高控制精度。
PID注释:1.输出可以是数据寄存器D,也可以是开关量形式Y,在编程时可以自由选择。
2.通过自整定可得到最佳的采样时间及PID 参数值,提高了控制精度。
3.可通过软件设置来选择逆动作(加热控制)还是正动作(冷却控制)。
4. PID控制原理:5. PID指令6. 寄存器定义表:PID 控制指令相关参数地址,请参照下表:地址功能说明备注D4000 采样滤波时间32位无符号数0-999999999ms,建议:300-90000msD4002.0(可写可读),模式设置0:负动作;1:正动作动作方向0逆动作:随着测定值的增加操作输出值反而减少的动作,一般用于加热控制。
1正动作:随着测定值的增加操作输出值随之增加的动作,一般用于冷却控制。
bit1~bit6 不可使用D4002.7(可写可读):0:手动PID;1:自整定PIDD4002.8(只可以读):0:自整定未成功, 1:自整定成功标志,bit9~bit14 不可使用D400.15(可写可读):输出0:普通模式;1:高级模式D4003比例增益(Kp) 范围:1~32767[%]D4004积分时间(TI) 0~32767[*100ms] 0时作为无积分处理D4005微分时间( TD) 0~32767[*10ms] 0时无微分处理D4006PID 运算范围0~32767 PID调整范围:D0-4006 至 D0+D4006PID运行时,一开始处于PID 全开阶段,即以最快的速度(默认为4095)接近目标值,当达到PID 的运算范围时,参数Kp、TI、TD 开始起控制作用。
D4007控制死区0~32767 死区范围内PID 输出值不变D4008PID 自整定周期变化值满量程AD 值*(0.3~1%)D4009PID 自整定超调允许0:允许超调1:不超调(尽量减少超调)设置为0 时,允许超调,系统总是能够学到最佳PID 参数,但是在整定的过程中,测定值可能会低于目标值,也可能会超出目标值,此时要考虑安全因素。
常规PID参数设置指南启动PID参数自整定程序,可自动计算PID参数,自整定成功率95%,少数自整定不成功的系统可按以下方法调PID参数。
P参数设置如不能肯定比例调节系数P应为多少,请把P参数先设置大些(如30%),以避免开机出现超调和振荡,运行后视响应情况再逐步调小,以加强比例作用的效果,提高系统响应的快速性,以既能快速响应,又不出现超调或振荡为最佳。
I参数设置如不能肯定积分时间参数I应为多少,请先把I参数设置大些(如1800秒),(I> 3600时,积分作用去除)系统投运后先把P参数调好,尔后再把I参数逐步往小调,观察系统响应,以系统能快速消除静差进入稳态,而不出现超调振荡为最佳。
D参数设置如不能肯定微分时间参数D应为多少,请先把D参数设置为O,即去除微分作用,系统投运后先调好P参数和I参数,P、I确定后,再逐步增加D参数,加微分作用,以改善系统响应的快速性,以系统不出现振荡为最佳,(多数系统可不加微分作用)。
1. PID调节器的适用范围PID调节控制是一个传统控制方法,它适用于温度、压力、流量、液位等几乎所有现场,不同的现场,仅仅是PID参数应设置不同,只要参数设置得当均可以达到很好的效果。
均可以达到0.1%,甚至更高的控制要求。
2. PID参数的意义和作用指标分析P、I、D: y=yP+yi+ yd2.1. P参数设置名称:比例带参数,单位为(%)。
比例作用定义:比例作用控制输出的大小与误差的大小成正比,当误差占量程的百分比达到P值时,比例作用的输出=100%,这P就定义为比例带参数。
即yp= ×100% = ×100% = Kp • Err (1)(其中:yP=KP•Δ、Δ=SP-PV,取0-100%)KP=1/(FS•P)也可以理解成,当误差达到量程乘以P(%)时,比例作用的输出达100%。
例:对于量程为0-1300℃的温控系统,当P设置为10%时,FS乘以P等于130℃,说明当误差达到130℃时,比例作用的输出等于100%,误差每变化1℃,比例作用输出变化0.79%,若需加大比例作用的调节能力,则需把P参数设置小些,或把量程设置小些。
PID调节器又称回路调节器,本调节器提供的具体功能有:手动、自动、串级、及跟踪运行方式的切换,设定值、手动输出值的调整,PID参数的整定等。
PID调节有三种画面:回路操作画面、趋势显示画面和参数调整画面。
下面介绍每种画面显示的信息及用途。
1.回路操作画面
在预先设置的PID热点上,单击鼠标左键,屏幕上将弹出如图3.11-1所示回路操作画面,由回路操作画面可分别进入其它两种画面。
(1)显示信息说明
在回路调节画面中显示的有设定值、过程值和输出值的棒图及数值显示,运行方式显示,报警状态显示等。
❒棒图显示
画面左边的三个棒图分别代表设定值、过程值和输出值,棒的颜色依次为蓝、天蓝、粉色。
设定值棒的高度为当前值相对量程的百分数。
如果PID运行于串级状态,则设定棒显示串级外给定值,在其它运行状态下显示内给定值。
过程值棒的高度表示过程输入值。
输出棒的高度表示输出值。
❒数值显示
画面右下区域的三个方框中显示的内容依次为设定量、过程量及输出量的当前值,各数值颜色与棒颜色相对应。
当PID调节器运行于手动、自动或跟踪状态时,设定值为内部给定值;当运行于串级状态时,显示为串级输入值。
当PID调节器运行于手动状态时,输出值由手动给出;运行于自动和串级状态时,由算法结果给出;运行于跟踪状态时,为跟踪量点值。
❒报警状态显示
当偏差报警到来时,左上角灯置亮(呈红色);报警消失时,恢复正常颜色。
❒运行方式显示
PID调节器的运行方式包括手动、自动、串级及跟踪四种,当某个运行方式下的状态灯呈绿色时,表示调节器处于某方式。
❒其它
PID调节器画面静态显示的内容有点名、点描述(说明)等。
(2)操作说明
在回路操作画面中可以进行的操作有:工作方式(手动、自动、串级和跟踪)的切换,通过设定值增减按钮改变设定值,通过输出值增减按钮改变输出值,切换到趋势显示画面和参数调整画面。
PID共有手动、自动、串级和跟踪四种工作状态,这四种工作状态的切换是无扰动的。
●手动状态下,PID单元停止运算,依靠操作键来改变控制输出。
●自动状态下,PID按公式进行定值控制运算,以操作员设定的内给定为给定值。
●串级状态下,以来自主回路或其它运算模块的外给定值进行PID运算;如果串级输
入端没有输入信号,则不能切换到串级方式。
跟踪开关时,PID单元停止演算,其值随被跟踪量变化。
按进入该状态的方法,跟踪分为手动跟踪和自动跟踪两种方式:手动跟踪状态通过PID调节器面板上的跟踪键进入;而自动跟踪状态在跟踪开关为“1”时自动进入,当开关变为“0”时,退回到前一次的工作状态。
❒工作方式切换
该画面支持的操作功能有:工作方式的切换、改变设定值、改变输出值及切换画面等。
所有操作都是通过按键来实现的。
由于操作受到各种条件的限制,当按键呈灰色时,表示此键不可操作。
工作方式切换的示意图如图3.11-2和图3.11-3所示。
在工作切换示意图中,各圆内的文字为工作方式,横线上方的文字说明了切换条件和切换时所要做的操作,箭头所指的方式表示切换后的运行方式。
图3.11-2手动跟踪工作方式切换的示意图
图3.11-3自动跟踪工作方式切换的示意图
如果在参数整定对话框中设定了手动允许或自动允许,则单击“手动”或“自动”键,或按动专用键盘上的“手动”或“自动”键,可以把PID调节器的工作方式切换到手动或自动状态。
若组态时定义了串级允许(是否有输入信号来决定),则可单击“串级”键或按动专用键盘上的“串级”键,可将调节器的运行方式切换为串级方式。
在跟踪方式下,PID的输出随动于跟踪量点。
按进入的方法,分为按键手动切入跟踪(手动跟踪)和由开关控制自动切入跟踪(自动跟踪)两种方式。
PID能以何种方法进入跟踪,是由离线组态的设置决定的,其规定可用表3.11-1说明。
表3.11-1跟踪方式说明
如果组态的结果为手动跟踪,运行方式如图3.11-2所示,单击PID窗口中的“跟踪”键切可将工作方式切换为跟踪方式;若单击其它按键可退出跟踪,进入相应的工作方式。
如果组态的结果为自动跟踪,运行方式如图3.11-3所示,则当跟踪开关为1时,工作方式自动切换至跟踪状态。
只有当跟踪开关变为0时,工作方式才自动退出跟踪状态并进入切换之前的工作方式。
自动跟踪方式的切换是由下位机执行的,当操作员站进入自动跟踪状态时,跟踪运行灯灯点亮且其它按键变灰;退出时,按键恢复正常。
❒改变设定值
当PID调节器运行于手动或自动方式时,才能进行设定值的修改。
设定值可以通过单击设定值棒下方的“”图标或者专用键盘中的“↑↓”来增大或
减小。
每单击一次左键或按一下按键,设定值变化其量程的1%。
用户还可直接键入数值来修改设定值,只要在设定值显示位置上单击左键,输入数值后回车即可。
❒改变输出值
当PID调节器的运行于手动方式下,才能修改输出值。
修改输出值可以通过单击设定值棒下方的“”图标或者专用键盘中的“▲”“▼”
”“”来增大或减小。
每单击一次左键或按一下按键“▲”“▼”,输出值变化其量程的1%。
❒切换画面键
单击或按动专用键盘上的“曲线”键,可切入趋势画面。
单击图标或按动专用键盘上的“整定”键,可切入参数整定画面。
单击图标,可将操作画面关闭。
2.趋势显示画面
趋势显示画面除了保留回路操作画面的显示功能外,还
可显示一段时间内的过程值、设定值和输出值的变化趋势。
在回路操作画面中,单击图标,弹出如图3.11-4
所示趋势画面。
趋势显示画面除有回路操作画面的显示功能外,还可以
显示一段时间内过程值、设定值、输出值的变化趋势。
三条曲线颜色与其相应的棒图颜色一致。
趋势显示画面最下方从上到下分别显示设定值(S)、
过程值(P)和输出值(O)的量程上、下限值。
左边为量
程上限值;右边为量程下限值。
单击“”图标,可关闭回路操作画面。
3.参数调整画面
在参数调整画面中,可以显示和修改调节器的控制运算
参数。
图3.11-4 PID趋势显示画面在回路操作画面中,单击图标或按动专用键盘上
的“整定”键,如果操作员的级别合法,则弹出如图3.11-5所示参数整定画面。
在参数整定画面中,可以显示和修改调节器的控制运算参数。
其中:
❒手动、自动允许项在任何时刻都为可选项。
❒若在离线组态时定义了串级输入点名,串级允许项为可选项;否则其值置为不允许,为不可选项。
❒当跟踪开关为空且跟踪点不为空时,跟踪允许项为可选项;否则其值置为不允许,为不可选项。
❒当某参数项呈灰色显示时,表明该项不可选即不可整定。
❒单击“退出”键,关闭此对话框。
可用来在偏差允许的范围内避免PID输出频繁动作。
图3.11-5“PID参数调整”窗口。