无线电能传输(课程设计)实验报告
- 格式:doc
- 大小:955.00 KB
- 文档页数:6
磁耦合谐振式无线电能传输系统的实验设计
一、实验目的:
研究磁耦合谐振式无线电能传输系统的传输效率及影响因素。
二、实验器材:
1.无线电能传输系统主要器件:发射端和接收端线圈、电容、电阻、谐振电路;
2.发射端电源和信号源;
3.接收端负载电阻、直流电压表;
4.实验仪器:示波器、信号生成器。
三、实验原理:
四、实验步骤:
1.搭建发射端和接收端线圈、电容、电阻和谐振电路的结构;
2.给发射端线圈接入电源和信号源,在示波器上观察是否能产生高频电磁场信号;
3.给接收端线圈接入负载电阻,并用直流电压表测量输出电压;
4.调节信号频率,观察输出电压的变化;
5.测量不同频率下的输出电压大小,并记录;
6.根据测量结果,绘制输出电压与频率的关系曲线;
7.改变发射端和接收端之间的距离,重复步骤3-6,观察输出电压的
变化;
8.根据测量结果,绘制输出电压与距离的关系曲线;
9.改变发射端和接收端线圈的尺寸,重复步骤3-6,观察输出电压的
变化;
10.根据测量结果,绘制输出电压与线圈尺寸的关系曲线;
11.分析实验结果,探讨传输效率与频率、距离、线圈尺寸的关系。
五、实验注意事项:
1.实验时需保证线圈与电容及电阻之间的连线正确;
2.实验时应注意观察信号源和示波器的显示,避免高频电磁场对其他
设备造成干扰;
3.实验时需小心操作,避免触摸电源线或其他高压部件。
六、预期结果:
1.通过实验数据得出输出电压与频率、距离、线圈尺寸之间的关系曲线;
2.分析曲线,得出传输效率与频率、距离、线圈尺寸的关系;
3.得出优化磁耦合谐振式无线电能传输系统的方向,以提高传输效率。
无线电实验报告无线电实验报告引言无线电技术作为一项重要的通信工具,广泛应用于各个领域。
本次实验旨在通过搭建一个简单的无线电通信系统,深入了解无线电的原理和应用。
本文将从实验的目的、实验装置的搭建、实验过程的记录以及实验结果的分析等方面,详细介绍本次无线电实验的过程和结果。
实验目的本次实验的主要目的是通过搭建一个简单的无线电通信系统,加深对无线电原理的理解,并掌握基本的无线电通信技术。
具体包括以下几个方面:1. 理解无线电波的传播原理和特性;2. 掌握无线电收发信机的基本原理和搭建方法;3. 熟悉调频和调幅调制技术,了解不同调制方式的特点;4. 学会使用无线电通信系统进行简单的通信。
实验装置的搭建本次实验所需的装置包括无线电收发信机、天线、音频输入设备等。
首先,我们需要搭建一个简单的无线电收发信机,用于发送和接收无线电信号。
其次,选择合适的天线,用于无线电波的发射和接收。
最后,将音频输入设备连接至无线电收发信机,用于输入声音信号。
实验过程的记录在实验过程中,我们首先按照实验装置的搭建要求,逐步组装无线电收发信机。
接下来,将天线连接至无线电收发信机,并调整天线的位置和方向,以获得最佳的信号传输效果。
然后,将音频输入设备连接至无线电收发信机,调节音频输入的音量和频率,确保输入的声音信号能够被准确地传输和接收。
实验结果的分析通过实验,我们成功搭建了一个简单的无线电通信系统,并进行了一系列的通信测试。
在测试过程中,我们发现无线电波的传播距离受到环境、天气等因素的影响。
在开阔的地区,无线电信号的传输距离较远,信号质量较好;而在有遮挡物的地方,无线电信号的传输距离较短,信号质量较差。
此外,我们还发现调频和调幅调制技术在无线电通信中的应用。
通过调节调频的频率或调幅的幅度,我们可以实现不同的信号传输方式。
调频方式适用于音频信号的传输,而调幅方式适用于语音和数据信号的传输。
结论通过本次实验,我们深入了解了无线电的原理和应用。
无线电实验报告
《无线电实验报告》
在这次无线电实验中,我们使用了一台简单的无线电发射器和接收器,探索了
无线电波的传播和接收原理。
通过实验,我们对无线电技术有了更深入的了解,并且学到了一些有趣的知识。
首先,我们搭建了一个简单的无线电发射器,使用了一个电池作为能源,一个
电容和一个线圈作为振荡器,以产生无线电波。
我们调节了电容和线圈的数值,使得发射器能够发出一定频率的无线电波。
接着,我们使用一个无线电接收器
来接收这些无线电波,并且成功地将它们转换成声音信号。
在实验过程中,我们发现无线电波的传播距离受到很多因素的影响,比如天线
的高度、地形的起伏、以及周围环境中的其他无线电干扰。
通过不断调整天线
的高度和方向,我们成功地改善了信号的接收效果,这也让我们更加深入地理
解了无线电波的传播特性。
除此之外,我们还学习了一些无线电通信的基本原理,比如调频调幅等。
我们
了解到无线电技术在现代通信中的重要性,无线电波的应用范围非常广泛,从
广播电台到卫星通信,都离不开无线电技术的支持。
通过这次实验,我们不仅对无线电技术有了更深入的了解,也对科学实验有了
更多的体验和感悟。
我们相信,通过不断地学习和探索,我们能够更好地理解
并应用无线电技术,为人类社会的发展做出更大的贡献。
实验报告标准答案范文无线电传输最大功率实验报告实验目的:通过实验,验证无线电传输中的最大功率理论,并探究其在不同环境下的可行性和适用性。
实验器材:1. 信号发射器2. 信号接收器3. 功率计4. 天线5. 电池组6. 线缆实验步骤:1. 搭建实验平台,将信号发射器与信号接收器通过线缆连接,并将功率计连接至信号发射器。
使用天线进行信号传输。
2. 设置初始功率值,并记录信号传输质量。
3. 逐步增加发射器的功率,每次增加固定的值,并记录信号传输质量。
4. 在不同环境下进行多次实验,包括开放空旷区域、室内以及有干扰源的区域。
5. 整理实验数据并进行分析。
实验结果:经过实验我们得到了以下结果:1. 在开放空旷区域下,随着发射器功率的提升,信号传输质量明显改善,由较低的信号强度逐渐提升到接近最大值。
2. 在室内环境下,由于墙壁和障碍物的阻挡,信号传输质量会受到一定程度的影响。
随着发射器功率的增加,信号强度会有一定的改善,但达到最大值的难度较大。
3. 在有干扰源的区域,信号传输质量会受到干扰的影响。
即使发射器功率增加,信号强度也可能受干扰而无法达到最大值。
4. 实验数据显示,在开放空旷区域下,信号传输质量与发射器功率呈正相关关系。
但在室内环境和有干扰源的区域,该相关性较弱。
实验结论:根据实验结果,我们得出以下结论:1. 在无线电传输中,最大功率理论仅在开放空旷区域下得以验证和实现。
2. 在实际应用中,室内环境和有干扰源的区域会降低信号传输质量,无法达到最大功率。
3. 在选择无线电传输方案时,应充分考虑环境因素,合理调整发射器功率,以保证信号传输质量。
实验改进:为进一步探索无线电传输中的最大功率问题,我们认为可以进行以下实验改进:1. 增加干扰源的种类和数量,以模拟实际应用中更复杂的场景。
2. 考虑其他因素对信号传输的影响,如天气、地形等因素。
3. 使用不同类型的天线进行实验,比较不同天线类型对信号传输质量的影响。
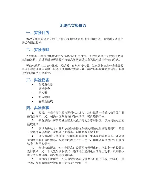
无线电实验报告一、实验目的本次无线电实验的目的是了解无线电的基本原理和使用方法,并掌握无线电的调试和测试技巧。
二、实验原理无线电是一种通过电磁波进行传输和通信的技术。
无线电是利用无线电波传输信息的过程,通过调制和解调技术将信息转换成适合在无线电波中传输的形式。
无线电系统由三部分组成:发送器、信道和接收器。
发送器将信息转换成无线电信号并发送到信道中,信道通过电磁波传输信号,接收器接收并解调信号,将其转换回原始的信息形式。
三、实验设备•信号发生器•调频电台•示波器•负载电阻•各类连接线四、实验步骤1.接线:将信号发生器与调频电台连接,连接线的一端插入信号发生器的输出端口,另一端插入调频电台的输入端口。
确保连接牢固。
2.设置参数:在信号发生器上设置所需的频率和幅度,以及调频电台的接收频率。
3.测试调频电台:打开示波器并将探头接到调频电台的输出端口。
调整示波器的各项参数,观察输出的波形,判断是否正常工作。
4.进行调频电台的调试:使用信号发生器产生不同频率的信号,通过调节调频电台的接收频率,观察示波器上信号的变化,确保调频电台能够正确接收不同频率的信号。
5.测试传输距离:在一定距离内设置两台调频电台,将其中一台设置为发射模式,另一台设置为接收模式。
逐渐增加发射电台的输出功率,观察接收电台的信号强度,确定最佳传输距离。
6.测试抗干扰能力:在信号发生器附近放置其他电子设备,如手机、电视等,观察调频电台接收到的信号是否受到干扰。
五、实验结果与分析在进行实验过程中,我们成功完成了无线电的调试和测试。
通过观察示波器上的波形和调频电台接收到的信号强度,可以判断调频电台的工作状态和性能。
在测试传输距离时,我们发现随着发射电台的输出功率增加,接收电台的信号强度逐渐增强,但当功率过大时,信号的质量反而变差。
这是因为过高的功率会引起信号传输中的失真和干扰。
在测试抗干扰能力时,我们发现调频电台的抗干扰能力较强,即使附近有其他电子设备的干扰也不会造成明显的影响。
实验报告1。
实验原理与无线通信技术一样摆脱有形介质的束缚,实现电能的无线传输是人类多年的一个美好追求.无线电能传输技术(Wireless Power Transfer, WPT)也称之为非接触电能传输技术(Contactless PowerTransmission, CPT),是一种借于空间无形软介质(如电场、磁场、微波等)实现将电能由电源端传递至用电设备的一种供电模式,该技术是集电磁场、电力电子、高频电子、电磁感应和耦合模理论等多学科交叉的基础研究与应用研究,是能源传输和接入的一次革命性进步。
无线电能传输技术解决了传统导线直接接触供电的缺陷,是一种有效、安全、便捷的电能传输方法,因而它被美国《技术评论》杂志评选为未来十大科研方向之一。
该技术不仅在军事、航空航天、油田、矿井、水下作业、工业机器人、电动汽车、无线传感器网络、医疗器械、家用电器、RFID识别等领域具有重要的应用价值,而且对电磁理论的发展亦具有重要科学研究价值和实际意义。
在中国科协成立五十周年的系列庆祝活动中,无线能量传输技术被列为“10 项引领未来的科学技术"之一。
到目前为止,根据电能传输原理,无线电能传输大致可以分为三类:感应耦合式、微波辐射式、磁耦合谐振式。
作为一个新的无线电能传输技术,磁耦合谐振式是基于近场强耦合的概念,基本原理是两个具有相同谐振频率的物体之间可以实现高效的能量交换,而非谐振物体之间能量交换却很微弱。
磁耦合谐振式无线电能传输的传输尺度介于前两者之间,因此也被称之为中尺度(mid-range)能量传输技术,其尺度为几倍的接收设备尺寸(可扩展到几米到几十米)。
除了较大的传输距离,还存在以下优势:由于利用了强耦合谐振技术,可以实现较高的功率(可达到kW)和效率;系统采用磁场耦合(而非电场,电场会发生危险)和非辐射技术,使其对人体没有伤害;良好的穿透性,不受非金属障碍物的影响。
因此该技术已经成为无线电能传输技术新的发展方向。
无线电工程实验报告在无线电工程实验中,我们主要研究了无线电信号的传输原理、调制解调技术及其在通信系统中的应用。
通过实验,我们深入了解了无线电通信的工作原理,为今后在无线电工程领域的学习和应用打下了坚实的基础。
首先,在实验中我们学习了无线电信号的传输原理。
无线电波是一种电磁波,可以在空间中传播,并能够携带信息。
在实验中,我们通过示波器观察了不同频率的无线电信号的波形变化,了解了无线电信号的特点和传输规律。
通过实验,我们掌握了如何产生、调制和解调无线电信号,为后续实验和研究奠定了基础。
其次,我们学习了调制解调技术在通信系统中的应用。
调制是指将要传输的信息信号转化为适合在信道中传输的信号,而解调则是将接收到的信号转化为原始信息信号。
在实验中,我们通过调制解调器将模拟信号转化为数字信号,并实现了数字信号的传输和接收。
我们还学习了不同调制方式的特点和适用场景,例如调幅调频、调幅调相等调制方式。
通过实验,我们深入理解了调制解调技术在通信系统中的重要性,为今后的通信系统设计和优化提供了参考。
最后,我们通过实验验证了无线电工程中的理论知识。
在实验中,我们使用示波器、信号发生器等仪器进行测量和观测,得到了实验数据并进行了分析和总结。
通过实验结果,我们确立了无线电信号的传输特性、调制解调技术的应用效果,并验证了理论知识的正确性。
同时,实验也帮助我们发现了一些问题和不足之处,为未来的实验和研究提供了反思和改进的方向。
综上所述,无线电工程实验对于我们深入理解无线电通信的原理和技术具有重要意义。
通过实验,我们学习了无线电信号的传输原理、调制解调技术及其在通信系统中的应用,为今后在无线电工程领域的学习和发展奠定了基础。
希望通过不断的实践和探索,我们能够更好地应用无线电工程知识,为推动通信技术的发展做出积极贡献。
实验报告1.实验原理与无线通信技术一样摆脱有形介质的束缚,实现电能的无线传输是人类多年的一个美好追求。
无线电能传输技术(Wireless Power Transfer, WPT)也称之为非接触电能传输技术( Contactless PowerTransmission, CPT),是一种借于空间无形软介质(如电场、磁场、微波等)实现将电能由电源端传递至用电设备的一种供电模式,该技术是集电磁场、电力电子、高频电子、电磁感应和耦合模理论等多学科交叉的基础研究与应用研究,是能源传输和接入的一次革命性进步。
无线电能传输技术解决了传统导线直接接触供电的缺陷,是一种有效、安全、便捷的电能传输方法,因而它被美国《技术评论》杂志评选为未来十大科研方向之一。
该技术不仅在军事、航空航天、油田、矿井、水下作业、工业机器人、电动汽车、无线传感器网络、医疗器械、家用电器、RFID识别等领域具有重要的应用价值,而且对电磁理论的发展亦具有重要科学研究价值和实际意义。
在中国科协成立五十周年的系列庆祝活动中,无线能量传输技术被列为“10 项引领未来的科学技术”之一。
到目前为止,根据电能传输原理,无线电能传输大致可以分为三类:感应耦合式、微波辐射式、磁耦合谐振式。
作为一个新的无线电能传输技术,磁耦合谐振式是基于近场强耦合的概念,基本原理是两个具有相同谐振频率的物体之间可以实现高效的能量交换,而非谐振物体之间能量交换却很微弱。
磁耦合谐振式无线电能传输的传输尺度介于前两者之间,因此也被称之为中尺度(mid-range)能量传输技术,其尺度为几倍的接收设备尺寸(可扩展到几米到几十米)。
除了较大的传输距离,还存在以下优势:由于利用了强耦合谐振技术,可以实现较高的功率(可达到kW)和效率;系统采用磁场耦合(而非电场,电场会发生危险)和非辐射技术,使其对人体没有伤害;良好的穿透性,不受非金属障碍物的影响。
因此该技术已经成为无线电能传输技术新的发展方向。
无线电通信的实验报告1. 引言1.1 无线电通信概述无线电通信,一种无需通过实体线路连接,利用电磁波在空间中进行传播,从而达到信息传递的技术。
它广泛应用于日常生活、工业生产、国防科技等领域。
从最初的无线电报,到现代的移动通信、卫星通信,无线电通信技术已经历了上百年的发展。
在我国,无线电通信的研究与应用也取得了举世瞩目的成果。
1.2 实验目的和意义本次实验旨在加深对无线电通信基本原理的理解,掌握无线电通信设备的使用方法,提高实际操作能力。
通过实验,我们希望学习到电磁波的传播特性、信号的调制与解调技术,并探讨无线电通信在实际应用中可能遇到的问题及解决方法。
这对于培养我们的科学素养、创新意识和实践能力具有重要意义,同时也为未来从事无线电通信相关领域的工作打下坚实基础。
2. 无线电通信基本原理2.1 电磁波的传播电磁波是无线电通信的物理载体,它是由电场和磁场交替变化并在空间中以波的形式传播的现象。
根据麦克斯韦方程组,变化的电场会产生磁场,变化的磁场同样会产生电场,两者相互垂直且共同传播。
在无线电通信中,电磁波的传播特性至关重要。
电磁波在真空中的传播速度是一个常数,约为3×10^8m/s,而在不同介质中传播时,其速度会受到介质的电磁特性影响。
电磁波的传播主要受到以下因素的影响:反射、折射、衍射和吸收。
反射是电磁波遇到障碍物时,部分能量返回原来的介质的现象。
折射是电磁波从一种介质进入另一种介质时,传播方向发生改变的现象。
衍射是电磁波遇到障碍物边缘时发生弯曲现象,波的传播方向发生变化。
吸收是指电磁波在传播过程中,能量被介质吸收而减弱。
在实际应用中,了解这些特性对于天线设计、信号覆盖范围预测等方面具有重要意义。
2.2 信号的调制与解调调制和解调是无线电通信中的核心过程,它们确保信息能够有效地加载到载波上,并在接收端被准确提取。
调制是将原始信号(如音频、视频或数据)转换为适合在无线电频率上传播的形式的过程。
电子综合课程设计(Ⅰ)报告设计题目:学院:年级专业:学号:学生姓名:指导教师:起止日期:2014年7月9日目录摘要........................................................................................ 错误!未定义书签。
1. 设计任务 ............................................................................. 错误!未定义书签。
2. 设计方案 ............................................................................. 错误!未定义书签。
2.1红外遥控(IR Remote Control ) .......................... 错误!未定义书签。
2.2无线电遥控(RF Remote Control )...................... 错误!未定义书签。
3. 系统设计 (6)3.1四位开关量的形成和还原 ........................................... 错误!未定义书签。
3.2编码和解码部分 ........................................................... 错误!未定义书签。
3.2.1 编码芯片PT2262的原理简介.......................... 错误!未定义书签。
3.2.2 编码芯片PT2272的原理简介 (10)3.3无线发射模块和接收模块 ........................................... 错误!未定义书签。
3.3.1无线发射模块 ...................................................... 错误!未定义书签。
物电学院实训实作电子设计报告项目:无线电能传输装置组员:X同果,X红智,田超逸学院:物理与电子信息学院班级:13级电子班目录一、总系统设计21.设计任务与要求2(1)基本要求2(2)发挥部分22.总系统框图4二、系统方案设计与论证错误!未定义书签。
1.可调占空比方案 (4)2. 电感电容谐振方案 (4)3. 接收部分整流稳压电路方案 (4)4. 发射部分 (5)5. 接收部 (5)三、系统测试 (6)1. 测试设备 (6)2. 数据测试与分析 (7)(1)基本要求测试:3(2)发挥部分测试:33.结果分析7四、设计总结 .. (8)五、附录 (9)附录1 原理图………………………………………………………………9附录2PCB图.......................................................................10附录3 实物图.......................................................................10附录4 元器件清单..................................................................11附录5 参考文献.. (11)无线电能传输装置摘要:所谓无线能量传输(Wireless Power Transmission——WPT)就是借助于电磁场或电磁波进行能量传递的一种技术。
无线输电分为:电磁感应式、电磁共振式和电磁辐射式。
电能给人类带来巨大的发展,然而错综复杂的输电线分布在生活的各个角落,给人们带来极大的不便,因此人类一直有摆脱电线的束缚实现电能无线传输的梦想。
本文章指出现有的几种无线电能传输的方式,和他们的优点缺点.并且怎么利用这其中的方式,为人类获取一些可节约利益,和能源的节约。
关键词:无线电能;传输;途径引言随着社会飞速前进,用电设备与日俱增。
无线电能传输实验报告一、实验目的通过实验探究无线电能传输的原理和应用,并实现无线电能传输。
二、实验原理1.共振传输共振传输是指通过调节发射器和接收器之间的频率使其共振。
当频率匹配时,能量传输效率较高。
共振传输主要应用于近距离的电能传输。
2.辐射传输辐射传输是指利用电磁波的辐射传输能量。
利用传统的天线和接收器可以实现远距离的能量传输。
三、实验器材1.无线电能传输装置:包括发射器和接收器。
2.电池:用于给发射器和接收器供电。
3.示波器:用于观察无线电波信号的频率和幅度。
四、实验步骤1.连接电池和无线电能传输装置,确保发射器和接收器都能正常工作。
2.调节发射器的频率和幅度,使其与接收器匹配。
3.使用示波器观察无线电波信号的频率和幅度,调节发射器和接收器以使其达到最佳传输效果。
4.测试无线电能传输装置的传输距离,记录实验结果。
5.重复以上步骤,对比不同频率和幅度的影响。
五、实验结果与分析根据实验结果可以发现,当发射器和接收器的频率匹配时,能量传输效率较高。
在一定范围内,调节幅度可以影响传输的距离和传输效果。
六、实验总结通过本次实验,我们了解了无线电能传输的原理和应用。
无线电能传输作为一种新型的能量传输方式,具有应用前景广阔。
然而,目前仍面临着距离短、传输效率低等问题,需要进一步研究和改进。
七、改进建议1.进一步优化发射器和接收器的结构设计,以提高传输效率和距离。
2.研究新型的天线设计,减少能量传输过程中的能量损耗。
3.考虑无线电能传输的安全性和环境影响,采取相应的措施进行保护和监测。
以上是本次无线电能传输实验的实验报告。
成绩评定表课程设计任务书摘要无线数据传输就是频带传输的一个典型的实例,将基带信号调制到一个高频载波上传输。
无线传输是不需要通过实体的物质介质的,它是通过空气、光束、电磁波、无直接接触的物质传播的传输方式。
无线数据传输系统具有通信范围广,传输稳定可靠等特点。
无线数据传输系统采用了大规模集成电路技术、单片机技术、网络数据传输技术、抗干扰技术和RS485、RS232通信技术。
在线路的设计与元器件的选择上以较大的环境适应性为依据,确保了设备运行的可靠性。
其具有体积小、重量轻、稳定性高、费用低廉、安装简单、抗干扰能力强等特点。
无线终端适用于各种工业现场需要实现无线遥控、遥测及无线数据传输的各种场所。
无线数据传输是指通过GSM和GPRS网络为企业客户提供无线传输通道,解决有线网络难以建设的地区或地点的数据传输问题,具有费用低廉和移动灵活的特点。
无线数据传输特别适用于机器到机器的应用,如在遥感遥测等具有数据读取功能的终端上集成无线通信功能。
此类终端可在定时或在被激活情况下通过无线传输通道与企业客户中心数据库进行数据交互。
关键词:AT89S52单片机;数据采集;无线数据传输;调制解调;串口通信目录1 选题背景和意义 (1)2 任务分析与方案设计 (1)2.1 系统的总体组成 (2)3 无线数据传输系统的硬件电路设计 (4)3.1单片机外围电路设计 ..................................................... 错误!未定义书签。
3.2时钟电路设计 ................................................................. 错误!未定义书签。
3.3报警电路设计.................................................................. 错误!未定义书签。
3.4按键电路设计..................................................................................................错误!未定义书签。
无线电能传输技术研究随着科技的进步和人类对能源需求的不断增长,寻找高效、清洁的能源传输方式成为当今社会的一个重要课题。
无线电能传输技术正是在这一背景下得以崭露头角的一种技术。
一、无线电能传输的过去与现在无线电能传输技术并非是一项全新的发明,早在19世纪末,尼古拉·特斯拉就开始在这一领域进行实验。
他利用高频电磁场将能量传输到远距离,甚至成功点亮了远离发电源的灯泡。
然而,由于当时技术的限制和种种问题的困扰,无线电能传输技术并未得到广泛应用。
然而,随着科技的进步和对能源的需求不断增长,无线电能传输技术再次被人们重视起来。
目前,无线电能传输技术被广泛应用于电动车充电、无线充电设备、传感器网络以及无人机等领域。
它的主要优点是能够减少电缆布线的成本和工程风险,同时提高了能源使用的灵活性和便利性。
这一技术的开发和应用给人们的生活带来了巨大的便利,诸如电视、手机等电子设备的无线充电也成为了可能。
二、无线电能传输技术的原理无线电能传输技术的原理基于电磁场的相互作用。
其主要包括两个主要组成部分:发射器和接收器。
发射器由电源和高频电磁场发射器组成,电源负责为系统提供电能,而高频电磁场发射器则将电能转换为高频电磁波,并通过天线将其传输出去。
接收器则主要由天线、整流器和负载组成。
天线接收来自发射器传输的电磁波,并将其转化为电能。
整流器的作用是将交流电转换为直流电,以满足负载的需求。
无线电能传输的关键挑战之一是如何提高传输效率。
在过去,由于无线电能传输中的能量损耗较大,传输效率往往较低。
然而,随着技术的进步,无线电能传输的效率得到了显著提高。
比如对于电动车充电,无线电能传输的效率已经可以达到90%以上。
这给电动车充电带来了更便捷、高效的体验。
三、无线电能传输技术的应用无线电能传输技术在众多领域中都有广泛的应用。
1. 电动车充电电动车充电是无线电能传输技术的一个重要应用领域。
传统的电动车充电方式需要使用电缆进行连接,在充电过程中存在着很多的不便之处。
磁耦合无线电能传输实验报告1.引言随着电动汽车、移动设备等技术的快速发展,无线电能传输技术越来越受到关注。
磁耦合无线电能传输技术作为一种非接触式电能传输技术,具有可在不同频率下工作、对环境干扰小等优点,因此备受关注。
本实验旨在探究磁耦合无线电能传输的原理、材料和方法,并测试和分析其传输效率、距离等关键因素。
2.实验原理磁耦合无线电能传输技术是基于电磁感应原理的。
当两个线圈相互靠近时,一个线圈中的电流会产生磁场,磁场通过空气耦合到另一个线圈中,产生感应电压,从而实现无线电能传输。
本实验中,我们采用磁耦合的方式进行无线电能传输,其中发射线圈和接收线圈通过磁场进行能量传递。
3.实验材料和方法实验中,我们采用了以下材料和设备:-发射线圈(10匝)-接收线圈(10匝)-电源模块-功率放大器模块-接收电路模块-测量仪器模块实验方法如下:1.将发射线圈和接收线圈分别固定在实验平台上。
2.将电源模块连接到发射线圈上,并通过功率放大器模块将电流增大到一定程度。
3.将接收电路模块连接到接收线圈上,以便接收电能并进行后续处理。
4.使用测量仪器模块,测量接收线圈中的电压和电流,以及传输效率等参数。
5.实验结果通过实验,我们得到了以下数据:I实验次数I传输效率(%)I传输距离(Cm)I接收电压(V)I接收电流(mA)II1I75I2I12.5|250|I2I65I4I10.5|220|I3I80I6I14.0|260|根据这些数据,我们可以得出结论:传输效率随着传输距离的增加而降低,并且接收电压和电流也受到传输距离的影响。
5.实验分析根据实验结果,我们发现传输效率受到传输距离、接收线圈和发射线圈之间的耦合系数等因素的影响。
当传输距离增加时,耦合系数降低,导致传输效率下降。
此外,接收线圈和发射线圈之间的相对位置和尺寸也会影响耦合系数,进而影响传输效率。
为了提高传输效率,我们可以通过调整发射线圈和接收线圈的匝数、半径、相对位置等参数来优化设计。
摘要随着电子产品的快速发展,越来越多的电源连接线开始困扰人们的生活,为改善传统导线电路电能传输的弊端,给出了一种基于近距离无线电能传输原理的传输系统,而电磁谐振耦合无线电能传输技术正可以很好解决对距离有较高要求的这类问题。
本设计主要包括发射模块、传输模块和接收模块三大部分。
首先由有源晶振产生1MHZ的方波,通过驱动IR2110及MOS管提高了交流信号,加强后的信号源经发送线圈通过磁耦合谐振感应到接收线圈,再经过半波整流和滤波后得到稳定直流电压,带动负载工作,即实现了无线电能的传输。
在本实验中,我们采用单片机STC89C52控制液晶屏LC1602来显示负载短的的实时电压和电流值。
关键字:无线电能有源晶振驱动电路谐振半波整流AbstractIn this paper, With the rapid development of electronic products, more and more power cables on people's lives, to improve the disadvantages of traditional power transmission conductor circuit, presents a transmission system based on can close radio transmission principle, and the electromagnetic resonance coupling can radio transmission technology is very good to solve this kind of problem have higher request for the distance.This design mainly includes the transmitting module, transmission module and receiving module three parts. First 1 MHZ square wave generated by the active crystals, driven by IR2110 and MOS tube improve the signal communication, strengthen the signal source approved by the sending coil magnetic coupling resonant induction to the receiving coil, and after a half-wave rectifier and filter get steady dc voltage, drive the work load, which can realize the radio transmission. In this experiment, we adopt LC1602 STC89C52 MCU LCD screen to display the real-time voltage and current value of load short.Key words: radio can active vibration crystal driver circuit resonance half-wave rectifier目录一方案分析与论证 (4)1.1 系统分析 (4)1.2方案的论证 (4)(1)信号源发生电路 (5)方案一 NE555振荡电路,电路复杂,产生的频率较小。
无线电能传播装置设计报告摘要磁耦合谐振式无线电能传播是众多短距离电能特殊传播技术之一,它因其便捷,节能环保而受到广泛关注。
当前磁耦合谐振式无线电能传播距离已经可以达到米级范畴,甚至有些技术还能穿透障碍物,相信当无线传播距离问题解决后来该技术无疑对无线电能技术发展具备重大意义。
该文重要讲述了运用磁耦合谐振无限能量传播原理设计制作小型无线电能传播设备。
该设备重要涉及驱动发射线圈电路,磁耦合谐振传播电路,磁耦合谐振接受电路,整流滤波电路,以及显示电路模块等。
当发射和接受端都达到谐振频率时即可实现能量最大传播。
该设备在题目规定下可实现10cm以上,效率高达26%能量传播,并且可以实现点亮30cm以外2W灯泡。
核心词磁耦合谐振无线电能传播发射距离接受效率一、设计任务设计并制作一种磁耦合谐振式无线电能传播装置,其构造框图如图1所示。
规定:(1)保持发射线圈与接受线圈间距离x =10cm、输入直流电压U1=15V时,调节负载使接受端输出直流电流I2=0.5A,输出直流电压U2≥8 V,尽量提高该无线电能传播装置效率η。
(2)输入直流电压U1=15V,输入直流电流不不不大于1A,接受端负载为2只串联LED 灯(白色、1W)。
在保持LED灯不灭条件下,尽量延长发射线圈与接受线圈间距离x。
二、方案论证2.1驱动发射线圈电路方案一:采用集成发射芯片XKT408和T5336搭建发射驱动电路。
无线充电/供电主控制芯片XKT-408A,采用CMOS制程工艺,具备精度高稳定性好等特点,其专门用于无线感应智能充电、供电管理系统中,可靠性能高。
XKT-408A芯片负责解决该系统中无线电能传播功能,采用电磁能量转换原理并配合接受某些做能量转换及电路实时监控。
其重要特点为:1.自动适应供电电压调节功能使之可以在较宽电压下均能工作2.自动频率锁定3. 自动负检测负载4. 自动功率控制5.高速能量输电传送6.高效电磁能量转换7.智能检测系统,免调试方案二:采用MOS管无稳态多谐振荡器,由两路MOS管,高频扼流圈和二极管构成对称振荡器电路,原理图如下所示:该方案电路简朴明了,元器件少,并且操作起来简朴。
实验报告
1.实验原理
与无线通信技术一样摆脱有形介质的束缚,实现电能的无线传输是人类多年的一个美好追求。
无线电能传输技术(Wireless Power Transfer, WPT)也称之为非接触电能传输技术( Contactless PowerTransmission, CPT),是一种借于空间无形软介质(如电场、磁场、微波等)实现将电能由电源端传递至用电设备的一种供电模式,该技术是集电磁场、电力电子、高频电子、电磁感应和耦合模理论等多学科交叉的基础研究与应用研究,是能源传输和接入的一次革命性进步。
无线电能传输技术解决了传统导线直接接触供电的缺陷,是一种有效、安全、便捷的电能传输方法,因而它被美国《技术评论》杂志评选为未来十大科研方向之一。
该技术不仅在军事、航空航天、油田、矿井、水下作业、工业机器人、电动汽车、无线传感器网络、医疗器械、家用电器、RFID识别等领域具有重要的应用价值,而且对电磁理论的发展亦具有重要科学研究价值和实际意义。
在中国科协成立五十周年的系列庆祝活动中,无线能量传输技术被列为“10 项引领未来的科学技术”之一。
到目前为止,根据电能传输原理,无线电能传输大致可以分为三类:感应耦合式、微波辐射式、磁耦合谐振式。
作为一个新的无线电能传输技术,磁耦合谐振式是基于近场强耦合的概念,基本原理是两个具有相同谐振频率的物体之间可以实现高效的能量交换,而非谐振物体之间能量交换却很微弱。
磁耦合谐振式无线电能传输的传输尺度介于前两者之间,因此也被称之为中尺度(mid-range)能量传输技术,其尺度为几倍的接收设备尺寸(可扩展到几米到几十米)。
除了较大的传输距离,还存在以下优势:由于利用了强耦合谐振技术,可以实现较高的功率(可达到kW)和效率;系统采用磁场耦合(而非电场,电场会发生危险)和非辐射技术,使其对人体没有伤害;良好的穿透性,不受非金属障碍物的影响。
因此该技术已经成为无线电能传输技术新的发展方向。
基于磁耦合谐振技术的无线电能传输技术主要利用的是近场磁耦合共振技术,共振系统由多个具有相同本征频率的物体构成,能量只在系统中的物体间传递,与系统之外的物体基本没有能量交换,在达到共振时,物体振动的幅度达到最大。
基于磁耦合谐振技术的无线电能传输系统一般由高频发射源、发射系统、接收系统、负载等部分组成,其中发射系统和电磁接收系统,是无线电能传输系统的关键部分。
其典型模型如下图所示。
由下图可知发射系统包括励磁线圈和发射线圈,它们之间是通过直接耦合关系把能量从励磁线圈传到发射线圈,励磁线圈所需能量直接从高频电源处获得。
电磁接收系统包括接收线圈和负载线圈,它们之间也是通过直接耦合关系把能量从接收线圈传到负载线圈。
发射线圈与接收线圈之间通过空间磁场的谐振耦合实现电能的无线传输。
目前国外的学者多利用“耦合模”理论对磁耦合谐振技术的无线电能传输技术进行分析,并得到能量高效传输的必要条件[13]:
①发射线圈和接收线圈的固有谐振频率相同,并具有较高的品质因数;
虽然“耦合模”理论对无线电能传输技术基本原理进行了解释,但是在涉及具体电路及其参数的设计问题上“耦合模”理论也有一定的局限性,因此本文利用互感理论来进一步分析问题,尤其是利用该方法在参数设计方面进行探索。
基于磁耦合谐振技术的无线电能传输系统的等效电路模型如下图所示,励磁线圈由激励源(高频功放)V S和单匝线圈组成,负载线圈由单匝线圈和负载组成,发射和接收线圈均由具有相同谐振频率的多匝线圈组成。
在系统设计时为了降低设计的复杂性,将发射和接收线圈设计成相同的尺寸和机械结构,因此,两
线圈的等效参数可认为是一致的。
上图中激励源阻为R S,负载电阻为R L;L1、L2、L3、L4分别为励磁线圈射线圈、接收线圈和负载线圈的等效电感;C1、C2、C3、C4分别为励磁线圈、发射线圈、接收线圈和负载线圈的等效电容;R P1、R P2、R P3和R P4分别为励磁圈、发射线圈、接收线圈和负载线圈由于趋肤效应等因素产生的损耗电阻;R rad1、R rad2、R rad3、R rad4分别为励磁线圈、发射线圈、接收线圈和负载线圈的辐射等效电阻。
将励磁线圈的电路反射到发射线圈,相当于发射线圈中加入一个感应电动势;而将负载线圈反射到接收线圈相当于接收线圈增加了一个反射阻抗,其等效电路如下图所示。
设流过发射线圈和接收线圈的电流分别为I 1、I2,方向如下图所示。
根据基尔霍夫电压定律(KVL),
上图为无线电能传输系统的简化电路。
由此图可推导出:
2.实验步骤
a. 在印刷电路板上绕制所需电感线圈(发射极)
b.测量所绕制的电感线圈的电感值L。
c.根据所测得的L值,初定角频率w,并计算出匹配电容的理论值C
0 d.根据匹配电容的理论值 C
匹配电容组合,并通过比对示波器上的电压
电流波形,确定匹配电容的实际值C。
3.实验过程及数据
先将导线绕入印刷电路板,然后用透明胶粘好,使导线位置固定,然后除去两头导线的绝缘层,测量其电感值,如下图所示:
得出所绕制的电感线圈的电感稳定值为1.61uH
由w2CL=1可知,定f=200KHz,
所以w=1256.64 rad/s,所需匹配电容的值为:C
=393nF
如上图,根据计算的理论电容值,匹配组合出实际电容值,并通过对比电流、
电压波形,对实际的匹配电容值进行微调。
微调直至匹配电容值相应的电流、电压波形同相。
=357nF 根据示波器的波形,可以认定匹配电容值达到要求,实际值C
实际根据接收端电路谐振理论电容,微调电容使接收端电路达到谐振状态。
接收端线圈电感为1 uH,由上公式LC=1可算得,接收端电容理论值为
C=633nF。
实际微调至C=720nF时接收端电路电压电流同相,达到谐振状态。
将匹配好的发射端电路连接至电源,接收端电路与负载相连。
因为我们制作的电感太小,导致耦合系数太小,而且实验条件有限,我们所做实验的负载为小灯泡。
当电源打开时,负载端的电压电流很小,只能观察到小灯泡及其微弱的亮光。
4.实验感想
1.由于前期的理论准备不充分,和对课程设计的实验具体过程不熟悉,导致实际进行实验操作时,很多所需实验数据都需要花费实验时间计算。
2.前期制作电感线圈所花费的时间很长,是因为我们的动手操作能力不足,也是相关的经验太少。
3.在匹配电容时,计算出现了问题,是老师和实验室的学长帮助我们算出了正确的理论值,并向我们示正确的匹配电容操作流程。
我们深感自己理论知识和实践能力的不足,希望可以在以后努力赶上,向优秀的研究生学长学习!
4.向带病指导我们的肖老师表达崇敬的致意和感谢!。