计算机术语大全
- 格式:docx
- 大小:18.68 KB
- 文档页数:21
电脑术语大全中文电脑术语大全中文1. 操作系统(Operating System):计算机的系统软件,控制和管理计算机硬件和软件资源的程序集合。
2. 中央处理器(Central Processing Unit,简称CPU):计算机的主要处理器件,负责执行计算机指令。
3. 内存(Random Access Memory,简称RAM):计算机用于临时存储和读取数据的存储器,可以快速读写数据。
4. 硬盘驱动器(Hard Disk Drive,简称HDD):计算机用于永久存储数据的设备,采用磁盘存储技术。
5. 固态硬盘(Solid State Drive,简称SSD):一种使用闪存存储芯片作为存储介质的硬盘,相比传统硬盘驱动器拥有更快的读写速度和更低的能耗。
6. 显卡(Graphics Processing Unit,简称GPU):计算机中负责处理图形和图像计算的硬件设备。
7. 输入设备(Input Device):计算机用于将外部信息输入到计算机中的设备,例如键盘、鼠标、触摸屏等。
8. 输出设备(Output Device):计算机用于将计算机处理后的信息显示或输出的设备,例如显示器、打印机、音箱等。
9. 网络(Network):多台计算机通过通信链路连接在一起,共享资源和信息的集合。
10. 路由器(Router):网络设备,用于将数据包从源网络传输到目标网络。
11. 防火墙(Firewall):用于保护计算机和网络资源免受未经授权访问和网络攻击的软硬件设备。
12. 病毒(Virus):一种计算机恶意软件,能够自我复制并感染其他计算机文件,破坏计算机系统。
13. 数据库(Database):计算机用于存储和管理大量结构化数据的应用程序。
14. 云计算(Cloud Computing):一种通过互联网提供计算资源和服务的模式,包括存储、计算、数据库等。
15. 虚拟现实(Virtual Reality,简称VR):一种通过计算机技术创造出的仿真环境,使用户能够与虚拟世界进行交互。
查找术语请按ctrl+F在使用计算机的过程中,你可能会碰到各种各样的专业术语,特别是那些英文缩写常让我们不知所云,下面收集了各方面的词组,希望对大家有帮助。
一、港台术语与内地术语之对照由于港台的计算机发展相对快一些,许多人都去香港或台湾寻找资料,但是港台使用的电脑专业术语与内地不尽相同,你也许曾被这些东西弄得糊里糊涂的。
---------------------------港台术语内地术语埠接口位元位讯号信号数码数字类比模拟高阶高端低阶低端时脉时钟频宽带宽光碟光盘磁碟磁盘硬碟硬盘程式程序绘图图形数位数字网路网络硬体硬件软体软件介面接口母板主板主机板主板软碟机软驱记忆体内存绘图卡显示卡监视器显示器声效卡音效卡解析度分辨率相容性兼容性数据机调制解调器---------------------------二、英文术语完全介绍在每组术语中,我按照英文字母的排列顺序来分类。
1、CPU3DNow!(3D no waiting,无须等待的3D处理)AAM(AMD Analyst Meeting,AMD分析家会议)ABP(Advanced Branch Prediction,高级分支预测)ACG(Aggressive Clock Gating,主动时钟选择)AIS(Alternate Instruction Set,交替指令集)ALAT(advanced load table,高级载入表)ALU(Arithmetic Logic Unit,算术逻辑单元)Aluminum(铝)AGU(Address Generation Units,地址产成单元)APC(Advanced Power Control,高级能源控制)APIC(Advanced rogrammable Interrupt Controller,高级可编程中断控制器)APS(Alternate Phase Shifting,交替相位跳转)ASB(Advanced System Buffering,高级系统缓冲)ATC(Advanced Transfer Cache,高级转移缓存)ATD(Assembly Technology Development,装配技术发展)BBUL(Bumpless Build-Up Layer,内建非凹凸层)BGA(Ball Grid Array,球状网阵排列)BHT(branch prediction table,分支预测表)Bops(Billion Operations Per Second,10亿操作/秒)BPU(Branch Processing Unit,分支处理单元)BP(Brach Pediction,分支预测)BSP(Boot Strap Processor,启动捆绑处理器)BTAC(Branch Target Address Calculator,分支目标寻址计算器)CBGA (Ceramic Ball Grid Array,陶瓷球状网阵排列)CDIP (Ceramic Dual-In-Line,陶瓷双重直线)Center Processing Unit Utilization,中央处理器占用率CFM(cubic feet per minute,立方英尺/秒)CMT(course-grained multithreading,过程消除多线程)CMOS(Complementary Metal Oxide Semiconductor,互补金属氧化物半导体)CMOV(conditional move instruction,条件移动指令)CISC(Complex Instruction Set Computing,复杂指令集计算机)CLK(Clock Cycle,时钟周期)CMP(on-chip multiprocessor,片内多重处理)CMS(Code Morphing Software,代码变形软件)co-CPU(cooperative CPU,协处理器)COB(Cache on board,板上集成缓存,做在CPU卡上的二级缓存,通常是内核的一半速度))COD(Cache on Die,芯片内核集成缓存)Copper(铜)CPGA(Ceramic Pin Grid Array,陶瓷针型栅格阵列)CPI(cycles per instruction,周期/指令)CPLD(Complex Programmable Logic Device,複雜可程式化邏輯元件)CPU(Center Processing Unit,中央处理器)CRT(Cooperative Redundant Threads,协同多余线程)CSP(Chip Scale Package,芯片比例封装)CXT(Chooper eXTend,增强形K6-2内核,即K6-3)Data Forwarding(数据前送)dB(decibel,分贝)DCLK(Dot Clock,点时钟)DCT(DRAM Controller,DRAM控制器)DDT(Dynamic Deferred Transaction,动态延期处理)Decode(指令解码)DIB(Dual Independent Bus,双重独立总线)DMT(Dynamic Multithreading Architecture,动态多线程结构)DP(Dual Processor,双处理器)DSM(Dedicated Stack Manager,专门堆栈管理)DSMT(Dynamic Simultaneous Multithreading,动态同步多线程)DST(Depleted Substrate Transistor,衰竭型底层晶体管)DTV(Dual Threshold V oltage,双重极限电压)DUV(Deep Ultra-Violet,纵深紫外光)EBGA(Enhanced Ball Grid Array,增强形球状网阵排列)EBL(electron beam lithography,电子束平版印刷)EC(Embedded Controller,嵌入式控制器)EDEC(Early Decode,早期解码)Embedded Chips(嵌入式)EPA(edge pin array,边缘针脚阵列)EPF(Embedded Processor Forum,嵌入式处理器论坛)EPL(electron projection lithography,电子发射平版印刷)EPM(Enhanced Power Management,增强形能源管理)EPIC(explicitly parallel instruction code,并行指令代码)EUV(Extreme Ultra Violet,紫外光)EUV(extreme ultraviolet lithography,极端紫外平版印刷)FADD(Floationg Point Addition,浮点加)FBGA(Fine-Pitch Ball Grid Array,精细倾斜球状网阵排列)FBGA(flipchip BGA,轻型芯片BGA)FC-BGA(Flip-Chip Ball Grid Array,反转芯片球形栅格阵列)FC-PGA(Flip-Chip Pin Grid Array,反转芯片针脚栅格阵列)FDIV(Floationg Point Divide,浮点除)FEMMS:Fast Entry/Exit Multimedia State,快速进入/退出多媒体状态FFT(fast Fourier transform,快速热欧姆转换)FGM(Fine-Grained Multithreading,高级多线程)FID(FID:Frequency identify,频率鉴别号码)FIFO(First Input First Output,先入先出队列)FISC(Fast Instruction Set Computer,快速指令集计算机)flip-chip(芯片反转)FLOPs(Floating Point Operations Per Second,浮点操作/秒)FMT(fine-grained multithreading,纯消除多线程)FMUL(Floationg Point Multiplication,浮点乘)FPRs(floating-point registers,浮点寄存器)FPU(Float Point Unit,浮点运算单元)FSUB(Floationg Point Subtraction,浮点减)GFD(Gold finger Device,金手指超频设备)GHC(Global History Counter,通用历史计数器)GTL(Gunning Transceiver Logic,射电收发逻辑电路)GVPP(Generic Visual Perception Processor,常规视觉处理器)HL-PBGA: 表面黏著,高耐热、轻薄型塑胶球状网阵封装HTT(Hyper-Threading Technology,超级线程技术)Hz(hertz,赫兹,频率单位)IA(Intel Architecture,英特尔架构)IAA(Intel Application Accelerator,英特尔应用程序加速器)ICU(Instruction Control Unit,指令控制单元)ID(identify,鉴别号码)IDF(Intel Developer Forum,英特尔开发者论坛)IEU(Integer Execution Units,整数执行单元)IHS(Integrated Heat Spreader,完整热量扩展)ILP(Instruction Level Parallelism,指令级平行运算)IMM: Intel Mobile Module, 英特尔移动模块Instructions Cache,指令缓存Instruction Coloring(指令分类)IOPs(Integer Operations Per Second,整数操作/秒)IPC(Instructions Per Clock Cycle,指令/时钟周期)ISA(instruction set architecture,指令集架构)ISD(inbuilt speed-throttling device,内藏速度控制设备)ITC(Instruction Trace Cache,指令追踪缓存)ITRS(International Technology Roadmap for Semiconductors,国际半导体技术发展蓝图)KNI(Katmai New Instructions,Katmai新指令集,即SSE)Latency(潜伏期)LDT(Lightning Data Transport,闪电数据传输总线)LFU(Legacy Function Unit,传统功能单元)LGA(land grid array,接点栅格阵列)LN2(Liquid Nitrogen,液氮)Local Interconnect(局域互连)MAC(multiply-accumulate,累积乘法)mBGA (Micro Ball Grid Array,微型球状网阵排列)nm(namometer,十亿分之一米/毫微米)MCA(machine check architecture,机器检查体系)MCU(Micro-Controller Unit,微控制器单元)MCT(Memory Controller,内存控制器)MESI(Modified, Exclusive, Shared, Invalid:修改、排除、共享、废弃)MF(MicroOps Fusion,微指令合并)mm(micron metric,微米)MMX(MultiMedia Extensions,多媒体扩展指令集)MMU(Multimedia Unit,多媒体单元)MMU(Memory Management Unit,内存管理单元)MN(model numbers,型号数字)MFLOPS(Million Floationg Point/Second,每秒百万个浮点操作)MHz(megahertz,兆赫)mil(PCB 或晶片佈局的長度單位,1 mil = 千分之一英寸)MIPS(Million Instruction Per Second,百万条指令/秒)MOESI(Modified, Owned, Exclusive, Shared or Invalid,修改、自有、排除、共享或无效)MOF(Micro Ops Fusion,微操作熔合)Mops(Million Operations Per Second,百万次操作/秒)MP(Multi-Processing,多重处理器架构)MPF(Micro processor Forum,微处理器论坛)MPU(Microprocessor Unit,微处理器)MPS(MultiProcessor Specification,多重处理器规范)MSRs(Model-Specific Registers,特别模块寄存器)MSV(Multiprocessor Specification Version,多处理器规范版本)NAOC(no-account OverClock,无效超频)NI(Non-Intel,非英特尔)NOP(no operation,非操作指令)NRE(Non-Recurring Engineering charge,非重複性工程費用)OBGA(Organic Ball Grid Arral,有机球状网阵排列)OCPL(Off Center Parting Line,远离中心部分线队列)OLGA(Organic Land Grid Array,有机平面网阵包装)OoO(Out of Order,乱序执行)OPC(Optical Proximity Correction,光学临近修正)OPGA(Organic Pin Grid Array,有机塑料针型栅格阵列)OPN(Ordering Part Number,分类零件号码)PAT(Performance Acceleration Technology,性能加速技术)PBGA(Plastic Pin Ball Grid Array,塑胶球状网阵排列)PDIP (Plastic Dual-In-Line,塑料双重直线)PDP(Parallel Data Processing,并行数据处理)PGA(Pin-Grid Array,引脚网格阵列),耗电大PLCC (Plastic Leaded Chip Carriers,塑料行间芯片运载)Post-RISC(加速RISC,或后RISC)PR(Performance Rate,性能比率)PIB(Processor In a Box,盒装处理器)PM(Pseudo-Multithreading,假多线程)PPGA(Plastic Pin Grid Array,塑胶针状网阵封装)PQFP(Plastic Quad Flat Package,塑料方块平面封装)PSN(Processor Serial numbers,处理器序列号)QFP(Quad Flat Package,方块平面封装)QSPS(Quick Start Power State,快速启动能源状态)RAS(Return Address Stack,返回地址堆栈)RAW(Read after Write,写后读)REE(Rapid Execution Engine,快速执行引擎)Register Contention(抢占寄存器)Register Pressure(寄存器不足)Register Renaming(寄存器重命名)Remark(芯片频率重标识)Resource contention(资源冲突)Retirement(指令引退)RISC(Reduced Instruction Set Computing,精简指令集计算机)ROB(Re-Order Buffer,重排序缓冲区)RSE(register stack engine,寄存器堆栈引擎)RTL(Register Transfer Level,暫存器轉換層。
Host 在计算机术语中有多种含义,具体如下:
1.网络节点:在计算机网络中,一个主机(host)通常指的是一台能够与其他
网络节点互相通信的计算机。
它可以运行操作系统并为用户提供服务或资源。
每个主机都有一个唯一的IP地址,这使得它在网络中被唯一识别。
2.网站服务器:在互联网世界中,特别是对于拥有网站的个体或公司,主机
(host)可能指的是提供网站内容的网络服务器。
这意味着它托管了一个网站的所有文件和数据,并通过DNS解析使该域名的访问指向该主机。
3.大型计算机:在一些特定的计算环境中,如IBM的大型计算机集群,"host"
也可能指代大型计算机本身,即大型服务器。
这样的计算机可以作为其他计算机的工作站,提供计算能力和服务。
4.计算机控制的设备或应用程序:在某些情况下,"host"可以指代某个设备或
应用程序,它可能是计算机控制系统的一部分,或者是某种为其他软硬件提供服务的设备或应用程序。
5.计算机编程中的头文件:"host"也是C++中的一个头文件,通常用于定义
与平台无关的数据结构和函数。
计算机英文术语大全1. computing:一般译为:数据处理技术、信息处理技术特殊译为:计算技术network computing=NC 联网信息处理和应用技术2. system:为达到既定的目标,实现某些功能,完成指定的任务而把若干组成部分有机地联系起来的一种整体或集合体。
① system of linear equations:线性方程组② Carterian system:笛卡尔坐标系; solar system:太阳系③ decimal syste m:十进制④ system of notation:记数法⑤ Communist system:共产主义制度;ideological system:思想体系3. client & server:客户子系统和服务子系统4.network layer:网络层;session layer:话路层5.major node:大节点;minor node:小节点6.Job Control:作业控制程序control:控制权、控制器、控制符、控件、技术或措施(e.g. security control)7.default:系统设定值较有实力的公司与厂商提供的较好的(应用)系统中,通常对事先可以确定的参数,指定一个“一般情况下要取的值“,这样,程序员无暇作深入细致的研究,未能明察秋毫也无妨,就default了!8.function:功能;函数;操作程序;操作例程9.storage/memory:A.storage:存储器(件); B.memory:内存C.virtual storage:虚拟内存通常人们说A模拟simulation(仿真emulation)B时,A和B是两个互不相关的实体,只是在功能作用、能力等方面是相同或相似的。
当我们说C虚拟D时,C和D是紧密相关的,C绝对离不开D,而C仅仅是一种概念的抽象,D才是真正的实体。
必须以实体为依据方可理解C,则C是D的一部分加上其它的实体而组成的一种综合体,而且C的局部性能必然低于D,整体性能也必然高于D,否则没有任何意义。
计算机术语大全1、CPU3DNow!(3D no waiting,无须等待的3D处理)AAM(AMD Analyst Meeting,AMD分析家会议)ABP(Advanced Branch Prediction,高级分支预测)ACG(Aggressive Clock Gating,主动时钟选择)AIS(Alternate Instruction Set,交替指令集)ALA T(advanced load table,高级载入表)ALU(Arithmetic Logic Unit,算术逻辑单元)Aluminum(铝)AGU(Address Generation Units,地址产成单元)APC(Advanced Power Control,高级能源控制)APIC(Advanced rogrammable Interrupt Controller,高级可编程中断控制器)APS(Alternate Phase Shifting,交替相位跳转)ASB(Advanced System Buffering,高级系统缓冲)A TC(Advanced Transfer Cache,高级转移缓存)A TD(Assembly Technology Development,装配技术发展)BBUL(Bumpless Build-Up Layer,内建非凹凸层)BGA(Ball Grid Array,球状网阵排列)BHT(branch prediction table,分支预测表)Bops(Billion Operations Per Second,10亿操作秒)BPU(Branch Processing Unit,分支处理单元)BP(Brach Pediction,分支预测)BSP(Boot Strap Processor,启动捆绑处理器)BTAC(Branch Target Address Calculator,分支目标寻址计算器)CBGA (Ceramic Ball Grid Array,陶瓷球状网阵排列)CDIP (Ceramic Dual-In-Line,陶瓷双重直线)Center Processing Unit Utilization,中央处理器占用率CFM(cubic feet per minute,立方英尺秒)CMT(course-grained multithreading,过程消除多线程)CMOS(Complementary Metal Oxide Semiconductor,互补金属氧化物半导体)CMOV(conditional move instruction,条件移动指令)CISC(Complex Instruction Set Computing,复杂指令集计算机)CLK(Clock Cycle,时钟周期)CMP(on-chip multiprocessor,片内多重处理)CMS(Code Morphing Software,代码变形软件)co-CPU(cooperative CPU,协处理器)COB(Cache on board,板上集成缓存,做在CPU卡上的二级缓存,通常是内核的一半速度))COD(Cache on Die,芯片内核集成缓存)Copper(铜)CPGA(Ceramic Pin Grid Array,陶瓷针型栅格阵列)CPI(cycles per instruction,周期指令)CPLD(Complex Programmable Logic Device,複雜可程式化邏輯元件)CPU(Center Processing Unit,中央处理器)CRT(Cooperative Redundant Threads,协同多余线程)CSP(Chip Scale Package,芯片比例封装)CXT(Chooper eXTend,增强形K6-2内核,即K6-3)Data Forwarding(数据前送)dB(decibel,分贝)DCLK(Dot Clock,点时钟)DCT(DRAM Controller,DRAM控制器)DDT(Dynamic Deferred Transaction,动态延期处理)Decode(指令解码)DIB(Dual Independent Bus,双重独立总线)DMT(Dynamic Multithreading Architecture,动态多线程结构)DP(Dual Processor,双处理器)DSM(Dedicated Stack Manager,专门堆栈管理)DSMT(Dynamic Simultaneous Multithreading,动态同步多线程)DST(Depleted Substrate Transistor,衰竭型底层晶体管)DTV(Dual Threshold V oltage,双重极限电压)DUV(Deep Ultra-Violet,纵深紫外光)EBGA(Enhanced Ball Grid Array,增强形球状网阵排列)EBL(electron beam lithography,电子束平版印刷)EC(Embedded Controller,嵌入式控制器)EDB(Execute Disable Bit,执行禁止位)EDEC(Early Decode,早期解码)Embedded Chips(嵌入式)EM64T(Extended Memory 64 Technology,扩展内存64技术)EPA(edge pin array,边缘针脚阵列)EPF(Embedded Processor Forum,嵌入式处理器论坛)EPL(electron projection lithography,电子发射平版印刷)EPM(Enhanced Power Management,增强形能源管理)EPIC(explicitly parallel instruction code,并行指令代码)EUV(Extreme Ultra Violet,紫外光)EUV(extreme ultraviolet lithography,极端紫外平版印刷)FADD(Floationg Point Addition,浮点加)FBGA(Fine-Pitch Ball Grid Array,精细倾斜球状网阵包装)FBGA(flipchip BGA,轻型芯片BGA)FC-BGA(Flip-Chip Ball Grid Array,翻转芯片球形网阵包装)FC-LGA(Flip-Chip Land Grid Array,翻转接点网阵包装)FC-PGA(Flip-Chip Pin Grid Array,翻转芯片球状网阵包装)FDIV(Floationg Point Divide,浮点除)FEMMS:Fast EntryExit Multimedia State,快速进入退出多媒体状态FFT(fast Fourier transform,快速热欧姆转换)FGM(Fine-Grained Multithreading,高级多线程)FID(FID:Frequency identify,频率鉴别号码)FIFO(First Input First Output,先入先出队列)FISC(Fast Instruction Set Computer,快速指令集计算机)flip-chip(芯片反转)FLOPs(Floating Point Operations Per Second,浮点操作秒)FMT(fine-grained multithreading,纯消除多线程)FMUL(Floationg Point Multiplication,浮点乘)FPRs(floating-point registers,浮点寄存器)FPU(Float Point Unit,浮点运算单元)FSUB(Floationg Point Subtraction,浮点减)GFD(Gold finger Device,金手指超频设备)GHC(Global History Counter,通用历史计数器)GTL(Gunning Transceiver Logic,射电收发逻辑电路)GVPP(Generic Visual Perception Processor,常规视觉处理器)HL-PBGA表面黏著,高耐热、轻薄型塑胶球状网阵封装HTT(Hyper-Threading Technology,超级线程技术)Hz(hertz,赫兹,频率单位)IA(Intel Architecture,英特尔架构)IAA(Intel Application Accelerator,英特尔应用程序加速器)IA TM(Intel Advanced Thermal Manager,英特尔高级热量管理指令集)ICU(Instruction Control Unit,指令控制单元)ID(identify,鉴别号码)IDF(Intel Developer Forum,英特尔开发者论坛)IDMB(Intel Digital Media Boost,英特尔数字媒体推进指令集)IDPC(Intel Dynamic Power Coordination,英特尔动态能源调和指令集)IEU(Integer Execution Units,整数执行单元)IHS(Integrated Heat Spreader,完整热量扩展)ILP(Instruction Level Parallelism,指令级平行运算)IMM Intel Mobile Module, 英特尔移动模块Instructions Cache,指令缓存Instruction Coloring(指令分类)IOPs(Integer Operations Per Second,整数操作秒)IPC(Instructions Per Clock Cycle,指令时钟周期)ISA(instruction set architecture,指令集架构)ISD(inbuilt speed-throttling device,内藏速度控制设备)ITC(Instruction Trace Cache,指令追踪缓存)ITRS(International Technology Roadmap for Semiconductors,国际半导体技术发展蓝图)KNI(Katmai New Instructions,Katmai新指令集,即SSE)Latency(潜伏期)LDT(Lightning Data Transport,闪电数据传输总线)LFU(Legacy Function Unit,传统功能单元)LGA(land grid array,接点栅格阵列)LN2(Liquid Nitrogen,液氮)Local Interconnect(局域互连)MAC(multiply-accumulate,累积乘法)mBGA (Micro Ball Grid Array,微型球状网阵排列)nm(namometer,十亿分之一米毫微米)MCA(Machine Check Architecture,机器检查架构)MCU(Micro-Controller Unit,微控制器单元)MCT(Memory Controller,内存控制器)MESI(Modified, Exclusive, Shared, Invalid:修改、排除、共享、废弃)MF(MicroOps Fusion,微指令合并)mm(micron metric,微米)MMX(MultiMedia Extensions,多媒体扩展指令集)MMU(Multimedia Unit,多媒体单元)MMU(Memory Management Unit,内存管理单元)MN(model numbers,型号数字)MFLOPS(Million Floationg PointSecond,每秒百万个浮点操作)MHz(megahertz,兆赫)mil(PCB 或晶片佈局的長度單位,1 mil = 千分之一英寸)MIMD(Multi Instruction Multiple Data,多指令多数据流)MIPS(Million Instruction Per Second,百万条指令秒)MOESI(Modified, Owned, Exclusive, Shared or Invalid,修改、自有、排除、共享或无效)MOF(Micro Ops Fusion,微操作熔合)Mops(Million Operations Per Second,百万次操作秒)MP(Multi-Processing,多重处理器架构)MPF(Micro processor Forum,微处理器论坛)MPU(Microprocessor Unit,微处理器)MPS(MultiProcessor Specification,多重处理器规范)MSRs(Model-Specific Registers,特别模块寄存器)MSV(Multiprocessor Specification V ersion,多处理器规范版本)MVP(Mobile V oltage Positioning,移动电压定位)IVNAOC(no-account OverClock,无效超频)NI(Non-Intel,非英特尔)NOP(no operation,非操作指令)NRE(Non-Recurring Engineering charge,非重複性工程費用)OBGA(Organic Ball Grid Arral,有机球状网阵排列)OCPL(Off Center Parting Line,远离中心部分线队列)OLGA(Organic Land Grid Array,有机平面网阵包装)OoO(Out of Order,乱序执行)OPC(Optical Proximity Correction,光学临近修正)OPGA(Organic Pin Grid Array,有机塑料针型栅格阵列)OPN(Ordering Part Number,分类零件号码)PA T(Performance Acceleration Technology,性能加速技术)PBGA(Plastic Pin Ball Grid Array,塑胶球状网阵排列)PDIP (Plastic Dual-In-Line,塑料双重直线)PDP(Parallel Data Processing,并行数据处理)PGA(Pin-Grid Array,引脚网格阵列),耗电大PLCC (Plastic Leaded Chip Carriers,塑料行间芯片运载)Post-RISC(加速RISC,或后RISC)PPE(Power Processor Element,Power处理器元件)PPU(Physics Processing Unit,物理处理单元)PR(Performance Rate,性能比率)PIB(Processor In a Box,盒装处理器)PM(Pseudo-Multithreading,假多线程)PPGA(Plastic Pin Grid Array,塑胶针状网阵封装)PQFP(Plastic Quad Flat Package,塑料方块平面封装)PSN(Processor Serial numbers,处理器序列号)QFP(Quad Flat Package,方块平面封装)QSPS(Quick Start Power State,快速启动能源状态)RAS(Return Address Stack,返回地址堆栈)RAW(Read after Write,写后读)REE(Rapid Execution Engine,快速执行引擎)Register Contention(抢占寄存器)Register Pressure(寄存器不足)Register Renaming(寄存器重命名)Remark(芯片频率重标识)Resource contention(资源冲突)Retirement(指令引退)RISC(Reduced Instruction Set Computing,精简指令集计算机)ROB(Re-Order Buffer,重排序缓冲区)RSE(register stack engine,寄存器堆栈引擎)RTL(Register Transfer Level,暫存器轉換層。
计算机基本术语集锦数字计算机:数字计算机则是由逻辑电子器件构成,其变量为开关量(离散的数字量),采用数字式按位运算,运算模式是离散式的信息的数字化表示:把模拟形式的数据转换为计算机可以读取的数字形式。
将模拟信号转换为表示同样信息的数字信号的过程。
存储程序工作方式:stared prograrrt control system利用电子计算机技术,以预先编好的程序来控制交换接续动作的控制方式、其控制部分是一种专用电子计算机,主要由存储器、中央控制器、输入/输出设备和交换控制程序等组成。
模拟信号:analogue signal;analog signal 信息参数在给定范围内表现为连续的信号。
在一段连续的时间间隔内,其代表信息的特征量可以在任意瞬间呈现为任意物理机:物理机是相对于虚拟机而言的对实体计算机的称呼。
物理机提供给虚拟机以硬件环境,有时也成为“寄主”。
通过物理机和虚拟机的配合,一台计算机上可以安装上多个操作系统(一个外界操作系统和虚拟机中的数个操作系统),并且几个操作系统间还可以实现通信,就像是有多台计算机一样。
虚拟机:虚拟机(Virtual Machine)指通过软件模拟的具有完整硬件系统功能的、运行在一个完全隔离环境中的完整计算机系统。
总线:总线(Bus)是计算机各种功能部件之间传送信息的公共通信干线,它是由导线组成的传输线束,按照计算机所传输的信息种类,计算机的总线可以划分为数据总线、地址总线和控制总线,分别用来传输数据、数据地址和控制信号。
总线是一种内部结构,它是cpu、内存、输入、输出设备传递信息的公用通道,主机的各个部件通过总线相连接,外部设备通过相应的接口电路再与总线相连接,从而形成了计算机硬件系统。
在计算机系统中,各个部件之间传送信息的公共通路叫总线,微型计算机是以总线结构来连接各个功能部件的。
数据传输率:数据传输率分为外部传输率(External Transfer Rate)和内部传输率(Internal Transfer Rate)。
一、定义计算机术语中的character指的是计算机中能够表示文本的最小单位。
它通常对应于一个字母、数字、标点符号或其他特殊符号。
在计算机中,每个character都对应着一个特定的编码,用来表示和存储在计算机内部。
常见的character编码体系包括ASCII、Unicode等。
二、ASCII编码ASCII码(American Standard Code for Information Interchange)是最早期和最常用的character编码体系之一。
它使用7位或8位二进制数来表示128或256种不同的character。
ASCII码覆盖了基本的拉丁字母、阿拉伯数字、标点符号和控制字符,但对于非拉丁字母和特殊符号的支持有限。
三、Unicode编码随着计算机技术的发展和全球化的进程,ASCII码逐渐显现出局限性。
为了满足不同语言和字符的需求,Unicode编码被提出并广泛应用。
Unicode使用16位、32位甚至更多位的二进制数来表示更多的character,从而覆盖了全球范围内的各种文字和符号。
Unicode编码的普及使得在计算机上处理各种语言的文本变得更加方便和可靠。
四、UTF-8编码UTF-8是Unicode编码中的一种变体,它采用变长的编码方式,可以根据character的不同范围来使用1至4个字节的编码。
这种编码方式不仅能够兼容ASCII码,还可以表示任意Unicode字符,且在存储效率上比传统的Unicode编码更加灵活和高效。
五、在计算机中的应用在计算机中,character编码在各种应用场景中都有着重要的作用。
无论是文本编辑、网页浏览、数据库操作还是编程开发,对character 的处理都是必不可少的。
了解和掌握不同的character编码原理和转换方法对于计算机领域的从业者至关重要。
六、技术发展趋势随着计算机技术的不断进步和全球信息交流的深入,对于character 编码的需求也在不断增加。
计算机网络常用术语缩写1. IP: Internet Protocol(互联网协议)IP是一种用于在互联网上发送和接收数据包的协议。
它定义了互联网上每个设备的唯一地址,以便进行通信。
2. TCP: Transmission Control Protocol(传输控制协议)TCP是一种面向连接的协议,用于在互联网上传输数据。
它负责将数据分割成小块,确保它们可靠地传输,并在需要时重新组装。
3. UDP: User Datagram Protocol(用户数据报协议)UDP是一种无连接的协议,用于在互联网上快速地传输数据。
它不负责分段、重传和重新排序数据,因此速度较快,但可靠性较低。
4. DNS: Domain Name System(域名系统)DNS是一个用于将域名解析为IP地址的系统。
当我们在浏览器中输入一个域名时,DNS将域名转换为对应的IP地址,以便浏览器能够找到正确的服务器。
5. HTTP: Hypertext Transfer Protocol(超文本传输协议)HTTP是一种用于在Web上传输文本、图像、视频和其他资源的协议。
它是一个无状态的协议,即服务器不会存储任何关于客户端的信息。
6. HTTPS: Hypertext Transfer Protocol Secure(安全超文本传输协议)HTTPS是在HTTP基础上添加了安全功能的协议。
它使用SSL/TLS加密来保护数据的传输,使通信变得更加安全。
7. LAN: Local Area Network(局域网)LAN是用于连接设备在一个局限空间内进行数据传输的网络。
它通常用于家庭、办公室和学校等小范围的网络。
8. WAN: Wide Area Network(广域网)WAN是用于连接不同地理位置的局域网的网络。
它通过公共或专用线路连接远程设备,使它们能够进行通信。
9. VPN: Virtual Private Network(虚拟专用网络)VPN是一种通过公共网络建立专用网络连接的技术。
计算机术语大全1、CPU3DNow!(3D no waiting,无须等待的3D处理)AAM(AMD Analyst Meeting,AMD分析家会议)ABP(Advanced Branch Prediction,高级分支预测)ACG(Aggressive Clock Gating,主动时钟选择)AIS(Alternate Instruction Set,交替指令集)ALAT(advanced load table,高级载入表)ALU(Arithmetic Logic Unit,算术逻辑单元)Aluminum(铝)AGU(Address Generation Units,地址产成单元)APC(Advanced Power Control,高级能源控制)APIC(Advanced rogrammable Interrupt Controller,高级可编程中断控制器)APS(Alternate Phase Shifting,交替相位跳转)ASB(Advanced System Buffering,高级系统缓冲)ATC(Advanced Transfer Cache,高级转移缓存)ATD(Assembly Technology Development,装配技术发展)BBUL(Bumpless Build-Up Layer,内建非凹凸层)BGA(Ball Grid Array,球状网阵排列)BHT(branch prediction table,分支预测表)Bops(Billion Operations Per Second,10亿操作/秒)BPU(Branch Processing Unit,分支处理单元)BP(Brach Pediction,分支预测)BSP(Boot Strap Processor,启动捆绑处理器)BTAC(Branch Target Address Calculator,分支目标寻址计算器)CBGA (Ceramic Ball Grid Array,陶瓷球状网阵排列)CDIP (Ceramic Dual-In-Line,陶瓷双重直线)Center Processing Unit Utilization,中央处理器占用率CFM(cubic feet per minute,立方英尺/秒)CMT(course-grained multithreading,过程消除多线程)CMOS(Complementary Metal Oxide Semiconductor,互补金属氧化物半导体)CMOV(conditional move instruction,条件移动指令)CISC(Complex Instruction Set Computing,复杂指令集计算机)CLK(Clock Cycle,时钟周期)CMP(on-chip multiprocessor,片内多重处理)CMS(Code Morphing Software,代码变形软件)co-CPU(cooperative CPU,协处理器)COB(Cache on board,板上集成缓存,做在CPU卡上的二级缓存,通常是内核的一半速度))COD(Cache on Die,芯片内核集成缓存)Copper(铜)CPGA(Ceramic Pin Grid Array,陶瓷针型栅格阵列)CPI(cycles per instruction,周期/指令)CPLD(Complex Programmable Logic Device,複雜可程式化邏輯元件)CPU(Center Processing Unit,中央处理器)CRT(Cooperative Redundant Threads,协同多余线程)CSP(Chip Scale Package,芯片比例封装)CXT(Chooper eXTend,增强形K6-2内核,即K6-3)Data Forwarding(数据前送)dB(decibel,分贝)DCLK(Dot Clock,点时钟)DCT(DRAM Controller,DRAM控制器)DDT(Dynamic Deferred Transaction,动态延期处理)Decode(指令解码)DIB(Dual Independent Bus,双重独立总线)DMT(Dynamic Multithreading Architecture,动态多线程结构)DP(Dual Processor,双处理器)DSM(Dedicated Stack Manager,专门堆栈管理)DSMT(Dynamic Simultaneous Multithreading,动态同步多线程)DST(Depleted Substrate Transistor,衰竭型底层晶体管)DTV(Dual Threshold Voltage,双重极限电压)DUV(Deep Ultra-Violet,纵深紫外光)EBGA(Enhanced Ball Grid Array,增强形球状网阵排列)EBL(electron beam lithography,电子束平版印刷)EC(Embedded Controller,嵌入式控制器)EDEC(Early Decode,早期解码)Embedded Chips(嵌入式)EPA(edge pin array,边缘针脚阵列)EPF(Embedded Processor Forum,嵌入式处理器论坛)EPL(electron projection lithography,电子发射平版印刷)EPM(Enhanced Power Management,增强形能源管理)EPIC(explicitly parallel instruction code,并行指令代码)EUV(Extreme Ultra Violet,紫外光)EUV(extreme ultraviolet lithography,极端紫外平版印刷)FADD(Floationg Point Addition,浮点加)FBGA(Fine-Pitch Ball Grid Array,精细倾斜球状网阵排列)FBGA(flipchip BGA,轻型芯片BGA)FC-BGA(Flip-Chip Ball Grid Array,反转芯片球形栅格阵列)FC-PGA(Flip-Chip Pin Grid Array,反转芯片针脚栅格阵列)FDIV(Floationg Point Divide,浮点除)FEMMS:Fast Entry/Exit Multimedia State,快速进入/退出多媒体状态FFT(fast Fourier transform,快速热欧姆转换)FGM(Fine-Grained Multithreading,高级多线程)FID(FID:Frequency identify,频率鉴别号码)FIFO(First Input First Output,先入先出队列)FISC(Fast Instruction Set Computer,快速指令集计算机)flip-chip(芯片反转)FLOPs(Floating Point Operations Per Second,浮点操作/秒)FMT(fine-grained multithreading,纯消除多线程)FMUL(Floationg Point Multiplication,浮点乘)FPRs(floating-point registers,浮点寄存器)FPU(Float Point Unit,浮点运算单元)FSUB(Floationg Point Subtraction,浮点减)GFD(Gold finger Device,金手指超频设备)GHC(Global History Counter,通用历史计数器)GTL(Gunning Transceiver Logic,射电收发逻辑电路)GVPP(Generic Visual Perception Processor,常规视觉处理器)HL-PBGA: 表面黏著,高耐热、轻薄型塑胶球状网阵封装HTT(Hyper-Threading Technology,超级线程技术)Hz(hertz,赫兹,频率单位)IA(Intel Architecture,英特尔架构)IAA(Intel Application Accelerator,英特尔应用程序加速器)ICU(Instruction Control Unit,指令控制单元)ID(identify,鉴别号码)IDF(Intel Developer Forum,英特尔开发者论坛)IEU(Integer Execution Units,整数执行单元)IHS(Integrated Heat Spreader,完整热量扩展)ILP(Instruction Level Parallelism,指令级平行运算)IMM: Intel Mobile Module, 英特尔移动模块Instructions Cache,指令缓存Instruction Coloring(指令分类)IOPs(Integer Operations Per Second,整数操作/秒)IPC(Instructions Per Clock Cycle,指令/时钟周期)ISA(instruction set architecture,指令集架构)ISD(inbuilt speed-throttling device,内藏速度控制设备)ITC(Instruction Trace Cache,指令追踪缓存)ITRS(International Technology Roadmap for Semiconductors,国际半导体技术发展蓝图)KNI(Katmai New Instructions,Katmai新指令集,即SSE)Latency(潜伏期)LDT(Lightning Data Transport,闪电数据传输总线)LFU(Legacy Function Unit,传统功能单元)LGA(land grid array,接点栅格阵列)LN2(Liquid Nitrogen,液氮)Local Interconnect(局域互连)MAC(multiply-accumulate,累积乘法)mBGA (Micro Ball Grid Array,微型球状网阵排列)nm(namometer,十亿分之一米/毫微米)MCA(machine check architecture,机器检查体系)MCU(Micro-Controller Unit,微控制器单元)MCT(Memory Controller,内存控制器)MESI(Modified, Exclusive, Shared, Invalid:修改、排除、共享、废弃)MF(MicroOps Fusion,微指令合并)mm(micron metric,微米)MMX(MultiMedia Extensions,多媒体扩展指令集)MMU(Multimedia Unit,多媒体单元)MMU(Memory Management Unit,内存管理单元)MN(model numbers,型号数字)MFLOPS(Million Floationg Point/Second,每秒百万个浮点操作)MHz(megahertz,兆赫)mil(PCB 或晶片佈局的長度單位,1 mil = 千分之一英寸)MIPS(Million Instruction Per Second,百万条指令/秒)MOESI(Modified, Owned, Exclusive, Shared or Invalid,修改、自有、排除、共享或无效)MOF(Micro Ops Fusion,微操作熔合)Mops(Million Operations Per Second,百万次操作/秒)MP(Multi-Processing,多重处理器架构)MPF(Micro processor Forum,微处理器论坛)MPU(Microprocessor Unit,微处理器)MPS(MultiProcessor Specification,多重处理器规范)MSRs(Model-Specific Registers,特别模块寄存器)MSV(Multiprocessor Specification Version,多处理器规范版本)NAOC(no-account OverClock,无效超频)NI(Non-Intel,非英特尔)NOP(no operation,非操作指令)NRE(Non-Recurring Engineering charge,非重複性工程費用)OBGA(Organic Ball Grid Arral,有机球状网阵排列)OCPL(Off Center Parting Line,远离中心部分线队列)OLGA(Organic Land Grid Array,有机平面网阵包装)OoO(Out of Order,乱序执行)OPC(Optical Proximity Correction,光学临近修正)OPGA(Organic Pin Grid Array,有机塑料针型栅格阵列)OPN(Ordering Part Number,分类零件号码)PAT(Performance Acceleration Technology,性能加速技术)PBGA(Plastic Pin Ball Grid Array,塑胶球状网阵排列)PDIP (Plastic Dual-In-Line,塑料双重直线)PDP(Parallel Data Processing,并行数据处理)PGA(Pin-Grid Array,引脚网格阵列),耗电大PLCC (Plastic Leaded Chip Carriers,塑料行间芯片运载)Post-RISC(加速RISC,或后RISC)PR(Performance Rate,性能比率)PIB(Processor In a Box,盒装处理器)PM(Pseudo-Multithreading,假多线程)PPGA(Plastic Pin Grid Array,塑胶针状网阵封装)PQFP(Plastic Quad Flat Package,塑料方块平面封装)PSN(Processor Serial numbers,处理器序列号)QFP(Quad Flat Package,方块平面封装)QSPS(Quick Start Power State,快速启动能源状态)RAS(Return Address Stack,返回地址堆栈)RAW(Read after Write,写后读)REE(Rapid Execution Engine,快速执行引擎)Register Contention(抢占寄存器)Register Pressure(寄存器不足)Register Renaming(寄存器重命名)Remark(芯片频率重标识)Resource contention(资源冲突)Retirement(指令引退)RISC(Reduced Instruction Set Computing,精简指令集计算机)ROB(Re-Order Buffer,重排序缓冲区)RSE(register stack engine,寄存器堆栈引擎)RTL(Register Transfer Level,暫存器轉換層。
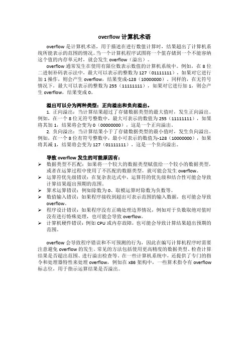
overflow计算机术语overflow是计算机术语,用于描述在进行数值计算时,结果超出了计算机系统所能表示的范围的情况。
当一个计算机程序试图将一个值存储到一个不能容纳这个值的内存单元时,就会发生overflow(溢出)。
overflow通常发生在使用有限位数表示数值的计算机系统中。
例如,在8位二进制补码表示法中,最大可以表示的整数为127(01111111),如果对它进行加1操作,则会产生overflow,结果变成-128(10000000)。
同样的,在无符号情况下,最大可以表示的整数为255(11111111),如果对它进行加1,则会产生overflow,结果变成0。
溢出可以分为两种类型:正向溢出和负向溢出。
1. 正向溢出:当计算结果超过了存储数据类型的最大值时,发生正向溢出。
例如,在一个8位无符号整数中,最大可表示的数值为255(11111111),如果将其加1,结果将会变为0(00000000),这是一个正向溢出。
2. 负向溢出:当计算结果小于了存储数据类型的最小值时,发生负向溢出。
例如,在一个8位有符号整数中,最小可表示的数值为-128(10000000),如果将其减1,结果将会变为127(01111111),这是一个负向溢出。
导致overflow发生的可能原因有:➢数据类型不匹配:如果将一个较大的数据类型赋值给一个较小的数据类型,或者在运算过程中使用了不匹配的数据类型,就可能会发生overflow。
➢运算符优先级错误:在复杂表达式中,运算符的优先级和结合性可能会导致计算结果超出预期的范围。
➢算术运算错误:例如除数为0、取模运算时除数为负数等。
➢数值输入错误:如果程序接收到超出可表示范围的输入数据,也可能会导致overflow。
➢程序设计错误:如果程序没有正确处理边界情况,例如对于负数取绝对值时没有进行特殊处理,也可能会导致overflow。
➢计算机硬件错误:例如CPU或内存故障,也可能会导致计算结果超出预期的范围。
计算机英语术语大全1. Algorithm - 算法2. Application - 应用程序3. Backup - 备份4. Bandwidth - 带宽5. Binary - 二进制6. BIOS (Basic Input/Output System) - 基本输入输出系统7. Bit - 比特8. Bug - 错误、缺陷9. Byte - 字节10. Cache - 缓存12. CPU (Central Processing Unit) - 中央处理器13. Cursor - 光标14. Database - 数据库15. Debug - 调试16. Desktop - 桌面17. Directory - 目录18. DLL (Dynamic Link Library) - 动态链接库19. Domain - 域名21. File - 文件22. Firewall - 防火墙23. Firmware - 固件24. Format - 格式化25. GUI (Graphical User Interface) - 图形用户界面26. Hard drive - 硬盘27. Hardware - 硬件28. Icon - 图标29. Input - 输入30. Interface - 接口31. Kernel - 内核32. Keyword - 关键字33. LAN (Local Area Network) - 局域网34. Link - 链接35. Mainframe - 大型机36. Malware - 恶意软件37. Memory - 内存38. Modem - 调制解调器39. Monitor - 显示器40. Mouse - 鼠标41. Network - 网络42. Output - 输出43. Password - 密码44. Pixel - 像素45. Protocol - 协议46. Query - 查询47. RAM (Random Access Memory) - 随机存取存储器48. Router - 路由器49. Scanner - 扫描仪50. Server - 服务器51. Software - 软件52. Spreadsheet - 电子表格53. SQL (Structured Query Language) - 结构化查询语言54. SSD (Solid State Drive) - 固态硬盘55. URL (Uniform Resource Locator) - 统一资源定位符56. User - 用户57. Virus - 病毒58. Website - 网站59.Wi-Fi-无线网络60. Windows - 窗口61. Algorithmic - 算法的62. Archive - 存档63. Authentication - 认证64. Code - 代码66. Connect - 连接67. Control - 控制68. Crash - 崩溃69. Debugging - 调试71. Delete - 删除72. Display - 显示73. Encrypt - 加密74. Execute - 执行75. Extract - 提取76. Firewall - 防火墙77. Format - 格式化78. Gaming - 游戏79. Hack - 黑客攻击80. Inflate - 解压缩81. Install - 安装82. Kernel - 内核83. Lag - 延迟84. Load - 载入85. Login - 登录86. Logout - 注销87. Malware - 恶意软件88. Menu - 菜单89. Monitor - 监视器90. Mouse - 鼠标91. Network - 网络92. Object-oriented - 面向对象的93. Password - 密码94. Print - 打印95. Program - 程序96. Protocol - 协议97. Query - 查询98. Reboot - 重启99. Refresh - 刷新100. Remote - 远程101. Replicate - 复制102. Scan - 扫描103. Script - 脚本104. Security - 安全105. Share - 共享106. Spreadsheet - 电子表格107. Stop - 停止108. System - 系统109. Template - 模板110. Terminal - 终端111. Update - 更新112. Upload - 上传113.URL-网址114. User - 用户115. Validate - 验证116. Virtual - 虚拟的117. Virus - 病毒118. Web - 网络119.WiFi-无线网络120. Windows - 窗口操作系统。
计算机基本术语计算机基本术语是我们在日常使用计算机过程中经常会遇到的词汇,了解这些基本术语对于我们更好地使用计算机以及进行相关学习和工作非常重要。
下面将介绍一些常见的计算机基本术语,希望能够对大家有所帮助。
1. 硬件:计算机的硬件是指构成计算机实体的物理部件,包括中央处理器(CPU)、内存、硬盘、显示器等。
理解计算机硬件的基本组成可以帮助我们更好地了解计算机的工作原理。
2. 软件:与硬件相对应的是软件,软件是计算机系统中的程序和数据的总称。
包括操作系统、应用程序、编程语言等。
了解软件的分类和应用能够帮助我们选择适合的软件来满足我们的需求。
3. 操作系统:操作系统是计算机系统中的核心软件,它管理和控制计算机的硬件和软件资源,提供用户与计算机硬件之间的接口。
常见的操作系统有Windows、macOS、Linux等。
学习操作系统的基本操作能够让我们更加熟练地使用计算机。
4. 程序:程序是计算机执行任务的一系列指令和数据的有序集合。
程序可以通过编程语言编写,并通过编译或解释器转化为机器语言。
学习编程能够让我们实现自己的想法,并为计算机提供更多的功能。
5. 数据:数据是计算机的基本单位,是计算机系统中存储和处理的信息。
数据可以是数字、文字、图像、音频等。
了解数据的类型和处理方法可以让我们更好地利用计算机进行信息管理和处理。
6. 网络:计算机网络是互联网的基础,它是将多台计算机连接起来,实现信息交换和资源共享的系统。
了解网络的基本原理和通信协议,可以让我们更好地利用互联网进行信息获取和交流。
7. 网页:网页是互联网上的信息载体,通过浏览器访问。
网页通常由HTML、CSS、JavaScript等语言编写,包含文字、图像、链接等元素。
了解网页的结构和制作方法,可以帮助我们制作自己的网页或进行网页浏览和搜索。
8. 安全性:计算机安全是指保护计算机系统和数据不受未授权访问、破坏或篡改的能力。
了解计算机安全问题和常用的安全措施可以让我们更好地保护自己的计算机和个人信息。
术语表:( 硬件加速)是指通常由完成图形控制器计算任务的过程,该过程可以减少耗电量并延长电池使用寿命,同时可以使复杂内容的播放更加流畅并为多任务处理节约利用率。
–面向无线局域网中计算机的一套通信标准。
您可能会在之前看到。
这代表“电气和电子工程师协会”。
标准为、、和。
–更改部件号是主板及其所有附加组件的部件号'–音频编解码器 ' 是一种为多数台式机平台上使用的定义高质量的位或位音频体系结构的规范(接入点)–独立集线器,它使所有配备网络适配器的计算机都能与其他计算机进行通信并连接到互联网。
此设备通常用于具有大量用户的企业或公司环境中。
(电源适配器)–一种可以将交流电源(电源插座电源)转换为直流电源(电池电源)的设备(高级配置和电源接口)是一种电源管理规范(适配器)–一种用于通过匹配两台不同组件的物理或电气特性来将其连接在一起的设备(网络)–一种通信配置,其中的每台计算机都有相同的功能,任何计算机都可以发起通信会话。
也称为对等网络或计算机到计算机网络。
(高级加密标准)–(加速图形端口)是一种用于将计算机显卡连接到主板的端口–(加速图形端口)是一种用于将计算机显卡连接到主板的端口(混合)–一个图形词汇,代表向一个对象添加物体材质或不透明属性。
(点画)–一个图形词汇,代表通过只让部分源表面的像素出现在目标表面上,达到屏门效果。
(环境温度)–当指代温度时,它即是指周围空气的温度– ® (英特尔® 主动管理技术)是某些英特尔处理器具有的一种功能,使人员能够在计算机系统网络上定位、保护和修复计算机系统–(接入点),将一个无线设备连接到另一个网络的设备。
例如,无线、因特网调制解调器或其它。
–(应用程序编程接口)是一种能使两个独立的计算机程序相互通信的接口–(高级电源管理)是一种,它使操作系统能够利用进行电源管理–(警报标准格式)是一种技术规范,利用这种技术,即使操作系统不存在,也能远程管理和控制计算机系统–(特定于应用程序的集成电路)是一种被定制用于特殊用途的集成电路–(高级技术附件)是存储设备(例如硬盘)与计算机之间的接口–(高级技术连接数据包接口)是一种将设备和磁带设备连接到计算机的方法–(高级技术扩展)是一种主板板型,其中主板通常为英寸(验证)验证正在登录到网络的用户的身份。
计算机网络专业术语大全计算机网络是现代信息技术的重要组成部分,它包含了大量的专业术语。
本文将为您介绍一些常见的计算机网络专业术语,以帮助您更好地理解和应用于计算机网络领域。
一、网络体系结构1. OSI参考模型(Open Systems Interconnection Reference Model):一种将计算机网络通信协议划分为不同层次的体系结构模型,常用的有7层模型和4层模型。
2. TCP/IP协议栈(Transmission Control Protocol/Internet Protocol):一种基于分层结构的网络协议栈,是互联网的核心协议。
二、物理层相关术语1. 传输介质(Transmission Medium):用于物理传输数据的媒介,包括有线介质(如双绞线、同轴电缆)、无线介质(如无线电波)等。
2. 码元(Bit):数字信号在物理层传输过程中最小的单位。
3. 带宽(Bandwidth):指传输介质所能传输的最高数据速率。
三、数据链路层相关术语1. 媒体访问控制(MAC):在数据链路层控制多个节点访问共享媒体的机制。
2. 帧(Frame):在数据链路层进行通信时,数据被分割成帧进行传输。
四、网络层相关术语1. IP地址(Internet Protocol Address):用于标识网络中设备的唯一地址。
2. 路由(Routing):指网络中数据包选择传输路径的过程,以寻找最佳路径传输数据。
五、传输层相关术语1. TCP(Transmission Control Protocol):一种面向连接的、可靠的传输层协议,保证数据的完整性和可靠性。
2. UDP(User Datagram Protocol):一种面向无连接的传输层协议,不保证数据的可靠性。
六、应用层相关术语1. HTTP(HyperText Transfer Protocol):一种用于传输超文本的应用层协议,是互联网上应用最为广泛的协议之一。
电脑术语大全中文以下是一些常见的电脑术语的中文解释:1. 操作系统 (Operating System) - 管理和控制计算机硬件和软件资源的程序,如Windows、Mac OS、Linux等。
2. 中央处理器 (Central Processing Unit, CPU) - 负责执行计算机指令和处理数据的计算机芯片。
3. 内存 (Random Access Memory, RAM) - 用于临时存储和访问数据的电子存储器,用于运行程序和存储数据。
4. 硬盘驱动器 (Hard Disk Drive, HDD) - 用于永久存储数据的磁盘驱动器。
5. 固态硬盘 (Solid State Drive, SSD) - 使用闪存存储技术的高速固态存储设备。
6. 显卡 (Graphics Processing Unit, GPU) - 用于处理图形和图像的专用芯片,常用于游戏和图形处理。
7. 图形用户界面 (Graphical User Interface, GUI) - 使用图形和图标的界面,使用户可以与计算机进行交互操作。
8. 网络 (Network) - 由计算机和其他设备连接而成的互联网。
9. 云计算 (Cloud Computing) - 通过互联网访问和共享资源和服务的计算模型。
10. 网络安全 (Network Security) - 保护计算机网络和系统免受未经授权访问、病毒和其他威胁的技术和措施。
11. 数据库 (Database) - 用于存储和组织数据的电子系统,如MySQL、Oracle等。
12. 程序 (Program) - 用特定编程语言编写的一系列指令,用于执行特定任务或完成特定功能。
13. 网页浏览器 (Web Browser) - 用于访问互联网的软件应用程序,如Google Chrome、Mozilla Firefox、Internet Explorer等。
14. 网页 (Web Page) - 在互联网上的文档或信息页面,使用HTML、CSS和JavaScript等语言创建。
计算机常见术语英语一、计算机系统与硬件1.CPU (Central Processing Unit): 中央处理器,计算机的“大脑”,负责执行程序中的指令。
2.RAM (Random Access Memory): 随机存取存储器,用于存储当前正在使用的数据和指令。
3.ROM (Read-Only Memory): 只读存储器,一种永久存储数据的存储器,数据只能读取不能写入。
4.Hard Disk: 硬盘,用于永久存储数据的机械设备。
5.SSD (Solid State Drive): 固态硬盘,一种基于闪存的电子硬盘,无机械运动部件。
6.Graphics Processing Unit (GPU): 图形处理器,专门用于处理图形数据。
7.Motherboard: 主板,是其他计算机组件的载体,连接各个硬件组件。
8.Slot (Expansion Slot): 扩展槽,用于插入和连接各种扩展卡。
9.Socket (Processor Socket): 处理器插座,用于安装CPU的插座。
10.Case: 机箱,用于容纳和保护计算机硬件的盒子。
二、操作系统与软件1.Operating System (OS): 操作系统,管理计算机硬件与软件资源的软件。
2.Windows: 微软公司的操作系统。
3.Linux: 一类自由和开放源代码的操作系统。
4.Application: 应用程序,用于完成特定功能或任务的软件。
5.Software Development Kit (SDK): 软件开发工具包,包含开发应用程序所需的库、工具等。
6.Install (Installation): 安装,将软件或操作系统加载到计算机的过程。
7.Update (Upgrade): 更新,向现有软件或操作系统添加新功能或修复错误的过程。
8.Uninstall: 卸载,从计算机中删除软件的过程。
9.Patch: 补丁,用于修复软件或操作系统中的错误的程序。
常见电脑名词术语解释计算机技术的迅猛发展使得电脑已经成为当今社会不可或缺的一部分。
然而,对于非专业人士,电脑术语可能令人困惑。
本文将对常见的电脑名词术语进行解释,帮助读者更好地理解和运用电脑。
1. 操作系统(Operating System)操作系统是电脑的核心软件,负责管理和控制计算机硬件和软件资源。
它承担了与用户交互、文件管理、资源分配、任务调度等关键功能,常见的操作系统有Windows、Mac OS和Linux等。
2. 中央处理器(Central Processing Unit,CPU)中央处理器是计算机的核心组件,负责执行程序指令以及控制和处理数据。
CPU的速度和性能直接影响计算机的运行效率和响应速度。
3. 内存(Random Access Memory,RAM)内存是计算机中用于存储运行程序和数据的临时存储器。
RAM具有数据读写速度快、可多次擦写的特点,但断电后数据将丢失。
较大容量的内存能提高计算机的运行速度和工作效率。
4. 硬盘(Hard Disk Drive,HDD)硬盘是计算机中用于长期存储数据的设备。
它通过旋转磁盘和移动磁头实现数据的读写,并且保持数据在断电后不丢失。
硬盘容量越大,存储的文件和程序数量就越多。
5. 显卡(Display Card,Graphics Card)显卡是计算机中负责图像显示的重要组件,将计算机产生的图像信号转化为可以显示在屏幕上的图像。
好的显卡能够提供更高的图像质量和更流畅的游戏画面。
6. 网络(Network)网络是指多台计算机通过通信设备互相连接而形成的一个互联网。
现代计算机网络极大地便利了信息传输和资源共享,人们可以通过网络进行远程办公、在线娱乐和社交等。
7. 浏览器(Web Browser)浏览器是一种用于访问和查看互联网上网页的软件应用程序。
常见的浏览器有Google Chrome、Mozilla Firefox和Microsoft Edge等。
计算机术语大全1、CPU?3DNow!(3D?no?waiting)?ALU(Arithmetic?Logic?Unit,算术逻辑单元)?AGU(Address?Generation?Units,地址产成单元)?BGA(Ball?Grid?Array,球状矩阵排列)?BHT(branch?prediction?table,分支预测表)?BPU(Branch?Processing?Unit,分支处理单元)?Brach?Pediction(分支预测)?CMOS:?Complementary?Metal?Oxide?Semiconductor,互补金属氧化物半导体? CISC(Complex?Instruction?Set?Computing,复杂指令集计算机)?CLK(Clock?Cycle,时钟周期)?COB(Cache?on?board,板上集成缓存)?COD(Cache?on?Die,芯片内集成缓存)?CPGA(Ceramic?Pin?Grid?Array,陶瓷针型栅格阵列)?CPU(Center?Processing?Unit,中央处理器)?Data?Forwarding(数据前送)?Decode(指令解码)?DIB(Dual?Independent?Bus,双独立总线)?EC(Embedded?Controller,嵌入式控制器)?Embedded?Chips(嵌入式)?EPIC(explicitly?parallel?instruction?code,并行指令代码)?FADD(Floationg?Point?Addition,浮点加)?FCPGA(Flip?Chip?Pin?Grid?Array,反转芯片针脚栅格阵列)?FDIV(Floationg?Point?Divide,浮点除)?FEMMS:Fast?Entry/Exit?Multimedia?State,快速进入/退出多媒体状态? FFT(fast?Fourier?transform,快速热欧姆转换)?FID(FID:Frequency?identify,频率鉴别号码)?FIFO(First?Input?First?Output,先入先出队列)?flip-chip(芯片反转)?FLOP(Floating?Point?Operations?Per?Second,浮点操作/秒)?FMUL(Floationg?Point?Multiplication,浮点乘)?FPU(Float?Point?Unit,浮点运算单元)?FSUB(Floationg?Point?Subtraction,浮点减)?GVPP(Generic?Visual?Perception?Processor,常规视觉处理器)?HL-PBGA:?表面黏着,高耐热、轻薄型塑胶球状矩阵封装?IA(Intel?Architecture,英特尔架构)?ICU(Instruction?Control?Unit,指令控制单元)?ID:identify,鉴别号码?IDF(Intel?Developer?Forum,英特尔开发者论坛)?IEU(Integer?Execution?Units,整数执行单元)?IMM:?Intel?Mobile?Module,?英特尔移动模块?Instructions?Cache,指令缓存?Instruction?Coloring(指令分类)?IPC(Instructions?Per?Clock?Cycle,指令/时钟周期)?ISA(instruction?set?architecture,指令集架构)?KNI(Katmai?New?Instructions,Katmai新指令集,即SSE)?Latency(潜伏期)?LDT(Lightning?Data?Transport,闪电数据传输总线)?Local?Interconnect(局域互连)?MESI(Modified,?Exclusive,?Shared,?Invalid:修改、排除、共享、废弃)? MMX(MultiMedia?Extensions,多媒体扩展指令集)?MMU(Multimedia?Unit,多媒体单元)?MFLOPS(Million?Floationg?Point/Second,每秒百万个浮点操作)?MHz(Million?Hertz,兆赫兹)?MP(Multi-Processing,多重处理器架构)?MPS(MultiProcessor?Specification,多重处理器规范)?MSRs(Model-Specific?Registers,特别模块寄存器)?NAOC(no-account?OverClock,无效超频)?NI:Non-Intel,非英特尔?OLGA(Organic?Land?Grid?Array,基板栅格阵列)?OoO(Out?of?Order,乱序执行)?PGA:?Pin-Grid?Array(引脚网格阵列),耗电大?Post-RISC?PR(Performance?Rate,性能比率)?PSN(Processor?Serial?numbers,处理器序列号)?PIB(Processor?In?a?Box,盒装处理器)?PPGA(Plastic?Pin?Grid?Array,塑胶针状矩阵封装)?PQFP(Plastic?Quad?Flat?Package,塑料方块平面封装)?RAW(Read?after?Write,写后读)?Register?Contention(抢占寄存器)?Register?Pressure(寄存器不足)?Register?Renaming(寄存器重命名)?Remark(芯片频率重标识)?Resource?contention(资源冲突)?Retirement(指令引退)?RISC(Reduced?Instruction?Set?Computing,精简指令集计算机)? SEC:?Single?Edge?Connector,单边连接器?Shallow-trench?isolation(浅槽隔离)?SIMD(Single?Instruction?Multiple?Data,单指令多数据流)?SiO2F(Fluorided?Silicon?Oxide,二氧氟化硅)?SMI(System?Management?Interrupt,系统管理中断)?SMM(System?Management?Mode,系统管理模式)?SMP(Symmetric?Multi-Processing,对称式多重处理架构)?SOI:?Silicon-on-insulator,绝缘体硅片?SONC(System?on?a?chip,系统集成芯片)?SPEC(System?Performance?Evaluation?Corporation,系统性能评估测试)? SQRT(Square?Root?Calculations,平方根计算)?SSE(Streaming?SIMD?Extensions,单一指令多数据流扩展)?Superscalar(超标量体系结构)?TCP:?Tape?Carrier?Package(薄膜封装),发热小?Throughput(吞吐量)?TLB(Translate?Look?side?Buffers,翻译旁视缓冲器)?USWC(Uncacheabled?Speculative?Write?Combination,无缓冲随机联合写操作)?VALU(Vector?Arithmetic?Logic?Unit,向量算术逻辑单元)?VLIW(Very?Long?Instruction?Word,超长指令字)?VPU(Vector?Permutate?Unit,向量排列单元)?VPU(vector?processing?units,向量处理单元,即处理MMX、SSE等SIMD指令的地方2、主板?ADIMM(advanced?Dual?In-line?Memory?Modules,高级双重内嵌式内存模块)? AMR(Audio/Modem?Riser;音效/调制解调器主机板附加直立插卡)?AHA(Accelerated?Hub?Architecture,加速中心架构)?ASK?IR(Amplitude?Shift?Keyed?Infra-Red,长波形可移动输入红外线)? ATX:?AT?Extend(扩展型AT)?BIOS(Basic?Input/Output?System,基本输入/输出系统)?CSE(Configuration?Space?Enable,可分配空间)?DB:?Device?Bay,设备插架?DMI(Desktop?Management?Interface,桌面管理接口)?EB(Expansion?Bus,扩展总线)?EISA(Enhanced?Industry?Standard?Architecture,增强形工业标准架构)? EMI(Electromagnetic?Interference,电磁干扰)?ESCD(Extended?System?Configuration?Data,可扩展系统配置数据)?FBC(Frame?Buffer?Cache,帧缓冲缓存)?FireWire(火线,即IEEE1394标准)?FSB:?Front?Side?Bus,前置总线,即外部总线?FWH(?Firmware?Hub,固件中心)?GMCH(Graphics?&?Memory?Controller?Hub,图形和内存控制中心)?GPIs(General?Purpose?Inputs,普通操作输入)?ICH(Input/Output?Controller?Hub,输入/输出控制中心)?IR(infrared?ray,红外线)?IrDA(infrared?ray,红外线通信接口可进行局域网存取和文件共享)?ISA:?Industry?Standard?Architecture,工业标准架构?ISA(instruction?set?architecture,工业设置架构)?MDC(Mobile?Daughter?Card,移动式子卡)?MRH-R(Memory?Repeater?Hub,内存数据处理中心)?MRH-S(SDRAM?Repeater?Hub,SDRAM数据处理中心)?MTH(Memory?Transfer?Hub,内存转换中心)?NGIO(Next?Generation?Input/Output,新一代输入/输出标准)?P64H(64-bit?PCI?Controller?Hub,64位PCI控制中心)?PCB(printed?circuit?board,印刷电路板)?PCBA(Printed?Circuit?Board?Assembly,印刷电路板装配)?PCI:?Peripheral?Component?Interconnect,互连外围设备?PCI?SIG(Peripheral?Component?Interconnect?Special?Interest?Group,互连外围设备专业组)?POST(Power?On?Self?Test,加电自测试)?RNG(Random?number?Generator,随机数字发生器)?RTC:?Real?Time?Clock(实时时钟)?KBC(KeyBroad?Control,键盘控制器)?SAP(Sideband?Address?Port,边带寻址端口)?SBA(Side?Band?Addressing,边带寻址)?SMA:?Share?Memory?Architecture,共享内存结构?STD(Suspend?To?Disk,磁盘唤醒)?STR(Suspend?To?RAM,内存唤醒)?SVR:?Switching?Voltage?Regulator(交换式电压调节)?USB(Universal?Serial?Bus,通用串行总线)?USDM(Unified?System?Diagnostic?Manager,统一系统监测管理器)?VID(Voltage?Identification?Definition,电压识别认证)?VRM?(Voltage?Regulator?Module,电压调整模块)?ZIF:?Zero?Insertion?Force,?零插力?主板技术?Gigabyte?ACOPS:?Automatic?CPU?OverHeat?Prevention?System(CPU过热预防系统)? SIV:?System?Information?Viewer(系统信息观察)?磐英?ESDJ(Easy?Setting?Dual?Jumper,简化CPU双重跳线法)?浩鑫?UPT(USB、PANEL、LINK、TV-OUT四重接口)?芯片组?ACPI(Advanced?Configuration?and?Power?Interface,先进设置和电源管理)? AGP(Accelerated?Graphics?Port,图形加速接口)?I/O(Input/Output,输入/输出)?MIOC:?Memory?and?I/O?Bridge?Controller,内存和I/O桥控制器?NBC:?North?Bridge?Chip(北桥芯片)?PIIX:?PCI?ISA/IDE?Accelerator(加速器)?PSE36:?Page?Size?Extension?36-bit,36位页面尺寸扩展模式?PXB:?PCI?Expander?Bridge,PCI增强桥?RCG:?RAS/CAS?Generator,RAS/CAS发生器?SBC:?South?Bridge?Chip(南桥芯片)?SMB:?System?Management?Bus(全系统管理总线)?SPD(Serial?Presence?Detect,内存内部序号检测装置)?SSB:?Super?South?Bridge,超级南桥芯片?TDP:?Triton?Data?Path(数据路径)?TSC:?Triton?System?Controller(系统控制器)?QPA:?Quad?Port?Acceleration(四接口加速)3、显示设备?ASIC:?Application?Specific?Integrated?Circuit(特殊应用积体电路)? ASC(Auto-Sizing?and?Centering,自动调效屏幕尺寸和中心位置)?ASC(Anti?Static?Coatings,防静电涂层)?AGAS(Anti?Glare?Anti?Static?Coatings,防强光、防静电涂层)? BLA:?Bearn?Landing?Area(电子束落区)?BMC(Black?Matrix?Screen,超黑矩阵屏幕)?CRC:?Cyclical?Redundancy?Check(循环冗余检查)?CRT(Cathode?Ray?Tube,阴极射线管)?DDC:Display?Data?Channel,显示数据通道?DEC(Direct?Etching?Coatings,表面蚀刻涂层)?DFL(Dynamic?Focus?Lens,动态聚焦)?DFS(Digital?Flex?Scan,数字伸缩扫描)?DIC:?Digital?Image?Control(数字图像控制)?Digital?Multiscan?II(数字式智能多频追踪)?DLP(digital?Light?Processing,数字光处理)?DOSD:?Digital?On?Screen?Display(同屏数字化显示)?DPMS(Display?Power?Management?Signalling,显示能源管理信号)? Dot?Pitch(点距)?DQL(Dynamic?Quadrapole?Lens,动态四极镜)?DSP(Digital?Signal?Processing,数字信号处理)?EFEAL(Extended?Field?Elliptical?Aperture?Lens,可扩展扫描椭圆孔镜头)? FRC:?Frame?Rate?Control(帧比率控制)?HVD(High?Voltage?Differential,高分差动)?LCD(liquid?crystal?display,液晶显示屏)?LCOS:?Liquid?Crystal?On?Silicon(硅上液晶)?LED(light?emitting?diode,光学二级管)?L-SAGIC(Low?Power-Small?Aperture?G1?wiht?Impregnated?Cathode,低电压光圈阴极管)?LVD(Low?Voltage?Differential,低分差动)?LVDS:?Low?Voltage?Differential?Signal(低电压差动信号)?MALS(Multi?Astigmatism?Lens?System,多重散光聚焦系统)?MDA(Monochrome?Adapter,单色设备)?MS:?Magnetic?Sensors(磁场感应器)?Porous?Tungsten(活性钨)?RSDS:?Reduced?Swing?Differential?Signal(小幅度摆动差动信号)SC(Screen?Coatings,屏幕涂层)?Single?Ended(单终结)?Shadow?Mask(阴罩式)?TDT(Timeing?Detection?Table,数据测定表)?TICRG:?Tungsten?Impregnated?Cathode?Ray?Gun(钨传输阴级射线枪)?TFT(thin?film?transistor,薄膜晶体管)?UCC(Ultra?Clear?Coatings,超清晰涂层)?VAGP:?Variable?Aperature?Grille?Pitch(可变间距光栅)?VBI:?Vertical?Blanking?Interval(垂直空白间隙)?VDT(Video?Display?Terminals,视频显示终端)?VRR:?Vertical?Refresh?Rate(垂直扫描频率)4、视频?3D:Three?Dimensional,三维?3DS(3D?SubSystem,三维子系统)?AE(Atmospheric?Effects,雾化效果)?AFR(Alternate?Frame?Rendering,交替渲染技术)?Anisotropic?Filtering(各向异性过滤)?APPE(Advanced?Packet?Parsing?Engine,增强形帧解析引擎)?AV(Analog?Video,模拟视频)?Back?Buffer,后置缓冲?Backface?culling(隐面消除)?Battle?for?Eyeballs(眼球大战,各3D图形芯片公司为了争夺用户而作的竞争)?Bilinear?Filtering(双线性过滤)?CEM(cube?environment?mapping,立方环境映射)?CG(Computer?Graphics,计算机生成图像)?Clipping(剪贴纹理)?Clock?Synthesizer,时钟合成器?compressed?textures(压缩纹理)?Concurrent?Command?Engine,协作命令引擎?Center?Processing?Unit?Utilization,中央处理器占用率?DAC(Digital?to?Analog?Converter,数模传换器)?Decal(印花法,用于生成一些半透明效果,如:鲜血飞溅的场面)?DFP(Digital?Flat?Panel,数字式平面显示器)?DFS:?Dynamic?Flat?Shading(动态平面描影),可用作加速?Dithering(抖动)?Directional?Light,方向性光源?DME:?Direct?Memory?Execute(直接内存执行)?DOF(Depth?of?Field,多重境深)?dot?texture?blending(点型纹理混和)?Double?Buffering(双缓冲区)?DIR(Direct?Rendering?Infrastructure,基层直接渲染)?DVI(Digital?Video?Interface,数字视频接口)?DxR:?DynamicXTended?Resolution(动态可扩展分辨率)?DXTC(Direct?X?Texture?Compress,DirectX纹理压缩,以S3TC为基础)? Dynamic?Z-buffering(动态Z轴缓冲区),显示物体远近,可用作远景?E-DDC(Enhanced?Display?Data?Channel,增强形视频数据通道协议,定义了显示输出与主系统之间的通讯通道,能提高显示输出的画面质量)?Edge?Anti-aliasing,边缘抗锯齿失真?E-EDID(Enhanced?Extended?Identification?Data,增强形扩充身份辨识数据,定义了电脑通讯视频主系统的数据格式)?Execute?Buffers,执行缓冲区?environment?mapped?bump?mapping(环境凹凸映射)?Extended?Burst?Transactions,增强式突发处理?Front?Buffer,前置缓冲?Flat(平面描影)?Frames?rate?is?King(帧数为王)?FSAA(Full?Scene?Anti-aliasing,全景抗锯齿)?Fog(雾化效果)?flip?double?buffered(反转双缓存)?fog?table?quality(雾化表画质)?GART(Graphic?Address?Remappng?Table,图形地址重绘表)?Gouraud?Shading,高洛德描影,也称为内插法均匀涂色?GPU(Graphics?Processing?Unit,图形处理器)?GTF(Generalized?Timing?formula,一般程序时间,定义了产生画面所需要的时间,包括了诸如画面刷新率等)?HAL(Hardware?Abstraction?Layer,硬件抽像化层)?hardware?motion?compensation(硬件运动补偿)?HDTV(high?definition?television,高清晰度电视)?HEL:?Hardware?Emulation?Layer(硬件模拟层)?high?triangle?count(复杂三角形计数)?ICD(Installable?Client?Driver,可安装客户端驱动程序)?IDCT(Inverse?Discrete?Cosine?Transform,非连续反余弦变换,GeForce的DVD硬件强化技术)?Immediate?Mode,直接模式?IPPR:?Image?Processing?and?Pattern?Recognition(图像处理和模式识别)? large?textures(大型纹理)?LF(Linear?Filtering,线性过滤,即双线性过滤)?lighting(光源)?lightmap(光线映射)?Local?Peripheral?Bus(局域边缘总线)?mipmapping(MIP映射)?Modulate(调制混合)?Motion?Compensation,动态补偿?motion?blur(模糊移动)?MPPS:Million?Pixels?Per?Second,百万个像素/秒?Multi-Resolution?Mesh,多重分辨率组合?Multi?Threaded?Bus?Master,多重主控?Multitexture(多重纹理)?nerest?Mipmap(邻近MIP映射,又叫点采样技术)?Overdraw(透支,全景渲染造成的浪费)?partial?texture?downloads(并行纹理传输)?Parallel?Processing?Perspective?Engine(平行透视处理器)?PC(Perspective?Correction,透视纠正)?PGC(Parallel?Graphics?Configuration,并行图像设置)?pixel(Picture?element,图像元素,又称P像素,屏幕上的像素点)? point?light(一般点光源)?point?sampling(点采样技术,又叫邻近MIP映射)?Precise?Pixel?Interpolation,精确像素插值?Procedural?textures(可编程纹理)?RAMDAC(Random?Access?Memory?Digital?to?Analog?Converter,随机存储器数/模转换器)?Reflection?mapping(反射贴图)?render(着色或渲染)?S端子(Seperate)?S3(Sight、Sound、Speed,视频、音频、速度)?S3TC(S3?Texture?Compress,S3纹理压缩,仅支持S3显卡)?S3TL(S3?Transformation?&?Lighting,S3多边形转换和光源处理)?Screen?Buffer(屏幕缓冲)?SDTV(Standard?Definition?Television,标准清晰度电视)?SEM(spherical?environment?mapping,球形环境映射)?Shading,描影?Single?Pass?Multi-Texturing,单通道多纹理?SLI(Scanline?Interleave,扫描线间插,3Dfx的双Voodoo?2配合技术)?Smart?Filter(智能过滤)?soft?shadows(柔和阴影)?soft?reflections(柔和反射)?spot?light(小型点光源)?SRA(Symmetric?Rendering?Architecture,对称渲染架构)?Stencil?Buffers(模板缓冲)?Stream?Processor(流线处理)?SuperScaler?Rendering,超标量渲染?TBFB(Tile?Based?Frame?Buffer,碎片纹理帧缓存)?texel(T像素,纹理上的像素点)?Texture?Fidelity(纹理真实性)?texture?swapping(纹理交换)?T&L(Transform?and?Lighting,多边形转换与光源处理)?T-Buffer(T缓冲,3dfx?Voodoo4的特效,包括全景反锯齿Full-scene?Anti-Aliasing、动态模糊Motion?Blur、焦点模糊Depth?of?Field?Blur、柔和阴影Soft?Shadows、柔和反射Soft?Reflections)?TCA(Twin?Cache?Architecture,双缓存结构)?Transparency(透明状效果)?Transformation(三角形转换)?Trilinear?Filtering(三线性过滤)?Texture?Modes,材质模式?TMIPM:?Trilinear?MIP?Mapping(三次线性MIP材质贴图)?UMA(Unified?Memory?Architecture,统一内存架构)?Visualize?Geometry?Engine,可视化几何引擎?Vertex?Lighting(顶点光源)?Vertical?Interpolation(垂直调变)?VIP(Video?Interface?Port,视频接口)?ViRGE:?Video?and?Rendering?Graphics?Engine(视频描写图形引擎)? Voxel(Volume?pixels,立体像素,Novalogic的技术)?VQTC(Vector-Quantization?Texture?Compression,向量纹理压缩)? VSIS(Video?Signal?Standard,视频信号标准)?v-sync(同步刷新)?Z?Buffer(Z缓存)5、音频?3DPA(3D?Positional?Audio,3D定位音频)?AC(Audio?Codec,音频多媒体数字信号编解码器)?Auxiliary?Input(辅助输入接口)?CS(Channel?Separation,声道分离)?DS3D(DirectSound?3D?Streams)?DSD(Direct?Stream?Digital,直接数字信号流)?DSL(Down?Loadable?Sample,可下载的取样音色)?DLS-2(Downloadable?Sounds?Level?2,第二代可下载音色)?EAX(Environmental?Audio?Extensions,环境音效扩展技术)? Extended?Stereo(扩展式立体声)?FM(Frequency?Modulation,频率调制)?FIR(finite?impulse?response,有限推进响应)?FR(Frequence?Response,频率响应)?FSE(Frequency?Shifter?Effect,频率转换效果)?HRTF(Head?Related?Transfer?Function,头部关联传输功能)?IID(Interaural?Intensity?Difference,两侧声音强度差别)?IIR(infinite?impulse?response,无限推进响应)?Interactive?Around-Sound(交互式环绕声)?Interactive?3D?Audio(交互式3D音效)?ITD(Interaural?Time?Difference,两侧声音时间延迟差别)? MIDI:?Musical?Instrument?Digital?Interface(乐器数字接口)? NDA:?non-DWORD-aligned?,非DWORD排列?Raw?PCM:?Raw?Pulse?Code?Modulated(元脉码调制)?RMA:?RealMedia?Architecture(实媒体架构)?RTSP:?Real?Time?Streaming?Protocol(实时流协议)?SACD(Super?Audio?CD,超级音乐CD)?SNR(Signal?to?Noise?Ratio,信噪比)?S/PDIF(Sony/Phillips?Digital?Interface,索尼/飞利普数字接口)? SRS:?Sound?Retrieval?System(声音修复系统)?Surround?Sound(环绕立体声)?Super?Intelligent?Sound?ASIC(超级智能音频集成电路)?THD+N(Total?Harmonic?Distortion?plus?Noise,总谐波失真加噪音)?QEM(Qsound?Environmental?Modeling,Qsound环境建模扬声器组)?WG(Wave?Guide,波导合成)?WT(Wave?Table,波表合成)6、RAM?&?ROM?ABP:?Address?Bit?Permuting,地址位序列改变?ATC(Access?Time?from?Clock,时钟存取时间)?BSRAM(Burst?pipelined?synchronous?static?RAM,突发式管道同步静态存储器)?CAS(Column?Address?Strobe,列地址控制器)?CCT(Clock?Cycle?Time,时钟周期)?DB:?Deep?Buffer(深度缓冲)?DDR?SDRAM(Double?Date?Rate,双数据率SDRAM)?DIL(dual-in-line)?DIMM(Dual?In-line?Memory?Modules,双重内嵌式内存模块)?DRAM(Dynamic?Random?Access?Memory,动态随机存储器)?DRDRAM(Direct?RAMbus?DRAM,直接RAMbus内存)?ECC(Error?Checking?and?Correction,错误检查修正)?EEPROM(Electrically?Erasable?Programmable?ROM,电擦写可编程只读存储器)?FM:?Flash?Memory(快闪存储器)?FMD?ROM?(Fluorescent?Material?Read?Only?Memory,荧光质只读存储器)?PIROM:Processor?Information?ROM,处理器信息ROM?PLEDM:?Phase-state?Low?Electron(hole)-number?Drive?Memory?QBM(Quad?Band?Memory,四倍边带内存)?RAC(Rambus?Asic?Cell,Rambus集成电路单元)?RAS(Row?Address?Strobe,行地址控制器)?RDRAM(Rambus?Direct?RAM,直接型RambusRAM)?RIMM(RAMBUS?In-line?Memory?Modules,RAMBUS内嵌式内存模块)?SDR?SDRAM(Single?Date?Rate,单数据率SDRAM)?SGRAM(synchronous?graphics?RAM,同步图形随机储存器)?SO-DIMM(Small?Outline?Dual?In-line?Memory?Modules,小型双重内嵌式内存模块)?SPD(Serial?Presence?Detect,串行存在检查)?SRAM(Static?Random?Access?Memory,静态随机存储器)?SSTL-2(Stub?Series?Terminated?Logic-2)?TSOPs(thin?small?outline?packages,超小型封装)?USWV(Uncacheable,?Speculative,?Write-Combining非缓冲随机混合写入)? VCMA(Virtual?Channel?Memory?architecture,虚拟通道内存结构)7、磁盘?AAT(Average?access?time,平均存取时间)?ABS(Auto?Balance?System,自动平衡系统)?ASMO(Advanced?Storage?Magneto-Optical,增强形光学存储器)?AST(Average?Seek?time,平均寻道时间)?ATA(AT?Attachment,AT扩展型)?ATOMM(Advanced?super?Thin-layer?and?high-Output?Metal?Media,增强形超薄高速金属媒体)?bps(bit?per?second,位/秒)?CAM(Common?Access?Model,公共存取模型)?CSS(Common?Command?Set,通用指令集)?DMA(Direct?Memory?Access,直接内存存取)?DVD(Digital?Video?Disk,数字视频光盘)?EIDE(enhanced?Integrated?Drive?Electronics,增强形电子集成驱动器)? FAT(File?Allocation?Tables,文件分配表)?FDBM(Fluid?dynamic?bearing?motors,液态轴承马达)?FDC(Floppy?Disk?Controller,软盘驱动器控制装置)?FDD(Floppy?Disk?Driver,软盘驱动器)?GMR(giant?magnetoresistive,巨型磁阻)?HDA(head?disk?assembly,磁头集合)?HiFD(high-capacity?floppy?disk,高容量软盘)?IDE(Integrated?Drive?Electronics,电子集成驱动器)?LBA(Logical?Block?Addressing,逻辑块寻址)?MBR(Master?Boot?Record,主引导记录)?MTBF(Mean?Time?Before?Failure,平均故障时间)?PIO(Programmed?Input?Output,可编程输入输出模式)?PRML(Partial?Response?Maximum?Likelihood,最大可能部分反应,用于提高磁盘读写传输率)?RPM(Rotation?Per?Minute,转/分)?RSD:?Removable?Storage?Device(移动式存储设备)?SCSI(Small?Computer?System?Interface,小型计算机系统接口)? SCMA:SCSI?Configured?Auto?Magically,SCSI自动配置?SPS(Shock?Protection?System,抗震保护系统)?STA(SCSI?Trade?Association,SCSI同业公会)?Ultra?DMA(Ultra?Direct?Memory?Access,超高速直接内存存取)?LVD(Low?Voltage?Differential)?Seagate硬盘技术?DiscWizard(磁盘控制软件)?DST(Drive?Self?Test,磁盘自检程序)?SeaShield(防静电防撞击外壳)?8、光驱?ATAPI(AT?Attachment?Packet?Interface)?BCF(Boot?Catalog?File,启动目录文件)?BIF(Boot?Image?File,启动映像文件)?CDR(CD?Recordable,可记录光盘)?CD-ROM/XA(CD-ROM?eXtended?Architecture,唯读光盘增强形架构)? CDRW(CD-Rewritable,可重复刻录光盘)?CLV(Constant?Linear?Velocity,恒定线速度)?DAE(digital?Audio?Extraction,数据音频抓取)?DDSS(Double?Dynamic?Suspension?System,双悬浮动态减震系统)? DDSS?II(Double?Dynamic?Suspension?System?II,第二代双层动力悬吊系统)? PCAV(Part?Constant?Angular?Velocity,部分恒定角速度)?VCD(Video?CD,视频CD)?9、打印机?AAS(Automatic?Area?Seagment?)?dpi(dot?per?inch,每英寸的打印像素)?ECP(Extended?Capabilities?Port,延长能力端口)?EPP(Enhanced?Parallel?Port,增强形平行接口)?IPP(Internet?Printing?Protocol,因特网打印协议)?ppm(paper?per?minute,页/分)?SPP(Standard?Parallel?Port,标准并行口)?TET(Text?Enhanced?Technology,文本增强技术)?USBDCDPD(Universal?Serial?Bus?Device?Class?Definition?for?Printing?Devices,打印设备的通用串行总线级标准)?VD(Variable?Dot,变点式列印)?10、扫描仪?TWAIN(Toolkit?Without?An?Interesting?Name)协议。