最新土建安徽05消耗量计算规则安徽省
- 格式:doc
- 大小:211.50 KB
- 文档页数:71
定额解释(一)1、05安徽省装饰装修工程消耗量定额第272页B3-121中的pvc边板单位是否有误?答:B3-121子目中pvc边板的计量单位应改为“m”。
2、05年安徽省建筑工程消耗量定额A4-255单位是否有误?答:2005安徽省建筑工程消耗量定额P242页A4-255项目计量单位应为“套”3、2000年省定额为毛竹钢管混合脚手架,为安全生产考虑,合肥市要求必须使用全钢管脚手架,费用如何调整?答:脚手架参照《2005年建筑工程消耗量定额》执行4、安徽2000市政定额中2-12履带式推土机(60kw)台班含量0.5台班是否有误?答:安徽2000市政定额中2-12子目中,履带式推土机(60kw)含量0.5台班有误,应改为0.18台班。
5、执行2000年省定额计价咨询: 1、单独地下室(地下公共汽车库)或高层住宅楼地下室(自行车库)均为满堂基础!套用定额:07-025地下室脚手架和07-030满堂基础∣基础脚手架两个子目属重复套用吗? 2、07-025地下室脚手架是否含07-030满堂基础∣基础脚手架或二者只能套其一吗?套哪项较合理? 3、请问:定额含量中的水、电和汽油、柴油材料是否可以调差?并进入综合取费! 4、商品混凝土冬季施工掺入的早强防冻剂,其费用可否另计?答:1、不重复 2、不含,两项都套 3、只能作为材料调差并取费 4、按2000年定额附录四规定执行7、请问安装工程中如何区分材料及设备?答:设备:凡是经过加工制造,由多种材料和部件按各自用途组成独特结构,具有功能、容量及能量传递或转换性能的机器、容器和其他机械、成套装置等均为设备。
材料:为完成建筑、安装工程所需的经过工业加工的原料和在工艺生产过程中不起单元工艺生产作用的设备本体以外的零配件、附件、成品、半成品等,均为材料。
8、安徽省建筑及安装工程规费费率及组成?答:请参考所套定额配套的费用定额9、我公司施工市政道路工程抛石挤淤项目,因项目施工部位为水下及淤泥处没有办法测量该项工程数量(m3),施工中采取汽车过磅计量(吨位),而在定额中计量单位按m3体积计算,施工中采用石料场开采的毛石,在2005年《安徽省市政工程消耗量定额》D2-23子目中为片石,请问: 1、我巢湖地方所说的毛石是否为定额中片石,毛石及片石的比重是否有区别? 2、片石比重是否按每1.00m3等于1.50吨计算清单工程数量? 3、《安徽省市政工程消耗量定额》D2-23子目中是否含机碾压的压实系数?答:市政定额中考虑片石及毛石比重相同。
安徽省2005建筑工程定额说明和计算规则总说明《安徽省建筑工程消耗量定额》(以下简称消耗量定额)是按照国家标准GB50500-2003的要求,适应政府宏观调控、企业自主报价、市场竞争形成价格的改革需要,结合安徽省实际情况编制的。
一、一、消耗量定额的适用范围本消耗量定额适用于安徽省境内的一般工业与民用建筑的新建、扩建、改建工程。
二、二、消耗量定额的作用1.是工程量清单计价的依据;2.是编审设计概算、施工图预算、标底价或控制价的依据;3.是调解处理工程造价纠纷的依据;4.是审核和鉴定工程造价的依据;5.是施工企业投标报价、拨付工程价款、竣工结算的参考依据。
三、三、消耗量定额的编制依据1.《建设工程工程量清单计价规范》(GB50500-2003);2.《全国统一建筑工程基础定额》(土建上、下册)(GJD-101-95);3.《全国统一建筑工程预算工程量计算规则》(GJDGZ-101-95);4.《全国统一建筑工程基础定额安徽省估价表》(1998年版);5.《全国统一建筑工程基础定额安徽省综合估价表》(2000年版);6.《建筑安装工程劳动定额》[LD/T72-94(De)]和《建筑装饰工程劳动定额》[LD/T73-94(De)];7.现行施工工期定额;8.省内近期补充定额和其它资料;四、四、消耗量定额的编制原则1.本消耗量定额是按照正常的施工条件,依据目前本省多数建筑企业的施工机械装备水平、合理的施工工艺、施工工期和劳动组织为基础编制的;2.本消耗量定额贯彻了工程实体消耗和施工措施消耗的分离,以适应按单项工程成本报价,通过市场竞争形成造价和价格的动态调整;3.本消耗量定额是依据现行的有关国家产品标准、设计规范、施工验收规范、质量评定标准和安全操作规程等编制的;4.定额中的消耗量为社会平均消耗量。
五、消耗量定额的工作内容本消耗量定额中规定的工作内容,均包括完成该项目过程的全部工程,以及施工过程中所需的人工、材料、半成品和机械台班数量。
总说明一、《安徽省市政工程消耗量定额》(以下简称“市政定额"),是在国家标准《建设工程工程量清单计价规范》(GB50500-2003)、2000年《全国统一市政工程预算定额安徽省估价表》、《全国市政工程统一劳动定额》、《公路工程预算定额》的基础上,并参考了邻近几个省的市政工程消耗量定额,结合近几年出现的新技术、新工艺、新材料及我省市政工程设计与施工特点编制的.本市政定额分成上、中、下三册.上册包括:D。
1土石方工程、D.2道路工程、D。
3桥涵护岸工程、D。
4隧道工程;中册包括:D。
5市政管网工程(第一章~第四章);下册包括:D.5市政管网工程(第五章~第八章)、D.6地铁工程(待编)、D。
7钢筋工程、D.8拆除工程、D.9施工技术措施消耗.二、本市政定额是完成规定计量单位分部分项工程所需人工、材料、施工机械台班消耗量的标准。
三、本市政定额适用于安徽省境内的新建、扩建市政工程。
四、本市政定额的作用:1.是市政工程工程量清单计价的依据.2.是编制与审查设计概算、施工图预算、控制价(或标底价)的依据。
3.是调解处理工程造价纠纷的依据.4.是审核和鉴定工程造价的依据。
5.是施工企业投标报价、拨付工程价款、竣工结算的参考依据.五、本市政定额的编制原则:1.本市政定额是按照正常的施工条件,大多数施工企业采用的施工方法、机械化装备程度、合理的施工工期、施工工艺、劳动组织编制的,反映目前社会平均消耗量水平。
2.本市政定额是依据国家及省有关现行产品标准、质量评定标准、安全技术操作规程、设计及施工验收规范,并参考了代表性工程设计图纸和其他资料编制的。
六、本市政定额中人工工日消耗不分工种、技术等级,以综合工日表示。
内容包括:基本用工、辅助用工、超运距用工及人工幅度差.七、本市政定额中材料消耗:1.本市政定额中的材料消耗包括主要材料、辅助材料,凡能计量的材料、成品、半成品均按品种、规格逐一列出用量并计入了相应的损耗,其损耗的内容和范围包括:从工地仓库、现场集中堆放地点或现场加工地点至操作或安装地点的现场运输损耗、施工操作损耗、施工现场堆放损耗。
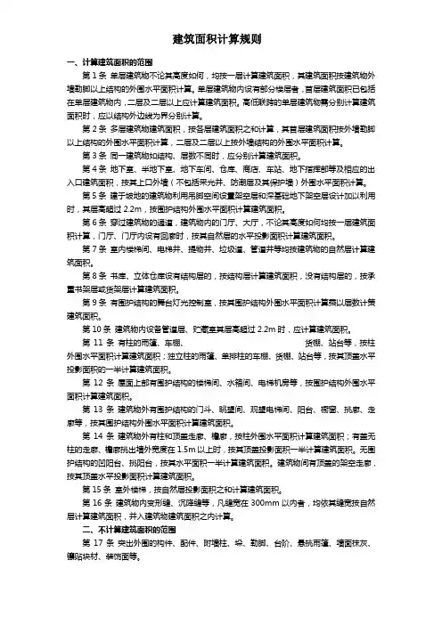
安徽省消耗量定额建筑面积计算规则集团企业公司编码:(LL3698-KKI1269-TM2483-LUI12689-ITT289-一、计算建筑面积的范围第1条单层建筑物不论其高度如何,均按一层计算建筑面积,其建筑面积按建筑物外墙勒脚以上结构的外围水平面积计算。
单层建筑物内设有部分楼层者,首层建筑面积已包括在单层建筑物内,二层及二层以上应计算建筑面积。
高低联跨的单层建筑物需分别计算建筑面积时,应以结构外边线为界分别计算。
第2条多层建筑物建筑面积,按各层建筑面积之和计算,其首层建筑面积按外墙勒脚以上结构的外围水平面积计算,二层及二层以上按外墙结构的外围水平面积计算。
第3条同一建筑物如结构、层数不同时,应分别计算建筑面积。
第4条地下室、半地下室、地下车间、仓库、商店、车站、地下指挥部等及相应的出入口建筑面积,按其上口外墙(不包括采光井、防潮层及其保护墙)外围水平面积计算。
第5条建于坡地的建筑物利用吊脚空间设置架空层和深基础地下架空层设计加以利用时,其层高超过 2.2m,按围护结构外围水平面积计算建筑面积。
第6条穿过建筑物的通道,建筑物内的门厅、大厅,不论其高度如何均按一层建筑面积计算,门厅、门厅内设有回廊时,按其自然层的水平投影面积计算建筑面积。
第7条室内楼梯间、电梯井、提物井、垃圾道、管道井等均按建筑物的自然层计算建筑面积。
第8条书库、立体仓库设有结构层的,按结构层计算建筑面积,没有结构层的,按承重书架层或货架层计算建筑面积。
第9条有围护结构的舞台灯光控制室,按其围护结构外围水平面积计算乘以层数计策建筑面积。
第10条建筑物内设备管道层、贮藏室其层高超过 2.2m时,应计算建筑面积。
第11条有柱的雨篷、车棚、货棚、站台等,按柱外围水平面积计算建筑面积;独立柱的雨篷、单排柱的车棚、货棚、站台等,按其顶盖水平投影面积的一半计算建筑面积。
第12条屋面上部有围护结构的楼梯间、水箱间、电梯机房等,按围护结构外围水平面积计算建筑面积。
建筑面积计算规则一、计算建筑面积的范围第1条单层建筑物不论其高度如何,均按一层计算建筑面积,其建筑面积按建筑物外墙勒脚以上结构的外围水平面积计算。
单层建筑物内设有部分楼层者,首层建筑面积已包括在单层建筑物内,二层及二层以上应计算建筑面积。
高低联跨的单层建筑物需分别计算建筑面积时,应以结构外边线为界分别计算。
第2条多层建筑物建筑面积,按各层建筑面积之和计算,其首层建筑面积按外墙勒脚以上结构的外围水平面积计算,二层及二层以上按外墙结构的外围水平面积计算。
第3条同一建筑物如结构、层数不同时,应分别计算建筑面积。
第4条地下室、半地下室、地下车间、仓库、商店、车站、地下指挥部等及相应的出入口建筑面积,按其上口外墙(不包括采光井、防潮层及其保护墙)外围水平面积计算。
第5条建于坡地的建筑物利用吊脚空间设置架空层和深基础地下架空层设计加以利用时,其层高超过2.2m,按围护结构外围水平面积计算建筑面积。
第6条穿过建筑物的通道,建筑物内的门厅、大厅,不论其高度如何均按一层建筑面积计算,门厅、门厅内设有回廊时,按其自然层的水平投影面积计算建筑面积。
第7条室内楼梯间、电梯井、提物井、垃圾道、管道井等均按建筑物的自然层计算建筑面积。
第8条书库、立体仓库设有结构层的,按结构层计算建筑面积,没有结构层的,按承重书架层或货架层计算建筑面积。
第9条有围护结构的舞台灯光控制室,按其围护结构外围水平面积计算乘以层数计策建筑面积。
第10条建筑物内设备管道层、贮藏室其层高超过2.2m时,应计算建筑面积。
第11条有柱的雨篷、车棚、货棚、站台等,按柱外围水平面积计算建筑面积;独立柱的雨篷、单排柱的车棚、货棚、站台等,按其顶盖水平投影面积的一半计算建筑面积。
第12条屋面上部有围护结构的楼梯间、水箱间、电梯机房等,按围护结构外围水平面积计算建筑面积。
第13条建筑物外有围护结构的门斗、眺望间、观望电梯间、阳台、橱窗、挑廊、走廊等,按其围护结构外围水平面积计算建筑面积。
安徽省建筑、装饰装修工程计价定额说明总说明一、为促进建筑业又好又快发展,进一步规范建筑市场工程量清单计价行为,方便快速报价和简化计价过程,根据 2005 年“安徽省建设工程工程量清单计价依据”和有关规定,编制了“安徽省建筑、装饰装修工程及安装工程(常用册)计价定额综合单价”(以下简称综合单价)。
二、本综合单价适用于安徽省境内的工程量清单计价的建筑工程、装饰装修工程及安装工程(常用册)。
其中安装工程(常用册)主要包括电气设备安装工程,消防工程,给排水、采暖、燃气工程,通风空调工程,建筑智能化系统设备安装工程,刷油、防腐蚀、绝热工程。
三、本综合单价是编制与审核建设工程投资估算、设计概算、施工图预算的指导性依据,是编制与审核招标控制价、界定成本价、调解处理工程造价纠纷和鉴定工程造价的依据,也是企业投标报价和工程结算的参考依据。
四、本综合单价编制的原则。
遵循“市场形成价格、企业自主报价、政府宏观调控”的工程造价管理原则。
综合单价表现形式实行“量”“价”合一,方便使用;项目设置对传统定额项目进行适当综合、调整、合并,力求简明;计量规则和费用计算程序力求简化;价格水平适中,能够充分反映市场。
五、本综合单价主要编制依据。
1.2005 年《安徽省建设工程量清单计价规范》(建筑、装饰装修、安装工程)(DBJ/T-206-2005)。
2.2005 年《安徽省建筑工程消耗量定额》、《安徽省装饰装修工程消耗量定额》、《安徽省安装工程消耗量定额》。
3.2005 年《安徽省建设工程清单计价费用定额》、《安徽省建设工程清单计价施工机械台班费用定额》。
4.有关标准图集及典型工程案例。
六、本综合单价消耗量的确定。
(一)人工工日消耗量:人工工日一律以“综合工日”表示,不分工种、技术等级。
其内容包括基本用工、超运距用工、辅助用工、人工幅度差。
(二)材料消耗量:包括主要材料、辅助材料、零星材料等。
凡能计量的材料、成品、半成品均按品种、规格逐一列出数量,并入相应损耗。
安徽省建筑工程消耗量定额说明及工程计算规则安徽省建筑工程消耗量定额说明及工程计算规则主要是为了科学合理地确定建筑工程的材料和机械设备的消耗量,以便控制工程造价、提高工程质量和工程进度的目的。
下面将详细介绍安徽省建筑工程消耗量定额说明及工程计算规则。
一、定额说明安徽省建筑工程消耗量定额说明包括了各类建筑材料的消耗量和机械设备的消耗量。
其中,建筑材料的消耗量定额主要包括水泥、钢筋、砖、砂、石材等常用材料的消耗量。
机械设备的消耗量定额主要包括各种施工机械的使用量,例如起重机、塔吊、挖掘机等。
定额说明一般由施工单位的专业技术人员根据工程实际需要和经验总结确定。
定额说明中的消耗量主要按照工程项目的性质、规模和施工周期等因素进行规定。
一般情况下,施工的数量越大、工期越长,消耗量就会相应增加。
同时,定额说明还包括了施工过程中的测量、检验、调整等工作的消耗量,以确保工程的质量和进度。
1.量清单的编制:量清单是根据工程设计图纸和施工方案,将相关工程项目划分为各种单位工程,确定材料和机械设备的消耗量。
在编制量清单时,需要详细考虑工程项目的特点和施工过程中的各种影响因素,例如施工方法、工序顺序、施工技术要求等。
2.材料单价的确定:材料单价是根据市场价格和施工单位的成本核算结果确定的。
在确定材料单价时,需要综合考虑材料的质量、规格、特殊性等因素,并结合市场供求情况进行调整。
同时,还需考虑施工单位的运输成本、仓储成本等其他相关费用。
在进行工程计算时,还需要注意以下几点:1.工程量计算的准确性:工程量计算的准确性对于控制工程造价和工程质量至关重要。
因此,在进行计算时,必须严格按照定额说明和计算规则进行,避免误差和脱漏。
2.定额说明的更新和调整:随着工程技术的不断发展和市场行情的波动,定额说明需要不断更新和调整。
施工单位在进行计算时,应及时了解并采用最新的定额说明。
3.材料供应的可靠性:在计算消耗量时,需要考虑材料供应的可靠性。
安徽省建筑、装饰装修工程计价定额说明总说明一、为促进建筑业又好又快发展,进一步规范建筑市场工程量清单计价行为,方便快速报价和简化计价过程,根据 2005 年“安徽省建设工程工程量清单计价依据”和有关规定,编制了“安徽省建筑、装饰装修工程及安装工程(常用册)计价定额综合单价”(以下简称综合单价)。
二、本综合单价适用于安徽省境内的工程量清单计价的建筑工程、装饰装修工程及安装工程(常用册)。
其中安装工程(常用册)主要包括电气设备安装工程,消防工程,给排水、采暖、燃气工程,通风空调工程,建筑智能化系统设备安装工程,刷油、防腐蚀、绝热工程。
三、本综合单价是编制与审核建设工程投资估算、设计概算、施工图预算的指导性依据,是编制与审核招标控制价、界定成本价、调解处理工程造价纠纷和鉴定工程造价的依据,也是企业投标报价和工程结算的参考依据。
四、本综合单价编制的原则。
遵循“市场形成价格、企业自主报价、政府宏观调控”的工程造价管理原则。
综合单价表现形式实行“量”“价”合一,方便使用;项目设置对传统定额项目进行适当综合、调整、合并,力求简明;计量规则和费用计算程序力求简化;价格水平适中,能够充分反映市场。
五、本综合单价主要编制依据。
1.2005 年《安徽省建设工程量清单计价规范》(建筑、装饰装修、安装工程)(DBJ/T-206-2005)。
2.2005 年《安徽省建筑工程消耗量定额》、《安徽省装饰装修工程消耗量定额》、《安徽省安装工程消耗量定额》。
3.2005 年《安徽省建设工程清单计价费用定额》、《安徽省建设工程清单计价施工机械台班费用定额》。
4.有关标准图集及典型工程案例。
六、本综合单价消耗量的确定。
(一)人工工日消耗量:人工工日一律以“综合工日”表示,不分工种、技术等级。
其内容包括基本用工、超运距用工、辅助用工、人工幅度差。
(二)材料消耗量:包括主要材料、辅助材料、零星材料等。
凡能计量的材料、成品、半成品均按品种、规格逐一列出数量,并入相应损耗。
总说明一、《安徽省市政工程消耗量定额》(以下简称“市政定额”),是在国家标准《建设工程工程量清单计价规范》(GB50500-2003)、2000年《全国统一市政工程预算定额安徽省估价表》、《全国市政工程统一劳动定额》、《公路工程预算定额》的基础上,并参考了邻近几个省的市政工程消耗量定额,结合近几年出现的新技术、新工艺、新材料及我省市政工程设计与施工特点编制的。
本市政定额分成上、中、下三册。
上册包括:D.1土石方工程、D.2道路工程、D.3桥涵护岸工程、D.4隧道工程;中册包括:D.5市政管网工程(第一章~第四章);下册包括:D.5市政管网工程(第五章~第八章)、D.6地铁工程(待编)、D.7钢筋工程、D.8拆除工程、D.9施工技术措施消耗。
二、本市政定额是完成规定计量单位分部分项工程所需人工、材料、施工机械台班消耗量的标准。
三、本市政定额适用于安徽省境内的新建、扩建市政工程。
四、本市政定额的作用:1.是市政工程工程量清单计价的依据。
2.是编制与审查设计概算、施工图预算、控制价(或标底价)的依据。
3.是调解处理工程造价纠纷的依据。
4.是审核和鉴定工程造价的依据。
5.是施工企业投标报价、拨付工程价款、竣工结算的参考依据。
五、本市政定额的编制原则:1.本市政定额是按照正常的施工条件,大多数施工企业采用的施工方法、机械化装备程度、合理的施工工期、施工工艺、劳动组织编制的,反映目前社会平均消耗量水平。
2.本市政定额是依据国家及省有关现行产品标准、质量评定标准、安全技术操作规程、设计及施工验收规范,并参考了代表性工程设计图纸和其他资料编制的。
六、本市政定额中人工工日消耗不分工种、技术等级,以综合工日表示。
内容包括:基本用工、辅助用工、超运距用工及人工幅度差。
七、本市政定额中材料消耗:1.本市政定额中的材料消耗包括主要材料、辅助材料,凡能计量的材料、成品、半成品均按品种、规格逐一列出用量并计入了相应的损耗,其损耗的内容和范围包括:从工地仓库、现场集中堆放地点或现场加工地点至操作或安装地点的现场运输损耗、施工操作损耗、施工现场堆放损耗。
安徽省2005消耗量定额总说明《安徽省建筑工程消耗量定额》(以下简称消耗量定额)是按照国家标准GB50500-2003的要求,适应政府宏观调控、企业自主报价、市场竞争形成价格的改革需要,结合安徽省实际情况编制的。
一、消耗量定额的适用范围本消耗量定额适用于安徽省境内的一般工业与民用建筑的新建、扩建、改建工程。
二、消耗量定额的作用1.是工程量清单计价的依据;2.是编审设计概算、施工图预算、标底价或控制价的依据;3.是调解处理工程造价纠纷的依据;4.是审核和鉴定工程造价的依据;5.是施工企业投标报价、拨付工程价款、竣工结算的参考依据。
三、消耗量定额的编制依据1.《建设工程工程量清单计价规范》(GB50500-2003);2.《建筑工程建筑面积计算规范》(GB/T50353-2005)3.《全国统一建筑工程基础定额》(土建上、下册)(GJD-101-95);4.《全国统一建筑工程预算工程量计算规则》(GJDGZ-101-95);5.《全国统一建筑工程基础定额安徽省估价表))(1998年版);6.《全国统一建筑工程基础定额安徽省综合估价表》(2000年版);7.《建筑安装工程劳动定额》[LD/T72-94(De)]和《建筑装饰工程劳动定额》[LD/T72-94(De)];8.现行施工工期定额;9.省内近期补充定额和其它资料;四、消耗量定额的编制原则1.本消耗量定额是按照正常的施工条件,依据目前本省多数建筑企业的施工机械装备水平、合理的施工工艺、施工工期和劳动组织为基础编制的;2.本消耗量定额贯彻了工程实体消耗和施工措施消耗的分离,以适应按单项工程成本报价,通过市场竞争形成造价和价格的动态调整;3.本消耗量定额是依据现行的有关国家产品标准、设计规范、施工验收规范、质量评定标准和安全操作规程等编制的;4.定额中的消耗量为社会平均消耗量。
五、消耗量定额的工作内容本消耗量定额中规定的工作内容,均包括完成该项目过程的全部工程,以及施工过程中所需的人工、材料、半成品和机械台班数量。
安徽造价员工程计算规则(土建)讲义(一)总说明《安徽省建筑工程消耗量定额》(以下简称消耗量定额)是按照国家标准GB50500-2003的要求适应政府宏观调控、企业自主报价、市场竞争形成价格的改革需要,结合安徽省实际情况编制的。
一、消耗量定额的适用范围本消耗量定额适用于安徽省境内的一般工业与民用建筑的新建、扩建、改建工程。
二、消耗量定额的作用1.是工程量清单计价的依据;2.是编审设计概算、施工图预算、标底价或控制价的依据;3.是调解处理工程造价纠纷的依据;4.是审核和鉴定工程造价的依据;5.是施工企业投标报价、拨付工程价款、竣工结算的参考依据。
三、消耗量定额的编制依据1.《建设工程工程量清单计价规范》(GB50500-2003);2.《建筑工程建筑面积计算规范》(GBT50353-2005)3.《全国统一建筑工程基础定额》(土建上、下册)(GJD-101-95);4.《全国统一建筑工程预算工程量计算规则》(GJDGZ-101-95);5.《全国统一建筑工程基础定额安徽省估价表))(1998年版);6.《全国统一建筑工程基础定额安徽省综合估价表》(2000年版);7.《建筑安装工程劳动定额》[LD/T72-94(De)]和《建筑装饰工程劳动定额》[LD/T72-94(De)];8.现行施工工期定额;9.省内近期补充定额和其它资料;四、消耗量定额的编制原则1.本消耗量定额是按照正常的施工条件,依据目前本省多数建筑企业的施工机械装备水平、合理的施工工艺、施工工期和劳动组织为基础编制的;2.本消耗量定额贯彻了工程实体消耗和施工措施消耗的分离,以适应按单项工程成本报价,通过市场竞争形成造价和价格的动态调整;3.本消耗量定额是依据现行的有关国家产品标准、设计规范、施工验收规范、质量评定标准和安全操作规程等编制的;4.定额中的消耗量为社会平均消耗量。
五、消耗量定额的工作内容本消耗量定额中规定的工作内容,均包括完成该项目过程的全部工程,以及施工过程中所需的人工、材料、半成品和机械台班数量。
2005安徽省建筑工程消耗量定额第一篇《安徽省建筑工程消耗量定额》交底一、编制依据:1、国家标准《建设工程工程量清单计价规范》(GB50500-2003)及《建筑工程面积计算规范》(GB/T50353-2005)计价规范主要解决四个问题:①项目编码②项目名称③计量单位④工程量计算规则我省在确定工程量清单项目计量单位时,从方便广大预算人员计算出发,对少数项目的计量单位作了适当调整。
2、国家《建筑安装工程劳动定额》LD/T72-94(DE)主要解决建筑工程三大消耗量(人工、材料、机械台班)之一的人工消耗量问题。
其中人工消耗量包括内容:定额人工=基本用工+其他用工(辅助用工、超运距用工)+人工幅度差。
①、基本用工——指完成单位合格产品所必须消耗的技术工种用工,依据94年国家劳动定额计算。
②、超运距用工——指预算定额的平均水平运距(测算几个典型工程现场运距的算术平均运距)超过劳动定额中规定的水平运距部分用工,依据94年国家劳动定额计算。
③、辅助用工——劳动定额中没有包括的但在预算定额内又必须考虑的非主要工种的用工:如砼工程中的冲洗石子用工、覆盖草袋子用工、钢筋工程中浇筑砼时的维护钢筋用工等,机械土方工程中的配合用工,电焊中的着火用工等。
④、人工幅度差——指劳动定额中没有考虑的,但在预算定额中应该考虑的在正常施工条件下所发生的各种工时损失。
如:①各工种间的工序达接及交叉作业互相配合所发生的停歇用工。
②施工机械在单位工程之间转移及临时水电线路移动所造成的停工。
③质量检查和隐蔽工程验收工作的影响。
④班组操作地点转移用工。
⑤工序交接时对前一工序不可避免的其他零星用工。
方法:人工幅度差用人工幅度差系数进行调整。
人工幅度差=(基本用工+辅助用工+超运距用工)×人工幅度差系数说明:我省05年建筑工程消耗量定额中的人工幅度差系数大部分项目取定为10%,也有少量不同。
如第一章人工土石方工程取5%;第六章取定为12%,这主要是根据我省实际情况及参照邻省定额水平来确定的。
安徽省建筑装饰装修工程消耗量定额计算量规则总说明一、为促进建筑业又好又快进展,进一步规范建筑市场工程量清单计价行为,方便快速报价和简化计价过程,依照2005年〝安徽省建设工程工程量清单计价依据〞和有关规定,编制了〝安徽省建筑、装饰装修工程及安装工程〔常用册〕计价定额综合单价〞〔以下简称综合单价〕。
二、本综合单价适用于安徽省境内的工程量清单计价的建筑工程、装饰装修工程及安装工程〔常用册〕。
其中安装工程〔常用册〕要紧包括电气设备安装工程,消防工程,给排水、采暖、燃气工程,通风空调工程,建筑智能化系统设备安装工程,刷油、防腐蚀、绝热工程。
三、本综合单价是编制与审核建设工程投资估算、设计概算、施工图预算的指导性依据,是编制与审核招标操纵价、界定成本价、调解处理工程造价纠纷和鉴定工程造价的依据,也是企业投标报价和工程结算的参考依据。
四、本综合单价编制的原那么。
遵循〝市场形成价格、企业自主报价、政府宏观调控〞的工程造价治理原那么。
综合单价表现形式实行〝量〞〝价〞合一,方便使用;项目设置对传统定额项目进行适当综合、调整、合并,力求简明;计量规那么和费用运算程序力求简化;价格水平适中,能够充分反映市场。
五、本综合单价要紧编制依据。
1.2005年«安徽省建设工程量清单计价规范»〔建筑、装饰装修、安装工程〕〔DBJ/T-206-2005〕。
2.2005年«安徽省建筑工程消耗量定额»、«安徽省装饰装修工程消耗量定额»、«安徽省安装工程消耗量定额»。
3.2005年«安徽省建设工程清单计价费用定额»、«安徽省建设工程清单计价施工机械台班费用定额»。
4.有关标准图集及典型工程案例。
六、本综合单价消耗量的确定。
〔一〕人工工日消耗量:人工工日一律以〝综合工日〞表示,不分工种、技术等级。
其内容包括差不多用工、超运距用工、辅助用工、人工幅度差。
一、土石方1、人工土方定额是按干土编制的,若挖湿土,人工乘系数1.18。
干湿土的划分应以勘察资料为准,若无,以地下常水位为界。
2、土方工程未包括地下水位以下施工排水费用,若发生,需按施工排水、降水计算。
排除地表水费用已包含在冬雨季施工增加费中,不另增加。
3、人工挖沟槽、地坑定额深度最深为4m,超过4m在6m以内的,按4m以内相应项目人工乘系数1.1;6m以上乘系数1.3.4、在有挡土板支撑下挖土时,按实挖体积人工乘系数1.435、挖桩间土方时,按实挖体积扣除桩体占用体积,人工乘系数1.56、支挡土板不论密撑、疏撑以及实际中所用材料不同均不调整,执行本定额。
7、石方爆破定额是按电雷管导电起爆编制的,若采用火雷管爆破时,雷管应换算,数量不变。
扣除胶质导线换为导火索,导火索长度按每个雷管2.12m计算。
二、机械土石方1.机械土石方定额是按三类土编制的,如土壤不同时,台班量按系数调整。
2.推土机、铲运机推铲未经压实的积土时,按定额项目乘系数0.73.3.推土机推土、推渣石、铲运机铲运土重车上坡时,如果坡度大于5%,其运距按坡度斜长乘相应的系数。
4.推土机推土或铲运机铲土土层平均厚度小于30cm时,推土机台班用量乘以系数1.25,铲运机台班用量乘以系数1.17.5.挖掘机在垫板上进行作业时,人工、机械乘以系数1.25,定额内不包括垫板铺设所需的工料及机械消耗。
6.机械土方均以天然含水率为准,如含水率达到或超过25%时,定额人工、机械乘以系数1.15;含水率超过40%时,另行计算。
7.装载机装原状土,需有推土机破土时,另增加推土机推土项目。
8.场地填土碾压是按三遍计算的,如设计规定或实际碾压遍数和定额不同时,可以换算,每增减一遍除洒水汽车台班不动外,其他机械按台班量乘0.33增减。
总说明一、《安徽省市政工程消耗量定额》(以下简称“市政定额”),是在国家标准《建设工程工程量清单计价规范》(GB50500-2003)、2000年《全国统一市政工程预算定额安徽省估价表》、《全国市政工程统一劳动定额》、《公路工程预算定额》的基础上,并参考了邻近几个省的市政工程消耗量定额,结合近几年出现的新技术、新工艺、新材料及我省市政工程设计与施工特点编制的。
本市政定额分成上、中、下三册。
上册包括:D.1土石方工程、D.2道路工程、D.3桥涵护岸工程、D.4隧道工程;中册包括:D.5市政管网工程(第一章~第四章);下册包括:D.5市政管网工程(第五章~第八章)、D.6地铁工程(待编)、D.7钢筋工程、D.8拆除工程、D.9施工技术措施消耗。
二、本市政定额是完成规定计量单位分部分项工程所需人工、材料、施工机械台班消耗量的标准。
三、本市政定额适用于安徽省境内的新建、扩建市政工程。
四、本市政定额的作用:1.是市政工程工程量清单计价的依据。
2.是编制与审查设计概算、施工图预算、控制价(或标底价)的依据。
3.是调解处理工程造价纠纷的依据。
4.是审核和鉴定工程造价的依据。
5.是施工企业投标报价、拨付工程价款、竣工结算的参考依据。
五、本市政定额的编制原则:1.本市政定额是按照正常的施工条件,大多数施工企业采用的施工方法、机械化装备程度、合理的施工工期、施工工艺、劳动组织编制的,反映目前社会平均消耗量水平。
2.本市政定额是依据国家及省有关现行产品标准、质量评定标准、安全技术操作规程、设计及施工验收规范,并参考了代表性工程设计图纸和其他资料编制的。
六、本市政定额中人工工日消耗不分工种、技术等级,以综合工日表示。
内容包括:基本用工、辅助用工、超运距用工及人工幅度差。
七、本市政定额中材料消耗:1.本市政定额中的材料消耗包括主要材料、辅助材料,凡能计量的材料、成品、半成品均按品种、规格逐一列出用量并计入了相应的损耗,其损耗的内容和范围包括:从工地仓库、现场集中堆放地点或现场加工地点至操作或安装地点的现场运输损耗、施工操作损耗、施工现场堆放损耗。
一安徽装饰消耗工程量说明总说明错误!未指定书签。
第一章楼地面工程错误!未指定书签。
第二章墙柱面工程错误!未指定书签。
第三章、天鹏工程错误!未指定书签。
第四章门窗工程错误!未指定书签。
第五章油漆、涂料、裱糊工程错误!未指定书签。
第六章其他工程错误!未指定书签。
第七章垂直运输及超高降效错误!未指定书签。
总说明((安徽省装饰装修工程消耗量定额)×以下简称装饰定额)是按照国家标准GB50500—2003的要求,适应政府宏观调控,企业自主报价、市场竞争形成价格的改革需要,结合安徽省实际情况编制的。
一、?安徽省装饰装修工程消耗量定额?是完成规定计量单位装饰装修分项工程所需的A..Y-、材料、施工机械台班消耗量的标准。
二、本装饰定额的适用范围:1.安徽省境内的一般工业与民用建筑的新建、扩建的建筑装饰装修工程。
2.单独装饰工程、改建及二次装饰工程、家庭居室装饰装修工程,包括室内、室外装饰工程。
三、本装饰定额的作用:1.是编制工程量清单计价的依据;2.是编制与审核设计概算、施工图预算、标底价和控制价的依据;3.是调解处理工程造价纠纷的依据;4.是审核和鉴定工程造价的依据;5.是施工企业投标报价、拨付工程价款、竣工结算的参考依据。
四、本装饰定额编制的依据:1.?建设工程工程量清单计价标准?(GB50500-2003);2.?全国统一建筑装饰装修工程消耗量定额?(2002年);3.((全国统一建筑工程根底定额安徽省装饰工程综合估价表?(1999年);4.省内近期补充定额和外省有关资料等。
五、本装饰定额的编制原那么:1.本装饰定额是按照正常的施工条件,依据目前本省大多数装饰施工企业的施工机械装备水平,合理的施工工艺、施工工期和劳动组织为根底编制的。
2.本装饰定额在编制时吸收了新材料、新工艺、新技术,并依据国家产品标准、装饰工程设计标准、施工验收标准、质量评定标准、平安技术操作规程和省标准图集等编制的。
六、本装饰定额人工消耗量确实定:人工不分工种、技术等级,一律以综合工日表示。
土建安徽05消耗量计算规则2006安徽省安徽省建筑工程消耗量定额(2006)建筑工程总说明《安徽省建筑工程消耗量定额》(以下简称消耗量定额)是按照国家标准GB50500-2003的要求,适应政府宏观调控、企业自主报价、市场竞争形成价格的改革需要,结合安徽省实际情况编制的。
一、消耗量定额的适用范围本消耗量定额适用于安徽省境内的一般工业与民用建筑的新建、扩建、改建工程。
二、消耗量定额的作用1.是工程量清单计价的依据;2.是编审设计概算、施工图预算、标底价或控制价的依据;3.是调解处理工程造价纠纷的依据;4.是审核和鉴定工程造价的依据;5.是施工企业投标报价、拨付工程价款、竣工结算的参考依据。
三、消耗量定额的编制依据1.《建设工程工程量清单计价规范》(GB50500-2003);2.《全国统一建筑工程基础定额》(土建上、下册)(GJD-101-95);3.《全国统一建筑工程预算工程量计算规则》(GJDGZ-101-95);4.《全国统一建筑工程基础定额安徽省估价表》(1998年版);5.《全国统一建筑工程基础定额安徽省综合估价表》(2000年版);6.《建筑安装工程劳动定额》[LD/T72-94(De)]和《建筑装饰工程劳动定额》[LD/T73-94(De)];7.现行施工工期定额;8.省内近期补充定额和其它资料;四、消耗量定额的编制原则1.本消耗量定额是按照正常的施工条件,依据目前本省多数建筑企业的施工机械装备水平、合理的施工工艺、施工工期和劳动组织为基础编制的;2.本消耗量定额贯彻了工程实体消耗和施工措施消耗的分离,以适应按单项工程成本报价,通过市场竞争形成造价和价格的动态调整;3.本消耗量定额是依据现行的有关国家产品标准、设计规范、施工验收规范、质量评定标准和安全操作规程等编制的;4.定额中的消耗量为社会平均消耗量。
五、消耗量定额的工作内容本消耗量定额中规定的工作内容,均包括完成该项目过程的全部工程,以及施工过程中所需的人工、材料、半成品和机械台班数量。
一般不得因具体工程的施工组织设计、施工方法和“工、料、机”等消耗与定额有差别而改变定额用量。
定额中有规定的可以调整。
六、檐高本消耗量定额的檐高是指设计室外地面至檐口的高度。
檐口高度按以下情况确定: 1.坡(瓦)屋面按檐墙中心线处屋面板面或椽子上表面的高度计算;2.平屋面以檐墙中心线处平屋面板的板面高度计算;3.屋面女儿墙、电梯间、楼梯间、水箱等高度不计入。
七、消耗量的确定1.人工工日消耗量:本消耗量定额中人工工日一律以“综合工日”表示,不分工种、技术等级。
其内容包括基本用工、材料场内运输用工、辅助用工、人工幅度差。
机械土石方、桩基础、构件运输及安装等工程的人工工日数,是随机械产量计算的。
2.材料消耗量:本消耗量定额中材料消耗量,包括主要材料、辅助材料、零星材料等。
凡能计量的材料、成品、半成品均按品种、规格逐一列出数量,并计入相应损耗。
其损耗内容和范围包括:从工地仓库、现场集中堆放地点或现场加工地点至操作或安装地点的运输损耗、施工操作损耗、施工现场堆放损耗,难以计量的材料以“其他材料费占材料费百分比”表示。
周转性材料按不同施工方法、不同材质分别列入一次性使用量或摊销量。
混凝土、砌筑砂浆、抹灰砂浆及各种胶泥等,均按半成品消耗量列入消耗量定额中。
其强度、水泥品种不同可以换算,但配合比用量不可调整。
3.施工机械台班消耗量:是按常用机械类型、规格确定的。
机械土石方、打桩、构件运输及安装等工程,都分别列出机械名称、规格型号及工作对象,单机或主机及与之配合的辅助机械,分别以台班消耗量表示。
中小型机械一般随工人班组配备,其台班消耗量已列入相应的子目中。
难以计量的机械台班以“其他机械费占机械费百分比”表示。
八、消耗量定额的计量单位消耗量定额中的计量单位均采用国家规范规定的标准计量单位,部分计量单位为自然计量单位。
九、钢材理论质量与实际质量不符时,钢材数量可以调整;调整系数由施工单位提出资料后,再与建设单位、设计单位共同研究确定。
十、本消耗量定额,除脚手架、构筑物、垂直运输定额已注明其适用高度外,其余章节均按建筑物室外地面设计标高至檐口高度20m以内编制的。
超过20m时,另按本消耗量定额第十二章规定计算。
十一、工程用木材未包括烘干费及烘干损耗,如因设计或建设单位要求进行烘干时,每“m3”木材(成材不分材种)的烘干费和烘干损耗由各市定额站进行测试确定。
十二、预制混凝土构件未考虑蒸汽养护,如设计或建设单位要求,其蒸养费按实计算。
十三、本消耗量定额中注有“×××以内”或“×××以下”者,均包括“×××”本身;“×××以外”或“×××以上”者,则不包括“×××”本身。
十四、全省各市统一执行本消耗量定额后,如发生定额缺项须作补充的,由各市定额站做出补充,并报省定额总站,经批准后方可执行。
十五、本消耗量定额授权安徽省工程建设标准定额总站(安徽省建设工程造价总站)负责解释、管理。
十六、本消耗量定额中文字、数据等内容,未经许可,不得复制、转载或用于软件开发,违者追究责任。
第一章土石方工程说明一、人工土、石方1.土壤及岩石的分类见附表。
2.人工土方定额是按干土编制的,如挖湿土时人工乘系数1.18。
干湿土的划分,应以地质勘察资料为准,如无资料时,以地下常水位为界,常水位以上为干土,以下为湿土。
3.土方工程未包括在地下水位以下施工排水费用,如发生需要排水时,排水费的计算按第十三章的相应子目计算。
排除地表的雨水,其费用已包括在冬雨季施工增加费中,不另增加。
4.人工挖沟槽、地坑定额深度最深为4m。
超过4m在6m以内时,按4m以内的相应项目人工乘系数1.1; 6m以上乘系数1.3。
5.在有挡土板支撑下挖土时,按实挖体积人工乘以系数1.43。
6.挖桩间土方时,按实挖体积扣除桩体占用体积,人工乘以系数1.5。
7.场地竖向布置挖填土方时,不再计算平整场地的工程量。
8.支挡土板不论密撑、疏撑,均执行本定额。
实际施工中材料不同均不调整。
9.石方爆破定额是按炮眼法松动爆破编制的,不分明炮、闷炮,如实际采用闷炮爆破的,其覆盖材料应另行计算。
10.石方爆破定额是按电雷管导电起爆编制的,如采用火雷管爆破时,雷管应换算,数量不变。
扣除定额中的胶质导线,换为导火索,导火索的长度按每个雷管2.12m计算。
11.石方爆破中已综合了不同开挖深度,坡面开挖、放炮、找平因素,如设计规定爆破有粒径要求时,人工,材料和机械应另行计算。
二、机械土、石方1.机械土方定额是按三类土编制的,如土壤不同时,机械台班量按表1-1中系数调整。
表1-1 机械台班用量调整系数┏━━━━━━━━━━━━━━┯━━━━━━━━━━━━━┯━━━━━━━━━━━━━━┓┃项目│一二类土壤│四类土壤┃┠──────────────┼─────────────┼──────────────┨┃推土机推土│ 0.84 │ 1.18 ┃┃铲运机铲运土方│ 0.84 │ 1.26 ┃┃自行铲运机铲运土方│ 0.86 │ 1.09 ┃┃挖掘机挖土方│ 0.84 │ 1.14 ┃┗━━━━━━━━━━━━━━┷━━━━━━━━━━━━━┷━━━━━━━━━━━━━━┛2.机械挖土方工程,人工完成的修边坡、整平的工程内容施工时应同时考虑,不另增加费用。
3.推土机、铲运机、推铲未经压实的积土时,按定额项目乘以系数0.73。
4.推土机推土、推石渣、铲运机铲运土重车上坡时,如果坡度大于5%,其运距按坡度区段斜长乘以表1-2系数计算。
表1-2 运距系数┏━━━━━━━━┯━━━━━━━━┯━━━━━━━┯━━━━━━━━┯━━━━━━━━┓┃坡度(%) │ 5-10 │ 15以内│ 20以内│ 25以内┃┠────────┼────────┼───────┼────────┼────────┨┃系数│ 1.75 │ 2.0 │ 2.25 │ 2.5 ┃┗━━━━━━━━┷━━━━━━━━┷━━━━━━━┷━━━━━━━━┷━━━━━━━━┛5.推土机推土或铲运机铲土土层平均厚度小于30cm时,推土机台班用量乘以系数1.25;铲运机台班用量乘以系数1.17。
6.挖掘机在垫板上进行作业时,人工、机械乘以系数1.25,定额内不包括垫板铺设所需的工料、机械消耗。
7.机械土方均以天然含水率为准。
如含水率达到或超过25%时,定额人工、机械乘以系数1.15;含水率超过40%时,另行计算。
8.装载机装原状土,需由推土机破土时,另增加推土机推土项目。
9.场地填土碾压是按三遍计算的,如设计规定或实际碾压遍数与定额不同时,可以换算。
10.定额中的爆破材料是按炮孔中无地下渗水、积水编制的,炮孔中若出现地下渗水、积水时,处理渗水或积水发生的费用另行计算。
定额未计算爆破时所需覆盖的安全网、草袋、架设安全屏障等设施,发生时另行计算。
11.汽车运土的运输道路是综合确定的,已考虑运输过程中的道路清理人工,如需要铺设材料时,另行计算。
工程量计算规则一、人工土、石方1.计算土石方工程量前,应确定下列各项资料:⑴土壤及岩石类别的确定。
土壤及岩石类别的划分,依工程地质勘察资料与"土壤及岩石分类表"对照后确定。
⑵地下水位标高及排(降)水方法。
⑶土方、沟槽、基坑挖(填)起止标高,施工方法及运距。
⑷岩石开凿,爆破方法;石渣清运方法及运距。
⑸其他有关资料。
2.工程量计算一般规则:⑴土方体积,均以挖掘前的天然密实体积为准计算,如遇有必须以天然密实体积折算时,可按表1-3折算:⑵挖土一律以设计室外地坪标高为准计算。
如实际自然标高与设计地面标高不同,其工程量可以调整。
⑶按不同的土壤类别,挖土深度,干、湿土分别以体积计算。
⑷在同一槽、坑内、或沟内,有干、湿土时,应分别计算,使用定额时,按槽、坑或沟的全深计算。
表1-3 土方体积折算表┏━━━━━━━━━━┯━━━━━━━━━━┯━━━━━━━━━━┯━━━━━━━━━━┓┃虚方体积│天然密实体积│夯实后体积│松填体积┃┠──────────┼──────────┼──────────┼──────────┨┃ 1.00 │ 0.77 │ 0.67 │ 0.83 ┃┠──────────┼──────────┼──────────┼──────────┨┃ 1.20 │ 0.92 │ 0.80 │ 1.00 ┃┠──────────┼──────────┼──────────┼──────────┨┃ 1.30 │ 1.00 │ 0.87 │ 1.08 ┃┠──────────┼──────────┼──────────┼──────────┨┃ 1.50 │ 1.15 │ 1.00 │ 1.25 ┃┗━━━━━━━━━━┷━━━━━━━━━━┷━━━━━━━━━━┷━━━━━━━━━━┛3.平整场地工程量按下列规定计算。