运动学专题一 过桥过隧道问题
- 格式:docx
- 大小:16.01 KB
- 文档页数:2
运动学专题一过桥过隧道问题
例1、一列长210m的列车以36km/h的速度匀速驶过长1400m的铁路桥,求:
(1)列车全部通过桥的时间;
(2)列车全部在桥上的时间;
(3)车上一乘客在窗口观察到他在桥上的时间。
课堂练习1、一列火车长200m,以15m/s的速度完全通过一座大桥花了2min的时间,求:
(1)大桥的长度;
(2)火车全部在桥上运行的时间。
例2、小华同学暑假跟随父母一起外出旅行,乘坐的列车以72km/h的速度匀速经过某一长直隧道。
已知隧道全长为7200m,列车全长为250m,求:
(1)小华经过隧道所用的时间;
(2)该列车全部在隧道里的时间;
(3)该列车全部通过隧道所用的时间。
课堂练习2、一列长210m的列车,在进入长510m的隧道口时鸣笛,站在隧道另一端的某人听到笛声38.5s 后,看到火车全部驶出隧道,若火车的行驶速度为18m/s且保持不变,问:
(1)火车全部通过隧道的路程;
(2)火车全部通过隧道行驶的时间;
(3)火车全部在隧道里的时间;
(4)这时空气中声音的传播速度。
课后作业:
1、一列长为300m的火车匀速驶过长为1800m的大桥,测得火车完全通过大桥的时间为50s。
求:
(1)火车的速度;
(2)火车完全在桥上运行的时间。
2、一列长为360m的火车匀速穿过一条长1800m的遂道,测得火车完全通过遂道需要108s.求:
(1)火车的运行速度;
(2)火车全部在遂道内运行的时间;
*(3)穿过隧道后,列车继续前进,面对山崖鸣笛一声,2s后听到回声,求听到回声时距山崖多远。
初二物理列车过桥过隧道专题
初二物理中的列车过桥和过隧道是一个常见的专题,涉及到速度、时间、距离等概念。
下面将为您详细介绍这个专题的内容。
1.列车通过桥梁:
当一列火车以一定的速度通过桥梁时,需要考虑火车的速度、桥梁的长度以及火车通过桥梁所需的时间。
假设火车的速度为v,桥梁的长度为L,我们可以使用以下公式来计算火车通过桥梁所需的时间:
时间=路程/速度
在这个情况下,路程就是桥梁的长度,速度是火车的速度。
2.列车通过隧道:
类似于火车通过桥梁的情况,当火车以一定的速度通过一个隧道时,也需要考虑火车的速度、隧道的长度以及火车通过隧道所需的时间。
同样地,我们可以使用上述公式进行计算。
3.相对运动:
当火车通过桥梁或隧道时,我们还可以考虑观察者相对于火车的位置。
如果观察者在火车上,那么他看到的桥梁或隧道似乎是静止的。
但如果观察者在地面上,则会看到火车和桥梁(或隧道)之间有相对运动。
这是由于火车和观察者之间的相对速度。
4.声音传播的问题:
当火车通过桥梁或隧道时,声音的传播速度也会受到影响。
在空气中,声音的传播速度约为340米/秒。
如果火车的速度超过声音的传播速度,那么当火车驶过时,观察者可能会听到类似“嘭”的声音,这是由于声音波峰与压缩区域的追赶造成的。
除了以上内容,还可以进一步讨论列车行驶过程中的加速度、减速度以及相关的物理定律,例如牛顿第二定律和匀速直线运动等。
此外,还可以进行实际案例分析,比如根据具体数据计算列车通过桥梁或隧道所需的时间,或者利用图表展示列车速度和时间的关系。
3.4(10.6)--过隧道,过桥问题(行程问题)
一.【知识要点】
1.火车通过桥:路程=桥的长+火车的车长
二.【经典例题】
1.在一列火车经过一座桥梁,列车车速为20米/秒,全长180米,若桥梁长为3260米,那么列车通过桥梁需要多长时间?
2.某列车匀速前进,从它驶上300m的桥到完全通过,一共用了1
3
min, 又知桥上一盏固定的
灯光一直照射列车10s,求这列车的长.
3.如果某铁路桥长500米,现有一列火车从桥上通过,测得火车从开始上桥到过完桥共用了30秒,而整列火车完全在桥上的时间为20秒钟,求火车的长度和火车的速度。
三.【题库】
【A】
1.一列长200米的火车,速度是20m/s,完全通过一座长400米的大桥需要几秒?
【B】
1.一列火车匀速行驶,经过一条长300m的隧道需要20秒的时间。
隧道的顶上有一盏灯,垂直向下发光,灯光照在火车上的时间是10秒,求火车的长度?
2.一列火车匀速行驶,经过一条长300米的隧道需要25秒,隧道顶上有一盏灯,垂直向下发光,灯光照在火车上的时间是10秒,这列火车的长度是______________.
【C】
1.火车用26秒的时间通过了一个长256米的隧道(即从车头进入入口到车尾离开出口),这列火车又相同的速度以16秒的时间通过了长96米的隧道,求这列火车的长度?
【D】
1.某桥长1500m,现有一列匀速行驶的火车从桥上通过,测得火车从上桥到完全过桥共用了60s,而整个火车在桥上的时间是40s,求火车的长度和速度。
2.有一火车以每分钟600米的速度要过完第一、第二两座铁桥,过第二铁桥比过第一铁桥需多5秒,又知第二铁桥的长度比第一铁桥长度的2倍短50米,试求各铁桥的长.。
过桥过隧道问题
1、一列火车以每秒300米的速度过一条长3800米的隧道,一共用了10秒,火车长多少米?
2、火车经过一座1200的大桥,每秒行60米,火车长900米,从车头上桥到车尾离桥一共
用了多少秒?
3、一列火车经过一条长2000米的隧道,车长600米,火车每秒行130米,从车头进隧道
到车尾离隧道一共用多少秒?
4、一列火车每秒行340米,经过一条长3000米的大桥,从车头上桥到车尾离桥,一共用
12秒,车长多少米?
同向问题
1、甲乙两车同时从A地到B地,甲车每小时行60千米,乙车每
小时行70千米,多少小时后两车相距80千米?
小军和小青同时从书店出发去学校,小军每分钟行90米,小青每分钟行70米,多少分钟后两人相距180米?
2、甲乙两列火车同时从青岛开往宁夏,甲车每小时行100千米,
乙车每小时行60千米,多少小时后两车相距240千米?
4、两辆客车同时从香港出发去青岛,甲车每小时行110千米,乙车
每小时行75千米,多少小时后两车相距105千米?。
物理过桥过隧道问题解决方法物理过桥过隧道问题是一个经典的物理学问题,涉及到速度、距离、时间等多个物理量。
在解决这个问题时,需要运用一些基本的物理学知识和方法。
首先,我们需要明确问题的条件。
通常情况下,过桥过隧道问题会给出两个人或两个物体的速度、桥或隧道的长度等条件。
例如,假设有两个人A和B,他们要一起过一座长为L的桥,A的速度为Va,B的速度为Vb。
问题要求我们计算他们最短需要多长时间才能到达对岸。
接下来,我们可以运用物理学中的公式来解决这个问题。
根据速度、距离、时间之间的关系,我们可以列出以下公式:L = Va * Ta + Vb * Tb其中,Ta和Tb分别表示A和B到达对岸所需的时间。
由于他们是同时出发的,所以Ta和Tb相等。
将其代入上式得:L = (Va + Vb) * Ta从而得到Ta的表达式:Ta = L / (Va + Vb)这就是问题的解答。
我们可以将桥长L、A和B的速度Va和Vb代入这个公式中,计算出Ta的数值。
需要注意的是,如果Va和Vb的单位不同,需要先进行单位转换。
除了这种基本的过桥过隧道问题,还有一些变体问题。
例如,有时候桥或隧道上会有多个人或物体,他们之间存在相互追赶或相互超越的情况。
在这种情况下,我们需要更加复杂的方法来解决问题。
通常情况下,我们可以采用相对速度的概念来解决这类问题。
相对速度指的是两个物体之间相对运动的速度。
例如,假设A 和B在同一条直线上运动,A向右运动,速度为Va,B向左运动,速度为Vb,则他们之间的相对速度为Va + Vb。
在解决相对运动问题时,我们可以将其中一个物体看作参照系,另一个物体相对于它的速度就是相对速度。
例如,在桥上有两个人A和B,A向右运动,速度为Va,B向左运动,速度为Vb,则他们之间的相对速度为Va + Vb。
如果A比B快,则B会被追上,并发生超越;如果A比B慢,则A会被B追上。
总之,物理过桥过隧道问题是一个经典而有趣的物理学问题,在解决这个问题时需要掌握一些基本的物理学知识和方法。
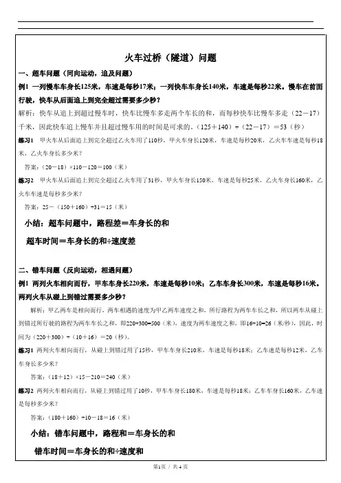
火车过桥(隧道)问题一、超车问题(同向运动,追及问题)例1 一列慢车车身长125米,车速是每秒17米;一列快车车身长140米,车速是每秒22米。
慢车在前面行驶,快车从后面追上到完全超过需要多少秒?解析:快车从追上到超过慢车时,快车比慢车多走两个车长的和,而每秒快车比慢车多走(22-17)千米,因此快车追上慢车并且超过慢车用的时间是可求的。
(125+140)÷(22-17)=53(秒)练习1 甲火车从后面追上到完全超过乙火车用了110秒,甲火车身长120米,车速是每秒20米,乙火车车速是每秒18米,乙火车身长多少米?答案:(20-18)×110-120=100(米)练习2甲火车从后面追上到完全超过乙火车用了31秒,甲火车身长150米,车速是每秒25米,乙火车身长160米,乙火车车速是每秒多少米?答案:25-(150+160)÷31=15(米)小结:超车问题中,路程差=车身长的和超车时间=车身长的和÷速度差二、错车问题(反向运动,相遇问题)例1 两列火车相向而行,甲车车身长220米,车速是每秒10米;乙车车身长300米,车速是每秒16米。
两列火车从碰上到错过需要多少秒?解析:甲乙两车是相向而行,两车相遇的速度为甲乙两车速度之和,所行路程为两车车长之和,所以两车从碰上到错过所行驶的路程为两车车长之和,即220+300=500(米),速度为两车速度之和,即16+10=26(米/秒),因此,时间为(220+300)÷(10+16)=20(秒)。
练习1 两列火车相向而行,从碰上到错过用了15秒,甲车车身长210米,车速是每秒18米;乙车速是每秒12米,乙车车身长多少米?答案:(18+12)×15-210=240(米)练习2两列火车相向而行,从碰上到错过用了10秒,甲车车身长180米,车速是每秒18米;乙车车身长160米,乙车速是每秒多少米?答案:(180+160)÷10-18=16(米)小结:错车问题中,路程和=车身长的和错车时间=车身长的和÷速度和三、过人(人看作是车身长度是0的火车)例1 小王以每秒3米的速度沿着铁路跑步,迎面开来一列长147米的火车,它的行驶速度每秒18米。
车过桥、过隧道问题(一)车过桥问题速度×通过时间=路程总路程=车长+桥长例1 某校242名学生组织军训,排成两路纵队,前后两位同学平均相距0.8米,如果队伍每分钟前进40米,现要过一座长100米的桥,从排头上桥到排尾离桥共需要几分钟?随堂练习1.一列火车通过2400米的大桥需要3分钟,用同样的速度从路边的一根电线杆旁通过,只用了1分钟。
求这列火车的速度。
2.一列货车以每小时160千米的速度在9时由甲城开往乙城,一列客车以每小时232千米的速度在11时也由甲城开往乙城,为了行驶安全,列车行驶间的距离不应小于8千米,那么货车最晚应在什么时候停车让客车错过?(二)流水行船问题顺流而下:顺速=船速(静水速度)+水速逆流而下:逆速=船速-水速例2 一艘船在静水中德速度是每小时15千米,它从上游甲地开往乙地共花去8小时,水速没小时3千米,问从乙地返回甲地需要多长时间?随堂练习1. 一只轮船从上海港开往武汉港,顺流而下没小时行驶25千米,返回时逆流而上用了75小时。
已知这段航道的水流是每小时5千米,求上海港与武汉港相距多少千米?例3 甲,乙两港间水路长432千米,一只船从上游甲港航行到下游乙港需要18小时,从乙港返回甲港,需要24小时到达。
求船在静水中德速度和水流速度。
船速(静水速度)=(顺速+逆速)÷2水速=(顺速-逆速)÷2随堂练习1 一条长160千米的水路,甲船顺流而下需要8小时,逆流而上需要20小时。
如果乙船顺流而下要10小时,那么乙船逆流而上需要多少小时?三.巩固练习1.一列火车通过200米的大桥需要80秒,同样的速度通过144米的隧道需要72秒。
求火车的速度和车长。
2.火车通过场为82米的铁桥用了22秒,如果火车的速度加快1倍,它通过162米铁桥就用16秒。
求火车原来的速度和它的长度。
3.已知一艘轮船顺水行48千米需要4小时,逆水行48米需要6小时。
现在轮船从上游A港岛下游B港。
火车过桥、过隧道的问题导航解读:前面讲到的行程问题中,我们知道在移动一定距离的过程中虽然人或车本身也是有长度的,但因为这个长度小,对行程中距离、速度、时间的影响不大,也就忽略不计。
本课专门研究火车过桥或过隧道的问题,由于火车本身有一百多米甚至几百米长,它的运动就不能看作是一个点的运动,而要看作线的运动。
不妨用自己的笔盒当做火车,把桌子当作大桥面,让“火车”做一次由车头驶上桥面直到车尾离开桥面的模拟运行过程。
仔细观察“火车”过桥的运动(可以多做几遍),充分理解这样的关系式:火车行驶的路程=桥长(或隧道长)+一个车身长,即:车速×过桥时间=桥长+车长。
精讲例1:一列火车车身长600米,行驶速度每小时60千米,铁路上有两座隧道。
火车自车头进入第一隧道到车尾开第一隧道用了3分钟,又从车头进入第二隧道到车尾离开第二隧道用了4分钟。
火车从车头进入第一隧道到车尾离开第二隧道共用9分钟。
问:两座隧道之间相距多少米?分析:火车行驶速度为每小时60千米,即每分钟1千米。
火车从车头进入第一隧道到车尾离开第一隧道用了3分钟,就是火车以每分钟1千米的速度在3分钟内行了第一隧道+车身长的路程,即1×3=3(千米),第一隧道的长度为3000-600=2400(米)。
同理可求出第二隧道长3400米。
又因火车头进入第一隧道至车尾离开第二隧道用了9分钟,可以得出火车在9分钟内行了第一隧道+第二隧道+火车车身长+第一、二隧道间距离那么一段路程。
由此,可算出第一、二隧道间的距离。
解答:60千米/小时=1千米/分=1000米/分1000×3=3000(米)第一隧道:3000-600=2400(米)1000×4=4000(米)第二隧道:4000-600=3400(米)1000×9=9000(米)9000-2400-3400-600=2600(米)答:第一、二隧道之间相距2600米。
精讲例2:一个由24辆汽车组成的支援西部建设的车队,以每秒钟5米的速度通过一座800米的大桥,共用230秒。
一元一次方程的应用--隧道问题【知识点】①过桥的路程=桥长+车长②完全在桥上的路程=桥长-车长【练习题】1.一列长500米的火车,速度是20 m/s,设完全通过一座长300米的隧道需要x秒,则可列方程2.一列火车匀速行驶,经过一条长500米的隧道需要20秒的时间。
隧道的顶上有一盏灯,垂直向下发光,灯光照在火车上的时间是15秒,设火车的长度为x m,则可列方程3.一列匀速前进的火车,从它进入1500 m的隧道到离开,共需25秒,又知在隧道顶部的一盏固定的灯发出的一束光线垂直照射火车10秒,设这列火车的长度是x米,则可列方程4.一列货车全长200米,每秒行驶20米,全车通过一座桥,共用20秒钟,设这条桥长x米,则可列方程5.火车用40秒的时间通过了一个长1500米的隧道,整列火车完全在隧道里的时间为25秒,设这列火车的速度为x米/秒,则可列方程6.某桥长为500米,一列火车从桥上通过,测得火车从开始上桥到完全过桥共用30秒,而整列火车完全在桥上的时间为20秒,则火车的速度是多少?7.火车用26秒的时间通过了一个长256米的隧道,这列火车又以16秒的时间通过了长96米的隧道,则这列火车的速度为是多少?8.一列货车全长240米,每秒行驶15米,全车通过一座桥,共用40秒钟,这条桥长多少?9.某铁路桥长1000 m,一列火车从桥上通过,测得火车从开始上桥到完全下桥共用120秒,整列火车完全在桥上的时间为80秒,则火车的速度为多少?10.已知某一铁路桥长800米,现有一列火车从桥上通过,测得火车从开始上桥到完全过桥共用45秒,整列火车完全在桥上的时间是35秒,则火车的速度为多少?11.一列长200米的火车,速度是20 m/s,完全通过一座长400米的大桥需要多长时间?12.已知某铁路桥长为500 m,有一列火车匀速通过这座铁路桥,火车从开始上桥到过完桥共用30 s,整列火车完全在桥上的时间为20 s,那么火车的长为多少?答案1. 20300500x =+2. 5002015x x +=3. 15002510x x +=4. 2002020x +=⨯5. 401500150025x x -=-6. 207. 168. 360 9. 1010. 20 11. 30 12. 100。
初一数学过桥隧道问题解题技巧摘要:1.问题概述2.解题思路a.分析题目条件b.运用方程求解c.解题步骤详解3.解题技巧a.理解关键信息b.分类讨论c.画图辅助4.巩固练习5.总结与建议正文:初一数学过桥隧道问题是一种典型的应用题,涉及到方程和解题思路。
为了解决这类问题,我们可以遵循以下步骤:首先,我们要对问题进行概述。
过桥隧道问题一般描述为:一个人(或多个)要从一座桥的一端走到另一端,但在过程中有规定限制,如速度、时间等。
题目要求求解符合题意的走法数量或最短时间等。
接下来,我们来分析解题思路。
1.分析题目条件:仔细阅读题目,提取关键信息,如人物速度、过桥时间、限制条件等。
了解题目背景,为后续求解打下基础。
2.运用方程求解:根据题目条件,设未知数,建立方程(组)。
解决方程(组)得到答案。
例如,设过桥时间为x分钟,则有以下方程:2x = (1+v1) * t1 + (1+v2) * t22x = (v1+v2) * t3其中,v1、v2分别为人物1、2的速度;t1、t2、t3分别为人物1单独过桥时间、人物2单独过桥时间以及两人一起过桥时间。
3.解题步骤详解:将方程(组)带入计算器或手动求解,得到符合题意的解。
按照题目要求,判断解是否符合限制条件,如时间、速度等。
4.解题技巧:a.理解关键信息:题目中往往隐藏了一些关键信息,如速度、时间等。
要仔细挖掘这些信息,为解题提供依据。
b.分类讨论:针对不同情况,进行分类讨论。
如人物速度不同,可以分别讨论速度较快者和速度较慢者的过桥策略。
c.画图辅助:有时候,画图能够帮助我们更直观地理解题目,找到解题思路。
可以尝试画出过桥过程的示意图,以便于分析。
5.巩固练习:为巩固所学知识,可以找一些类似的过桥问题进行练习。
分析题目条件,运用解题思路求解。
6.总结与建议:过桥隧道问题考查了我们对应用题的理解和解题能力。
为了解决这类问题,我们要仔细阅读题目,提取关键信息,运用方程求解,并掌握一定的解题技巧。
物理火车问题初二# 一、火车过桥问题(一)基础知识点1. 火车过桥(隧道)的路程- 火车过桥(隧道)时,所行的路程是桥(隧道)长与火车车身长度之和。
- 公式:s = L_桥+L_车(s表示总路程,L_桥表示桥的长度,L_车表示火车的车身长度)。
2. 火车过点(如电线杆)的路程- 火车过电线杆等类似点时,所行的路程就是火车自身的长度。
- 公式:s = L_车(二)例题解析1. 例1:火车过桥问题- 题目:一列火车长200米,以15米/秒的速度通过一座1.6千米的大桥,求火车通过大桥所用的时间。
- 解析- 首先统一单位,1.6千米= 1600米。
- 根据火车过桥路程公式s = L_桥+L_车,这里L_桥=1600米,L_车=200米,所以总路程s = 1600 + 200=1800米。
- 已知速度v = 15米/秒,根据时间公式t=(s)/(v),可得t=(1800)/(15)=120秒。
2. 例2:火车过点问题- 题目:一列火车以30米/秒的速度匀速行驶,经过一根电线杆用时5秒,求火车的长度。
- 解析- 因为火车过电线杆的路程就是火车自身的长度。
- 已知速度v = 30米/秒,时间t = 5秒,根据路程公式s=vt,可得火车长度L_车=30×5 = 150米。
# 二、火车错车问题(一)基础知识点1. 相向错车- 两列火车相向行驶错车时,错车的总路程是两列火车的车身长度之和。
- 公式:s = L_1+L_2(s表示错车总路程,L_1、L_2分别表示两列火车的车身长度)。
- 错车时间t=(s)/(v_1)+v_{2}(v_1、v_2分别表示两列火车的速度)。
2. 同向错车(超车)- 两列火车同向行驶错车(超车)时,错车的总路程是两列火车的车身长度之和。
- 公式:s = L_1+L_2- 错车时间t=(s)/(v_1)-v_{2}(v_1为快车速度,v_2为慢车速度)。
(二)例题解析1. 例3:相向错车问题- 题目:甲火车长180米,速度为15米/秒,乙火车长120米,速度为20米/秒,两列火车相向而行,求它们错车的时间。
2、一列火车长200米,以每秒8米的速度通过一条隧道,从车头进洞到车尾离洞,一共用了40秒。
这条隧道长多少米?
分析:火车从车头进洞到车尾离洞,共走车长+隧道长。
这段路程是以每秒8米的速度行了40秒。
解:火车40秒所行路程:8×40=320(米)
隧道长度:30=120(米)
答:这条隧道长120米。
3、一列火车长119米,它以每秒15米的速度行驶,小华以每秒2米的速度从对面走来,经过几秒钟后火车从小华身边通过?
解:火车与小华的速度和:15+2=17(米/秒)
相距距离就是一个火车车长:119米
经过时间:119÷17=7(秒)
答:经过7秒钟后火车从小华身边通过。
4、一列火车通过530米的桥需40秒钟,以同样的速度穿过380米的山洞需30秒钟。
求这列火车的速度是每秒多少米?车长多少米?分析:火车40秒行驶的路程=桥长+车长;
火车30秒行驶的路程=山洞长+车长。
5、某人沿着铁路边的便道步行,一列客车从身后开来,在身旁通过的时间是15秒钟,客车长105米,每小时速度为28.8千米.求步行人每小时行多少千米?
解:车与人的速度差:105÷15=7(米/秒)=25.2(千米/小时)
步行人的速度:28.825.2=3.6(千米/小时)
答:步行人每小时行3.6千米。
6、一列火车通过360米长的铁路桥用了24秒钟,用同样的速度通过216米长的铁路桥用16秒钟,这列火车长米?
分析:这道题让我们求火车的长度.
车长=车速×通过时间桥长.
其中“通过时间”和“桥长”都是已知条件.我们就要先求出这道题的解题关键:车速.。
xm m300xm ②观察动画演示,从车头经过灯下到车尾经过灯下,车头行驶的路程是怎样的?生2:因为可以看做火车不动,光线从车头“走〞到了车尾.所以,火车所走的路程=火车的车长=x ()m ,这段时间内火车的平均速度为:1010x x =÷()s m /. 分步探究2:〔2〕设火车的长度为xm ,用含x 的式子表示:从车头上桥到车尾离桥,火车所走的路程和这段时间内火车的平均速度;分析:从车头上桥到车尾离桥,“车头〞行驶的路程是怎样的?车身上其它任意一个部位呢?那么从车头上桥到车尾离桥,这列火车行驶了多少路程?生3:“车头〞作为整列车身的“代表〞行驶的路程是桥长+车长,其余部位亦然.所以从车头上桥到车尾离桥,整列火车行驶的路程为:桥长+车长m x )(+300;那么火车的平均速度为:()s m x /20300+. 分步探究3:〔3〕上述问题中火车的平均速度发生变化了吗?〔4〕求这列火车的长度.生4:因为题目的条件是“匀速行驶〞,所以火车的平均速度一直不变.据此可以将平均速度作为建立等量关系的依据,从而列出方程求解火车的长度.解:设这列火车的长度为xm .那么可列方程:2030010x x +=,去分母:x x +=3002,移项:300-2=x x ,合并同类项:300=x . 答:这列火车的长度为m 300.解题回忆:〔1〕找等量关系行程问题中往往含三种数量:路程、速度、时间,当时间时有两个方向:{系;,则用速度建立等量关若设路程为系,则用路程建立等量关若设速度为x x .而此题当中,火车的长度是表示路程的数量的一局部,因此将火车的长度设为x 了,那么就依据速度相等来建立等量关系.〔2〕难点的分析火车运动问题具有特殊性①需考虑火车的车长;②因为火车上各部位的行驶具有一致性〔包括方向、距离〕,那么可以将其整体的行驶转化为其上某个部位的运动来研究,即这个部位运动了多远,这列火车就运动了多远. 课堂练习 〔难点稳固〕 难点稳固:现在回到本课开头提出的问题:分析:①两个测量的时间,各自对应一段路程,分别是“动车完全在隧道内行驶的路程〞及“车头进入隧道口至车尾离开隧道口动车行驶的路程〞.因此考虑以不变量——“速度〞作为建立等量关系的依据;②动车完全在隧道内行驶约s 77,那么车头从A 点行驶至B 点,行驶的路程是线段AB 的长=隧道长-车长,即动车行驶的路程就是隧道长-车长;③车头进入隧道口至车尾离开隧道口历时约s 84,和上例中的车头上桥至车尾离桥的原理相同,因此动车行驶的路程是隧道长+车长.解:设达坂城隧道的长度为x 米.列方程:8420177201-+=x x ,去分母:()20177201-84+=x x )(,去括号:154777716884-84+=x x ,移项:16884154777784+=-x x ,合并同类项:323617=x ,未知数系数化为1:4623≈x答:达坂城隧道的长度大约为m 4623.同学们,老师也查询了相关的资料,达坂城隧道长度的官方数据为m 4642,兰新高铁设计时速为h km /250,目前乘坐2711D 次和谐号动车从“鄯善北〞到“乌鲁木齐站〞仅需要1时24分,而乘坐普通列车那么需要2至3小时。
一:火车过桥、过隧道问题公式:路程=速度×时间基本数量关系是:火车长+桥长=火车速度×过桥时间火车速度=(火车长+桥长)÷过桥时间过桥时间=(火车长+桥长)÷火车速度一般的火车过桥所求的分为:求过桥时间;求桥长;求火车长;求火车的速度。
下面我们分别研究这些问题。
经典例题:例1:一列火车长180米,每秒行25米。
全车通过一条120米的大桥,需要多长时间?解:如图过桥时间=(火车长+桥长)÷火车速度(180+120)÷25=300÷25=12(秒)答:需要12秒。
课堂训练:(1)一列火车长200米,它以每秒10米的速度穿过200米长的隧道,从车头进入隧道到车尾离开隧道共需要多少秒?(2)一列火车长250米,每秒行驶50米,全车通过一座长2750米的隧道,一共需要多少时间?(3)一列火车长150米,每秒行驶16米,全车通过一座长330米的大桥。
一共需要多少时间?(4)一列火车长210米,每秒钟行驶25米,全车通过一个190米的山洞需要多少时间?例2:一列火车长160米,全车通过一座桥需要30秒钟,这列火车每秒行20米,求这座桥的长度.解:由公式:火车长+桥长=火车速度×过桥时间变形可得:桥长=火车速度×过桥时间-火车长20×30-160=600-160=440(米)答:这座桥长440米。
课堂训练:(5)一列350米长的火车以每秒25米的速度穿过一座桥花了20秒,问:大桥的长度是多少?(6)一列长240米的火车以每秒30米的速度过一座桥,从车头上桥到车尾离桥用了1分钟,求这座桥长多少米?(7)一列火车长200米,以每秒8米的速度通过一条隧道,从车头进洞到车尾离洞,一共用了40秒。
这条隧道长多少米?(8)一座大桥长590米,一列火车以每秒15米的速度通过大桥,从车头上桥到车尾离开桥共用时间50秒,求这列火车长多少米?(9)一座大桥长2100米。
初二物理列车过桥过隧道练习题1. 问题描述一个火车在过桥前先通过了一座隧道。
假设火车在过桥和过隧道时的速度分别为v1和v2,过桥的时间为t1,过隧道的时间为t2。
已知桥的长度为L,隧道的长度为d,求火车的速度v1和v2。
2. 解题思路根据题目描述,我们可以列出以下等式:①过桥需要的时间为 t1 = L/v1②过隧道需要的时间为 t2 = d/v2③过隧道的时间为 t2 = t1 - t2根据以上等式,我们可以得到以下方程:L/v1 = d/v2 + (L-d)/v1将方程整理一下,变形为:L/v1 - (L-d)/v1 = d/v2整理后的方程可以简化为:d/v1 = d/v2根据以上方程,我们可以得到以下结论:v1 = v2因此,火车在过桥和过隧道时的速度是相等的。
3. 确定速度v1和v2根据以上分析,我们知道火车在过桥和过隧道时的速度是相等的,因此我们可以将v1和v2表示为v,并进行进一步计算。
根据等式L/v1 = d/v2 + (L-d)/v1,我们可以得到:L/v = d/v + (L-d)/v将等式中的v除到一边,整理为:L = d + (L-d)化简后的方程为:L = L根据以上方程,我们可以得到以下结论:对于任意的速度v、桥的长度L和隧道的长度d,都可以满足问题的要求。
4. 结论根据以上分析,我们得出了初二物理列车过桥过隧道练习题的解答:火车在过桥和过隧道时的速度是相等的,且对于任意的速度v、桥的长度L和隧道的长度d,都可以满足问题的要求。
通过这道练习题,我们巩固了速度、长度和时间之间的关系,并学会了如何利用已知条件列出方程,解答物理问题。
这对我们进一步理解物理知识和培养解决问题的能力都很有帮助。
希望通过更多的物理练习题,我们能够在物理学习中不断提高自己的能力,掌握更多的解题方法和技巧,为未来的物理学习打下坚实的基础。
运动学专题一过桥过隧道问题
例1、一列长210m的列车以36km/h的速度匀速驶过长1400m的铁路桥,求:
(1)列车全部通过桥的时间;
(2)列车全部在桥上的时间;
(3)车上一乘客在窗口观察到他在桥上的时间。
课堂练习1、一列火车长200m,以15m/s的速度完全通过一座大桥花了2min的时间,求:
(1)大桥的长度;
(2)火车全部在桥上运行的时间。
例2、小华同学暑假跟随父母一起外出旅行,乘坐的列车以72km/h的速度匀速经过某一长直隧道。
已知隧道全长为7200m,列车全长为250m,求:
(1)小华经过隧道所用的时间;
(2)该列车全部在隧道里的时间;
(3)该列车全部通过隧道所用的时间。
课堂练习2、一列长210m的列车,在进入长510m的隧道口时鸣笛,站在隧道另一端的某人听到笛声38.5s 后,看到火车全部驶出隧道,若火车的行驶速度为18m/s且保持不变,问:
(1)火车全部通过隧道的路程;
(2)火车全部通过隧道行驶的时间;
(3)火车全部在隧道里的时间;
(4)这时空气中声音的传播速度。
课后作业:
1、一列长为300m的火车匀速驶过长为1800m的大桥,测得火车完全通过大桥的时间为50s。
求:
(1)火车的速度;
(2)火车完全在桥上运行的时间。
2、一列长为360m的火车匀速穿过一条长1800m的遂道,测得火车完全通过遂道需要108s.求:
(1)火车的运行速度;
(2)火车全部在遂道内运行的时间;
*(3)穿过隧道后,列车继续前进,面对山崖鸣笛一声,2s后听到回声,求听到回声时距山崖多远。