企业开展安全生产标准化的依据
- 格式:docx
- 大小:10.19 KB
- 文档页数:1
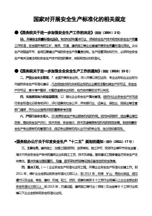
国家对开展安全生产标准化的相关规定●《国务院关于进一步加强安全生产工作的决定》(国发〔2004〕2号)11、开展安全质量标准化活动。
制定和颁布重点行业、领域安全生产技术规范和安全生产质量工作标准,在全国所有的工矿、商贸、交通、建筑施工等企业普遍开展安全质量标准化活动。
企业生产流程各环节、各岗位要建立严格的安全生产质量责任制。
生产经营活动和行为,必须符合安全生产有关法律法规和安全生产技术规范的要求,做到规范化和标准化。
●《国务院关于进一步加强企业安全生产工作的通知》(国发〔2010〕23号)二、严格企业安全管理。
7. 全面开展安全达标。
深入开展以岗位达标、专业达标和企业达标为内容的安全生产标准化建设,凡在规定时间内未实现达标的企业要依法暂扣其生产许可证、安全生产许可证,责令停产整顿;对整改逾期未达标的,地方政府要依法予以关闭。
四、实施更加有力的监督管理。
12. 强化企业安全生产属地管理。
组织对企业安全生产状况进行安全标准化分级考核评价,评价结果向社会公开,并向银行业、证券业、保险业、担保业等主管部门通报,作为企业信用评级的重要参考依据六、严格行业安全准入。
20.发挥安全生产专业服务机构的作用。
依托科研院所,结合事业单位改制,推动安全生产评价、技术支持、安全培训、技术改造等服务性机构的规范发展。
制定完善安全生产专业服务机构管理办法,保证专业服务机构从业行为的专业性、独立性和客观性。
●国务院办公厅关于印发安全生产“十二五”规划的通知(国办〔2011〕47号)三、主要任务。
建筑施工:加强工程招投标、资质审批、施工许可、现场作业等环节安全监管,淘汰不符合安全生产条件的建筑企业和施工工艺、技术及装备。
落实建设工程参建各方安全生产主体责任。
重点排查治理起重机、吊罐、脚手架和桥梁等设施设备存在的安全隐患。
四、重点工程。
(一)企业安全生产标准化达标工程。
开展企业安全生产标准化创建工作。
到2011年,煤矿企业全部达到安全标准化三级以上;到2013年,非煤矿山、危险化学品、烟花爆竹以及冶金、有色、建材、机械、轻工、纺织、烟草和商贸8个工贸行业规模以上企业全部达到安全标准化三级以上;到2015年,交通运输、建筑施工等行业(领域)及冶金等8个工贸行业规模以下企业全部实现安全标准化达标。
关于深入开展企业安全生产标准化岗位达标工作的指导意见安监总管四〔2011〕82号各省、自治区、直辖市及新疆生产建设兵团安全生产监督管理局、总工会、团委,各中央企业:为贯彻落实《国务院关于进一步加强企业安全生产工作的通知》(国发〔2010〕23号)和《国务院办公厅关于继续深化“安全生产年”活动的通知》(国办发〔2011〕11号)精神,更加有效地推进企业安全生产标准化建设工作,指导各地企业深入开展岗位达标,强化安全生产基层基础工作。
根据《国务院安委会关于深入开展企业安全生产标准化建设的指导意见》(安委〔2011〕4号)的要求,现就企业安全生产标准化岗位达标工作,提出以下意见:一、岗位达标的重要性(一)岗位达标是企业安全生产标准化的基本条件。
岗位是企业安全管理的基本单元,在安全生产标准化建设过程中,应当通过考核、评定或鉴定等方式,对每个岗位作业人员的知识、技能、素质、操作、管理及其作业条件、现场环境等进行全面评价,确认是否达到岗位标准。
只有每个岗位,尤其是基层操作岗位,将国家有关安全生产法律法规、标准规范和企业安全管理制度落到实处,实现岗位达标,才能真正实现企业达标。
(二)岗位达标是企业开展安全生产标准化建设工作的重要基础。
目前工矿商贸行业中大部分企业为中小型企业,这些企业安全管理基础薄弱、事故隐患多,在开展安全生产标准化建设工作时,面临人才短缺、投入不足等实际困难,在逐步完善作业条件、改良安全设施和提高安全生产管理水平的同时,应从开展岗位达标入手,加强安全生产基础建设,重点解决岗位操作问题和作业现场管理问题,为实现企业达标奠定基础。
(三)岗位达标是企业防范事故的有效途径。
据统计,企业生产安全事故多数是由“三违”(违章指挥、违规作业、违反劳动纪律)造成的。
有效遏制较大以上事故、减少事故总量,必须落实各岗位的安全生产责任制,提高岗位人员的安全意识和操作技能,规范作业行为,实现岗位达标,减少和杜绝“三违”现象,全面提升现场安全管理水平,进而防范各类事故的发生。
安全标准化依据(清理后)第一部分:国务院文件1.国务院关于进一步加强企业安全生产工作的通知(国发〔2010〕23号)7.全面开展安全达标。
深入开展以岗位达标、专业达标和企业达标为内容的安全生产标准化建设,凡在规定时间内未实现达标的企业要依法暂扣其生产许可证、安全生产许可证,责令停产整顿;对整改逾期未达标的,地方政府要依法予以关闭。
12. 强化企业安全生产属地管理。
安全生产监管监察部门、负有安全生产监管职责的有关部门和行业管理部门要按职责分工,对当地企业包括中央和省属企业实行严格的安全生产监督检查和管理,组织对企业安全生产状况进行安全标准化分级考核评价,评价结果向社会公开,并向银行业、证券业、保险业、担保业等主管部门通报,作为企业信用评级的重要参考依据。
2.《国务院关于进一步加强安全生产工作的决定》(国发【2004】2号)第11条开展安全质量标准化活动。
制定和颁布重点行业、领域安全生产技术规范和安全生产质量工作标准,在全国所有的工矿、商贸、交通、建筑施工等企业普遍开展安全质量标准化活动。
企业生产流程各环节、各岗位要建立严格的安全生产质量责任制。
生产经营活动和行为,必须符合安全生产有关法律法规和安全生产技术规范的要求,做到规范化和标准化。
3. 《国务院办公厅关于继续深化“安全生产年”活动的通知》(国办发〔2011〕11号)2011.3.2 )六、推进安全达标,强化安全基层基础(一)有序推进企业安全标准化达标升级。
在工矿商贸和交通运输企业广泛开展以“企业达标升级”为主要内容的安全生产标准化创建活动,着力推进岗位达标、专业达标和企业达标。
组织对企业安全生产状况进行安全标准化分级考核评价,评价结果向社会公开,并向银行业、证券业、保险业、担保业等主管部门通报,作为企业信用评级的重要参考依据。
各有关部门要加快制定完善有关标准,分类指导,分步实施,促进企业安全基础不断强化。
第二部分国务院安委会有关文件1.国务院安委会关于深入开展企业安全生产标准化建设的指导意见安委〔2011〕4号工作目标。
企业开展安全⽣产标准化的依据企业开展安全⽣产标准化的依据《安全⽣产法》第四条⽣产经营单位必须遵守本法和其他有关安全⽣产的法律、法规,加强安全⽣产管理,建⽴、健全安全⽣产责任制和安全⽣产规章制度,改善安全⽣产条件,推进安全⽣产标准化建设,提⾼安全⽣产⽔平,确保安全⽣产。
《企业安全⽣产标准化基本规范》(AQ/T9006—2010)《湖南省安全⽣产监督管理局2018年⼯作要点的通知》(湘安监发2018-1号)第⼆条、全⾯落实安全⽣产责任中第10点加强对企业安全⽣产标准化创建的指导和动态管理,严格等级认定、到期复审和摘牌管理。
会同相关部门制定出台⿎励企业增加安全投⼊的激励约束措施。
认真清理规范安全⽣产⽰范创建活动,确保安全⽣产⽰范乡镇(⽰范县)、安全⽂化⽰范企业和安全发展⽰范城市等创建⼯作符合政策规定、取得实际成效。
《国务院关于进⼀步加强安全⽣产⼯作的决定》(国发〔2004〕2号)提出了在全国所有的⼯矿、商贸、交通、建筑施⼯等企业开展安全质量标准化活动的要求,煤矿、⾮煤矿⼭、危险化学品、烟花爆⽵、冶⾦、机械等⾏业、领域均开展了安全标准化建设⼯作。
《国务院关于进⼀步加强企业安全⽣产⼯作的通知》(国发〔2010〕23号)中明确提出:“深⼊开展以岗位达标、专业达标和企业达标为内容的安全⽣产标准化建设,凡在规定时间内未实现达标的企业要依法暂扣⽣产许可证和安全⽣产许可证,责令停产整顿;对整改逾期未达标的,地⽅政府要予以关闭”《国务院安委会关于深⼊开展企业安全⽣产标准化建设的指导意见》(安委〔2011〕4号)中要求“在⼯矿商贸和交通运输⾏业(领域)深⼊开展安全⽣产标准化建设,重点突出煤矿、⾮煤矿⼭、交通运输、建筑施⼯、危险化学品、烟花爆⽵、民⽤爆炸物品、冶⾦等⾏业(领域)”。
并提出达标时限,其中“冶⾦、机械等⼯贸⾏业(领域)规模以上企业要在2013年底前,规模以下企业要在2015年前实现达标”。
《国务院安委会办公室关于深⼊开展全国冶⾦等⼯贸企业安全⽣产标准化建设的实施意见》(安委办〔2011〕18号)中,提出了⼯贸⾏业企业安全⽣产标准化建设的指导思想、⼯作原则和⼯作⽬标,明确了安全⽣产标准化建设的主要途径,落实了安全⽣产标准化建设的保障措施。
国务院安委会关于深入开展企业安全生产标准化建设的指导意见文章属性•【制定机关】国务院安全生产委员会•【公布日期】2011.05.03•【文号】安委[2011]4号•【施行日期】2011.05.03•【效力等级】部门规范性文件•【时效性】现行有效•【主题分类】标准化正文国务院安委会关于深入开展企业安全生产标准化建设的指导意见(安委〔2011〕4号)各省、自治区、直辖市人民政府,新疆生产建设兵团,国务院安全生产委员会各有关成员单位:为深入贯彻落实《国务院关于进一步加强企业安全生产工作的通知》(国发〔2010〕23号,以下简称《国务院通知》)和《国务院办公厅关于继续深化“安全生产年”活动的通知》(国办发〔2011〕11号,以下简称《国办通知》)精神,全面推进企业安全生产标准化建设,进一步规范企业安全生产行为,改善安全生产条件,强化安全基础管理,有效防范和坚决遏制重特大事故发生,经报国务院领导同志同意,现就深入开展企业安全生产标准化建设提出如下指导意见:一、充分认识深入开展企业安全生产标准化建设的重要意义(一)是落实企业安全生产主体责任的必要途径。
国家有关安全生产法律法规和规定明确要求,要严格企业安全管理,全面开展安全达标。
企业是安全生产的责任主体,也是安全生产标准化建设的主体,要通过加强企业每个岗位和环节的安全生产标准化建设,不断提高安全管理水平,促进企业安全生产主体责任落实到位。
(二)是强化企业安全生产基础工作的长效制度。
安全生产标准化建设涵盖了增强人员安全素质、提高装备设施水平、改善作业环境、强化岗位责任落实等各个方面,是一项长期的、基础性的系统工程,有利于全面促进企业提高安全生产保障水平。
(三)是政府实施安全生产分类指导、分级监管的重要依据。
实施安全生产标准化建设考评,将企业划分为不同等级,能够客观真实地反映出各地区企业安全生产状况和不同安全生产水平的企业数量,为加强安全监管提供有效的基础数据。
《企业安全生产标准化基本规范》(GB/T33000-2016)1、范围本标准规定了企业安全生产标准化管理体系建立、保持与评定的原则和一般要求,以及目标职责、制度化管理、教育培训、现场管理、安全风险管控及隐患排查治理、应急管理、事故管理和持续改进8个体系的核心技术要求。
本标准适用于工矿企业开展安全生产标准化建设工作,有关行业制修订安全生产标准化标准、评定标准,以及对标准化工作的咨询、服务、评审、科研、管理和规划等。
其他企业和生产经营单位等可参照执行。
2、规范性引用文件下列文件对本文件的应用是必不可少的。
凡是注日期的引用文件,仅注日期的版本适用于本文件。
凡是不注日期的引用文件,其最新版本(包括所有的修改单)适用于本文件。
GB2893 安全色GB2894 安全标志及其使用导则GB5768 (所有部分)道路交通标志和标线GB6441 企业职工伤亡事故分类GB7231 工业管道的基本识别色、识别符号和安全标识GB/T11651 个体防护装备选用规范GB13495.1 消防安全标志第一部分:标志GB/T15499 事故伤害损失工作日标准GB18218 危险化学品重大危险源辨识GB/T29639 生产经营单位生产安全事故应急预案编制导则GB30871 化学品生产单位特殊作业安全规范GB50016 建筑设计防火规范GB50140 建筑灭火器配置设计规范GB50187 工业企业总平面设计规范AQ3035 危险化学品重大危险源安全监控通用技术规范AQ/T9004 企业安全文化建设导则AQ/T9007 生产安全事故应急演练指南AQ/T9009 生产安全事故应急演练评估规范GBZ1 工业企业设计卫生规范GBZ2.1 工作场所有害因素职业接触限值第一部分:化学有害因素GBZ2.2 工作场所有害因素职业接触限值第一部分:物理因素GBZ158 工作场所职业病危害警示标识GBZ188 职业健康监护技术规范GBZ/T203 高毒物品作业岗位职业病危害告知规范3、术语和定义下列术语和定义适用于本文件。
企业安全生产标准化评审工作管理办法(试行)(安监总办〔2022〕49一、总则(一)根据《安全生产法》、《国务院关于进一步加强企业安全生产工作的通知》(国发〔2022〕23号),为有效实施《企业安全生产标准化基本规范》(AQ/T9006-2022),规范和加强企业安全生产标准化评审工作,推动和指导企业落实安全生产主体责任,制定本办法。
(二)企业应通过安全生产标准化建设,建立以安全生产标准化为基础的企业安全生产管理体系,保持有效运行,及时发现和解决安全生产问题,持续改进,不断提高安全生产水平。
(三)本办法适用于非煤矿山、危险化学品、化工、医药、烟花爆竹、冶金、有色、建材、机械、轻工、纺织、烟草、商贸企业(以下统称企业)安全生产标准化评审管理工作。
(四)企业安全生产标准化评定标准由国家安全监管总局按照行业制定,企业依照相关行业评定标准进行创建。
(五)企业安全生产标准化达标等级分为一级企业、二级企业、三级企业,其中一级为最高。
达标等级具体要求由国家安全监管总局按照行业分别确定。
(六)安全生产标准化一级企业由国家安全监管总局公告,证书、牌匾由其确定的评审组织单位发放;二级企业的公告和证书、牌匾的发放,由省级安全监管部门确定;三级企业由地市级安全监管部门确定,经省级安全监管部门同意,也可以授权县级安全监管部门确定。
海洋石油天然气安全生产标准化达标企业由国家安全监管总局公告,证书、牌匾由其确定的评审组织单位发放。
(七)工贸行业小微企业可按照《冶金等工贸行业小微企业安全生产标准化评定标准》(安监总管四〔2022〕17号)开展创建,其公告和证书、牌匾的发放(证书样式见附件5,牌匾式样见附件6),也可由省级安全监管部门制定办法,开展创建。
鼓励地方根据实际,制定小微企业创建的相关标准。
(八)企业安全生产标准化建设以企业自主创建为主,程序包括自评、申请、评审、公告、颁发证书和牌匾。
企业在完成自评后,实行自愿申请评审。
(九)企业应通过国家安全监管总局企业安全生产标准化信息管理系统()完成网上注册、提交自评报告(样式见附件1)等工作。
国务院安委会办公室关于深入开展全国冶金等工贸企业安全生产标准化建设的实施意见安委办〔2011〕18号各省、自治区、直辖市及新疆生产建设兵团安全生产委员会,国务院安委会有关成员单位,有关中央企业:为深入贯彻落实《国务院关于进一步加强企业安全生产工作的通知》(国发〔2010〕23号)和《国务院办公厅关于继续深化“安全生产年”活动的通知》(国办发〔2011〕11号)精神,按照《国务院安委会关于深入开展企业安全生产标准化建设的指导意见》(安委〔2011〕4号)的总体要求,结合冶金、有色、建材、机械、轻工、纺织、烟草、商贸等工贸行业企业(以下简称工贸企业)的特点,全面推进工贸企业安全生产标准化建设工作,提出以下实施意见。
一、指导思想、工作原则和工作目标(一)指导思想。
以科学发展观为统领,坚持“安全第一、预防为主、综合治理”的方针,牢固树立以人为本、安全发展的理念,全面落实国发〔2010〕23号和国办发〔2011〕11号文件精神,以落实企业安全生产主体责任为主线,以创新安全监管体制机制为着力点,以《企业安全生产标准化基本规范(AQ/T9006—2010)》为依据,通过企业安全生产标准化建设,全面夯实安全生产工作基础,提高企业防范事故能力,提升安全生产监管水平,为推动企业转型升级,加快转变经济发展方式提供安全保障。
(二)工作原则。
1.统筹规划,分步实施。
认真制定工作方案,合理确定阶段目标,分阶段分步骤实施。
2011年重点抓好政策法规和评定标准的制订、考评体系的建立及典型示范的创建等基础工作;2012年全面开展安全生产标准化建设工作,成熟一批、评审一批、公告一批,确保2015年底前所有工贸企业实现安全达标。
2.突出重点,分类指导。
抓住重点地区、重点行业和重点企业,加大工作力度,力争取得突破;区别不同行业、不同企业,采取有效措施,创新达标途径,实现共同达标。
3.典型引路,全面推进。
创建示范地区,树立典型企业,发挥榜样作用,创新体制机制;加强经验交流,以点带面,推动各地区、各行业企业全面达标。
安全生产标准化评审依据安全生产标准化评审是企业安全生产管理的重要环节,也是企业推进安全生产工作的重要手段。
在进行安全生产标准化评审时,需要依据一定的规范和要求进行,以确保评审工作的科学性和规范性。
下面将介绍安全生产标准化评审的依据,希望对相关工作能有所帮助。
首先,安全生产法律法规是安全生产标准化评审的重要依据。
我国《安全生产法》、《安全生产标准化条例》等法律法规对企业安全生产工作提出了明确的要求,评审工作需要严格按照相关法律法规的规定进行,确保企业安全生产工作符合法律法规的要求。
其次,安全生产标准是安全生产标准化评审的重要依据。
国家和行业对安全生产都有一系列的标准,包括安全生产管理体系标准、安全生产操作规程标准、安全生产技术规范标准等,评审工作需要根据这些标准对企业的安全生产工作进行评价,发现问题并提出改进意见。
再次,安全生产管理制度是安全生产标准化评审的重要依据。
企业需要建立健全的安全生产管理制度,包括安全生产责任制、安全生产考核制度、安全生产奖惩制度等,评审工作需要对企业的安全生产管理制度是否健全、是否得到有效执行进行评价,为企业安全生产提供保障。
最后,安全生产实践经验是安全生产标准化评审的重要依据。
企业在安全生产工作中积累了大量的实践经验,评审工作需要对企业的安全生产实践经验进行总结和评价,发现好的经验做法并加以推广,同时也要发现存在的问题和不足,提出改进措施。
综上所述,安全生产标准化评审的依据主要包括法律法规、标准、管理制度和实践经验等方面,评审工作需要全面综合这些依据,确保评审工作的科学性和规范性,为企业安全生产提供有力的支持和保障。
希望各企业能够重视安全生产标准化评审工作,不断提升安全生产管理水平,确保员工的生命安全和身体健康。
安全生产标准化基本规范1. 引言安全生产标准化是指依据相关法律法规和标准,按照一定的程序和方法,对企事业单位的安全生产进行评价、判定和等级管理,以保障生产过程中的安全。
安全生产标准化基本规范是指在安全生产标准化工作中,必须遵循和执行的一些基本原则和要求。
本文将详细介绍安全生产标准化基本规范的内容和要求。
2. 安全生产标准化基本原则安全生产标准化的实施必须遵循以下基本原则:2.1 法律法规原则在安全生产工作中,必须严格遵守国家和地方的法律法规,保障安全生产工作的合法性和合规性。
各个企事业单位应建立健全相应的制度和规章,确保员工明确了解和遵守相关法律法规。
2.2 综合治理原则安全生产工作需要综合治理,涉及到多个层面和环节。
各个企事业单位应针对安全生产的实际情况,全面开展各项安全管理措施,包括但不限于设备维护、人员培训、隐患排查等。
2.3 风险控制原则在安全生产工作中,必须采取有效的措施来降低风险并控制事故的发生。
企事业单位应进行风险评估,并制定相应的风险管控计划。
同时,应加强事故应急救援能力,确保在事故发生时能够及时处置和救援。
2.4 持续改进原则安全生产标准化工作是一个不断完善和提升的过程。
各个企事业单位应不断总结经验,改进管理措施,并及时对工作进行评估,以提高整体的安全生产管理水平。
3. 安全生产标准化基本要求3.1 安全生产组织架构要求企事业单位应建立健全适应安全生产工作需要的组织架构,明确各级责任人及其职责。
应建立安全委员会或类似机构,由专门负责安全工作的人员组成,并制定相关管理制度和规章,确保安全生产工作的顺利开展。
3.2 安全生产管理制度要求企事业单位应建立健全相关的安全生产管理制度,包括但不限于安全生产责任制、安全操作规程、事故报告制度等。
各级员工必须熟知并遵守这些制度,确保工作的安全进行。
3.3 安全生产培训要求企事业单位应定期组织安全生产培训,提高员工的安全意识和应急处理能力。
培训内容可以包括安全操作规程、危险源识别与防控、事故应急等方面的知识。
企业安全生产标准化相关要求一、一般要求企业开展安全生产标准化工作,应遵循“安全第一、预防为主、综合治理“的方针,落实企业主体责任。
以安全风险管理、隐患排查治理、职业病危害防治为基础,以安全生产责任制为核心,建立安全生产标准化管理体系,实现全员参与,全面提升安全生产管理水平,持续改进安全生产工作,不断提升安全生产绩效,预防和减少事故的发生,保障人身安全健康,保证生产经营活动的有序进行。
企业应采用"策划、实施、检查、改进"的 "PDCA" 动态循环模式,按照本标准的规定,结合企业自身特点,自主建立并保持安全生产标准化管理体系,通过自我检查、自我纠正和自我完善,构建安全生产长效机制,持续提升安全生产绩效。
企业安全生产标准化管理体系的运行情况,采用企业自评和评审单位评审的方式进行评估。
二、目标职责——目标企业应根据自身安全生产实际,制定文件化的总体和年度安全生产与职业卫生目标,并纳入企业总体生产经营目标。
明确目标的制定、分解、实施、检查、考核等环节要求,并按照所属基层单位和部门在生产经营活动中所承担的职能,将目标分解为指标,确保落实。
企业应定期对安全生产与职业卫生目标、指标实施情况进行评估和考核,并结合实际及时进行调整。
1.机构设置企业应落实安全生产组织领导机构,成立安全生产委员会,并应按照有关规定设置安全生产和职业卫生管理机构,或配备相应的专职或兼职安全生产和职业卫生管理人员,按照有关规定配备注册安全工程师,建立健全从管理机构到基层班组的管理网络。
2.主要负责人及管理层职责企业主要负责人全面负责安全生产和职业卫生工作,并履行相应责任和义务。
分管负责人应对各自职责范围内的安全生产和职业卫生工作负责。
各级管理人员应按照安全生产和职业卫生责任制的相关要求,履行其安全生产和职业卫生职责。
3.目标职责——全员参与企业应建立健全安全生产和职业卫生责任制,明确各级部门和从业人员的安全生产和职业卫生职责,并对职责的适宜性、履行情况进行定期评估和监督考核。
企业安全生产标准化是指什么企业安全生产标准化是指依据国家相关法律法规和标准,建立和完善企业安全生产管理体系,通过制定安全生产规章制度、安全技术措施、安全生产标准等,确保企业生产经营活动中的安全生产工作得到有效组织和管理,最大限度地预防和减少事故的发生,保障员工的生命安全和身体健康,保护企业的财产安全,维护社会稳定和经济发展。
企业安全生产标准化是企业安全生产管理的基础和保障,它不仅关系到企业的生产经营和发展,更关系到员工的生命安全和身体健康,关系到整个社会的安全和稳定。
企业安全生产标准化的实施,可以有效提高企业的安全生产管理水平,降低事故风险,提高生产效率,增强企业的竞争力,树立企业良好的社会形象,促进企业的可持续发展。
企业安全生产标准化包括以下几个方面的内容:1.建立健全安全生产管理体系。
企业应依据国家相关法律法规和标准,制定和完善安全生产管理制度和程序,明确安全生产的责任部门和责任人,建立安全生产工作机构,确保安全生产工作的有序进行。
2.制定安全生产规章制度。
企业应根据自身的生产经营特点和安全生产风险,制定安全生产规章制度,明确各项安全管理措施和操作规程,规范员工的行为,提高员工的安全意识和安全素养。
3.实施安全技术措施。
企业应对生产设施、设备和工艺进行安全评估和安全设计,采取必要的技术措施和安全设施,确保生产过程中的安全生产条件。
4.建立安全生产标准。
企业应依据国家相关标准和行业规范,制定企业安全生产标准,包括安全生产技术标准、安全生产管理标准、安全生产操作标准等,为企业的安全生产提供具体的指导和要求。
5.加强安全生产宣传教育。
企业应加强安全生产宣传教育工作,提高员工的安全意识和自我保护能力,增强员工的安全责任感和安全使命感。
企业安全生产标准化的实施,需要全体员工的共同努力和配合,需要企业领导的高度重视和支持,需要相关部门的监督检查和指导服务。
只有通过全社会的共同努力,才能够确保企业的安全生产工作得到有效的组织和管理,最大限度地预防和减少事故的发生,保障员工的生命安全和身体健康,保护企业的财产安全,维护社会稳定和经济发展。
《企业安全生产标准化基本规范》(GB/T33000-2016)1、范围本标准规定了企业安全生产标准化管理体系建立、保持与评定的原则和一般要求,以及目标职责、制度化管理、教育培训、现场管理、安全风险管控及隐患排查治理、应急管理、事故管理和持续改进8个体系的核心技术要求。
本标准适用于工矿企业开展安全生产标准化建设工作,有关行业制修订安全生产标准化标准、评定标准,以及对标准化工作的咨询、服务、评审、科研、管理和规划等。
其他企业和生产经营单位等可参照执行。
2、规范性引用文件下列文件对本文件的应用是必不可少的。
凡是注日期的引用文件,仅注日期的版本适用于本文件。
凡是不注日期的引用文件,其最新版本(包括所有的修改单)适用于本文件。
GB2893 安全色GB2894 安全标志及其使用导则GB5768 (所有部分)道路交通标志和标线GB6441 企业职工伤亡事故分类GB7231 工业管道的基本识别色、识别符号和安全标识GB/T11651 个体防护装备选用规范GB13495.1 消防安全标志第一部分:标志GB/T15499 事故伤害损失工作日标准GB18218 危险化学品重大危险源辨识GB/T29639 生产经营单位生产安全事故应急预案编制导则GB30871 化学品生产单位特殊作业安全规范GB50016 建筑设计防火规范GB50140 建筑灭火器配置设计规范GB50187 工业企业总平面设计规范AQ3035 危险化学品重大危险源安全监控通用技术规范AQ/T9004 企业安全文化建设导则AQ/T9007 生产安全事故应急演练指南AQ/T9009 生产安全事故应急演练评估规范GBZ1 工业企业设计卫生规范GBZ2.1 工作场所有害因素职业接触限值第一部分:化学有害因素GBZ2.2 工作场所有害因素职业接触限值第一部分:物理因素GBZ158 工作场所职业病危害警示标识GBZ188 职业健康监护技术规范GBZ/T203 高毒物品作业岗位职业病危害告知规范3、术语和定义下列术语和定义适用于本文件。
《企业安全生产标准化基本规范》(GB/T33000-2016)1、范围本标准规定了企业安全生产标准化管理体系建立、保持与评定的原则和一般要求,以及目标职责、制度化管理、教育培训、现场管理、安全风险管控及隐患排查治理、应急管理、事故管理和持续改进8个体系的核心技术要求。
本标准适用于工矿企业开展安全生产标准化建设工作,有关行业制修订安全生产标准化标准、评定标准,以及对标准化工作的咨询、服务、评审、科研、管理和规划等。
其他企业和生产经营单位等可参照执行。
2、规范性引用文件下列文件对本文件的应用是必不可少的。
凡是注日期的引用文件,仅注日期的版本适用于本文件。
凡是不注日期的引用文件,其最新版本(包括所有的修改单)适用于本文件。
GB2893 安全色GB2894 安全标志及其使用导则GB5768 (所有部分)道路交通标志和标线GB6441 企业职工伤亡事故分类GB7231 工业管道的基本识别色、识别符号和安全标识GB/T11651 个体防护装备选用规范GB13495.1 消防安全标志第一部分:标志GB/T15499 事故伤害损失工作日标准GB18218 危险化学品重大危险源辨识GB/T29639 生产经营单位生产安全事故应急预案编制导则GB30871 化学品生产单位特殊作业安全规范GB50016 建筑设计防火规范GB50140 建筑灭火器配置设计规范GB50187 工业企业总平面设计规范AQ3035 危险化学品重大危险源安全监控通用技术规范AQ/T9004 企业安全文化建设导则AQ/T9007 生产安全事故应急演练指南AQ/T9009 生产安全事故应急演练评估规范GBZ1 工业企业设计卫生规范GBZ2.1 工作场所有害因素职业接触限值第一部分:化学有害因素GBZ2.2 工作场所有害因素职业接触限值第一部分:物理因素GBZ158 工作场所职业病危害警示标识GBZ188 职业健康监护技术规范GBZ/T203 高毒物品作业岗位职业病危害告知规范3、术语和定义下列术语和定义适用于本文件。
安全生产标准化评审依据安全生产标准化评审的依据主要包括以下几个方面:首先,国家相关法律法规和标准文件。
国家制定了各种安全生产的相关法律法规和标准文件,这些文件对于企业进行安全生产工作提供了具体的要求和指导。
评审时应查阅并参考相关法律法规和标准文件,以确保企业的安全生产工作符合国家标准要求。
其次,行业相关的标准和规范。
不同行业有着不同的安全生产要求和特殊性,因此在进行评审时需要参考行业相关的标准和规范。
这些标准和规范可以是国家标准,也可以是行业协会制定的行业标准。
评审时需要根据所评审企业所属的行业,参考和运用行业相关的标准和规范进行评审。
再次,企业自身的管理制度和工作规范。
企业安全生产评审的一个重要依据是企业自身的管理制度和工作规范。
这些制度和规范是企业安全生产工作的组织和运行依据,评审时需要对其进行审核和评估,以确定其是否符合相关要求。
同时,评审人员还应与企业相关管理人员进行沟通,了解企业的实际运行情况,从而更好地进行评审。
最后,评审人员的专业知识和经验。
评审人员应具备相关的安全生产专业知识和丰富的评审经验。
他们需要根据自己的专业知识和经验来判断和评估企业的安全生产工作,发现潜在的安全风险和问题,并提出相应的改进建议。
评审人员的专业知识和经验是评审工作的重要依据,能够保证评审工作的准确性和有效性。
综上所述,安全生产标准化评审的依据主要包括国家相关法律法规和标准文件、行业相关的标准和规范、企业自身的管理制度和工作规范,以及评审人员的专业知识和经验。
这些依据可以帮助评审人员全面、客观地评估企业的安全生产工作,发现潜在的安全问题,并提出相应的改进建议,从而提高企业的安全生产水平。
企业开展安全生产标准化工作以什么为基础1、什么企业要做安全生产标准化?需要做安全生产标准化的企业:工贸行业、冶金等工贸企业、机械制造企业、冶金企业、水泥企业、氧化铝企业、电解铝(含熔铸、碳素)企业、平板玻璃企业、建筑卫生陶瓷企业、白酒生产企业、啤酒生产企业、乳制品生产企业。
仓储物流企业、商场品生产企业、纺织企业、造纸企业、有色重金属冶炼企业、有色金属压力加工企业、调味品生产企业、酒店业企业、酒类生产企业、石膏板生产企业、饮料企业、电力行业、交通运输危化行业。
危险化学品从业单位、氯碱生产企业、合成氨生产企业、硫酸生产企业、涂料生产企业、溶解乙炔生产企业、电石生产企业、非煤矿山石油行业、建筑行业、烟花爆竹行业、煤矿安全行业。
(1)企业开展安全生产标准化工作以什么为基础扩展资料:安全生产标准化的基本规范:2010年4月15日,国家安全生产监督管理总局发布了《企业安全生产标准化基本规范》安全生产行业标准,标准编号为AQ/T9006—2010,自2010年6月1日起实施。
新版《企业安全生产标准化基本规范》(GB/T 33000-2016)(以下简称新版《基本规范》)将于2017年4月1日起正式实施。
据悉,该标准由国家安全生产监督管理总局提出,全国安全生产标准化技术委员会归口,中国安全生产协会负责起草。
该标准实施后,现行的《企业安全生产标准化基本规范》(AQ/T 9006-2010)将废止。
参考资料来源:网络—安全生产标准化2、安全生产标准化是什么??什么企业要做安全生产标准化?成都市安评应急技术研究院组合创建于2018年9月26日,我院总部设在武侯区大科星创意园3栋12楼,分部设在双楠港汇广场3栋2楼,我院专、兼职员工共计70余名,其中交通领域专职人员25名,技术人员18名,现具有国家注册安全工程师6名,国家注册安全评价师3名,高级工程师6名,中级工程师3名,助理工程师9名,其中拥有硕士学历3人、本科学历14人、大专学历8人、其他行业专、兼职评审人员45余名。
企业开展安全生产标准化的依据
《安全生产法》第四条生产经营单位必须遵守本法和其他有关安全生产的法律、法规,加强安全生产管理,建立、健全安全生产责任制和安全生产规章制度,改善安全生产条件,推进安全生产标准化建设,提高安全生产水平,确保安全生产。
《企业安全生产标准化基本规范》(AQ/T9006—2010)
《湖南省安全生产监督管理局2018年工作要点的通知》(湘安监发2018-1号)第二条、全面落实安全生产责任中第10点加强对企业安全生产标准化创建的指导和动态管理,严格等级认定、到期复审和摘牌管理。
会同相关部门制定出台鼓励企业增加安全投入的激励约束措施。
认真清理规范安全生产示范创建活动,确保安全生产示范乡镇(示范县)、安全文化示范企业和安全发展示范城市等创建工作符合政策规定、取得实际成效。
《国务院关于进一步加强安全生产工作的决定》(国发〔2004〕2号)提出了在全国所有的工矿、商贸、交通、建筑施工等企业开展安全质量标准化活动的要求,煤矿、非煤矿山、危险化学品、烟花爆竹、冶金、机械等行业、领域均开展了安全标准化建设工作。
《国务院关于进一步加强企业安全生产工作的通知》(国发〔2010〕23号)中明确提出:“深入开展以岗位达标、专业达标和企业达标为内容的安全生产标准化建设,凡在规定时间内未实现达标的企业要依法暂扣生产许可证和安全生产许可证,责令停产整顿;对整改逾期未达标的,地方政府要予以关闭”
《国务院安委会关于深入开展企业安全生产标准化建设的指导意见》(安委〔2011〕4号)中要求“在工矿商贸和交通运输行业(领域)深入开展安全生产标准化建设,重点突出煤矿、非煤矿山、交通运输、建筑施工、危险化学品、烟花爆竹、民用爆炸物品、冶金等行业(领域)”。
并提出达标时限,其中“冶金、机械等工贸行业(领域)规模以上企业要在2013年底前,规模以下企业要在2015年前实现达标”。
《国务院安委会办公室关于深入开展全国冶金等工贸企业安全生产标准化建设的实施意见》(安委办〔2011〕18号)中,提出了工贸行业企业安全生产标准化建设的指导思想、工作原则和工作目标,明确了安全生产标准化建设的主要途径,落实了安全生产标准化建设的保障措施。
《国务院关于坚持科学发展安全发展促进安全生产形势持续稳定好转的意见》(国发〔2011〕40号)中要求“推进安全生产标准化建设。
在工矿商贸和交通运输行业领域普遍开展岗位达标、专业达标和企业达标建设,对在规定期限内未实现达标的企业,要依据有关规定暂扣其生产许可证、安全生产许可证,责令停产整顿;对整改逾期仍未达标的,要依法予以关闭。