护理人员绩效考核分配方案
- 格式:doc
- 大小:22.00 KB
- 文档页数:2
护理绩效考核分配方案1. 背景介绍护理绩效考核是评判护理人员在工作岗位上的表现和成绩的一种方法。
通过考核,可以激励护理人员发挥个人的潜力,提高工作绩效,进一步提升医疗机构的护理质量。
为了公平、严谨地进行护理绩效考核,需要制定一套科学合理的分配方案。
2. 考核指标的确定2.1 客观指标客观指标是护理绩效考核中最为重要的衡量标准,其反映了护理人员在工作中的实际表现。
常见的客观指标包括:•护理质量:通过护理记录单、病历等资料来评估护理质量,包括准确记录、规范护理操作、安全操作等内容。
•病情观察:护理人员对病人的病情观察能力,包括及时发现病情变化、正确判断病情等。
•护理技能:护理人员的护理操作技能,包括静脉穿刺、导管放置、换药等。
•团队合作:护理人员在团队中的沟通协作能力,包括与医生、其他科室之间的良好合作关系。
•患者满意度:患者对护理人员服务的满意程度。
2.2 主观指标主观指标是护理绩效考核中辅助衡量的因素,其依赖于上级、同事的评价意见。
常见的主观指标包括:•着装仪表:护理人员的仪表形象,包括着装整洁、卫生、工作态度等。
•专业知识:护理人员在工作中的专业知识水平,包括医学知识、护理技术等。
•管理能力:护理人员在工作中的管理能力,包括排班、资源分配等方面。
•领导能力:护理人员在工作中的领导能力,包括能否带领团队取得良好的绩效。
•继续教育:护理人员是否积极参加与工作相关的继续教育培训。
3. 分配方案的制定3.1 权重设定为了保证考核结果的合理性和公正性,需要对各项指标进行权重设定。
具体的权重设置要根据医疗机构的实际情况和护理工作的重要性来确定,可通过问卷调查、专家评审等方式来确定权重。
3.2 考核评分体系考核评分体系是护理绩效考核的关键,通过评分体系可以对各项考核指标进行量化评估。
在评分体系中,可以设定不同的得分区间,根据不同的得分给予不同的绩效评价等级。
3.3 考核周期为了保持考核的持续性和有效性,应设定护理绩效考核的周期。
科室护理绩效考核分配方案一、目的。
为了公平合理地分配科室护理绩效奖金,激发护理人员的工作积极性,提高护理质量和工作效率,特制定本方案。
二、考核原则。
1. 公平公正原则。
一碗水端平,不搞特殊化。
不管是新护士还是老护士,不管是和护士长关系好还是不好,考核标准都一样,就像在跑道上,大家都站在同一起跑线。
2. 多劳多得原则。
干得多就拿得多,谁也别想偷懒还拿一样的钱。
这就好比种地,你种的地多,收成好,那得到的粮食自然就多。
3. 优绩优酬原则。
活儿干得漂亮的,奖金就得多给。
就像考试,成绩好的同学当然要受到表扬,奖励也更多啦。
三、考核内容及权重。
# (一)工作量(40%)1. 护理患者数量。
按照每个护士负责护理的患者人数来计算。
每多护理一位患者,就像在爬山时多背了一点东西,多付出了一份力气,那就应该多给点奖励。
以每月平均护理患者数为基准,超出部分按照一定比例加分。
比如说,平均每人护理20个患者,你护理了25个,那这超出的5个患者就是你额外的工作量。
2. 护理操作项目数量。
包括打针、换药、导尿等等各种护理操作。
操作项目做得越多,说明你在护理工作中的贡献越大。
每做一个操作就像在游戏里完成一个任务,完成得越多,经验值就越高,奖金也就越多。
# (二)工作质量(30%)1. 护理文书书写质量。
护理文书就像是护士的工作日记,要写得准确、清晰、完整。
如果出现错别字、数据错误或者记录不及时的情况,就像写作文跑题一样,是要扣分的。
每个月我们会随机抽取一定数量的护理文书进行检查,根据书写的准确性、完整性等方面进行评分。
2. 患者满意度调查。
患者就像评委,他们的满意度就是对我们护士工作的打分。
通过定期对患者进行满意度调查,如果患者对你的服务竖起大拇指,说你服务周到、细心体贴,那你的奖金就会像火箭一样往上蹿;要是患者投诉你态度不好或者护理不到位,那对不起,奖金就得往下减。
3. 护理差错发生率。
护理工作可不能出错,打错针、发错药这种差错是绝对不允许的。
护理人员绩效考核奖金分配方案三篇篇一:护理人员绩效考核奖金分配方案一、分配原则按照护理人员德、能、勤、绩等考核要素,并根据护理人员技术职称、工作能力、岗位性质、技术难度、责任风险、工作数量和时间、服务态度等考核要素,结合本病房实际工作情况进行分配。
通过公开、客观、实用的绩效考核、考评原则,充分体现奖金分配的公平性、公正性、实用性,实行按绩定酬、按劳分配、多劳多得,在科室内形成良性的激励机制。
三、分配方案护士绩效总额的50%进行工作质量量化分配,50%进行岗位职称分配,医院一年内新进护士半年内可根据工作能力和独立上岗能力给予0.1-0.3的岗位补助,满半年后根据岗位和工作质量按0.5-0.7的系数发放,确实优秀者可发放至0.9,新转入科室在院工作满半年以上者视岗位能力按0.2-0.7发放,确实优秀者可放宽至科室同等岗位级别领取,岗位职称每晋级五年上调0.05个系数,1、工作质量奖(50%):按照《护绩效考核评价标准》,从各方面进行考核后,按不同档次进行计奖。
每月根据护士绩效考核成绩,确定护士岗位奖金等级,基础分值应达到86-94分,并结合医院护理部制定的护士奖惩规定,每增加一个等级(10分)相应系数奖金上调0.1系数,每下降一个等级(10分)相应系数奖金下降0.1系数。
2、岗位性质奖(50%):按不同岗位职称系数,风险责任等情况综合评定:3、扣奖:质量缺陷、病人投诉、差错事故、劳动纪律、缺勤等按科室日常监控及质量监管规定施行奖惩。
护士效考核评价标准篇二:护理人员绩效考核方案为进一步深化优质护理服务工作,真正体现多劳多得、优劳优酬、奖勤罚懒、奖优罚劣、向重点岗位倾斜的分配原则,结合我院实际,拟定如下量化绩效考核方案的奖罚机制。
1.护士绩效奖金=岗位绩效奖金(占30%)+职称奖金(占20%)+护理质量考评奖金(占50%)一、考核办法1.岗位绩效奖金考核指标(1)学历:中专0.7;大专1.0;本科1.1。
护理人员绩效考核奖金分配方案三篇篇一:护理人员绩效考核奖金分配方案一、分配原则按照护理人员德、能、勤、绩等考核要素,并根据护理人员技术职称、工作能力、岗位性质、技术难度、责任风险、工作数量和时间、服务态度等考核要素,结合本病房实际工作情况进行分配。
通过公开、客观、实用的绩效考核、考评原则,充分体现奖金分配的公平性、公正性、实用性,实行按绩定酬、按劳分配、多劳多得,在科室内形成良性的激励机制。
三、分配方案护士绩效总额的50%进行工作质量量化分配,50%进行岗位职称分配,医院一年内新进护士半年内可根据工作能力和独立上岗能力给予0.1-0.3的岗位补助,满半年后根据岗位和工作质量按0.5-0.7的系数发放,确实优秀者可发放至0.9,新转入科室在院工作满半年以上者视岗位能力按0.2-0.7发放,确实优秀者可放宽至科室同等岗位级别领取,岗位职称每晋级五年上调0.05个系数,1、工作质量奖(50%):按照《护绩效考核评价标准》,从各方面进行考核后,按不同档次进行计奖。
每月根据护士绩效考核成绩,确定护士岗位奖金等级,基础分值应达到86-94分,并结合医院护理部制定的护士奖惩规定,每增加一个等级(10分)相应系数奖金上调0.1系数,每下降一个等级(10分)相应系数奖金下降0.1系数。
2、岗位性质奖(50%):按不同岗位职称系数,风险责任等情况综合评定:3、扣奖:质量缺陷、病人投诉、差错事故、劳动纪律、缺勤等按科室日常监控及质量监管规定施行奖惩。
护士效考核评价标准篇二:护理人员绩效考核方案为进一步深化优质护理服务工作,真正体现多劳多得、优劳优酬、奖勤罚懒、奖优罚劣、向重点岗位倾斜的分配原则,结合我院实际,拟定如下量化绩效考核方案的奖罚机制。
1.护士绩效奖金=岗位绩效奖金(占30%)+职称奖金(占20%)+护理质量考评奖金(占50%)一、考核办法1.岗位绩效奖金考核指标(1)学历:中专0.7;大专1.0;本科1.1。
护理服务科室护士绩效考核分配方案一、绩效考核指标的确定1.临床技术能力:包括岗位所需的专业技能和操作能力,对患者的护理质量和安全有直接影响。
2.团队合作能力:包括护士与其他护理人员以及与其他科室的合作,共同完成工作目标。
3.服务态度和沟通能力:包括对患者的关怀和照顾,能够有效地与患者进行沟通和交流。
4.护理质量和安全:包括护理操作的规范性和准确性,对患者安全的保障。
5.学习与发展:包括主动学习新知识和新技能,对护理工作进行改进和创新。
二、绩效考核具体操作1.绩效考核小组的组建:由科室领导和各级护理管理人员组成,定期进行绩效考核。
2.绩效考核的频率:每年一次,时间根据实际情况确定。
3.绩效考核方式:可以采用定量和定性相结合的方式,既包括统计数据的分析,也包括主观评价。
4.绩效考核指标的权重分配:根据实际工作需求和重要性进行权重分配,并明确指标的达标要求。
5.绩效考核记录和汇总:将护士的绩效考核结果进行记录和汇总,作为奖励和激励的依据。
6.绩效考核结果应向个人透明:及时将考核结果反馈给护士,包括具体的得分和评价意见。
7.绩效考核结果的公示:将绩效考核结果公示于科室内部,激励和鼓励其他护士努力提升自身绩效。
三、绩效考核结果的奖励分配1.绩效优秀奖:对绩效考核结果优秀的护士进行奖励,并确保奖励公平合理。
2.绩效一般奖:对绩效考核结果一般的护士进行适当奖励,鼓励其进一步提升绩效。
3.绩效不达标处理:对绩效考核结果不达标的护士进行指导和培训,落实改进措施,并对其进行适当的处罚。
四、绩效考核结果的影响因素1.工作负荷:如果护士的工作负荷过重,会影响其绩效,需进行合理的负荷分配。
2.岗位匹配:根据护士的岗位匹配程度,对其绩效进行评估,确保其在岗位上发挥最大价值。
以上是一个护理服务科室护士绩效考核分配方案的示例,方案的具体细节和内容需要根据实际情况进行调整和制定,以确保绩效考核的公平、公正和有效性。
护士绩效考核及奖金分配方案
1、奖金构成,职称奖金,岗位奖金、续效考核奖金
2、比例:职称奖金按60%岗位奖金按40%
3、岗位系数:护长,1.6,高责<兼组长>,毕业三年以上初责.毕业三年以下按职称系数不
同有差异职称系数为0.7的岗位系数为,职称系数为的岗位系数为,职称系数为的岗位系数为、
4、绩效考核分:按护士绩效考核表内容由护长毎月进行打分
5、计算公式:
⑴职称奖全:
职称分值=护士奖金总数×60% ÷护士职称总系数
副高:×职称分值
主管=×职称分值
护师=×职称分值
护士=1. 4×职称分值、护士=×职称分值、护士=×职称分值、护士=×职称分值
⑵岗位奖金:
岗位分值=护士奖金总数×40%÷护士岗位总系数
护长:×岗位分值
高责=×岗位分值
初责=×岗位分值
毕业三年以下初责按不同系数=、×岗位分值
⑶绩效奖金
按护士绩效考核表内容,设立护士绩效管理登记本,将每位护士每月的加分或扣分项目记录,下个月初由护长根据记录内容进行打分,计算出毎个护士的绩效考核分数;
最后奖金=职称奖金+岗位奖金×绩效考核分数。
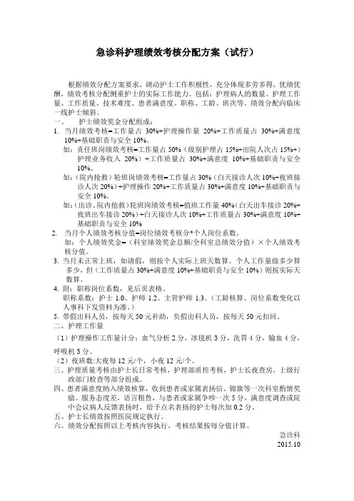
急诊科护理绩效考核分配方案(试行)根据绩效分配方案要求,调动护士工作积极性,充分体现多劳多得,优绩优酬,绩效考核分配侧重护士的实际工作能力。
包括:护理病人的数量、护理工作量、工作质量、技术难度、患者满意度。
职称、工龄、班次等。
绩效分配向临床一线护士倾斜。
一、护士绩效奖金分配组成:1.当月绩效考核=工作量占30%+护理操作量20%+工作质量占30%+满意度10%+基础职责与安全10%。
如:责任班岗绩效考核=工作量占50%(级别护理占15%+出院人次占15%+)护理业务收入20%)+工作质量占30%+满意度10%+基础职责与安全10%。
如:(院内抢救)轮班岗绩效考核=工作量占30%(白天接诊人次10%+夜班接诊人次20%)+护理操作20%+工作质量占30%+满意度10%+基础职责与安全10%。
如:(出诊、院内抢救)轮班岗绩效考核=值班工作量40%(白天出车接诊20%+夜班出车接诊20%)+白天接诊人次10%+工作质量占30%+满意度10%+基础职责与安全10%2. 当月个人绩效考核分值=岗位绩效考核分*个人岗位系数。
如:个人绩效奖金=(科室绩效奖金总额/全科室总绩效分值)×个人绩效考核分值。
3. 当月未正常上班,如请假,则按个人实际上班天数算。
个人工作量做多少算多少,但(工作质量占30%+满意度10%+基础职责与安全10%)则按实际天数算。
4. 附:职称岗位系数,见后页表格。
职称系数:护士1.0、护师1.2、主管护师1.3、(工龄核算、岗位系数变化以人事科下发资料为准,)5. 带假出科人员,按每天50元补助,负假出科人员,按每天50元扣回。
二、护理工作量(1)护理操作工作量计分:血气分析2分,冰毯机3分,洗胃4分,输血4分,呼吸机5分。
(2)夜班数:大夜每12元/个,小夜12元/个。
三、护理质量考核由护士长日常考核,护理部质控考核,护士长夜查房,上级行政部门检查等部分组成。
四、患者满意度纳入绩效核算,收到患者或家属表扬信、锦旗等一次科室酌情奖励。
护士绩效考核分配方案(3篇)绩效,是一种管理学概念,指成果与成效的综合,是肯定时期内的工作行为、方式、结果及其产生的客观影响。
在企业等组织中,通常用于评定员工工作完成状况、职责履行程度和成长状况等。
以下是我收集整理的护士绩效考核安排方案(3篇),仅供参考,盼望能够关心到大家。
第1篇: 护士绩效考核安排方案根据《加强二级公立医院绩效考核工作的通知》(国卫办医发〔20xx〕23号)及自治区卫生健康委相关工作要求,结合乌兰察布市实际,制定本实施方案。
一、工作目标20xx年在全市启动二级公立医院绩效考核工作。
根据属地化管理原则,将二级公立医院全部纳入绩效考核范围。
以绩效考核为抓手,坚持公益性,调动乐观性,引导二级公立医院落实功能定位,持续提升医疗服务力量和科学管理水平,促进公立医院综合改革政策落地见效、现代医院管理制度逐步建立并日臻完善,到20xx年,建立起较为完善的二级公立医院绩效考核体系。
二、考核对象结合地区实际,对全市二级公立医院分2类进行考核。
(一)综合医院。
(二)蒙医中医医院。
包括蒙医医院、中医医院、蒙医中医医院、中医蒙医医院、中西医结合医院以及蒙医中医专科医院等。
三、考核年度绩效考核工作根据年度实施,即上一年度1月至12月。
四、重点任务(一)卫生行政工作任务1.市卫生健康委负责每年确定纳入绩效考核二级公立医院名单,负责辖区内二级公立医院绩效考核组织实施建立工作机制、统筹推动辖区内绩效考核工作,并结合地区经济社会进展水平和盟市级全民健康信息平台建设实际,根据不同卫生气构类别特点,在国家考核体系的基础上,适当进行考核指标的补充或削减,以满意精准化考核管理要求。
依据隶属关系,市卫生健康委医政医管科负责组织开展全市二级公立综合医院绩效考核工作,蒙中医科负责组织开展全市二级公立蒙医中医医院绩效考核工作。
2.市卫生健康委负责辖区内二级公立医院绩效考核数据质控工作组建绩效考核专家组、制订考核流程和工作制度,在旗县帮助下开展绩效考核工作,并在考核实践中不断健全绩效考核数据质量掌握体系,形成数据质量追踪机制,尽可能借助大数据来源强化考核数据分析,持续提高绩效考核数据的精确性和可比性。
医院护士绩效分配方案医院护士绩效分配方案 6篇为了保障事情或工作顺利、圆满进行,常常需要提前制定一份优秀的方案,方案可以对一个行动明确一个大概的方向。
方案应该怎么制定才好呢?下面是店铺帮大家整理的医院护士绩效分配方案,供大家参考借鉴,希望可以帮助到有需要的朋友。
医院护士绩效分配方案 1参加考核的条件出勤满26天,无迟到早退的;品行端庄,有较强的执行力和亲和力;发生不良事故及时上报的;口头批评不超过3次的;书面检查和黑板报公开批评不超过二次的;考核办法基础分:每人50分;(基数1分5元)行政分:护理长、培训助理各加10分;二者合一的加15分;职称分:有护理证加5分,承担工作任务加30分;特殊分:白班(A)中班(P)各加1分、晚班(N)加4分;个人工作绩效分:护理员满分100分,90分及格。
每低一分扣3分,每月由护理长对所辖护理员工作完成质量评分;奖励分:每个护理组每月评选1-2名星级护理员;每颗星加35分;普通护理员奖励分:受到家属书面表扬的奖励5分、职能部门满意度调查时受到口头表扬的奖励5分、为护理个案献计献策并被实施的奖励20分、积极参加各项活动的奖励5分、为老人娱乐生活出节目的奖励10分、积极投稿表扬好人好事的奖励5分。
)扣罚分:未完成院内要求参加培训的(1分/次),操作考核不合格的(85分以下)5分/次,理论考试不及格的(60分以下)(2分/次),违反院内规章制度(3分/次)、《员工守则》(3分/次)、护理部核心制度(3分/次)、护理规范(3分/次)、护理员岗位职责(3分/次、受到有效投诉(3分/次)、出现不良事故(1)轻微磕碰伤无需住院治疗的扣10分/次,需住院治疗的扣50分/次。
个人绩效分=基础分+行政分+职称分+特殊分×个人工作质量评价分﹪+奖励分—扣罚分个人绩效考核内容注解:七知道:指老人的姓名、房间号、病史、职业、家庭情况、特殊生活习惯、护理重点。
老人物品登记:老人的衣服、鞋、剃须刀等在入院时造册登记家属签字。
护理人员绩效考核制度
一、护理部制定护理绩效考核指导方案,每月护理质量督导组对护理单元绩效考核进行督查。
二、护理单元护士长根据护理部绩效考核指导方案制定本护理单元绩效考核方案,每月对护理人员进行综合评价及考核。
三、绩效考核方案结合护理人员技术职称、工作年限、技术难度、工作量及质量、患者满意度等进行综合评价,体现多劳多得、优劳优得的分配原则,考核结果与评优、晋升挂钩。
四、护理绩效分为基础绩效和工作量奖励两部分,其中基础绩效占60%,工作量奖励占40%。
五、护理人员基础绩效由岗位绩效、职称、护士目标管理考核等组成。
六、工作量奖励根据班次、危重病人护理、基础护理、专科护理、生活护理等统计,各护理单元根据科室特点自行增减内容。
七、各护理单元护士每日下班前根据实际工作情况完成工作量统计,护士长监督、审核。
八、各护理单元护士长每月30日之前完成护士目标管理考核,次月5日统计科室所有护理人员工作量,根据考核和统计结果核算护理人员绩效。
九、护理单元制定的绩效考核方案和绩效分配要求科室护理人员知晓,以提高护理人员工作积极性。
I。
民营医院护士绩效考核及奖金分配方案
为进一步调动护士工作积极性,提高护理质量,贯彻落实“全程优质服务”工程,不断强化每个护士的优质服务意识,提升一切以病人为中心的护理服务水平,杜绝差错、事故、纠纷发生,真正体现多劳多得、优劳优酬、奖勤罚懒原则,结合我院护理工作特点,特制定分配方案如下:本方案自2020年月6月起实行(根据医院发展随时进行调整)。
总效益奖金-全勤奖-工龄奖-职位津贴-夜班费=当月绩效奖
绩效奖金分配:
1、全勤奖:当月全勤者:100元,凡当月请假无全勤奖金
2、工龄奖:进院满1年50元,每增加1年加50元;最高300元
3、职务津贴:护士长400元;
4、夜班费:五楼每夜40元、二楼每夜25元
5、当月绩效奖(工作考核奖):根据各自的工作能力、技术水平及执行力等进行奖金分配(护士执业证必须转入我院以变更时间为准)。
请假者扣除请假天数的当月工作考核奖金。
新进人员效益奖金分配:
1、新进院护士试用期2个月无效益工资,试用期满后第3个月参与效益工资分配(第3月40%,第4月50%,第5月60%,第6月70%,第7月80%,第8月90%,9月100%),(必须有护士执业证,护士执业证必须转入我院以变更时间为准)。
2、我院老护士因病或其他原因离开医院(1年半内末到其他医院上班再来院上班,一个月参与效益工资分配50%。
护理部。
护理部绩效考核方案护理部绩效考核方案篇一护士绩效考核方1、绩效考核根据工作数量(即出勤时间)和工作质量(即四方满意度调查及岗位管理考核)进行考核,每月1次。
2、在工作质量考核中,四方满意度调查得分占40%,四方满意度调查即患者、医生、护士、护士长对各科室全体护理人员的满意度评价,岗位管理考核得分占60%,折合得分=原始(或平均分)得分相应百分比。
3、工作数量考核中各岗位护理人员除法定假日(如工休、节假日、晚婚晚育、计划生育、产假等)外的非正常休假(事假、病假等)10以内(不含10天),按天扣除,扣除系数=(相应岗位系数实际休假天数)当月总天数,10天以上(不含10天)取消当月绩效分配。
4、工作质量考核实得分数80分者(采用四舍五入法,保留小数点后2位数)折合系数即为为相应实得系数,实得分数位于80~89分降低0.1系数、70~79分降低0.2系数、70分以下为相应系数的1/2,规范化培训人员每档次降低0.05的系数。
5、根据统筹总奖金护理人员绩效系数总和计算出1.0的绩效系数的绩效金额,护理人员统筹的绩效金额=应得绩效系数1.0的绩效金额。
护理部绩效考核方案篇二根据护理管理规范及201x年全国护理工作会议精神,为激发及提高各级护理人员的工作积极性,充分发挥主观能动性,确保高技术含金量、高风险和高工作量的岗位获得高报酬,进一步提高我院的各项护理质量,稳定及激励护理队伍,体现业绩与报酬之间的公平性,对各级护理人员根据绩效管理中的稳定、激励、公平、效益的原则,医院拟开展护理人员绩效管理。
一、绩效工资的分配原则按医院技术劳务费发放方案原则进行二次分配。
二、全院护士根据现有的职称,工作年限,业务能力等将其分为高级责任护士,初级责任护士、助理护士,具体分配要求:1、基础分:每人100分2、行政分:医院聘用护理组长、教学秘书各加8分,两者合一加10分,护士协助科室承担各项管理工作护士长有权进行酌情加分。
3、职称分:护士长可根据护士工作能力及承担工作压力及任务加分。
卫生院绩效考核分配方案(经典版)编制人:__________________审核人:__________________审批人:__________________编制单位:__________________编制时间:____年____月____日序言下载提示:该文档是本店铺精心编制而成的,希望大家下载后,能够帮助大家解决实际问题。
文档下载后可定制修改,请根据实际需要进行调整和使用,谢谢!并且,本店铺为大家提供各种类型的经典范文,如工作总结、实习报告、职业规划、职场语录、规章制度、自我介绍、心得体会、教学资料、作文大全、其他范文等等,想了解不同范文格式和写法,敬请关注!Download tips: This document is carefully compiled by this editor. I hope that after you download it, it can help you solve practical problems. The document can be customized and modified after downloading, please adjust and use it according to actual needs, thank you!Moreover, our store provides various types of classic sample essays, such as work summaries, internship reports, career plans, workplace quotes, rules and regulations, self introductions, insights, teaching materials, complete essays, and other sample essays. If you want to learn about different sample formats and writing methods, please pay attention!卫生院绩效考核分配方案卫生院绩效考核分配方案(通用12篇)为了确保事情或工作有效开展,时常需要预先制定方案,方案是从目的、要求、方式、方法、进度等都部署具体、周密,并有很强可操作性的计划。
护理人员绩效考核方案3篇护理人员绩效考核方案1为进一步深化优质护理服务工作,真正体现多劳多得、优劳优酬、奖勤罚懒、向重点岗位倾斜的分配原则,结合我院实际,经讨论重新修定如下量化绩效考核方案的'奖励机制,各科室可根据此方案,结合科室特点制定出本科室切实可行的方案。
1.各层级护理人员要高度重视考核工作,各科室成立考核小组报护理部审批。
护士长、科室考核小组考核要做到注重实绩、客观公正、实事求是,对每一位护理人员进行公正的评价。
2.护士个人绩效奖金=岗位绩效奖金(占20-30%)+每月各级护理人员护理工作质量考核(占20-30%)+护理工作量(占50-60%)+加分/减分项目等。
一、考核办法1.岗位绩效奖金考核指标(1)学历:中专0.5;大专0.8;本科1.0。
(2)工作年限:每10年加0.5;11-20年加1.5;21-30年2.0;(说明:每十年分值0.5;不足十年按十年计;11-20年1.5;21-30年2.0)(3)护理人员个人层级:专科型护士1.0;高级责任护士0.8;初级责任护士0.6;辅助护士0.5。
2.月度各级护理人员护理工作质量考核(100分占个人奖金20-30%,其中自评占30%,组评占70%)护士长组织科室护理考核小组每月对本科室护理人员进行考核评价一次。
考核依据为“各层级护理人员护理工作质量考核标准”。
3.护理工作量统计(1)各科室根据各班次工作压力、工作难度、工作强度、分管病人数和工作时间的不同,全面衡量每一个工作班次及主要护理工作项目应得分值数,确定不同的量化分值,以分为单位。
(2)各科室可将部份工作项目作为工作量化指标之一。
如,中医护理技术操作、基础护理操作、危重病人护理人次等等。
4.加分/减分项目(1)加分项目:(各病区根据科室特点参考以下执行):1)患者表扬:科内点名表扬加0.1分/次(最高1分),科内书面表扬加1分/次,表扬至院办加2分/次(最高5分);2)患者投诉:投诉至科室扣2分/次,投拆至院办扣5分/次;3)院外(市、县级)检查:表现良好者加5分/次,存在问题者扣2分/次;4)建议被科室采纳:另加1分/条;5)奖励:市级加5分/次,县级加3分/次,院级加2分/次;6)讲课:科内讲课另加3分/次,院内讲课另加5分/次;7)发表__(作者):核心期刊10分/篇,省级5分/篇,院内交流3分/篇;8)科室质控小组每月完成质控检查,二级质控检查达标给予适当奖励n元/月。
护士绩效考核方案内容一、考核指标1.护理技术水平:包括护理知识、护理操作技能、科学临床判断和解决问题的能力等。
2.护理质量:包括患者满意度、护理文书完整准确、护理操作标准化等。
3.护理态度和沟通能力:包括患者与家属沟通和交流能力、职业道德和职业操守等。
4.团队合作和协调能力:包括与其他卫生人员合作、跨专业协作等。
二、权重分配不同的考核指标在绩效考核中应有不同的权重分配,具体根据医院、科室和岗位的特点而定。
一般可以按照护理技术水平40%、护理质量30%、护理态度和沟通能力15%、团队合作和协调能力15%进行分配。
三、评价方法1.定量评价:通过定量的指标对护士工作表现进行评价。
例如,护理技术水平可以采取护理操作技能考核、参加培训和学术会议的情况等进行评价;护理质量可以通过患者满意度调查、护理文书质量评估等进行评价。
2.定性评价:通过定性的指标对护士的工作表现进行评价。
例如,护理态度和沟通能力可以通过患者及家属的评价、同事和上级的评估等进行评价;团队合作和协调能力可以通过跨科室、跨专业的同事的评价进行评价。
3.360度评价:除了上级对护士的评价外,还应该充分利用患者、同事和下级的评价来评估护士的工作表现,以增加绩效考核的客观性和公正性。
四、考核周期和频率1.考核周期:一般按年度进行绩效考核,可以根据需要适当调整考核周期以适应实际情况。
2.考核频率:绩效考核可以分为全员考核和个别考核两种形式。
全员考核一般在每年一次,个别考核可以根据护士个体的表现进行随时考核。
五、奖励与惩罚机制1.奖励:对于工作表现优秀的护士,可以给予一定的奖励,如加薪、晋升、荣誉称号等。
奖励的形式和内容可以根据实际情况制定。
2.惩罚:对于工作表现不佳的护士,可以采取一定的惩罚措施,如降薪、降级、警告等。
惩罚的形式和内容也要具体根据实际情况来确定。
绩效考核方案的内容应与医院的管理制度和发展目标相一致,并且要与护士个人职业发展和培训规划相结合,以实现对护士工作绩效的科学评价和有效管理。
护士绩效考核分配方案模板5篇护士绩效考核分配方案模板5篇天使职称,代表着生活希望。
护士节,祝天下的白衣护士们吉祥如意,平安一生!这里给大家分享一些关于护士绩效考核分配方案,供大家参考学习。
护士绩效考核分配方案篇1为进一步深化优质护理服务示范工程活动,落实护士绩效改革,通过多劳多得、优劳优酬的绩效分配原则,进一步调动护理人员的工作积极性和主动性,提高护理服务质量。
结合我院绩效考核方案,现建立护理绩效考核分配机制,根据护士层级(职称、科室承担工作)工作量、工作质量、病人满意度、科内工作评议进行测算,每月将质控重点列入考核。
一、绩效工资的分配原则按医院奖金分配方案原则进行二次分配。
二、护士根据现有职称、工作年限、业务能力等将岗位划分为一、二、三、四级护士、责任护士、药班护士、夜班护士。
具体分配要求:根据各科室实际情况,调整不同班次系数。
建议:各班次系数:四级护士:1.2三级护士:1.1二级护士:1.0责任护士:1.2夜班护士:1.1主班护士:1.0药班护士:1.0护士长:暂参照医院规定的领取科室人均奖金的1.2系数。
附:根据医院规定,入院不满一年的护士不享受奖金,二级护士再不能单独定夜班前,其责任系数折半,兼任多项工,系数按最高一项加,不累计。
三:加扣分数(一)加分1.病人或家属书面表扬至护士长处,为个人加绩效分0.5分。
2.病人或家属书面表扬至护理部或院领导或相关职能科室,科室加绩效分2分,当事人加绩效分1分。
3.被护士长临时点名加班者,一次加绩效分0.2分,或根据科室具体考核方式计入工作量。
4.加班参加危重病人抢救,一次加绩效分0.2分。
5.杜绝差错事故一次,为当事人加绩效分0.5分。
6.因工作需要进行人员调配时,科室服从安排,主动积极给予支持的,每次奖励科室绩效分2分。
(二)扣分1.因服务态度被病人或家属投诉到医院、护理部,扣科室当月质控分数2分,扣当事人绩效分5分。
2.因服务态度被病人或家属投诉到护士长,扣当事人绩效分2分。
护理人员绩效考核分配方案
院属各部门、各科室、西院、洞山诊所:
为了进一步激励广大护理人员的工作积极性,按照卫生部、卫生厅的工作要求,绩效分配倾向夜班、工作量大、技术性强的岗位及班次,体现多劳多得、优劳优酬,在学习借鉴上级医院绩效分配的经验基础上,结合我院实际情况,制定临床护理人员绩效考核分配方案(试行),请各科室参照执行。
一、根据我院绩效考核的整体方案,绩效以科室为单位的指导原则,在科室经过医护人员二级分配后,护理人员在原分配方案的基础上,提取20%部分,实行此绩效考核、分配方案;其它80%部分按科室原方案分配。
二、根据年资、职称、岗位、班次、服务质量等科学设计指标体系,制定绩效考核制度及分配方案,具体所占分值系数及计算方法如下:
1.年资、职称系数为20%
1.N1 0.2
2.N2 0.4
3.N3 0.6
4.N4 0.8
5.N5 1.0
注:生活护士及新进护士无执业证书者在N1 0.2的基础下降0.05点,为0.15。
1.岗位设置50%
1.护士长0.9
2.责任护士(N1—N5)0.5—0.9
3.治疗班或辅班护士0.65
4.主班护士0.7
5.生活护士按N1岗位执行
(说明:1、质控和感控护士加0.05,如果质控和感控护士两人承担,则各加
0.025;
带教老师加0.05,如果质控、感控和带教老师为一人,则只能享受一种系数。
2、主班各科室科根据实际情况进行微调(0.05—0.1)
3、各专科门诊护士及相关岗位护士参照此岗位标准)
1.班次30%
1.白班0.7
2.早班0.7
3.中班0.7
4.小夜0.7
5.大夜1
1.绩效奖金具体计算公式:
个人绩效=月班次总分×(0.3+职称×0.2+岗位×0.5)×个人质量考评得分%(工作相关内容+满意度)
1.各科室护士长要严格按照绩效奖金分配方案执行,认真进行护理
人员的质量和满意度考评,分配结果要留档并上报护理部。