员工成本分析表
- 格式:doc
- 大小:68.50 KB
- 文档页数:1
人力成本分析表部门:
指标名称
一、在岗人数
二、销售收入
三、费用总额
其中1、工资总额
2、培训费用
3、社保费用
4、劳保费用
5、福利费用
6、招聘费用
四、利润总额
五、指标
7、人均销售收入
8、人均利润
9、人均费用
10、人均工资
11、费用利润率
12、工资利润率单位
人
万元万元万元万元万元万元万元万元万元元
元
元
元
%序号1
2
3
4
5
6
7
8
9
10
11
12
13
14
152002年2003年%16
填报人:单位负责人:填报时间:
销售收入指已开票实现的无税收入
费用总额指经营费用、管理费用、财务费用、制造费用的合计11=2/1,12=10/1,13=3/1,14=4/1,15=10/3,16=10/4
元、万元、%单位后面保留一位小数
增表:
员工异动分析表(2002年)
1月
人数12月
人数增加人数
外部
增加内部
增加离
职减少人数
劝
退退
休其
它实增(减)
人数流失率离职率劝退率流失率:员工减少总数除以1月人数到12月人数(全年度)人数的平均数
离职率:离职员工总数除以1月人数到12月人数(全年度)人数的平均数
劝退率:劝退员工总数除以1月人数到12月人数(全年度)人数的平均数
填报人:单位负责人:填报时间:。
用餐人数200类别单价8米饭收入(税前)384.78芹菜炒肉净收入(税后)315.52小菜环节物品(及时)单价用量共计水(工业) 1.11 1.1电(工业)0.582011.6天然气2301230盐 3.091 3.09油13.3113.3米 5.5940223.6白菜0.972019.4猪肉20.8510208.5芹菜 1.993 5.97人力\职工91.9540232183.908人力\管理者137.9310341137.931场地费(工业用地)91.954023191.95402固定资产折旧费 4.789272031 4.789272汽油(93#)9.93329.79汽车折旧费50.2873563150.28736总成本用餐人数100人200人500人1000人2000人净收入(税后)-152315172040638743成本9521284227939367252猪肉成本10420852110422085猪肉成本比例10.92%16.20%22.86%26.47%28.75%?净收入和成本与用餐人数关系图1284.48018隐形成本重量(kg)0.20.150.1税收(以18%估算)入场费快餐公司日盈利状况(估算)69.26044828成本(¥)单份配额原料加工运输显性成本0.00%5.00%10.00%15.00%20.00%25.00%30.00%35.00%-1000010002000300040005000600070008000900010000100人200人500人1000人2000人RMB 净收入(税后)成本100人200人500人1000人2000人资料信息来源。
薪酬人员成本分析报告标题:薪酬人员成本分析报告一、引言薪酬人员成本是企业管理中的重要一环,直接关系到企业的经营效益和员工的获得感。
本报告将对薪酬人员成本进行详细的分析,以帮助企业管理层更好地了解和掌握员工薪酬成本情况。
二、薪酬结构分析企业的薪酬结构包括基本工资、津贴补贴、奖金福利等各项福利待遇。
通过对薪酬结构的分析,可以了解到员工的工资水平和薪酬福利待遇。
1. 基本工资:基本工资是员工的起点薪资,根据不同职位级别和工作经验等因素来确定。
本次分析中,通过对员工的基本工资进行统计,可以得出不同职位级别的薪酬水平。
2. 津贴补贴:津贴补贴是员工在工作过程中获得的额外收入,包括交通补贴、餐费补贴、加班费等各种补贴形式。
通过对津贴补贴的分析,可以了解到员工在工作中获得的额外收入。
3. 奖金福利:奖金福利是员工在达到一定绩效目标后所获得的奖励和福利待遇,包括年终奖金、绩效奖金、员工股权等。
通过对奖金福利的分析,可以了解到员工的绩效水平和企业对绩效的激励程度。
三、人员构成分析人员构成是指企业薪酬人员的结构特征,包括岗位构成、性别构成、年龄构成等方面。
通过对人员构成的分析,可以了解到企业薪酬人员的整体情况。
1. 岗位构成:不同岗位的人员构成对薪酬成本有着直接的影响。
通过对不同岗位的人员构成进行分析,可以了解到不同岗位的薪酬水平和比重。
2. 性别构成:性别是企业人员构成的重要一环,不同性别在薪酬上可能存在差异。
通过对性别构成的分析,可以了解到不同性别在薪酬方面的差异情况。
3. 年龄构成:年龄是企业人员结构的重要一维度,不同年龄段的员工在薪酬上存在差异。
通过对年龄构成的分析,可以了解到不同年龄段员工的薪酬水平和分布情况。
四、薪酬效益分析薪酬效益是指企业通过支付薪酬所获得的员工产出和业务效益。
通过对薪酬效益的分析,可以了解到薪酬对员工绩效和企业业绩的影响程度。
1. 员工绩效:薪酬是企业对员工绩效的一种激励和反映,通过对员工绩效和薪酬之间的关系进行分析,可以了解到薪酬对员工绩效的影响程度。
1、人力成本计算方法2、(公司)人力资源盘点及人力成本分析报表3、员工离职成本核算4、人力成本分析模型5、集团人力成本分析表人力成本计算方法人力成本预算包括的指标:①招聘成本招聘成本主要包括招募人员的直接劳务费用、直接业务费用,如招聘洽谈会议费、差旅费、代理费、广告费、宣传材料费、办公费、水电费等。
还有间接费用,包括行政管理费、临时场地及设备使用费等。
其计算公式如下:招募成本=直接劳务费+直接业务费+间接管理费+预付费用②选拔成本选拔成本包括各个环节如初试、面试、心理测试、评论、体检等过程发生的一切与决定录用或不录用有关的费用。
其计算公式如下:选拔面谈的时间费用=(每人面谈前的准备时间+每人面谈所需时间)×选拔者工资率×候选人数汇总申请资料费用=(印发每份申请表资料费+每人资料汇总费)×候选人数考试费用=(平均每人的材料费+平均每人的评分成本)×参加考试人数×考试次数测试评审费用=测试所需时间×(人事部门人员的工资率+各部门代表的工资率)×次数(本企业)体检费=[(检查所需时间×检查者工资率)+检查所需器材、药剂费] ×检查人数③录用成本录用成本包括录取手续费、调动补偿费、搬迁费和旅途补助费等由录用引起的有关费用。
这些费用一般都是直接费用。
其计算公式如下:录用成本=录用手续费+调动补偿费+搬迁费+旅途补助费④安置成本安置成本是企业将被录取的员工安排在确定工作岗位上的各种行政管理费用;录用部门为安置人员损失的时间费用;录用部门安排人员的劳务费、咨询费等。
安置成本=各种安置行政管理费用+必要装备费+安置人员时间损失成本(2)培训和学习成本①上岗前教育成本上岗前教育成本包括教育与受教育者的工资、教育与受教育者离岗的人工损失费用、教育管理费、资料费用和教育设备折旧费用等。
计算公式如下:上岗前教育成本=(负责指导工作者平均工资率×培训引起的生产率降低率+新职工的工资率×职工人数)×受训天数+教育管理费+资料费用+教育设备折旧费用②岗位培训成本岗位培训成本是企业为使员工达到岗位要求而对其进行培训所发生的费用,括上岗培训成本和岗位再培训成本。
人力资源成本构成分析方案一、人力资源成本的定义所谓企业人力资源成本(以下简称为HR成本),是指为了获得日常经营管理所需的人力资源,并于使用过程中及人员离职后所产生的所有费用支出,具体包括招聘、录用、培训、使用、管理、医疗、保健和福利等各项费用。
二、人力资源成本的构成根据人员从进入企业到离开企业整个过程中所发生的人力资源工作事项,可将HR成本分为取得成本、开发成本、使用成本与离职成本四个方面,具体明细如表1-1所示.三、人力资源成本各级科目说明(一)取得成本取得成本是指企业在招募和录取员工的过程中发生的成本,主要包括招聘、选择、录用和安置等各个环节所发生的费用.包括工伤和患职业病的工资、医药费、残废补贴、丧葬费、遗属补贴、缺勤损失、最终补贴等。
一、1. 1. 2人力资源成本预算管理制度第1条目的为合理安排人力资源管理活动资金,规范人力资源管理活动的费用使用,在遵循企业战略目标和人力资源战略规划目标的前提下,依据公司预算制度,特制定此制度.第2条预算职责分工1.人力资源部是人力资源成本(以下简称HR成本)预算的主要执行部门及本制度的制定部门。
2.公司预算委员会负责审查、核准HR成本预算,并提出修正意见。
第3条范围HR成本预算的编制、执行与调整均须遵循本制度的相关规定.工作期间规定人力资源部应于每月28日前编妥下个月的各项HR成本支出预计表,并于次月15日前编妥上月份实际与预计比较的费用比较表,呈总经理核阅后一式三份,一份自存,一份送总经理办公室,一份送财务部。
第5条制定依据1 .董事会确定的经营发展规划及人力资源战略规划。
2.历年人力资源管理活动的实际费用情况及本年度预计的内外部变化因素。
第2章HR成本预算的编制第6条HR成本所包含的内容具体如表1-4所示。
图1—1 HR成本预算编制流程示意图第8条人力资源部在制定预算时,应考虑各项可能变化的因素,留出预备费,以备发生预算外支出。
第9条人力资源部做好年度预算后,编制《年度预算书》并于三个工作日内上报预算委员会进行核准、审批。
人员岗位成本分析报告人员岗位成本分析报告一、引言人员岗位成本是指企业运营中与人员相关的所有费用的总和,涵盖了员工工资、福利待遇、培训费用等各个方面。
对于企业来说,合理控制人员岗位成本,能够提高企业的经济效益,并且能够更好地规划和管理企业的人力资源。
本报告旨在对人员岗位成本进行全面的分析和评估,并提出相应的建议和措施。
二、人员岗位成本分析1.员工工资员工工资是人员岗位成本的主要组成部分,直接关系到员工的生活质量和工作积极性。
企业需要根据市场行情和员工的工作表现,合理确定员工的薪酬水平。
在分析员工工资时,还需考虑加班费、伙食补助等额外费用。
2.福利待遇福利待遇是企业吸引和留住人才的重要手段之一,也是人员岗位成本的重要方面。
福利待遇包括社会保险、住房公积金、带薪年假等。
企业应根据员工的实际需求和市场情况,合理规划和提供福利待遇,以增强员工的工作积极性和忠诚度。
3.培训费用培训费用是企业为提高员工岗位能力和素质而进行的投入。
培训费用包括员工培训的费用和工作经验的积累的费用。
企业需要根据员工的实际需求和岗位要求,有针对性地组织培训,并合理安排培训预算。
4.招聘费用招聘费用是企业为了吸引和录用合适的人才而进行的投入。
招聘费用包括发放招聘广告的费用、招聘会费用、面试费以及新员工的培训费用。
企业应根据人员需求和市场情况进行招聘成本的合理规划,同时注重优化招聘过程,提高招聘效率。
三、人员岗位成本评估评估人员岗位成本的高低需要综合考虑费用和效益。
企业在进行人员岗位成本评估时,可采用以下指标进行综合评价:1.人员成本占比人员成本占比是指人员岗位成本占企业总成本的比例。
较高的占比可能意味着人员岗位成本过高,对企业的经济效益产生负面影响。
2.人员绩效人员绩效是评估员工工作质量和效率的指标。
较高的人员绩效可能意味着人员岗位成本的投入获得了良好的回报。
3.员工流失率员工流失率是评估企业员工稳定性的指标。
较高的员工流失率可能意味着企业对于员工的薪酬和福利待遇不具有竞争力,导致人员岗位成本的浪费。
人工成本分析报告一、引言人工成本是企业中最重要的成本之一,也是企业可控成本的重要组成部分。
人工成本的合理控制对于企业的发展具有重要的意义。
本报告将对人工成本进行分析,以帮助企业了解该项成本的构成和控制方式。
二、人工成本的构成1.直接人工成本:直接与产品或服务相关的人力成本,包括生产工人的工资、津贴、奖金等。
2.间接人工成本:与产品或服务间接相关的人力成本,包括管理人员的工资、保险费、福利费等。
3.全职人员成本:包括员工工资、津贴、奖金、年终奖、福利费等。
4.兼职人员成本:包括兼职工资、津贴、奖金等。
5.社会保险费:包括养老保险、医疗保险、失业保险、工伤保险等。
6.人力资源培训费用:包括招聘、培训、人力资源管理软件等费用。
三、人工成本的控制方式1.优化组织结构:通过合理的人员配置和岗位设置,降低冗余人员,提高效率,减少人力资源浪费。
2.提高员工绩效:通过设立激励机制,激发员工的工作积极性和创造力,提高工作效率和质量。
3.控制加班成本:合理安排工作时间,减少加班,避免加班费用的增加。
4.发展员工培训计划:通过培训提高员工的专业能力和技术水平,以提高工作效率和质量,减少人力资源的浪费。
5.优化薪酬制度:通过合理制定薪酬体系,给予员工公平合理的报酬,提高员工的满意度,减少员工离职率和招聘成本。
四、人工成本分析案例以制造企业为例,该企业拥有500名员工,其中200名生产工人,100名管理人员,200名兼职人员。
根据公司财务数据,该企业上一年的人工成本为1000万元。
1.直接人工成本:生产工人的平均工资为每月5000元,津贴和奖金为每年4000元。
因此,生产工人的直接人工成本为200人×5000元×12个月+200人×4000元=1200万元。
2.间接人工成本:管理人员的平均工资为每月8000元,保险费和福利费为每年5000元。
因此,管理人员的间接人工成本为100人×8000元×12个月+100人×5000元=1200万元。
用工成本分析报告一、引言用工成本分析是一种对企业雇佣员工所需要投入的各项费用进行综合分析的方法。
通过用工成本分析及时了解员工雇佣费用的构成和运营情况,有助于管理者制定适当的用工策略以实现企业的长期经营目标。
本报告将对公司的用工成本进行详细分析,并提出相应的建议。
二、用工成本构成分析1.直接人工成本:是指直接与产品或服务的生产和销售相关的员工薪资和福利费用。
公司的直接人工成本主要包括员工的基本薪资、绩效奖金、提成、加班工资等直接相关的费用。
2.间接人工成本:是指与产品或服务的生产和销售间接相关的员工薪资和福利费用。
公司的间接人工成本主要包括管理人员的薪资、培训成本、人力资源部门费用等。
3.社会保险费用:公司需要向员工缴纳社会保险费用,包括养老保险、医疗保险、工伤保险、失业保险和生育保险。
这些费用是公司的义务,也是员工权益的体现。
4.公司内部培训费用:为了提高员工的技能和知识水平,公司需要投入一定的内部培训费用。
这些费用包括培训师的薪资、培训场地费用、培训教材费用等。
5.其他福利费用:公司需要提供一些额外的福利,例如员工的员工福利、奖励费用等。
三、用工成本分析1.直接人工成本占用工成本的比例较高,占用比例为60%。
这说明公司直接与产品和服务生产相关的成本较高,需要进一步关注该成本项目的变动情况,并采取措施提高工作效率和减少成本。
2.间接人工成本占用工成本的比例为20%。
虽然间接人工成本相对低,但对于企业的管理和运营同样重要。
管理层应关注管理人员的效能,确保其工作的价值和效率。
3.社会保险费用占用工成本的比例为10%。
公司可以与员工共同分担社会保险费用,同时要确保按时足额缴纳,以保障员工的权益。
4.公司内部培训费用占用工成本的比例为5%。
培训是提高员工技能和知识水平的重要途径,公司应继续加大培训投入,以提高员工的综合素质和竞争力。
5.其他福利费用占用工成本的比例为5%。
公司提供的额外福利可以激励员工的积极性和工作动力,但管理者也要注意控制额外福利的投入,以达到合理使用的效果。
人员成本分析报告摘要本报告旨在分析企业的人员成本,并提供解决方案来降低人员成本、提升企业的盈利能力。
通过对人员薪酬、培训和福利等方面的分析,我们为企业提供了以下建议。
1. 人员薪酬分析通过对企业人员薪酬的调研和分析,我们发现薪酬总额较高可能是企业人员成本偏高的主要原因之一。
建议企业进行以下措施来降低薪酬支出:- 评估薪酬结构:重新评估薪酬结构,确保合理的分配和福利体系,避免过高或过低的薪酬差距。
- 定期检查薪酬标准:确保员工薪酬水平与市场平均水平相符,避免过高的薪酬水平导致成本增加。
- 建立激励制度:设置激励措施,以使员工工作更加高效和有动力,从而提高企业绩效。
2. 培训成本分析企业的培训投入对于员工的发展和公司的长期发展至关重要。
然而,过高的培训成本可能会增加人员成本。
以下是降低培训成本的建议:- 优化培训计划:根据公司的战略目标和员工的需求,制定有针对性的培训计划,避免浪费培训资源。
- 利用内部培训资源:充分利用内部员工的专业能力和经验,开展内部培训,减少对外部培训的依赖。
- 评估培训效果:建立培训效果评估机制,确保培训投入的有效性,避免无效培训导致的资源浪费。
3. 福利成本分析员工福利福利是吸引和留住优秀员工的重要因素之一,但过高的福利成本也会增加企业的人员成本。
为了降低福利成本,我们建议企业采取以下措施:- 优化福利选择:评估员工对各项福利的需求,优化福利方案,确保福利的实际需求和成本之间的平衡。
- 寻求合作伙伴:与外部供应商合作,寻求更具竞争力的福利方案,降低成本。
- 考虑弹性福利:提供弹性福利制度,允许员工根据自身需求选择适合自己的福利,降低企业总体福利成本。
结论通过对人员薪酬、培训和福利成本的分析,我们可以看到,企业可以通过合理的调整策略来降低人员成本。
在实施相关措施的过程中,企业需要根据自身情况进行评估和调整,以确保策略的有效性和可持续性。
这将有助于提升企业的盈利能力和竞争力。
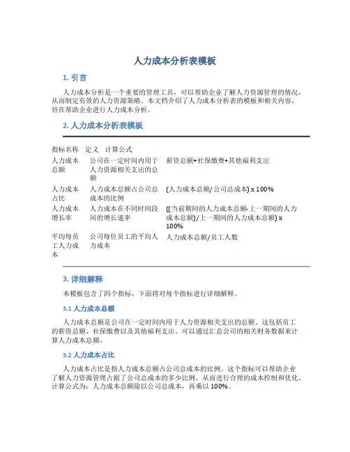
人力成本分析表模板1. 引言人力成本分析是一个重要的管理工具,可以帮助企业了解人力资源管理的情况,从而制定有效的人力资源策略。
本文档介绍了人力成本分析表的模板和相关内容,旨在帮助企业进行人力成本分析。
2. 人力成本分析表模板指标名称定义计算公式人力成本总额公司在一定时间内用于人力资源相关支出的总额薪资总额+社保缴费+其他福利支出人力成本占比人力成本总额占公司总成本的比例(人力成本总额/公司总成本) x 100%人力成本增长率人力成本在不同时间段间的增长速率((当前期间的人力成本总额-上一期间的人力成本总额)/上一期间的人力成本总额) x100%平均每员工人力成本公司每位员工的平均人力成本人力成本总额/员工人数3. 详细解释本模板包含了四个指标,下面将对每个指标进行详细解释。
3.1 人力成本总额人力成本总额是公司在一定时间内用于人力资源相关支出的总额。
这包括员工的薪资总额、社保缴费以及其他福利支出。
可以通过汇总公司的相关财务数据来计算人力成本总额。
3.2 人力成本占比人力成本占比是指人力成本总额占公司总成本的比例。
这个指标可以帮助企业了解人力资源管理占据了公司总成本的多少比例,从而进行合理的成本控制和优化。
计算公式为:人力成本总额除以公司总成本,再乘以100%。
3.3 人力成本增长率人力成本增长率反映了人力成本在不同时间段间的增长速率。
企业可以通过计算人力成本增长率来了解人力成本的变化趋势,从而进行预测和规划。
计算公式为:当前期间的人力成本总额减去上一期间的人力成本总额,再除以上一期间的人力成本总额,最后乘以100%。
3.4 平均每员工人力成本平均每员工人力成本是指公司每位员工的平均人力成本。
通过计算平均每员工人力成本,企业可以评估员工的绩效水平、劳动力成本和生产力水平等。
计算公式为:人力成本总额除以员工人数。
4. 结论人力成本分析表模板提供了四个指标,可以帮助企业管理人力资源成本并进行合理的成本控制和优化。
完整版)员工薪酬成本分析表概述员工薪酬成本是企业运营中的重要一环,合理的薪酬政策和成本控制对企业的长期发展至关重要。
本文档旨在分析员工薪酬成本的组成要素,并提供相应的分析表。
一、员工薪酬成本组成员工薪酬成本包括以下几个主要组成部分:1.基本工资:员工的基本工资是其薪酬的基本组成部分,通常由岗位等级、工作表现和薪酬结构等因素决定。
2.奖金与津贴:公司为了激励员工的表现和提高工作效率,会设立相应的奖金和津贴制度。
3.加班与加点费用:如果员工需要在规定工作时间之外工作,企业需要支付加班与加点费用。
4.社会保险与福利:根据国家规定,公司需要为员工购买相应的社会保险和提供福利待遇,包括养老保险、医疗保险、失业保险、工伤保险、生育保险等。
5.其他薪酬成本:还包括员工培训费用、交通津贴、通讯费用、餐饮费用、员工福利和活动费用等。
二、员工薪酬成本分析表为了全面分析员工薪酬成本的组成和变动情况,我们可根据以下格式进行员工薪酬成本分析表的填写。
成本项。
| 描述。
| 成本占比 | 参考数值 |基本工资。
| 基于岗位等级和薪酬结构的基本工资 |。
|。
|奖金与津贴。
| 基于员工表现和工作效率的奖金和津贴 |。
|。
|加班与加点费用。
| 根据加班和加点工作时间确定。
|。
|。
|社会保险与福利。
| 包括养老保险、医疗保险等。
|。
|。
|其他薪酬成本。
| 培训费用、交通津贴、通讯费用等。
|。
|。
|总员工薪酬成本。
| 所有成本项之和。
|。
|。
|三、员工薪酬成本分析根据填写的员工薪酬成本分析表,可以进行各项成本的分析。
以下是一些可能的分析维度:1.成本项占比分析:分析各项成本在总员工薪酬成本中的占比,以此了解企业的薪酬结构和成本分布情况。
2.变动趋势分析:通过对不同月份或不同年度的员工薪酬成本进行比较,分析成本的变动趋势,以此为企业调整薪酬政策和控制成本提供参考依据。
3.同行业对比分析:与同行业企业进行员工薪酬成本的对比分析,了解自身企业的竞争力和成本优势。
企业人工成本分析报告1. 引言本报告旨在分析企业的人工成本,并提供一套系统的方法,帮助企业管理者更好地了解和管理人力资源开支。
通过细致的人工成本分析,企业可以更加科学地制定薪资策略,优化员工福利,提高企业的竞争力和盈利能力。
2. 数据收集和整理为了进行全面的人工成本分析,我们首先收集了以下数据:1.员工薪资数据:包括每位员工的薪资、津贴、补贴以及其他福利待遇。
2.员工人数:不同部门的员工人数以及总体员工数量。
3.员工离职率:每年离职员工数量和离职率。
4.招聘成本:招聘过程中的广告费用、面试费用、招聘团队的时间成本等。
5.培训成本:员工培训的费用,包括培训师的工资、培训材料的费用等。
6.绩效奖金:根据员工的绩效评估,发放的奖金金额。
以上数据经过整理和加工,得到了一份完整的企业人工成本数据表。
3. 人工成本分析方法3.1 人力成本分布通过对员工薪资数据的分析,我们可以得出不同部门的人力成本分布情况。
这有助于企业管理者了解各部门的薪资水平,评估不同部门的人力资源投入和产出的效益。
3.2 人力成本与业绩关联性分析我们对员工的绩效评估数据与其对应的薪资水平进行关联性分析,以评估企业的薪资策略是否与业绩挂钩,是否能够激励员工积极工作并提升绩效。
3.3 离职率分析通过对离职员工数量和离职率的分析,我们可以评估企业的员工流动性,找出离职率较高的部门,并分析可能的原因。
进一步,我们可以制定相应的留住人才的措施,减少离职率带来的招聘和培训成本。
4. 人工成本优化建议4.1 薪资策略优化通过对薪资水平的分析,我们可以提出以下优化建议:•对薪资水平过高的职位进行审查,考虑是否存在薪酬过度的情况。
•对薪资水平较低的职位进行评估,确保员工的薪资与其贡献相匹配,以避免人才流失。
•根据员工的绩效评估结果,调整绩效奖金的发放标准,以激励员工提升业绩。
4.2 员工福利优化通过分析员工津贴、补贴和其他福利待遇,我们可以提出以下优化建议:•评估津贴和补贴的发放标准,确保其与员工的工作负荷和贡献相匹配。
(1)入职成本:入职直接发生的直接成本包括招聘成本(招聘分摊费用,推荐费用例如猎头推荐费等)、入职试用期成本(试用期薪酬及五险一金等刚性支出),间接成本则包括公司管理费用(例如房租、办公用品等分摊费用)。
这里特别阐述一下招聘成本,这个看起来很简单实际上必须做好精确核算:招聘模式和渠道不同,会造成招聘成本的显著差异,通常而言企业制定《招聘计划》后发布招聘需求,但是通过何种渠道相关费用会不同:例如招聘会则涉及场地租赁费用,内部推荐则涉及推荐奖金,校园招聘则涉及差旅费和招待费;如果通过猎头则涉及猎头佣金(业界通常是入职人员年薪20%左右),对于应届生有的企业还涉及解决食宿、支付交通费或入职一次性奖励津贴等,这些都应纳入具体人员的成本中。
(2)在职成本:员工转正以后正式转为在职成本,主要分为人才培养成本和人才使用成本。
其中人才培养成本包括培训费用以及人才培养发生的相关费用;使用成本则包括工资、社保公积金、各种福利、各种劳动保护费用、各种补贴、奖金等。
●工资:按照《劳动合同法》依法支付员工工资这是企业法定义务,更是刚性支出,企业在支付员工工资时不能低于当地最低工资支付标准,此外很多企业制定了工资结构标准,例如基本工资、岗位工资、绩效工资等,这是有效控制薪酬成本的关键举措。
●福利:企业福利分为法定福利和公司特色福利两种:法定福利,主要指的是社保公积金,按照《社会保险法》依法为员工缴纳社保公积金这个是员工刚性支出,每个城市都有社保缴纳规定标准,只要雇佣员工这是刚性的直接的成本。
公司特色福利:福利是员工的间接报酬,设置各种福利,例如带薪休假、员工体检、交通补贴、商业保险、无息贷款等各种丰富的模式,核心是企业为增强员工吸引力。
●劳动保护费用:和员工劳动保护相关的费用,例如高温补贴等等,很多地区都有刚性的制度规定。
●补贴和奖金:从一定意义上,补贴和奖金是员工总薪酬的一部分,企业为了激励好员工,设置的岗位补贴(例如职务补贴)以及各种奖金(例如销售提成奖金、员工年终奖等)。
月度人力成本分析报告1. 引言本报告旨在对公司的人力成本进行分析与评估,以便更好地管理和控制人力资源开支。
本文档将提供对公司人力成本的详细分析,包括工资、福利、培训等方面的数据,同时提供一些改善和优化人力成本的建议。
2. 数据收集与整理为了准确分析人力成本,我们首先收集了以下数据:•公司员工的工资数据,包括基本工资、津贴、奖金等。
•公司的福利成本数据,如医疗保险、养老金、员工福利等。
•培训与发展的费用数据,包括培训课程、讲师费用等。
我们对这些数据进行了整理和分类,以便更好地进行分析。
3. 人力成本分析3.1 工资成本分析根据我们的数据收集,我们对公司的工资成本进行了分析。
以下是一些关键数据和指标:•平均工资:根据员工的工资总额和员工人数,我们计算出公司的平均工资水平。
这一指标能够反映公司整体的工资水平。
•高薪岗位分析:我们对公司高薪岗位的工资水平进行了分析,以便更好地了解公司高层管理人员和核心职位的薪酬情况。
•工资结构:我们对公司的工资结构进行了分析,包括基本工资、津贴、奖金等的比例和构成。
这有助于了解公司的薪酬体系和分配情况。
3.2 福利成本分析福利成本对于员工的吸引力和公司的竞争力非常重要。
以下是我们对公司福利成本的分析结果:•医疗保险:我们分析了公司的医疗保险费用,包括员工和公司的缴纳比例、报销范围等。
这有助于评估公司的医疗保险福利水平。
•养老金:我们分析了公司的养老金缴纳情况,包括员工和公司的缴纳比例、投资收益等。
这有助于评估公司的养老金福利水平。
•其他福利:我们还对公司的其他福利成本进行了分析,如员工活动、年度旅游、股票期权等。
这些福利可以提升员工的工作满意度和忠诚度。
3.3 培训与发展成本分析培训与发展对于员工的职业发展和公司的持续发展至关重要。
以下是我们对公司培训与发展成本的分析结果:•培训费用:我们分析了公司的培训费用,包括员工参加培训的人数、培训课程的费用等。
这有助于评估公司的培训投入和效果。
员工培训成本分析报告员工培训成本分析报告1. 引言在现代竞争激烈的商业环境中,员工培训被认为是提高组织竞争力和员工绩效的重要手段之一。
然而,培训活动所产生的成本也是组织需要考虑的重要因素之一。
本报告将对员工培训成本进行分析,以帮助组织更好地理解培训活动的投入产出关系。
2. 培训成本分类培训成本可以分为直接成本和间接成本两大类。
2.1 直接成本直接成本是指与培训活动直接相关的费用。
包括但不限于:- 培训师费用:培训师的薪酬和津贴。
- 培训材料费用:培训所需的教材、手册、PPT等制作和印刷费用。
- 培训设备费用:培训所需的电脑、投影仪、音响等设备的购置和维护费用。
- 培训场地费用:培训所需的会议室、培训中心等场地租金。
- 培训交通费用:培训师和参训员工的交通费用。
2.2 间接成本间接成本是指与培训活动间接相关的费用。
包括但不限于:- 员工离岗成本:员工参加培训期间无法从事正常工作所带来的生产力损失。
- 培训管理费用:培训活动的策划、组织、协调等管理费用。
- 培训评估费用:对培训效果进行评估所需的费用。
3. 培训成本分析方法培训成本可以通过以下方法进行分析:3.1 成本效益分析成本效益分析是通过比较培训活动的成本与其带来的效益来评估培训的投资回报率。
常用的指标包括培训后员工绩效提升、员工流动率降低、员工满意度提高等。
3.2 成本效率分析成本效率分析是通过比较培训活动的成本与其实际培训效果来评估培训的效率。
常用的指标包括培训活动的参与率、培训活动的满意度等。
4. 培训成本控制策略为了最大限度地提高培训活动的投入产出比,组织可以采取以下控制策略: 4.1 培训需求分析在进行培训活动前,对员工的培训需求进行全面的分析和评估,确保培训活动的针对性和有效性。
4.2 培训活动策划与管理建立科学合理的培训活动策划与管理机制,确保培训活动的高效运行和资源的合理利用。
4.3 培训效果评估对培训活动的效果进行定期评估,及时发现问题并采取措施进行改进,确保培训活动的效果最大化。