测定总氮时应注意的几个问题
- 格式:doc
- 大小:28.50 KB
- 文档页数:2
总氮的测定
根据国标GB 11894-1989碱性过硫酸钾消解的测定,有很多人反映曲线做不出来,以下具体操作。
1.容器问题:测定前,把试管提前泡在1+9的盐酸中,过夜,包括配
置试剂的烧杯,容量瓶以及比色皿,不要觉得麻烦,这真的很重要,等要测定的时候再拿出来洗,最后一遍要用一级水洗,可以不用烘干,因为溶剂是一级水,没有多大的影响。
2.试剂问题:有国外进口的过硫酸钾肯定是好的,没有可以用科密欧
的过硫酸钾和氢氧化钠,要用优级纯的,所有试剂均先配现用,氢氧化钠一定要冷了才可以倒入过硫酸钾中,过硫酸钾会比较难溶,剩下一点点不要了也没有关系。
用一级水定容。
3.消解的温度及时间:一般121℃,30min消解就可以了。
4.测定:消解出来要趁热将比色管中的溶液多混匀几次,充分消解,
然后自然冷却至室温,千万不要泡在水里冷,会有影响,等差不多了再配1+9的盐酸,加完试剂混匀后等10min在测,这个标准没有写到。
然后就是按照标准的波长进行测定,如果有没有双波长的分光光度计,要先测完一个波长再测另一个。
P:以上均是我网上搜集了很多资料,一步步试出来的,最后才成功的。
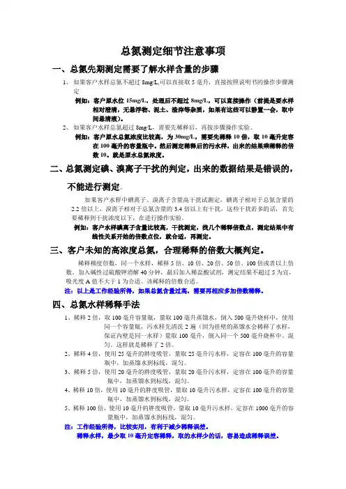
总氮测定细节注意事项一、总氮先期测定需要了解水样含量的步骤1、如果客户水样总氮不超过8mg/L,可以直接取5毫升,直接按照说明书的操作步骤测定例如:客户原水位15mg/L,处理后不超过8mg/L,可以直接操作(前提是要水样相对澄清,无悬浮物、泥土、渣滓等杂质,如果有这些可以静置一会,取中间悬清液)。
2、如果客户水样总氮超过8mg/L,需要先稀释后,再按步骤操作实验。
例如:客户原水总氮浓度比较高,为30mg/L,需要先稀释10倍,取10毫升定容在100毫升的容量瓶中。
然后测定稀释后的污水样,出来的结果乘稀释的倍数10。
就是原水总氮浓度。
二、总氮测定碘、溴离子干扰的判定,出来的数据结果是错误的,不能进行测定。
如果客户水样中碘离子、溴离子含量高干扰试测定,碘离子相对于总氮含量的2.2倍以上,溴离子相对于总氮含量的3.4倍以上有干扰,这些干扰若多的话,首先要稀释到干扰浓度以下,在进行操作实验。
例如:客户水样碘离子含量比较高,干扰测定,找几个稀释倍数点,测定结果中有线性关系开始的倍数点位,就合适,再测定。
三、客户未知的高浓度总氮,合理稀释的倍数大概判定。
稀释梯度倍数,同一个水样,稀释5倍、10倍、20倍、50倍、100倍或者以上倍数。
加入碱性过硫酸钾消解40分钟,最后加入稀盐酸试剂,测定结果不超过5为宜,吸光度A值不大于1为合适。
该稀释的倍数合适。
注:以上是工作经验所得,如果总氮含量过高,需要再相应多加倍数稀释。
四、总氮水样稀释手法1、稀释2倍,取100毫升容量瓶,量取100毫升蒸馏水,倒入500毫升烧杯中,使用同一个容量瓶,污水样先清洗2遍(因为挂壁的蒸馏水会稀释了水样,保证内壁是同一水样)量取100毫升,倒入同一个500毫升烧杯中。
混匀。
这样就是稀释了2倍。
2、稀释4倍,使用25毫升的胖度吸管,量取25毫升污水样,定容在100毫升的容量瓶中,加蒸馏水到标线,混匀。
3、稀释5倍,使用20毫升的胖度吸管,量取20毫升污水样,定容在100毫升的容量瓶中,加蒸馏水到标线,混匀。
.测定总氮的几个注意事项一、药剂空白高的问题,就需要提纯过硫酸钾。
提0.030造成药剂空白高主要原因是过硫酸钾纯度不够。
空白高于纯方法就是二次结晶过硫酸钾:摄氏度的水浴锅上加热(水浴的大烧杯中加入约800mL水,501L1.(可以同时做两份)在摄氏度以上会60摄氏度。
过硫酸钾在以免超过锅的温度要用温度计检测下是不是正常,60克过硫酸钾,用一滤纸盖在上面(避免污染),溶解速度慢,90分解)。
我的经验是先加入可以边做别的事边提纯,有空就去搅拌几下,全部溶解之后(速度较慢)。
用勺子逐渐向烧隔了近一小时多都不杯中加入过硫酸钾,一次不要加太多,溶了再加,直至不管怎样搅拌,能溶解为止(刚好有一丁点儿不能溶解最好),这个过程挺漫长。
并用皮筋扎2.把完全溶解的饱和溶液放在室温中自然冷却,用一干净的塑料袋包住烧杯口,的广口瓶紧,再放进冰箱里(调到最低温度),放置一晚上,重结晶。
建议同时用一个1L 放一瓶无氨水在冰箱里冷藏(用于冲洗用)。
重结晶一夜后,第二天早上拿出来立即倒掉上清液,重结晶的晶体会结成一块沉在瓶底,3.用冰好的无氨水清洗几但其实结构很松散,用钢勺什么的弄两下就离散开了,然后再清洗:遍,尽量不要让下面的结晶流失。
的无氨水,搅拌清洗后的烧杯里只剩下下面的结晶,向烧杯中加入约 400ML4.二次结晶:(看这次跟第一次结晶不同的是向烧杯中慢慢地加入无氨水,一开始可以一次稍多点水溶解,结晶的多少),剩下不多时要等久些,加的水也要少,直到有一丁点儿结晶不能溶解为止。
步骤(清洗)。
35.然后重复第2步骤(二次结晶)、第(烘的烧杯中,6.清洗后倒掉上清液,把结晶移入一250ML然后放入50摄氏度烘箱烘干即可烘干箱里的温度要用温度计检测是否正常)。
烘干箱里不要放入其它物品,以免再次污染。
度水浴锅上蒸干一时间较长,(我的烘了二天三夜)可以晚上放烘干箱里烘,白天放在50 定。
完全烘干后的药品跟原来的药品一样松散干燥,搅动会发出清脆的声音。
总氮测定注意事项总氮测定是指分析样品中所有氮的总含量,包括有机氮和无机氮。
总氮测定是环境监测、水质检测和农业科研等领域中常用的分析方法之一、下面将介绍总氮测定的注意事项。
1.样品的选择:在进行总氮测定前,样品的选择非常重要。
首先,要保证样品的代表性,即样品要与实际需要测定的样品尽可能接近。
其次,要预先了解样品的理化性质,特别是样品中可能含有的干扰物质。
如果样品中含有颜色较深的物质,可能会影响分析结果,需要进行预处理操作,如溶解、过滤等。
2.样品的保存:样品在采集后应尽快进行测定,以防止样品中的氮化物发生变化。
如果无法即时进行测定,应根据样品的性质选择适当的保存方法,如冷冻保存、加入保存剂等。
同时,要注意避免样品的腐败和污染。
3.分析方法的选择:总氮测定的方法有很多种,如气相色谱法、分子吸收光谱法、原子吸收光谱法等。
在选择分析方法时,要综合考虑测定的精度、准确度、分析时间、成本等因素。
不同的样品可能适用于不同的分析方法,需根据实际情况进行选择。
4.试剂的选用:试剂的质量直接影响到测定结果的准确性和可靠性。
选用的试剂应具备良好的稳定性和纯度,并且要严格按照方法要求进行配制。
同时,要注意试剂的保存条件,避免曝晒、高温和潮湿等不良环境。
5.仪器的校准和维护:对于进行总氮测定的仪器设备,要定期进行校准和维护,以确保其正常运行和准确性。
校准应根据仪器的特点和使用要求进行,通常会使用标准溶液进行校准。
同时,定期检查仪器的各项参数和部件,如温度、压力、气源、灯管等,确保其正常工作。
6.样品的制备:在进行总氮测定之前,通常需要对样品进行一系列的制备操作,以提高测定的准确性。
例如,样品的溶解、过滤、稀释、去除干扰物等操作。
在进行制备过程中,要控制各个步骤的操作条件,确保样品的代表性和可靠性。
7.数据的处理和分析:测定完成后,要对数据进行统计和分析。
首先,要对测定结果进行校正,消除实验误差和系统误差的影响。
其次,对测定结果进行统计分析,计算平均值、方差和标准偏差等参数。
测定总氮的几个注意事项一、药剂空白高的问题造成药剂空白高主要原因是过硫酸钾纯度不够。
空白高于0.030,就需要提纯过硫酸钾。
提纯方法就是二次结晶过硫酸钾:1.(可以同时做两份)在1L的大烧杯中加入约800mL水,50摄氏度的水浴锅上加热(水浴锅的温度要用温度计检测下是不是正常,以免超过60摄氏度。
过硫酸钾在60摄氏度以上会分解)。
我的经验是先加入90克过硫酸钾,用一滤纸盖在上面(避免污染),溶解速度慢,可以边做别的事边提纯,有空就去搅拌几下,全部溶解之后(速度较慢)。
用勺子逐渐向烧杯中加入过硫酸钾,一次不要加太多,溶了再加,直至不管怎样搅拌,隔了近一小时多都不能溶解为止(刚好有一丁点儿不能溶解最好),这个过程挺漫长。
2.把完全溶解的饱和溶液放在室温中自然冷却,用一干净的塑料袋包住烧杯口,并用皮筋扎紧,再放进冰箱里(调到最低温度),放置一晚上,重结晶。
建议同时用一个1L的广口瓶放一瓶无氨水在冰箱里冷藏(用于冲洗用)。
3.重结晶一夜后,第二天早上拿出来立即倒掉上清液,重结晶的晶体会结成一块沉在瓶底,但其实结构很松散,用钢勺什么的弄两下就离散开了,然后再清洗:用冰好的无氨水清洗几遍,尽量不要让下面的结晶流失。
4.二次结晶:清洗后的烧杯里只剩下下面的结晶,向烧杯中加入约400ML的无氨水,搅拌溶解,这次跟第一次结晶不同的是向烧杯中慢慢地加入无氨水,一开始可以一次稍多点水(看结晶的多少),剩下不多时要等久些,加的水也要少,直到有一丁点儿结晶不能溶解为止。
5.然后重复第2步骤(二次结晶)、第3步骤(清洗)。
6.清洗后倒掉上清液,把结晶移入一250ML的烧杯中,然后放入50摄氏度烘箱烘干即可(烘箱里的温度要用温度计检测是否正常)。
烘干箱里不要放入其它物品,以免再次污染。
烘干时间较长,(我的烘了二天三夜)可以晚上放烘干箱里烘,白天放在50度水浴锅上蒸干一定。
完全烘干后的药品跟原来的药品一样松散干燥,搅动会发出清脆的声音。
·49水质分析中总氮测定的常见问题及解决方法文_陶路 焦作市环境监测站摘要:生活污水、农田排水及含氮工业废水直接进入水体后,使水体中有机氮和无机氮含量大幅增加,与磷类物质一起引起水体富营养化,导致水体异味甚至恶臭;渗入地下,引起地下饮用水亚硝酸根离子含量剧增,诱发该地人群癌症多发。
总氮是衡量水体的重要指标之一,因此总氮的准确分析,显得尤为重要。
就水质分析中总氮测定的常见问题及解决办法,结合实践工作经验展开具体阐述。
关键词: 水质分析;总氮测定;解决方法Some Problems and Solutions for T otal Nitrogen Determination in Water Quality AnalysisTao Lu[ Abstract ] The concentrations of organic nitrogen and inorganic nitrogen increase greatly after the sewage, farmland drainage and nitrogen-containing industrial wastewater enter the surface water, together with the phosphorus material, which will result in water eutrophication and alienation of water odor. There will be a sharp increase of nitrite ions in underground drinking water when wastewater infiltrates into soil,therefore leading to the high incidence of cancer in local inhabitants. As one of the important indexes to assessement of water quality , the accurate analysis of total nitrogen is very important. In this paper, some problems and solutions of total nitrogen determination in water quality analysis, combined with practical work experience are elaborated .[ Key words ] water quality analysis; total nitrogen determination;solutions1 水质分析中总氮测定的常见问题1.1 实验环境及实验用水受污染实验环境的污染,主要是由挥发性气体和沉降粒子引起的。
实用科技实验室测定水中总氮的注意事项马玉坤赵伟(黑龙江省环境监测中心站)摘要:总氮是实验室中常见的测定项目,主要采用碱性过硫酸钾消解紫外分光光度法。
此方法虽简单,易操作。
但测定结果往往受很多因素影响,本文通过多年经验总结试验过程中的几点影响因素及注意事项。
以提高数据的准确性及可靠性。
关键词:总氮过硫酸钾空白值影响因素注意事项0引言《水和废水监测分析方法》(第四版)中关于水中总氮的测定方法有两种。
过硫酸钾氧化紫外分光光度法和气象分子吸收光谱法。
日常实验主要采用前者。
前者所需试剂少、设备简单、且操作步骤少而得到广泛应用。
但此方法对实验条件、试剂等有较高要求。
且实验本身受很多因素影响。
其中以空白值的偏高对实验结果的影响最为严重。
本文按着实验步骤,对每一步进行分析,结合本人实验经验,总结实验中的要点,及注意事项。
1实验用水《水和废水监测分析方法》(第四版)中关于无氨水的要求是每升水中加入0.1ml浓硫酸,蒸馏。
收集馏出液于玻璃容器中或用新制备的去离子水。
曹群[1]通过实验分析表明用去离子水和蒸馏水替代无氨水,将使空白值增大,增加实验误差。
本人通过多年实验经验总结新制的无氨水随着放置时间的增长,其空白值增大。
因此对于实验用无氨水最好随用随制。
新制的无氨水在2周内使用一般均无问题。
同一批蒸馏水,经过蒸馏处理的无氨水好于去离子水好于蒸馏水。
2试剂本实验试剂较少,主要用到碱性过硫酸钾和1+9盐酸。
其中主要以过硫酸钾对实验结果影响最大。
因不同厂家生产的过硫酸钾品质有所不同,即使同为AR级,但其中纯度仍有很大差别。
所以购买的试剂应提前做试剂空白实验。
使试剂对空白及检测结果的影响降到最低。
同时,试剂最好现用现配。
随着存放时间延长,试剂空白也会增大,影响测定。
一般过硫酸钾配置后三天内使用无任何问题。
一周左右空白稍高。
但仍可使用。
两周以上就不能使用,需要重新配置了。
3玻璃器皿的清洗实验用25mL的比色管应选择同一厂家同一批次。
总氮测定仪操作时应注意的问题在环境水质分析中,总氮是衡量水质的重要指标之一、总氮的测定方法一般使用过硫酸钾氧化,将氮化合物转变成硝酸盐后,再采用紫外分光光度法、气相分子吸收光谱法等进行测定。
目前总氮测定仪执行的国家标准HJ636—2023《水质总氮的测定过硫酸钾氧化紫外分光光度法》明确规定空白试验的校正吸光度应小于0.030、但很多一线检测人员在实际操作总氮测定仪的过程中空白吸光度经常超出标准上限,致使实验失败,今天我们就和大家探讨一下水质监测中总氮空白偏高问题。
用总氮测定仪测定总氮的过程中,要消除碱性过硫酸钾的影响,过硫酸钾和氢氧化钠是非常重要的试剂。
总氨分析中,空白值和样品的最终结果受过硫酸钾试剂纯度的影响很大,因此,对过硫酸钾试剂的要求非常苛刻。
氢氧化钠的纯度也对空白值有明显的影响,建议在实验前按标准上给出的方法,测定出氢氧化钠的含氮量,以防使用了不合格的产品影响实验结果。
总氮测定仪操作时应注意的问题:1、选用密合性良好的玻璃具塞比色管;使用压力蒸汽消毒器时,应等自然冷却后才能开阀放气,以免比色管塞蹦出;使用压力蒸汽消毒器时,应配备调压器,便于温度调控。
2、所用玻璃器皿先用浓度(1+9)盐酸浸洗后,然后用自来水冲洗后,再用无氨水冲洗。
3、必须使用分析纯以上的过硫酸钾试剂,且使用新的过硫酸钾试剂前必须进行空白检验,当空白吸光度大于0.05时,最好提纯经检验合格后再使用。
4、无氨水可以用密理博超纯水机制得的二次水(电阻率为18.2MΩ∙cm);也可用通过强酸型阳离子交换树脂柱流出的去离子水。
5、在进行水样分析时,取样量应满足其中的总氮含量介于20-80IIg之间的要求。
6、在用总氮测定仪测定样品时,应选择双波长同时测定波长220、275nm吸光值,以免在测定过程中由于频繁转换波长而使仪器不稳定造成测定误差。
7、测定悬浮物较多的水样时,在过硫酸钾氧化加酸后仍浑浊时,遇到此种情况,可采取延长静置时间沉淀或用离心机分离,然后取上清液进行上机测定,否则样品测试值会严重偏低。
HJ636-2012测定总氮的那些讲究
一、测定原理
在120-124℃环境下,过硫酸钾作为氧化剂,将水中氨氮、亚硝酸盐和大部分的有机氮化学物转化为硝酸盐,然后利用双波长测定法消除干扰,测定硝酸盐氮的吸光度与浓度的关系。
二、方法的适用性
检测下限0.05mg/l,测定范围为0.20-7.00mg/L,浓度较高的污水等需要稀释处理。
三、干扰因素
1、浸泡比色管的1+9盐酸需要择期更换,否则浸泡无效,比色管污染将导致空白较高以及测定失真,特别是标准曲线的准确绘制;
2、比色管需要细致清洗、现洗现用,所用所有纯水需要无氨;
3、配置碱性过硫酸钾时,需要采用高级别的试剂才能使结果接近真值,氢氧化钠与过硫酸钾要分开配置,只有2种试剂恢复常温时才能混合定容,否则氢氧化钠等温度偏高影响试剂活性,也影响定容;
4、标样与标液移取必须采用高精度的移液管操作;
5、放入蒸汽锅之前需要用布包好别色管,保证反应过程的不受干扰;
6、正式反应前,应利用蒸汽锅排气3min左右,使里面打造无氨环境再关闭阀门;
7、对于蒸汽锅建议定期排水,再换入新鲜的纯水,以减少环境含氮对实验的影响;
8、反应结束后,需要等其自然冷却,测定前上下颠倒摇匀;
9、加入盐酸后应该立即测定,测定前尽量无氨水浸泡1cm的石英比色皿;
10、公式计算时,必须要需要注意A220需要减去2倍A275的吸光值,笔者认为A220处的干扰吸收大约是A275处的2倍,并非常规双波长测定中的相等;
最后,笔者想说的是,总氮测定完成后,根据反应原理,常规来说要大于亚硝酸盐与氨氮值之和,如若不符需要找寻相关原因。
总氮的另一个难度在于空白偏高,需要整个实验过程中多加留意,从操作以及试剂等方面找寻原因,最后同样祝您实验顺利。
收稿日期:2008-12-10作者简介:冯博,女,辽宁省水环境监测中心鞍山分中心,助理工程师水资源研究 第30卷第1期(总第110期)2009年3月水 质水质分析中总氮测定的常见问题及解决方法冯 博 卢 丹(辽宁水环境监测中心鞍山分中心,辽宁鞍山114000)摘 要:在水质分析中,根据G B11894-89检测总氮含量,从仪器、试剂、操作方法及过程等方面进行分析,通过实验数据比对,提出常见问题及解决办法,以达到水质监测的目的。
关键词:总氮;过硫酸钾;无氨水;紫外分光光度计随着水体富营养化的日益加重,水质中总氮、总磷的脱除和监测成为当今环保的重要课题,总氮是判断地表水、饮用水和水源污染程度的重要指标之一。
在水质分析中,碱性过硫酸钾消解紫外分光光度法广泛应用于总氮的测定,其操作步骤比较简单,试剂少,通常情况下易于操作,但过程要求苛刻,易产生曲线、空白值、吸光度等多方面问题。
对此,我们通过实验及数据比对,针对以上问题进行阐述。
1 实验条件的控制(1)严格按照GB 11894-89进行,保证每个步骤不受污染。
(2)不能在有使用氨水的实验环境下进行。
(3)所用玻璃器皿都要经过1+9盐酸浸泡,并用无氨水冲洗2~3遍。
(4)消解过程应完全密闭。
(5)使用石英比色皿,若比色皿脏污,用1+9盐酸浸泡或无水乙醇擦拭。
2 实验影响因素2.1 过硫酸钾试剂对曲线影响采用两个不同厂生产过的过硫酸钾进行曲线对比实验,分析所得结果见图1。
从图1可看出使用A 厂生产的碱性过硫酸钾吸光度数据所得标准曲线完全不呈线性。
排除机器故障及操作问题,结论为药品问题。
采用B 厂家生产的过硫酸钾分析所得数据计算所的两条标准曲线分别为y =-0.001+0.109x,y =0.009+0.093x 均合格。
通过标样检定,两条曲线测得标样含量分别为1.45m g /L 、1.49mg /L,达到合格要求,并符合允许误差范围。
结论为作总氮曲线实验得出,本方法对过硫酸钾要求非常严格,直接影响实验结果。
130一、前言水体中直接进入的农田排水、生活污水及含氮工业废水,可明显增大无机氮和有机氮在水体中的含量,与磷类物质共同造成水体富营养化,使水体呈现出异味。
向地表以下渗入,可使地下饮用水中迅速升高亚硝酸根离子含量,造成此区域范围的人群提高癌症发病率。
二、水质分析中比较常见的总氮测定问题1.污染实验环境及实验用水沉降粒子和挥发性气体可能造成实验环境污染,总氮实验室不能在同一化验室存在的分析项目用硝酸、氨水及铵盐类试剂。
主要采用无氨水作为实验用水,采用的无氨水是由去离子水进行新制备的或添加硫酸蒸馏,将中间馏出液收集起来。
存放时间较长的无氨水,由于将含氮杂质溶解,造成相对偏高的实验空白值,所以应现用时根据要求现制。
2.试剂纯度与要求不符试验空白吸光值对总氮测定结果与试剂纯度具有较大的影响,过硫酸钾、氢氧化钠不超过0.0005%的含氮量,空白试验A220-2A275应确保不超过0.03,比该值大时,而且没有污染实验用水的条件下,对过硫酸钾和氢氧化钠试剂纯度、污染高压蒸汽灭菌器及器皿等情况综合考虑。
为使试验空白值降低,采用优级纯规格的试剂。
如果过硫酸钾达不到所需纯度或存放时间较长而产生杂质,应对其进行提纯。
采取的主要提纯方法为:不超过50℃进行加热溶解,采用50℃预热的器材进行过滤,冷却滤液到4℃进行重结晶,将溶液部分完全弃掉。
对上述操作重复进行,通常重结晶提纯2次,过硫酸钾纯度与要求相符,再保持50℃烘干过硫酸钾结晶体后将其装瓶以备使用。
3.碱性过硫酸钾溶液不再具有氧化性根据国标方法的相关要求:在聚乙烯瓶内存放的碱性过硫酸钾溶液能够进行1周时间的储存。
但有关实验结果显示,存放环境在4℃时,碱性过硫酸钾溶液虽然容易发生结晶,经三周时间后,采用50℃水浴对其进行搅拌溶解后,符合标准曲线及空白值的相关要求。
所以,应尽可能将碱性过硫酸钾溶液冷藏在4摄氏度环境条件下,使其氧化性得到最大程度的保持。
4.不正确的取样及稀释方法因碱性过硫酸钾消解紫外分光光度法只有0.2—7毫克/升之间较窄的测定范围,应稀释测定浓度较高的很多废水。
测定总氮时应注意的几个问题
1、试剂的配制、存放
碱性过硫酸钾的配制过程十分重要,掌握不好,会影响消解效果,对测定结果产生一定的影响。
GB 11894—89中关于碱性过硫酸钾的配制,只是简单的说将过硫酸钾和氢氧化钠溶于水中,并未作其它要求。
实际上,过硫酸钾的溶解速度非常慢,若要加快溶解,绝对不能盲目加热,即使加热,也最好采用水浴加热法,且水浴温度一定要低于60℃,否则过硫酸钾会分解失效。
配制该溶液时,可分别称取过硫酸钾和氢氧化钠,两者分开配制,再混合定容,或者先配制氢氧化钠溶液,待其温度降到室温后再加入过硫酸钾溶解。
若二者在一只烧杯中溶于水,应缓慢加水,同时搅拌,防止氢氧化钠放热使溶液温度过高引起局部过硫酸钾失效。
过硫酸钾的存放也要注意,应避免与还原性物质、硫、磷等混合存放,另外,过硫酸钾易吸潮,放出氧气,因此,为防止失效,要将其放在干燥的试剂橱中。
2、无氨水的制备
实验过程对水的要求非常严格,普通的蒸馏水往往还达不到实验要求。
这时需再做二次加工以得到无氨水。
在用蒸馏法制备无氨水时,GB11894—89中指出:“弃去前50ml馏出液,然后将馏出液收集在带有玻璃塞的玻璃瓶中”。
根据笔者的工作经验,仅仅弃去前50ml馏出液是不够的。
举个例子说,如果蒸出1 000ml的无氨水,先前蒸出的200ml馏出液都要弃去,最后蒸出的200ml馏出液也要弃去,只保留中间蒸出的无氨水待用,否则,重蒸无氨水的空白值往往还不如制备之前的普通蒸馏水空白值好。
3、实验室环境
总氮的分析应在无氨的实验室环境中进行,室内不应含有扬尘、石油类及其它的氮化合物,绝对不能在分析氨氮等氮类项目的实验室中做总氮项目的分析,所使用的试剂、玻璃器皿等也要单独存放,避免交*污染,影响空白值。
4、玻璃器皿的洗涤
所使用的玻璃器皿应先用(1+9)盐酸浸泡后,再用无氨水冲洗数次才能使用,否则,也会造成空白值偏高或平行性较差的情况。
5、消解温度、压力的控制
对于使用医用手提蒸气灭菌器的实验室,因测定压力为1.1~1.4kg/cm2,温度为120℃~124℃,此时可以安装一个稳压器,将压力控制在该范围,这样就省去了通过人为切断电源控制的麻烦,稳定且省力。
消解时,GB11894—89中要求达到规定温度压力后即开始计时,而笔者的经验是,达到规定温度压力后应当先放气使压力表指针回零,再次达到规定温度压力后再计时。
或者直接打开放气阀加热一段时间,待蒸气灭菌器内的冷空气被彻底赶尽、放出热蒸气后再关闭放气阀消解,并且将消解温度控制在123℃,这样测定结果最为理想。
6、比色时的注意事项
该项目的测定涉及两个波长(220nm和275nm),有条件的实验室可采用双光路紫外分光光度计,其优点是方便快速、可以避免反复调整波长产生测量误差,皿间误差也能自动修正。
如果没有双光路的光度计,建议在测定完一组样品的同一波长后,再调整到另一波长,统一测定,不要测完一个样品的两个吸光度后再换另一个样品,这样反复调整波长会引起一定的测量误差。
7、试剂的选择
碱性过硫酸钾消解紫外分光光度法测定总氮的过程中,过硫酸钾是至关重要的试剂。
首先,试剂的纯度关系到空白值的高低、测定结果的准确度。
一般普通分析纯过硫酸钾的总氮含量最高不超过0.005%,但由于试剂质量存在差异,有些厂家、批次的试剂含氮量常常达不到这个要求,致使空白值偏高。
另外,分析纯氢氧化钠的氮化合物含量虽然大大低于过硫酸钾的含氮量,但也要仔细选择。
笔者在工作中就曾遇到过将过硫酸钾溶液与氢氧化钠溶液混合成碱性过硫酸钾溶液时,竟散发出氨水气味的现象,这说明试剂的纯度不够。
因此,有条件的话建议使用优级纯或基准试剂,尽量降低试剂中的含氮量,从而降低实验空白值。
b
若实验的空白值不够理想,则需要对实验用水及试剂进行检验,以选择出含氮量最低的水和试剂,获得理想的空白值。
笔者的经验是,若每换一种水、每换一个厂家、一个批次的过硫酸钾、氢氧化钠试剂就全过程做一遍总氮,将是相当麻烦的,而且最终还往往难以得出结论。
以下是笔者在工作中总结出的一点简便的方法,仅供参考。
8.1 水的检验:将所有待选的实验用水分别装入石英比色皿中,分别在220nm和275nm波长处测其吸光度,按A220nm-2A275nm对对吸光度进行修正,以修正后吸光度值最小的水为实验用水。
8.2 试剂的检验:将所有待检的过硫酸钾、氢氧化钠按其在实验时消解定容后的溶液中的含量分别配成相应浓度的溶液,以此溶液作为样品,分别测定其氨氮、硝酸盐氮的吸光度,择其吸光度最低者而用即可,若有必要,也可进一步计算其氮含量。
这里有必要强调的是硝酸盐氮的检验。
若采用酚二磺酸分光光度法测定,步骤稍为繁琐,建议可以参考《水和废水监测分析方法》第四版中提到的紫外分光光度法,会更简便。
笔者前面提到的配好后呈氨水味的碱性过硫酸钾溶液,就是通过试剂检验,确定是其中的过硫酸钾试剂氨氮含量太高而决定将其弃用的。