环境条件和环境试验国家标准
- 格式:ppt
- 大小:263.00 KB
- 文档页数:46
CNAS-CL01-A025检测和校准实验室能力认可准则在校准领域的应用说明Application of Laboratory Accreditation Criteria inthe Field of Calibration中国合格评定国家认可委员会前言校准实验室是中国合格评定国家认可委员会(CNAS)对实验室的认可领域之一。
该领域涉及对测量设备进行校准和以保证计量溯源性为目的进行的测量活动。
本文件是CNAS根据校准实验室的特点而对CNAS-CL01:2018《检测和校准实验室能力认可准则》作的进一步说明,并不增加或减少该准则的要求。
本文件与CNAS-CL01:2018《检测和校准实验室能力认可准则》同时使用。
在结构编排上,本文件章、节的条款号和条款名称均采用CNAS-CL01中章、节的条款号和条款名称,对CNAS-CL01应用说明的具体内容在对应条款后给出。
本文件包含1个资料性附录和1个规范性附录。
本文件代替CNAS-CL25:2014《检测和校准实验室能力认可准则在校准领域的应用说明》本次修订主要根据CNAS-CL01:2018《检测和校准实验室能力认可准则》,对章节号重新进行了编排,并对部分内容做了修订,以使其与CNAS-CL01:2018的规定相协调。
本次修订还按照CNAS的统一要求调整了文件编号。
检测和校准实验室能力认可准则在校准领域的应用说明1范围本文件适用于申请和已获CNAS认可的校准实验室。
本文件的附录A适用于实施现场校准的校准实验室。
2规范性引用文件下列文件中对于本文件的应用是必不可少的。
凡是注日期的引用文件仅注日期的版本适用于本文件。
凡是不注日期的引用文件,其最新版本(包括修改单)适用于本文件。
2.1CNAS-CL01《检测和校准实验室能力认可准则》2.2CNAS-RL02《能力验证规则》2.3CNAS-CL01-G003《测量不确定度的要求》2.4 CNAS-R01《认可标识使用和认可状态声明规则》2.5JJF 1071《国家计量校准规范编写规则》2.6JJF1033《计量标准考核规范》2.7JJF 1139《计量器具检定周期确定原则和方法》2.8ILAC G24《测量仪器校准周期的确定指南》3术语和定义本文件采用ISO/IEC 17000和ISO/IEC指南99(VIM)中界定的术语和定义。
国家标准(GB)可靠性、环境试验相关国家标准GB 2421—1999 电工电子产品环境试验规程总则GB 2422—1995 电工电子产品环境试验术语GB/T 2423.1—2001 电工电子产品基本环境试验规程试验A:低温试验方法GB/T 2423.1—2001 电子电子产品环境试验第1部分:试验方法试验A:低温GB/T 2423.2—2001 电工电子产品基本环境试验规程试验B:高温试验方法GB/T 2423.3—1993 电工电子产品基本环境试验规程试验Ca:恒定湿热试验方法GB/T 2423.4—1993 电工电子产品环基本境试验规程试验Db:交变湿热试验方法GB/T 2423.5—1995 电工电子产品环境试验第2部分:试验方法试验Ea和导则:冲击GB/T 2423.6—1995 电工电子产品环境试验第2部分:试验方法试验Eb和导则:碰撞GB/T 2423.7—1995 电工电子产品环境试验第2部分:试验方法试验Ec和导则:倾跌与翻倒GB/T 2423.8—1995 电工电子产品环境试验第2部分:试验方法试验Ed:自由跌落GB/T 2423.9—2001 电工电子产品基本环境试验规程试验Cb:设备用恒定湿热试验方法GB/T 2423.9—2001 电工电子产品环境试验第2部分:试验方法试验Cb:设备用恒定湿热GB/T 2423.10—1995 电工电子产品环境试验第2部分:试验方法试验Fc和导则:振动(正弦)GB/T 2423.11-1997 电工电子产品环境试验第2部分: 试验方法试验Fd: 宽频带随机振动一般要求GB/T 2423.12-1997 电工电子产品环境试验第2部分: 试验方法试验Fda: 宽频带随机振动高再现性GB/T 2423.13-1997 电工电子产品环境试验第2部分: 试验方法试验Fdb: 宽频带随机振动中再现性GB/T 2423.14-1997 电工电子产品环境试验第2部分: 试验方法试验Fdc: 宽频带随机振动低再现性GB/T 2423.15-1995 电工电子产品环境试验第二部分: 试验方法试验Ga和导则: 稳态加速度GB/T 2423.15—1995 电工电子产品环境试验第2部分:试验方法试验Ga和导则:稳态加速度GB/T 2423.16—1999 电工电子产品环境试验第2部分: 试验方法试验J和导则: 长霉GB/T 2423.17-1993 电工电子产品基本环境试验规程试验Ka: 盐雾试验方法GB/T 2423.18—1985(2000)电工电子产品基本环境试验规程试验Kb:交变盐雾试验方法(氯化钠溶液)GB/T 2423.18—2000 电工电子产品环境试验第2部分:试验试验Kb:盐雾,交变(氯化钠溶液)GB 2423.19-1981 电工电子产品基本环境试验规程试验Kc: 接触点和连接件的二氧化硫试验方法GB 2423.20-1981 电工电子产品基本环境试验规程试验Kd: 接触点和连接件的硫化氢试验方法GB/T 2423.21—1991 电工电子产品基本环境试验规程试验M:低气压试验方法GB/T 2423.22—2002 电工电子产品基本环境试验规程试验N:温度变化试验方法GB/T 2423.23—1995 电工电子产品环境试验试验Q:密封GB/T 2423.24—1995 电工电子产品环境试验第2部分:试验方法试验Sa:模拟地面上的太阳辐射GB/T 2423.25—1992 电工电子产品基本环境试验规程试验Z/AM:低温/低气压综合试验GB/T 2423.26—1992 电工电子产品基本环境试验规程试验Z/BM:高温/低气压综合试验GB/T 2423.27—1981 电工电子产品基本环境试验规程试验Z/AMD:低温/低气压/湿热连续综合试验方法GB/T 2423.28—1982 电工电子产品基本环境试验规程试验T:锡焊试验方法GB 2423.29-1982 电工电子产品基本环境试验规程试验U:引出端及整体安装强度GB/T 2423.30—1999 电工电子产品基本环境试验规程试验XA:在清洗剂中浸渍GB/T 2423.30-1999 电工电子产品环境试验第2部分试验方法试验XA和导则:在清洗剂中金字GB/T 2423.31—1985 电工电子产品基本环境试验规程倾斜和摇摆试验方法GB/T 2423.32—1985 电工电子产品基本环境试验规程试验润湿称量法可焊性试验方法GB/T 2423.33—1982(1989)电工电子产品基本环境试验规程试验Kca:高浓度二氧化硫试验方法GB/T 2423.34—1986 电工电子产品基本环境试验规程试验Z/AD:温度/湿度综合循环试验方法GB/T 2423.35—1986 电工电子产品基本环境试验规程试验Z/Afc:散热和非散热试验样品的低温/振动(正弦)综合试验方法GB/T 2423.36—1986 电工电子产品基本环境试验规程试验Z/BFc:散热和非散热试验样品的高温/振动(正弦)综合试验方法GB/T 2423.37—1989 电工电子产品基本环境试验规程试验L:沙尘试验方法GB/T 2423.38—1990 电工电子产品基本环境试验规程试验R:水试验方法GB/T 2423.39—1990 电工电子产品基本环境试验规程试验Ee:弹跳试验方法GB/T 2423.40—1997 电工电子产品环境试验第二部分:试验方法试验Cx:未饱和高压蒸汽恒定湿热GB/T 2423.41—1994 电工电子产品基本环境试验规程风压试验GB/T 2423.42—1995 电工电子产品环境试验低温/低气压/振动(正弦)综合试验方法GB/T 2423.43—1995 电工电子产品环境试验第二部分:试验方法元件、设备和其他产品在冲击、碰撞、振动和稳态加速度等动力学试验中的安装要求和导则GB/T 2423.43-1995 电工电子产品环境试验第二部分: 试验方法元件、设备和其他产品在冲击(Ea) 、碰撞(Eb) 、振动(Fc和Fb)和稳态加速度(Ca)等动力学试验中的安装要求和导则GB/T 2423.44-1995 电工电子产品环境试验第二部分: 试验方法试验Eg: 撞击弹簧锤GB/T 2423.45-1997 电工电子产品环境试验第2部分:试验方法试验Z/ABDM:气候顺序GB/T 2423.46-1997 电工电子产品环境试验第2部分:试验方法试验Ef:撞击摆锤GB/T 2423.47-1997 电工电子产品环境试验第2部分: 试验方法试验Fg: 声振GB/T 2423.48-1997 电工电子产品环境试验第2部分: 试验方法试验Ff: 振动—时间历程法GB/T 2423.49-1997 电工电子产品环境试验第2部分: 试验方法试验Fe: 振动—正弦拍频法GB/T 2423.50-1999 电工电子产品环境试验第2部分:试验方法试验Cy:恒定湿热主要用于元件的加速试验GB/T 2423.51-2000 电工电子产品环境试验第2部分试验方法试验Ke 流动混合气体腐蚀试验GB/T 2424.1-1989 电工电子产品基本环境试验规程高温低温试验导则GB/T 2424.2-1993 电工电子产品基本环境试验规程湿热试验导则GB/T 2424.10-1993 电工电子产品基本环境试验规程大气腐蚀加速试验的通用导则GB/T 2424.11-1982 电工电子产品基本环境试验规程接触点和连接件的二氧化硫试验导则GB/T 2424.12-1982 电工电子产品基本环境试验规程接触点和连接件的硫化氢试验导则GB/T 2424.13-1981 电工电子产品基本环境试验规程温度变化试验导则GB/T 2424.14-1993 电工电子产品环境试验第2部份:试验方法太阳辐射试验导则GB/T 2424.15-1992 电工电子产品基本环境试验规程温度/低气压综合试验导则GB/T 2424.17-1995 电工电子产品环境试验锡焊试验导则GB/T 2424.19-1984 电工电子产品基本环境试验规程模拟贮存影响的环境试验导则GB/T 2424.20-1985 电工电子产品基本环境试验规程倾斜和摇摆试验导则GB/T 2424.21-1985 电工电子产品基本环境试验规程润湿称量法可焊性试验导则GB/T 2424.22-1986 电工电子产品基本环境试验规程温度(低温、高温)和振动(正弦)综合试验导则GB/T 2424.23-1990 电工电子产品基本环境试验规程水试验导则GB/T 2424.24-1995 电工电子产品环境试验温度(低温、高温)和振动(正弦)综合试验导则GB/T 2424.25-2000 电工电子产品环境试验第3部份:试验导则地震试验方法第2部分试验方法电工电子产品环境试验国家标准汇编GB 3836.11—1991 爆炸性环境用防爆电气设备最大试验安全间隙测定方法GB 3836.12—1991 爆炸性环境用防爆电气设备气体或蒸气混合物按照其最大试验安全间隙和最小点燃电流的分级GB 4793.1-1995 测量、控制和试验室用电气设备的安全要求第1部分:通用要求GB 4793.2-2001 测量、控制及实验室用电气设备的安全电工测量和试验用手持电流钳的特殊要求GB 4793.5-2001 测量、控制及实验室用电气设备的安全电工测量和试验用手持探头的特殊要求GB 7251.1-1997 低压成套开关设备和控制设备第一部分: 型式试验和部分型式试验成套设备GB/T 14598.13-1998 量度继电器和保护装置的电气干扰试验第1部分 1MHz脉冲群干扰试验GB/T 19183.5—2003 电子设备机械结构户外机壳第3部分:机柜和箱休的气候、机械试验及安全要求GB/T 2317.2—2000 电力金具电晕和无线电干扰试验GB/T 15174-1994 可靠性增长大纲GB/T 7289-1987 可靠性、维修性与有效性预计报告编写指南GB/T 3187-1994 可靠性、维修性术语GB/T 7826-1987 系统可靠性分析技术失效模式和效应分析(FMEA)程序GB/T 7827-1987 可靠性预计程序GB/T 7828-1987 可靠性设计评审GB/T 7829-1987 故障树分析程序GB/T 4888-1985 故障树名词术语和符号GB/T 5329-1985 试验筛与筛分试验术语GB 4793.1-1995 测量、控制和试验室用电气设备的安全要求第1部分:通用要求GB/T 2689.1-1981 恒定应力寿命试验和加速寿命试验方法总则GB/T 2689.2-1981 寿命试验和加速寿命试验的图估计法 (用于威布尔分布) GB/T 2689.3-1981 寿命试验和加速寿命试验的简单线性无偏估计法 (用于威布尔分布)GB/T 2689.4-1981 寿命试验和加速寿命试验的最好线性无偏估计法 (用于威布尔分布)GB/T 4677.14-1988 印制板蒸汽-氧气加速老化试验方法GB/T 9586-1988 荧光数码显示管加速寿命试验方法GB/T 5170.1-1995 电工电子产品环境试验设备基本参数检定方法总则GB/T 5170.2-1996 电工电子产品环境试验设备基本参数检定方法温度试验设备GB/T 5170.5-1996 电工电子产品环境试验设备基本参数检定方法湿热试验设备GB/T 5170.8-1996 电工电子产品环境试验设备基本参数检定方法盐雾试验设备GB/T 5170.9-1996 电工电子产品环境试验设备基本参数检定方法太阳辐射试验设备GB/T 5170.10-1996 电工电子产品环境试验设备基本参数检定方法高低温低气压试验设备GB/T 5170.11-1996 电工电子产品环境试验设备基本参数检定方法腐蚀气体试验设备GB 5170.13-1985 电工电子产品环境试验设备基本参数检定方法振动(正弦) 试验用机械振动台GB 5170.14-1985 电工电子产品环境试验设备基本参数检定方法振动(正弦) 试验用电动振动台GB 5170.15-1985 电工电子产品环境试验设备基本参数检定方法振动(正弦) 试验用液压振动台GB 5170.16-1985 电工电子产品环境试验设备基本参数检定方法恒加速度试验用离心式试验机GB 5170.17-1987 电工电子产品环境试验设备基本参数检定方法低温/低气压/湿热综合顺序试验设备GB 5170.18-1987 电工电子产品环境试验设备基本参数检定方法温度/湿度组合循环试验设备GB 5170.19-1989 电工电子产品环境试验设备基本参数检定方法温度/振动(正弦) 综合试验设备GB 5170.20-1990 电工电子产品环境试验设备基本参数检定方法水试验设备GB 2423.1-1989 电工电子产品基本环境试验规程试验A:低温试验方法GB 2423.16-1990 电工电子产品基本环境试验规程试验J:长霉试验方法GB 2423.18-1985 电工电子产品基本环境试验规程试验Kb:交变盐雾试验方法(氯化钠溶液)GB 2423.19-1981 电工电子产品基本环境试验规程试验Kc:接触点和连接件的二氧化硫试验方法GB 2423.20-1981 电工电子产品基本环境试验规程试验Kd:接触点和连接件的硫化氢试验方法GB 2423.21-1991 电工电子产品基本环境试验规程试验M:低气压试验方法GB 2423.2-1989 电工电子产品基本环境试验规程试验B:高温试验方法GB 2423.22-1987 电工电子产品基本环境试验规程试验N:温度变化试验方法GB 2423.27-1981 电工电子产品基本环境试验规程试验Z/AMD:低温/低气压/湿热连续综合试验方法GB 2423.28-1982 电工电子产品基本环境试验规程试验T:锡焊试验方法GB 2423.29-1982 电工电子产品基本环境试验规程试验U:引出端及整体安装强度GB 2423.30-1982 电工电子产品基本环境试验规程试验XA:在清洗剂中浸渍GB 2423.31-1985 电工电子产品基本环境试验规程倾斜和摇摆试验方法GB 2423.32-1985 电工电子产品基本环境试验规程润湿称量法可焊性试验方法GB 2423.33-1989 电工电子产品基本环境试验规程试验Kca:高浓度二氧化硫试验方法GB 2423.34-1986 电工电子产品基本环境试验规程试验Z/AD:温度/湿度组合循环试验方法GB 2423.35-1986 电工电子产品基本环境试验规程试验Z/AFc:散热和非散热试验样品的低温/振动(正弦)综合试验方法GB 2423.36-1986 电工电子产品基本环境试验规程试验Z/BFc:散热和非散热样品的高温/振动(正弦)综合试验方法GB 2423.37-1989 电工电子产品基本环境试验规程试验L:砂尘试验方法GB 2423.38-1990 电工电子产品基本环境试验规程试验R:水试验方法GB 2423.39-1990 电工电子产品基本环境试验规程试验Ee:弹跳试验方法GB 2423.9-1989 电工电子产品基本环境试验规程试验Cb:设备用恒定湿热试验方法GB/T 2423.10-1995 电工电子产品环境试验第二部分:试验方法试验Fc和导则:振动(正弦)GB/T 2423.11-1997 电工电子产品环境试验第2部分:试验方法试验Fd:宽频带随机振动一般要求GB/T 2423.12-1997 电工电子产品环境试验第2部分:试验方法试验Fda:宽频带随机振动高再现性GB/T 2423.13-1997 电工电子产品环境试验第2部分:试验方法试验Fdb:宽频带随机振动中再现性GB/T 2423.14-1997 电工电子产品环境试验第2部分:试验方法试验Fdc:宽频带随机振动低再现性GB/T 2423.15-1995 电工电子产品环境试验第二部分:试验方法试验Ga和导则:稳态加速度GB/T 2423.17-1993 电工电子产品基本环境试验规程试验Ka:盐雾试验方法GB/T 2423.23-1995 电工电子产品环境试验试验Q:密封GB/T 2423.24-1995 电工电子产品环境试验第二部分:试验方法试验Sa:模拟地面上的太阳辐射GB/T 2423.25-1992 电工电子产品基本环境试验规程试验Z/AM:低温/低气压综合试验GB/T 2423.26-1992 电工电子产品基本环境试验规程试验Z/BM:高温/低气压综合试验GB/T 2423.3-1993 电工电子产品基本环境试验规程试验Ca:恒定湿热试验方法GB/T 2423.40-1997 电工电子产品环境试验第2部分:试验方法试验Cx:未饱和高压蒸汽恒定湿热GB/T 2423.41-1994 电工电子产品基本环境试验规程风压试验方法GB/T 2423.4-1993 电工电子产品基本环境试验规程试验Db:交变湿热试验方法GB/T 2423.42-1995 电工电子产品环境试验低温/低气压/振动(正弦)综合试验方法GB/T 2423.43-1995 电工电子产品环境试验第二部分:试验方法元件、设备和其他产品在冲击(Ea)、碰撞(Eb)、振动(Fc和Fb)和稳态加速度(Ca)等动力学试验中的安装要求和导则GB/T 2423.44-1995 电工电子产品环境试验第二部分:试验方法试验Eg:撞击弹簧锤GB/T 2423.45-1997 电工电子产品环境试验第2部分:试验方法试验Z/ABDM:气候顺序GB/T 2423.46-1997 电工电子产品环境试验第2部分:试验方法试验Ef:撞击摆锤GB/T 2423.47-1997 电工电子产品环境试验第2部分:试验方法试验Fg:声振GB/T 2423.48-1997 电工电子产品环境试验第2部分:试验方法试验Ff:振动—时间历程法GB/T 2423.49-1997 电工电子产品环境试验第2部分:试验方法试验Fe:振动—正弦拍频法GB/T 2423.5-1995 电工电子产品环境试验第二部分:试验方法试验Ea和导则:冲击GB/T 2423.6-1995 电工电子产品环境试验第二部分:试验方法试验Eb和导则:碰撞GB/T 2423.7-1995 电工电子产品环境试验第二部分:试验方法试验Ec和导则:倾跌与翻倒(主要用于设备型样品)GB/T 2423.8-1995 电工电子产品环境试验第二部分:试验方法试验Ed:自由跌落仪器卷GB/T 2423.18-2000 电工电子产品环境试验第2部分:试验试验Kb:盐雾,交变(氯化钠溶液)GB/T 2423.25-1992 电工电子产品基本环境试验规程试验Z/AM:低温/低气压综合试验GB/T 2423.51-2000 电工电子产品环境试验第2部分:试验方法试验Ke:流动混合气体腐蚀试验开关电器、旋转电机、电线电缆卷GB/T 2423.1-1989 电工电子产品基本环境试验规程试验A:低温试验方法GB/T 2423.16-1999 电工电子产品环境试验第2部分:试验方法试验J和导则:长霉GB/T 2423.2-1989 电工电子产品基本环境试验规程试验B:高温试验方法GB/T 2423.29-1999 电工电子产品环境试验第2部分:试验方法试验U:引出端及整体安装件强度GB/T 2423.30-1999 电工电子产品环境试验第2部分:试验方法试验XA和导则:在清洗剂中浸渍GB/T 2423.3-1993 电工电子产品基本环境试验规程试验Ca:恒定湿热试验方法GB/T 2423.4-1993 电工电子产品基本环境试验规程试验Db:交变湿热试验方法GB/T 2423.50-1999 电工电子产品环境试验第2部分:试验方法试验Cy:恒定湿热主要用于元件的加速试验GB/T 2423.5-1995 电工电子产品环境试验第二部分:试验方法试验Ea和导则:冲击GB/T 2423.6-1995 电工电子产品环境试验第二部分:试验方法试验Eb和导则:碰撞GB/T 2423.7-1995 电工电子产品环境试验第二部分:试验方法试验Ec和导则:倾跌与翻倒(主要用于设备型样品)GB/T 2423.8-1995 电工电子产品环境试验第二部分:试验方法试验Ed:自由跌落。
GJB 1037A-2004单轴轴摆式伺线加速度计试验方法1 范围本标准适用于陆、海、空、天等各种载体的惯性导航、惯性制导和调平系统中所使用的各种非陀螺单轴摆式伺服加速度计(以下简称加速度计)的试验。
其他类型的加速度计如振梁加速度计、线位移加速度计、微机械加速计等可参考使用。
2 规范性引用文件下列文件中的条款通过本标准的引用而成为本标准的条款。
凡是注日期的引用文件,其随后所有的修改单(不包括勘误的内容)或修订版均不适用于本标准,然而,鼓励根据本标准达成协议的各方研究是否可以使用这些文件的最新版本。
凡是不注日期的引用文件,其最新版本适用于本标准。
GJB 151 军用设备和分系统电磁发射和敏感度要求GJB 151 军用设备和分系统电磁发射和敏感度测量IEEE Std 836-2001 线加速度计精密离心机试验规范3 术语和定义下列术语和定义适用于本标准。
3.1艾伦方差Allan variance表示一个时间上连续的数据系列其相邻数据组对平均时间的平均方差。
而术语“艾伦方差”更确切的叫法应是“艾伦方差的平方根”。
3.2功率谱密度PSD用来表示作为正负频率函数的加速度计输出噪声的方差,以g2/Hz表示。
通常用数据的快速傅立叶变换(FFT)整体的或频率的幅值平方的平均值来计算。
3.3自旋修正系数spin correction coefficient当加速度计绕平行于输入基准轴且通过其角速度有效质心作用有角速度时,加速度计输出的偏值变化与角速度平方之间的比例系数。
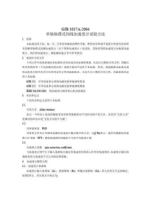
4加速度计模型方程4.1 加速度计基准轴加速度计输入基准轴(IA),摆基准轴(PA)和输出基准轴(OA)的方向用右手定则确定,如图1所示。
用矢量式可表示为:图1 加速度计的基准轴4.2 模型方程加速度计的模型方程是表达加速度计的输出E 与沿加速度计基准轴作用的加速度、角速度之间的数学关系式,见公式(1)~(3):式(1)~(3)中:''111022{()(1())K K i i i oq i i E K K sign a sign a a k a a 2323o p p o ip i p i i k a k a a a k a a .22.}io i o po p o pp oo spin i p ang accel o p o k a a k a a k a k a k k ………………………….(1) [()]/spin i p c k j j pr p ………………………………………………………...…(2) .[()]/ang accel o c k j pr p ……………………………………………..……………..(3) E——加速度计输出,输出单位为伏特(V )、毫安(mA )、脉冲数每秒(s -1)等;K 1——标度因数,单位为伏特每重力加速度(V/g )、毫安每重力加速度(mA/g )、脉冲数/秒每重力加速度(s -1/g )等;K 0——偏值,单位为重力加速度(g );K ’o ——偏值不对称性,单位为重力加速度(g );K ’1——标度因数不对称性;a i ,a p ,a o ——分别为沿IA ,PA和OA 轴作用的加速度,单位为重力加速度(g ); +1,a 1>0;sign(a i )—符号函数,为 -1, a 1<0;0,a 1=0K 2——二阶非线性系数,单位为重力加速度每平方重力加速度(g/g 2); K 3——三阶非线性系数,单位为重力加速度每平方重力加速度(g/g 3);δ0——输入轴相对于输入基准轴IA 绕输出基准轴OA 的安装误差,单位为弧度(rad ); δp ——输入轴相对于输入基准轴IA 绕摆基准轴PA 的安装误差,单位为弧度(rad );Kip 、Kio 、Kpo——交叉耦合系数,单位为重力加速度每平方重力加速度(g/g 2); K PP 、K OO ——交叉轴非线性系数,单位为重力加速度每立方重力加速度(g/g 3);K spin ——自旋修正系数,单位为重力加速度弧度每秒的平方(g/(rad/s)2);K ang.accel ——角加速度系数,单位为重力加速度每弧度每秒的平方(g/(rad/s)2);ωi 、ωp 、ωo ——分别为沿IA ,PA 和OA 轴作用的角速度分量,单位为弧度每秒(rad/s ); J I 、J P 、J O ——摆相对于支承中心的转动惯量,单位为克厘米平方(g·cm 2);输入基准轴(IA )输出基准轴(OA )摆基准轴(PA )p——摆性,等于摆的质量乘以摆的质心到支承中心的距离,单位为克厘米(g·cm);r c——从支承中心到假设的输入加速度在摆上的作用点之间的距离,单位为厘米(cm);——噪声和非模型化等误差,单位为重力加速度(g)。
国家标准(GB)可靠性、环境试验相关国家标准GB 2421—1999 电工电子产品环境试验规程总则GB 2422—1995 电工电子产品环境试验术语GB/T 2423.1—2001 电工电子产品基本环境试验规程试验A:低温试验方法GB/T 2423.1—2001 电子电子产品环境试验第1部分:试验方法试验A:低温GB/T 2423.2—2001 电工电子产品基本环境试验规程试验B:高温试验方法GB/T 2423.3—1993 电工电子产品基本环境试验规程试验Ca:恒定湿热试验方法GB/T 2423.4—1993 电工电子产品环基本境试验规程试验Db:交变湿热试验方法GB/T 2423.5—1995 电工电子产品环境试验第2部分:试验方法试验Ea和导则:冲击GB/T 2423.6—1995 电工电子产品环境试验第2部分:试验方法试验Eb和导则:碰撞GB/T 2423.7—1995 电工电子产品环境试验第2部分:试验方法试验Ec和导则:倾跌与翻倒GB/T 2423.8—1995 电工电子产品环境试验第2部分:试验方法试验Ed:自由跌落GB/T 2423.9—2001 电工电子产品基本环境试验规程试验Cb:设备用恒定湿热试验方法GB/T 2423.9—2001 电工电子产品环境试验第2部分:试验方法试验Cb:设备用恒定湿热GB/T 2423.10—1995 电工电子产品环境试验第2部分:试验方法试验Fc和导则:振动(正弦)GB/T 2423.11-1997 电工电子产品环境试验第2部分: 试验方法试验Fd: 宽频带随机振动一般要求GB/T 2423.12-1997 电工电子产品环境试验第2部分: 试验方法试验Fda: 宽频带随机振动高再现性GB/T 2423.13-1997 电工电子产品环境试验第2部分: 试验方法试验Fdb: 宽频带随机振动中再现性GB/T 2423.14-1997 电工电子产品环境试验第2部分: 试验方法试验Fdc: 宽频带随机振动低再现性GB/T 2423.15-1995 电工电子产品环境试验第二部分: 试验方法试验Ga和导则: 稳态加速度GB/T 2423.15—1995 电工电子产品环境试验第2部分:试验方法试验Ga和导则:稳态加速度GB/T 2423.16—1999 电工电子产品环境试验第2部分: 试验方法试验J和导则: 长霉GB/T 2423.17-1993 电工电子产品基本环境试验规程试验Ka: 盐雾试验方法GB/T 2423.18—1985(2000)电工电子产品基本环境试验规程试验Kb:交变盐雾试验方法(氯化钠溶液)GB/T 2423.18—2000 电工电子产品环境试验第2部分:试验试验Kb:盐雾,交变(氯化钠溶液)GB 2423.19-1981 电工电子产品基本环境试验规程试验Kc: 接触点和连接件的二氧化硫试验方法GB 2423.20-1981 电工电子产品基本环境试验规程试验Kd: 接触点和连接件的硫化氢试验方法GB/T 2423.21—1991 电工电子产品基本环境试验规程试验M:低气压试验方法GB/T 2423.22—2002 电工电子产品基本环境试验规程试验N:温度变化试验方法GB/T 2423.23—1995 电工电子产品环境试验试验Q:密封GB/T 2423.24—1995 电工电子产品环境试验第2部分:试验方法试验Sa:模拟地面上的太阳辐射GB/T 2423.25—1992 电工电子产品基本环境试验规程试验Z/AM:低温/低气压综合试验GB/T 2423.26—1992 电工电子产品基本环境试验规程试验Z/BM:高温/低气压综合试验GB/T 2423.27—1981 电工电子产品基本环境试验规程试验Z/AMD:低温/低气压/湿热连续综合试验方法GB/T 2423.28—1982 电工电子产品基本环境试验规程试验T:锡焊试验方法GB 2423.29-1982 电工电子产品基本环境试验规程试验U:引出端及整体安装强度GB/T 2423.30—1999 电工电子产品基本环境试验规程试验XA:在清洗剂中浸渍GB/T 2423.30-1999 电工电子产品环境试验第2部分试验方法试验XA和导则:在清洗剂中金字GB/T 2423.31—1985 电工电子产品基本环境试验规程倾斜和摇摆试验方法GB/T 2423.32—1985 电工电子产品基本环境试验规程试验润湿称量法可焊性试验方法GB/T 2423.33—1982(1989)电工电子产品基本环境试验规程试验Kca:高浓度二氧化硫试验方法GB/T 2423.34—1986 电工电子产品基本环境试验规程试验Z/AD:温度/湿度综合循环试验方法GB/T 2423.35—1986 电工电子产品基本环境试验规程试验Z/Afc:散热和非散热试验样品的低温/振动(正弦)综合试验方法GB/T 2423.36—1986 电工电子产品基本环境试验规程试验Z/BFc:散热和非散热试验样品的高温/振动(正弦)综合试验方法GB/T 2423.37—1989 电工电子产品基本环境试验规程试验L:沙尘试验方法GB/T 2423.38—1990 电工电子产品基本环境试验规程试验R:水试验方法GB/T 2423.39—1990 电工电子产品基本环境试验规程试验Ee:弹跳试验方法GB/T 2423.40—1997 电工电子产品环境试验第二部分:试验方法试验Cx:未饱和高压蒸汽恒定湿热GB/T 2423.41—1994 电工电子产品基本环境试验规程风压试验GB/T 2423.42—1995 电工电子产品环境试验低温/低气压/振动(正弦)综合试验方法GB/T 2423.43—1995 电工电子产品环境试验第二部分:试验方法元件、设备和其他产品在冲击、碰撞、振动和稳态加速度等动力学试验中的安装要求和导则GB/T 2423.43-1995 电工电子产品环境试验第二部分: 试验方法元件、设备和其他产品在冲击(Ea) 、碰撞(Eb) 、振动(Fc和Fb)和稳态加速度(Ca)等动力学试验中的安装要求和导则GB/T 2423.44-1995 电工电子产品环境试验第二部分: 试验方法试验Eg: 撞击弹簧锤GB/T 2423.45-1997 电工电子产品环境试验第2部分:试验方法试验Z/ABDM:气候顺序GB/T 2423.46-1997 电工电子产品环境试验第2部分:试验方法试验Ef:撞击摆锤GB/T 2423.47-1997 电工电子产品环境试验第2部分: 试验方法试验Fg: 声振GB/T 2423.48-1997 电工电子产品环境试验第2部分: 试验方法试验Ff: 振动—时间历程法GB/T 2423.49-1997 电工电子产品环境试验第2部分: 试验方法试验Fe: 振动—正弦拍频法GB/T 2423.50-1999 电工电子产品环境试验第2部分:试验方法试验Cy:恒定湿热主要用于元件的加速试验GB/T 2423.51-2000 电工电子产品环境试验第2部分试验方法试验Ke 流动混合气体腐蚀试验GB/T 2424.1-1989 电工电子产品基本环境试验规程高温低温试验导则GB/T 2424.2-1993 电工电子产品基本环境试验规程湿热试验导则GB/T 2424.10-1993 电工电子产品基本环境试验规程大气腐蚀加速试验的通用导则GB/T 2424.11-1982 电工电子产品基本环境试验规程接触点和连接件的二氧化硫试验导则GB/T 2424.12-1982 电工电子产品基本环境试验规程接触点和连接件的硫化氢试验导则GB/T 2424.13-1981 电工电子产品基本环境试验规程温度变化试验导则GB/T 2424.14-1993 电工电子产品环境试验第2部份:试验方法太阳辐射试验导则GB/T 2424.15-1992 电工电子产品基本环境试验规程温度/低气压综合试验导则GB/T 2424.17-1995 电工电子产品环境试验锡焊试验导则GB/T 2424.19-1984 电工电子产品基本环境试验规程模拟贮存影响的环境试验导则GB/T 2424.20-1985 电工电子产品基本环境试验规程倾斜和摇摆试验导则GB/T 2424.21-1985 电工电子产品基本环境试验规程润湿称量法可焊性试验导则GB/T 2424.22-1986 电工电子产品基本环境试验规程温度(低温、高温)和振动(正弦)综合试验导则GB/T 2424.23-1990 电工电子产品基本环境试验规程水试验导则GB/T 2424.24-1995 电工电子产品环境试验温度(低温、高温)和振动(正弦)综合试验导则GB/T 2424.25-2000 电工电子产品环境试验第3部份:试验导则地震试验方法第2部分试验方法电工电子产品环境试验国家标准汇编GB 3836.11—1991 爆炸性环境用防爆电气设备最大试验安全间隙测定方法GB 3836.12—1991 爆炸性环境用防爆电气设备气体或蒸气混合物按照其最大试验安全间隙和最小点燃电流的分级GB 4793.1-1995 测量、控制和试验室用电气设备的安全要求第1部分:通用要求GB 4793.2-2001 测量、控制及实验室用电气设备的安全电工测量和试验用手持电流钳的特殊要求GB 4793.5-2001 测量、控制及实验室用电气设备的安全电工测量和试验用手持探头的特殊要求GB 7251.1-1997 低压成套开关设备和控制设备第一部分: 型式试验和部分型式试验成套设备GB/T 14598.13-1998 量度继电器和保护装置的电气干扰试验第1部分 1MHz脉冲群干扰试验GB/T 19183.5—2003 电子设备机械结构户外机壳第3部分:机柜和箱休的气候、机械试验及安全要求GB/T 2317.2—2000 电力金具电晕和无线电干扰试验GB/T 15174-1994 可靠性增长大纲GB/T 7289-1987 可靠性、维修性与有效性预计报告编写指南GB/T 3187-1994 可靠性、维修性术语GB/T 7826-1987 系统可靠性分析技术失效模式和效应分析(FMEA)程序GB/T 7827-1987 可靠性预计程序GB/T 7828-1987 可靠性设计评审GB/T 7829-1987 故障树分析程序GB/T 4888-1985 故障树名词术语和符号GB/T 5329-1985 试验筛与筛分试验术语GB 4793.1-1995 测量、控制和试验室用电气设备的安全要求第1部分:通用要求GB/T 2689.1-1981 恒定应力寿命试验和加速寿命试验方法总则GB/T 2689.2-1981 寿命试验和加速寿命试验的图估计法 (用于威布尔分布) GB/T 2689.3-1981 寿命试验和加速寿命试验的简单线性无偏估计法 (用于威布尔分布)GB/T 2689.4-1981 寿命试验和加速寿命试验的最好线性无偏估计法 (用于威布尔分布)GB/T 4677.14-1988 印制板蒸汽-氧气加速老化试验方法GB/T 9586-1988 荧光数码显示管加速寿命试验方法GB/T 5170.1-1995 电工电子产品环境试验设备基本参数检定方法总则GB/T 5170.2-1996 电工电子产品环境试验设备基本参数检定方法温度试验设备GB/T 5170.5-1996 电工电子产品环境试验设备基本参数检定方法湿热试验设备GB/T 5170.8-1996 电工电子产品环境试验设备基本参数检定方法盐雾试验设备GB/T 5170.9-1996 电工电子产品环境试验设备基本参数检定方法太阳辐射试验设备GB/T 5170.10-1996 电工电子产品环境试验设备基本参数检定方法高低温低气压试验设备GB/T 5170.11-1996 电工电子产品环境试验设备基本参数检定方法腐蚀气体试验设备GB 5170.13-1985 电工电子产品环境试验设备基本参数检定方法振动(正弦) 试验用机械振动台GB 5170.14-1985 电工电子产品环境试验设备基本参数检定方法振动(正弦) 试验用电动振动台GB 5170.15-1985 电工电子产品环境试验设备基本参数检定方法振动(正弦) 试验用液压振动台GB 5170.16-1985 电工电子产品环境试验设备基本参数检定方法恒加速度试验用离心式试验机GB 5170.17-1987 电工电子产品环境试验设备基本参数检定方法低温/低气压/湿热综合顺序试验设备GB 5170.18-1987 电工电子产品环境试验设备基本参数检定方法温度/湿度组合循环试验设备GB 5170.19-1989 电工电子产品环境试验设备基本参数检定方法温度/振动(正弦) 综合试验设备GB 5170.20-1990 电工电子产品环境试验设备基本参数检定方法水试验设备GB 2423.1-1989 电工电子产品基本环境试验规程试验A:低温试验方法GB 2423.16-1990 电工电子产品基本环境试验规程试验J:长霉试验方法GB 2423.18-1985 电工电子产品基本环境试验规程试验Kb:交变盐雾试验方法(氯化钠溶液)GB 2423.19-1981 电工电子产品基本环境试验规程试验Kc:接触点和连接件的二氧化硫试验方法GB 2423.20-1981 电工电子产品基本环境试验规程试验Kd:接触点和连接件的硫化氢试验方法GB 2423.21-1991 电工电子产品基本环境试验规程试验M:低气压试验方法GB 2423.2-1989 电工电子产品基本环境试验规程试验B:高温试验方法GB 2423.22-1987 电工电子产品基本环境试验规程试验N:温度变化试验方法GB 2423.27-1981 电工电子产品基本环境试验规程试验Z/AMD:低温/低气压/湿热连续综合试验方法GB 2423.28-1982 电工电子产品基本环境试验规程试验T:锡焊试验方法GB 2423.29-1982 电工电子产品基本环境试验规程试验U:引出端及整体安装强度GB 2423.30-1982 电工电子产品基本环境试验规程试验XA:在清洗剂中浸渍GB 2423.31-1985 电工电子产品基本环境试验规程倾斜和摇摆试验方法GB 2423.32-1985 电工电子产品基本环境试验规程润湿称量法可焊性试验方法GB 2423.33-1989 电工电子产品基本环境试验规程试验Kca:高浓度二氧化硫试验方法GB 2423.34-1986 电工电子产品基本环境试验规程试验Z/AD:温度/湿度组合循环试验方法GB 2423.35-1986 电工电子产品基本环境试验规程试验Z/AFc:散热和非散热试验样品的低温/振动(正弦)综合试验方法GB 2423.36-1986 电工电子产品基本环境试验规程试验Z/BFc:散热和非散热样品的高温/振动(正弦)综合试验方法GB 2423.37-1989 电工电子产品基本环境试验规程试验L:砂尘试验方法GB 2423.38-1990 电工电子产品基本环境试验规程试验R:水试验方法GB 2423.39-1990 电工电子产品基本环境试验规程试验Ee:弹跳试验方法GB 2423.9-1989 电工电子产品基本环境试验规程试验Cb:设备用恒定湿热试验方法GB/T 2423.10-1995 电工电子产品环境试验第二部分:试验方法试验Fc和导则:振动(正弦)GB/T 2423.11-1997 电工电子产品环境试验第2部分:试验方法试验Fd:宽频带随机振动一般要求GB/T 2423.12-1997 电工电子产品环境试验第2部分:试验方法试验Fda:宽频带随机振动高再现性GB/T 2423.13-1997 电工电子产品环境试验第2部分:试验方法试验Fdb:宽频带随机振动中再现性GB/T 2423.14-1997 电工电子产品环境试验第2部分:试验方法试验Fdc:宽频带随机振动低再现性GB/T 2423.15-1995 电工电子产品环境试验第二部分:试验方法试验Ga和导则:稳态加速度GB/T 2423.17-1993 电工电子产品基本环境试验规程试验Ka:盐雾试验方法GB/T 2423.23-1995 电工电子产品环境试验试验Q:密封GB/T 2423.24-1995 电工电子产品环境试验第二部分:试验方法试验Sa:模拟地面上的太阳辐射GB/T 2423.25-1992 电工电子产品基本环境试验规程试验Z/AM:低温/低气压综合试验GB/T 2423.26-1992 电工电子产品基本环境试验规程试验Z/BM:高温/低气压综合试验GB/T 2423.3-1993 电工电子产品基本环境试验规程试验Ca:恒定湿热试验方法GB/T 2423.40-1997 电工电子产品环境试验第2部分:试验方法试验Cx:未饱和高压蒸汽恒定湿热GB/T 2423.41-1994 电工电子产品基本环境试验规程风压试验方法GB/T 2423.4-1993 电工电子产品基本环境试验规程试验Db:交变湿热试验方法GB/T 2423.42-1995 电工电子产品环境试验低温/低气压/振动(正弦)综合试验方法GB/T 2423.43-1995 电工电子产品环境试验第二部分:试验方法元件、设备和其他产品在冲击(Ea)、碰撞(Eb)、振动(Fc和Fb)和稳态加速度(Ca)等动力学试验中的安装要求和导则GB/T 2423.44-1995 电工电子产品环境试验第二部分:试验方法试验Eg:撞击弹簧锤GB/T 2423.45-1997 电工电子产品环境试验第2部分:试验方法试验Z/ABDM:气候顺序GB/T 2423.46-1997 电工电子产品环境试验第2部分:试验方法试验Ef:撞击摆锤GB/T 2423.47-1997 电工电子产品环境试验第2部分:试验方法试验Fg:声振GB/T 2423.48-1997 电工电子产品环境试验第2部分:试验方法试验Ff:振动—时间历程法GB/T 2423.49-1997 电工电子产品环境试验第2部分:试验方法试验Fe:振动—正弦拍频法GB/T 2423.5-1995 电工电子产品环境试验第二部分:试验方法试验Ea和导则:冲击GB/T 2423.6-1995 电工电子产品环境试验第二部分:试验方法试验Eb和导则:碰撞GB/T 2423.7-1995 电工电子产品环境试验第二部分:试验方法试验Ec和导则:倾跌与翻倒(主要用于设备型样品)GB/T 2423.8-1995 电工电子产品环境试验第二部分:试验方法试验Ed:自由跌落仪器卷GB/T 2423.18-2000 电工电子产品环境试验第2部分:试验试验Kb:盐雾,交变(氯化钠溶液)GB/T 2423.25-1992 电工电子产品基本环境试验规程试验Z/AM:低温/低气压综合试验GB/T 2423.51-2000 电工电子产品环境试验第2部分:试验方法试验Ke:流动混合气体腐蚀试验开关电器、旋转电机、电线电缆卷GB/T 2423.1-1989 电工电子产品基本环境试验规程试验A:低温试验方法GB/T 2423.16-1999 电工电子产品环境试验第2部分:试验方法试验J和导则:长霉GB/T 2423.2-1989 电工电子产品基本环境试验规程试验B:高温试验方法GB/T 2423.29-1999 电工电子产品环境试验第2部分:试验方法试验U:引出端及整体安装件强度GB/T 2423.30-1999 电工电子产品环境试验第2部分:试验方法试验XA和导则:在清洗剂中浸渍GB/T 2423.3-1993 电工电子产品基本环境试验规程试验Ca:恒定湿热试验方法GB/T 2423.4-1993 电工电子产品基本环境试验规程试验Db:交变湿热试验方法GB/T 2423.50-1999 电工电子产品环境试验第2部分:试验方法试验Cy:恒定湿热主要用于元件的加速试验GB/T 2423.5-1995 电工电子产品环境试验第二部分:试验方法试验Ea和导则:冲击GB/T 2423.6-1995 电工电子产品环境试验第二部分:试验方法试验Eb和导则:碰撞GB/T 2423.7-1995 电工电子产品环境试验第二部分:试验方法试验Ec和导则:倾跌与翻倒(主要用于设备型样品)GB/T 2423.8-1995 电工电子产品环境试验第二部分:试验方法试验Ed:自由跌落。
2023年第2号国家市场监督管理总局(国家标准化管理委员会)批准《液压传动连接 试验方法 第3部分:软管总成》等535项推荐性国家标准和2项国家标准修改单,现予以公告。
关于批准发布《液压传动连接 试验方法 第3部分:软管总成》等535项推荐性国家标准和2项国家标准修改单的公告中华人民共和国国家标准公 告国家市场监督管理总局 国家标准化管理委员会二〇二三年五月二十三日一、国家标准序列国家标准编号国 家 标 准 名 称代替标准号实施日期1GB/T 7939.3-2023液压传动连接 试验方法 第3部分:软管总成GB/T 7939-20082023-12-012GB/T 14034.2-2023液压传动连接 金属管接头 第2部分:37°扩口式2023-12-013GB/T 14034.4-2023液压传动连接 金属管接头 第4部分:60°锥形2023-12-014GB/T 33636-2023气动 用于塑料管的插入式管接头GB/T 33636-20172023-05-235GB/T 42534.1-2023流体传动系统及元件 参考词典规范 第1部分:组织结构概述2023-12-016GB/T 42534.2-2023流体传动系统及元件 参考词典规范 第2部分:气动产品类与特性的定义2023-12-017GB/T 22466-2023索引编制规则(总则)GB/T 22466-20082023-12-018GB/T 5338.1-2023系列1集装箱 技术要求和试验方法 第1部分:通用集装箱GB/T 5338-20022023-09-019GB/T 17272.1-2023集装箱在船舶上的信息 第1部分:箱位坐标代码GB/T 17272.1-19982023-09-01 10GB/T 17272.2-2023集装箱在船舶上的信息 第2部分:电传数据代码GB/T 17272.2-19982023-09-01 11GB/T 18433-2023航空货运保温集装箱热性能要求GB/T 18433-20012023-09-01 12GB/T 42684-2023集装箱电子箱封技术规范2023-09-01 13GB/T 5703-2023用于技术设计的人体测量基础项目GB/T 5703-20102023-12-01 14GB/T 16251-2023工作系统设计的人类工效学原则GB/T 16251-20082023-12-01 15GB/T 23698-2023三维扫描人体测量方法的一般要求GB/T 23698-20092023-12-0116GB/T 4798.3-2023环境条件分类 环境参数组分类及其严酷程度分级 第3部分:有气候防护场所固定使用GB/T 4798.3-20072023-12-0117GB/T 4798.4-2023环境条件分类 环境参数组分类及其严酷程度分级 第4部分:无气候防护场所固定使用GB/T 4798.4-20072023-12-0118GB/T 14092.1-2023机械产品环境条件 第1部分:湿热GB/T 14092.1-20092023-12-01 19GB/T 14092.2-2023机械产品环境条件 第2部分:寒冷GB/T 14092.2-20092023-12-01 20GB/T 27889-2023船舶和海上技术 导航术语、缩略语、图形符号和概念GB/T 27889-20112023-12-0121GB/T 21228.2-2023声学 表面声散射特性 第2部分:自由场方向性扩散系数测量2023-12-0122GB/T 42552.1-2023声学 小楼板模块测量覆面层撞击声改善量的实验室方法 第1部分:重质密实楼板2023-12-0123GB/T 42559-2023声学 干涉型光纤水听器相移灵敏度测量2023-12-01 24GB/T 42604-2023真空技术 真空计 热阴极电离真空计规范2023-05-23 25GB/T 4502-2023轿车轮胎性能室内试验方法GB/T 4502-20162023-12-01 26GB/T 30195-2023轿车轮胎耐撞击性能试验方法 摆锤法GB/T 30195-20132023-12-0127GB/T 30256-2023节能量测量和验证技术要求 电机系统GB/T 30256-2013,GB/T 30257-20132023-12-0128GB/T 42628-2023机床安全 金属锯床2023-12-01 29GB/T 3785.1-2023电声学 声级计 第1部分:规范GB/T 3785.1-20102023-12-01 30GB/T 3785.2-2023电声学 声级计 第2部分:型式评价试验GB/T 3785.2-20102023-12-01 31GB/T 42553-2023电声学 确定声级计自由场响应修正值的方法2023-12-0132GB/T 21972.2-2023起重及冶金用变频调速三相异步电动机技术条件 第2部分:YZP系列起重及冶金用变频调速三相异步电动机(轴流风机冷却)(机座号:100~400)GB/T 21972.2-20122023-12-0133GB/T 21972.3-2023起重及冶金用变频调速三相异步电动机技术条件 第3部分:YZP系列起重及冶金用变频调速三相异步电动机(离心风机冷却)(机座号100~400)GB/T 21972.3-20132023-12-0134GB/T 26237.5-2023信息技术 生物特征识别数据交换格式 第5部分:人脸图像数据GB/T 26237.5-20142023-12-0135GB/T 26237.11-2023信息技术 生物特征识别数据交换格式 第11部分:处理过的签名/签字动态数据2023-12-0136GB/T 26237.13-2023信息技术 生物特征识别数据交换格式 第13部分:声音数据2023-12-0137GB/T 26237.14-2023信息技术 生物特征识别数据交换格式 第14部分:DNA数据GB/T 26237.14-20192023-12-0138GB/T 28826.3-2023信息技术 公用生物特征识别交换格式框架 第3部分:维护者格式规范2023-12-0139GB/T 29268.7-2023信息技术 生物特征识别性能测试和报告 第7部分:卡上生物特征识别比对算法测试2023-12-0140GB/T 37036.9-2023信息技术 移动设备生物特征识别 第9部分:测试方法2023-12-0141GB/T 41815.3-2023信息技术 生物特征识别呈现攻击检测 第3部分:测试与报告2023-12-0142GB/T 42560-2023系统与软件工程 开发运维一体化 能力成熟度模型2023-12-0143GB/T 42561-2023信息技术 系统间远程通信和信息交换 实时以太网适配时间敏感网络技术要求2023-12-0144GB/T 42562-2023工业互联网平台选型要求2023-12-0145GB/T 42563-2023信息技术 系统间远程通信和信息交换OPC统一架构与时间敏感网络融合映射2023-12-0146GB/T 42566-2023系统与软件工程 功能规模测量 MkII功能点分析方法2023-12-01 47GB/T 42568-2023工业互联网平台 微服务参考框架2023-12-01 48GB/T 42569-2023工业互联网平台 开放应用编程接口功能要求2023-12-01 49GB/T 42581-2023信息技术服务 数据中心业务连续性等级评价准则2023-12-01 50GB/T 42584-2023信息化项目综合绩效评估规范2023-12-01 51GB/T 42585-2023信息技术 生物特征识别 指纹识别模块通用规范2023-12-0152GB/T 42586-2023信息技术 系统间远程通信和信息交换 时间敏感网络配置2023-12-0153GB/T 42587-2023信息技术 自动识别与数据采集技术 数据载体标识符2023-12-01 54GB/T 42588-2023系统与软件工程 功能规模测量 NESMA方法2023-12-0155GB/T 42749.1-2023信息技术 IT赋能服务业务过程外包(ITES-BPO)生存周期过程 第1部分:过程参考模型(PRM)2023-12-0156GB/T 42749.2-2023信息技术 IT赋能服务业务过程外包(ITES-BPO)生存周期过程 第2部分:过程评估模型(PAM)2023-12-0157GB/T 42749.3-2023信息技术 IT赋能服务业务过程外包(ITES-BPO)生存周期过程 第3部分:度量框架(MF)和组织成熟度模型(OMM)2023-12-0158GB/T 42749.4-2023信息技术 IT赋能服务业务过程外包(ITES-BPO)生存周期过程 第4部分:术语和概念2023-12-0159GB/T 42749.5-2023信息技术 IT赋能服务业务过程外包(ITES-BPO)生存周期过程 第5部分:指南2023-12-0160GB/T 42751-2023信息技术 生物特征识别 高通量测序基因分型系统规范2023-12-01 61GB/T 42755-2023人工智能 面向机器学习的数据标注规程2023-12-0162GB/T 42756.1-2023卡及身份识别安全设备 无触点接近式对象 第1部分:物理特性2023-12-0163GB/T 42756.2-2023卡及身份识别安全设备 无触点接近式对象 第2部分:射频功率和信号接口2023-12-0164GB/T 42756.3-2023卡及身份识别安全设备 无触点接近式对象 第3部分:初始化和防冲突2023-12-0165GB/T 42756.4-2023卡及身份识别安全设备 无触点接近式对象 第4部分:传输协议2023-12-0166GB/T 42757-2023智能制造水平评价指标体系及指数计算方法2023-12-0167GB/T 42760-2023智慧城市 感知终端应用指南2023-12-01 68GB/T 12727-2023核电厂安全重要电气设备鉴定GB/T 12727-20172023-12-01 69GB/T 33145-2023大容积钢质无缝气瓶GB/T 33145-20162023-12-01 70GB/T 42536-2023车用高压储氢气瓶组合阀门2024-06-01 71GB/T 42610-2023高压氢气瓶塑料内胆和氢气相容性试验方法2024-06-01 72GB/T 42612-2023车用压缩氢气塑料内胆碳纤维全缠绕气瓶2024-06-01 73GB/T 42626-2023车用压缩氢气纤维全缠绕气瓶定期检验与评定2023-12-01 74GB/T 4678.14-2023压铸模 零件 第14部分:限位钉GB/T 4678.14-20032023-12-01 75GB/T 4678.16-2023压铸模 零件 第16部分:扁推杆GB/T 4678.16-20032023-12-0176GB/T 42519-2023橡胶 用于表征液体对硫化橡胶影响的标准参比弹性体(SREs)2023-12-0177GB/T 22461.2-2023表面化学分析 词汇 第2部分: 扫描探针显微术术语2023-09-01 78GB/T 42518-2023锗酸铋(BGO)晶体 痕量元素化学分析 辉光放电质谱法2023-09-0179GB/T 42543-2023表面化学分析 扫描探针显微术 悬臂梁法向弹性常数的测定2023-09-0180GB/T 26747-2023水处理装置用复合材料罐GB/T 26747-20112023-12-0181GB/T 42542-2023纤维增强复合材料 密封压力容器加速吸湿及过饱和状态调节方法2023-12-0182GB/T 15663.2-2023煤矿科技术语 第2部分:井巷工程GB/T 15663.2-20082023-12-01 83GB/T 29119-2023煤层气资源勘查技术规范GB/T 29119-20122023-12-01 84GB/T 10228-2023干式电力变压器技术参数和要求GB/T 10228-20152023-12-0185GB/T 19749.4-2023耦合电容器及电容分压器 第4部分:直流或交流单相电容分压器2023-09-0186GB/T 22582-2023电力电容器 低压功率因数校正装置GB/T 22582-20082023-09-01 87GB/T 17343-2023包装容器 金属方桶GB/T 17343-19982023-05-23 88GB/T 31269-2023蜂窝纸板箱GB/T 31269-20142023-05-23 89GB/T 20320-2023风能发电系统 风力发电机组电气特性测量和评估方法GB/T 20320-20132023-12-0190GB/T 20321-2023离网型风能、太阳能发电系统用逆变器GB/T 20321.1-2006,GB/T 20321.2-20062023-05-2391GB/T 23479-2023风力发电机组 双馈异步发电机GB/T 23479.1-2009,GB/T 23479.2-20092023-12-0192GB/T 36237-2023风能发电系统 通用电气仿真模型GB/T 36237-20182023-05-23 93GB/T 42592-2023风力发电机组 风轮叶片超声波检测方法2023-12-01 94GB/T 42599-2023风能发电系统 电气仿真模型验证2023-05-23 95GB/T 42600-2023风能发电系统 风力发电机组塔架和基础设计要求2023-05-23 96GB/T 42733-2023电工用挤出PTFE软管2023-12-01 97GB/T 42734-2023中厚壁非阻燃双壁聚烯烃热收缩管2023-12-01 98GB/T 42735-2023应力控制聚烯烃热收缩管2023-12-01 99GB/T 42736-2023半导电聚烯烃热收缩管2023-12-01100GB/T 9239.31-2023机械振动 转子平衡 第31部分: 机器不平衡易变性和不平衡灵敏度GB/T 19874-20052023-12-01101GB/T 5680-2023奥氏体锰钢铸件GB/T 5680-20102023-05-23102GB/T 7216-2023灰铸铁金相检验GB/T 7216-20092023-05-23 103GB/T 7233.2-2023铸钢件 超声检测 第2部分:高承压铸钢件GB/T 7233.2-20102023-12-01 104GB/T 13821-2023锌合金压铸件GB/T 13821-20092023-05-23 105GB/T 15114-2023铝合金压铸件GB/T 15114-20092023-05-23106GB/T 15116-2023压铸铜合金及铜合金压铸件GB/T 15116-1994,GB/T 15117-19942023-12-01107GB/T 26656-2023蠕墨铸铁金相检验GB/T 26656-20112023-05-23 108GB/T 42603.1-2023熔模铸造中温模料 第1部分:物理性能试验方法2023-05-23 109GB/T 42603.2-2023熔模铸造中温模料 第2部分:使用性能试验方法2023-05-23 110GB/T 2651-2023金属材料焊缝破坏性试验 横向拉伸试验GB/T 2651-20082023-12-01 111GB/T 12604.10-2023无损检测 术语 第10部分:磁记忆检测GB/T 12604.10-20112023-05-23 112GB/T 12604.13-2023无损检测 术语 第13部分:阵列超声检测2023-05-23 113GB/T 26140-2023无损检测 残余应力测量的中子衍射方法GB/T 26140-20102023-05-23 114GB/T 30564-2023无损检测 无损检测人员培训机构GB/T 30564-20142023-05-23 115GB/T 42530-2023热喷涂 热喷涂应用指南2023-12-01 116GB/T 18960-2023便携式链锯 词汇GB/T 18960-20122023-05-23 117GB/T 18961-2023便携式割灌机和割草机 词汇GB/T 18961-20122023-05-23 118GB/T 20455-2023集运机 术语、定义和规格GB/T 20455-20062023-05-23 119GB/T 20456-2023便携式链锯 非手动触发式锯链制动器性能GB/T 20456-20122023-12-01 120GB/T 42607-2023动力手持式绿篱修剪机 安全2023-12-01 121GB/T 42608-2023便携式链锯 反弹试验2023-12-01 122GB/T 20783-2023稳定性二氧化氯溶液GB/T 20783-20062023-12-01 123GB/T 42526-2023醇胺类脱硫脱碳剂2023-12-01 124GB/T 18263-2023人造板机械 热压机术语GB/T 18263-20002023-05-23 125GB/T 15092.3-2023器具开关 第2-5部分:转换选择器的特殊要求GB/T 15092.3-20142023-12-01 126GB/T 20078-2023铜和铜合金 锻件GB/T 20078-20062023-12-01 127GB/T 9452-2023热处理炉有效加热区测定方法GB/T 9452-20122023-12-01 128GB/T 22561-2023真空热处理GB/T 22561-20082023-12-01129GB/T 4937.23-2023半导体器件 机械和气候试验方法 第23部分:高温工作寿命2023-12-01130GB/T 4937.27-2023半导体器件 机械和气候试验方法 第27部分:静电放电(ESD)敏感度测试 机器模型(MM)2023-12-01131GB/T 4937.31-2023半导体器件 机械和气候试验方法 第31部分:塑封器件的易燃性(内部引起的)2023-12-01132GB/T 4937.32-2023半导体器件 机械和气候试验方法 第32部分:塑封器件的易燃性(外部引起的)2023-12-01133GB/T 4937.42-2023半导体器件 机械和气候试验方法 第42部分:温湿度贮存2023-12-01134GB/T 15879.604-2023半导体器件的机械标准化 第6-4部分:表面安装半导体器件封装外形图绘制的一般规则 焊球阵列(BGA)封装的尺寸测量方法2023-09-01135GB/T 42706.1-2023电子元器件 半导体器件长期贮存 第1部分:总则2023-09-01136GB/T 42706.2-2023电子元器件 半导体器件长期贮存 第2部分:退化机理2023-09-01 137GB/T 42706.5-2023电子元器件 半导体器件长期贮存 第5部分:芯片和晶圆2023-09-01 138GB/T 42557-2023射电望远镜电磁环境保护技术规范2023-12-01139GB/T 42723-2023国际贸易业务流程规范 电子国际公路货物运输托运单2023-09-01140GB/T 42725-2023国际贸易业务流程规范 经核实的载货集装箱总质量2023-09-01 141GB/T 42738-2023国际贸易业务流程规范 废弃物越境转移2023-09-01 142GB/T 70.3-2023降低承载能力內六角沉头螺钉GB/T 70.3-20082023-12-01 143GB/T 90.1-2023紧固件 验收检查GB/T 90.1-20022023-12-01 144GB/T 3098.6-2023紧固件机械性能 不锈钢螺栓、螺钉和螺柱GB/T 3098.6-20142023-12-01 145GB/T 3098.15-2023紧固件机械性能 不锈钢螺母GB/T 3098.15-20142023-12-01 146GB/T 5267.1-2023紧固件 电镀层GB/T 5267.1-20022023-12-01 147GB/T 15856.5-2023六角凸缘自钻自攻螺钉GB/T 15856.5-20022023-12-01 148GB/T 16674.3-2023六角法兰面螺栓 小系列 A级(扳拧特性按B级)2023-12-01 149GB/T 16824.1-2023六角凸缘自攻螺钉GB/T 16824.1-20162023-12-01 150GB/T 20333-2023圆柱和圆锥管螺纹丝锥的基本尺寸和标志GB/T 20333-20062023-12-01 151GB/T 25283-2023矿产资源综合勘查评价规范GB/T 25283-20102023-09-01152GB/T 42439-2023锑矿石化学物相分析方法 锑华、辉锑矿和锑酸盐中锑含量的测定2023-09-01153GB/T 42547-2023地籍调查规程2023-09-01154GB/T 42630-2023铜镍硫化物矿石化学物相分析方法 6 种矿物相中镍和钴含量的测定2023-12-01155GB/T 22513-2023石油天然气钻采设备 井口装置和采油树GB/T 22513-20132023-12-01 156GB/T 273.1-2023滚动轴承 外形尺寸总方案 第1部分:圆锥滚子轴承GB/T 273.1-20112023-12-01 157GB/T 274-2023滚动轴承 倒角尺寸 最大值GB/T 274-20002023-12-01 158GB/T 299-2023滚动轴承 双列圆锥滚子轴承 外形尺寸GB/T 299-20082023-12-01 159GB/T 300-2023滚动轴承 四列圆锥滚子轴承 外形尺寸GB/T 300-20082023-12-01 160GB/T 304.3-2023关节轴承 第3部分:配合GB/T 304.3-20022023-12-01 161GB/T 12765-2023关节轴承 安装尺寸GB/T 12765-19912023-12-01162GB/T 21559.1-2023滚动轴承 直线运动滚动支承 第1部分:额定动载荷和额定寿命GB/T 21559.1-20082023-12-01163GB/T 21559.2-2023滚动轴承 直线运动滚动支承 第2部分:额定静载荷GB/T 21559.2-20082023-12-01 164GB/T 42539-2023滚动轴承 轴承用陶瓷球 强度测定(缺口球试验)2023-12-01 165GB/T 12541-2023汽车通过性试验方法GB/T 12541-19902023-12-01 166GB/T 22551-2023旅居车辆 居住要求GB/T 22551-20082023-12-01167GB/T 22552-2023旅居车辆 术语GB/T 22550-2008,GB/T 22552-20082023-12-01168GB/T 26778-2023汽车列车性能要求及试验方法GB/T 26778-20112023-12-01169GB/T 42691.1-2023道路车辆 局域互联网络(LIN) 第1部分:一般信息和使用案例定义2023-12-01170GB/T 42691.2-2023道路车辆 局域互联网络(LIN) 第2部分:传输层协议和网络层服务2023-12-01171GB/T 42691.3-2023道路车辆 局域互联网络(LIN) 第3部分:协议规范2023-12-01172GB/T 42691.4-2023道路车辆 局域互联网络(LIN) 第4部分:12V/24V电气物理层规范2023-12-01173GB/T 42691.5-2023道路车辆 局域互联网络(LIN) 第5部分:应用程序接口2023-12-01174GB/T 42691.6-2023道路车辆 局域互联网络(LIN) 第6部分:协议一致性测试规范2023-12-01175GB/T 42691.7-2023道路车辆 局域互联网络(LIN) 第7部分:电气物理层(EPL)一致性测试规范2023-12-01176GB/T 42691.8-2023道路车辆 局域互联网络(LIN) 第8部分:电气物理层(EPL)规范:直流电源线上的局域互联网络(DC-LIN)2023-12-01177GB/T 15000.3-2023标准样品工作导则 第3部分:标准样品 定值和均匀性与稳定性评估GB/T 15000.3-20082023-09-01178GB/T 7922-2023照明光源颜色的测量方法GB/T 7922-20082023-09-01 179GB/T 42648-2023城市色彩设计指南2023-09-01180GB/T 10067.417-2023电热和电磁处理装置基本技术条件 第417部分:碳化硅单晶生长装置2023-12-01181GB/T 42567.1-2023工业过程测量变送器试验的参比条件和程序 第1部分:所有类型变送器的通用程序2023-12-01182GB/T 42567.2-2023工业过程测量变送器试验的参比条件和程序 第2部分:压力变送器的特定程序2023-12-01183GB/T 42567.3-2023工业过程测量变送器试验的参比条件和程序 第3部分:温度变送器的特定程序2023-12-01184GB/T 42753-2023实时荧光定量PCR仪性能评价通则2023-12-01 185GB/T 42754-2023干式化学分析仪性能评价通则2023-12-01186GB/T 554-2023船舶和海上技术 船舶系泊和拖带设备 海船用钢质焊接带缆桩GB/T 554-20082023-12-01187GB/T 42682-2023船舶与海上技术 电加热梯踏步试验要求2023-12-01 188GB/T 42683-2023船舶与海上技术 电加热扶手试验要求2023-12-01 189GB/T 2497-2023船用柴油机增压空气冷却器GB/T 2497-20082023-12-01190GB/T 42686-2023船舶与海上技术 海上环境保护 吸着剂的设计和选用规范2023-12-01191GB/T 42687-2023船舶与海洋技术 船用起重机 噪声要求与测量方法2023-12-01 192GB/T 42688-2023船舶有毒液体物质残余物排放处理要求2023-12-01 193GB/T 42689-2023船舶与海洋技术 船用起重机 制造要求2023-12-01 194GB/T 42690-2023造船 甲板机械 绞缆筒外形2023-12-01 195GB/T 42538.1-2023农林拖拉机 安全 第1部分:基本型拖拉机2023-12-01 196GB/T 42538.2-2023农林拖拉机 安全 第2部分:窄轮距和小型拖拉机2023-12-01 197GB/T 42702-2023纸、纸板和纸制品 抗菌性能的测定2023-12-01 198GB/T 16732-2023建筑供暖通风空调净化设备 计量单位及符号GB/T 16732-19972023-12-01 199GB/T 13277.1-2023压缩空气 第1部分:污染物净化等级GB/T 13277.1-20082023-12-01 200GB/T 20322-2023石油及天然气工业 往复压缩机GB/T 20322-20062023-12-01 201GB/T 25359-2023石油及天然气工业 集成撬装往复压缩机GB/T 25359-20102023-12-01202GB/T 42782-2023数字化协同工程 协同设计要求2023-09-01 203GB/T 14191.3-2023假肢学和矫形器学 术语 第3部分:矫形器术语2023-12-01204GB/T 42769-2023假肢和矫形器 功能缺失 矫形器治疗的患者、临床治疗目标、矫形器功能要求的描述2023-12-01205GB/T 42770-2023造口栓2023-12-01 206GB/T 42771-2023儿童福利机构康复辅助器具配置规范2023-12-01 207GB/T 42772-2023脑卒中踝足矫形器应用指南2023-12-01 208GB/T 22790-2023自行车 两轮自行车行李架 要求和试验方法GB/T 22790-20082023-12-01209GB/T 31887.4-2023自行车 照明和回复反射装置 第4部分:自行车发电机供电的照明系统2023-12-01210GB/T 31887.5-2023自行车 照明和回复反射装置 第5部分:自行车非发电机供电的照明系统2023-12-01211GB/T 42703-2023自行车 鸣号装置 技术规范和试验方法2023-12-01 212GB/T 42779-2023海洋牧场基本术语2023-05-23 213GB/T 42742-2023L波段75kW连续波磁控管技术要求2023-12-01 214GB/T 1151-2023内燃机 主轴瓦及连杆轴瓦 技术条件GB/T 1151-20122023-12-01215GB/T 8190.1-2023往复式内燃机 排放测量 第1部分:气体和颗粒排放物的试验台测量系统GB/T 8190.1-2010,GB/T 8190.11-2009[部]2023-12-01216GB/T 8190.4-2023往复式内燃机 排放测量 第4部分:不同用途发动机的稳态和瞬态试验循环GB/T 8190.4-2010,GB/T 8190.11-2009[部]2023-12-01217GB/T 22362-2023实验室玻璃仪器 烧瓶GB/T 15725.4-1995,GB/T 22362-20082023-12-01218GB/T 8358-2023钢丝绳 破断拉力测定方法GB/T 8358-20142023-12-01 219GB/T 10561-2023钢中非金属夹杂物含量的测定 标准评级图显微检验法GB/T 10561-20052023-12-01 220GB/T 41754-2023核电站用双相不锈钢钢板2023-12-01 221GB/T 42541-2023燃气管道涂覆钢管2023-12-01 222GB/T 748-2023抗硫酸盐硅酸盐水泥GB/T 748-20052023-12-01 223GB/T 42531-2023低热矿渣硅酸盐水泥2023-12-01 224GB/T 25711-2023铸造机械 通用技术规范GB/T 25711-20102023-12-01225GB/T 42601.1-2023石油、重化学和天然气工业 润滑、轴密封和控制油系统及辅助设备 第1部分:一般要求2023-12-01226GB/T 42601.3-2023石油、重化学和天然气工业 润滑、轴密封和控制油系统及辅助设备 第3部分:一般用途的油系统2023-12-01227GB/T 12223-2023部分回转阀门驱动装置的连接GB/T 12223-20052023-12-01 228GB/T 12230-2023通用阀门 不锈钢铸件技术条件GB/T 12230-20052023-12-01 229GB/T 42609-2023煤粉给料三通换向阀2023-12-01 230GB/T 25679-2023机组式柔性版印刷机GB/T 25679-20102023-05-23 231GB/T 25680-2023印刷机械 卧式平压模切机GB/T 25680-20102023-05-23 232GB/T 5989-2023耐火材料 荷重软化温度试验方法(示差升温法)GB/T 5989-20082023-12-01 233GB/T 42527-2023人行道密封胶分级和要求2023-12-01234GB/T 7025.1-2023电梯主参数及轿厢、井道、机房的型式与尺寸 第1部分:Ⅰ、Ⅱ、Ⅲ、Ⅵ类电梯GB/T 7025.1-20082023-05-23235GB/T 24475-2023电梯远程报警系统GB/T 24475-20092023-12-01 236GB/T 24476-2023电梯物联网 企业应用平台基本要求GB/T 24476-20172023-12-01 237GB/T 24479-2023火灾情况下的电梯特性GB/T 24479-20092023-12-01 238GB/T 42615-2023在用电梯安全评估规范2023-05-23 239GB/T 42616-2023电梯物联网 监测终端技术规范2023-12-01240GB/T 42623-2023安装于办公、旅馆和住宅建筑的乘客电梯的配置和选择2023-05-23241GB/T 23265-2023水泥混凝土和砂浆用短切玄武岩纤维GB/T 23265-20092023-12-01242GB/T 8094-2023收获机械 联合收割机 粮箱容量及卸粮机构性能的测定GB/T 8094-20052023-12-01243GB/T 21016-2023小麦干燥技术规范GB/T 21016-20072023-12-01 244GB/T 25419-2023果树剪枝机GB/T 25419-20102023-12-01 245GB/T 42598-2023机械安全 使用说明书 起草通则2023-12-01 246GB/T 42627-2023机械安全 围栏防护系统 安全要求2023-12-01 247GB/T 8878-2023针织内衣GB/T 8878-20142023-12-01 248GB/T 17639-2023土工合成材料 长丝纺粘针刺非织造土工布GB/T 17639-20082023-12-01 249GB/T 21655.1-2023纺织品 吸湿速干性的评定 第1部分: 单项组合试验法GB/T 21655.1-20082023-12-01 250GB/T 22862-2023海岛丝织物GB/T 22862-20092023-12-01 251GB/T 28189-2023纺织品 多环芳烃的测定GB/T 28189-20112024-03-01 252GB/T 42693-2023应急产业用纺织品分类2023-12-01253GB/T 42694-2023纺织品 表面抗润湿性能的检测和评价 接触角和滚动角法2023-12-01254GB/T 42695-2023纺织品 定量化学分析 木棉与某些其他纤维的混合物2023-12-01 255GB/T 42696-2023纺织品 磷酸酯类化合物的测定2023-12-01 256GB/T 42697-2023非织造布 孔隙率测试方法2023-12-01 257GB/T 42698-2023 纺织品 防透视性能的检测和评价2023-12-01258GB/T 42699.1-2023纺织品 某些动物毛纤维蛋白质组定性和定量分析 第1部分: 还原蛋白质多肽分析液相色谱质谱(LC-ESI-MS)法2023-12-01259GB/T 42700-2023纺织品 总硼含量的测定2023-12-01 260GB/T 42701-2023纺织品 天然彩色棉的鉴别 化学显色法2024-03-01 261GB/T 42704-2023汽车内饰用纺织材料 挥发性有机物的测定 箱体法2023-12-01 262GB/T 42705-2023纺织品 苯残留量的测定2024-03-01 263GB/T 42740-2023轨道交通用电线电缆安全导则2023-12-01 264GB/T 17001.7-2023防伪油墨 第7部分:光学可变防伪油墨2023-12-01 265GB/T 42596.1-2023机床安全 压力机 第1部分:通用安全要求2023-12-01 266GB/T 42596.3-2023机床安全 压力机 第3部分:液压机安全要求2023-12-01 267GB/T 5972-2023起重机 钢丝绳 保养、维护、检验和报废GB/T 5972-20162023-12-01 268GB/T 17909.4-2023起重机 操作手册 第4部分:臂架起重机2023-12-01 269GB/T 18453.4-2023起重机 维护手册 第4部分:臂架起重机2023-12-01270GB/T 26416.7-2023稀土铁合金化学分析方法 第7部分:碳、硫量的测定 高频-红外吸收法2023-12-01271GB/T 26416.8-2023稀土铁合金化学分析方法 第8部分:硅量的测定 光度法2023-12-01272GB/T 26416.9-2023稀土铁合金化学分析方法 第9部分:磷量的测定 铋磷钼蓝分光光度法2023-12-01273GB/T 24354-2023公共地理信息通用地图符号GB/T 24354-20092023-05-23 274GB/T 24355-2023地理信息 图示表达GB/T 24355-20092023-05-23 275GB/T 24356-2023测绘成果质量检查与验收GB/T 24356-20092023-05-23 276GB/T 42528-2023时空大数据技术规范2023-05-23 277GB/T 2900.35-2023电工术语 爆炸性环境GB/T 2900.35-20082023-12-01 278GB/T 1972.1-2023碟形弹簧 第1部分:计算2023-12-01 279GB/T 1972.2-2023碟形弹簧 第2部分:技术条件GB/T 1972-20052023-12-01280GB/T 42613-2023滑动轴承 轴承材料试验 静态条件下抗润滑剂腐蚀能力2023-12-01281GB/T 42614-2023滑动轴承 金属无法兰薄壁轴瓦 σ0.01*极限值的测定2023-12-01 282GB/T 42758-2023用于节目制作的先进声音系统2023-12-01283GB/T 19314.10-2023小艇 艇体结构和构件尺寸 第10部分:帆艇帆装载荷及帆装附件2023-12-01284GB/T 3622-2023钛及钛合金带、箔材GB/T 3622-20122023-12-01285GB/T 6150.18-2023钨精矿化学分析方法 第18部分:钡含量的测定 电感耦合等离子体原子发射光谱法2023-12-01286GB/T 7998-2023铝合金晶间腐蚀敏感性评价方法GB/T 7998-2005,GB/T 26491-20112023-12-01287GB/T 8151.25-2023锌精矿化学分析方法 第25部分:铟含量的测定 火焰原子吸收光谱法2023-12-01288GB/T 8152.11-2023铅精矿化学分析方法 第11部分:汞含量的测定 原子荧光光谱法和固体进样直接法GB/T 8152.11-20062023-12-01289GB/T 8152.17-2023铅精矿化学分析方法 第17部分:铝、镁、铁、铜、锌、镉、砷、锑、铋、钙含量的测定 电感耦合等离子体原子发射光谱法2023-12-01290GB/T 11064.2-2023碳酸锂、单水氢氧化锂、氯化锂化学分析方法 第2部分:氢氧化锂含量的测定 酸碱滴定法GB/T 11064.2-20132023-12-01291GB/T 18034-2023快速测温热电偶用铂铑细偶丝规范GB/T 18034-20002023-12-01 292GB/T 20509-2023电力机车接触材料用铜及铜合金线坯GB/T 20509-20062023-12-01 293GB/T 22640-2023铝合金应力腐蚀敏感性评价试验方法GB/T 22640-20082023-12-01294GB/T 25951-2023镍及镍合金 术语和定义GB/T 25951.1-2010,GB/T 25951.2-2010,GB/T 25951.3-20102023-12-01295GB/T 27671-2023导电用铜型材GB/T 27671-20112023-12-01 296GB/T 38470-2023再生铜合金原料GB/T 38470-20192023-12-01 297GB/T 38471-2023再生铜原料GB/T 38471-20192023-12-01 298GB/T 38472-2023再生铸造铝合金原料GB/T 38472-20192023-12-01299GB/T 42511-2023硬质合金 钴粉中钙、铜、铁、钾、镁、锰、钠、镍和锌含量的测定 火焰原子吸收光谱法2023-12-01300GB/T 42512-2023铜合金护套无缝盘管2023-12-01301GB/T 42513.1-2023镍合金化学分析方法 第1部分:铬含量的测定 硫酸亚铁铵电位滴定法2023-12-01302GB/T 42514-2023铝及铝合金阳极氧化膜及有机聚合物膜的腐蚀评定图表法2023-12-01303GB/T 42515-2023金属粉末 铁、铜、锡和青铜粉末中酸不溶物含量的测定2023-12-01304GB/T 42516-2023高温形状记忆合金化学分析方法 铂含量的测定 硫脲络合沉淀法2023-05-23305GB/T 42544-2023铝及铝合金阳极氧化膜及有机聚合物膜的腐蚀评定栅格法2023-12-01306GB/T 11060.1-2023天然气 含硫化合物的测定 第1部分:用碘量法测定硫化氢含量GB/T 11060.1-20102023-09-01307GB/T 11060.2-2023天然气 含硫化合物的测定 第2部分:用亚甲蓝法测定硫化氢含量GB/T 11060.2-20082023-09-01308GB/T 11060.12-2023天然气 含硫化合物的测定 第12部分:用激光吸收光谱法测定硫化氢含量GB/T 11060.12-20142023-09-01309GB/T 11060.13-2023天然气 含硫化合物的测定 第13部分:用紫外吸收法测定硫化氢含量2023-09-01310GB/T 34533-2023页岩孔隙度、渗透率和饱和度测定GB/T 34533-20172023-09-01311GB/T 35210.1-2023页岩甲烷等温吸附/解吸量的测定 第1部分:静态容积法GB/T 35210.1-20172023-09-01312GB/T 35212.4-2023天然气处理厂气体及溶液分析与脱硫、脱碳及硫磺回收分析评价方法 第4部分:用离子色谱法测定醇胺脱硫溶液中钠、镁、钙离子组成2023-09-01313GB/T 39139.2-2023页岩气 环境保护 第2部分:生产作业环境保护推荐作法2023-09-01314GB/T 42440-2023页岩气 工厂化压裂用水输送系统技术要求2023-09-01315GB/T 17626.11-2023电磁兼容 试验和测量技术 第11部分:对每相输入电流小于或等于16 A设备的电压暂降、短时中断和电压变化抗扰度试验GB/T 17626.11-20082024-06-01316GB/T 17799.2-2023电磁兼容 通用标准 第2部分:工业环境中的抗扰度标准GB/T 17799.2-20032023-12-01 317GB/T 18169-2023碰碰车类游乐设施通用技术条件GB/T 18169-20082023-09-01 318GB/T 42611-2023非公路用旅游观光车辆制动性能试验方法2023-09-01319GB/T 42474.1-2023爆炸危险化学品汽车运输安全监控系统 第1部分:通用技术要求2024-06-01320GB/T 42474.2-2023爆炸危险化学品汽车运输安全监控系统 第2部分:车载装置2024-06-01321GB/T 42474.3-2023爆炸危险化学品汽车运输安全监控系统 第3部分:车载装置安装2024-06-01322GB/T 42474.4-2023爆炸危险化学品汽车运输安全监控系统 第4部分:监控客户端2024-06-01323GB/T 42474.5-2023爆炸危险化学品汽车运输安全监控系统 第5部分:车载装置与通信中心间数据接口2024-06-01324GB/T 42474.6-2023爆炸危险化学品汽车运输安全监控系统 第6部分:通信中心与监控客户端间数据接口2024-06-01325GB/T 18781-2023珍珠分级GB/T 18781-20082023-12-01 326GB/T 38121-2023雷电防护 雷暴预警系统GB/T 38121-20192023-12-01 327GB/T 13674-2023航空派生型燃气轮机燃料使用规范GB/T 13674-19922023-12-01 328GB/T 42591-2023燃气轮机 质量控制规范2023-12-01 329GB/T 20945-2023信息安全技术 网络安全审计产品技术规范GB/T 20945-20132023-12-01 330GB/T 20986-2023信息安全技术 网络安全事件分类分级指南GB/Z 20986-20072023-12-01 331GB/T 24364-2023信息安全技术 信息安全风险管理实施指南GB/Z 24364-20092023-12-01 332GB/T 28451-2023信息安全技术 网络入侵防御产品技术规范GB/T 28451-20122023-12-01 333GB/T 30282-2023信息安全技术 反垃圾邮件产品技术规范GB/T 30282-20132023-12-01 334GB/T 31167-2023信息安全技术 云计算服务安全指南GB/T 31167-20142023-12-01 335GB/T 31168-2023信息安全技术 云计算服务安全能力要求GB/T 31168-20142023-12-01 336GB/T 31496-2023信息技术 安全技术 信息安全管理体系 指南GB/T 31496-20152023-12-01 337GB/T 32920-2023信息安全技术 行业间和组织间通信的信息安全管理GB/T 32920-20162023-12-01 338GB/T 35282-2023信息安全技术 电子政务移动办公系统安全技术规范GB/T 35282-20172023-12-01 339GB/T 42564-2023信息安全技术 边缘计算安全技术要求2023-12-01 340GB/T 42570-2023信息安全技术 区块链技术安全框架2023-12-01 341GB/T 42571-2023信息安全技术 区块链信息服务安全规范2023-12-01 342GB/T 42572-2023信息安全技术 可信执行环境服务规范2023-12-01 343GB/T 42573-2023信息安全技术 网络身份服务安全技术要求 2023-12-01 344GB/T 42574-2023信息安全技术 个人信息处理中告知和同意的实施指南2023-12-01345GB/T 42582-2023信息安全技术 移动互联网应用程序(App)个人信息安全测评规范2023-12-01346GB/T 42583-2023信息安全技术 政务网络安全监测平台技术规范2023-12-01 347GB/T 42589-2023信息安全技术 电子凭据服务安全规范2023-12-01 348GB/T 24747-2023有机热载体安全技术条件GB/T 24747-20092023-05-23349GB/T 27698.1-2023热交换器及传热元件性能测试方法 第1部分:通用要求GB/T 27698.1-2011,GB/T 27698.8-20112023-05-23350GB/T 27698.4-2023热交换器及传热元件性能测试方法 第4部分:空冷器噪声测定GB/T 27698.7-20112023-05-23351GB/T 27699-2023钢质管道内检测技术规范GB/T 27699-20112023-05-23 352GB/T 28055-2023钢质管道带压封堵技术规范GB/T 28055-20112023-05-23 353GB/T 29464-2023两相流喷射式热交换器GB/T 29464-20122023-05-23 354GB/T 29466-2023板式热交换器机组GB/T 29466-20122023-05-23 355GB/T 42535-2023锅炉定期检验2023-05-23 356GB/T 42594-2023承压设备介质危害分类导则2023-05-23 357GB/T 42595-2023承压设备修理基本要求2023-05-23 358GB/T 42605-2023移动式压力容器修理导则2023-05-23 359GB/T 42606-2023固定式压力容器修理导则2023-05-23360GB/T 42783-2023成套装置完整性管理2023-05-23 361GB/T 42747-2023超导条带光子探测器 暗计数率2023-12-01 362GB/T 9089.2-2023户外严酷条件下的电气设施 第2部分:一般防护要求GB/T 9089.2-20082023-12-01363GB/T 42517.1-2023智能运输系统 智能驾驶电子道路图数据模型与表达第1部分:封闭道路2023-12-01364GB/T 42517.2-2023智能运输系统 智能驾驶电子道路图数据模型与表达第2部分:开放道路2023-12-01365GB/T 25171-2023畜禽养殖环境与废弃物管理术语GB/T 19525.1-2004,GB/T 25171-20102023-12-01366GB/T 26938-2023牛体内胚胎生产与移植技术规程GB/T 26938-20112023-12-01 367GB/T 30544.7-2023纳米科技 术语 第7部分:纳米医学诊断和治疗2023-12-01 368GB/T 30544.12-2023纳米科技 术语 第12部分:纳米科技中的量子现象2023-12-01369GB/T 41232.3-2023纳米制造 关键控制特性 纳米储能 第3部分:纳米材料接触电阻率和涂层电阻率的测试2023-12-01370GB/T 269-2023润滑脂和石油脂锥入度测定法GB/T 269-19912023-12-01371GB/T 6683.3-2023石油及相关产品 测量方法与结果精密度 第3部分:试验方法已发布精密度数据的监测和验证2023-09-01372GB/T 9169-2023喷气燃料热氧化安定性测定法GB/T 9169-20102023-12-01373GB/T 17476-2023润滑油和基础油中多种元素的测定 电感耦合等离子体发射光谱法GB/T 17476-19982023-09-01374GB/T 19721.6-2023海洋预报和警报发布 第6部分:海流预报发布2023-09-01 375GB/T 23247-2023自动剖面漂流浮标GB/T 23247-20092023-09-01 376GB/T 41339.4-2023海洋生态修复技术指南 第4部分:海草床生态修复2023-12-01 377GB/T 42417-2023海湾水交换能力评价技术规程2023-09-01 378GB/T 42435-2023海岸侵蚀监测与灾害损失评估技术规范2023-09-01 379GB/T 42548-2023海洋调查船舶舷外调查设备布放与回收安全管理规范2023-09-01 380GB/T 42549-2023海洋调查船舶实验室安全管理规范2023-09-01 381GB/T 42629.1-2023国际海底区域和公海环境调查规程 第1部分:总则2023-12-01382GB/T 42629.2-2023国际海底区域和公海环境调查规程 第2部分:海洋化学调查2023-12-01383GB/T 42629.3-2023国际海底区域和公海环境调查规程 第3部分:海洋生物调查2023-12-01384GB/T 42631-2023近岸海洋生态健康评价指南2023-12-01 385GB/T 42632-2023海洋生态环境水下有缆在线监测系统技术要求2023-12-01 386GB/T 42637-2023大洋多金属硫化物资源调查规范2023-09-01 387GB/T 42639-2023潮间带调查规范2023-09-01 388GB/T 42640-2023多波束水下地形测量技术规范2023-12-01 389GB/T 42641-2023海岛生态建设指南2023-09-01 390GB/T 42642-2023海洋底栖动物种群生态修复监测和效果评估技术指南2023-09-01 391GB/T 42643-2023海底沉积物声学特性原位调查规范2023-09-01 392GB/T 42750-2023可穿戴设备的光辐射安全测量方法2023-12-01 393GB/T 42529-2023新型墙体材料湿传导及相变呼吸功能的评价要求2023-12-01。
环境测试和项目及相关国家标准(10种试验)一、环境测试产品在使用过程中,有不同的使用环境(有些安装在室外、有些随身携带、有些装有船上等等),会受到不同环境的应力(有些受到风吹雨湿、有些受到振动与跌落、有些受到盐雾蚀侵等等);为了确认产品能在这些环境下正常工作,国标、行标都要求产品在环境方法模拟一些测试项目,这些测试项目包括:1、高温测试(高温运行、高温贮存);2、低温测试(低温运行、低温贮存);3、高低温交变测试(温度循环测试、热冲击测试);4、高温高湿测试(湿热贮存、湿热循环);5、机械振动测试(随机振动测试、扫频振动测试);6、汽车运输测试(模拟运输测试、碰撞测试);7、机械冲击测试;8、开关电测试;9、电源拉偏测试;10、冷启动测试;11、盐雾测试;12、淋雨测试;13、尘砂测试;上述环境试验的相关国家标准如下(部分试验可能没有相关国标,或者是还没有找到):1、低温试验按GB/T2423.1—89《电工电子产品环境试验第二部分:试验方法低温试验》;GB/T2423.22—87《电工电子产品环境试验第二部分:试验方法温度变化试验方法》进行低温试验及温度变化试验。
温度范围:-70℃~10℃。
2、高温试验按GB/T2423.2—89《电工电子产品环境试验第二部分:试验方法高温试验》;GB/T2423.22—87《电工电子产品环境试验第二部分:试验方法温度变化试验方法》进行高温试验及温度变化试验。
温度范围:10℃~210℃3、湿热试验按GB/T2423.3—93《电工电子产品环境试验第二部分:试验方法恒定湿热试验》;GB/T2423.4—93《电工电子产品环境试验第二部分:试验方法交变湿热试验》进行恒定湿热试验及交变湿热试验。
湿度范围:30%RH~100%RH4、霉菌试验按GB/T2423.16—90《电工电子产品环境试验第二部分:试验方法长霉试验》进行霉菌试验。
5、盐雾试验按GB/T2423.17—93《电工电子产品环境试验第二部分:试验方法盐雾试验》进行盐雾试验。
详解EMC测试国家标准GBT176260.前⾔最近公司的⼏块板⼦要做认证,EMC测试⾃然是少不了,既然要做试验,就要有⼀个标准,是消费电⼦、⼯业控制,还是汽车电⼦、军⼯电⼦,这些⼯作环境所要求的EMC测试标准是不同的,每个试验⼜分为了很多的等级。
接触静电是要做到6kV还是8kV,空⽓放电是要做到8kV还是15kV?我的产品要做哪些EMC试验?要做到什么等级?⼀起来了解⼀下关于EMC测试的国家标准吧!上⼀篇⽂章介绍了,本⽂介绍EMC测试中涉及的GB/T17626系列相关国家标准,⽂末有GB/T17626国家标准电⼦⽂档下载地址。
1.什么是EMC测试EMC,即电磁兼容,Electro Magnetic Compatibility,主要包括两个⽅⾯的含义:EMS和EMI。
EMS指电磁抗扰度,是指该设备应能在⼀定的电磁环境下正常⼯作。
EMI指电磁骚扰,即该设备⾃⾝产⽣的电磁骚扰不能对其他电⼦产品产⽣过⼤的影响。
为了达到这两个⽬的,硬件⼯程师和软件⼯程师可谓伤透了脑筋,不得不进⾏多次整改。
EMC是产品质量最重要的指标之⼀,测试⽬的是检测电器产品所产⽣的电磁辐射对⼈体、公共场所电⽹以及其他正常⼯作之电器产品的影响。
EMC设计与EMC测试是相辅相成的。
EMC设计的好坏是要通过EMC测试来衡量的。
只有在产品的EMC设计和研制的全过程中,进⾏EMC的相容性预测和评估,才能及早发现可能存在的电磁⼲扰,并采取必要的抑制和防护措施,从⽽确保系统的电磁兼容性。
2.EMC标准的发布和管理者世界公认最权威的三⼤国际标准化组织:IEC(国际电⼯委员会):下设多个技术委员会,其中从事EMC的主要为CISPR(国际⽆线电⼲扰特别委员会),TC77(第77技术委员会)以及其他相关的技术委员会。
ISO(国际标准化组织):1947年成⽴,⾮政府组织,总部在瑞⼠⽇内⽡。
汽车电磁兼容标准的主要发布单位。
ITU(国际电信联盟):政府间组织,总部在瑞⼠⽇内⽡.联合国的任何⼀个主权国家都可以成为ITU的成员。
中性盐雾试验国家标准引言中性盐雾试验是一种重要的环境试验方法,用于评估产品在恶劣环境中的抗腐蚀性能。
通过暴露在中性盐雾环境中,我们可以模拟海洋气候、工业大气污染和腐蚀性介质等条件下的情况,从而判断产品材料的耐腐蚀能力。
为了保证试验的准确性和可复制性,中性盐雾试验需要依照相应国家标准进行操作。
本文将介绍中性盐雾试验国家标准的相关内容,包括试验目的、试验环境、试样准备、试验步骤以及结果评定等内容。
试验目的中性盐雾试验的目的是评估产品在恶劣环境中的抗腐蚀性能,检测其耐久性和质量可靠性。
通过中性盐雾试验,可以获得以下信息:1.产品材料的耐腐蚀性能;2.锌铁合金、镀锌材料和防腐涂层的耐腐蚀性能;3.部件、连接件和设备在腐蚀性介质中的耐久性。
试验环境中性盐雾试验的环境参数应符合国家标准的要求。
一般来说,试验室中的环境参数应满足以下条件:•相对湿度:95% ~ 98%•温度:35℃ ~ 37℃•酸雾的pH值:6.5 ~ 7.2试验室还应具备良好的通风设施,以确保试验过程中的气体排放和排除。
试样准备在进行中性盐雾试验之前,应注意以下试样准备工作:1.确保试样表面没有油脂、灰尘和其他污染物,可以使用清洗剂和有机溶剂进行清洁;2.对于复杂的试样和外观装饰件,可以选择局部遮盖或封闭涂层的方法,以保护其特殊部位;3.试样表面的光洁度应符合设计要求;4.根据产品的特性和试验要求,选择合适的试样尺寸。
试验步骤中性盐雾试验的步骤按照国家标准的要求进行操作。
以下是一般的试验步骤:1.将试样放置在试验室中,根据试验要求进行固定或悬挂,并确保试样不会相互干扰。
2.将试样暴露在中性盐雾环境中,设置相应的试验时间,通常为48小时至1000小时不等。
3.在试验过程中,检查试样表面的腐蚀情况,记录相关数据,并进行照片记录(如有需要)。
4.试验结束后,取出试样进行清洁和干燥,并记录试样表面的腐蚀程度。
5.按照国家标准的规定,进行腐蚀程度评定和测试结果的判定。
YBT5231-2005标准是指《机械及电气产品电磁兼容性测试技术要求和试验方法》标准。
该标准是为了满足设备在电磁环境中性能稳定和电磁辐射符合国家规定而制定的。
YBT5231-2005标准涉及的范围广泛,包括了各种不同类型的机械及电气产品,如电子设备、自动控制设备、电动工具等。
通过对产品的电磁兼容性测试,可以确保产品在各种电磁环境下都能够正常工作,不会对其他设备造成影响。
YBT5231-2005标准主要包括以下内容:1. 术语和定义:该部分主要对与电磁兼容性测试相关的术语和定义进行了解释和界定,确保在标准中使用的术语统一准确。
2. 一般要求:该部分介绍了电磁兼容性测试的一般要求,包括测试的目的、范围、对象、适用性、基本要求等内容,为后续的具体测试工作做好了准备。
3. 试验方法:该部分详细介绍了各种不同类型的机械及电气产品在电磁兼容性测试中应当遵循的试验方法,包括了辐射电磁场试验、抗扰度试验、传导电磁场试验等内容,确保测试的全面性和科学性。
4. 试验装置:该部分介绍了在进行电磁兼容性测试时所需要使用的各种试验装置和设备,包括了辐射场发生设备、传导场发生设备、辐射场测量设备、传导场测量设备等内容,确保测试设备的准确性和可靠性。
5. 试验条件:该部分介绍了进行电磁兼容性测试时所需要满足的各种测试条件,包括了试验室环境条件、试验室设备条件、试验设备条件、试验电源条件等内容,为测试过程中的各项条件提供了标准和规范。
6. 试验程序:该部分介绍了进行电磁兼容性测试时所需要遵循的各项测试程序,包括了试验前的准备工作、试验过程中的操作流程、试验后的数据处理和结论判断等内容,确保测试过程的规范和规定。
7. 试验报告:该部分规定了进行电磁兼容性测试后所需要编写的试验报告的内容和格式,包括了测试对象的基本信息、测试条件的具体情况、试验结果的数据统计和分析等内容,为测试结果的呈现提供了标准和规范。
YBT5231-2005标准作为一项专门针对机械及电气产品电磁兼容性测试的技术要求和试验方法,在保证产品电磁辐射合格的前提下,为企业提供了具体的测试指南和操作规范,是企业生产和出口产品的重要依据,对于保证产品的质量和权益具有重要意义。
电工电子产品环境试验国家标准汇编一、GB/T2423 有以下51个标准组成:1 GB/T 电工电子产品环境试验第2部分: 试验方法试验A: 低温2 GB/T 电工电子产品环境试验第2部分: 试验方法试验B: 高温3 GB/T 电工电子产品基本环境试验规程试验Ca:恒定湿热试验方法4 GB/T 电工电子产品基本环境试验规程试验Db: 交变湿热试验方法5 GB/T 电工电子产品环境试验第二部分:试验方法试验Ea和导则: 冲击6 GB/T 电工电子产品环境试验第二部分: 试验方法试验Eb和导则:碰撞7 GB/T 电工电子产品环境试验第二部分: 试验方法试验Ec和导则: 倾跌与翻倒主要用于设备型样品8 GB/T 电工电子产品环境试验第二部分: 试验方法试验Ed: 自由跌落9 GB/T 电工电子产品环境试验第2部分: 试验方法试验Cb: 设备用恒定湿热10 GB/T 电工电子产品环境试验第二部分: 试验方法试验Fc和导则: 振动正弦11 GB/T 电工电子产品环境试验第2部分: 试验方法试验Fd: 宽频带随机振动--一般要求12 GB/T 电工电子产品环境试验第2部分: 试验方法试验Fda: 宽频带随机振动--高再现性13 GB/T 电工电子产品环境试验第2部分: 试验方法试验Fdb: 宽频带随机振动中再现性14 GB/T 电工电子产品环境试验第2部分: 试验方法试验Fdc: 宽频带随机振动低再现性15 GB/T 电工电子产品环境试验第二部分: 试验方法试验Ga和导则: 稳态加速度16 GB/T 电工电子产品环境试验第2部分: 试验方法试验J和导则: 长霉17 GB/T 电工电子产品基本环境试验规程试验Ka: 盐雾试验方法18 GB/T 电工电子产品环境试验第二部分: 试验--试验Kb:盐雾, 交变氯化钠溶液19 GB/T 电工电子产品基本环境试验规程试验Kc: 接触点和连接件的二氧化硫试验方法20 GB/T 电工电子产品基本环境试验规程试验Kd: 接触点和连接件的硫化氢试验方法21 GB/T 电工电子产品基本环境试验规程试验 M: 低气压试验方法22 GB/T 电工电子产品环境试验第2部分: 试验方法试验N: 温度变化23 GB/T 电工电子产品环境试验试验Q:密封24 GB/T 电工电子产品环境试验第二部分: 试验方法试验Sa: 模拟地面上的太阳辐射25 GB/T 电工电子产品基本环境试验规程试验Z/AM: 低温/低气压综合试验26 GB/T 电工电子产品基本环境试验规程试验Z/BM: 高温/低气压综合试验27 GB/T 电工电子产品基本环境试验规程试验Z/AMD:低温/ 低气压 /湿热连续综合试验方法28 GB/T 电工电子产品基本环境试验规程试验T:锡焊试验方法29 GB/T 电工电子产品环境试验第2部分: 试验方法试验U:引出端及整体安装件强度30 GB/T 电工电子产品环境试验第2部分: 试验方法试验XA和导则:在清洗剂中浸渍31 GB/T 电工电子产品基本环境试验规程倾斜和摇摆试验方法32 GB/T 电工电子产品基本环境试验规程润湿称量法可焊性试验方法33 GB/T 电工电子产品基本环境试验规程试验Kca:高浓度二氧化硫试验方法34 GB/T 电工电子产品基本环境试验规程试验Z/AD: 温度/ 湿度组合循环试验方法35 GB/T 电工电子产品基本环境试验规程试验Z/AFc:散热和非散热试验样品的低温/ 振动正弦综合试验方法36 GB/T 电工电子产品基本环境试验规程试验Z/BFc:散热和非散热样品的高温/ 振动正弦综合试验方法37 GB/T 电工电子产品基本环境试验规程试验 L: 砂尘试验方法38 GB/T 电工电子产品基本环境试验规程试验 R: 水试验方法39 GB/T 电工电子产品基本环境试验规程试验Ee: 弹跳试验方法40 GB/T 电工电子产品环境试验第2部分: 试验方法试验Cx:未饱和高压蒸汽恒定湿热41 GB/T 电工电子产品基本环境试验规程风压试验方法42 GB/T 电工电子产品环境试验低温/低气压/振动正弦综合试验方法43 GB/T 电工电子产品环境试验第二部分: 试验方法元件、设备和其他产品在冲击Ea 、碰撞Eb 、振动Fc和Fb和稳态加速度Ca等动力学试验中的安装要求和导则44 GB/T 电工电子产品环境试验第二部分: 试验方法试验Eg: 撞击弹簧锤45 GB/T 电工电子产品环境试验第2部分:试验方法试验Z/ABDM:气候顺序46 GB/T 电工电子产品环境试验第2部分:试验方法试验Ef:撞击摆锤47 GB/T 电工电子产品环境试验第2部分: 试验方法试验Fg: 声振48 GB/T 电工电子产品环境试验第2部分: 试验方法试验Ff: 振动--时间历程法49 GB/T 电工电子产品环境试验第2部分: 试验方法试验Fe: 振动--正弦拍频法50 GB/T 电工电子产品环境试验第2部分: 试验方法试验Cy:恒定湿热主要用于元件的加速试验51 GB/T 电工电子产品环境试验第2部分: 试验方法试验Ke: 流动混合气体腐蚀试验二、GB2421-89 电工电子产品基本环境试验规程总则三、GB/T2422-1995 电工电子产品环境试验术语四、GB2424电工电子产品基本环境试验规程高温低温试验导则电工电子产品基本环境试验规程湿热试验导则电工电子产品基本环境试验规程长霉试验导则电工电子产品基本环境试验规程大气腐蚀加速试验的通用导则电工电子产品基本环境试验规程接触点和链接件的二氧化硫试验导则电工电子产品基本环境试验规程接触点和连接件的硫化氢试验导则电工电子产品基本环境试验规程温度变化试验导则电工电子产品基本环境试验规程第2部分:试验方法太阳辐射试验导则电工电子产品基本环境试验规程温度/低气压综合试验导则电工电子产品基本环境试验规程锡焊试验导则电工电子产品基本环境试验规程在清洗济中浸渍试验导则电工电子产品基本环境试验规程模拟储存影响的环境试验导则电工电子产品基本环境试验规程倾斜和摇摆试验导则电工电子产品基本环境试验规程润湿称量法可焊性试验导则电工电子产品基本环境试验规程温度低温、高温和振动正玄综合试验导则电工电子产品基本环境试验规程水试验导则电工电子产品基本环境试验规程温度低温、高温/低气压/振动正玄综合试验导则。
GJB 715.3A-2002 是国防军工行业标准的一部分,它主要涉及到电子设备的环境试验方法和技术要求。
作为国家标准,它对于保障军工产品的质量和可靠性具有重要意义。
在本文中,将对 GJB 715.3A-2002 进行解读,以便更深入地了解其内容和意义。
一、GJB 715.3A-2002 的背景和意义:1.1 GJB 715.3A-2002 是什么?GJB 715.3A-2002 是我国国防军工行业标准的一部分,具体涉及到电子设备的环境试验方法和技术要求。
它的出台旨在规范和统一军工产品在不同环境条件下的试验方法,以确保产品在各种恶劣环境下都能够正常运行。
1.2 GJB 715.3A-2002 的意义GJB 715.3A-2002 的出台对于提高军工产品的质量和可靠性具有重要意义。
通过规范的环境试验方法,可以有效评估产品在不同环境条件下的性能表现,及时发现和解决存在的问题,提高产品的适应能力和稳定性,从而保障国防军工设备在实际使用中的可靠性和安全性。
二、GJB 715.3A-2002 的主要内容和要点:2.1 试验范围和对象GJB 715.3A-2002 对于电子设备在运输、存储、使用和维护等不同环境条件下的试验要求做出了详细规定,涉及到的设备包括但不限于雷达、通信设备、导航设备等各类电子设备。
2.2 试验方法和标准GJB 715.3A-2002 提出了针对不同环境条件下的试验方法和标准,包括高温、低温、湿热、干燥、低压、高温低压、振动、冲击等多种试验项目,旨在全面评估产品在各种环境条件下的适应性和稳定性。
2.3 技术要求和评定准则在环境试验的过程中, GJB 715.3A-2002 对于设备在不同环境条件下的性能指标和评定准则做出了明确要求,包括但不限于外观状态、功能状态、电气特性等多个方面,以确保产品在各种环境条件下均能够满足相关的技术要求。
2.4 验证和记录GJB 715.3A-2002 对于试验结果的验证和记录提出了严格要求,明确了试验数据和报告的内容和格式,以便为产品的质量认证和溯源提供可靠的依据。