第十六章 常用中医护理操作
- 格式:doc
- 大小:57.00 KB
- 文档页数:17
中医护理技术操作首先是中医按摩,它是中医护理的基础技术之一、中医按摩通过手法的推、拿、揉、按、捏等手段,刺激人体穴位、经络、肌肉等,调理气血,达到治疗疾病和保健养生的目的。
常用的中医按摩手法有推拿、按摩、拨痹、扣痛和抠耳朵等。
按摩可以促进血液循环和淋巴系统的排毒,减轻疲劳,缓解压力,改善睡眠质量等。
接下来是针灸,它是中医护理的特殊技术之一、针灸是通过在特定的穴位上插入针具来调节人体脏腑功能,达到治疗疾病的目的。
针灸可以刺激穴位,调整气血运行,平衡阴阳,调节脏腑功能。
根据疾病的不同,中医护理人员会运用不同的针灸方法,如经络穴位针刺、耳针、手针、灸、拔罐等。
此外,中药熏洗也是中医护理常见的操作技术之一、中药熏洗是将中药煎剂进行熏蒸,使药物成分通过皮肤渗透或呼吸道吸收,起到治疗疾病的作用。
中药熏洗可以疏通经络,活血化瘀,温通经脉,散寒祛湿,治疗一些皮肤病、风湿病等。
中医护理人员通常将中药熏洗应用于特定的部位或穴位,如足三里、风池、关元等。
除了以上介绍的常见中医护理技术操作外,中医护理还包括中药熏蒸、中医贴敷、中药煎服等。
中药熏蒸是指将中药煎剂蒸发后熏蒸患者,起到清热解毒、散寒祛湿、祛除恶臭等作用。
中医贴敷是将中药煎剂或粉末敷于患者的相应部位,起到调理气血、祛湿热、止痛等作用。
中药煎服则是将中药材加水煎煮后饮用,以起到治疗或调理的作用。
综上所述,中医护理技术操作是中医护理人员在临床实践中应用的一系列操作方法和技巧,包括按摩、针灸、中药熏洗、中药熏蒸、中医贴敷以及中药煎服等。
这些操作方法和技巧能够刺激人体穴位、经络,调理气血,平衡阴阳,调节脏腑功能,促进患者的康复和健康。
中医护理技术操作在中医临床实践中发挥着重要的作用,是中医护理工作不可或缺的一部分。
常用中医护理技术及操作—灸法(艾条灸)艾条灸艾条灸是用纯净的艾绒(或加入中药)卷成直径为1.5厘米的圆柱形艾卷,点燃后在人体表面施灸的一种方法。
按其操作方法,可分为温和灸、雀啄灸、回旋灸。
温和灸①临床应用常用于治疗慢性虚寒性疾病,如腹痛、痛经等。
②用物准备治疗盘、艾条、火柴、镊子、清洁弯盘。
③操作方法◆ 选穴;医学全.在线.网.站.提供◆ 点燃艾条;◆ 在距离施灸腧穴部位皮肤2~3厘米处进行熏灸,以患者局部皮肤有温热感而无灼痛感为宜;◆ 一般每穴灸5~10分钟,直至皮肤红润为度。
雀啄灸①临床应用常用于治疗急性病证。
②用物准备治疗盘、艾条、火柴、镊子、清洁弯盘。
③操作方法◆ 选穴;◆ 点燃艾条;◆ 在距离施灸部位皮肤2~5厘米之间,如同鸟雀啄食般一上一下不停地移动,反复熏灸;◆ 每处灸5分钟。
回旋灸①临床应用常用于治疗急性病证。
②用物准备治疗盘、艾条、火柴、镊子、清洁弯盘。
③操作方法◆选穴;◆点燃艾条;◆在距离施灸部位皮肤约3厘米处,左右来回旋转移动,反复熏灸,一般可灸20~30分钟。
法灸法>>灸法——常用灸法常用灸法艾炷直接灸温针灸艾炷间接灸灯火灸艾条灸天灸药条灸1 艾炷直接灸将灸炷直接放在皮肤上施灸的方法,称为直接灸。
根据灸后有无烧伤化脓,又分为化脓灸和非化脓灸。
化脓灸(瘢痕灸)用黄豆大或枣核大的艾炷直接放在穴位上施灸,局部组织经烫伤后,产生无菌性化脓现象,能改善体质,增强机体的抵抗力,从而起到治疗和保健作用。
目前临床上,常用此法对哮喘、慢性胃肠炎、发育障碍等疾病和体质虚弱者进行施治。
操作方法:①体位的选择和点穴:因灸治要将艾炷安放在穴位表面,并且施治时间较长,故要特别注意体位的选取,要求体位平正、舒适。
待体位摆妥后,再在上面正确点穴。
②艾炷的安放和点火:首先按要求制作好所需的艾炷,除单纯采用细艾绒外,也可在艾绒中加入一些芳香性经末,如丁香、肉桂(丁桂散)等,有利于热力的渗透。
然后,在施灸的穴位处涂以少量的葱、蒜汁或凡士林,以增强粘附和刺激作用。
中医护理技术操作项目
1、穴位贴敷:根据不同疾病,选用相应的穴位贴敷,如膻中穴、涌泉穴、足三里穴等,能够起到舒筋活络、散寒止痛、祛湿排毒等作用。
操作时,先擦拭穴位,再在穴位周围敷上药膏、热敷贴或艾叶等,定时更换。
2、拔罐:将空杯子放置在特定穴位上,借助气压的力量使皮肤和肌肉组织被吸入杯中,再用推拿或按摩等手法,以达到解毒、祛痰、活血、行气等功效。
3、刮痧:用刮痧板或以手指代替,按照穴位、经络的走向,以相应的手法刮动,解除疲劳、缓解疼痛、促进血液循环等。
4、按摩:可以通过手法推、拿、捏、揉、挤等,在患者的穴位、经络上施加力量,以调节身体机能、改善血气循环、调整脏腑功能等。
5、艾灸:先将艾叶烧烤热,然后放在患者身体的特定穴位上,定时更换。
通过热刺激,调节脏腑气血、温煦筋骨、祛除湿气等。
6、针灸:在定位准确、穴位清楚的前提下,将针灸针插入特定穴位适当的深度和方向,以达到调整气血、解除疼痛、美容养生等目的。
常用中医护理技术操作应用中医护理技术是中医养生和康复的重要组成部分,其目的是通过调理人体的气血、阴阳、脏腑等方面,达到保健、康复的目的。
下面将介绍一些常用的中医护理技术操作应用。
1.推拿按摩:推拿按摩是通过手法的按摩、揉捏、推拿等来调理人体,促进气血流通,消除疲劳,以达到调节身体机能的目的。
常见的推拿按摩包括经络推拿、穴位推拿等。
例如,采用太冲穴按摩可以缓解压力,提高睡眠质量。
2.刮痧拔罐:刮痧和拔罐是中医常用的排毒技术,可以通过刮痧板在皮肤上刮出红色瘀斑,或者通过用火加热罐子,使罐子吸附皮肤形成负压,以排除体内湿热、寒湿等毒素,促进血液循环。
刮痧和拔罐适用于感冒、肌肉酸痛、颈椎病等疾病的治疗。
3.精油推拿:精油推拿是将具有特定功效的精油与推拿按摩技法相结合的一种中医护理技术。
常见的精油包括薰衣草、迷迭香等。
精油推拿可以通过精油的香气对神经系统产生刺激,达到舒缓肌肉、促进血液循环、放松身心的效果。
4.热敷:热敷是一种利用热量来促进血液循环,舒缓肌肉疼痛的中医护理技术。
常用的热敷方法包括热水袋、热毛巾等。
热敷适用于肌肉酸痛、关节炎、腰椎间盘突出等疾病。
6.针灸:针灸是中医常用的一种调理身体的方法,通过刺激穴位,以调节气血、阴阳平衡,促进身体的康复和保健。
常用的针灸方法包括采用针刺、艾灸等。
针灸适用于疼痛、消化不良、失眠等疾病的治疗。
7.中药熏蒸:中药熏蒸是一种通过炖煮中药,将中药的药性气味传递到人体,达到调理人体的目的。
常用的中药熏蒸方法包括中药熏蒸盆、中药熏蒸袋等。
中药熏蒸适用于呼吸道疾病、皮肤病等的治疗。
总之,中医护理技术是一种非常重要的中医康复和养生方法,其操作应用广泛。
以上介绍的常用中医护理技术涵盖了推拿按摩、刮痧拔罐、精油推拿、热敷、足底按摩、针灸和中药熏蒸等多种方法,以帮助人们解决健康问题,提升全身的健康水平。
第四篇中医护理基本技能第十六章常用中医护理操作【重点难点】一、针刺法针刺法是用金属制成的针,刺激人体一定的穴位,以起到疏通经络、行气活血、调整阴阳的作用,从而达到扶正祛邪、防治疾病的目的。
(一)毫针刺法1、适应范围适用于各种急、慢性病证。
2、毫针的结构分为五个部分:针尖、针身、针根、针柄、针尾。
3、针刺方法(1)进针法右手称刺手、左手称押手①单手进针法②双手进针法a指切进针法b挟持进针法c提捏进针法d舒张进针法(2)针刺的角度、方向和深度①针刺的角度:是指进针时针身与所刺部位皮肤表面形成的夹角。
分为:a直刺:针身与皮肤成90°角,垂直刺入,适用于人体大部分腧穴,可深刺或浅刺,尤其是肌肉丰厚的腰、臀、腹、四肢部位的腧穴。
b斜刺:针身与皮肤成45°角,倾斜刺入,适用于骨骼边缘的腧穴,或内有重要脏器不宜深刺部位的腧穴。
c横刺:又称平刺或沿皮刺。
针身与皮肤成15°角,横向刺入,适用于皮肤特别浅薄的腧穴。
②针刺的方向:是指进针时和进针后针尖所朝的方向,简称针向。
③针刺的深度:是指针身刺入腧穴部位的深浅程度。
(3)行针与得气①行针:又名运针,是指进针后为了使患者产生针刺感应而施行的各种针刺手法。
a提插法:就是提针与插针的结合应用,即针尖刺入腧穴一定深度后,施行上下进退的操作方法。
b捻转法:是将针刺入腧穴一定深度后,用拇指与食指、中指挟持针柄作一前一后、左右交替旋转捻动的动作。
②针感:又称“得气”,是指针刺入腧穴后,针刺部位产生的酸、胀、重、麻等感觉,并从局部向一定方向传导,以及操作者针下的沉紧感。
(4)补泻手法补法泛指能鼓舞人体正气,使低下的功能恢复旺盛的方法。
泻法泛指能疏泄病邪,使亢进的功能恢复正常的方法。
补泻效果的产生主要取决于机体的功能状态、腧穴的特性、针刺的手法。
针刺手法是产生补泻作用的主要手段,一般轻刺激量为补,重刺激量为泻,中等刺激量为平补平泻。
(5)留针与出针①留针一般留针时间为10~20分钟。
中医护理常用技术操作流程中医护理是中医学中的一个重要分支,通过运用中医理论和技术手段,对患者进行预防、保健和治疗。
中医护理常用的技术操作流程包括以下几个方面:1.患者接待和观察首先,护士需要认真接待患者,了解患者的主诉和病情。
接待时要与患者进行面对面的交流,详细询问患者的病史、症状、就诊经历等,并进行相关观察,如面色、舌苔、脉搏等,以便为患者提供合适的中医护理。
2.中医诊断和辩证施护基于患者的主诉和观察结果,护士需要进行中医诊断,包括辩证和判断疾病的性质、阶段、脏腑、病因等。
然后,根据诊断结果,制定具体的中医护理方案和措施。
3.中医按摩中医按摩是一种通过对穴位和经络进行按压、揉捏、推拿、拍打等手法,调节气血运行,达到治疗的目的的技术。
护士首先需要选择合适的穴位和手法,然后根据患者的具体情况和需求,进行按摩操作。
按摩过程中,应注意力度适宜、手法得当、时间合理,以免损伤患者。
4.中药熏蒸中药熏蒸是一种通过蒸汽将中药成分渗透到患者身体,以达到调理和治疗的目的的技术。
护士首先需要选择合适的中药材和配方,然后将中药材装入蒸馏器内,调节蒸馏器的温度和时间,进行熏蒸操作。
操作过程中,应确保患者的安全和舒适,并注意中药的质量和用量。
5.中药外敷中药外敷是一种将中药煎剂或药物贴剂敷在患者的身体表面,透过皮肤渗透到体内,以调理和治疗的目的的技术。
护士首先需要选择合适的中药材和剂型,然后制备出药物,再将药物涂敷在患者的相应穴位或患处,进行外敷操作。
操作过程中,应注意药物的温度和用量,避免过敏和损伤患者的皮肤。
6.艾灸艾灸是一种通过燃烧艾叶,使其释放出的热能和药效透过皮肤渗透到体内,以调理和治疗的目的的技术。
护士首先需要选择合适的穴位和艾条,然后将艾条点燃,并对患者的相应穴位进行艾灸操作。
操作过程中,应确保患者的安全和舒适,并注意艾条的温度和用量,避免烫伤和其他不适。
7.针灸针灸是一种通过刺激穴位,调节气血运行,达到治疗的目的的技术。
中医护理技术操作一艾条炙【目的】:预防或治疗某些痹症,如头痛、心悸,温通经脉,消瘀散结,升阳举陷,回阳固悦,预防保健。
【作用原理】:用艾绒制成的艾条烧灼或熏烤体表穴位或患部,通过激发经气,加强气血运行,从而使痹阻、壅滞的经络疏通,达到预防治疗疾病的目的。
【适应症】:风湿病、外伤、瘀血、痛经、颈肩腰腿痛【禁忌症】:孕妇的小腹,腰骶部等。
【注意事项】:1、室内温度要求适中,以防感冒,施灸前根据病情及部位采取适当的方法2、施灸程序一般先上部、背部、后下部、腹部、先灸头部后灸四肢3、根据施灸目的的不同,选择不同类型的艾条4、施灸处一般局部红润不处理,切忌在灸后用力摩擦,若灸处出现小水泡让其自行吸收5、施灸时防止艾火脱落烧伤皮肤及损及衣物6、对于过激、过饱、过劳、醉酒、情绪激动者不宜立即施灸【用物准备】:治疗盘、无茵纱布缸、艾条、打火机、弯盘、灭火小口瓶、酒精灯、必要时备浴巾、屏风等。
【步骤】1、着装整齐。
2、转抄医嘱并核对。
3、携治疗单到病房核对床号、床尾卡并解释如×床×××小组你好!我是今天的当班护士×××,因为最近外感风寒,引起了胃部不适现在遵医嘱给你进行一个艾条炙,这样可以祛风散寒,缓解胃部不适的效果,请问你需要解大、大小便吗?今天艾条炙的部位在内关穴,在手上,请将手伸出来(检查局部皮肤:完好无破损)你先休息一下,我去准备用物,马上过来。
4、回治疗室,六步洗手法洗手,带口罩。
5、准备用物并检查:无菌纱布缸、95%酒精灯、灭火小口瓶、弯盘、打火机、艾条(治疗单、笔)推治疗车至病房。
6、对床尾卡:例如:×床的×××小姐你好,请问你准备好了吗?“准备好了”,好的我现在给你艾条炙,请你配合,请将手伸出来(定位:腕横纹线上三指,两肌腱中点,按压穴位)×××小姐会有像麻的感觉吗?“有”。
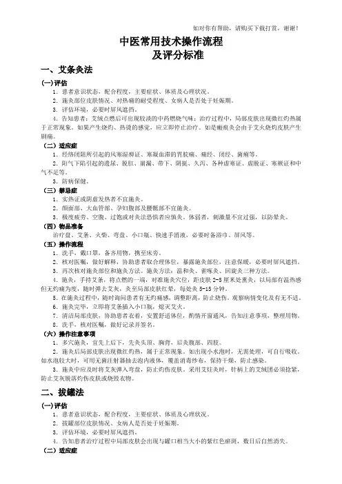
中医常用技术操作流程及评分标准一、艾条灸法(一)评估1.患者意识状态,配合程度,主要症状、体质及心理状况。
2.施灸部位皮肤情况、对热痛的耐受程度、女病人是否处于妊娠期。
3. 评估环境,必要时屏风遮挡。
4.告知患者:艾绒点燃后可出现较淡的中药燃烧气味;治疗过程中,局部皮肤出现微红灼热属于正常现象。
如果产生烧灼、热烫的感觉,应立即停止治疗。
如是瘢痕灸会由于艾火烧灼皮肤产生剧痛。
(二)适应症1.经络闭阻所引起的风寒湿痹证、寒凝血滞的胃脘痛、痛经、闭经、菌痢等。
2.阳气下陷引起的遗尿、脱肛、崩漏、带下、阴挺、久泻、各种虚寒证、虚脱证、寒厥证和中气不足等。
3.防病保健。
(三)禁忌症1.实热证或阴虚发热者不宜施灸。
2.颜面部、大血管部、孕妇腹部及腰骶部不宜施灸。
3.极度疲劳、空腹、过饱或对灸法恐惧者应慎灸。
体弱者,刺激量不宜过强,以防晕灸。
(四)物品准备治疗盘、艾条、火柴、弯盘、小口瓶、快速手消液,必要时备浴巾、屏风等。
(五)操作流程1.洗手,戴口罩,备齐用物,携至床旁。
2.核对医嘱,做好解释,协助患者取合理体位,暴露施灸部位,注意保暖,必要时屏风遮挡。
3.再次核对施灸部位和施灸方法。
施灸方法:温和灸、雀啄灸、回旋灸三种方法。
4.施灸,手持艾条,将点燃的一端,对准施灸穴位,距皮肤2-5厘米处熏灸,以局部有温热感但无灼痛为度,随时弹去艾灰,灸至局部皮肤红晕,每处灸5-15分钟。
5.在施灸过程中,随时询问患者有无灼痛感,调整距离,防止烧伤。
观察病情变化及有无不适。
6.施灸完毕,立即将艾条插入小口瓶,熄灭艾火。
7.清洁局部皮肤,协助患者衣着,安置舒适体位,酌情开窗通风,告知注意事项,整理用物。
8.洗手,核对医嘱,做好记录并签名。
(六)操作注意事项1.多穴施灸,宜先上后下,先灸头顶、胸背,后灸腹部、四肢。
2.施灸后局部皮肤出现微红灼热,属于正常现象。
如出现小水泡时,无需处理,可自行吸收。
如水泡较大时,可用无菌注射器抽去泡内液体,覆盖消毒纱布,保持干燥,防止感染。
中医护理技术常见操作
电针疗法:
1.选择体位,取穴消毒
2.取毫针直刺或者斜刺穴位后行针令得气.
3在毫针体上接电针治疗仪输出令患者舒适电流.
4.留针并注意观察患者有无异常及不适并及时处理
5.20-30分钟后取针.
艾条疗法:
1.将艾条一端点燃,对准被灸的穴位.
2.保持2-3cm 距离,使艾灸热辐射被灸穴位温热而无灼
疼.
3.根据情况可灸30-60min.
拔罐疗法:
1.选玻璃火罐数个.
2.取合适体位.用点燃酒精棉球在罐内壁绕上一周,迅速
罩在选定的部位,并留罐数分钟后取罐.
3.罐时左手扶罐,右手拇指按压火罐边缘下皮肤,使出现
空隙即可顺利取罐.
1.拟定耳穴处方寻找耳廓反应点.
2.在反应点几逆行能够针刺或点压使之有酸胀感.
3.耳穴宜交替应用每日或隔日一次.
按摩疗法:
1.明确诊断病情后采用适宜的按.揉.摩擦/推.拿.摇.
搬.旋转.取伸.弹筋,抖.搓.拍打等手法
2.宜轻重适当,使患者感到舒适为度.
针挑疗法:选好挑点消毒,持圆利针刺入挑点进行挑筋或挑提,或挑络.
敷帖疗法:将药物研细末加调和调成粘糊状或制成膏药外敷患部,用纱布或胶布固定一日一次.
三枝针点刺放血疗法:
1. 一手选择合适体位,消毒皮肤 .
2.持三枝针迅速刺入皮肤1.5-3毫米后迅速退出,另一手在针孔周围推压挤捏,放出少量血液或粘液,根据病情一日或隔日一次
1.将配制中药合剂投入熏蒸治疗床熏蒸产生中药蒸气 .
2.患者脱衣躺入治疗窗进行蒸疗,每次20-30分钟.
3.蒸疗时注意观察护理,避免烫伤即使处理意外,隔日一
次.
4.蒸疗后适当休息并补充水分.。
中医护理技术操作1.脉诊:中医脉诊是通过触摸患者脉搏来判断其脏腑功能和病理状态。
操作时,护士应先准备好工作所需的仪器,如脉搏计或手感触器,然后选择合适的脉搏位置,如手脉、足脉、舌脉等,轻轻按压脉搏点进行触诊,判断脉搏的频率、强度、节律等情况,以了解患者身体健康状况。
2.针灸:针灸是中医学中重要的治疗方法之一、护士在操作针灸之前应先了解患者的病情、身体状况和反应,然后选择合适的针具,如银针、针管等,准备好消毒用品,并对病人的相应穴位进行定位。
接下来,护士应用力揿压针头,然后缓慢转针,直到达到治疗效果。
3.推拿按摩:中医推拿按摩是通过手法在人体表面推拿按摩,刺激人体穴位,调整气血和脏腑功能。
护士操作时,首先了解患者的身体状况,然后使用专业的推拿按摩手法,如揉、按、推、拍等,配合适当的压力和节律进行操作,以改善患者的病情或提高其身体健康状态。
4.中药熏蒸:中医熏蒸是指使用中药原料进行蒸熏,以起到调理和治疗的作用。
护士在操作时,首先准备好中药原料和相应的器具,如锅、锥、灯炉等,然后按照中医的要求进行配伍,将中药烧煮或燃烧,让其散发出药香,将患者身体暴露在药香中,以达到调理和治疗的效果。
中医护理技术操作的过程中,护士应准确把握患者的病情和身体状况,严格遵守操作规范和卫生原则,确保操作的安全和有效性。
同时,护士还应辅助医生的治疗工作,与患者进行良好的沟通和协作,提高患者对中医护理的认可和接受度。
中医护理技术的操作不仅需要护士具备丰富的中医理论知识和技术技能,还需要不断学习和提高,不断创新和发展,为患者提供更好的中医护理服务。
在未来的发展中,中医护理技术有望成为一种重要的医疗技术,为人们的健康提供更多的选择和保障。
粮道街彩电社区卫生服务站常用中医护理技术操作规范——水针法又称穴位注射,是将水剂药物注入穴位,用以防治疾病的一种方法,将针刺和药物结合起来,利用穴位的刺激作用和药物的药理作用,发挥综合效能,达到治疗疾病的目的。
适应范围及用物准备①适应范围:适应范围很广,临床常用于关节痛、胃痛、高热、小儿麻痹后遗症、慢性鼻炎、斑秃等。
②用物准备治疗盘:遵医嘱备药、注射器(套)、消毒液、棉签、棉球。
常用药物和剂量常用药物:凡肌内注射用的药物,均可供穴位注射法用。
常用的中药注射液有:复方丹参、川芎、柴胡等。
西药有:维生素B1、维生素C、0.25%~2%盐酸普鲁卡因、阿托品、利血平等。
注射剂量:一般以穴位部位来分,耳穴:0.1ml,头面部:0.3ml~0.5ml,四肢部:1ml~2ml,胸背部:0.5ml~1ml,腰臀部:2ml~5ml 或5%~10%葡萄糖液10ml~20ml。
疗程:急症患者1~2次/日,慢性病一般每日或隔日一次,6~10次为一个疗程。
反应强烈者,可隔2~3日一次,穴位可左右交替使用。
每个疗程间可休息3~5日。
操作程序:①洗手、戴口罩,按医嘱准备药液。
②备齐用物携至病人床旁,做好解释,取得合作。
③根据病情选穴、选择体位,暴露局部皮肤。
④再次核对,确定注射穴位,常规消毒局部皮肤。
⑤左手绷紧皮肤,右手持注射器,针尖对准穴位迅速刺入皮下,然后将针缓慢推进,达一定深度,产生得气感应后,如无回血,推注药物。
⑥推注药液时,急性病、体强者可用较强刺激,推液可快;慢性病、体弱者宜用较轻刺激,推液可慢;一般疾病,可用中等刺激,推液也以中等速度。
如所用药液较多时,可由深至浅,边推药液边退针。
中医护理技术操作一、中医穴位按摩中医穴位按摩是中医治疗的一种基本方法,借助按压或推拿等手法刺激人体特定穴位,调理气血运行,改善相关脏器功能。
常用的穴位有太阳穴、涌泉穴、内关穴等。
穴位按摩的具体操作包括以下几个步骤:1.准备工作:消毒双手,穴位所在的部位清洁干净。
2.手法选择:根据需要选择适合的按摩手法,如按压、推拿、揉捏等,可以单一手法或多种手法结合使用。
3.手法操作:用指尖或掌根轻柔地按摩穴位,以适当的力度刺激穴位,按摩时间一般为5-10分钟,可以根据需要进行调整。
4.注意事项:操作时要确保手法轻柔,力度适中,以免造成不良反应。
对于孕妇、儿童、老年人和体弱者等特殊人群,应视情况进行适当调整。
二、中药外敷中药外敷是利用中药的疗效通过外敷的方式达到治疗效果的方法。
具体操作步骤如下:1.中药选择:根据患者的病情选择适合的中药,例如薄荷、冰片、黄连等。
2.中药炮制:将选好的中药制成药物,可以是药膏、药粉或液体。
3.外敷部位准备:清洁外敷部位,保持干净。
4.外敷操作:将中药涂抹在外敷部位,用无菌纱布或药膏贴固定,保持一定时间,一般为1-2小时,可以根据需要进行调整。
5.注意事项:使用过敏试验,确保患者对中药没有过敏反应。
外敷部位应保持干燥,避免受寒。
三、中药泡脚中药泡脚是将中药煮熟后加入足浴盆中进行足浴的方法,通过足部的温热刺激和中药药物的渗透,调理全身气血运行。
具体操作步骤如下:1.中药选择:根据患者的体质和病情选择适合的中药材,如川芎、当归、红花等。
2.中药煎煮:将选好的中药放入锅中,加入适量的水,煮沸,然后慢火煮20-30分钟。
3.泡脚准备:准备一个干净的足浴盆,加入适量的温水,待中药煎煮后稍微降温后,将煎好的中药汤加入足浴盆中,使水的温度保持在适中。
4.泡脚操作:将双脚浸泡在足浴盆中,温度适宜时用手轻轻按摩足部,使中药汤渗透到足底,泡脚时间一般为20-30分钟,可以视情况进行调整。
5.注意事项:足浴盆应保持清洁,避免感染。
中医护理操作规程中医护理操作规程为了确保中医护理工作的安全性、科学性和专业性,制定本中医护理操作规程。
操作规程是中医护理的操作依据,包括中医护理的目的、操作准备、操作步骤、注意事项和操作结束后的处理等内容,以确保患者的安全和康复。
一、目的中医护理操作的目的主要有:促进气血流通,调和阴阳,治疗疾病,促进患者康复;提高患者的免疫功能,增强抗病能力;缓解患者的痛苦和不适;促进患者的身体健康。
二、操作准备1.环境准备:保持操作环境整洁、安静。
确保操作室温度适宜,通风良好,无异味。
操作床、器械和用品齐全、整洁。
2.操作前准备:洗手,穿戴干净的工作服和无菌手套。
核对患者的病历和医嘱,了解患者的病情和需求。
3.操作前询问:与患者进行交流,了解其病情、过敏史、禁忌症等重要信息。
告知患者中医护理的目的、过程和可能的不良反应。
三、操作步骤1.常规操作:根据患者的病情和需求,选择适宜的操作方法,如针灸、推拿、拔罐、刮痧等。
根据医嘱和护理计划进行操作。
2.操作注意事项:遵循中医护理的基本原则,操作时要注意穴位的准确定位,操作手法要准确、轻柔而有力,避免伤及患者。
操作时要维护患者的隐私和尊严,给予患者充分的安慰和支持。
3.操作结束后的处理:操作结束后,要及时整理操作床和器械,清洁操作室。
与患者进行交流,了解操作效果和患者的感受。
记录操作过程和效果,及时向医生汇报。
四、注意事项1.操作者要具备中医护理的专业知识和技能,熟练掌握各种护理操作方法,遵守操作规程,严格按照操作步骤进行操作。
2.在操作过程中,如出现异常情况(如患者出现过敏反应、剧烈疼痛等),应立即停止操作并及时报告医生。
3.操作过程中要注意操作的时间和频率,避免过度操作或操作不足。
4.操作者应具备良好的沟通技巧,与患者进行交流,理解其需求和感受,根据患者的反馈调整操作方法和力度。
五、操作结束后的处理操作结束后,及时整理操作床和器械,清洁操作室。
与患者进行交流,了解操作效果和患者的感受。
中医护理技术操作规程目录第一章针刺疗法一电针疗法二穴位注射三耳针疗法(耳穴埋籽)四针刺护理第二章灸法一艾条灸二艾炷灸三温针灸四灯火灸第三章放血疗法第四章挑治疗法第五章拔罐疗法一拔火罐法二拔药罐法第六章发泡疗法第七章磁疗法第八章推拿疗法附:小儿推拿疗法第九章刮痧疗法第十章数码多功能治疗仪的使用第十一章换药法第十二章熏洗疗法第十三章溻渍法第十四章涂药法第十五章敷药法第十六章贴药法第十七章吹药法第十八章点眼药法第十九章药熨法第二十章导便法第二十一章坐药法第二十二章煎药法第二十三章服药法第二十四章口腔护理法第一章针刺疗法一、电针疗法电针疗法是将亳针刺入穴位得气后,在针上通以微量电流,加强对穴位的刺激,达到治疗目的的一种方法。
(一) 适应症用于多种疾病,如神经痛、神经麻痹与痉挛、神经官能症、关节痛、中风后遗症、外伤性截瘫、反应性精神病、小儿麻痹后遗症、针刺麻醉等。
(二) 物品准备治疗盘、针盒、消毒亳针、75%酒精棉球、消毒干棉球、镊子、电针仪。
(三) 操作方法1、常规消毒针刺部位皮肤。
2、按毫针刺法进针。
3、针刺得气后,先将电针仪上的输出电位器调至零值,再将两根输出导线分别接于两根针的针柄或针体上。
4、开启电针仪的电源开关,再慢慢旋转电位器,逐渐调高输出电流至所需电流量,以患者能忍耐为度。
5、通电时间视病情及病人体质而定,一般为10~20分钟。
6、治疗完毕,把电位器调低到零值,关闭电源,拆去输出导线。
7、按起针法退出毫针。
(四) 注意事项1、电针刺激量较大,所给电流量须以患者能耐受为限,以防晕针,调节电流量时须慢慢由小到大,切勿突然增强,避免引起肌肉痉挛,造成弯针、折针。
2、有心脏病者,避免电流回路通过心脏,以免发生意外。
3、经温针使用过的毫针,针柄因烧黑氧化不导电,应将输出线接在针体上。
4、如输出电流时断时续,可能是导线接触不良所致,应检修后再用。
二、穴位注射法在穴位中进行药物注射,通过针刺和药物对穴位的刺激和药理作用,达到治疗目的的一种方法叫穴位注射法。
艾条灸操作流程图拔火罐操作流程图耳穴压籽操作流程图刮痧法操作流程图湿敷法操作流程图涂药法操作流程图穴位注射(水针)操作流程图熏洗法操作流程图中药温热敷操作流程图(一)艾条灸理论知识1、常用灸法2、常用艾条灸(1)温和灸:点燃艾灸,手持艾灸,将点燃的一端在距离施灸穴位皮肤2—3cm 处迸行熏灸,以局部有温热感而无灼热为宜。
每处灸5—15分钟,至局部皮肤发红为度。
多用于治疗慢性病。
(2)雀啄灸:点燃艾灸,手持艾灸,将点燃的一端在距离施灸穴位2—5cm ,之间,如同鸟雀啄食般,一上一下不停地摆动,反复熏灸,一般每处5分钟左右。
多用于急性病。
(3)冋旋灸:点燃艾灸,手持艾灸,将点燃的一端在距离施灸穴位约3cm 进行左右来回旋转移动,进行反复熏灸,一般可灸20—30分钟。
多用于治疗风湿痹痛。
3、目的借助艾绒燃烧之温热性和药物作用,以温通经络,调和气血,祛湿除寒,消肿散结,回阳救逆。
达到防治疾病的目的。
4、适应症慢性虚弱性疾病及风寒湿邪为患的病症,如眩晕,贫血,湿温疼痛,肢体麻木,呕吐,腹痛,泄泻,脱肛,阴挺,阳痿,遗尿,寒厥等。
5、禁忌症凡实证,热证,阴虚发热,以及面部,大血管和粘膜附近,孕妇的腹部和腰骶部不宜施灸。
6、注意事项(1)治疗室〔病房)要求安静、舒适、光线充足,室温保持在22℃—25℃之间。
必要时关门窗或屏风遮挡病人。
(2)采用直接灸或间接灸时,操作者应认真守护在病人身旁,随时询问病人有无灼热感,以及时调整距离,防止烧伤。
观察病情变化及有无因体位不适引起的肢体痛苦;了解病人的生理、心理感受。
施灸时体位要平而稳,防止艾灰脱落烫伤皮肤,烧伤衣被。
灸时余灰应用弯盘接取(3)施灸后局部皮肤出现微红、灼热属于正常现象,如灸后起泡,小者可自行吸收,无需处理;大者可用无菌注射器抽去泡内液体,按常规消毒,覆盖消毒纱布,保持干燥,防止感染。
(4)熄灭后的艾灸应装入小口玻璃瓶或铁罐内,以防复燃而发生火患。
(5)病人局部知觉减退或病儿及昏厥病人对局部皮肤感觉迟钝,操作者可用中、食二指分开置于施灸部位的两侧以测知病人局部皮肤的受热程度,以便随时调节施灸的距离,防止烫伤。
第四篇中医护理基本技能第十六章常用中医护理操作【重点难点】一、针刺法针刺法是用金属制成的针,刺激人体一定的穴位,以起到疏通经络、行气活血、调整阴阳的作用,从而达到扶正祛邪、防治疾病的目的。
(一)毫针刺法1、适应范围适用于各种急、慢性病证。
2、毫针的结构分为五个部分:针尖、针身、针根、针柄、针尾。
3、针刺方法(1)进针法右手称刺手、左手称押手①单手进针法②双手进针法a指切进针法b挟持进针法c提捏进针法d舒张进针法(2)针刺的角度、方向和深度①针刺的角度:是指进针时针身与所刺部位皮肤表面形成的夹角。
分为:a直刺:针身与皮肤成90°角,垂直刺入,适用于人体大部分腧穴,可深刺或浅刺,尤其是肌肉丰厚的腰、臀、腹、四肢部位的腧穴。
b斜刺:针身与皮肤成45°角,倾斜刺入,适用于骨骼边缘的腧穴,或内有重要脏器不宜深刺部位的腧穴。
c横刺:又称平刺或沿皮刺。
针身与皮肤成15°角,横向刺入,适用于皮肤特别浅薄的腧穴。
②针刺的方向:是指进针时和进针后针尖所朝的方向,简称针向。
③针刺的深度:是指针身刺入腧穴部位的深浅程度。
(3)行针与得气①行针:又名运针,是指进针后为了使患者产生针刺感应而施行的各种针刺手法。
a提插法:就是提针与插针的结合应用,即针尖刺入腧穴一定深度后,施行上下进退的操作方法。
b捻转法:是将针刺入腧穴一定深度后,用拇指与食指、中指挟持针柄作一前一后、左右交替旋转捻动的动作。
②针感:又称“得气”,是指针刺入腧穴后,针刺部位产生的酸、胀、重、麻等感觉,并从局部向一定方向传导,以及操作者针下的沉紧感。
(4)补泻手法补法泛指能鼓舞人体正气,使低下的功能恢复旺盛的方法。
泻法泛指能疏泄病邪,使亢进的功能恢复正常的方法。
补泻效果的产生主要取决于机体的功能状态、腧穴的特性、针刺的手法。
针刺手法是产生补泻作用的主要手段,一般轻刺激量为补,重刺激量为泻,中等刺激量为平补平泻。
(5)留针与出针①留针一般留针时间为10~20分钟。
对一些顽固性、疼痛性、痉挛性疾病,须增加留针时间,可延长至1小时至数小时,并间歇予以行针,保持一定刺激量,以增强疗效。
②出针4、针刺意外的护理与预防(1)晕针在针刺过程中患者出现头晕目眩,面色苍白,胸闷心慌,恶心,甚至四肢厥冷,出冷汗,脉搏微弱或神志昏迷,血压下降,大便失禁等晕厥现象,称为晕针。
①原因:多见于初次接受治疗的患者,可因精神紧张、体质虚弱、过度劳累、饥饿,或大汗、大泻、大失血后,或体位不适,或操作者手法过重、刺激量过大而引起。
②护理:立即停止针刺,将针迅速取出。
患者平卧,头部放低,松开衣带,注意保暖。
清醒者给饮温开水或糖水,即可恢复。
如已发生晕厥,用指掐或针刺急救穴,如人中、内关、素寥、足三里,灸百会、关元、气海等穴。
若症状仍不缓解,可配合其他急救措施。
③预防:对初次接受针治者,要做好解释工作,解除恐惧、紧张心理;正确选取舒适持久的体位,尽量采用卧位,选穴宜少,手法要轻;对劳累、饥饿、大渴的患者,应嘱其休息、进食、饮水后再予针治;针刺过程中,应随时注意观察患者的神色,询问其感觉,有头晕心慌时应停止操作或起针,让患者卧床休息。
此外,应注意室内空气流通,消除过冷、过热等因素。
(2)滞针在针刺入腧穴后,操作者感觉针下涩滞,捻转、提插、出针均感困难,而患者则感觉疼痛的现象。
①原因:患者精神紧张,针刺后局部肌肉强烈挛缩,或因行针时捻转角度过大过快和持续单向捻转等,而致肌纤维缠绕针身所致。
②护理:嘱患者消除紧张,使局部肌肉放松,操作者揉按穴位四周,或弹动针柄,如仍不能放松时,可在附近再刺一针,以宣散气血、缓解痉挛,将针起出。
若因单向捻针而致者,需反向将针捻回。
③预防:对精神紧张及初诊者,应先做好解释工作,消除顾虑。
进针时应避开肌腱,行针手法宜轻巧,捻转角度不宜过大过快,避免连续单向捻转。
(3)弯针是指进针时或将针刺入腧穴后,针身在体内发生弯曲的现象。
①原因:进针手法不熟练,用力过猛过快;或针下碰到坚硬组织;或因患者在留针过程中改变了体位;或因针柄受外力碰撞;或因滞针处理不当。
②护理:发生弯针后,切忌不可用力捻转、提插。
应顺着针弯曲的方向将针慢慢退出,若患者体位改变,则应嘱患者恢复原来的体位,使局部肌肉放松,再行退针。
③预防:操作者手法要熟练,指力要轻巧,避免进针过猛、过速。
患者的体位要舒适,留针期间不得随意变动体位。
针刺部位和针柄不得受外物碰压。
(4)断针又称折针,是指针体折断在人体内。
①原因:多由于针具质量差,或针身、针根有剥蚀损伤,术前疏于检查;或针刺时将针身全部刺入,行针时强力提插、捻转;或留针时患者体位改变;或遇弯针、滞针未及时正确处理,并强力抽拔;或因外物碰压。
②护理:嘱患者不要惊慌,保持原有体位,以免残端向深层陷入。
若断针尚有部分露于皮肤之外,可用镊子或血管钳拔出。
若断端与皮肤相平,可轻轻下压周围组织,使针体显露,再拔。
若折断部分全部深入皮下,须在X线下定位,手术取出。
③预防:针前仔细检查针具,不符合要求者剔除不用;针身不可全部刺入;避免过猛过强的捻转、提插;针刺和留针时患者不能随意更换体位;发生弯针、滞针时应及时处理,不可强行硬拔。
(5)血肿是指针刺部位出现的皮下出血而引起肿痛的现象。
表现为出针后皮肤青紫或肿起,局部疼痛。
①原因:针尖弯曲带钩,使皮肉受损,或刺伤血管所致。
②护理:若微量的皮下出血而出现小块青紫时,一般不必处理,可自行消退。
若局部肿胀疼痛较剧,青紫面积大而且影响活动功能时,可先作冷敷止血后,再做热敷,促使瘀血消散吸收。
③预防:仔细检查针具,熟悉人体解剖部位,针刺时避开血管;针刺手法不宜过重,切忌强力捣针,并嘱患者不可随便移动体位。
出针时立即用消毒干棉球揉按压迫针孔。
容易出血的穴位如太阳、百会、合谷、面部穴位等。
(6)气胸凡是胸背部或锁骨上窝腧穴均应浅刺或斜刺,切忌刺入过深。
(7)大出血5、针刺注意事项①患者在饥饿、疲劳、精神高度紧张时不宜立即进行针刺,体弱者(身体瘦弱、气血亏虚)不宜用强刺激。
孕妇、妇女行经期尽量不采用针刺法。
②针刺时尽量取卧位,进针后立即盖好衣被,以防感冒。
③针刺时严格按无菌技术进行操作,一个穴位使用一枚针,防止交叉感染。
④针刺时应避开皮肤瘢痕、感染、溃疡、肿瘤部位,有自发出血倾向者不宜针刺。
⑤对胸、胁、腰、背脏腑所居之处的腧穴,以及眼区、项部、脊椎部的腧穴应严格掌握进针的深度、角度,以防止事故的发生。
⑥针刺过程中应随时观察患者全身状态有无不良反应。
(二)皮肤针法1、适应范围临床应用于痛证、近视、视神经萎缩、失眠、高血压、感冒、咳嗽、急性扁桃体炎、慢性胃肠病、斑秃、玩癣等。
2、操作方法(1)持针方法皮肤针消毒后,以右手拇指、中指、无名指握住针柄,食指伸直按住针柄中段。
(2)叩刺方法将皮肤消毒后,针头对准叩刺部位,利用腕关节的弹力,使针尖叩刺皮肤后,立即弹起,如此反复进行数10次。
注意针尖与皮肤必须垂直,弹刺要准确,强度均匀。
根据患者病情的不同,选择不同的刺激部位和刺激强度。
(3)叩刺强度根据患者的体质、年龄、病情、叩刺的部位,采用轻、中、重3种强度。
3、注意事项①皮肤针应严格消毒或使用一次性皮肤针,局部皮肤在叩刺前后都应用75%酒精消毒。
②皮肤针必须平齐、无钩毛。
③叩刺时动作轻捷,针尖垂直向下,以免造成患者疼痛。
④局部有溃疡、破损、瘢痕者不宜使用本法,急性传染性疾病和急腹症不使用本法。
⑤叩刺局部如有出血用75%酒精消毒,并用无菌纱布包扎止血,防止感染。
(三)皮内针法1、适应范围适用于某些需要久留针的经常发作的疼痛性疾病和久治不愈的顽固性疾病。
2、操作方法皮内针、镊子消毒,皮肤用碘酒、酒精常规消毒。
(1)麦粒型用镊子挟住针柄,对准腧穴,沿经络走向横向刺入0.5~0.8cm,用胶布顺着针身进入的方向将留在皮外的针柄固定。
(2)图钉型用镊子挟住针圈,针尖对准腧穴直接揿入,然后将留在皮肤上的环形针柄用胶布固定。
也可将针圈贴在小块胶布上,手执胶布直压揿入所刺穴位。
根据病情决定留针时间的长短,一般3~5天,最长可达7天。
夏天为防止感染,以1~2天为好。
留针期间,可每隔4小时左右用手按压埋针处1~2min,以加强刺激,提高疗效。
3、注意事项①埋针部位适宜。
关节附近不可埋针,因活动时会疼痛。
胸腹部因呼吸时会活动,亦不宜埋针。
②埋针后,如患者感觉疼痛或妨碍肢体活动时,应将针取出,改选穴位重埋。
③严格无菌技术,埋针后针处不可浸水,夏季埋针时间不应过长,以防感染。
(四)水针法水针法也称穴位注射或穴位封闭,是将水剂药物注入穴位,用以防治疾病的一种疗法。
它是将针刺对经络、腧穴的反应和药物对人体的作用结合在一起发挥综合作用。
1、适应范围凡是针灸治疗的适应证大部分均可采用本法。
2、操作方法①患者取舒适体位,选择适宜的注射器和针头,抽取适量的药液。
②根据病情选择合适的穴位,局部消毒后,右手持注射器,对准穴位,快速刺入皮下,然后缓慢进针,提插“得气”后回抽无回血即可将药物注入。
急性病、体强者可用较强刺激,推液可快;慢性病、体弱者,宜用较轻刺激,推液可慢。
药液多时,可由深至浅,边推药液边退针,或将注射针向几个方向注射药液。
③注射剂量根据药物说明书规定的剂量。
作小剂量注射时,可用原药物剂量的1/5~1/2。
一般以穴位部位来定,耳穴可注射0.1ml,头面部可注射0.3~0.5ml,四肢部可注射1~2ml,胸背部可注射0.5~1ml,腰臀部可注射2~5ml。
④急症患者每日1~2次,慢性病一般每日或隔日1次,6~10次为1疗程。
每个疗程间可休息3~5日。
3、注意事项①严格无菌操作,防止感染;防止晕针、弯针、滞针情况的发生。
②治疗时应对患者说明治疗特点和注射后的正常反应。
如注射后局部可能有酸胀感,48小时内局部有轻度不适,有时持续时间较长,但一般不超过1日。
③注意药物的性能、药理作用、副作用、剂量、有效期、配伍禁忌、过敏反应等。
需做过敏试验的药物必须先做皮试后再行穴位注射。
副作用大或刺激性强的药物不宜做穴位注射。
④药液不可注入血管、关节腔、脊髓腔、胸腔内,以免造成不良后果。
⑤孕妇的下腹部、腰骶部和合谷、三阴交等禁用,以免流产。
年老体弱者选穴宜少,药液剂量酌减。
(五)耳针法耳针是用针刺或其它方法刺激耳廓穴位或反应点,以防治疾病的方法。
1、耳廓与耳穴(1)耳廓“耳为宗脉之海”,耳廓与人体各部分存在一定的生理关系。
当人体某一脏腑或部位发生病变时,可以在耳廓的相应部位出现异常反应,表现为皮肤色泽、形态、压痛敏感及电特性等改变。
(2)耳穴的分布耳穴的分布是有一定规律的,一般来说,与身体各部相对应的耳穴在耳廓的分布象一个倒置的胎儿。
其分布规律是:与头部相应的穴位在耳垂或耳垂邻近;与上肢相应的耳穴在耳舟;与躯干和下肢相应的穴位在对耳轮和对耳轮上、下脚;与内脏相应的穴位多集中在耳甲艇和耳甲腔;消化道在耳轮脚周围排列。