第十一章 物业管理日常服务要点、难点和措施
- 格式:doc
- 大小:74.50 KB
- 文档页数:7
物业管理重难点分析及解决措施重难点突破措施(总6页)--本页仅作为文档封面,使用时请直接删除即可----内页可以根据需求调整合适字体及大小--物业管理重难点分析及解决措施重难点突破措施物业管理重难点分析及解决措施一、物业管理各类应急预案(一)、组织机构突发事件参与解决部门主要为秩序维护科、环境科、工程科、综合科。
具体分工如下:各部门主要负责人为突发紧急事件现场领导小组成员;秩序维护部、客服中心负责组织人员疏散,维护现场;工程部组织工程技术人员抢险施救;秩序维护部负责人按照程序负责向消防部门、公安部门、地方政府等有关部门通报情况。
物业公司的所有人员按照领导小组的指挥,协助对突发紧急事件实施处理。
各部门的负责人按照应急程序有义务协助引导、组织处理本部门的突发紧急事件。
突发紧急事件预警的日常工作由客服中心和秩序维护部监控室共同负责。
应急预案主要包括:火灾应急处理程序、发生公共卫生事件的处理程序、发现可疑爆炸物及其它危险物品的应急处理、发生停电事故的应急处理、电梯紧急处理程序、给排水事故应急处理工作标准、雷暴雨、大风及台风的紧急处理等,当发生突发事件时迅速启动相应应急预案,使损失降低到最少。
(二)、突发紧急事件的防范1、按照安全工作责任制的要求,各部门各级负责人要加强日常安全工作的检查、管理,及时消除隐患;2、工程部采取有效措施,保证各种设施设备运行良好,使可能因设施设备原因造成的突发紧急事件降至最低;(三)、处理突发紧急事件的应急保障1、人员保障突发事件处置小组的各位成员,明确责任,各司其职,各负其责。
物业公司的工程技术维修人员和秩序维护人员是处理突发事件的主要力量。
2、物资保障根据区域和功能的不同,在重要场所配备必要的应急物资,在发生突发事件后,突发紧急事件处置小组有权调用可用于处理突发事件的任何物资。
(四)、突发紧急事件的报告与信息发布1、突发事件处置小组负责有关突发事件信息的审核、发布;2、遵守国家有关处理突发事件的规定,上报按规定应当上报的情况;3、突发公共卫生事件由突发事件处置小组根据实际情况决定信息报告的时间、范围等;4、突发事件的信息发布,须经突发事件处置小组审核,并请示上级批准。
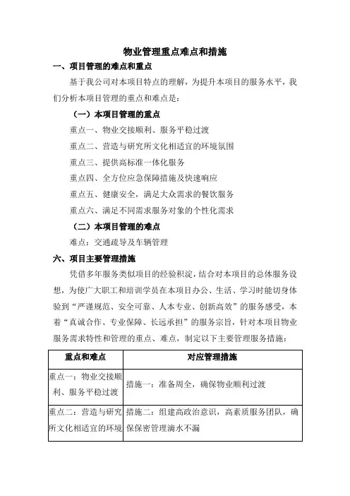
物业管理重点难点和措施一、项目管理的难点和重点基于我公司对本项目特点的理解,为提升本项目的服务水平,我们分析本项目管理的重点和难点是:(一)本项目管理的重点重点一、物业交接顺利、服务平稳过渡重点二、营造与研究所文化相适宜的环境氛围重点三、提供高标准一体化服务重点四、全方位应急保障措施及快速响应重点五、健康安全,满足大众需求的餐饮服务重点六、满足不同需求服务对象的个性化需求(二)本项目管理的难点难点:交通疏导及车辆管理六、项目主要管理措施凭借多年服务类似项目的经验积淀,结合对本项目的总体服务设想,为使广大职工和培训学员在本项目办公、生活、学习时能切身体验到“严谨规范、安全可靠、人本专业、创新高效”的服务感受,本着“真诚合作、专业保障、长远承担”的服务宗旨,针对本项目物业服务需求特性和管理的重点、难点,制定以下主要管理服务措施:措施一:准备周全,确保物业顺利过渡根据项目管理服务现状,我司已进行周全准备,选调高素质、有经验的骨干团队提前熟悉项目,承接查验期间也将选聘公司专家团队进行技术支持和现场指导,确保服务人员提前一周到位,并对原有现场服务的优质服务人员结合甲方考评意见优先录用,确保一切以研究所正常运作为前提。
为让我公司现场服务团队用最短时间达到高水平服务,公司将组织抽调各领域专家提供前期现场指导支持和后台服务支持。
专家团队由公司有同类项目服务经验的专业技术人员组成,包括现场接管小组、应急支持小组、专家指导小组,其中以公司主管副总带队的应急支持小组,在公司本部及相关项目抽调有经验的财务、行政、土建、强电、空调、电梯、弱电等专业人员,前往项目支援工作,以保障充分的人力和物力。
措施二:组建高政治意识,高素质服务团队,确保保密管理滴水不漏项目服务涵盖面广,要在短期内达到高标准服务,更需要多方面的专才。
我公司将抽调高学历、具备专业资质且有类似项目经验的人员为项目经理,同时各主管人员按照不同部门的需求特点配置。
物业管理重难点分析及解决措施重难点突破措施物业管理重难点分析及解决措施一、物业管理各类应急预案(一)、组织机构突发事件参与解决部门主要为秩序维护科、环境科、工程科、综合科。
具体分工如下:各部门主要负责人为突发紧急事件现场领导小组成员;秩序维护部、客服中心负责组织人员疏散,维护现场;工程部组织工程技术人员抢险施救;秩序维护部负责人按照程序负责向消防部门、公安部门、地方政府等有关部门通报情况。
物业公司的所有人员按照领导小组的指挥,协助对突发紧急事件实施处理。
各部门的负责人按照应急程序有义务协助引导、组织处理本部门的突发紧急事件。
突发紧急事件预警的日常工作由客服中心和秩序维护部监控室共同负责。
应急预案主要包括:火灾应急处理程序、发生公共卫生事件的处理程序、发现可疑爆炸物及其它危险物品的应急处理、发生停电事故的应急处理、电梯紧急处理程序、给排水事故应急处理工作标准、雷暴雨、大风及台风的紧急处理等,当发生突发事件时迅速启动相应应急预案,使损失降低到最少。
(二)、突发紧急事件的防范 1、按照安全工作责任制的要求,各部门各级负责人要加强日常安全工作的检查、管理,及时消除隐患;2、工程部采取有效措施,保证各种设施设备运行良好,使可能因设施设备原因造成的突发紧急事件降至最低;(三)、处理突发紧急事件的应急保障 1、人员保障突发事件处置小组的各位成员,明确责任,各司其职,各负其责。
物业公司的工程技术维修人员和秩序维护人员是处理突发事件的主要力量。
2、物资保障根据区域和功能的不同,在重要场所配备必要的应急物资,在发生突发事件后,突发紧急事件处置小组有权调用可用于处理突发事件的任何物资。
(四)、突发紧急事件的报告与信息发布 1、突发事件处置小组负责有关突发事件信息的审核、发布;2、遵守国家有关处理突发事件的规定,上报按规定应当上报的情况;3、突发公共卫生事件由突发事件处置小组根据实际情况决定信息报告的时间、范围等;4、突发事件的信息发布,须经突发事件处置小组审核,并请示上级批准。
物业管理的重点和难点难点主要有以下几个方面一、物业管理收费难的问题原因:1.业主对“掏钱买服务”消费观念不适应。
2.物业管理的整体性,导致一些业主“搭车消费”,拖欠物业管理费。
3.现行的物业管理体制法律关系错位。
根据新颁布的《物业管理条例》〉第十五条,业主委员会是业主大会的执行机构,可以代表业主与业主大会选聘的物业管理企业签订物业服务合同。
也就是说物业公司与业主委员会是委托与被委托关系。
按照权利与义务对等的原则,业委会行使了委托的权利,也应履行支付管理费用的义务。
但实际上是业委会只行使了委托权利。
物业公司履行了服务义务,还要向每一个业主去收费。
这种错位的权利义务关系,给物业公司收费及维护自身利益留下了隐患。
4.物业服务不能令业主满意。
这也是收费难的主要原因。
满意是个很抽象的词汇,有的业主满意,有的业主不满意。
因此满意与否,不是某个业主说了算,这需要业委会根据所签订的物业委托合同里服务标准来衡量。
解决办法:一方面物业公司要做好物业的服务工作,并加强物业管理消费意识的宣传力度,另一方面建议物管区域所属地的房地产行政部门成立一个专职的委员会,部分业主欠费是对其他缴费业主的侵权,只有业主在缴清管理费后,才可对物业公司的服务不到位等进行投诉,并由这个专职委员会进行议定裁决,若实属物业公司服务不好,由该委员会判罚管理公司返还物业费给业主。
二、电梯运行收费及摊销的问题解决办法:认为电梯运营费用按住户使用频繁度进行摊销比较合理,也就是多层或高层的住户多使用,多缴费。
缴费的比率可以参照财务会计资产使用年限折旧法。
三、停车场责任承担的问题对于管理区域内停车管理及责任界定的问题,一直以来都有争议。
对于盗车事件赔与不赔,主要是看物管区域的停车是占位还是保管,或两者兼有。
仅仅是占位,交纳占位费用,则物业公司不用承担赔偿责任。
若是保管或两者兼有则理应赔偿。
因此在实际生活中,有的业主买了车位,可以自由进入停车场,不交停车费,但物业公司必须要看管好这些业主的车辆,而且开发商所卖的车位收益都归其所得,凭什么?因为这些业主车辆的保管费用按物业费用标准含在所交的物业管理费用中(自己买车位不存在交纳占位费用)。
综合体物业管理服务重点、难点及其措施(标书专用)参考借鉴范本年月日综合体物业管理服务重点、难点及其措施一、本综合体项目内住宅、商场、酒店日常服务重点、难点和措施物业类型重点和难点分析措施和办法酒店1、安全保密性要求极高;2、配套服务要求极高;3、租赁性质,人员相对不稳定;4、物业管理服务素质要求高。
1、提供星级酒店式服务;2、充分利用消防监控中心、闭路监控、可视对讲、外围的红线监测等防盗网络;3、供配电设备、电梯设备、中央空调设备的安全运行;4、设立设备专职维修保养责任人,全面负责维护与保养;5、建立应急反应体系处理突发事件。
二、营造“和谐、统一”的居住、生活、工作、商业环境(一)系统安全运作是本综合体物业项目物业管理服务的第一要点1、建立区域防范体系(1)坚持预防为主的原则,积极做好安全宣传工作,确保安全标识齐全,开展紧急突发事件及消防演习,通过培训提高安全防范意识和技能。
(2)内紧外松的工作氛围,实现智能化硬件与管理处软件的最佳结合。
本综合体物业项目消防监控中心、闭路监控、可视对讲、外围的红外线监测等形成防盗网络,使业主利用一卡通便可自由出入小区、车库,但安全却在我们的控制之下,形成人防和技防相结合的安全防范体系。
(3)配合公安机关与周边物业管理单位的合作,形成群防联控的安全网络;加强同驻地公安机关的沟通和联系,在驻地派出所的指导下,与周边物业管理单位合作、互通信息、互为支援,形成群防联控的安全控制网络。
2、消防管理“预防为主,防消结合”的消防管理思想,严格执行消防工作的日常检查制度,通过各种形式开展消防宣传工作,提高业主和客户的消防安全意识,开展每年一次的消防实战演习和每年一次的消防摸拟演习,实现本综合体物业项目的安。
物业管理服务工作难点
1、结合小区业主状况,物业服务企业必须提前做好宣传解释工作,这项工作一旦做到位,既可以为政府解忧;另一方面又可以减少由于业主对物业管理服务工作的误解造成的后续纠纷,舒缓今后物业管理服务的压力。
宣传内容包括:物业管理法律法规,业主入住管理规定、小区精神文明公约、房屋管理规定、道路车辆管理规定、装饰装修管理规定、安全防范管理规定、安全用水、用电、用气、用暖管理规定、消防安全管理规定、环境卫生管理规定、经营场所管理规定、招牌广告及公共场地管理规定、城市绿化管理规定等等。
其宣传重点为:各公用设施入户的办理方法,尤其是天然气的通气注意事项及办理方法;各种涉及业主自身利益的管理规定;各种涉及物业服务企业正常开展工作的法律法规。
2、物业服务企业需要在村委会与开发建设单位的协助下,付出很大的人力与精力与业主积极沟通,争取尽快与业主实现和睦相处。
3、业主入住初期最多的问题是维修工作,施工单位如能做到维修及时,达到业主满意,业主与物业服务企业的矛盾可化解,反之会增加很多麻烦。
为此,首要问题就是分清维修责任,物业服务企业负责的责任由物业服务企业负责,施工单位负责的责任由施工单位承担。
对维修不负责任的施工单位可以扣留尾款转交物业服务企业,由物业服务企业及时完成业主的报修事项。
4、物业服务企业应当化被动为主动,按实际情况及时对本项目各类配套设施的施工予以调整,以免影响今后正常的使用。
物业管理的重点和难点物业管理的重点和难点物业管理是一个复杂的系统工程,难点主要有以下几个方面:一、物业管理收费难的问题收费难是物业管理中的一个重要难点,其原因有以下几个方面:首先,一些业主对“掏钱买服务”的消费观念不够成熟,导致拖欠物业管理费;其次,物业管理的整体性导致一些业主“搭车消费”,也是导致拖欠物业管理费的原因之一;第三,现行的物业管理体制法律关系错位,导致业委会只行使了委托权利,而未履行支付管理费用的义务,给物业公司收费及维护自身利益留下了隐患;第四,物业服务不能令所有业主满意,也是收费难的主要原因之一。
为了解决收费难的问题,一方面物业公司要做好物业的服务工作,并加强物业管理消费意识的宣传力度,另一方面建议物管区域所属地的房地产行政部门成立一个专职的委员会,部分业主欠费是对其他缴费业主的侵权,只有业主在缴清管理费后,才可对物业公司的服务不到位等进行投诉,并由这个专职委员会进行议定裁决,若实属物业公司服务不好,由该委员会判罚管理公司返还物业费给业主。
二、电梯运行收费及摊销的问题电梯运行收费及摊销也是物业管理中的难点之一。
认为电梯运营费用按住户使用频繁度进行摊销比较合理,也就是多层或高层的住户多使用,多缴费。
缴费的比率可以参照财务会计资产使用年限折旧法。
三、停车场责任承担的问题停车场责任承担的问题一直以来都有争议。
对于盗车事件赔与不赔,主要是看物管区域的停车是占位还是保管,或两者兼有。
仅仅是占位,交纳占位费用,则物业公司不用承担赔偿责任。
若是保管或两者兼有则理应赔偿。
在现实生活中,一些业主购买了车位后可以自由进入停车场,不需要缴纳停车费。
然而,物业公司必须确保这些业主车辆的安全,并且所有车位的收益都归开发商所有。
这是因为业主的车辆保管费用已经包含在物业管理费用中,而不需要额外缴纳占位费用。
没有购买车位的业主或外来车主则需要按规定缴纳停车费用,其中的占位费用收益归全体业主所有,而保管费用则是物业管理的收益。
物业管理日常服务要点难点和措施物业管理是指对各类物业进行综合管理,包括房屋、公共设施、绿化、安全等方面的管理工作。
一个好的物业管理服务能够提高居民的生活质量,改善居住环境,但在实际操作中也会面临一些难点。
下面将就物业管理日常服务的要点、难点和相应的措施进行探讨。
一、物业管理日常服务要点1.维护公共秩序:物业管理服务的首要任务是维护小区或物业的公共秩序。
对于小区内的住户或租户,物业需要加强管理,遏制不文明行为,妥善处理居民之间的纠纷。
2.进行日常维修:物业管理需要定期检查房屋、设施设备等,及时维修并更换老化或有损坏的部件。
此外,还可以加强预防性维修措施,尽量减少因设备故障而引起的不便。
3.管理小区绿化:绿化是小区的一张亮丽名片,物业管理需要定期修剪草坪、整理花园,确保小区环境的整洁美观。
4.加强安全管理:物业管理需要制定保安巡逻计划,加强对小区的安全防范工作。
对于小区内的监控设备、安全出入口等设施,需要定期维修和管理,确保小区居民的安全。
5.提供高效的服务:物业管理需要建立有效的投诉反馈机制,及时处理业主的投诉和建议,为业主提供高效、优质的服务。
二、物业管理日常服务难点1.人员管理:物业管理涉及的人员较多,包括维修工、保洁员、保安等,如何管理好这些人员,使他们能够按照规定履行职责,是一个难点。
2.技术支持:物业管理中涉及到的维修、设备管理等需要一定的专业知识和技术支持,如何保证物业人员具备相关的技术能力是一个难点。
3.成本控制:物业管理需要投入一定的人力、物力和财力,如何合理控制成本,降低物业费用对业主的负担是一个难点。
4.行业竞争:物业管理行业竞争激烈,如何提升自身服务水平,满足业主的需求,是一个难点。
三、物业管理日常服务措施1.引入专业人才:物业管理需要引进具备相关专业知识和经验的人才,确保物业管理人员具备应有的技术能力和管理水平。
2.定期培训:对物业管理人员进行定期培训,提升其专业知识和技术水平,适应物业管理工作的需要。
物业管理项目日常服务要点、难点和措施本物业项目管理、服务的重点是为业主和客户营造一个良好的生活和工作氛围,结合本物业项目的物业管理服务,其要点是营造“和谐、统一”的居住、生活、商业环境,加强装修管理,难点是分阶段开发,对住宅业主和客户的影响,停车场管理服务和工程遗留问题的处理。
一物业管理日常服务的要点、难点分析本物业项目是一个综合性的物业社区,挺拔的现代建筑,俊朗的现代立面造型,在彰显王者之雍容气度之余,诠释的是业主和客户的“工作、生活和梦想”,对物业管理提出了较高的要求,因此营造一个“和谐、统一”的居住、生活、商业环境,为业主和客户实现都市新生活的梦想,是物业管理服务的首要任务。
要实现“和谐、统一”的居住、生活、商业环境,重点是:一、抓好系统安全运作、星级服务、围绕氛围管理开展社区文化活动、用文化管理环境等工作。
二、加强装修管理,维护房屋的结构安全。
难点是:一、由于分阶段开发,对一期住宅和写字楼业主和客户的影响。
二、立体停车系统的安全管理服务。
三、工程质量遗留问题的处理。
二物业管理日常服务要点、难点和措施一、住宅、商业日常服务要点、难点和措施二、前期施工期的管理要点、难点和措施本物业项目分为不同时间竣工、入伙时间与销售时间有交叉,东、南、西区的入伙时间也相差近一年时间左右,这也就是物业功能开发的阶段性。
东南区房屋交付入伙后半年,处于装修高峰期,而此时西区竣工交付前最紧张的施工阶段,在此期间,由于西区施工的影响,东南区的业主在安全、噪音、治安、清洁等环境方面利益都会受到不同的程度的影响,如何做好该施工期间的管理,保证西区安全顺利交付,确保对东南区业主的居住生活环境的影响降到最低,是该阶段物业管理工作的重点。
为此,诚则成物业顾问工作组进行分析研究,同时结合在管相关楼盘的管理经验,就该阶段管理的难点开展分析,并给出解决方案措施。
三、营造“和谐、统一”的居住、生活、商业环境(一)系统安全运作是本物业项目物业管理服务的第一要点1、立区域防范体系(1)持预防为主的原则,积极做好安全宣传工作,确保安全标识齐全,开展紧急突发事件及消防演习,通过培训提高安全防范意识和技能。
物业管理日常服务要点、难点和措施概述:物业管理服务的重点是为业主和客户营造一个良好的生活和工作氛围,结合XXXX的物业管理服务,其要点是营造“和谐、统一”的工作、商业环境,加强装修管理,难点是分阶段开发,对写字楼业主和客户的影响,停车场管理服务和工程遗留问题的处理。
第一节物业管理日常服务的要点、难点分析营造一个“和谐、统一”的居住、生活、工作、商业环境,为业主和客户实现都市新生活的梦想,是物业管理服务的首要任务。
要实现“和谐、统一”的居住、生活、工作、商业环境,重点是:一、抓好系统安全运作、星级服务、围绕氛围管理开展社区文化活动、用文化管理环境等工作。
二、强化装修管理,维护房屋的结构安全。
难点是:一、由于分阶段开发,对一期住宅和写字楼业主和客户的影响。
二、停车系统的安全管理服务。
三、工程质量遗留问题的处理。
第二节物业管理日常服务要点、难点和措施一、写字楼、商业日常服务要点、难点和措施二、施工期的管理要点、难点和措施XXXX分为两步管理,第一步为启动期,即通常意义的前期服务。
第二步为运行期,及正常物业服务。
两个步骤相连接,也就是物业管理的阶段性。
租户入伙后半年,处于装修高峰期,业主的安全、噪音、治安、清洁等环境方面利益都会受到不同的程度的影响,如何做好该施工收尾和装修期间的管理,确保对业主的工作、生活环境的影响降到最低,是该阶段物业管理工作的重点。
为此,XXXX物业公司组织相关人员分析研究,同时结合在管相关楼盘的管理经验,就该阶段管理的难点开展分析,并给出解决方案措施。
三、营造“和谐、统一”的居住、生活、工作、商业环境(一)系统安全运作是XXXX物业管理服务的第一要点1、建立区域防范体系(1)坚持预防为主的原则,积极做好安全宣传工作,确保安全标识齐全,开展紧急突发事件及消防演习,通过培训提高安全防范意识和技能。
(2)内紧外松的工作氛围,实现智能化硬件与管理处软件的最佳结合XXXX消防监控中心、闭路监控、外围的红外线监测等形成防盗网络,使业主利用一卡通便可自由出入车库、会所,但安全却在我们的控制之下,形成人防和技防相结合的安全防范体系。
第十一章物业打点日常效劳要点、难点和办法概述:物业打点效劳的重点是为业主和客户营造一个良好的生活和工作气氛,结合香格里拉城市花园的物业打点效劳,其要点是营造“和谐、统一〞的居住、生活、商业环境,加强装修打点,难点是分阶段开发,对住宅业主和客户的影响,泊车场打点效劳和工程遗留问题的处置。
第一节物业打点日常效劳的要点、难点阐发香格里拉城市花园是一个综合性的物业社区,挺拔的现代建筑,俊朗的现代立面造型,在彰显王者之雍容气度之余,诠释的是业主和客户的“工作、生活和梦想〞,对物业打点提出了较高的要求,因此营造一个“和谐、统一〞的居住、生活、商业环境,为业主和客户实现都会新生活的梦想,是物业打点效劳的首要任务。
要实现“和谐、统一〞的居住、生活、商业环境,重点是:一、抓好系统安然运作、星级效劳、围绕气氛打点开展社区文化活动、用文化打点环境等工作。
二、强扮装修打点,维护房屋的布局安然。
难点是:一、由于分阶段开发,对一期住宅和写字楼业主和客户的影响。
二、立体泊车系统的安然打点效劳。
三、工程质量遗留问题的处置。
第二节物业打点日常效劳要点、难点和办法一、住宅、商业日常效劳要点、难点和办法二、前期施工期的打点要点、难点和办法香格里拉城市花园分为不同时间竣工、入伙时间与发卖时间有交叉,东、南、西区的入伙时间也相差近一年时间摆布,这也就是物业功能开发的阶段性。
东南区房屋交付入伙后半年,处于装修颠峰期,而此时西区竣工交付前最紧张的施工阶段,在此期间,由于西区施工的影响,东南区的业主在安然、噪音、治安、清洁等环境方面利益城市受到不同的程度的影响,如何做好该施工期间的打点,包管西区安然顺利交付,确保对东南区业主的居住生活环境的影响降到最低,是该阶段物业打点工作的重点。
为此,诚那么成物业参谋工作组进行阐发研究,同时结合在管相关楼盘的打点经验,就该阶段打点的难点开展阐发,并给出解决方案办法。
三、营造“和谐、统一〞的居住、生活、商业环境(一)系统安然运作是香格里拉城市花园物业打点效劳的第一要点1、立区域防范体系〔1〕持预防为主的原那么,积极做好安然宣传工作,确保安然标识齐全,开展紧急突发事件及消防演习,通过培训提高安然防范意识和技能。
物业管理日常服务要点、难点和措施概述:物业管理服务的重点是为业主和客户营造一个良好的生活和工作氛围,结合xx国际广场的物业管理服务,其要点是营造“和谐、统一”的居住、生活、工作、商业环境,加强装修管理,难点是分阶段开发,对一期住宅和写字楼业主和客户的影响,立体停车场管理服务和工程遗留问题的处理。
第一节物业管理日常服务的要点、难点分析xx国际广场是一个综合性的物业社区,挺拔的现代建筑,俊朗的现代立面造型,在彰显王者之雍容气度之余,诠释的是业主和客户的“工作、生活和梦想”,对物业管理提出了较高的要求,因此营造一个“和谐、统一”的居住、生活、工作、商业环境,为业主和客户实现都市新生活的梦想,是物业管理服务的首要任务。
要实现“和谐、统一”的居住、生活、工作、商业环境,重点是:一、抓好系统安全运作、星级服务、围绕氛围管理开展社区文化活动、用文化管理环境等工作。
二、强化装修管理,维护房屋的结构安全。
难点是:一、由于分阶段开发,对一期住宅和写字楼业主和客户的影响。
二、立体停车系统的安全管理服务。
三、工程质量遗留问题的处理。
第二节物业管理日常服务要点、难点和措施一、住宅、写字楼、公寓、商业日常服务要点、难点和措施二、酒店公寓施工期的管理要点、难点和措施xx国际广场分为两期开发,一期为住宅和写字楼,二期为酒店式公寓。
其中一期的竣工、入伙时间与二期的施工时间和二期的销售时间有交叉,一、二期的入伙时间也相差近一年时间左右,这也就是物业功能开发的阶段性。
一期房屋交付入伙后半年,处于装修高峰期,而此时正是酒店公寓竣工交付前最紧张的施工阶段,在此期间,由于受酒店公寓施工的影响,一期的业主在安全、噪音、治安、清洁等环境方面利益都会受到不同的程度的影响,如何做好该施工期间的管理,保证酒店公寓安全顺利交付,确保对一期业主的居住生活环境的影响降到最低,是该阶段物业管理工作的重点。
为此,招商局物业公司组织相关人员分析研究,同时结合在管相关楼盘的管理经验,就该阶段管理的难点开展分析,并给出解决方案措施。
物业服务项目重难点分析及应对措施一、服务重难点分析1、本项目服务范围较广,主要包括范围内的绿化养护保洁,以及遇重大检查或任务需要等不同于平时部队管理情况时的垃圾收集清理外运等,保洁工作量大、任务繁重。
2、物业工作质量直接影响到的形象,因此,项目实施期间,我公司将重点控制服务范围、操作规程、质量标准和工具、耗材的使用,根据采购人需求和作业性质,科学制定保洁作业规范,并严格按照卫生保洁作业标准,为提供专业绿化养护保洁卫生清洁和垃圾收集清理外运等相关物业服务。
3、服务人员作为工作人员的一部分,其言谈举止直接影响整个的形象,必须具备一定的礼仪礼貌知识,体现整体文明素质。
通过引入有效的经营机制、科学的管理手段、成熟的运作模式,物流园环境卫生及安保项目的管理,必将助力发挥整体资源优势,提高其资本质量,提升其资产价值,树立良好的社会形象。
4、如此系统的综合项目前所未有,物业管理服务是一个挑战,因此我们必须在充分认知市场竞争态势的基础上扬长避短,提出具有物业服务特点的可行、实效又具有市场前瞻性的营运、管理思路,以先导者的姿态,差异化的策略取胜于未来的市场竞争。
5、物业服务的保密性的物业服务工作与商务写字楼,住宅小区的物业服务工作存在着明显的不同,这是物业服务工作应该把握好的关键点。
因此就要求业主方和服务企业方应当对物业服务从业人员进行保密意识的宣传和教育工作,督促物业服务企业制订相关管理规章制度,不断加强员工的保密意识,提高员工的保密水平。
6、应急性、临时性和突发性(1)应急性表现在上级领导的检查接待,重要客人的来访招待以及具有重要政治意义及社会影响的活动安排等方面。
(2)临时性表面在正常工作日程或计划以外的临时任务,部队重大检查或任务等。
(3)突发性表现在事前无法预料的群众上访,自然灾害的突然发生,社会不法分子的滋扰以及各种突发事件的处理等。
(4)服务工作的性质,对提供服务的单位提出了更高的要求,提供物业服务的单位,应当了解和熟悉物业的服务特点。
物业管理日常服务重点与措施物业管理这活儿啊,说起来简单,做起来可真不容易。
就像我之前在的那个小区,有一次下大雨,那积水都快漫到一楼住户家里了。
从那以后,我就深深明白了物业管理日常服务的重点和措施有多重要!先说这小区的环境卫生吧。
垃圾清理那是每天必做的功课。
你想啊,要是早上出门,看见垃圾桶都满得往外溢,那心情能好吗?所以保洁人员得勤快,垃圾桶得及时清理,不能让垃圾在那堆成小山。
还有公共区域的打扫,楼道、电梯、花园,一个角落都不能放过。
我就见过有的小区,楼道里的灰厚得能写字,这能行?小区的绿化也很重要。
得定期修剪草坪、给花草树木浇水施肥、防治病虫害。
就说修剪草坪这事儿,可不是随便拿个剪子咔咔几下就行。
得有个整齐的形状,还不能剪得太短,不然小草该哭啦。
而且,要是发现有树木生病了,得赶紧请专业的园艺师傅来治疗,可不能让它们蔫了吧唧的影响小区美观。
安保工作那更是重中之重。
小区门口的保安得把好关,不是本小区的人员和车辆得登记清楚。
巡逻也不能马虎,不能让小偷有可乘之机。
我记得有一回,我们小区的保安在巡逻的时候发现有个鬼鬼祟祟的人,一直盯着停在楼下的电动车,保安大哥多机灵啊,立刻上去盘问,结果还真把这准备偷车的家伙给抓住了。
这要是安保工作不到位,业主们能放心吗?设施设备的维护也不能落下。
电梯得定期检查,保证运行顺畅。
小区的路灯坏了要及时修,不然晚上黑灯瞎火的,老人孩子出门多不方便。
还有那排水管道,要是堵了不及时疏通,下大雨的时候可就惨咯。
车辆管理也得有规矩。
停车位要规划好,不能乱停乱放,影响交通。
对于那些占用消防通道的车,必须得严肃处理,这可是关乎大家生命安全的大事。
物业服务人员的态度也很关键。
业主有问题咨询或者投诉,得耐心倾听,积极解决。
不能推诿责任,更不能摆脸色。
有一次,一个业主家里漏水了,给物业打电话,物业人员很快就上门帮忙处理,还一直跟业主道歉说给添麻烦了,这态度多让人暖心呐。
总之,物业管理的日常服务重点就是要让小区干净整洁、安全有序、设施设备正常运行,让业主们住得舒心、安心。
物业管理日常服务要点难点和措施物业管理的日常服务要点包括设施设备的维修与保养、安全和环境的管理、居民关系的维护等。
难点主要在于管理与服务的平衡、解决与居民的矛盾以及应对突发事件等方面。
以下是对物业管理的日常服务要点难点和相应措施的详细介绍。
一、日常服务要点1.设施设备维修与保养物业管理要点之一是定期对小区内的设施设备进行维修与保养。
物业公司应制定维修计划,确保设施设备的正常运行,防止设备的故障和损坏对居民生活造成不便。
2.安全和环境管理小区的安全和环境管理是物业管理的重要任务。
物业公司要加强巡逻和监控措施,防止小区内的安全隐患和环境问题。
同时,要定期组织安全演练和环境改善活动,提高居民的安全意识和环保意识。
3.居民关系维护物业管理的成功与否与居民关系的良好与否密切相关。
物业公司要定期组织居民活动,增强居民之间的交流和互动,提高小区的凝聚力和共同意识。
同时,在处理居民投诉和纠纷时,要公正、公平、公开地处理,确保公平公正。
二、日常服务难点1.管理与服务的平衡物业公司在进行日常服务时,往往面临管理与服务的平衡难题。
一方面,要加强管理,确保小区的安全和环境,维护居民的权益;另一方面,要提供良好的服务,满足居民的各类需求。
因此,物业公司需要制定合理的管理和服务计划,协调好管理与服务的关系,使二者能够相互促进。
2.解决与居民的矛盾物业管理的一个重要难点是解决与居民的矛盾。
居民因为个人利益、权益等问题可能会产生与物业公司的矛盾和纠纷。
物业公司需要建立良好的沟通机制,及时解决居民的问题和疑虑,增强居民的满意度和信任度。
3.应对突发事件物业管理往往需要应对各类突发事件,如火灾、水管爆裂、停电等。
在应对突发事件时,物业公司需要制定应急预案,提前做好各种应急准备工作。
同时,要加强与相关部门的合作和沟通,形成紧密的应急联动机制,确保突发事件能够及时、有序地处理。
三、日常服务措施1.定期检查和维修物业公司要定期检查小区内的设施设备,如电梯、公共区域的灯光、水管等,及时进行维修和更换。
物业管理服务方案管理重点难点和措施1、重点难点分析本项目服务人群以老年人居多,对安全性、环保性、舒适性要求严格,对物业管理要求高、档次高,所有物业管理服务工作的出发点,建立一个“专业标准、快捷服务”的管理平台。
首先,它有着同其他传统物业一样的基本要求,即温馨的服务,经济的管理费用,及时的服务,完好安全的设备设施;同时又具有传统物业不可比拟的更深内涵,其独特的建筑风格和功能分布,凸现了一种别致的现代建筑艺术风格。
因此,所有物业服务管理的出发点,应源于对设备、人员的精心呵护。
在维护手段上,应充分考虑到建筑式样的多样性以及建筑功能分布的多变性,分类制定出有针对性的管理维护措施。
针对老年人设立不同的需求,提供人性化的服务。
其次,建筑规模大,标准高(设计、施工、装修都是高标准),建筑外立面广泛采用玻璃幕墙,随之而来的,使用维护要求也高,其运行的技术准备与技术配合要求较高。
第三,设备、设施复杂,专业化程度高,功能需求及运行时间差异性大,为了保证建筑正常运转,突出其功能布局,并充分考虑业主的使用方便,本物业配备了各种复杂的设施设备,包括配备有多种智能化系统,设备体系更先进完善,因而更需要专业化的维护管理。
第四、服务区域分散,有4个中心,各中心管理需求不同。
2、解决措施1、充分考虑项目特点,确保所有设备、设施24小时安全、高效运作本物业对安全性、舒适性、开放性要求很高,设备、设施复杂,智能化设施齐全,必须确保所有设备、设施24小时安全、高效运作。
在公共设施维护及后期改造方面,在确保安全的基础上,应充分考虑运行的特点,辅以人性化的设计,使建筑及设施始终处于动态维护之中。
我公司为保障各类设备、设施安全、手段和管理方式,对本物业设备、设施进行管理服务,确保服务品质。
2、妥善安排设备、设施维修保养的工作时间。
购物中心的特点,改变了设备、设施维修保养作业方式,使妥善安排设备、设施维修保养和正常使用时间的问题成为本物业设备、设施管理服务的难点。
物业管理重难点分析及解决措施物业管理重难点分析及解决措施一、物业管理各类应急预案〔一〕、组织机构突发事件参与解决部门主要为秩序维护科、环境科、工程科、综合科。
具体分工如下:各部门主要负责人为突发紧急事件现场领导小组成员;秩序维护部、客服中心负责组织人员疏散,维护现场;工程部组织工程技术人员抢险施救;秩序维护部负责人按照程序负责向消防部门、公安部门、地方政府等有关部门通报情况。
物业公司的所有人员按照领导小组的指挥,协助对突发紧急事件实施处理。
各部门的负责人按照应急程序有义务协助引导、组织处理本部门的突发紧急事件。
突发紧急事件预警的日常工作由客服中心和秩序维护部监控室共同负责。
应急预案主要包括:火灾应急处理程序、发生公共卫生事件的处理程序、发现可疑爆炸物及其它危险物品的应急处理、发生停电事故的应急处理、电梯紧急处理程序、给排水事故应急处理工作标准、雷暴雨、大风及台风的紧急处理等,当发生突发事件时迅速启动相应应急预案,使损失降低到最少。
〔二〕、突发紧急事件的防范1、按照平安工作责任制的要求,各部门各级负责人要加强日常平安工作的检查、管理,及时消除隐患;2、工程部采取有效措施,保证各种设施设备运行良好,使可能因设施设备原因造成的突发紧急事件降至最低;〔三〕、处理突发紧急事件的应急保障1、人员保障突发事件处置小组的各位成员,明确责任,各司其职,各负其责。
物业公司的工程技术维修人员和秩序维护人员是处理突发事件的主要力量。
2、物资保障根据区域和功能的不同,在重要场所配备必要的应急物资,在发生突发事件后,突发紧急事件处置小组有权调用可用于处理突发事件的任何物资。
〔四〕、突发紧急事件的报告与信息发布1、突发事件处置小组负责有关突发事件信息的审核、发布;2、遵守国家有关处理突发事件的规定,上报按规定应当上报的情况;3、突发公共卫生事件由突发事件处置小组根据实际情况决定信息报告的时间、范围等;4、突发事件的信息发布,须经突发事件处置小组审核,并请示上级批准。
第十一章物业管理日常服务要点、难点和措施
概述:
物业管理服务的重点是为业主和客户营造一个良好的生活和工作氛围,结合香格里拉城市花园的物业管理服务,其要点是营造“和谐、统一”的居住、生活、商业环境,加强装修管理,难点是分阶段开发,对住宅业主和客户的影响,停车场管理服务和工程遗留问题的处理。
第一节物业管理日常服务的要点、难点分析
香格里拉城市花园是一个综合性的物业社区,挺拔的现代建筑,俊朗的现代立面造型,在彰显王者之雍容气度之余,诠释的是业主和客户的“工作、生活和梦想”,对物业管理提出了较高的要求,因此营造一个“和谐、统一”的居住、生活、商业环境,为业主和客户实现都市新生活的梦想,是物业管理服务的首要任务。
要实现“和谐、统一”的居住、生活、商业环境,重点是:
一、抓好系统安全运作、星级服务、围绕氛围管理开展社区文化活动、用文化管理环境等工作。
二、强化装修管理,维护房屋的结构安全。
难点是:
一、由于分阶段开发,对一期住宅和写字楼业主和客户的影响。
二、立体停车系统的安全管理服务。
三、工程质量遗留问题的处理。
第二节物业管理日常服务要点、难点和措施
一、住宅、商业日常服务要点、难点和措施
二、前期施工期的管理要点、难点和措施
香格里拉城市花园分为不同时间竣工、入伙时间与销售时间有交叉,东、南、西区的入伙时间也相差近一年时间左右,这也就是物业功能开发的阶段性。
东南区房屋交付入伙后半年,处于装修高峰期,而此时西区竣工交付前最紧张的施工阶段,在此期间,由于西区施工的影响,东南区的业主在安全、噪音、治安、清洁等环境方面利益都会受到不同的程度的影响,如何做好该施工期间的管理,保证西区安全顺利交付,确保对东南区业主的居住生活环境的影响降到最低,是该阶段物业管理工作的重点。
为此,诚则成物业顾问工作组进行分析研究,同时结合在管相关楼盘的管理
经验,就该阶段管理的难点开展分析,并给出解决方案措施。
三、营造“和谐、统一”的居住、生活、商业环境
(一)系统安全运作是香格里拉城市花园物业管理服务的第一要点
1、立区域防范体系
(1)持预防为主的原则,积极做好安全宣传工作,确保安全标识齐全,开展紧急突发事件及消防演习,通过培训提高安全防范意识和技能。
(2)内紧外松的工作氛围,实现智能化硬件与管理处软件的最佳结合香格里拉城市花园消防监控中心、闭路监控、可视对讲、外围的红外线监测等形成防盗网络,使业主利用一卡通便可自由出入小区、车库、会所,但安全却在我们的控制之下,形成人防和技防相结合的安全防范体系。
2、配合公安机关与周边物业管理单位的合作,形成群防联控的安全网络加强同驻地公安机关的沟通和联系,在驻地派出所的指导下,与周边物业管理单位合作,互通信息,互为支援,形成群防联控的安全控制网络。
四、消防管理
“预防为主,防消结合”的消防管理思想,严格执行消防工作的日常检查制度,通过各种形式开展消防宣传工作,提高业主和客户的消防安全意识,开展每年一次的消防实战演习和每年一次的消防摸拟演习,实现香格里拉城市花园的安全运作,保护业主和住户的生命和财产安全。
五、设备安全管理
重点抓好供配电设备、消防监控设备、电梯设备的安全运行。
1、设立设备专职维修保养责任人,全面负责维护与保养;
2、严格执行各设备系统操作规程,维修保养计划;
3、建立设备台帐,掌握、记录运行情况;
4、明确各责任人的岗位职责;
5、严格执行设备保养的“三检两养”制:
三检:日检、月检、年检;
两养:大修保养、专业保养。
六、道路交通安全管理
明晰的道路标识系统,人流和车流分开。
七、应急反应措施
建立完善的应急反应体系,有紧急应变措施。
在日常工作中经常开展应急体系培训,遇突发事件能紧急启动,安全疏导。
(一)星级服务
星级服务标准,尊贵服务
(1)人才素质:高品位的服务的需求高素质的人才,诚则成物业顾问工作组将按的项目的需求,从社会资源招聘不仅有超强服务意识和专业操作技能,又具有绅士淑女风度的高品位人才,经过系统培训,服务香格里拉城市花园业主和客户。
(2)星级酒店服务标准:诚则成物业顾问工作组将结合香格里拉城市花园项目特点,运用星级的管理服务标准,使业主和客户享受高标准服务的同时,充分感受个人尊严和个性化的最大满足。
(二)社区文化氛围营造
健康、浓重的社区文化是物业管理人孜孜不倦的追求。
制定内容丰富并且具有针对性的社区文化活动计划,开展形式多样的社区文化活动,营造都市精英新生活的人文氛围。
(三)“用文化管理环境”
1、开展环保知识宣传、讲座,拒绝任何污染行为;
2、推行垃圾分类、废物回收的环保行为;
3、开辟业主花木栽培区,并鼓励业主参加植物认养活动;
4、设置轻松优雅的背景音乐,配以假山、流水,营造文化气息;
5、宣扬人类爱心,鼓励饲养一些小动物以增添生活乐趣;
6、提供宠物饲养技术服务,并可代办宠物准养证等特殊服务;
7、开展名花异草及山、石、盆景的展销,及提供养护顾问服务;
8、花草树木修剪成型,使之吻合典雅风格和人文气息。
八、装修管理服务要点和措施
装修管理是为了保障房屋安全,确保房屋能够正常使用。
公开装修管理服务流程和装修管理服务承诺,通过装修审核、装修巡查、违章装修的纠正、指定装修垃圾堆放地点、装修垃圾统一清运、装修人员的管理、装修完成后的验收,杜绝违章装修,维护装修秩序。
九、目遗留问题的处理。