五轴职工组样题
- 格式:pdf
- 大小:1.83 MB
- 文档页数:13
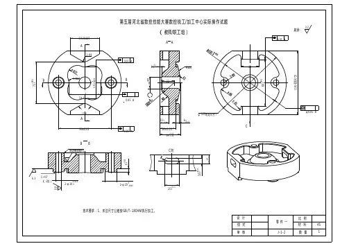
心中工加多轴联动加工技术)/教师组样题动加工技术)样题轴联动加工技术)师组样题联动加工技术)组样题4 6其余:》/AA55』-』-…-…-……-·-…-…‘…-…··BB一ι-噜』-一-·-一---噜』--------一------一-·-一---·←」→一h…C技术说明:Cl、尖按倒钝0.2X45°oGB/T 1804-2000线性尺才公差等级节选2、未注公差按GB/T1804-2000f级口尺才段0. 5~33~66~3030~120 120~4003、每选手l件。
精密级f+ 0. 05 +o. os + 0. 1+ 0. 15 +o. 2一94a 2018年中国技能大赛比例1: 1 材料2A12 D第八届全国数控技能大赛 D 姓名图号5X-Z-Ol-05-M 加工中心操作工(多轴联动加工技术)设备顶部档块毛坯第3张共3张46加工中心操作工(多轴联动加工技术)职工/教师组毛坯2018年中国技能大赛——第八届全国数控技能大赛加工中心操作工(多轴联动加工技术)职工/教师组现场提供及选手自带刀具清单序号 刀具名称、规格(mm) 数量(把)备注 1铝用立铣刀,Ф6 1 山高提供2铝用立铣刀,Ф8 1 山高提供3铝用立铣刀,Ф12 1 山高提供4铝用平刃铣刀,Ф6 1 山高提供5加长铝用铣刀,Ф12,切身60,全长115 1 山高提供6铝用球头铣刀,Ф12 1 山高提供7钢铝通用粗铣刀,Ф12 1 山高提供8钢铝通用精铣刀,Ф12 1 山高提供9钢铝通用球头铣刀,Ф12 1 山高提供10钢铝通用球头铣刀,Ф8 1 山高提供11雕刻刀,夹持部分Φ4,刀尖R0.1 1 山高提供12方肩铣刀,Ф20,配铝、钢刀片 1 山高提供13面铣刀,Ф50,配铝、钢刀片 1 山高提供1490度NC中心钻,Ф10 1 山高提供15钻头:选手根据样题自定,限Ф14以下。
高级加工中心操作工理论样题〔200题〕一、单项选择题〔每题0 5分,总分值80分。
〕1加工中心进行单段试切时,必须使快速倍率开关打到( B、最低档)。
A、提高档c、中档D、普通档2铣削宽度为1OOmm之平面切除效率较高的铣刀为(c、端铣刀)。
A、面铣刀B、槽铣刀D、侧铣刀3通常CNC系统将零件加工程序输入后,存放在(A、RAM )中。
B、ROMC、PROMD、EPROM4用一个液压泵驱动几个工作机构需要按一定的顺序依次动作时,采用(c、顺序动作同路)。
A、方向控制回路B、调速同路D、速度换向同路5在市场经济条件下,如何正确理解爱岗敬业(B、爱岗敬业是做好本职工作前提)。
A、爱岗敬业与人才流动相对立c、只有找到满意工作,才能做得到D、给多少钱干多少活,不存在爱岗敬业6. 用机械加工方法,将毛坯变成零件的过程称为(机械加工工艺)过程。
A、加工上艺B、制造工艺c、D、机械工艺7 以下加工中心主轴部分割视图表达正确的选项是:( )。
B#############D、8在标准公差等级中,从IT01到IT18,等级依次( B、降低,减小),对应的公差值依次( )。
A、降低,增大C、升高,增大D、升高,减小9切削过程甲所发生的各种物理现象,如切削力,切削热、刀具的磨损、已加外表的变形与残余应力等,其根本原因是(A、切削过程中金属的变形)。
B、工件与刀具前刀面摩擦形成的c、切削过程中金属的别离D、I件与刀具后刀面摩擦形成的10.加工中心长期不用时要定期通电,主要目的是〔 C.利用本身发热来防止电子元件受潮,检测存贮器电源是否有电〕A.减少机器的耗损,加人湿度B.预热机器,检测机器的灵敏度11.数控加工(A、工艺分析)包括尺寸分析与作图、选择处理方法、数值计算及对拟合误差的分析和计算等。
B、数学分析C、工艺处理D、数学处理12 GSK990M数控系统准备功能Gl0表示(A、偏移值设)。
定B、坐标系设定C、直径编程模式D、半径编程模式13.以下不属于压力控制阀的是( A、调速阀)。
职工职业技能大赛加工中心(四轴)操作工赛项技术文件一、比赛内容本届比赛以考核职工的综合职业能力为核心,注重零件精度、加工细节和工艺过程的考核,注重加工中心(四轴)应用能力考核,注重工艺实践。
比赛分为理论比赛与实操比赛两部分。
(一)理论比赛内容与题型1.理论知识比赛主要考察选手对加工中心有关的基础理论知识以及数控加工专业知识的掌握程度,并适当增加新技术考点。
2.基础理论知识:包括机械制图、公差配合、金属工艺学、热处理、机械原理、电工知识、数控机床的应用及特点、计算机操作等方面的知识。
3.专业知识:包括数控机床及工作原理;数控加工工艺(加工规范、工件定位与夹紧、刀具选用、切削参数选择与应用、零件检测);手工与计算机辅助编程技术;数控机床操作与功能调整技术;高速加工、多轴加工、复合加工、微细加工等现代制造技术;质量管理;安全生产等方面的知识。
比赛题型:选择题、判断题、综合应用题。
(二)实操比赛内容技术标准:参照国家职业标准,略高于技师水平命题。
1.零件圆周部位孔系、槽型、圆弧、凸台、螺纹等圆周要素加工。
2.零件圆周异型结构及型面结构加工。
3.零件定位、连接、配合部位加工4.需要第四轴参与插补的要素加工。
5.单件及组合件(配合件)加工。
6.尺寸和位置精度不高于IT6 级,表面粗糙度不超过Ra0.8μm。
二、比赛规则(一)理论比赛1.理论知识比赛以答卷(闭卷)方式进行。
比赛时间为120 分钟,满分100 分,占总成绩的30%。
2.参赛选手凭本人身份证和参赛证进入考场,在比赛试卷上规定位置填写姓名、准考证号。
试卷其他位置不得有任何暗示参赛选手身份的记号或符号,否则成绩无效。
3.试题答案须在答题纸上填写,草稿纸由现场人员统一提供。
参赛选手自带黑色签字笔、手工绘图相关工具和只有计算功能的计算器,其他任何资料和电子产品禁止带入考场,否则成绩无效。
(二)实操比赛1.实操比赛采用现场实际操作方式,按图纸要求完成试件加工,比赛时间240分钟。
第四届全国数控技能大赛
山东省选拔赛五轴加工中心操作试题一评分记录表二次编号:
考件编号: 姓名: 单位:准考证号:
序号考核项目考核内容配分评分标准检测
结果
得分
检测手
段
1
零
件
顶
部SR7.5
头部
SR7.5 3 超差不得分
2
顶部主体
轮廓R145 2 超差不得分
3 R9.3 1 超差不得分
4 R1 1 超差不得分
5 R15 2 超差不得分
6
筋板(6
处)6-2 2 超差不得分
7 3-21.4 1 超差不得分
8 6-44.19° 1 超差不得分9
零件中间六方
3-60.62 3 超差不得分
10 500.062
+ 2 超差0.01扣1分11 3 超差不得分
12
门(3处)3-R9.5 3 超差不得分
13 3-R11.5 3 超差不得分
3-37.5 3 超差不得分
14 3-15 3 超差不得分
15 3-高度6 3 超差0.01扣1分
16 6-R5 3 超差不得分
17
窗户(3
处)12-3 3 超差不得分
18 R3 3 超差不得分
19 3-φ24 3
超差0.01扣1分20 3-φ28 3
超差0.01扣1分21 6-高度2 3 超差0.01扣1分
评分人:核分人:年月日。
加工中心(职工组)练习题一、单项选择题将机件表面按其实际形状大小摊开在一个平面上所得的图形称(B )。
A、平面图B、展开图C、主视图D、模板图在绘制装配图时,(C )的绘制方法是错误的。
A、两个零件接触表面只用一条轮廓线表示,不能画成两条线B、剖视图中接触的两个零件的剖面线方向应相反C、要画实心杆件和一些标准件的剖面线D、零件的退刀槽、圆角和倒角可以不画55°非密封管螺纹的特征代号为(B)。
A、MB、GC、RpD、C关于零件图纸,下列说法正确的是(D )。
A、A0幅面最小B、图样中标注的汉字字体号数即为字体宽度C、符号GB表示国际标准D、读零件图时,首先看标题栏符号GB的含义是(C )。
A、国际标准B、部级标准C、国家标准D、国外标准零件图由图形、尺寸线、(D )和标题栏组成。
A、形位公差要求B、表面粗糙度要求C、热处理要求D、技术要求标注尺寸时,若把同一方向的一组尺寸依次首尾相接,那么(D )的描述是错误的。
A、这种尺寸标注形式是链式的B、前一段尺寸的加工误差不影响后一段C、各段尺寸误差累计在总体尺寸上D、总体尺寸的精度容易得到保证绘制(D )零件时,一般以工作位置和最能确定反映形体特征的一面作为主视图。
A、轴类B、盘盖类C、叉架类D、箱体类机械零件的真实大小是以图样上的(D)为依据。
A、比例B、公差范围C、技术要求D、尺寸数值半剖视图一般用于绘制(B)。
局部剖视一般用于绘制(C)。
A、外形比较简单,内部结构较为复杂的机件B、结构对称或基本对称,且其内、外部结构相对复杂的机件C、需表达内部部分结构的机件D、零件上一些细小结构的形状和尺寸工程上常将轴测图作为辅助图样。
关于轴测图,(C )的描述是错误的。
A、立体感较强,容易看懂B、不能同时反映物体各表面的实形,度量性差C、容易表达清楚形状比较复杂的立体D、同时反映物体长、宽和高三个方向的形象双点划线的主要用途是(B )。
A、断裂处的边界线B、假想轮廓线的投影C、有特殊要求的表面的表示线D、分度圆或分度线对基本尺寸进行标准化是为了( D)。
一、补齐视图:(题5分)二、填空题:(20分,每小题2分)1、FANUC系统中指令G40、G41、G42含义分别是、、。
2、G17、G18、G19三个指令分别为机床指定、、平面上的加工。
3、由于高速钢的性能较差,因此不能用于高速切削。
4、安装车刀时,刀杆在刀架上伸出量过长,切削时容易产生。
5、研磨工具的材料应比工件材料。
6、切削用量三要素中影响切削力程度由大到小的顺序是、、。
7、由于工件材料、切削条件不同,切削过程中常形成、、和等四种切屑。
8、砂轮是由和粘结而成的多孔物体。
9、在同一台数控机床上,应用相同的加工程序、相同的代码加工一批零件所获得的连续结果的一致程度,称为。
10、铰孔时对孔的精度的纠正能力较差。
三、选择题:(每题2分,共20分)1、 G02 X20 Y20 R-10 F100,所加工的一般是()。
A 整圆B 夹角≤180°的圆弧C 夹角≥180°的圆弧D 等于180°的圆弧2、数控机床插补运算依赖于各种()。
A 位置数据B 模拟量信息C 准备功能D 数字化信息3、数控系统的核心是()。
A 伺服系统B 数控系统C 反馈系统D 传动系统4、圆弧插补方向(顺时针和逆时针)的规定与()有关。
A X轴B Z轴C 不在圆弧平面内的坐标轴D Y轴5、数控铣床的基本控制轴数是()。
A 一轴B 二轴C 三轴D 四轴6、用于指令动作方式的准备功能的指令代码是()。
A F代码B G 代码C T代码D M代码7、数控升降台铣床的拖板前后运动坐标轴是()。
A X轴B Y轴C Z轴D A轴8、全功能型数控铣床与普通铣床相比,在机械结构上差别最大的部件是()A 主轴箱B 工作台C 床身D 进给传动9、四坐标数控铣床的第四轴一般是()。
A A或B轴B A或C轴C W轴D C轴10、某直线控制数控机床加工的起始坐标为(0,0),接着分别是(0,5);(5,5);(5,0);(0,0),则加工的零件形状是()。
1.职业道德体现的是职业对社会所负的道德责任与义务。
(√)2.企业标准比国家标准层次低,在标准要求上可稍低于国家标准。
(×)3.工作前必须戴好劳动保护物品,女工戴好工作帽,不准围围巾,禁止穿高跟鞋。
操作时不准戴手套,不准与他人闲谈,精神要集中。
(√)4.测量范围分别为0~25mm,25~50mm的两外径千分尺的示值范围相同。
(√)5.设计先进的机床夹具时,为了减少定位支承,简化夹具的结构,在满足工件加工工艺条件下,应当尽量采用完全定位。
(√)6.合格零件的实际尺寸可不在两个极限尺寸所限定的尺寸范围内。
(×)7.含碳量在0.25%~0.60%之间的碳素钢为中碳钢。
(√)8.表面热处理是仅对工件表层进行热处理以改变其组织和性能的工艺方法。
(√)9.T8中的数字8表示钢中平均含碳量为千分之8。
(√)10.工件材料的强度、硬度越高,则刀具寿命越低。
(√)11.高性能高速钢是在普通高速钢的基础上,用调整其基本化学成分和添加一些其他合金元素(如钒、钴、铅、硅、铌等)的办法,着重提高其耐热性和耐磨性而衍生出来的。
(√)12.任何切削加工方法都必须有几个主运动,可以有一个或几个进给运动。
(×)13.基准孔的最小极限尺寸等于基本尺寸。
(√)14.切削过程中,主运动的速度最高,消耗的功率最大。
(√)15.零件的各种表面所选的加工方法的经济精度和表面粗糙度应与加工表面的要求相吻合。
(√)16.数控机床伺服系统的增益系数Kv越大,进给响应越快,位置控制精度越高。
(√)17.石墨润滑脂用于外露重载的轴承,不宜用于滚动轴承。
(√)18.尺寸链计算中的反计算是已知组成环求封闭环的尺寸及公差。
(×)19.4轴联动或5轴联动加工与5个以上轴的同时加工,称为多轴加工。
(√)20.剖面图要画在视图以外,一般配置在剖切位置的延长线上,有时可以省略标注。
(×)21.H7/g6是小间隙配合,用于精密滑动零件配合部位。
2024年“振兴杯”工业机器人系统操作员理论知识题库及答案(职工组)一.单选题1.编码器按照码盘刻孔方式分为()。
A、增量式编码器和减量式编码器B、增量式编码器和绝对式编码器C、相对式编码器和绝对式编码器D、相对式编码器和减量式编码器参考答案:B2.已知某正弦电压的频率f=50Hz,初相角=30,有效值为100V,则其瞬时值表达式为()V。
A、u=100sin(50t+30)B、u=141.4sin(50t+30)C、u=200sin(100t+30)D、u=141.4sin(100t+30)参考答案:D3.平面体的截交线为封闭的(),其形状取决于截平面所截到的棱边个数和交到平面的情况。
A、立体图形B、直线C、回转体图形D、平面图形参考答案:D4.“禁止合闸,有人工作”的标志牌应制作为()。
A、红底白字B、白底红字C、白底绿字D、红底黄字参考答案:B5.下列各类重启方式,只有在真实机器人上才能看到的是()。
A、重启B、重置系统C、重置RAPIDD、恢复到上次自动保存的状态参考答案:D6.无静差调速系统的调节原理是()。
A、依靠偏差的积累B、依靠偏差对时间的记忆C、依靠偏差对作用时间的积累D、用偏差进行调节参考答案:C7.谐波减速器传动比范围大,一般传动比i为()。
A、20—50B、50—100C、75—500D、200—1000参考答案:C8.移动关节允许两相邻连杆沿关节轴线做相对移动,这种关节具有()个自由度。
A、1B、2C、3D、4参考答案:A9.多关节机器人常见的有六轴和()。
A、四轴B、五轴C、七轴D、八轴参考答案:B10.()能够实现往复式间歇运动。
A、槽轮B、棘轮C、凸轮D、不完全齿轮参考答案:C11.我国首届机器人足球比赛是在()举行的。
A、哈尔滨B、北京C、上海D、广州参考答案:A12.()是传感器的动态特性指标,是指传感器的输入信号变化后,其输出信号变化一个稳定值所需要的时间。
5轴加工中心测试题及答案一、选择题(可能有多项选择,每题1分,共25分。
)1. 假如您站在机器的面前,右手的中指指向主轴的进给方向+Z向,则拇指指向是+ X向食指指向是( B )。
A、- Y向;B、+ Y向;C、+A向;D、+C向;2. 加工中心刀具的切削速度是指( B ),加工有色金属的速度要求( D )。
A、转/分钟;B、米/分钟;C、转速越高越好,并无振动产生;D、转速越高越好;并无震动产生及不超出刀具要求速度3. 工作平面定义时G17为( A )G18为( C )G19为( B )。
A、X/Y;B、Y/Z;C、X/Z ;D、X/C;E、Y/C;F、Z/C;4、螺旋刃铣刀的螺旋起的最主要作用是( B )。
A、增加刀体强度;B、吸震;C、利于排屑;D、增加耐磨性;5、加工坐标系Y先旋转-90度Z再旋转-90度后Y+指向机床坐标系的( C ),X+指向机床坐标系的(E)。
A、X+;B、Y+;C、Z+;D、X-;E、Y-;F、Z-;6、在西门子系统中”(小括号)”作用是( A ),”[中括号]”作用是( B )。
A、括号地址或者组变址;B、括号参数或者表达式;C、运算公式;D、变量地址;7. 绝对位置表达方式( B )。
A、G91 X… Y…;B、G91 X=AC(…) Y=AC(…);C、G91 X=IC(…) Y=IC(…);8、用极坐标编程时,极角用( A )表达,极半径用( B )表达,张角用( C )表达。
A、AP=…;B、RP=…;C、AP+=…;D、CR=…;9、五轴程序中TRAORI的作用主要是( C )。
A、优化程序轨迹,改善切削性能;B、保护A轴和C轴;C、定向转换,激活后刀尖跟踪;D、补偿机床偏差,提高设备精度;10.数控加工中为保证多次安装后表面上的轮廓位置及尺寸协调,常采用( B )原则。
A.基准重合;B.基准统一;C.自为基准;D.互为基准;11. 在试切和加工中,刃磨刀具和更换刀具后( A )。
第七届全国数控技能大赛——理论知识竞赛样题数控铣工/加工中心操作工(四轴、五轴)一、理论知识竞赛的命题内容及范围1、理论知识竞赛试题类别第七届全国数控技能大赛理论知识竞赛,按职业工种进行分类,分为数控车工、数控铣工/加工中心操作工、数控机床装调与维护共3类试题,各工种的职工组、教师组和学生组的选手共用一套试题,但竞赛成绩按参赛组别单独排序。
2、命题内容及范围第七届全国数控技能大赛的命题范围,依据《第七届全国数控技能大赛决赛理论知识竞赛规程》文件,围绕数控加工过程所涉及的相关基础理论知识,以实际应用为重点,突出综合能力的考核。
主要内容包括:①机械加工基础知识(零件图试读、公差配合与技术测量、材料及其性能、工量刃具的基本知识等);②数控机床及其工作原理(机床的基本组成、主要机械结构、数控原理及系统、伺服系统、机床性能及应用);③数控加工工艺(零件工艺分析、刀具应用技术、排工艺及工艺文件的编制);④数控编程技术(程序格式及基本指令的编程方法、固定循环与子程序的应用、简单变量编程、软件编程与仿真技术应用等);⑤零件加工、检验与质量控制(典型零件加工方法、加工过程的稳定性控制、产品质量控制等);⑥多轴机床及加工技术;⑦其他相关新技术、新工艺、新设备等内容;⑧安全文明生产与环境保护知识、职业道德基本知识。
3、命题的重点①以数控加工工艺、数控编程技术、数控机床的操作与维护、零件加工与精度检验等为核心;②理论知识竞赛与操作技能竞赛、软件应用紧密联系,相互呼应,互为补充(如操作技能竞赛中无法进行考核的知识点);③试题素材应源于工程,理论联系实际,注重应用能力(如分析、计算能力,手册、图表的查询等实际能力)的考核;④试题以基础理论知识的应用为重点,适当增加新工艺、新技术等前沿知识内容(比例控制在5%左右);⑤试题的难易程度比例控制约为6:3:1。
二、试题类型及考核模块1、理论知识竞赛方式及时间竞赛方式:闭卷、笔试方式;分数比例:满分100分,占总成绩的20%;竞赛时间:120分钟;竞赛题型:单项选择题、判断题、综合题;题型比例:主观题占20%,客观题占80%(其中由组委会公布的试题比例不低于客观题的80%);说明:试卷中会含一定数量的原始素材(图纸)、参考资料(图表、曲线等)供答题时查阅。
第五届全国数控技能大赛山东省选拔赛五轴加工中心操作试题一评分记录表二次编号:考件编号: 姓名: 单位:准考证号: 零件一(总分100,占实操成绩35%):序号考核项目考核内容配分评分标准检测结果得分检测手段1零件顶部φ40孔φ40+00.033 4 超差不得分2 Ra0.8 2 超差不得分3顶部锥度轮廓Φ90 1 超差不得分4 Φ50 1 超差不得分5 R3、R7 3 超差不得分6 5° 3 超差不得分7 16 1 超差不得分8 25-00.05 4 超差不得分9零件中间及侧面曲面Φ116 1 接平即可10 Φ90 1 接平即可11 R15、R145 2 符合图纸程度12 Ra3.2 5 不得有接刀痕13B向局部15、24、34、(M8)3 超差不得分14 Φ8+00.015 3 超差不得分15 20+00.1 1 超差不得分16 6-0。
03、3 3 超差不得分17 深15、10 1 超差不得分18 深13 1 超差不得分19 5+00.05 2 超差不得分20 45° 1 超差不得分21C向局部20+0.1、28+0.1、(13)3超差不得分22 6+0.015(R3)2 超差不得分23 14+0.015 2 超差不得分24 6+0.05 2 超差不得分25 10+0.05 2 超差不得分26 45° 1 超差不得分27侧面螺旋槽57(8) 3 超差不得分28 55(18) 3 超差不得分29 10°、R3(刀轴矢量)4超差不得分30零件底部外形Φ116-0.03 3 超差不得分31D向局部7 1 超差不得分32 20(R4) 1 超差不得分33 8+0.015 3 超差不得分34 5+0.05 3 超差不得分35六边形Φ97 1 超差不得分36 45° 2 超差不得分37 6-R12 2 超差不得分38凸轮槽Φ66+0.05 3 超差不得分39 Φ55+0.1 2 超差不得分40 4-R5 1 超差不得分41 30° 1 超差不得分42 10-0.05 2 超差不得分43 1×45°(2处)2超差不得分44 Ra1.6 2 超差不得分45 平行度0.03(2处)4 超差不得分46 表面质量Ra3.2 2 超差不得分47 安全文明生产1、遵守安全操作规程2、工、夹、量、刀具放置规范,设备维护保养,场地清洁1、酌情扣分5-10分2、情节严重者取消考试资格评分人:核分人:零件二(总分100,占实操成绩35%):序号考核项目考核内容配分评分标准检测结果得分检测手段1零件顶部螺纹过孔3-Φ8.5 3 超差不得分2 24、34、 2 超差不得分3T型台30 1 超差不得分4 20-0.05 2 超差不得分5 6+0.05 2 超差不得分6 3及R3 1 超差不得分7 深10 1 超差不得分8 10-0.1 2 超差不得分9 5+0.05 2 超差不得分10定位孔Φ8H7 3 超差不得分11 (14) 1 超差不得分12零件上部侧面左侧槽25±0.1 1 超差不得分13 12、2-R5 1 超差不得分14 100°、70 1 超差不得分15 8-0.05 2 超差不得分16右侧凸台20 1 超差不得分17 5、4-R3 1 超差不得分18 100°、70 2 超差不得分19 8-0.05 2 超差不得分20 3-0、05 2 超差不得分21上腰形槽20±0.1 1 超差不得分22 8.5、4-R4 1 超差不得分23 100°、70 2 超差不得分24 10-0.05 2 超差不得分25 6-0、05 2 超差不得分26下六边凸台12 3 超差不得分27 2.5 1 超差不得分28 2-0.05 2 超差不得分29 100°、70 2 超差不得分30零件底部左侧凸台、槽7.5 1 超差不得分31 5、6-R4 2 超差不得分32 90°、60 2 超差不得分33 3-0.05 2 超差不得分34 5-0、05 2 超差不得分35 24-0、05 1 超差不得分36 15-0、05 1 超差不得分37 8-0、05 1 超差不得分38 15、12 1 超差不得分39 30、15 1 超差不得分40 90°、60 2 超差不得分41 侧面右侧槽3-10+0.036R53 超差不得分42 5+0.05 2 超差不得分43斜下方孔8 1 超差不得分44 100°、70 1 超差不得分45 10+0.058 2 超差不得分46 Φ10+0.036 2 超差不得分47斜上方圆弧槽R120 1 超差不得分48 17° 1 超差不得分49 100°、70 1 超差不得分50 4、6 1 超差不得分51 3(最低处)测量深度变化3 超差不得分52零件底部拔模槽10 1 超差不得分53 Ra1.6 1 超差不得分54 5° 1 超差不得分55 R24、R20、R8、2超差不得分56 5 1 超差不得分57 34 1 超差不得分58外形直径、高35+0.052 2 超差不得分59 25+0.052 2 超差不得分60 Φ96 1 超差不得分61 平行度0.03 3 超差不得分62 表面质量Ra3.2 2 超差不得分63 安全文明生产1、遵守安全操作规程2、工、夹、量、刀具放置规范,设备维护保养,场地清洁1、酌情扣分5-10分2、情节严重者取消考试资格评分人:核分人:零件三(总分100,占实操成绩30%)序号考核项目考核内容配分评分标准检测结果得分检测手段1零件顶部椭圆槽50、40 4 超差不得分2 Ra1.6 2 超差不得分3 R1.5 2 超差不得分4 45°(对应7边形)2 超差不得分5 5-0、05 4 超差不得分6七边形7-56-0.03310.5 超差不得分7 7-R5 1 超差不得分8 R1.5 2 超差不得分9 10+0.05 4 超差不得分10零件底部外形椭圆台4 超差不得分11 4 超差不得分12 5-0.05 4 超差不得分13螺纹孔10 2 超差不得分14 15 2 超差不得分15 M30×1.5 8 超差不得分16 1×45° 2 超差不得分17凸轮台Φ66-0.096 4 超差不得分18 Φ55-0.096 4 超差不得分19 4-R5 1 超差不得分20 30° 2 超差不得分21 10+0.05 4 超差不得分22 1×45° 2 超差不得分23 R22 2 超差不得分24外形总高25-0.1 2 超差不得分25 相对角度各形状与图相符11.5不得错位26 平行度0.03 4 超差不得分27 表面质量Ra3.2 6 超差不得分28 安全文明生产1、遵守安全操作规程2、工、夹、量、刀具放置规范,设备维护保养,场地清洁1、酌情扣分5-10分2、情节严重者取消考试资格评分人:核分人:。
题样
题样
题样
题样
题样
题样
题样
题样
题样
题样
题样
1 / 2
加工中心操作工(五轴)职工组 考核准备通知单(选手)
序号 名称
规格 精度 数量 备注 1 游标卡尺 0~150 0~200 0.02 mm 各1把
选手自带 2 深度尺 0~200 0.02 mm 1把 选手自带 3 杠杆表 0~0.8 0.01 mm
1套 选手自带 4 磁力表座 1套 选手自带 5 内径量具 25~120 0.01 各1 选手自带 6 外径量具 8~130 0.01 各1 选手自带 7 百分表 0~10 0.01mm 1把
选手自带 8 塞规 Φ6
H7
1套 选手自带 9
塞尺
0.01~0.04 0.01 1套
选手自带 10 垫铁、垫块 若干 只允许带标准外型的(矩形) 11 小什锦锉
1套
选手自带 12 90度NC 钻 Ф10
自定
1把
选手自带 13 雕刻刀
R0.2雕刻刀柄Ф6
1把
自带 14 立铣刀 Ф4精铣刀
铝 自定 自带 15 立铣刀 Ф6精铣刀 铝
自定 自带 16 立铣刀
Ф10精铣刀 (铣钢、铝) 自定 自带 17 球头立铣刀 Ф8球头刀
铝
自定
自带 18 球头铣刀 Ф12球头刀 铝
自定 自带 19 钻头 Ф3.5、Ф5.2、Ф6.5、Ф12、Ф14.2 钢、铝 自定 自带 20 铰刀 Ф6 H7 H7 1把 选手自带 21 丝锥 M3-7H 1把 选手自带 22 丝锥 M6-7H
1把 选手自带 23 丝锥 M16-7H 1把 选手自带 24 内六角扳手 M3、M6 1套 选手自带 25 一字改锥 M16 1个 选手自带 26 十字改锥 M3、M6 1个 选手自带 27 函数计算器
自定
1个
选手自带
样 题
注:
1、允许选手自带使用锂电池的电动螺丝刀(含配套批头),
但不允许自带外接220V的各类电动工具及测量工具,亦
不允许自带各类气动工具。
2、允许参赛选手自带寻边器等对刀工具;
3、除寻边器使用的刀柄、卡头可自带一支外,其余加工刀具
用刀柄夹头等不允许自带;
题
4、允许参赛选手自带优于推荐精度的量具;
5、雕刻刀示意图:
样
2 / 2。