2018-2019学年高中化学选修4浙江专用文档:专题1 化学
- 格式:docx
- 大小:1.51 MB
- 文档页数:18
姓名,年级:时间:第2课时反应热的测量与计算[核心素养发展目标] 1.科学探究:理解反应热(中和热)测定的原理和方法,会分析产生误差的原因,不断完善和改进测定方法。
2.证据推理与模型认知:构建盖斯定律模型,理解盖斯定律的本质,形成运用盖斯定律进行相关判断或计算的思维模型。
3.科学态度与社会责任:了解盖斯定律对反应热测定的重要意义,增强为人类科学发展而努力的意识与社会责任感.一、中和反应反应热的测量1.中和热及其数值(1)概念:在稀溶液中,酸与碱发生中和反应生成1 mol H2O(l)时释放的热量称为中和热。
(2)表示方法:H+(aq)+OH-(aq)===H2O(l)ΔH=-57.3 kJ·mol-1。
例1(2018·山西孝义实验中学月考)已知稀盐酸和氢氧化钠稀溶液反应的中和热ΔH=-57.3 kJ·mol-1,则下列物质间发生反应时放出的热量与57。
3 kJ最接近的是()A.含1 mol氢氧化钙的稀溶液与足量稀硫酸反应B.含1 mol硫酸的稀溶液与足量稀氢氧化钠溶液反应C.含1 mol醋酸的稀溶液与足量稀氢氧化钾溶液反应D.含1 mol氢氧化钡的稀溶液与含1 mol氯化氢的稀盐酸反应答案D解析中和热是稀的强酸溶液和强碱溶液反应生成1 mol 液态水时的反应热。
特别提示中和反应的实质是H+和OH-结合生成水,因而理解中和热时要注意以下几点:(1)条件:稀溶液,因浓酸溶液和浓碱溶液稀释时会放出热量。
(2)反应物:酸与碱(在中学化学中,只讨论强酸和强碱反应的中和热).(3)生成物及其物质的量:1 mol H2O(l)。
(4)表述:用文字叙述中和热时,不带“-";用ΔH表示时,带上“-"。
如强酸与强碱反应的中和热为57。
3 kJ·mol-1或ΔH=-57。
3 kJ·mol-1。
2.中和热的测量(1)实验装置将下列实验装置中各仪器(或物品)的名称填在横线上。
第一章化学反应与能量第三节化学反应热的计算第1课时盖斯定律学习目标1.知道盖斯定律的内容,了解其在科学研究中的意义。
2.能应用盖斯定律进行有关反应热的简单计算。
学习过程一、盖斯定律1.内容:不管化学反应是一步完成或分几步完成,其反应热是的。
或者说,化学反应的反应热只与反应体系的有关,而与反应的无关。
2.盖斯定律的重要意义:有些反应进行得很慢,有些反应不容易直接发生,有些反应的产品不纯(有副反应发生),这给测定反应热造成了困难。
如果应用,可以间接地把它们的计算出来。
3.盖斯定律的应用:(1)虚拟路径法若反应物A变为生成物E,可以有三个途径:①由A直接变为生成物E,反应热为ΔH。
②由A经过B变成E,反应热分别为ΔH1、ΔH2。
③由A经过C变成D,再由D变成E,反应热分别为ΔH3、ΔH4、ΔH5,如图所示:则有ΔH==。
(2)加合法即运用所给的热化学方程式通过加减的方法得到所求热化学方程式。
【例1】已知:①C(s)+O2(g)CO2(g)ΔH1=-393.5kJ·mol-1O2(g)CO2(g)ΔH2=-283.0kJ·mol-1②CO(g)+12求:③C(s)+1O2(g)CO(g)的反应热ΔH32【例2】实验中不能直接测出由石墨和氢气生成甲烷反应的ΔH,但可测出CH4燃烧反应的ΔH1,根据盖斯定律求ΔH4。
CH4(g)+2O2(g)CO2(g)+2H2O(l)ΔH1=-890.3kJ·mol-1(1)C(石墨)+O2(g)CO2(g)ΔH2=-393·5kJ·mol-1(2)H2(g)+1O2(g)H2O(l)ΔH3=-285.8kJ·mol-1(3)2C(石墨)+2H2(g)CH4(g)ΔH4=?(4)【归纳】应用盖斯定律计算反应热时的注意事项:1.关键:设计合理的反应过程,适当加减已知方程式及ΔH。
2.突破口:看好待求方程式的化学计量数,当热化学方程式同乘或同除一个数时,ΔH也必须同乘或同除这个数。
第四章章末测试时间:90分钟满分:100分第Ⅰ卷(选择题共54分)一、选择题(每小题3分,共54分)1.下列关于原电池和电解池的叙述正确的是()A.原电池中失去电子的电极为正极B.原电池的负极、电解池的阳极都发生氧化反应C.原电池的两极一定是由活动性不同的两种金属组成的D.电解时电解池的阳极一定是阴离子放电1.解析:原电池中失去电子的一极作负极,A错误;原电池的负极和电解池的阳极都发生氧化反应,B正确;原电池的电极可以是金属,也可以是非金属(如石墨等),C错误;电解池的阳极可以是电极本身放电,D错误。
答案:B2.下列关于下图所示装置的叙述正确的是()A.铜作正极,铜片上有气泡产生B.铜片质量逐渐减少C.电流从锌片经导线流向铜片D.铜离子在铜片表面被还原2.解析:该电池是由盐桥连接的锌铜原电池,锌作负极,铜作正极,溶液中的铜离子在铜片上获得电子生成单质铜,质量增加,电流由正极(铜)流向负极(锌),综上,D正确。
答案:D3.下列变化中属于原电池反应的是()A.白铁(镀锌铁)表面有划损时,也能阻止铁被氧化B.在空气中,金属铝表面迅速被氧化,形成一层保护膜C.红热的铁丝与水接触,表面形成蓝色保护层D.铁与稀硫酸反应时,加入几滴CuSO4溶液,可加快H2的产生,但不会影响产生气体的总量3.解析:A项构成原电池,铁作正极被保护,正确;铝在空气中表面被氧化是化学腐蚀,不构成原电池,B项错误;红热的铁丝与水、氧气反应形成蓝色保护层属于直接反应形成的氧化膜,C项错误;锌与CuSO4反应生成的铜附着在锌的表面,与稀硫酸共同构成原电池,能加快锌与酸的反应,但会使产生的氢气量减少,D项错误。
答案:A4.化学用语是学习化学的重要工具,下列用来表示物质变化的化学用语中,正确的是()A.电解饱和食盐水时,阳极的电极反应式为:2Cl--2e-=== Cl2↑B.氢氧燃料电池的负极反应式:O2+2H2O+4e-=== 4OH-C.粗铜精炼时,与电源正极相连的是纯铜,电极反应式为:Cu -2e-=== Cu2+D.钢铁发生电化学腐蚀的正极反应式:Fe-2e-===Fe2+4.解析:氢氧燃料电池的正极反应式:O2+2H2O+4e-===4OH -;粗铜精炼时,与电源负极相连的是纯铜;钢铁发生电化学腐蚀的负极反应式:Fe-2e-===Fe2+。
第三章水溶液中的离子平衡第一节弱电解质的电离【把握目标~明确方向】本节要掌握的知识:三维目标知识与技能1.了解电解质、非电解质、强电解质和弱电解质的概念2.了解弱电解质的电离平衡,掌握电离平衡的特征及其影响因素3.了解电离常数的意义,理解电离常数在电解质强弱比较中的应用。
4.掌握强弱电解质的电离方程式的书写。
过程与方法能够从结构和组成上加以理解强弱电解质和非电解质的概念,并加以判断,能够从化学平衡移动的角度理解电离平衡及其移动情感、态度与价值观通过本节的学习,意识到整个自然界实际就是各类物种相互依存、各种变化相互制约的复杂的平衡体系,而离子平衡就是其中的一个重要方面重点和难点重点:了解弱电解质的电离平衡。
难点:了解弱电解质的电离平衡、了解电离常数的意义。
【自主学习~问题生成】请同学们严格按照“阅读六字诀”进行学习。
“阅读六字诀”:查、划、写、记、练、思查:查着工具(本案资料、工具书、你的边的资料等)读划:划着重点(在重点内容上做上标记)读写:写着感想(在相应位置上写上自己对重点知识的理解)读记:记(背)着内容(背诵你所理解的重点知识)读练:练着习题(例题)(通过练习实现对重点及难点知识的巩固及掌握)读(实现作业前置:简单作业课本化,复杂作业工具(编印)化)思:思(想)着问题(对阅读及练习中产生的新的疑问进行更深入的思考)读人体血液的pH几乎恒定在7.35~7.45,否则人体便不能正常工作。
蚊虫、蚂蚁等昆虫叮咬人时常向人体血液内注入一种称之为蚁酸(主要成分为HCOOH)的有机酸。
当人受到蚊叮蚁咬时,皮肤上常起小疱,这是因为人体血液中酸碱平衡被破坏,若不治疗,过一段时间小疱也会自行痊愈,这是由于血液中又恢复了原先的酸碱平衡,你能用平衡移动的原理解释上述现象吗?⒊请同学们用“阅读六字诀”认真阅读课本选修4第三章P39~43“第一节弱电解质的电离”阅读时注意:【问题1】(A级)什么是电解质?什么是非电解质?什么是强电解质?什么是弱电解质?【问题2】(B级)电解质的强弱与电解质溶液的导电能力的强弱有什么关系?【问题3】(C级)电解质与非电解质、强电解质与弱电解质跟从组成上对物质进行的分类之间有什么关系?电解质与非电解质、强电解质与弱电解质跟离子化合物及共价化合物之间有什么关系?【问题4】(C 级)强电解质与弱电解质之间有什么区别和联系?【问题5】(A 级)什么叫电离平衡?弱电解质的电离平衡有什么特征?影响电离平衡的因素有哪些?它们是怎样影响弱电解质的电离平衡的?【问题6】(B 级)以改变0.1 mol·L -1的CH 3COOH 溶液中存在的电离平衡-+【问题7】(B 级)什么是电离常数?影响电离平衡的因素有哪些?它们是怎么影响电离平衡常数的? 【问题8】(C 级)如何区别强电解质和弱电解质的电离?如何书写强、弱电解质的电离方程式? 【问题9】(C 级)多元弱酸及多元弱碱的电离方程式应如何书写?多元弱酸的各级电离常数之间有什么不同?现在,请同学们带着上述问题,用“阅读六字诀”认真阅读课本选修4第三章P39~43“第一节 弱电解质的电离”⒋请同学们认真的、不应付的完成:(A 级)课本P40“实验3-1”的表格及P41~42“思考与交流”课本P43~44习题; (B 级)本学案【新知学习~不议不讲】; (C 级)本学案“【点睛示例~当堂检测】”。
第3课时化学平衡图像等效平衡一、化学平衡图像的基本类型1.物质的量(浓度)—时间图像(n/c-t图像)在2 L密闭容器中,某一反应有关物质A(g)、B(g)、C(g)的物质的量变化如图所示。
根据图像回答下列问题:(1)横坐标表示反应过程中时间变化,纵坐标表示反应过程中物质的物质的量的变化。
(2)该反应的化学方程式是3A(g)+B(g)2C(g)。
(3)在反应达2 min时,正反应速率与逆反应速率之间的关系是相等。
(4)若用A物质的量浓度的变化表示反应达平衡(2 min)时的正反应速率是0.15 mol·L-1·min-1。
2.速率—时间图像(v-t图像)Ⅰ.v′正突变,v′逆渐变,且v′正>v′逆,说明是增大了反应物的浓度,使v′正突变,且平衡正向移动。
Ⅱ.v′正、v′逆都是突然减小的,且v′正>v′逆,说明平衡正向移动,该反应的正反应可能是放热反应或气体总体积增大的反应。
Ⅲ.v′正、v′逆都是突然增大的且增大程度相同,说明该化学平衡没有发生移动,可能是使用了催化剂,也可能是对反应前后气体总体积不发生变化的反应压缩体积(即增大压强)所致。
3.含量(转化率)—时间—温度(压强)图像(1)在化学平衡图像中,先出现拐点的反应则先达到平衡,先出现拐点的曲线表示的温度较高。
根据图像回答下列问题:Ⅰ.表示T2>T1,正反应是放热反应,温度升高,平衡逆向移动。
Ⅱ.表示p2>p1,压强增大,A的转化率减小,平衡逆向移动。
说明正反应是气体总体积增大的反应。
Ⅲ.生成物C的百分含量不变,说明平衡不发生移动,但反应速率a>b,故a可能使用了催化剂;也可能该反应是反应前后气体总体积不变的可逆反应,a增大了压强(压缩体积)。
(2)在化学平衡图像中,包括纵坐标、横坐标和曲线所表示的意义共三个量。
确定横坐标所表示的量后,讨论纵坐标与曲线的关系;或者确定纵坐标所表示的量,讨论横坐标与曲线的关系,即“定一议二”原则。
2019 年6月浙江省普通高中学业水平考试化学试卷可能用到的相对原子质量:H 1 C 12 O 16 Na 23 S 32 Ca 40 Fe 56 Cu 64 Ba 137 一、选择题(本大题共25 小题,每小题2分,共50 分,每小题列出的四个备选项中只有一个是符合题目要求的,不选、多选、错选均不得分)1.氮气的分子式是A.O2B.N2C.Br2D.CO【答案】B2.根据物质的组成与性质进行分类,NaOH 属于A.氧化物B.酸C.碱D.盐【答案】C3.仪器名称为“蒸发皿”的是A. B. C.D.【答案】A【分析】A 为蒸发皿,B 为圆底烧瓶,C 为锥形瓶,D 为容量瓶。
4.下列物质中,不能与氯气反应的是A.氢气B.钠C.水D.氯化钠【答案】D【分析】考察氯气的性质。
氯气与水反应生成次氯酸和氯化氢;与氢气反应生成氯化氢;与钠反应生成氯化钠。
5.下列分散系能产生“丁达尔效应”的是A.稀盐酸B.氢氧化铁胶体C.泥浆D.硫酸钾溶液【答案】B【分析】考察胶体的性质,胶体能产生丁达尔效应。
6.下列属于非电解质的是A.SO2B.KClO3C.Ca(OH)2.D.H2SO4【答案】A【分析】考察非电解质与电解质的定义、类别。
7.反应M nO2+4HCl(浓)MnCl2+Cl+2H2O 中,还原产物是A.MnO2B.HClC.MnCl2D.Cl2【答案】C【分析】氧化剂(MnO2)在反应中得到电子,化合价下降,对应还原产物是MnCl2。
8.下列表示正确的是A.铝离子的结构示意图:B.乙烯的结构式:CH2=CH2C.HCl 的球棍模型:D.氨气的电子式:【答案】C【分析】A 选项表示的为铝原子的结构示意图;B 选项表示的为乙烯的结构简式;C 选项为氯化氢的球棍模型;D 选项电子式中N最外层少了一对电子。
9.下列说法不正确的是A.12C 和14C 互为同位素B.甲烷和丁烷互为同系物C.乙醇和二甲醚互为同分异构体 D.Na2O 和N a2O2 互为同素异形体【答案】D【分析】考察“四同”问题。
2019年4月浙江省普通高校招生选考科目考试化学试题可能用到的相对原子质量:H 1 C 12 N 14 O 16 Na 23 Mg 24 S 32 Cl 35.5 Ca 40 Fe 56 Cu 64 Ba 137选择题部分一、选择题(本大题共25小题,每小题2分,共50分。
每个小题列出的四个备选项中只有一个是符合题目要求的,不选、多选、错选均不得分)1.下列属于碱的是A. C2H5OHB. Na2CO3C. Ca(OH)2D. Cu2(OH)2CO3【答案】C【解析】【详解】A. C2H5OH是有机物,属于醇类,A不合题意;B. Na2CO3属于无机盐,B不合题意;C. Ca(OH)2是二元强碱,C符合题意;D. Cu2(OH)2CO3是碱式盐,D不合题意。
故答案选C。
2.下列属于强电解质的是A. 硫酸钡B. 食盐水C. 二氧化硅D. 醋酸【答案】A【解析】【详解】按强电解质的定义可知,强电解质指在水中完全电离的电解质,包含强酸、强碱、大部分盐等。
所以对四个选项进行物质分类考查:A.可知硫酸钡是强电解质,A项正确;B.食盐水为混合物,不在强电解质的概念内,B项错误;C.二氧化硅是非电解质,C项错误;D.醋酸在水中不完全电离,为弱电解质,D项错误。
故答案选A。
3.下列图示表示过滤的是A. B. C. D.【答案】C【解析】【详解】A.该操作是分液,A不合题意;B.该操作是配制一定物质的量浓度溶液中定容步骤,B不合题意;C.该操作是过滤,C符合题意;D.该操作是配制一定物质的量浓度溶液中转移溶液步骤,D不合题意。
故答案选C。
4.下列属于置换反应的是A. 4NH3+5O24NO+6H2OB. 2Na2SO3+O22Na2SO4C. 2Na2O2+2CO22Na2CO3+O2D. 2KI+Cl22KCl+I2【答案】D【解析】【详解】置换反应是指一个单质和一个化合物反应生成另一个单质和化合物,属于氧化还原反应,前者在后者的概念范围内;A.该反应属于氧化还原反应,但不是置换反应,A不合题意;B.该反应是化合反应,B不合题意;C.该反应属于氧化还原反应,但不是置换反应,C不合题意;D.该反应符合置换反应定义,属于非金属单质之间的置换反应,活泼性强的非金属单质置换出活泼性较弱的非金属单质,D符合题意。
专题检测卷(一)(时间:90分钟满分:100分)一、选择题(每小题3分,共48分。
每小题只有一个选项符合题意)1.物质的提纯是化学实验中的一项重要操作,也是化工生产及物质制备中的主要环节。
下列有关叙述中,不正确的是( )A.乙酸乙酯中混有乙酸,可选用饱和Na2CO3溶液洗涤,然后将两层液体分开B.在提纯鸡蛋中的蛋白质时,可向鸡蛋清溶液中加入浓(NH4)2SO4溶液,然后将所得沉淀滤出,即得较纯的蛋白质C.油脂的提纯中,可将油脂加入浓NaOH溶液中加热,然后过滤,滤出的溶液即为较纯的油脂D.甘蔗是制备蔗糖的主要原料,榨出的甘蔗汁因含色素而呈棕黄色,在制取蔗糖前应先加入适量的活性炭,搅拌、过滤,蒸发结晶,即得较纯的蔗糖解析乙酸乙酯不溶于水,乙酸与碳酸钠反应而溶于水,所以可用饱和碳酸钠溶液洗涤分液;鸡蛋清溶液中加入浓(NH4)2SO4溶液,蛋白质由于溶解度降低而析出即为盐析,所以可得较纯的蛋白质;活性炭具有吸附作用,可将色素吸附而沉淀,所以A、B、D正确;C油脂加入浓NaOH溶液水解为高级脂肪酸钠和甘油,所以得不到油脂。
答案 C2.色谱分析法是现代分离实验技术中的一种。
已知两种有机色素A与B混合在一起,经测定知A的极性比B强,则下列说法正确的是( )A.用溶解过滤法,B不溶于水,A溶于水B.用重结晶法,A在水中的溶解度比B大C.用蒸馏法,因为A的熔沸点高D.用纸层析法,丙酮为展开剂,下端为A,上端为B解析因为A、B为有机色素,所以A、B不易溶于水,而易溶于有机溶剂,如丙酮,因此可利用有机溶剂丙酮作展开剂,用纸层析法分离两种色素,因为A的极性比B强,故A的转移速率慢一些,A在下端,B在上端,D正确。
答案 D3.下列分离物质的方法中,根据微粒大小进行分离的是( )A.萃取B.蒸馏C.过滤D.纸层析解析萃取法依据的是物质在互不相溶的溶剂里溶解性的差别进行分离的;蒸馏法是依据物质沸点的不同而进行分离的;纸层析法是依据性质不同的物质随扩散剂移动速度的不同进行分离的;只有过滤是根据微粒大小来进行分离的。
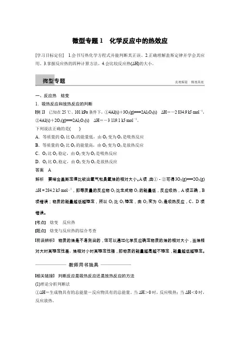
微型专题1化学反应中的热效应[学习目标定位] 1.会书写热化学方程式并能判断其正误。
2.正确理解盖斯定律并学会其应用。
3.掌握反应热的四种计算方法。
4.会比较反应热(ΔH)的大小。
一、反应热焓变1.吸热反应和放热反应的判断例1已知在25 ℃、101 kPa条件下,①4Al(s)+3O2(g)===2Al2O3(s)ΔH=-2 834.9 kJ·mol-1,②4Al(s)+2O3(g)===2Al2O3(s)ΔH=-3 119.1 kJ·mol-1。
下列说法正确的是()A.等质量的O2比O3的能量低,由O2变为O3是吸热反应B.等质量的O2比O3的能量高,由O2变为O3是放热反应C.O3比O2稳定,由O2变为O3是吸热反应D.O2比O3稳定,由O2变为O3是放热反应答案 A解析要结合盖斯定律比较出氧气和臭氧焓的相对大小。
A项,由①-②可得3O2(g)===2O3(g)ΔH=284.2 kJ·mol-1,即等质量的反应物O2比生成物O3的能量低,反应吸热,A项正确,B 项错误;物质的能量越低越稳定,所以O2比O3稳定,由O2变为O3是吸热反应,C、D项错误。
考点焓变反应热题点焓变与反应热的综合考查易误辨析物质的焓是不易测出的,但可以通过化学反应确定物质的焓的相对大小,当焓相对大时其稳定性差、焓相对小时其稳定性强,即物质的能量越高越不稳定,能量越低越稳定。
相关链接判断反应是吸热反应还是放热反应的方法(1)理论分析判断法①ΔH=生成物具有的总能量-反应物具有的总能量。
当ΔH>0时,反应吸热;当ΔH<0时,反应放热。
②ΔH =反应物的键能之和-生成物的键能之和。
反应物的键能越小,稳定性越弱,破坏它需要的能量就越少;生成物的键能越大,稳定性越强,形成它释放的能量就越多。
当ΔH >0时,反应吸热;当ΔH <0时,反应放热。
(2)反应条件判断法反应开始需要加热,而停止加热后,反应亦可继续进行,则为放热反应;若反应需要持续不断地加热才能进行,则为吸热反应。
章末检测试卷(一)(时间:100分钟满分:120分)一、单项选择题(本题包括10小题,每小题2分,共20分。
每小题只有一个选项符合题意)1.(2018·海安高级中学高二月考)下列说法不正确的是()A.由1 mol H2形成2 mol H要吸收热量B.化学反应是放热还是吸热与反应的条件无关C.氢能、核能、化石燃料均是无污染的高效能源D.“冰,水为之,而寒于水”,说明相同质量的水和冰,水的能量高答案 C解析断裂化学键,要吸收能量,A项正确;化学反应是放热还是吸热与反应物和生成物总能量的相对大小有关,与反应条件无关,B项正确;核能、化石燃料都能产生污染,C项错误;水凝固要放热,所以水的能量高,D项正确。
2.下列过程中ΔH小于零的是()A.Ba(OH)2与NH4Cl固体混合B.氯化铵分解得氨气C.碳酸钙分解得二氧化碳D.实验室制备氢气答案 D3.工业上由CO2和H2合成气态甲醇的热化学方程式为CO2(g)+3H2(g)===CH3OH(g)+H2O(g)ΔH=-50 kJ·mol-1。
下面表示合成甲醇的反应的能量变化示意图,其中正确的是()答案 A解析该反应是放热反应,反应物总能量大于生成物总能量,物质越稳定,其能量越小,所以液态物质的能量小于气态物质,则符合条件的图像是A,故选A。
4.下列说法不正确的是()A.利用盖斯定律可计算某些难以直接测量的反应焓变B.在指定状态下各物质的焓值都是确定且是唯一的C.当同一个化学反应以不同的过程完成时,反应的焓变是不同的D.如果一个化学方程式通过其他几个化学方程式相加减而得到,则该反应的焓变可由相关化学方程式的焓变相加减而得到答案 C解析由于在指定状态下各物质的焓值是确定且是唯一的,因此无论经过哪些步骤从反应物变成生成物,反应的焓变是一样的,即反应的焓变只与始态和终态有关,而与过程无关。
由盖斯定律知如果一个化学方程式是由其他几个方程式相加减而得到,则该反应的焓变可由相关化学方程式的焓变相加减而得到。
专题检测卷(四)(时间:90分钟 满分:100分)一、选择题(每小题3分,共39分。
每小题只有一个选项符合题意)1.闵恩泽教授获得国家最高科学技术奖,以表彰他在催化剂研究方面做出的突出贡献。
下列关于催化剂的说法正确的是( )A. 使用催化剂可以增大正反应速率,减小逆反应速率B.使用催化剂可以使化学平衡正向移动C.使用催化剂可以降低反应的活化能D.使用催化剂可以改变反应的平衡常数解析 催化剂同等程度的改变正逆反应速率,但不改变反应的限度。
答案 C2.下列实验或生活中为了控制反应速率的做法或说法不正确的是( ) A.用氯酸钾制取氧气时可加入少量的高锰酸钾以加快反应速率 B.用饱和食盐水代替蒸馏水制取乙炔C.探究温度对硫代硫酸钠与硫酸反应速率的影响时,若先将两种溶液混合并计时,再用水浴加热至设定温度,则测得的反应速率偏高D.为了延长食品的保质期在食品包装袋中加入硅胶、硫酸亚铁解析 C 项,探究温度对反应速率的影响,应先分别水浴加热硫代硫酸钠溶液、硫酸溶液到一定温度后再混合,若是先将两种溶液混合后再用水浴加热,随着热量的散失,测得的反应速率偏低,错误。
答案 C3.常温下,往H 2O 2溶液中滴加少量FeSO 4溶液,可发生如下两个反应:2Fe 2++H 2O 2+2H +===2Fe3++2H 2O ,2Fe 3++H 2O 2===2Fe 2++O 2↑+2H +。
下列说法正确的是( )A.H 2O 2的氧化性比Fe 3+的强,其还原性比Fe 2+的弱 B.在H 2O 2分解过程中,溶液的pH 逐渐下降 C.在H 2O 2分解过程中,Fe 2+和Fe 3+的总量减小 D.H 2O 2生产过程要严格避免混入Fe 2+解析 结合题给两个化学方程式,根据氧化性、还原性强弱比较规律得:H 2O 2的氧化性>Fe3+的氧化性,H2O2的还原性>Fe 2+的还原性,A错;2H2O2===2H2O+O2↑,分解过程中,Fe2+作催化剂,溶液pH不变,B错;H2O2分解,Fe2+作催化剂,Fe3+是中间产物,二者总量不变,C 错;因为Fe2+可导致H2O2分解,所以H2O2生产过程要避免混入Fe2+,D正确。
第一单元 化学反应中的热效应 第1课时 化学反应的焓变[学习目标定位]一、反应热和焓变1.化学反应的两大基本特征2.反应热在化学反应过程中,当反应物和生成物具有相同的温度时,所吸收或放出的热量。
3.焓变在恒温、恒压的条件下,化学反应过程中吸收或释放的热量。
符号为ΔH ,常用单位 kJ·mol -1。
4.ΔH与吸热反应和放热反应的关系(1)当ΔH>0时,反应物的总能量小于生成物的总能量,反应过程吸收热量,为吸热反应。
(2)当ΔH<0时,反应物的总能量大于生成物的总能量,反应过程放出热量,为放热反应。
5.化学反应伴随能量变化的原因(1)从反应物和生成物总能量相对大小角度分析如图所示反应热的计算公式:ΔH=∑E(生成物)-∑E(反应物)。
(2)从反应物断键和生成物成键角度分析N2(g)+O2(g)===2NO(g)反应的能量变化如图所示:由图可知:1 mol N2分子中的化学键断裂吸收的能量是946 kJ,1 mol O2分子中的化学键断裂吸收的能量是498 kJ,2 mol NO分子中的化学键形成释放的能量是1 264 kJ,则N2(g)+O2(g)===2NO(g)的反应吸收的热量为180 kJ。
反应热的计算公式:ΔH=反应物的键能总和-生成物的键能总和。
相关链接理解焓变的“三”注意(1)反应热ΔH的基本计算公式ΔH=生成物的总能量-反应物的总能量ΔH=反应物的总键能之和-生成物的总键能之和(2)物质的物理变化过程中,也会有能量的变化,但不属于吸热反应或放热反应。
而化学反应同时有旧键断裂、新键形成的过程(缺少任何一个过程都不是化学变化),都伴随着能量的变化。
在进行反应热的有关计算时,必须要考虑到物理变化时的热效应,如物质的三态变化。
(3)化学反应是放热还是吸热与反应发生的条件没有必然联系。
如吸热反应的Ba(OH)2·8H2O 与NH4Cl在常温常压下即可进行,而很多放热反应需要在加热的条件下进行。
例1化学反应A2(g)+B2(g)===2AB(g)的能量变化如图所示。
下列有关叙述正确的是()A.每生成2 mol AB(g)吸收b kJ热量B.反应热ΔH=(a-b) kJ·mol-1C.该反应中反应物的总能量高于生成物的总能量D.断裂1 mol A—A键和1 mol B—B键,放出a kJ能量答案 B解析根据图像可知,反应物的总能量低于生成物的总能量,该反应是吸热反应,每生成2 mol AB(g)吸收(a-b) kJ热量,A、C项错误;根据反应热等于生成物总能量与反应物总能量的差值可知,该反应热ΔH=(a-b) kJ·mol-1,B项正确;化学键断裂吸收能量,D项错误。
考点焓变反应热题点能量变化示意图与焓变关系例2工业合成氨的反应为N2(g)+3H2(g) 2NH3(g),已知下列化学键的键能(拆开或形成1 mol化学键所吸收或放出的热量):下列说法正确的是()A.该反应为吸热反应B.该反应中反应物的总能量高于生成物的总能量C.反应热ΔH=92 kJ·mol-1D.生成1 mol NH3放出92 kJ热量答案 B解析反应N2(g)+3H2(g) 2NH3(g)过程中,共断裂1 mol N≡N键和3 mol H—H键,形成6 mol N—H键,则断键共吸热为946 kJ·mol-1×1 mol+436 kJ·mol-1×3 mol=2 254 kJ,形成N—H键共放热为391 kJ·mol-1×6 mol=2 346 kJ,由于放出热量>吸收热量,故反应放热,放热反应的反应物的总能量高于生成物的总能量,A项错误,B项正确;1 mol N2完全反应生成NH3的反应热为ΔH=-(2 346-2 254) kJ·mol-1=-92 kJ·mol-1,C项错误;生成1mol NH3时放出的热量为ΔE=92 kJ·mol-1×12mol=46 kJ,D项错误。
考点焓变反应热题点焓变、反应热与物质化学键的断裂、形成的关系例3下列反应既属于氧化还原反应,又属于吸热反应的是()A.铝片与稀盐酸反应B.Ba(OH)2·8H2O与NH4Cl反应C.灼热的炭与CO2反应D.甲烷在氧气中的燃烧反应答案 C解析Al与盐酸反应是放热反应,A项错误;B中反应是吸热反应,但不是氧化还原反应,B项错误;灼热的C和CO2反应是氧化还原反应,同时又是吸热反应,C项正确;甲烷的燃烧是放热反应,D项错误。
规律方法(1)常见的吸热反应与放热反应常见的吸热反应:大多数盐的分解反应,Ba(OH)2·8H2O与铵盐的反应,C和CO2、C和水的反应等。
常见的放热反应:中和反应、金属与酸(或水)的反应、燃烧反应及缓慢氧化、化合反应(大多数)、铝热反应等。
(2)化学反应是放热还是吸热与反应发生的条件没有必然联系。
如吸热反应Ba(OH)2·8H2O与NH4Cl在常温常压下即可进行,而很多放热反应需要在加热的条件下进行。
二、热化学方程式1.定义:能够表示反应热的化学方程式。
2.特点(1)指明了反应时的温度和压强,若在25 ℃、101 kPa时进行反应,可不注明。
(2)在化学方程式右边注明ΔH的“+”“-”和“单位”(“+”常省略)。
(3)所有反应物和生成物都用括号注明了它们在反应时的状态,常用s、l、g、aq分别表示固、液、气和水溶液。
(4)化学计量数只表示物质的量,因此可以为分数。
(5)化学计量数和反应热数值可以同时增大或减小相同倍数。
3.意义:不仅表示化学反应中的物质变化,而且表示化学反应中的能量变化。
例如:H 2(g)+12O 2(g)===H 2O(l) ΔH =-285.8 kJ·mol -1表示的意义是在25 ℃、101 kPa 下,1 mol 气态H 2与12 mol 气态O 2反应生成1 mol 液态水时,放出的热量是285.8 kJ 。
4.热化学方程式的书写方法及要求特别提醒 热化学方程式的化学计量数表示的是参加反应的物质的物质的量,可以是整数,也可以是分数,普通的化学方程式的化学计量数只能是整数。
相关链接 热化学方程式与普通化学方程式的区别例4 在常温常压下,1 g H 2在足量Cl 2中完全燃烧生成HCl 气体,放出92.3 kJ 的热量。
下列热化学方程式中正确的是( )A .H 2(g)+Cl 2(g)===2HCl(g) ΔH =-92.3 kJ·mol -1B .H 2(g)+Cl 2(g)===2HCl(g) ΔH =92.3 kJ·mol -1C .H 2(g)+Cl 2(g)===2HCl(g) ΔH =184.6 kJ·mol -1D .2HCl(g)===H 2(g)+Cl 2(g) ΔH =184.6 kJ·mol -1答案 D解析 H 2在Cl 2中燃烧生成HCl 气体,1 g H 2燃烧放出92.3 kJ 的热量,则1 mol (2 g)H 2燃烧放出184.6 kJ 的热量,化学反应放出热量,ΔH 为“-”。
则H 2在Cl 2中燃烧生成HCl 气体的热化学方程式为H 2(g)+Cl 2(g)===2HCl(g) ΔH =-184.6 kJ·mol -1。
一个放热反应的逆反应是吸热反应,并且在其他条件相同时,ΔH 是原ΔH 的相反数。
则该题的四个选项中只有D 是正确的。
考点 热化学方程式 题点 热化学方程式正误判断方法总结 “四看”法判断热化学方程式的正误一看各物质的聚集状态是否正确;二看ΔH 的“+”、“-”符号是否正确;三看反应热的单位是否为“kJ·mol -1”;四看反应热的数值与化学计量数是否对应。
例5 根据所给信息完成下列热化学方程式:(1)已知1 mol C(s ,石墨)与适量H 2O(g)反应生成CO(g)和H 2(g),吸收131.3 kJ 热量,请写出该反应的热化学方程式:。
(2)1.7 g NH 3(g)发生催化氧化反应生成气态产物,放出22.67 kJ 的热量: 。
(3)已知:N 2(g)+3H 2(g) 2NH 3(g) ΔH =-92.4 kJ·mol -1,请写出1 mol NH 3分解对应的热化学方程式:。
(4)已知一些化学键的键能数据如表所示:请根据键能数据估算CH 4(g)和F 2(g)反应生成CF 4(g)和HF(g)的热化学方程式: 。
答案 (1) C(s ,石墨)+H 2O(g)===CO(g)+H 2(g) ΔH =131.3 kJ·mol -1(2)NH 3(g)+54O 2(g)===NO(g)+32H 2O(g) ΔH =-226.7 kJ·mol -1(3)NH 3(g) 12N 2(g)+32H 2(g) ΔH =46.2 kJ·mol -1(4)CH 4(g)+4F 2(g)===CF 4(g)+4HF(g) ΔH =-1 940 kJ·mol -1解析 (2)1.7 g NH 3的物质的量为0.1 mol ,则4 mol NH 3发生反应放出的热量为22.67 kJ ×40=906.8 kJ,1 mol NH 3完全反应放出的热量为226.7 kJ 。
那么相应的热化学方程式为4NH 3(g)+5O 2(g)===4NO(g)+6H 2O(g) ΔH =-906.8 kJ·mol -1或NH 3(g)+54O 2(g)===NO(g)+32H 2O(g)ΔH =-226.7 kJ·mol -1。
(4)首先根据反应物和生成物写出反应方程式,注明各物质的状态,化学反应的反应热等于断裂旧化学键吸收的能量和形成新化学键放出的能量的差,根据键能数据可知,所求反应的反应热ΔH =414 kJ·mol -1×4+155 kJ·mol -1×4-489 kJ·mol -1×4-565 kJ·mol -1×4=-1 940kJ·mol -1。
考点 热化学方程式 题点 热化学方程式的书写特别提醒 (1)化学计量数改变,ΔH 要相应改变;逆反应的ΔH 数值与正反应的相等、符号相反。
(2)利用键能计算化学反应的反应热并书写热化学方程式时,一定要准确判断分子中化学键的个数。
1.(2017·杭西高高二模拟)下列图示变化为吸热反应的是( )答案 A解析 A 项中的图像表示生成物的能量比反应物的能量高,故为吸热反应;B 项中的图像表示反应物的能量比生成物的能量高,故为放热反应;C 项中浓硫酸溶于水放热,不是化学变化;D 项中锌与盐酸反应是放热反应。