阳光逆变器检修手册
- 格式:docx
- 大小:72.82 KB
- 文档页数:15
逆变器维修方法
逆变器维修方法包括以下几点:
1. 检查电源连接:先检查逆变器的电源连接是否牢固,以确保稳定的电源供应,若有松动或损坏,应重新插拔或更换。
2. 检查电路板:检查逆变器的电路板是否有划痕、损坏或烧焦痕迹,若有,需要进行修复或更换。
3. 检查散热系统:确保逆变器的散热片和散热风扇正常工作,如果有需要可以进行清洁或更换。
4. 检查电力输出:通过检查逆变器的电力输出是否正常,可以确定逆变器是否存在故障,如果电力输出低于正常范围,可能需要更换电子元件或控制器。
5. 更换故障元件:根据逆变器的故障现象,可以确定可能故障的元件,如晶体管、电容、电阻等,需要根据实际情况进行更换。
6. 检查保险丝和保护装置:检查逆变器的保险丝和保护装置是否正常工作,如果发现故障或损坏,需要进行修复或更换。
7. 进行通电测试:在进行维修完毕后,需要进行逆变器的通电测试,以确保修复后的逆变器可以正常工作。
请注意,在进行逆变器维修之前,请确保自己具备相关的电器
知识和安全意识,如果不确定或没有经验,请寻求专业人士的帮助。
光伏逆变器常见故障分析及处理(珍藏版)一、电气量故障:1、直流侧过、欠电压:故障原因分析:大气过电压、内部电容、电抗元件故障、直流输入功率低、直流侧断路器脱扣。
故障处理:检查各元器件是否击穿损坏、检查更换损坏的电容、电抗元件、检查直流输入侧发电单元设备、检查脱扣原因,维修、恢复、更换直流侧断路器。
2、交流侧过、欠电压故障原因分析:电网电压异常、大气过电压。
故障处理:检查电网电压、检查各元器件是否有击穿损坏现象。
3、直流侧过电流故障原因分析:光伏组件、汇流箱、直流配电柜等直流侧有短路现象、直流输入过负荷、容配比不合适。
故障处理:隔离故障点设备、查明故障原因、恢复故障设备、降负荷运行、按照实际容配比更换配套设备。
4、交流侧过电流故障原因分析:交流侧短路。
故障处理:隔离故障点设备、查明故障原因、恢复故障设备。
5、交流侧过、欠频率故障原因分析:电网频率异常。
故障处理:监视电网频率。
6、交流侧电流不平衡故障原因分析:交流侧缺相、交流侧保险熔断。
故障处理:检查交流侧电缆、开关、熔断器,确认原因后进行更换。
7、保护误动故障原因分析:保护传感元件损坏、保护控制元件损坏、二次接线松动。
故障处理:更换损坏的元件、对各二次接线进行紧固。
8、孤岛保护故障原因分析:电网失压、逆变器交流断路器脱扣、箱变低压侧断路器脱扣。
故障处理:恢复电网电压、检查脱扣原因,维修、恢复、更换交流侧断路器。
二、内部元件故障1、元件过温故障原因分析:逆变器冷却系统故障、风机风道堵塞、环境温度过高、元件接触不良、元器件积灰严重散热不良。
故障处理:检查逆变器冷却系统及工作电源、疏通风机风道、通风降温、对部件测温及紧固连接件、对设备进行清扫除尘、对逆变器室进行防风沙措施。
2、元件本体故障故障原因分析:元件损坏。
故障处理:更换元件。
三、接地故障1、内部故障故障原因分析:元件绝缘降低、受损。
故障处理:检查更换受损元件、检查更换避雷器、对设备进行通风干燥处理。
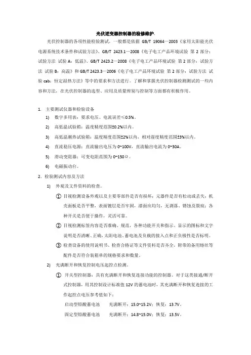
光伏逆变器控制器的检修维护.光伏控制器的各项性能检验测试,一般都是依据GB/T 19064—2003《家用太阳能光伏电源系统技术条件和试验方法》、GB/T 2423.1—2008《电子电工产品环境试验第2部分:试验方法试验A:低温》、GB/T 2423.2—2008《电子电工产品环境试验第2部分:试验方法试验B:高温》和GB/T 2423.3—2006《电子电工产品环境试验第2部分:试验方法试验cab:恒定湿热方法》等中的要求和方法进行。
了解和掌握光伏控制器检测测试的一些内容和方法,在光伏控制器的选型、应用及质量辨别与控制等方面都有积极作用。
1.主要测试仪器和检验设备1)数字多用表:要求电压、电流误差≤0.5%。
2)高低温试验箱:温度精度范围±0.2%以内。
3)高低温潮热试验箱:温度精度范围±2%以内,相对湿度精度范围±3%以内。
4)直流稳压电源:直流输出电压为0~100V,直流输出电流为0~30A。
5)滑动变阻器:可变电阻范围为0~150Ω。
6)电磁振动台。
2.检验测试内容及方法1)外观及文件资料的检查。
①目视检测设备外观以及主要零部件是否有损坏;元器件是否有松动或丢失;机壳面板是否平整,表面镀层是否牢固,漆面应均匀,无剥落、锈蚀及裂痕;各种开关是否便于操作,灵活可靠。
②目视检测标签内容是否准确、规范,各种功能开关和指示、显示的图标和文字说明是否清晰、正确,太阳电池、蓄电池及负载的接入点和正负极性是否标明。
③检查设备的使用说明书、检查合格证等文件资料是否齐全,附带的备用熔丝等配件是否符合装箱单的规格要求和数量。
2)充满断开和恢复控制电压起控点检测。
①开关型控制器:具有充满断开和恢复连接功能的控制器。
对于这类接通/断开式控制器,用其控制设计标准值12V的蓄电池时,其充满断开和恢复连接的工作起控点电压参考值如下:启动型铅酸蓄电池充满断开:15.0~15.2V;恢复:13.7V。
SUN2000逆变器现场问题处理指导ID原因ID103DC 输入电压高1 BoostA 输入电压高1.万用表检查直流输入组串电压是否正常(任何情况下<1000V )2.请检查光伏阵列组串1、2的串联配置及接线,保证开路电压不高于逆变器最大输入端电压,否则可能损坏逆变器。
2 BoostB 输入电压高1.万用表检查直流输入组串电压是否正常(任何情况下<1000V )2.请检查光伏阵列组串3、4的串联配置及接线,保证开路电压不高于逆变器最大输入端电压,否则可能损坏逆变器。
3 BoostC 输入电压高1.万用表检查直流输入组串电压是否正常(任何情况下<1000V )2.请检查光伏阵列组串5、6的串联配置及接线,保证开路电压不高于逆变器最大输入端电压,否则可能损坏逆变器。
106~113 组串1~8异常 1组串1~8功率输出异常1.通过 LCD 显示或手机 APP 显示检查该路组串电流是否明显低于其它组串电流;2.如果检查结果该路组串电流明显低于其它组串,请检查该路组串是否存在遮挡情况;3.如果检查结果该路组串表面清洁且无遮挡,请检查该路电池板是否损坏或其配置是否与其它组串不同;4.如果以上均无异常请排查是否为逆变器采样问题,首先逆变器未并网状态下查看组串电流显示是否存在明显异常;如有异常判为机器采样问题,建议尝试更换整机后观察三天运行情况。
5.以上若均无发现异常,请联系华为工程师。
120~127 组串1~8反向 1组串反接1.请检查逆变器对应的输入组串是否反接,如果是,请调整组串极性;2.如果未发现组串反接,请检查逆变器采样是否有问题:可先查看确认LCD 或手机APP 显示分析组串电流是否有异常,如果判断显示与实际差异超过2A (注意钳流表精度,防止误判)建议尝试更换整机后观察三天运行情况。
注意:如果确认反接,禁止在白天拔逆变器侧直流端子或操作直流开关,建议晚上无光照下进行整改操作。
2组串电流反灌1.请检查对应输入组串是否串联电池板个数比同路MPPT 输入的另一组组串少,如果是,请调整该组串串联电池板个数与同路MPPT 输入的另一组组串电池板个数一致;2.检查确认现场电池组串是否有存在遮挡、电池组件受损等异常情况;2.如果未发现组串反接等异常,请检查逆变器采样是否有问题:可先查看确认LCD 或手机APP 显示分析组串电流是否有异常,如果判断显示与实际差异超过2A (注意钳流表精度,防止误判)且确认外部直流输入无异常后建议尝试更换整机后观察三天运行情况。
光伏电站中逆变器日常维护、检修操作步骤及注意事项标题:深度剖析光伏电站中逆变器的日常维护、检修操作步骤及注意事项在当今社会,随着环保意识的日益增强和可再生能源产业的蓬勃发展,光伏发电逐渐成为人们关注的热点。
光伏电站作为光伏发电系统的核心设施,其逆变器作为电能转换的关键设备,受到了广泛的关注。
为了确保光伏电站的正常运行和发电效率,日常维护、检修操作的重要性愈发凸显。
下面,我将结合自身的经验和对光伏电站逆变器的理解,为你详细介绍光伏电站中逆变器的日常维护、检修操作步骤及注意事项。
1. 光伏电站中逆变器的日常维护光伏电站的逆变器是将太阳能板所产生的直流电转化为交流电的重要设备,其日常维护工作至关重要。
在日常维护中,需要注意以下几点:1.1 清洁:定期对逆变器进行清洁,确保其散热良好。
在清洁过程中,应当注意轻拍设备外表面,避免损坏设备。
1.2 检查:定期检查逆变器的接线端子和线路,确保连接牢固,避免接触不良而引起的温升过高等故障。
1.3 参数监控:定期对逆变器的关键参数进行监控和记录,例如电流、电压等数据,及时发现异常并进行处理。
2. 光伏电站中逆变器的检修操作步骤尽管日常维护可以减少逆变器的故障率,但在实际运行过程中,逆变器仍然存在一定的故障概率。
对于逆变器的检修操作步骤显得尤为重要。
一般而言,逆变器检修的步骤包括以下几个方面:2.1 故障诊断:需要进行故障诊断,通过观察、测量等手段找出故障原因。
2.2 隔离操作:在确认故障原因后,需要进行隔离操作,降低安全风险,确保检修人员的安全。
2.3 更换维修:依据故障的具体原因,进行更换维修等操作,恢复逆变器的正常运行。
3. 注意事项在进行光伏电站中逆变器的日常维护和检修操作时,需要特别注意以下几点:3.1 安全第一:在进行日常维护和检修操作时,安全永远是第一位的。
确保操作人员具备相关的安全意识和技能,穿着相关的防护装备,切勿擅自进行操作。
3.2 电气知识:操作人员需要具备一定的电气知识,了解逆变器的基本原理和工作机理,避免因为操作不慎导致的意外事故。
告警名称运行状态传感器失效停机PDP 保护(内部停机保护)模块过温停机电抗器过温停机漏电流保护告警运行过载保护直流过压自动脱开电网,直流断路器脱扣直流欠压交流过压自动脱开电网,直流断路器脱扣交流欠压自动脱开电网,直流断路器脱扣频率欠频自动脱开电网,直流断路器脱扣频率过频自动脱开电网,直流断路器脱扣接触器故障温度异常告警运行硬件故障自动脱开电网,直流断路器脱扣故障描述处理方法IGBT模块下部交目前会报三相电流传感器采集电流不平衡,处理流发生异常方法参考三相电流不平衡IGBT模块故障检查模块是否运行正常,检查采样板是否运行正常 ,检查 DSP、转接板是否运行壳体温度限值检查 IGBT 轴流108℃风机散热系统是否运行正常温度限值 85℃检查柜顶风扇散热系统是否运行正常交流柜下部漏电检查传感器是否流传感器,限值接线良好,检查5A 接地铜牌上连接的各部件漏电流情况Udc> 1000 停运部分汇流箱,待整体负荷降低后再投运线电压> 362 等待电网电压恢(范围复正常315v-362v )线电压< 250(范等待电网电压恢围250v-315v )复正常F< 48Hz(范围 47 等待电网电压恢Hz -49.5 Hz) 复正常F > 50.2Hz( 范围等待电网电压恢50.2 Hz -52 Hz) 复正常环境温度超过 1.检查逆变器室55℃散热是否正常。
2.检查直流柜下部环境温度探头是否运行正常若交直流电压正常,设备未启动,应检查转接板是否正常工作母线过压测点位于直流电容母线欠压测点位于直流电容主风机故障自动脱开电网IGBT模块风扇停检查 IGBT 模块止运行风扇是否工作正常,风扇电源是否正常,风扇的信号节点是否松动脱落直流熔断器故障自动脱开电网,直流熔断器熔断 1. 直流侧是否直流断路器脱扣( 1250A)由短路接地处2. 检查直流熔断器上测点是否松动直流过流自动脱开电网直流侧发生短路检查直流侧电缆交流过流自动脱开电网,Iout > 1.25Ie(额 1 低功率运行直流断路器脱扣定电流) 2 检查交流侧 CT及采样板工作是否正常直流缓启故障自动脱开电网直流缓启回路存检查更换转接板在问题直流分量故障告警运行在交流侧检测出检查采样板,检直流电,查模块是否工作正常控制柜温度故障告警运行该传感器位于电 1. 电网谐波较抗器周围大引起设备过热2. 柜顶风扇运行异常采样故障自动脱开电网PV 极性接反自动脱开电网直流支路存在正逐一测量直流支负极接反现象路检查是否存在正负极反接的情况控制电源异常自动脱开电网控制电源失电 1. 控制电源跳闸2. 控制电源上级电源模块失电交流电流不平衡自动脱开电网交流电三相电流检查交流电流互部平衡感器,检查采样内外供电装态显示供电模式,本站设备为内供电交流开关状态显示交流开关分合状态板1若交流开关显示在分位,逆变器正常运行,检查交流断路器二次端子是否松动2若交流开关显示在分位,逆变器停止运行,应检查断路器跳闸原因交流主接触器状态交流防雷器故障自动脱开电网控制柜下部防雷 1 防雷器是否烧告警器故障毁2 防雷熔断器是否熔断3 防雷器及防雷熔断器传感线是否松动4 采样板是否运行正常支路空开异常告警运行直流支路空开断检查该支路是否开断开温度异常告警告警运行环境温度超过55℃,该测点位于直流柜绝缘阻抗低告警运行交直流电缆存在分别对交直流电绝缘阻值低的情缆测量绝缘值,况检查组件光伏线有无接地情况LVRT运行告警运行至自动低电压穿越(电待电网自动恢复脱开电网网电压突降,逆变器在一定范围内持续运行)CT 不平衡告警自动脱开电网交流侧三相电流 1 查交流侧 CT是不平衡否运行正常, 2采样板是否运行正常直流传感器异常停机直流侧支路空开检测直流支路及报的话,设备告直流母线是否正警运行。
光伏电站逆变器检修规程
1.1 逆变器概述及主要技术参数
并网逆变器是光伏电站中重要的电气设备,同时也是光伏发电系统中的核心设备。
逆变器将光伏方阵产生的直流电(DC)逆变为三相正弦交流电(AC),输出符合电网要求的电能。
逆变器是进行能量转换的关键设备,其效率指标等电气性能参数,将直接影响电站系统发电量。
逆变器满足以下要求:
(1)并网逆变器的功率因数和电能质量应满足电网要求。
(2)逆变器额定功率应满足用于海拔高度的要求,其内绝缘等电气性能满足要求。
(3)逆变器使用太阳电池组件最大功率跟踪技术(MPPT)。
(4)逆变器具有极性反接保护、短路保护、孤岛效应保护、过温保护、交流过流及直流过流保护、直流母线过电压保护、电网断电、电网过欠压、电网过欠频、光伏阵列及逆变器本身的接地检测及保护功能等。
(5)逆变器的结构及技术参数
目前光伏电站并网逆变器型号为:无锡上能新能源有限公司EP-0500-A型逆变器,详细参数如下:
光伏逆变器技术参数
主要保护功能如下:。
光伏电站中逆变器日常维护、检修操作步骤及注意事项光伏电站中的逆变器是将直流电转换为交流电的重要设备,对其进行日常维护和定期检修对于电站的安全运行和电能转换效率具有至关重要的作用。
本文将为您介绍光伏电站中逆变器的日常维护、检修操作步骤和注意事项。
一、日常维护1. 清洁和除尘光伏电站中的逆变器应经常保持清洁,避免灰尘、杂物等附着在其表面,影响散热效果和正常运行。
可定期使用干净、无碱性的布或软刷子清洁逆变器表面,并确保清洗时不对电站其他设备造成损害。
2. 定期检查电缆连接逆变器的工作正常与否与其电缆连接质量密切相关。
定期检查逆变器的电缆连接是否牢固,如发现松动或损坏,应及时加以修复或更换。
同时,注意检查接地线是否连接可靠,确保逆变器的安全接地。
3. 温度监测逆变器工作时,其温度的变化与电能转换效率及设备寿命有直接关系。
应定期检测逆变器的温度,确保其工作温度在正常范围内。
对于超温现象,应及时采取措施加以处理,以防止设备过热引发故障。
4. 通风及散热逆变器在运行过程中会产生一定的热量,为保证其正常工作,应确保其通风良好,散热效果良好。
在逆变器周围保持一定的通风空间,确保空气流通,排除热量,从而提高逆变器的工作效率和寿命。
二、检修操作步骤1. 断电及告警解除在进行逆变器的检修前,应首先切断电源,并解除逆变器上的告警信息。
确保电站和人员的安全。
2. 总览检查检修逆变器前,应对其外观进行总览检查,确认有无明显的损坏或异常情况。
特别需要注意的是风扇是否运转正常,电源电压是否稳定等。
3. 内部检查打开逆变器的外壳,对内部电路进行检查。
注意检查电路板、连接器、触摸接点等是否损坏或脱落,如发现问题应及时修复或更换。
4. 部件维护维护逆变器部件应谨慎操作,避免对其产生过多的压力或碰撞,防止损坏。
对于电容、电感等易损耗的部件,应定期检查并更换,确保设备的正常运行。
5. 参数设置检查逆变器的参数设置直接影响其输出电流、功率等,检修操作时需要对参数进行检查和调整。
汽车维修2020.2逆变器不工作的检修郭小红一、故障现象有一辆2013年生产的大众迈腾B7L 豪华轿车,搭载CEAA 1.8TSi 涡轮增压缸内直喷电控汽油发动机和双离合7速电控自动变速器,因逆变器不能使用而报修,累计行驶里程约10.9万km 。
二、检测诊断接车后,对故障现象进行了验证。
无论是点火开关置于IG 挡位还是发动机起动着车状态下,用一个完好的交流拖线板将插头插在逆变器三眼插孔内,拖线板上的电源指示灯不亮,三眼插座上的电源指示灯也不亮,说明逆变器确实没有工作。
查看逆变器相关电路图,如图1所示,根据电路控制原理图初步分析判定,造成逆变器不工作的可能原因有:逆变器本体故障,逆变器的低压供电电源及线路故障,逆变器的低压搭铁回路故障,逆变器的信号控制线路故障,J519车载电网控制单元故障等。
本着由简到繁的原则,首先检查逆变器低压供电电源的保险丝,SC31保险丝(25A )安装位置。
经数字式万用表检测,保险丝上游及下游所测电压均为12.34V ,说明保险丝没有问题。
为了检查逆变器本体端的供电线路必须拆下仪表板后端盖板,拆下后的仪表板后端盖板及逆变器本体。
为了方便检测逆变器的供电线路,必须拆下逆变器的2颗花角固定螺丝,检查拆下后的逆变器的低压供电线路3P 连接器。
断开逆变器低压供电线路3P 连接器,将发动机起动着车,经数字式万用表检测,T3aj 连接器的2#端子(2.5rt /ws )供电(常电)与1#端子(2.5br )搭铁均正常,而3#端子(0.35ge/sw )控制信号线始终处于搭铁状态(0V ),异常。
检查至此,说明故障原因可能在控制信号线或J519E136-逆变器开关J519-车载电网控制单元K76-插座指示灯SC31-保险丝架C 上的保险丝31T3aj-3芯插头连接T52c-52芯插头连接U13-带插座的逆变器(12~230V )389-接地连接24,在主导线束中687-接地点1,在中央通道上B344-连接1(61),在主导线束中SC312.6rt/ws J519T52C /520.5ge/swB3440.36ge/swT3aj /3T3aj /12.5br3896874.0br34567891011T3aj /2U13E136K76图1大众迈腾B7L 逆变器控制电路图43汽车维修2020.2车载电网控制单元。
光伏电站光伏并网逆变器检修规程1. 范围本标准规定光伏并网逆变器设备的维护检修的基本内容;本标准适用于光伏电站光伏并网逆变器检修维护。
2. 规范性引用文件下列文件中的条款通过本标准的引用而成为本标准的条款。
凡是注日期的引用文件,其随后所有的修改单(不包括勘误的内容)或修订版均不适用于本标准,凡是不注日期的引用文件,其最新版本适用于本标准。
3. 设备规范3.1 光伏并网逆变器形式及主要参数3.1.1 光伏并网逆变器形式为三相户内式光伏并网逆变器;3.1.2 光伏并网逆变器性能参数;表 2-1 北京意科 500kW 逆变器技术参数设备名称并网逆变器型号YGI-T500KTL输入数据最大直流输入功率550kWp直流输入电压范围MPPT(UDC)500Vdc~820Vdc 最大直流输入电压(UDC.max)880V最大直流输入电流(IDC.max)1100A输出数据额定交流功率500kW电网工作电压范围(UAC)270Vrms±10%电网频率50Hz总电流波形畸变率<3%功率因数>0.99最大效率98.5%功率损耗待机功耗(夜晚)<100W防护等级及环境条件符合 EN 60529 国际防护等IP20级标准允许环境温度(T)-20℃- +40℃相对湿度,不冷凝15%-93%最高海拔(高于海平面)2000 米表 2-2 阳光电源 500kW 逆变器技术参数输入最大输入功率560KW最大输入电压1000V启动电压500V最小工作电压460V最大输入电流1220AMPPT电压范围460~850VMPPT数量 1输入连接端数8/16输出额定输出功率500KW最大输出视在功率550KVA最大输出电流1008A总电流波形畸变率<3%(额定功率)额定电网电压315V电网电压范围252~362V额定电网频率50/60Hz电网频率范围47~52 Hz/57~62 Hz 功率因素范围0.9超前~0.9滞后隔离变压器无直流分量<0.5%额定输出电流效率最大效率98.7%欧洲效率98.5%保护输入侧断路设备直流负荷开关输出侧断路设备交流负荷开关直流过压保护具备交流过压保护具备电网监测具备接地故障监测具备过热保护具备绝缘监测具备常规数据尺寸(宽×高×深)1606×2034×860mm 重量1250kg工作温度范围-30~+55℃夜间自耗电<20W外部辅助电源电压380V,3A冷却方式温控强制风冷防护等级IP21相对湿度0~95%无冷凝最高海拔6000m(>3000m降额)排风需求量4500m3/h显示彩色触摸屏通讯RS485/Modbus,以太网3.2 逆变器工作性能3.2.1 光伏并网逆变器使用的环境条件环境温度:户内型为-20℃~+40℃;相对湿度≤93%,无凝露;无剧烈震动冲击, 垂直倾斜度≤50;工作环境应无导电爆炸尘埃, 应无腐蚀金属和破坏绝缘的气体和蒸汽;3.2.2 光伏并网逆变器正常使用的电网条件光伏并网逆变器应在下列电网条件下正常运行:1)电压总谐波畸变率小于 3%的公用电网;2)35kV 及以上正、负电压偏差的绝对值之和不超过标称电压 10%的电网电压;20kV 及以下三相电压的允许偏差为额定电压的±7%电网电压;3)频率允许偏差值在 49.5Hz~50.5Hz 的电网。
阳光逆变器检修手册 Company number:【0089WT-8898YT-W8CCB-BUUT-202108】中广核太阳能光伏电站阳光逆变器检修维护手册一、逆变器的作用及意义并网逆变器是光伏电站中重要的电气设备,同时也是光伏发电系统中的核心设备。
逆变器将光伏方阵产生的直流电(DC)逆变为三相正弦交流电(AC),输出符合电网要求的电能。
逆变器是进行能量转换的关键设备,其效率指标等电气性能参数,将直接影响电站系统发电量。
逆变器满足以下要求:①并网逆变器的功率因数和电能质量应满足电网要求。
②逆变器额定功率应满足用于海拔高度的要求,其内绝缘等电气性能满足要求。
③逆变器使用太阳电池组件最大功率跟踪技术(MPPT)。
④逆变器具有极性反接保护、短路保护、孤岛效应保护、过温保护、交流过流及直流过流保护、直流母线过电压保护、电网断电、电网过欠压、电网过欠频、光伏阵列及逆变器本身的接地检测及保护功能等,二、逆变器的结构及技术参数公司投产及新建电站部分采用合肥阳光生产的SG500KTL型逆变器,其内部器件布置如下图。
SG500KTL面板元器件如下图所示元件介绍三、逆变器投运前的运维1、逆变器投运前的本体检查检查所有紧固件、连接件是否松动,。
检查运输时拆下的零部件是否重新安装妥当(对照逆变器安装手册及施工图),并检查逆变器内部是否有异物存在,特别柜体在运输过程中有无损伤。
检查逆变器室内通风是否良好,轴流风机是否能正常启停。
检查逆变器柜体下部电缆通道是否已清理,防火封堵及防火涂料已按设计施工完毕。
检查逆变器交、直流侧接线是否已联接完毕,且连接线具有明确标识,接线牢固可靠,无松动。
2、逆变器投运前的试验逆变器投运前的各项试验一般由厂家负责完成,现场运维人员可就地观摩,但不能作为实验人员。
通电前,设备交、直流侧的断路器应处于断开状态。
测量设备的接地电阻,小于4欧姆。
检查光伏组串的开路电压的一致性,一般偏差2%以内为正常。
带电检查光伏组串与汇流箱、汇流箱与直流柜、直流柜与逆变器的正负极性是否一致。
逆变器初次带电调试时,按照10%、30%、60%、100%负载逐步投入,时间间隔约5分钟左右。
逆变器大功率带载时,禁止直接分断交直流侧的断路器,可通过触摸屏菜单发出关机指令,减小对电网的冲击。
运行时应无电气异味,无异常声,散热正常,接线端子无发黑以及无打火现象。
四、逆变器并网运行的运维1、并网运行上电之前,要确认逆变器所有的直流输入和交流输入断路器都处于“断开”(包含直流配电柜的空开也应在“断开”)位置。
对于首次开机,要严格按照逆变器随机说明书进行操作,以后运行开机应先合交流侧断路器,再合直流侧断路器。
逆变器的调试要严格按照调试步骤来进行,填写调试数据,如果出现异常情况,要停电进行查找故障,只有找到原因,恢复好后,确认无误,才可以重新进行调试。
首次开机流程图(单台逆变器)①合上每台汇流箱的每一路串列正负极高压保险丝②该方阵全部汇流箱直流输出断路器全合上③合上直流配电柜里任意一个直流输入断路器④合上逆变器直流侧2个输入断路器⑤约30S后断开逆变器已合上直流侧2个输入断路器(操作这几步是为了首次开机给母线的电容预充电,主要针对高压、大功率逆变器的首次调试)。
⑥合上逆变器交流侧输出断路器⑦再合上逆变器直流侧2个输入断路器⑧依次合上直流配电柜其它的直流输入断路器⑨逆变器开机并投入运行2、并网后的检查保证逆变器正常运行需要定期巡检,在新投运、改造后或大修后72小时内、在有严重缺陷、高负荷期或环境温度较高时,更应该增加巡检次数。
巡检时应注意以下三个方面。
温度:逆变器能正常运行温度是一个重要的指标。
由于电站投运时间的不同,环境温度及负荷状况对逆变器温度有较大的影响。
逆变器首次投运并带满负荷后,作为现场运维人员应在运行记录中详细记录逆变器的柜内温度。
在随后的一周时间内,逆变器每运行1小时,记录一次柜内温度,当发现温度变化突升5℃以上时,应立即去就地对逆变器进行检查。
在检查过程中,现场运维人员必须使用温度测试仪或热成像仪,对变压器本体及接线端子等附件进行有针对性的检查。
(当逆变器室内有金属焦臭味时,应停机打开柜门检查)。
声音:逆变器正常运行时,声音是均匀硅整流及冷却风扇运行声音。
如发现声音异常,明显增大、或者存在局部放电响声,应该立即找出原因、采取措施。
当发生上述情况时,应采取降负荷乃至停运逆变器等技术手段。
(停机时,除非发生威胁人身或设备损坏的情况,采用柜体急停按钮;通常情况下应在触摸显示的人机画面中停机。
)通风:逆变器在运行中,保障通风对逆变器的高效稳定运行有着积极的作用。
通风量的下降或通风设备故障都会限制逆变器的出力、甚至导致逆变器停运。
在巡检过程中,运维人员应加强对逆变器本体通风及逆变器室通风的检查,正常状态下,逆变器本体风扇应保持工作;当柜体内温度或室内温度高于设定值时(具体数值为所在电站自行设定),室内轴流风机应立即启动。
在巡检过程中,运维人员当发现逆变器室温度过高、而轴流风机未及时启动时,应立即手动启动。
如轴流风机故障,则应采取打开逆变器室门、窗予以通风散热。
五、逆变器正常运行中的维护1、检修周期:①检修随电站的每年春、秋检进行(暨电站的预防性维护)②检查10MWp-30MWp电站每周进行一次;30MWp-50MWp电站每15天进行一次;50MWp-100MWp电站每月进行一次。
所有逆变器应保障在夏季高温期间或持续高负荷期间每月进行一次检查。
(当沙尘天气后应立即检查)2、检查、修项目①检查项目逆变器的安装状况。
逆变器通风滤网的积灰性。
逆变器周围环境是否不利于运行。
逆变器通风状况和温度检测装置检验。
逆变器有无过热存在。
逆变器引线支持状态及接线端子。
逆变器各部连接状况。
逆变器接地状态。
逆变器室灰尘状态。
逆变器室轴流风机及风道状态。
注:电站应结合环境及实际情况,在检查项的规定时间内,对逆变器的滤网、逆变器室的积灰进行清理,在对逆变器进行检查时,应使用热成像仪对设备进行检查。
②检修项目清除逆变器内外灰尘、污垢及水份等。
更换和检修易损零件(特别是逆变器本体通风风扇)。
包括检查项目的全部内容。
2、检修工艺①检查逆变器的安装是否完整,有无歪斜,局部变形及震动现象。
逆变器外壳是否完整,各连接是否松动,箱壳各处有无碰坏现象。
逆变器周围环境是否清洁,有无积水、顶上漏水及其他妨碍安全运行的物件。
检查逆变器室的通风设备,应能正常通风。
逆变器各部位有无局部过热现象,各部温度是否正常,是否超过现定值。
逆变器引线是否牢固,位置是否正常,引线四周绝缘距离是否有改变。
逆变器各处连接螺栓有无松动现象,逆变器有无不正常之噪音。
接线板等处的电气连接部分有无松动及局部过热现象,内部母排连接是否牢固,,然后清除逆变器内部的污物及灰尘。
逆变器接地是否可靠。
测量逆变器至干变的绝缘电阻。
应无孔洞、缝隙能进入危及安全的小动物。
②检修了解逆变器在运行中所发现的缺陷和异常(事故)情况。
逆变器上次检修的技术资料和技术档案。
了解逆变器的运行状况(负荷、温度、其他附属装置的运行情况)。
查阅逆变器的原试验记录,了解逆变器的绝缘状况。
拆卸的螺栓零件应用去污剂清洗,如有损坏应修理或更换,然后妥善保管,防止丢失或损坏。
拆卸时应先对逆变器本体进行放电(逆变器投运后电容及直流母排内仍存有电),放电10min后验电,再拆卸逆变器柜门,组装时顺序相反。
逆变器检修时,原则上对控制单元不进行拆除检修,只进行清扫和紧固端子。
当遇特殊情况需要检修时,应预先联系厂家,手戴静电环检修维护。
全面检查逆变器的完整性,有无缺陷存在(如过热、弧痕、松动、线圈变形、接点变色等)。
对异常情况要查找原因并进行检修处理,同时要作好记录。
检查逆变器输入、输出接线端子,有无破损、变色、变形、放电痕迹,如发现异常,应做针对处理。
检查逆变器防雷器是否需要更换(正常为绿色,红色则更换)。
检查逆变器风道及轴流风机,有无被污垢或其他物质堵塞情况,必要时可用软毛刷擦拭。
检查交流LC滤波器中的三项电抗器。
铁芯外表是否平整,有无片间短路或变色、放电烧伤痕迹、有无松脱,上铁轭顶部和下铁轭的底部是否积聚的污垢杂物,应进行清扫擦拭,若迭片有翘起或不规则之处,可用木锤或铜锤敲打平整。
检查电抗铁心,上下夹件、方铁、线圈压板(包括压铁)的紧固度和绝缘情况。
LC三相电抗如下图所示:检查电抗引线的绝缘包扎情况,有无变形、变脆、破损,引线有无断股,引线与引线接头处焊接是否良好,有无过热现象。
检查电抗绝缘支架有无松动和裂纹、位移情况,检查引线在绝缘支架内固定情况。
检查电抗引线与各部位之间的绝缘距离。
用电吹风或压缩空气从不同角度冲扫逆变器内外,以不见灰尘吹出为结束;要注意空气流速不致过大,以免凝结水吹向器身。
先将逆变器本体清扫完毕后,再清扫逆变器室。
更换和检修易损部件,比如控制电源模块、内部接线(特别是交流侧滤波电容电缆)、进出电缆头等。
SG500KTL逆变器常见故障分析:③逆变器检修后的试运行⑴、逆变器检修竣工后,应清理现场、整理记录、资料、图纸,办理工作票终结手续。
⑵、试运行前检查项目逆变器柜内冷却装置及室内通风所有附件均无缺陷,且无污迹。
逆变器本体固定装置牢固。
油漆完整,接地可靠。
逆变器顶部无遗留杂物。
与外部引线的连接接触良好。
⑶、试运行逆变器试运行时应按下列进行检查:按操作顺序先合交流侧、后合直流侧。
受电后,逆变器直流侧开关应逐步投运,让逆变器逐步带负荷并直至直流侧全部投运。
带电后,检查逆变器应无异常放电声及异味。
注:检修过程需严格遵守安全措施,所有检修必须持有现场人员签发的工作票,停送电时必须持有操作票并唱票复诵。
附件:光伏发电设备检修作业程序光伏发电系统设备检修作业程序一、引用的技术标准或技术资料产品说明书电站设备检修规程二、修前准备□资料准备□了解一次设备运行方式□阅读设备说明书及变压器检修总结报告;□阅读设备台帐、缺陷记录、检修资料□检修时的技术措施和组织措施方案;□分析设备运行状况,明确缺陷和检修内容。
□熟悉检修安全注意事项,分析危险点□了解检修范围、工作环境□掌握检修工艺及质量标准□前期设备诊断□检查并记录:设备运行缺陷情况:共项□上次检修到本次检修的设备运行周期:□检修周期内设备运行情况描述:□仪器、仪表准备□温湿度仪……………………………………………………………………1台□测温仪……………………………………………………………………1台□500V摇表…………………………………………………………………1块□1000V摇表………………………………………………………………1块□万用表……………………………………………………………………1块□钳形电流表…………………………………………………………1台□工具准备□螺丝刀(十字口)………………………………………………………2把□螺丝刀(一字口)………………………………………………………2把□尖嘴钳……………………………………………………………………1把□活扳手(4"、6"、8"、12") (1)□内六角扳手………………………………………………………………1套□套筒扳手…………………………………………………………………1套□呆头扳手(17—19、22—24) (1)□梅花扳手(17—19、22—24) (1)□电缆卷线盘………………………………………………………………2个□安全带……………………………………………………………………3付□材料准备□破布………………………………………………………………… 5 Kg□工业酒精…………………………………………………………………2 Kg□导电膏……………………………………………………………………1管□塑料带(黄、绿、红)……………………………………………………2kg□白布带……………………………………………………………………5盘□松动剂……………………………………………………………………1瓶□毛刷………………………………………………………………………5把□强力吹风机…………………………………………………………… 1台□吸尘器………………………………………………………………… 1台□轮换备件…………………………………………………………………按需□电池组件…………………………………………………………………5块□汇流箱…………………………………………………………………2面四、检修工序1、逆变器检修□外观、清扫检查;□柜体滤尘网清扫、更换;□内部设备清扫,清洁无灰尘。