《采油新技术》教学大纲
- 格式:doc
- 大小:19.50 KB
- 文档页数:3
第一章采油工程方案设计概要采油工程方案是油田开发总体方案的核心,它是完成油藏工程方案开发指标的重要保障,也是地面工程建设的依据和工作出发点。
采油工程方案设计的科学合理与否直接涉及油田开发的重要决策和经济效益。
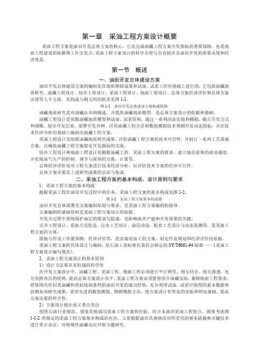
第一节概述一、油田开发总体建设方案油田开发总体建设方案的编制是在地质勘探成果和试油、试采工作的基础上进行的,它包括油藏地质研究、油藏工程设计、钻井工程设计、采油工程设计、地面工程设计、总体方案经济评价和总体方案决策等七个方面,其构成与相互间的联系见图1-1。
图1-1 油田开发总体建设方案构成简图油藏地质研究是对油藏认识和描述,并提供油藏地质模型,是总体方案设计的依据和基础。
油藏工程设计是依据油藏地质模型和试油、试采资料,通过一系列动态实验和模拟,确立开发方式和规模、划分开发层系、部署开发井网、应用油藏工程方法和数值模拟技术预测开发动态指标,并在技术经济分析的基础上编制出油藏工程方案。
采油工程设计是依据油藏地质研究成果,评价油藏工程方案的技术可行性,并制订一系列工艺措施方案,以确保油藏工程方案拟定开发指标的实现。
钻井工程设计和地面工程设计是根据油藏工程、采油工程方案的要求,建立地层流体的流动通道,并实现油气生产的控制、调节与流体的分离、计量等。
总体经济评价是对工程方案进行技术经济分析,以评价技术方案的经济可行性。
总体方案决策是上述研究成果的总结与集成。
二、采油工程方案的基本构成、设计原则与要求1.采油工程方案的基本构成根据采油工程在油田开发过程中的任务,采油工程方案的基本构成见图1-2。
图1-2 采油工程方案基本构成图油田开发总体部署及方案编制原则与要求,是采油工程方案编制的指导。
方案编制的基础资料是采油工程方案设计的依据。
开发全过程中系统保护油层的要求与措施,是影响油井产能和开发效果的关键。
完井工程设计、采油方式优选、注水工艺设计、油层改造、配套工艺设计与动态监测等,是采油工程方案的主体。
措施与作业工作量预测、经济评价等,是实施采油工程方案、制定作业规划和经济评价的依据。
1.1常见的常规抽油机和新型抽油机有哪些类型常规:常规游梁式抽油机、前置型游梁式抽油机新型:异相型游梁式抽油机、异相型抽油机、双驴头游梁式抽油机、链条式抽油机、液压抽油机、塔架式摩擦换向抽油机。
1.2链条皮带式抽油机有什么优点?(1)长冲程,低冲次长冲程。
使泵充满系数高,液压冲击小;低冲次使井下设备磨损小,操作成本低。
(2)链条皮带传动。
采用长寿命重载皮带传递动力,其弹性缓冲作用可减小换向冲击,使抽油杆柱运行平稳。
(3)要求扭矩低。
由于扭矩臂仅0.46米,极大降低了扭矩要求,可选用小功率电机及小型减速箱,节能10~40%。
(4)优化结构设计,安全方便。
两套独立刹车系统及自动刹车装置,确保安全;整机封闭设计,整体移位修井,折叠运输,安全方便。
(5)可靠性高,无需频繁维修保养。
整机设计受力均匀,刚性好。
采用耐磨轴承、长寿命皮带、重型链条,确保整机的高可靠性;机械平衡、完善的润滑系统、自动保护装置及整机封闭,使机器无需频繁维修保养。
1.3简述有杆泵生产系统设计思路1.IPR计算,2.q i→p wfi,3.温度场计算,4.p wfi→p in→0 ,5.ℎf计算,6.p t→p out7.抽油杆柱设计,8.泵效分析9.产量迭代计算,10.工况指标计算1.4螺杆泵采油技术特点?一是一次性投资少,结构简单。
二是泵效高,节能,维护费用低。
三是地面装置简单,占地面积少。
四是适合稠油开采。
五是适应高含砂井。
六是适应高含气井。
七是适应海上油田丛式井组和水平井。
1.5异相型游梁抽油机的结构特点和运行特点结构特点:①曲柄中心轴承与连杆和游梁的连接销(横梁轴)不在一条垂线上;②曲柄平衡重的中心线与曲柄中心线之间有一相位角θ。
运行特点:曲柄上冲程转角大于190。
下冲程小于170。
上冲程驴头悬点运动速度较下冲程慢,降低了上冲程悬点加速度,降低了上冲程悬点惯性载荷。
优点:可减小光杆最大负荷10%,因而能延长抽油杆的寿命,还能节省电力10%左右。
教学大纲※〈前言〉《采汕工程》课程是石油工程类专业的主干专业课程。
是建立在汕层物理、汕藏工程、渗流力学等课程的基础上,对油1+1采油方式、工艺原理、工艺过程及技术的综合研究,同时还对油出常规增产措施迹行研究。
通过《采油工程》课程的学习,使学生了解采油中的基本过程、油气井筒流动的工艺过程,掌握采油物理原理,対采油生产的实际应用有一定的分析、解决问题能力。
木课程建立在油层物理、油藏工程、渗流力学等课程的基础上,在内容上冇一定的联系。
后续课程有储层改造、提高采汕率、完井工程等。
※〈教学内容〉《采汕工程》讲授白喷井、抽汕井、注水井等的结构及原理,齐类生产井、注水井的工艺流程以及日常管理等知识;油水井的增产原理等。
本课程的重点在每一章、节的基本方法和基木原理及基本公式的掌握,而难点往往在工艺措施,不能在课堂体现,力求通过实验和实习來进行弥补。
另外,难点述在体现每一过程的理论及方法的实际应川。
深度主耍体现在对现场新工艺的跟踪和讲解,广度在于对新工艺、新措施的剖析后,如何具体应用。
教学目的:了解课程和学科概况及上课要求。
教学重点和难点:重点采油工程的发展历史和技术现状。
主要教学内容及要求:介绍采油工程的发展历史和技术现状,并对课程的主要讲授内容作介绍。
第一章油井基本流动规律教学目的:油井生产系统流动过程的动态规律。
教学重点和难点:气液垂直管两相流动;主要教学内容及要求:常握垂直井和水平井单相油流产能预测理论和方法,正确计算绘制日前和未来溶解气驱油井及产水情况下的流入动态||||线,综合分析射孔和砾石充填完井方式对油井流入动态的影响;了解汕-气混合物在垂直管中的流动规律,介绍井筒垂直管中的流动规律及数学方程。
掌握汕嘴节流基本理论和动态规律。
第二章自喷和气举教学目的:H喷井井筒流动动态;气举原理教学重点和难点:节点分析;气举启动主要教学内容及要求:自喷井的协调及系统分析,通过地层与井筒、井筒与井口、井口与地面管线等的协调关系,对自喷井的生产系统做分析;自喷井管理及分层开采,了解白喷井管理内容,掌握分层开采原理; 气举,通过气举中启动压力确定、气举凡尔选择等,介绍气举的一般问题。
第七节采油新技术作为一种重要的能源和化工原料,在世界范围内,对石油的需求仍将持续增长,随着油田进入高含水后期开发阶段,剩余可采储量越来越少,受天然能量和注水开发方式采油的局限,产油量递减逐渐严重,采油新技术的应用也越来越重要。
一、采油新技术简介(一)三次采油的概念近十几年,国内、国外的采油新技术发展很快,有物理的、化学的、生物的以及各种综合的方法,但其根本都是在力争提高原油采收率。
从技术应用时间顺序和技术机理上,可分为一次采油、二次采油和三次采油。
一次采油,即依靠油藏天然能量进行油田开采的方法,常见的如溶解气驱、气顶驱和弹性水驱等;二次采油系指注水、注气的开采方法,是一种保持和补充油藏能量的开采方法;除一次,二次采油以外的采油方法,即通常改变残油排油机理的开采方法,诸如混相驱、火烧油层和蒸汽驱油等统称之为三次采油。
近年来,把改变油藏中残油的排油机理的强制采出残油的方法通称为强化采油(enhanced oil recovery,简称EOR)或提高原油采收率技术,EOR术语的应用也越来越广。
提高原油采收率(EOR)是通过向油层注入非常规物质开采原油的方法,包括注入溶于水的化合物,交替注入混相气体和水,注入胶束溶液(由各种表面活性剂、醇类和原油组成的微乳液体系),注蒸汽以及火烧油层等。
与二次采油相比,三次采油的特点是高技术、高投入、高效益,在二次采油水驱的基础上向油层注入排驱剂来采油,不同的排驱剂有不同的排驱机理。
三次采油增油效果较好,近年来被国外广泛重视和研究,大庆油田一投入开发,就开始了三次采油研究工作,先后研究过C02水驱、聚合物溶液驱、C02混相驱、注胶束溶液驱和微生物驱等。
20世纪70年代后期,我国对三次采油的研究逐渐重视起来,玉门油田开展了活性水驱和泡沫驱油;20世纪80年代大港油田开展了碱水驱油研究工作;20世纪90年代,大庆、胜利油田对聚合物驱油都开展了重点研究。
目前,大庆油田聚合物驱已进入工业化应用阶段。
《采油高级技师应会》教学大纲一、教学目的:通过本课程的学习,使学员熟练掌握抽油设备管理与调整操作;熟练掌握采油初、中、高级工、技师技能项目,会识读油水井站管道安装图,重点掌握抽油机调平衡操作,抽油机调冲次操作,掌握套扣操作及标准化连接,能够组织工人处理抽油井出油不正常故障及井间管线冻结,为高级技师们打下良好的基础。
二、适用范围:采油高级技师三、课时分配:四、教学内容:(一)、处理故障:(24学时)教学要求:熟练掌握游梁式抽油机调冲次、调平衡操作方法;能够结合现场实际组织工人处理抽油机井出油不正常故障,处理井间管线冻结。
教学内容:1、处理抽油机井出油不正常故障;2、处理井间管线冻结;3、游梁式抽油机调平衡4、注水井作业质量验收;5、抽油机井作业质量验收;6、电机测绝缘及电机找头接线7、套扣操作及标准化连接8、调游梁式抽油机冲次(二)、调整游梁式抽油机冲程(12学时)教学要求:熟练掌握游梁式抽油机调冲程操作教学内容:1、抽油井工作制度2、调整游梁式抽油机冲程(三)、识图(24学时)教学要求:掌握工艺流程图、工艺布置图及工艺安装图的基本知识,正确识读管道安装图。
教学内容:1.识读工艺流程图2.识读工艺布置图3.识读管道安装图(四)、分析资料:(12学时)教学要求:掌握理论示功图的定义、绘制及分析解释;会分析抽油机井实测示功图。
会分析注水井指示曲线教学内容:1、解释抽油机井理论示功图2、分析抽油机井实测示功图3、注水井指示曲线分析及应用(五)井下作业工具识别(40学时)教学要求:掌握油田常用井下作业工具的名称、结构、用途、工作原理、操作方法。
教学内容:1、管类打捞工具(10学时)2、杆类打捞工具(10学时)3、绳类打捞工具(10学时)4、小件打捞工具(10学时)教学建议1、培训学员应具备一定的采油专业基础知识;2、教师可根据实际培训时间和教学要求删减教学内容;3、教师要紧扣教学大纲及技能鉴定要求进行教学。
《采油工程》教学大纲【课程名称】:采油工程【课程编码】【适用专业】:石油工程【课时】:72【学分】:4【课程性质、目标和要求】《采油工程》是石油工程专业的主干专业之一。
其任务是使学生掌握油气开采中各项工程技术措施的基本理论、综合分析工程设计方法及实施技术,了解采油工程新工艺、新技术及发展动向。
为学生毕业后的工作中正确地选择工艺方法、进行工艺设计和动态分析提供理论依据,并为解决采油工程中的实际问题和从事科研工作准备必要的专业理论知识。
基本要求:本课程是一门综合性专业课,它不仅用到数理化等基础知识,而且与其它基础课和专业基础课有着广泛的联系。
在学习油井流入动态与井筒多相管流规律时,要运用到流体力学及渗透力学的基本知识;在学习采油方式和水力压裂等时,则涉及到力学中的一些基本原理;在学习酸化、砂、蜡、稠、水处理中与流体力学及采油化学有更多的联系。
因此,本课程应安排在学完上述有关课程之后。
另外,在讲授本课程时,应从个种采油工程系统本身的规律和生产实践提出的问题出发,以工程设计为主线,阐述基本概念、基本原理、工艺技术和工程设计计算方法。
【教学时间安排】本课程计4学分,共72学时,其中理论54学时,试验18学时。
理论学时【教学内容要点】第一章油井流入动态与井筒多相流动计算一、学习目的要求1、掌握单相、两相、三相流体的流入动态;2、掌握井筒气液流动的特征;3、掌握计算气液两相垂直管流的方法。
二、主要教学内容1、油井流入动态(IPR曲线);2、井筒气液两相流基本概念;3、计算气液两相垂直管流的Orkiszewski方法;4、计算井筒多相管流的Beggs-Brill方法。
第二章自喷与气举采油一、学习目的要求1、掌握自喷井生产系统;2、掌握气举原理;3、了解气举法试油。
二、主要教学内容1、自喷井生产系统分析;2、气举采油原理及油井举升系统设计方案第三章有杆泵采油一、学习目的要求1、掌握有杆泵工作原理与生产系统设计;2、会计算抽油机悬点载荷;3、会计算抽油机功率;4、会计算抽油机泵效。
《采油工程》课程教学大纲英文名称:Petroleum Production Engineering适用专业:石油工程学时:54学分:3课程性质:必修课一、课程的性质和目的《采油工程》是石油工程专业的主要课程,其任务是使学生掌握从事采油工程工作所必需的基本理论和方法,熟悉相应问题的工程背景,培养学生分析和解决实际工程问题的能力。
通过本门课程的学习,要求学生系统地掌握流体在油井生产系统中的流动过程及其流动规律;掌握油井主要举升方式和增产增注措施的原理和设计方法;熟悉油井在生产过程中可能遇到的问题及其解决方法;了解采油工程的新技术、新工艺和新方法;熟悉采油工程方案设计的主要内容和方法并初步建立采油工程系统的思想。
二、课程教学内容绪论基本内容和要求:1)采油工程的任务及主要内容;2)采油工程的特点及其在油田开发中的地位;3)学习方法与要求。
第一章油井流入动态基本内容和要求:1)未饱和油藏的流入动态;2)饱和油藏完善井和非完善井的流入动态;3)油气水三相流入动态;5)多层油藏的流入动态;4)斜井和水平井流入动态。
教学重点:不同条件下,油井流入动态曲线的绘制。
教学难点:油气水三相流入动态曲线的绘制。
第二章井筒流动动态基本内容和要求:1)井筒气液两相流动特征;2)井筒压力梯度基本方程;3)井筒压力分布计算方法。
教学重点:井筒压力分布计算。
教学难点:井筒压力梯度基本方程的建立、计算步骤。
第三章自喷和气举采油基本内容和要求:1)油井自喷原理及管理;2)自喷井的生产系统分析;3)气举采油原理和设计方法。
教学重点:自喷井节点分析方法,气举采油设计方法。
教学难点:自喷井节点分析方法与应用,连续气举设计。
第四章有杆泵抽油基本内容和要求:1)抽油装置及其工作原理;2)悬点的运动规律;3)悬点所承受的各种载荷及计算;4)抽油机平衡、扭矩和功率计算;5)泵效计算与分析;6)有杆抽油系统设计;7)有杆抽油系统工况分析。
教学重点:有杆抽油系统的基本计算,有杆抽油系统设计,有杆抽油系统工况分析。
《采油工程》教学大纲一、课程基本信息1、课程性质:必修2、课程类别:专业课程3、课程学时:总学时80,实训学时485、先修课程:工程流体力学、油层物理、油气渗流力学、油藏工程二、课程的目的与任务本门课程是从油层出发,阐述石油开采方法的一门综合性专门技术。
该课程主要保证学生掌握各项采油工艺的基础理论和技术原理,熟练掌握采油工技能,培养学生分析、解决实际采油工程问题的能力和从事油气开采生产技术等技能操作能力。
三、课程的基本要求本课程是石油工程专业的专业课,课程的讲授应注重理论联系实际,同时对目前矿场上常用的新技术和新工艺进行适当的补充和介绍。
通过本门课程的学习,要求学生掌握油井生产系统流动过程的动态规律、各种采油方法的基本原理;掌握采油工艺的基础理论和采油工程施工技能学会采油各基本技能项目的操作。
四、教学内容、要求及学时分配教学方法以模块化教学为主。
绪论(1学时)主要介绍:采油工程在油气田开发中的地位、作用、方法;目前国内外采油工程工艺的发展概况以及油田对采油高级技能人才的需求现状。
第一章油井完成与试油(理论:实践=4:6)本部分主要介绍井身结构及完井方法,常用的完井方法及其优缺点,完井方法的选择,试油。
其中:井身结构(1学时):主要介绍油水井井身结构,钻进和固井基础知识;完井方法及完井方法选择(1学时):主要介绍各种完井方法,重点是射孔完井方法;试油(1学时):主要介绍试油知识,详细试油知识放到修井模块中去学。
教学基本要求:在相应的章节中,讲授完井方法时到现场去见习。
其中试油主要是井下作业的工作内容,作为采油工只需了解就可以了。
讲射孔完井时需到现场观摩。
真正做到理论联系实际,使所讲内容“够用、必需和实用”。
实训项目一采油工程认识实习及安全教育。
(2学时)实训目的:通过认识实习使学生在学习专业课之前,对本课程所涉及到的采油、注水、修井等生产环节及工具、设备、仪器有一个概括认识,增强学生感性认识,以便更好的学习专业课。
采油⼯程⼤纲(李颖川版)此⼤纲为西南⽯油⼤学⽯油⼯程专业授课计划,也可供考中油的研友参考《采油⼯程》教学⼤纲⼀、课程基本信息1、课程英⽂名称:Petroleum production engineering2、课程类别:专业课程3、课程学时:总学时64,实验学时44、学分:4学分5、先修课程:⼯程流体⼒学、油层物理、油⽓渗流⼒学、油藏⼯程6、适⽤专业:⽯油⼯程7、⼤纲执笔:⽯油⼯程教研室李颖川8、⼤纲审批:⽯油⼯程学院学术委员会9、制定(修订)时间:2006.11⼆、课程的⽬的与任务该课程为⽯油⼯程专业学⽣必修专业课程之⼀。
本门课程是从油层出发,全⾯阐述⽯油开采⽅法的⼀门综合性专门技术。
该课程主要保证学⽣掌握各项采油⼯艺的基础理论和技术原理,熟悉相应问题的⼯程背景,培养学⽣分析解决实际采油⼯程问题的能⼒和从事⽣产管理、⼯艺设计等实际⼯作的能⼒,掌握解决采油⼯程问题的思路和⽅法。
三、课程的基本要求通过本门课程的学习,要求学⽣系统地掌握油井⽣产系统流动过程的动态规律、各种采油⽅式和增产⼯艺措施的基本原理和设计⽅法。
⼒图建⽴采油系统⼯程观念,掌握采油⼯艺的基础理论和采油⼯程设计⽅法及施⼯技能。
四、教学内容、要求及学时分配(⼀)理论教学第⼀章油井基本流动规律(10学时)教学内容及学时分配:第⼀节油⽓流⼊动态(4学时)⼀、油⽓两相渗流的流⼊动态⼆、含⽔及多层油藏油井流⼊动态三、完井⽅式对油井流⼊动态的影响四、预测未来油井流⼊动态第⼆节⽓液两相管流基本概念及基本⽅程(2学时)⼀、⽓液两相管流的滑脱现象及特性参数⼆、⽓液两相管流的流型三、⽓液两相管流压⼒梯度⽅程及求解步骤第三节⽓液两相管流计算⽅法(2学时)⼀、垂直管两相上升Orkiszewski⽅法⼆、倾斜(⽔平)管两相流计算⽅法三、环形空间流动的处理⽅法第四节嘴流动态(2学时)⼀、单相⽓体嘴流⼆、⽓液两相嘴流教学要求:明确采油⼯程的地位、研究对象、课程特点及其学习⽅法。
常规油气井(直井)射孔优化的步骤? 1)储层特征分析2)钻井伤害评价3)射孔参数优化4)射孔负压差设计5)射孔液选择6)射孔工艺选择7)射孔方案与产能预测8)系统分析与钻井完井建议 射孔参数对影响油井产能的影响因素有哪些? 射孔: 孔深、孔径、孔密、相位、布孔格式 。
地层: 渗透率、非均质程度、井半径。
污染: 钻井污染深度和程度、射孔压实厚度和程度。
现代射孔工艺有哪些? ①电缆输送套管枪射孔工艺②电缆输送过油管射孔工艺③油管输送射孔/联作工艺④高压喷射和喷砂射孔工艺⑤定方位射孔工艺技术⑥超高压正压射孔工艺⑦连续油管输送射孔工艺(水平井)⑧复合射孔工艺⑨模块枪射孔工艺⑩激光射孔工艺 试论射孔新技术的基本概念 1)射孔既是一种完井方法又是一种增产措施2)射孔是一相对独立的专业技术3)射孔是作为油气井投产的第一道工序4) 现代射孔技术的定义:是以提高油气井产率比和维护井筒安全为目标,控制油气藏的生产层系与生产动态,调节生产井的产量或注入量而对油气层快速成孔,实现油气藏与油气井有效沟通的专业技术 试论水平射孔参数分类及各类参数包括的内容一类射孔参数:孔深、孔密、孔径、相位、压实厚度、压实程度等。
二类射孔参数:射孔井段数、打开位置、打开程度、射孔方位 。
射孔井段数:水平段用射孔和非射孔打开的总段数。
打开位置: 射孔打开段在水平段的相对位置(从跟端 或趾端算起)。
打开程度:用射孔各段总长占水平段总长的百分比。
射孔方位:井筒横断面上用射孔打开弧度范围及方向。
三类射孔参数:射孔压差。
聚能射孔器的基本构成 弹架、射孔弹、导爆索、雷管 描述射孔弹的性能指标:孔深:射孔弹爆炸后,在地层中所形成的孔眼深度(单位:mm)。
孔径:按孔容积折算的孔眼平均直径(单位:mm)。
压实厚度:射孔孔壁压实带的厚度(单位:mm) 。
压实程度:射孔压实带的渗透率比岩心靶原始渗透率。
CFE :岩心流动效率CFE 是相同压差下实际射孔岩心的流量与具有相同理想孔眼岩心的流量之比(线性靶)。
《采油新技术》教学大纲
一、课程基本信息
1、课程英文名称:New Technology of oil production
2、课程类别:专业课程
3、课程学时:总学时32
4、学分:2
5、先修课程:油层物理、采油工程、油藏工程、采气工程
6、适用专业:石油工程
7、大纲执笔:石油工程教研室蒋建勋
8、大纲审批:石油工程学院学术委员会
9、制(修)定时间:2006.11
二、课程的目的与任务
该课程为石油工程专业采油模块学生必修课程,它是石油工程专业主干课《采油工艺原理》的扩展和补充,内容反映当前采油工程系统各个分支的新理论、新技术和新工艺,具有较高的综合性和科学性。
该课程的目的是使学生在掌握了常规的油气开采方法和技术后,对采油技术的新方法和新理论有全面的了解,掌握近年来采油技术工作中涌现出的新工艺和新技术。
三、课程的基本要求
该课程的目的是使学生在掌握了常规的油气开采方法和技术后,对采油技术的新方法和新发展有全面的了解,掌握近年来在采油技术工作中涌现出的新工艺和新技术。
学生通过学习应获得以下几方面的知识和能力:
1、能够顺利阅读与本课程有关的外文书刊;
2、掌握本课程所必需的采油工程新技术的基础理论和专业知识,具有分析和解决工程实际问题、进行技术改造、科技开发和应用研究的能力;
3、具有较强的自学能力、工作适应能力和创新意识。
四、教学内容、要求及学时分配
1、油气举升技术新进展(4学时)
举升技术是采油工艺中的一个重要内容,近年来不断涌现出一些新的理论和工艺技术。
传统的教材正好忽略了这些内容。
为此,本专题重点介绍:
1)新型球塞气举采油方法的发展
2)新型球塞气举采油的工艺原理
3)新型球塞气举采油实验研究
4)新型球塞气举采油流动理论
2、物理法采油(8学时)
1)微生物采油技术
2)氮气及连续油管技术
3)高能气体压裂技术
4)超声波、电磁脉冲采油技术
3、油气井射孔新技术与理论(4学时)
作为使用最为广泛的完井方式,射孔完井近年来取得了长足的进步。
本专题介绍该领域的最新技术与工艺,包括:
1)射孔与现代完井方法
2)射孔参数优化设计
3)射孔工艺新进展
4、油气井增产新技术与理论(8学时)
1)水力压裂新技术
2)酸化新技术
3)氮气与连续油管技术与应用
4)非常规增产措施新技术
5、油田注水新技术与理论(6学时)
1)水质调控与水质改性技术原理
2)水质调控决策方法
2)注水工艺新进展
3)注水井物理调剖与化学调剖
6、当前采油技术面临的问题及发展方向(2学时)
介绍当前采油技术所面临的具体问题及解决方向,指明采油工程学科的发展方向及发展前景。
●教学要求:在完成采油工程、油层物理等学科的基础上,掌握采油工艺领域里的各
种新理论、新工艺,对整个石油天然气行业的新的工艺技术有所了解。
●重点:水力压裂新技术;酸化新技术;水质调控决策方法;各种物理采油方法。
难点:水质调控决策技术;射孔参数优化设计方法;新型球塞气举采油流动理论;
高能气体压裂技术;非常规增产措施新技术。
五、考试、考核办法
学生评定成绩方法有:平时测验、期末考试等
六、教材及参考书
(一)教材:《采油新技术》讲义
(二)参考书或网站:
1、崔振华等编,《有杆抽油系统》,石油工业出版社,1994
2、,石油工业出版社,1995
3、,石油工业出版社,1997
4、万仁溥主编,《现代完井工程》,石油工业出版社,2000
5、万仁溥等编,《采油技术手册(第二分册:注水技术)》,石油工业出版社,1992
6、加内什C. 萨克尔等著,王寿平等译《油田注水开发综合管理》,石油工业出版社,2001年11月。
7、[美]S.C 罗斯等著,程绍进等译:《注水工程设计》,石油工业出版社,1994
8、[美]G. 鲍尔. 威尔海特等著,刘民中,唐金华译:《注水》,石油工业出版社,1992
9、[美]H.B. 布雷德利主编,童宪章等译:《石油工程手册》(上、下册),石油工业出版社,1996
10、张琪、万仁溥编著,《采油工程方案设计》,石油工业出版社,2002
11、王志武等编著,《大庆油田“稳油控水”系统工程》,石油工业出版社,2000。