食品微生物学-复习重点
- 格式:doc
- 大小:1.75 MB
- 文档页数:23
食品微生物学一、核结构的不同,1969年魏塔科提出五界系统,即动物界、植物界、原生生物界、真菌界和原核生物界,1979我国学者提出了病毒界二、物的生物学活性(P3)(1)代谢活力强微生物体积小,有极大的表面积/体积比值,因而微生物能与环境之间迅速进行物质交换,吸收营养和排泄废物,而且有最大的代谢速率。
从单位重量来看,微生物的代谢强度比高等生物大几千倍到几万倍。
人类对微生物的利用主要体现在它们的生物化学转化能力。
(2)繁殖快微生物繁殖速度快、易培养,是其他生物不能比的。
以二裂法繁殖的细菌具有惊人的繁殖速度。
(3)种类多,分类广目前已经确定的种类为10万种左右,每年正以发现几百至上千个新种的趋势在增加;目前我们所了解的微生物种类,至多也不超过生活在自然界中的微生物总数的10%。
(4)适应性强,易变异由于个体小,结构简单,繁殖快,与外界环境直接接触等原因,微生物很容易变异。
变异具有多样性,最常见的变异形式是基因突变,它可以涉及到任何形状,诸如形态构造、代谢途径、生理类型以及代谢产物的质或量的变异等。
三、世纪中期,以法国的巴斯德和德国的柯赫为代表的科学家才将微生物的研究从形态描述推进到生理学研究阶段。
四、食品微生物学所研究的内容包括:(1)研究与食品有关的微生物的活动规律;(2)研究利用有益微生物为人类制造食品;(3)研究如何控制有害微生物,防止食品发生腐败变质;(4)研究检测食品中微生物的方法,制定食品中微生物指标,从而为判断食品的卫生质量提供科学依据。
五、微生物在食品中的应用有3种方式:即微生物菌体的应用;微生物代谢产物的应用;微生物酶的应用。
六、原核微生物主要包括细菌、放线菌、蓝细菌以及形态结构比较特殊的立克次氏体、支原体、衣原体以及螺旋体等。
七、细菌的基本结构包括细胞壁、细胞质膜、细胞质及细胞核等4部分。
八、细胞壁的功能:(1)细胞壁具有保护细胞及维持细胞外形的功能;(2)细菌细胞壁的化学组成也与细菌的抗原性、致病性以及对噬菌体的敏感性有关;(3)为鞭毛运动提供可靠的支点;(4)可允许水及一些化学物质通过,并对大分子物质有阻v1.0 可编辑可修改拦作用。
食品微生物学1-4章第一章1、微生物的特点2、微生物学发展历程及其代表人物与重要贡献3、食品微生物学的研究内容及难点第二章真核微生物:一大类细胞核具有核膜包裹,能进行有丝分裂,细胞质中存在线粒体或同时存在叶绿体等细胞器的微小生物。
原核微生物:指一大类细胞微小,细胞核无核膜包裹,只有称作核区的裸露DNA的原始单细胞生物。
LPS:是位于革兰氏阴性菌细胞外壁层中一层较厚的类脂多糖类物质,有类脂A,核心多糖和O—特异性多糖组成。
磷壁酸:多聚磷酸和多聚磷酸核糖醇的衍生物,分为壁磷壁酸和膜磷壁酸。
缺壁细胞:由于人工和自然发生的缺少细胞壁的细菌。
主要有L型细菌,原生质体,球状体和支原体等。
L型细菌:在实验室和宿主体内通过自发突变而形成遗传性的细胞壁缺损菌株。
原生质体:在人工条件下,用溶菌酶除去原有细胞壁,或用青霉素等抑制细胞壁合成后所留下的仅由细胞膜包裹着的脆弱细胞。
(革兰氏阳性菌经适当方法(溶菌酶、青霉素)处理完全去掉细胞壁是剩下的部分。
)原生质球:经溶菌酶和青霉素处理后,还残留部分细胞壁的原生质体。
芽孢:某些细菌在其生长发育后期,在细胞内形成一个圆形或椭圆形厚壁,含水量低,抗逆性强的休眠结构。
芽孢不是繁殖体,每个营养细胞内仅形成一个芽孢。
糖被:包被于某些细菌细胞壁外的一层厚度不定的透明胶状物质。
鞭毛:生长在某些细菌表面一根和数十根细长,波浪状弯曲的蛋白质附属物。
具有运动的功能。
菌毛:一种长在细菌体表的纤细,中空,短直且数量较多的蛋白质类附属物。
具有使菌体附着于物体表面的功能。
性毛:构造和成分与菌毛相同,但比菌毛长、粗。
每个细菌一般仅一至少数几根性毛。
多见于G-细菌的雄性菌株上,其主要功能是向雌性菌株传递遗传物质。
菌落:在固体培养基上(内),以母体细胞为中心的一堆肉眼可见的,有一定形态构造的子细胞集团。
菌苔:当两个或两个以上的菌落融合在一起时,形成的菌细胞群体。
真菌:有边缘清楚的核膜包围的细胞核,不含叶绿素,以无性和有性孢子进行繁殖的真核微生物。
《食品微生物学》作业题第一章绪论一、填空⑴第一个发明显微镜并观察到微生物的科学家是。
⑵巴斯德发明了杀菌方法。
⑶科赫发明了什么技术。
⑷二十世纪生物科学的重大科学成是。
⑸二十世纪Fleming的医学魔弹是。
⑹ 1969年的Whittaker的五界分类方法把生物分为。
1979年六界分类方法分为。
(7)被誉为“微生物学之父”的科学家是_____________。
二、问答题1. 什么是微生物?2. 什么是食品微生物学?3. 微生物有什么重要的特性?4. 什么是曲?5.微生物的发展经历了几个阶段?各阶段的代表人物为谁?6.食品微生物学的主要研究任务是什么?三、判断是非题:1.人们不能用肉眼看见微生物。
2.巴氏消毒法可用于牛奶、啤酒等饮料的消毒。
3.原生动物是最低等的动物。
4.放线菌属于原生生物界。
第二章微生物的形态结构一、名称解释原核微生物真核微生物间体芽孢烈性噬菌体温和性噬菌体假菌丝荚膜菌落半孢晶体原生质体鞭毛质粒 PHB二、填空1.细菌的基本形态有、、。
2.细菌的大小用单位描述,病毒大小用单位描述。
3.荚膜的功能主要是。
4. 金黄色葡萄球菌的细胞壁主要由___和___构成,革兰氏染色反应为___色。
5.大肠杆菌的细胞壁外层主要由___构成,内层由___构成,革兰氏染色反应为___色。
6.病毒的繁殖方式是__ ,其繁殖步骤有、、、、。
7. 鞭毛的功能是。
8.芽孢有、、性质。
9.细菌的主要繁殖方式是。
10.酵母菌的主要繁殖方式是。
11.病毒的主要化学成分是。
12. 革蓝氏阳性菌的细胞壁主要化学成分是和,革蓝氏阴性菌的细胞壁外层主要化学成分是,内层主要是。
13. 放线菌的繁殖方式有。
14. 大多数细菌主要以为碳源,大多数霉菌主要以为碳源。
15. 酵母的主要碳源是。
16. 放线菌的菌体形态由、、三部分构成。
17. 酵母菌美兰染色形态观察时,兰色细胞是,无色细胞是。
18. 细菌细胞壁的主要成分是__________。
食品微生物复习资料大全第一章绪论1、食品的卫生标准内容包含什么?感官指标.理化指标.微生物指标2 对食品进行微生物检验具有何意义?(一)有害微生物对人类与生产的影响:1). 引起食品变质.2). 引起食物中毒.3)导致人体患病(二) 食品微生物检验的意义1). 是衡量食品卫生质量的重要指标,也是判定被检食品能否食用的科学根据品能否食用的科学根据.2). 能够推断食品加工环境及食品卫生的情况,为卫生管理工作提供科学根据管理工作提供科学根据.3). 能够有效地防止或者减少食物中毒与人畜共患病发生4).保证产品的质量,避免不必要的缺失.3、食品微生物检验的范围包含什么?范围:1). 生产环境的检验2). 原辅料的检验3). 食品加工、储藏、销售储环节的检验4). 食品的检验(重点)4、食品卫生标准中的微生物指标有什么?1. 菌落总数2. 大肠菌群3. 致病菌4. 霉菌及其毒素5. 其他指标1、在微生物实验室中如何配置培养箱,使用中要注意什么问题?培养箱的配置与使用培养箱的配置与使用配置:22(℃)、30(℃)、37(℃)培养箱各一个使用注意事项:(1)箱内不能放入过热或者过冷的物品,取放物品时应快速进行并做到随手关闭箱门。
(2)内放一杯水,以保持湿度。
(3)培养物不能放在最底层,也不得放置过于拥挤。
(4)每月消毒一次,先用3%的来苏尔液涂布消毒,再用清水擦净。
(5)不得当烘箱使用。
2 在微生物实验室中如何配置水浴锅, 使用中要注意什么问题?使用注意事项:(1)37 ℃与42 ℃水浴锅24小时工作;(2)其余水涡锅用后关掉电源;(3)水浴锅内应注加蒸馏水而非自来水,使用时请注意水位。
配置:37 ℃、42 ℃、56 ℃各一个3 如何正确使用超净台?1)、使用前先打开紫外灯照射紫外线照射时间40~60分钟;2)、使用中,有机玻璃罩受到污染,严禁用酒精棉球擦拭,请用含水棉布檫拭;3)、请保持超净台整洁,不要堆积杂物;4)、使用完毕,勿忘关闭煤气开关或者酒精灯;5)、请做好使用记录。
食品科学与工程专业食品微生物复习资料食品科学与工程专业-食品微生物复习资料第一章为绪论1什么是微生物?什么是微生物学?2什么是食品微生物学?它和微生物学有什么相似之处和不同之处?你认为微生物学发展中最重要的发现是什么?为什么?4你认为食品微生物学研究的重点任务包括哪些方面?阐明你的理由。
5请举例说出微生物在人类生活中的作用。
6食品微生物学的研究对象是什么?第二章微生物的形态结构和功能一填空:1.细菌的形态非常简单。
基本上,只有三类------------,------。
2.细菌以------的方式繁殖,是一种------核微生物,具有很强的------。
鞭毛是微生物的器官。
4细胞的特殊结构有--------------,----------,----------,---------------。
5真菌一般包括-----------,-----------------,-------------三种。
6.噬菌体繁殖一般包括五个阶段----------、----、----和----------。
7原生质体和球状体有几个共同特点,主要是-------,细胞呈-----状,对-------十分敏感。
8异染粒功能是---------和----------,并可---------。
放线菌是一种革兰氏阴性性细胞,以------的形式繁殖。
10微生物胞内酶作用的最适ph多接近_,而细胞质膜上的酶及胞外膜作用的最适ph则接近--------。
二名词解释:1.细胞壁2、周质空间3、菌落4、荚膜5、孢子6、糖衣7、气生菌丝8、原生质体9、营养菌丝10、细胞膜11、基质12、羧酸盐13、核质体14、鞭毛15、菌丝16、隐生态17、球体18、L型细菌19、肽聚糖20、溶菌酶21、磷磷壁酸22、孢子晶体23、基菌丝24、孢子菌丝25、,支原体26、衣原体27、立克次体28、螺旋体29、螺菌30、phb31和原核微生物1细菌有哪些基本结构和特殊结构?2.尝试描述革兰氏染色的要点和机理。
革兰氏阴性菌假单胞杆菌属Pseudomonas醋酸杆菌属Acetobacter埃希氏菌属Escherichia大肠埃希氏菌(E. coli)常考沙门氏菌属(Salmonella)志贺氏菌属(Shigella)变形杆菌属(Proteus),欧文氏菌属(Erwinia)革兰氏阳性菌芽孢杆菌属(Bacillus)保加利亚乳杆菌(L. bulgaricus)乳酸乳杆菌(L. lactis)乳酸杆菌属(Lactoba cillus)葡萄球菌属(Staphylo coccus)金黄色葡萄球菌(S. aureus)明串珠菌属(Leuconostoc)微球菌属(Micro coccus)链球菌属(Strepto coccus)嗜热链球菌(Strep.thermophilus)热解糖梭菌(Cl.thermosaccharolyticum)肉毒梭菌(Cl.botulinum)梭状芽孢杆菌属(Clostridium)梭菌属(Clostridium)真菌酵母菌属(Saccharomyces)啤酒酵母(S. cerevisiae)假丝酵母属(Candida)热带假丝酵母(C. tropicalis)红酵母属(Rhodotorula)球拟酵母属(Torulopsis)根霉属(Rhizopus):黑根霉(R. nigricans)、米根霉(R. oryzae)毛霉属(Mucor)曲霉属(Aspergillus):灰绿曲霉(A.glaucus)、匍匐曲霉(A.repens)、烟曲霉(A.fumigatus)黄曲霉(A.flavus)、米曲霉(A.oryzae)青霉属(Penicillium)食品的保藏嗜冷菌(Psychrophile)指在0~20 ℃下可生长,最适生长温度为10~15 ℃的微生物。
海水或极冷地区。
适(耐)冷菌(Psychrotroph)0~7 ℃能够生长。
7~10d内产生可见菌落的微生物。
嗜中温菌(43 ℃)、产碱杆菌、假单孢菌、链球菌引起冷藏食品变质兼性适冷菌(eurypsychrotroph):6~10d 形成菌落43 ℃生长、阴沟肠细菌专性适冷菌(stenopsychrotroph):5d~形成菌落40 ℃不生长、霉实假单胞菌脂质固化理论(lipid solidification)低温下不饱和脂肪酸合成的增加有使脂质保持液态和流动态的作用,从而使膜的功能得以继续发挥。
绪论1、什什么是微⽣生物?它包括哪些类群?答:微⽣生物是⼀一切⾁肉眼看不不⻅见或看不不清的微⼩小⽣生物的总称。
包括①原核类的细菌(⼴广义的)、放线菌、蓝细菌、⽀支原体、⽴立克次⽒氏体和⾐衣原体;②真核类的真菌`原⽣生动物`和显微藻类,以及属于⾮非细胞类的病毒和亚病毒。
2、⼈人类迟⾄至19世纪才真正认识微⽣生物,其中主要克服了了哪些重⼤大障碍?答:①显微镜的发明,②灭菌技术的运⽤用,③纯种分离技术,④培养技术。
3、微⽣生物有哪五⼤大共性?其中最基本的是哪⼀一个?为什什么?答:①.体积⼩小,⾯面积⼤大;②.吸收多,转化快;③.⽣生⻓长旺,繁殖快;④.适应强,易易变异;⑤.分布⼴广,种类多。
其中,体积⼩小⾯面积⼤大最基本,因为⼀一个⼩小体积⼤大⾯面积系统,必然有⼀一个巨⼤大的营养物质吸收⾯面、代谢废物的排泄⾯面和环境信息的交换⾯面,并由此⽽而产⽣生其余4个共性。
4、讨论微⽣生物的多样性答:①.物种的多样性,②.⽣生理理代谢类型的多样性,③.代谢产物的多样性,④遗传基因的多样性,⑤⽣生态类型的多样性。
5、什什么是微⽣生物学?学习微⽣生物学的任务是什什么?答:微⽣生物学是⼀一⻔门在细胞、分⼦子或群体⽔水平上研究微⽣生物的形态构造、⽣生理理代谢、遗传变异、⽣生态分布和分类进化等⽣生命活动基本规律律,并将其应⽤用于⼯工业发酵、医药卫⽣生、⽣生物⼯工程和环境保护等实践领域的科学,其根本任务是发掘、利利⽤用、改善和保护有益微⽣生物,控制、消灭或改造有害微⽣生物,为⼈人类社会的进步服务。
法国的巴斯德和德国的科赫,他们可分别称为微⽣生物学的奠基⼈人和细菌学(微⽣生物⽅方法学和医学微⽣生物学)的奠基⼈人。
巴斯德:主要贡献集中在下列列三个⽅方⾯面(1)《曲颈瓶实验》彻底否定了了“⾃自然发⽣生”学说(2)免疫学—预防接种(3)证实发酵是由微⽣生物引起的。
柯赫法则:(1)在所有病例例中都能发现这种病菌;(2)把这种病菌从病体中分离出来,并完成纯培养;(3)将纯菌接种给健康动物,能引起相应的疾病;(4)在接种纯菌⽽而致病的动物身上,仍能取得同种病菌,并仍能在体外实现纯培养。
《食品微生物学》复习资料一、微生物学发展中得几个重要人物得贡献.1初创期--形态学时期:代表人物:列文虎克,首次观察并描述微生物得存在。
2奠基期—-生理学时期:代表人物:巴斯德,建立胚种学说(曲颈瓶试验);乳酸发酵就是微生物推动得;氧气对酒精发酵得影响;用弱化得致病菌防治鸡霍乱.科赫,建立了科赫法则,证实了病原菌学说,建立微生物学实验方法体系。
3发展期——生化、遗传学时期:代表人物:Buchner,开创微生物生化研究;Doudoroff,建立普通微生物学。
4成熟期--分子生物学时期二、什么就是微生物?广义得微生物与主要包括哪几大类?1微生物得定义:微生物就是指大量得、极其多样得、不借助显微镜瞧不见得微小生物类群得总称。
2微生物主要包括:病毒、细菌、真菌、原生动物与某些藻类。
3微生物分类:六界(病毒界1977年加上,我国陈世骧):三元界:三、微生物具有哪些主要特性?试简要说明之.1体积小,比表面积大。
2吸收多,转化快。
3生长旺,繁殖快。
4适应性强,易变异.5分布广,种类多。
四、细菌有哪几种基本形态? 其大小及繁殖方式如何?1细菌得基本形态分为:球形或椭圆形、杆状或圆柱状、弧状与螺旋状,分别称为球菌、杆菌、弧菌与螺旋菌。
2细菌细胞得大小一般用显微测微尺测量,并以多个菌体得平均值或变化范围来表示。
3细菌得繁殖主要就是简单得无性得二均裂殖。
球菌:单球菌,双~,链~,四联~,八叠~,葡萄球菌。
大小以直径表示杆菌:种类最多,长杆菌(长/宽>2);杆菌(=2);短杆菌(<2)。
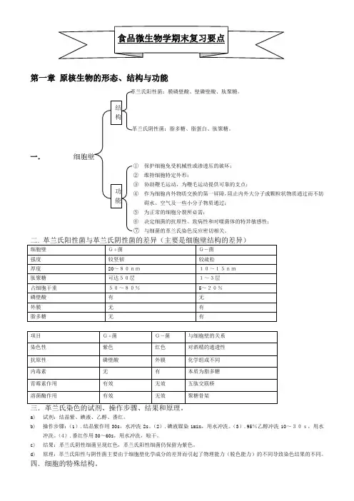
大小:长度×宽度弧菌:弯曲度<1 ;螺旋菌2≤弯曲≤6;螺旋体:弯曲度>6 、、大小:自然弯曲长度×宽度细菌得重量:1×10^-9~1×10^-10mg,及1g细菌有1~10万个菌体细菌得基本结构包括细胞壁、细胞质膜、细胞质及细胞核等四部分五、细菌细胞壁得结构(Gram+、Gram-)与功能?Gram染色得原理与步骤?知道常规得几种Gram+、Gram—得菌种。
第一章 原核生物的形态、结构与功能一. ① 保护细胞免受机械性或渗透压的破坏; ② 维持细胞特定外形;③ 协助鞭毛运动,为鞭毛运动提供可靠的支点;④ 作为细胞内外物质交换的第一屏障,阻止内外大分子或颗粒状物质通过而不妨碍水、空气及一些小分子物质通过; ⑤ 为正常的细胞分裂所必需;⑥ 决定细菌的抗原性、致病性和对噬菌体的特异敏感性;⑦ 与细菌的革兰氏染色反应密切相关。
a) 试剂:结晶紫、碘液、乙醇、番红。
b) 操作步骤:(1).结晶紫作用30s ,水冲洗2s 。
(2).碘液媒染1min ,用水冲洗。
(3).95%乙醇冲洗10~30s,用水冲洗。
(4).番红作用30~60s ,用水冲洗,晾干。
c) 结果:革兰氏阴性细菌呈现红色,革兰氏阳性细菌仍保留为紫色。
d) 原理:革兰氏阳性与阴性菌主要由于细胞壁化学成分的差异而引起了物理能力(脱色能力)的不同导致染色结果的不同。
四.细胞的特殊结构。
①.鞭毛●定义:某些细菌在细胞表面着生1根或数根细长而呈波浪状的丝状物,称为鞭毛。
●化学组成:鞭毛蛋白(很好的抗原物质)●生物学功能:细菌的运动器官(?)。
②.菌毛●定义:菌毛是一类生长在菌体表面的纤细、中空、短直、数量较多的蛋白质微丝。
●化学组成:蛋白质●生物学功能:使菌体附着于物体表面③.性毛●定义:性毛又称性菌毛,构造和成分与菌毛相似,但比菌毛长,数量仅一至少数几条。
●化学组成:蛋白质●生物学功能:一般见于G-细菌的雄性菌株上,在细菌接合交配时向雌性菌株传递遗传物质。
④.糖被●定义:某些细菌在一定的条件下,在菌体细胞壁表面形成的一层厚度不定的松散透明的粘液物质。
●化学组成:化学组成因菌种而异,主要是多糖或多肽,有的还含有少量的蛋白质,也有多肽与多糖复合型的。
●生物学功能:◆保护菌体,使细菌的抗干燥能力增强。
◆贮藏养料。
◆粘附物体表面。
◆堆积某些代谢产物。
⑤.芽孢●定义:某些细菌在一定的生长阶段,可在细胞内形成一个圆形、椭圆形或圆柱形,高度折光、厚壁、含水量低、抗逆性强的休眠构造,称为芽孢或内生孢子。
食品微生物学复习参考题及部分参考答案仅由一条 DNA 分子组成,没有核仁、核膜,形态可变的细菌细胞核称为原 核。
、名词解释 :1.温和噬菌体 有的噬菌体侵入寄主细胞后,其核酸和寄主细胞同步复制,不引起 寄主细胞裂解,这类噬菌体称为温和噬菌体。
2. 中间体由细菌细胞膜内陷形成的层状、管状或囊状结构称为中间体。
3.高压蒸汽灭菌指利用高压蒸汽杀灭待灭菌物体内外的微生物的灭菌方法。
4. 烈性噬菌体 进入细胞后,能改变宿主细胞的性质,大量形成新的噬菌体,最后导 致菌体裂解死亡的噬菌体称为烈性噬菌体。
5.革兰氏染色 由丹麦科学家 Gram 发明的一种经验染色法,通过革兰氏染色可将细 菌鉴别为革兰氏阳性菌和革兰氏阴性菌。
6. 生长因子有的微生物在基本培养基上生长极差或不能生长,需要补充一些微量有 机物才能正常生长,这些微生物生长不可缺少的微量有机物称为生长因子。
7.培养基 是人工配制的适合微生物生长繁殖或积累代谢产物的营养基质。
8. 生长曲线 在分批培养中,以培养时间为横坐标,以细菌数目的对数或生长速率为 纵坐标绘制的曲线称为生长曲线。
9.接合孢子是接合菌的有性孢子,由菌丝发育形成的配子囊结合形成。
10.病毒粒子成熟的具有侵袭力的病毒颗粒称为病毒粒子。
11. 原核12. 次生菌丝指担子菌的两条初生菌丝结合形成的双核菌丝。
13. 噬菌体 侵染细菌的病毒称为噬菌体。
是担子菌的有性孢子, 由双核菌丝顶端细胞经质配、 核配和减数分裂而形指在细菌细胞中形成的颗粒状贮藏物,如硫粒、糖原和淀粉粒等。
14. 担孢子成。
15. 合成培养基 培养基中营养物质的浓度和化学成分完全清楚, 组成成分精确的培养基称为合成培养基。
16. 鞭毛由细菌细胞内伸出的细长、波曲、毛发状的丝状结构称为鞭毛。
17 .菌落 微生物在培养基表面生长繁殖时,常以母细胞为中心聚集在一起,形成一个肉眼可见的、具有一定形态结构的微生物群体,称为菌落。
食品微生物学复习资料菌落总数计数法:微生物学要考食品微生物学定义:专门研究微生物与食品之间相互关系的一门学科,它隶属于应用微生物学范畴,融合了普通微生物学、工业微生物学、医学微生物学、农业微生物学等与食品有关的部分内容,同时又渗透了生物化学、免疫学、机械学和化学工程的有关内容。
特点:范围广、学科多、应用性强。
研究对象:与食品生产、贮藏、流通、消费等环节相关的各类微生物细菌、酵母菌、霉菌、放线菌病毒、朊病毒食品微生物学的研究内容1.食品中存在的微生物种类、分布及特性形态特征、生理特征、遗传特性、免疫学特性及生态学特点等生命活动规律--识别、检验、控制微生物2.研究食品微生物的污染来源、污染途径及食品在生产、加工、贮藏、运输、销售等各环节控制污染的方法。
3.微生物引起食品腐败变质的机理及其现象4.研究如何利用有益微生物的代谢活动为人类制造发酵食品5.研究如何控制腐败微生物的生长繁殖,防止食品发生腐败变质(保藏方法)。
6.研究如何控制病原微生物的生长和产生毒素,防止食物中毒与食源性传染病的发生。
——食品安全问题7.研究如何采用现代微生物检验技术,快速、准确地检测食品中的微生物数量和检验食品中的病原微生物。
食品微生物的污染来源及其控制食品污染分为物理性污染(如放射性物质的污染),化学性污染(如重金属盐类的污染)和生物性污染(如由微生物、寄生虫、虫卯和昆虫等引起的污染)。
污染来源:1.土壤--微生物最适宜的生长环境--丰富的营养物质:碳源、氮源、水、维生素、矿物质--适宜的生长环境:接近中性的PH2.水--水是食品重要的微生物污染源3.空气--空气不是微生物生长繁殖的场所--空气中的微生物主要为霉菌、放线菌的孢子和细菌的芽孢及酵母4.人与动植物--人体及各种动植物均带有大量的微生物5.生产工具与食品用具6.原料与辅料污染的控制一、防止原料的污染二、加强食品企业卫生管理三、加强食品的卫生检测四、加强环境卫生管理影响微生物生长的内在因素和外在因素内在因素:关于动、植物组织本身固有特性的参数(一)营养组成微生物生长需要的营养成分水、碳源、氮源、无机盐、能源、生长因子微生物对营养素的需求霉菌<G-<酵母菌<G+(二)pH值微生物生长的最适PH:酵母菌和霉菌:5--6;大多数细菌:6.5--7.5;放线菌:7.5--8.0 pH值在4.5以下,称为酸性食品pH值在4.5以上,称为非酸性食品pH值范围< pH值4.5 > pH值4.5适应生长的霉菌、酵母细菌微生物类群菌(三)含水量水分活度是指在相同温度下的密闭容器内,食品的水蒸汽压与纯水蒸汽压之比值最低a w:大多数细菌:0.9;酵母:0.88:;霉菌:0.8 当食品的水分活度与环境的相对湿度平衡时,此时食品的水分活度为aw=RH/100 或RH=100×aw式中:RH 表示相对湿度(四)氧化还原电位(Eh)氧化能力强的物质,Eh值较高;还原能力强的物质Eh值较低氧分压高时,Eh值高氧分压低时,Eh值低pH值高时,Eh值低pH值低时,Eh值高(五)抗菌成分丁香丁香酸大蒜蒜素鸡蛋溶菌酶、伴清蛋白牛乳乳铁蛋白、胶固素、乳过氧化物酶体系(乳过氧化物酶、硫氰酸盐、过氧化氢)(六)生物组织结构种皮、外皮、外壳、皮毛外在因素1.贮藏温度2.环境相对湿度3.环境中的气体及浓度食品的防腐保藏巴氏杀菌:采用较低温度杀死食品中所有病原菌和多数腐败菌的营养体,并尽可能减少食品营养成分和风味的损失的措施。
食品微生物学复习参考题及部分参考答案一、名词说明:1.温柔噬菌体--------有的噬菌体侵入寄主细胞后,其核酸和寄主细胞同步复制,不引起寄主细胞裂解,这类噬菌体称为温柔噬菌体。
2. 中间体------由细菌细胞膜内陷形成的层状、管状或囊状结构称为中间体。
3.高压蒸汽灭菌-----指利用高压蒸汽杀灭待灭菌物体内外的微生物的灭菌方法。
4. 烈性噬菌体------进入细胞后,能变更宿主细胞的性质,大量形成新的噬菌体,最终导致菌体裂解死亡的噬菌体称为烈性噬菌体。
5.革兰氏染色------由丹麦科学家Gram独创的一种阅历染色法,通过革兰氏染色可将细菌鉴别为革兰氏阳性菌和革兰氏阴性菌。
6. 生长因子------有的微生物在基本培育基上生长极差或不能生长,须要补充一些微量有机物才能正常生长,这些微生物生长不行缺少的微量有机物称为生长因子。
7.培育基-----是人工配制的适合微生物生长繁殖或积累代谢产物的养分基质。
8. 生长曲线-------在分批培育中,以培育时间为横坐标,以细菌数目的对数或生长速率为纵坐标绘制的曲线称为生长曲线。
9.接合孢子-------是接合菌的有性孢子,由菌丝发育形成的配子囊结合形成。
10.病毒粒子------成熟的具有侵袭力的病毒颗粒称为病毒粒子。
11. 原核------仅由一条DNA分子组成,没有核仁、核膜,形态可变的细菌细胞核称为原核。
12. 次生菌丝------指担子菌的两条初生菌丝结合形成的双核菌丝。
13. 噬菌体------侵染细菌的病毒称为噬菌体。
14. 担孢子------是担子菌的有性孢子,由双核菌丝顶端细胞经质配、核配和减数分裂而形成。
15. 合成培育基------培育基中养分物质的浓度和化学成分完全清晰,组成成分精确的培育基称为合成培育基。
16. 鞭毛-------由细菌细胞内伸出的瘦长、波曲、毛发状的丝状结构称为鞭毛。
17.菌落------微生物在培育基表面生长繁殖时,常以母细胞为中心聚集在一起,形成一个肉眼可见的、具有肯定形态结构的微生物群体,称为菌落。
第一章 绪论一、概念:一、概念:1微生物—是结构简单繁殖快分布广种类多个体微小肉眼直接看不见的微小生物的总称。
2食品微生物学—它是在普通微生物学的基础上,它是在普通微生物学的基础上,专门研究与食品有关的微生物的性状及其在一定条件下微生物与食品的相互关系。
专门研究与食品有关的微生物的性状及其在一定条件下微生物与食品的相互关系。
利用有益的微生物发酵生产食品,拓展食品的种类,对食品有害的微生物,控制其生长繁殖,防止食品的腐败及疾病的传播,保证其安全性。
其安全性。
二、微生物的特点:二、微生物的特点:1、生长繁殖快:微生物具有极高的生长和繁殖速度。
按20分钟繁殖一代,一昼夜繁殖72代,按几何级数繁殖,由一个菌就产生4722366500万亿个细胞。
2、种类多、分布广:从分布上看,微生物分布在自然界的各个角落,除了火山的喷口中心外,正如苏联学者阿梅里扬斯基院士对微生物的描述:微生物的描述: “他们真是无处不在……”。
可以认为微生物永远是生物圈上下限的开拓者和各项生存记录的保持者。
3、微生物的种类繁多,95年的统计,微生物总数在50-600万之间,其中人类记载过的20万左右(其中原核微生物3500,真核9万,原生动物和藻类10万种),每年新发现约1500种新种。
3、个体微小、结构简单:4、个体微小:肉眼直接看不见,但是比表面积大。
5、结构简单:为单细胞结构或非细胞结构(病毒),少数真核微生物为简单的多细胞结构微生物。
6、适应强、易变异:微生物培养的条件简单。
三、微生物在生物分类中的地位1 早期的分类:动物界和植物界。
2、1866年分为三界系统:动物界、植物界和原生生物界。
3、1969年的Whittaker 的五界分类方法:动物界、植物界、原生生物界、真菌 界和原核生物界。
界和原核生物界。
4、1979年六界分类方法:动物界、植物界、原生生物界、真菌界和原核生物界、病毒界。
动物界动物界植物界植物界细胞型生物细胞型生物 原生生物界:原生动物、大部分藻类及黏菌。
食品微生物学复习资料1、食品污染的种类:物理污染、化学污染、微生物污染。
2、基因突变的特点:普遍性、随机性、不定向性、低频率性、多害少利性。
3、巴斯德的主要贡献:1)彻底否定了自然发生说 2)证明发酵是由微生物引起的 3)创立巴氏消毒法 4)预防接种提高机体免疫功能。
(P6)4、培养基按用途分类:选择性培养基、鉴别性培养基。
(P61)5、影响微生物对热抵抗的因素:菌种、菌龄、菌体数量、基质的因素、加热的温度和时间。
(P78)6、食品腐败:食品中的蛋白质、碳水化合物、脂肪等被污染的微生物的分解代谢作用或自身作用组织酶进行的某些生化过程。
(P299)7、转化:受体菌不需要中间的载体直接吸收供体菌的DNA片段,而获得后者部分遗传性状的现象。
8、食品污染:食品在加工、运输、贮藏、销售过程中被微生物及其毒素污染。
(P337)9、食物中毒:食用了被有毒有害物质污染的食品或者食用了含有有毒有害物质的食品后出现的急性、亚急性疾病。
(P344)10、大肠菌群指标的意义:1)可作为粪便污染食品的指示菌 2)可作为肠道致病菌污染食品的指示菌。
(P388)11、平酸腐败:由于细菌活动变质呈轻重不同的酸味导致平盖酸败的微生物。
12、商业灭菌:食品经过杀菌处理后,按照所规定的微生物检验方法,在所检食品中无活的微生物检出,或是仅能检出少数的非病原性微生物,并且它们在食品保藏过程中,不能进行生长繁殖这种灭菌方法。
(P77)13、自然界菌种筛选程序:采样、增殖培养、培养分离、筛选、无性实验。
14、革兰氏染色机理:1)革兰氏阳性脂类少,肽聚糖多,细胞壁较厚,结构紧密,故乙醇脱色时,肽聚糖脱水而孔障缩小,保留结晶紫-碘复合物在细胞膜上,呈紫色。
2)革兰氏阳性脂类多,肽聚糖少,细胞壁薄,结构疏松用乙醇脱色时,乙醇将脂溶解,缝隙加大,结晶紫-碘复合物溶出细胞壁,呈红色。
(P21)15、微生物污染食品的途径:通过水、空气、人和动物、用具及杂物、土壤而污染。
第一章绪论微生物的定义微生物是指大量的、极其多样的、不借助显微镜看不见的微小生物类群的总称微生物大小(不同类型的数量级)微生物分类微生物的特点一、体积小,比表面积大二、吸收多,转化快三、生长旺,繁殖速四、适应性强,易变异五、分布广,种类多重要的历史人物及事件:列文·虎克:1664年,英人虎克用于观察霉菌的单筒复式显微镜巴斯德与自然发生学说:鹅颈瓶实验巴斯德发现免疫现象科赫法则(证明某微生物是某疾病病原菌的四项要求):1、在患病动物中存在可疑病原有机体,而健康动物中没有;2、可疑有机体在纯培养中生长;3、纯培养中的可疑有机体细胞,能引起健康动物发病;4、可疑有机体被再次分离,并且和最初分离的有机体一样;Fleming:青霉素的发现我国微生物研究界的重要代表人物第二章微生物主要类群与形态结构细胞真核细胞与原核细胞的区别:细胞壁,膜,细胞核,核糖体。
细胞壁与革兰氏染色脂多糖(Lipolysaccharide)的组成细胞质(cytoplasm )和内含物( inclusion body) :贮藏物(reserve granule)磁小体(megnetosome)气泡(gas vocuoles)核糖体(ribosome)质粒(circular covalently closed DNA)细胞壁以外的构造糖被(glycocalyx)鞭毛 (flage,复flaglla)(G阳性与阴性菌的区别)菌毛(fimbria,复fimbriae )性毛(pili,单数pilus)芽孢(endospore/spore)孢囊微生物类群国际命名法则:林奈的双名法分类鉴定依据形态学生理生化免疫学遗传学分类鉴定方法经典方法数值分类法分子分类法1、细胞的形状、大小、结构和染色反应2、细菌的繁殖:当细菌从周围环境中吸收了营养物质后,发生一系列的合成反应,把进入的营养物质转变成为新的营养物质—DNA、RNA、蛋白质、酶及其它大分子,之后细胞开始了形成两个新细胞的过程,称为繁殖。
《⾷品微⽣物学》复习资料⼤学《⾷品微⽣物学》课程复习资料超全总复习⼀⼀、名词解释题1.呼吸链指位于原核⽣物细胞膜上或真核⽣物线粒体膜上的,由⼀系列氧化还原势呈梯度差的、链状排列的氢(或电⼦)传递体。
2.异型乳酸发酵凡葡萄糖经发酵后除主要产⽣乳酸外,还产⽣⼄醇、⼄酸和⼆氧化碳等多种产物的发酵。
3.噬菌斑有噬菌体在菌苔上形成的“负菌落”即为噬菌斑。
4.PHB聚-β-羟丁酸,是种存在于许多细菌细胞质内属于类脂性质的炭源类贮藏物,不溶⽔⽽溶于氯仿,可⽤尼罗蓝或苏丹⿊染⾊,具有贮能量、炭源和降低细胞内渗透压等作⽤。
5.芽孢某些细菌在其⽣长发育后期,在细胞内形成的⼀个圆形或椭圆形、壁厚、含⽔量低、抗屈性强的休眠构造。
6.单细胞蛋⽩是由蛋⽩质、脂肪、碳⽔化合物、核酸及不是蛋⽩质的含氮化合物、维⽣素和⽆机化合物等混合物组成的细胞质团。
7.包涵体始体通过⼆分裂可在细胞内繁殖成⼀个微菌落,即表达外源基因的宿主细胞。
8.质粒凡游离于原核⽣物核基因组以外,具有独⽴复制能⼒的⼩型共价闭合环状的dsDNA分⼦即cccDNA。
9.衰颓形由于培养时间过长,营养缺乏,代谢的排泄物浓度积累过⾼等使细胞衰⽼⽽引起的异常形态。
10.菌落将单个细菌(或其他微⽣物)细胞或⼀⼩堆同种细胞接种到固体培养基表⾯(有时为内层),当它占有⼀定的发展空间并处于适宜的培养条件下时,该细胞会迅速⽣长繁殖并形成细胞堆,此即菌落( colony)。
11.原⽣质体脱去细胞壁的植物、真菌或细菌细胞。
12.真核微⽣物凡是细胞核具有核膜,能进⾏有丝分裂,细胞质中存在线粒体或同时存在叶绿体等细胞器的微⼩⽣物。
13.寄⽣⼀种⽣物寄居在另⼀种⽣物体表或体内,并从其中直接获取营养使其遭受损害。
⼆、简答题①酵母是单细胞微⽣物。
它属于⾼等微⽣物的真菌类。
有细胞核、细胞膜、细胞壁、线粒体、相同的酶和代谢途经。
酵母⽆害,容易⽣长,空⽓中、⼟壤中、⽔中、动物体内都存在酵母。
有氧⽓或者⽆氧⽓都能⽣存。
第一章绪论微生物的定义微生物是指大量的、极其多样的、不借助显微镜看不见的微小生物类群的总称微生物大小(不同类型的数量级)微生物分类微生物的特点一、体积小,比表面积大二、吸收多,转化快三、生长旺,繁殖速四、适应性强,易变异五、分布广,种类多重要的历史人物及事件:列文·虎克:1664年,英人虎克用于观察霉菌的单筒复式显微镜巴斯德与自然发生学说:鹅颈瓶实验巴斯德发现免疫现象科赫法则(证明某微生物是某疾病病原菌的四项要求):1、在患病动物中存在可疑病原有机体,而健康动物中没有;2、可疑有机体在纯培养中生长;3、纯培养中的可疑有机体细胞,能引起健康动物发病;4、可疑有机体被再次分离,并且和最初分离的有机体一样;Fleming:青霉素的发现我国微生物研究界的重要代表人物第二章微生物主要类群与形态结构细胞真核细胞与原核细胞的区别:细胞壁,膜,细胞核,核糖体。
细胞壁与革兰氏染色脂多糖(Lipolysaccharide)的组成细胞质(cytoplasm )和内含物( inclusion body) :贮藏物(reserve granule)磁小体(megnetosome)气泡(gas vocuoles)核糖体(ribosome)质粒(circular covalently closed DNA)细胞壁以外的构造糖被(glycocalyx)鞭毛 (flage,复flaglla)(G阳性与阴性菌的区别)菌毛(fimbria,复fimbriae )性毛(pili,单数pilus)芽孢(endospore/spore)孢囊微生物类群国际命名法则:林奈的双名法分类鉴定依据形态学生理生化免疫学遗传学分类鉴定方法经典方法数值分类法分子分类法1、细胞的形状、大小、结构和染色反应2、细菌的繁殖:当细菌从周围环境中吸收了营养物质后,发生一系列的合成反应,把进入的营养物质转变成为新的营养物质—DNA、RNA、蛋白质、酶及其它大分子,之后细胞开始了形成两个新细胞的过程,称为繁殖。
裂殖过程:1 细胞核复制和细胞质增多;2 细胞质隔膜和横隔壁的形成;3 子细胞分离菌落:微生物单细胞在平板培养基上生长繁殖,形成肉眼能看到的,具有一定形态特征的群体菌苔形态特征细菌数值分类:1.选择菌株和待测性状;2.性状编码;3.相似性计算;4.进行簇群分析;5.分类结果的表示细菌的类群:真细菌放线菌什么是放线菌?菌丝类型繁殖方式蓝细菌立克次氏体(Rickettsia支原体(Mycoplasma)衣原体(Chlamydia)古细菌真细菌和古细菌的差异◆形态学上,几何形状的细胞——细胞建造上的根本区别;◆中间代谢有独特的辅酶;◆许多有内含子;◆膜结构和成分上,以醚键代替酯键——鉴别性的差异;◆无真细菌的基因调节机制;◆喜高温;◆严格厌氧为主;◆代谢类型单一;◆分子可塑性比真细菌强;◆进化上较真细菌慢真菌:酵母菌霉菌菌丝分有隔菌丝和无隔菌丝蕈菌锁状联合——双核细胞构成的二级菌丝通过形成喙状突起而连合两个细胞不断使双核细胞分裂,从而使菌丝尖端不断向前延伸。
藻类原生动物病毒特点:❖无细胞结构,专性活细胞内寄生;❖没有酶或酶系统极不完全,不能进行代谢活动;❖个体极小,能通过细菌滤器;❖对抗生素不敏感,对干扰素敏感。
组成:噬菌斑空斑病斑枯斑噬菌体的繁殖一般可分五个阶段,即1)吸附2)侵入3)增殖(复制与生物合成)4)成熟(装配)5)裂解(释放)噬菌斑形成单位(pfu)://cfu一步生长曲线:溶源性温和噬菌体或称溶源性噬菌体溶源性(lysogeny)现象原噬菌体或前噬菌体溶源性细菌溶源性细菌的基本特性:①自发裂解②诱发裂解③免疫性④复愈性⑤溶源转变多数昆虫病毒可在宿主细胞内形成光镜下呈多角形的包涵体,称多角体,成分为碱溶性结晶蛋白,其内包裹着数目不等的病毒粒。
核形多角体病毒(NPV):在昆虫细胞核内增殖、具有蛋白质包涵体的杆状病毒质形多角体病毒(CPV):在昆虫细胞质内增殖、可形成蛋白质包涵体的球状病毒颗粒体病毒(GV):具有蛋白质包涵体,每个包涵体内通常仅含一个病毒粒的昆虫杆状病毒类病毒:只含具侵染性的RNA组分卫星RNA:只含有不具侵染性的RNA组分朊病毒:只含蛋白质第三章营养与代谢水的活度:一定温度和压力条件下,溶液中水的蒸汽压力与同样条件(T、P)下纯水蒸汽压力之比。
膜泡运输(memberane vesicle transport)➢胞吞作用(phagocytosis)➢胞饮作用(pinocytosis)培养基: 是人工配制的适合微生物生长繁殖或积累代谢产物的营养物质。
❑配制培养基的原则✓选择适宜的营养物质✓营养物质浓度及配比合适✓控制pH条件✓控制氧化还原电位(redox potential)✓原料选择✓灭菌处理(消泡)营养缺陷型与原养型的概念✓某些菌株发生突变后,失去合成某种必需营养物质的能力,必须从外界摄取才能进行生长繁殖,这种突变株称为营养缺陷型(auxotroph)✓相应的野生菌株称为原养型(protrophy)微生物的代谢能量代谢可以利用的能量:光能和化学能能量代谢的基本问题:自然界的能量如何变成生物可利用的形式?生物如何利用这些能量?一、氧化还原反应与能量产生物质失去电子——氧化(脱氢、加氧)物质获得电子——还原生物氧化是物质在生物体内经过一系列连续的氧化还原反应逐步分解并放出能量的过程。
还原势(氧化还原电位):给出电子被氧化或得到电子被还原的趋势中间电子载体:游离的、固定在细胞膜上的二、高能化合物与ATP的合成高能磷酸键-29.3kj/molATP的合成:底物水平磷酸化:酶的作用将高能磷酸根转给ADP形成ATP;氧化磷酸化:呼吸链光合磷酸化:蓝细菌——非环式光合细菌——环式嗜盐细菌——色素蛋白三、能量释放和利用发酵作用:不需要氧分子作电子受体的氧化作用(酒精发酵、乳酸发酵等)(供、受体都为有机物)有氧呼吸:以分子氧作最终电子受体无氧呼吸:电子最终交给无机物的氧化过程四、能量的消耗生物合成、生命活动、发光、热分解代谢复杂的有机物通过一系列的分解代谢酶系的催化,产生能量和小分子物质的过程。
己糖的分解-、糖酵解和三羧酸循环1 EM2 乙酰辅酶A的生成3 TCA4 进入呼吸链二、其它途径1 PP2 ED3 磷酸酮糖酶途径丙酮酸代谢一、酒精发酵(丙酮酸脱羧——乙醇)二、乳酸发酵(同型:丙酮酸脱氢酶——乳酸;异型:6-磷酸葡萄糖——5-磷酸核酮糖——PEP和乙酰磷酸——乳酸和乙醇)三、丁酸发酵(EM——丙酮酸——乙酰辅酶A,2个缩合形成丁酸,或直接形成乙醇)合成代谢三要素:前体物质、能量、还原力与分解代谢的区别:酶系不同、耗能反应、发生的细胞区域不同一、无机养料的同化CO2的同化自养(卡尔文循环);异养(很少,必要的添补反应)硝酸盐的同化第一阶段同化成亚硝酸盐;第二阶段还原成氨分子态氮N2的同化(固氮酶)硫酸盐的同化二、大分子前体的合成碳水化合物(卡尔文循环-自养、糖酵解的逆转-糖异生)氨基酸的合成:碳架:糖酵解、TCA氨基合成:谷氨酸脱氢酶/谷氨酰胺合成酶、谷氨酸合成酶DNA/RNA :三、大分子的合成:脱水缩合、耗能多糖的生物合成肽聚糖的合成四、次生代谢微生物合成一些对微生物自身的生命活动没有明确功能的物质的过程。
抗生素:激素:毒素:色素:第四章微生物的生长纯培养实验室条件下,由一个微生物细胞或一种细胞群繁殖得到的后代。
微生物纯培养群体生长规律(以单细胞微生物为例)分批培养:将少量的细菌接种到一定体积的液体培养基中,在适宜的条件下培养,最后一次性收获的过程。
生长曲线:细菌在新的适宜的环境中生长、繁殖、衰老、死亡的动态变化。
Nt=2n N0n=3.33(lgNt-lgN0) G=t/n=0.301t/(lgNt-lgN0)n——繁殖代数 G——世代时(每繁殖一代所需的时间) N0——对数生长期开始微生物数量 Nt——对数生长期经过时间t后微生物数量连续培养以一定流速输入新鲜培养液并流出培养物,确保流出的老菌数等于新增殖数,使培养保持对数生长的过程。
恒浊培养恒化培养同步培养1 诱导法:控制温度、培养基成分等2 选择法:滤膜过滤影响微生物生长的主要环境因子:温度:三种温度类型的微生物最适生长温度致死温度致死时间O2:厌氧菌的氧毒害机制—— SOD学说水分:微生物最低 A ω值微生物最低 A ω值一般细菌一般酵母菌一般霉菌0.900.880.80嗜盐细菌干生性霉菌耐渗透压酵母0.750.650.63辐射:光、紫外线、电离辐射、微波与超声波化学药物:pH:微生物控制灭菌(sterilization):指利用某种方法杀死物体中包括芽孢在内的所有微生物的一种措施消毒(disinfection):利用某种方法杀死或灭活物质或物体中所有病原微生物的一种措施防腐(antisepsis):在某些化学物质或物理因子作用下,能防止或抑制微生物生长的一种措施化疗(chemotherapy):利用具有选择毒性的化学物质如磺胺、抗生素等对生物体内部被微生物感染的组织成病受细胞进行治疗,以杀死组织内的病原微生物或病变细胞,但对机体本身无毒害作用的治疗措施。
第五章(部分)菌种保藏常用的菌种保藏方法:退化:老化:复壮:退化的原因:防止退化的方法:复壮的方法:第六章生态微生物生态系统的特点:微环境:紧密围绕微生物细胞的环境;稳定性:主要类群与次要类群;多样性;适应性:通过改变群体结构以适应新的环境土壤中微生物土壤是微生物的良好生活环境土壤中微生物的数量:按种类递减细菌—放线菌—霉菌—酵母菌—藻类—原生动物若按生物量计算则各种微生物的生物量基本相当。
土壤微生物的代谢活动,可改变土壤的理化性质,进行物质转化,因此,土壤微生物是构成土壤肥力的重要因素。
➢根圈:也称根际,指生长中的根系直接影响的土壤范围,包括根系表面至几毫米的土壤区域,为植物根系有效吸收养分的范围,也是根系分泌作用旺盛的部位,因而是微生物和植物相互作用的界面。
➢根圈效应:根部分泌物使根圈成为微生物特殊的生态环境,其中的微生物群与根圈外土壤中微生物群落相比较,在数量、种类和活性上都有明显的不同,表现出一定的特异性。
水体中的微生物清水型水生微生物腐败型水生微生物水体自净过程(作用)水体接纳了一定量的有机污染物后,在物理的、化学的及生物等因素的综合作用后得到净化,水质恢复到污染前的水平和状态。
空气中的微生物食品中的微生物原生性微生物区系次生性微生物区系粮食——霉菌:曲霉、青霉、镰孢霉为主;真菌毒素:14种致癌,两种剧毒,黄曲霉毒素和单端孢烯族毒素T2 罐头食品上的主要腐败微生物:耐热厌氧性芽孢梭菌和芽孢杆菌(1) 酸性食品罐头:一般酸性pH3.7-4.5;高酸性<3.7(2) 低酸或中酸性食品罐头:>5胖听、平酸菌、TA菌生物体内外的正常菌群正常菌群菌群失调条件致病菌无菌动物悉生动物根际微生物:对植物的影响附生微生物:酸泡菜的乳酸杆菌等物质循环碳素循环甲烷的生成纤维素的分解:多种酶,重要的细菌:绿色木霉等淀粉的降解:几种不同的淀粉酶氮素循环同化作用:氨化作用:三种脱氨方式硝化作用:反硝化作用:条件,影响因素,应用生物固氮作用:类型,固氮微生物,固氮酶,影响因素微生物的相互关系:1、中性:2、偏利共栖:一群微生物得益,而另一群体不受影响。