房产税如何计算(举例说明)
- 格式:doc
- 大小:84.50 KB
- 文档页数:2
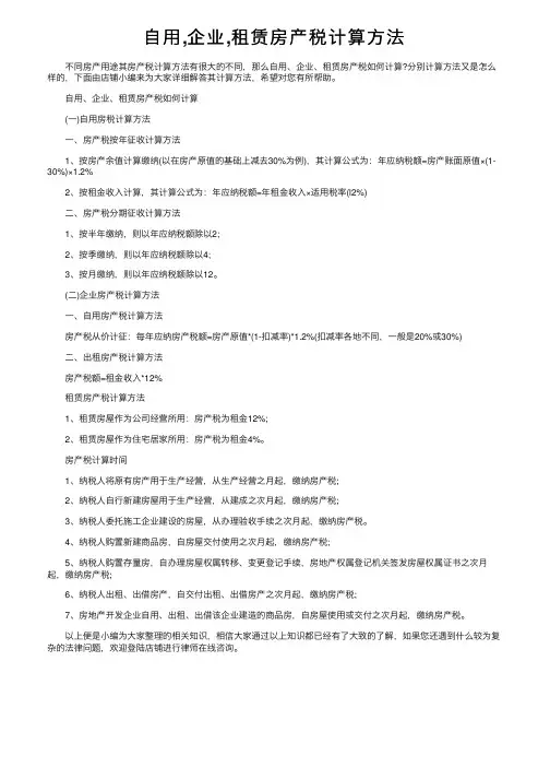
⾃⽤,企业,租赁房产税计算⽅法不同房产⽤途其房产税计算⽅法有很⼤的不同,那么⾃⽤、企业、租赁房产税如何计算?分别计算⽅法⼜是怎么样的,下⾯由店铺⼩编来为⼤家详细解答其计算⽅法,希望对您有所帮助。
⾃⽤、企业、租赁房产税如何计算(⼀)⾃⽤房税计算⽅法⼀、房产税按年征收计算⽅法1、按房产余值计算缴纳(以在房产原值的基础上减去30%为例),其计算公式为:年应纳税额=房产账⾯原值×(1-30%)×1.2%2、按租⾦收⼊计算,其计算公式为:年应纳税额=年租⾦收⼊×适⽤税率(l2%)⼆、房产税分期征收计算⽅法1、按半年缴纳,则以年应纳税额除以2;2、按季缴纳,则以年应纳税额除以4;3、按⽉缴纳,则以年应纳税额除以12。
(⼆)企业房产税计算⽅法⼀、⾃⽤房产税计算⽅法房产税从价计征:每年应纳房产税额=房产原值*(1-扣减率)*1.2%(扣减率各地不同,⼀般是20%或30%)⼆、出租房产税计算⽅法房产税额=租⾦收⼊*12%租赁房产税计算⽅法1、租赁房屋作为公司经营所⽤:房产税为租⾦12%;2、租赁房屋作为住宅居家所⽤:房产税为租⾦4%。
房产税计算时间1、纳税⼈将原有房产⽤于⽣产经营,从⽣产经营之⽉起,缴纳房产税;2、纳税⼈⾃⾏新建房屋⽤于⽣产经营,从建成之次⽉起,缴纳房产税;3、纳税⼈委托施⼯企业建设的房屋,从办理验收⼿续之次⽉起,缴纳房产税。
4、纳税⼈购置新建商品房,⾃房屋交付使⽤之次⽉起,缴纳房产税;5、纳税⼈购置存量房,⾃办理房屋权属转移、变更登记⼿续,房地产权属登记机关签发房屋权属证书之次⽉起,缴纳房产税;6、纳税⼈出租、出借房产,⾃交付出租、出借房产之次⽉起,缴纳房产税;7、房地产开发企业⾃⽤、出租、出借该企业建造的商品房,⾃房屋使⽤或交付之次⽉起,缴纳房产税。
以上便是⼩编为⼤家整理的相关知识,相信⼤家通过以上知识都已经有了⼤致的了解,如果您还遇到什么较为复杂的法律问题,欢迎登陆店铺进⾏律师在线咨询。
最新房产税计算方法如下:一、房产税的税率按照规定,房产税采用比例税率、从价计征。
实行从价计征的,税率为 1.2%;从租计征的税率为12%。
二、房产税的计税依据房产税的计税依据有两种:一是房产的计税余值,二是房产租金收入。
(一)房产的计税余值按税法规定,对于企业自用房产,应以房产的计税余值为计税依据。
所谓房产的计税余值,是指房产原值一次减除10%至30%的自然损耗等因素后的余额。
这里所说的房产原值,是指企业按照会计制度的规定,在“固定资产”账簿中记载的房屋的原价。
,凡是在企业“固定资产”账簿中记载有房屋原价的,均以房屋原价扣除一定比例后作为房产的计税余值。
按照规定,企业对房屋进行改建、扩建的,要相应增加房产的原值。
(二)租金收入按照规定,对于企业出租的房产,应以房产租金收入为房产税的计税依据。
房产租金收入是指企业出租房产所得到的报酬,包括货币收入和实物收入。
对于以劳务或其它形式作为报酬抵付房租收入的,应当根据当地同类房产的租金水平,确定一个标准租金,按规定计征房产税。
根据税法规定,房产税的计算方法有以下两种:(一)按房产原值一次减除30%后的余值计算。
其计算公式为:年应纳税额=房产账面原值×(1-30%)×1.2%(二)按租金收入计算,其计算公式为:年应纳税额=年租金收入×适用税率(l2%)以上方法是按年计征的,如分期缴纳,比如按半年缴纳,则以年应纳税额除以2;按季缴纳,则以年应纳税额除以4;按月缴纳,则以年应纳税额除以12。
四、房产税的会计处理方法施工企业房产税应纳税款,通过“应交税金——应交房产税”科目进行核算。
该科目贷方反映企业应交纳的房产税,借方反映企业实际已经缴纳的房产税,余额在贷方反映企业应缴而未缴的房产税。
月份终了,企业计算出按规定应缴纳的房产税税额,作如下会计分录:借:管理费用贷:应交税金——应交房产税企业按照规定的纳税期限缴纳房产税时,应作如下会计分录:借:应交税金——应交房产税贷:银行存款。
房产税税率有哪些?怎么计算房产税?⽬前,我国房产税以房产的计税价值或租⾦收⼊为计税依据。
以房产原值为计税依据的应纳税额=房产原值×(1-10%或30%)×税率(1、2%),以房产租⾦收⼊为计税依据的应纳税额=房产租⾦收⼊×税率(12%。
⼀、的概念。
房产税是以房屋为征税对象,按房价或出租租⾦收⼊征收的⼀种税。
⼆、房产税征税范围。
房产税的征收范围称房产税“课税范围”,具体指开征房产税的地区。
房产税暂⾏条例规定,房产税在城市、县城、建制镇和⼯矿区征收。
城市、县城、建制镇、⼯矿区的具体征税范围,由各省、⾃治区、直辖市⼈民政府确定。
三、有哪些以及税率的计算。
根据《中华⼈民共和国房产税暂⾏条例》第三条的规定:“房产税依照房产原值⼀次减除10%⾄30%后的余值计算缴纳。
具体减除幅度,由省、⾃治区、直辖市⼈民政府规定。
没有房产原值作为依据的,由房产所在地税务机关参考同类房产核定。
房产出租的,以房产租⾦收⼊为房产税的计税依据。
”标准从价或从租两种情况:(1)从价计征的,其计税依据为房产原值⼀次减去10%-30%后的余值;(2)从租计征的(即房产出租的),以房产租⾦收⼊为计税依据。
从价计征10%-30%的具体减除幅度由省、⾃治区、直辖市⼈民政府确定。
如省规定具体减除幅度为30%。
房产税税率采⽤⽐例税率。
按照房产余值计征的,年税率为1.2%;按房产租⾦收⼊计征的,年税率为12%。
房产税应纳税额的计算分为以下两种情况,其计算公式为:(1)以房产原值为计税依据的应纳税额=房产原值×(1-10%或30%)×税率(1.2%)(2)以房产租⾦收⼊为计税依据的应纳税额=房产租⾦收⼊×税率(12%)四、房产税纳税⼈。
负有缴纳房产税义务的单位与个⼈。
房产税由产权所有⼈缴纳。
产权属于全民所有的,由单位缴纳。
产权出典的,由承典⼈缴纳。
产权所有⼈、承典⼈不在房产所在地的,或者产权未确定及租典纠纷未解决的,由房产代管⼈或使⽤⼈缴纳。
房产税的计算⽅法有哪⼏种《深化财税体制改⾰总体⽅案》获批。
8⽉底,修订⼗年之久的新预算法获通过,将于2015年起正式实施,也使得财税体制改⾰重要任务之⼀的预算管理体制改⾰迈出实质性步伐。
其中尤为突出的是,地⽅政府性债务管理⽅⾯取得明显突破。
下⾯店铺⼩编来为你解答,希望对你有所帮助。
下⾯介绍房产税的两种计算⽅法。
⼀、从价计征的房产税,是以房产余值为计税依据。
房产税依据房产原值⼀次减除10%~30%后的余值计算缴税。
⼆、房产税采⽤⽐例税率,依照房产余值从价计征的,税率为1.2%。
从租计征房产税。
1、从租计征的房产税,是以房屋出租取得的租⾦收⼊为计税依据。
2、房产税采⽤⽐例税率,依照房产租⾦收⼊计征的,税率为12%。
3、对个⼈按照市场价格出租的居民住房,⽤于居住的,暂减按4%的税率征收房产税。
⼆⼿房产税的计算⽅法、出租房产税计算⽅法、住房房产税计算⽅法例⼦:⼩赵有⼀幢私⼈房产原本价值为750000元,已知房产税税率为1.2%,当地规定的房产税扣除⽐例为30%,该房产年度应缴纳的房产税税额为元?解析:从价计征的房产税以房产余值作为计税依据,最终应纳房产税=750000×(1-30%)×1.2%=6300元居民房产税、农村房产税、⼟地使⽤税计算例⼦:⼩肖⾃有⼀处平房,共16间,其中⽤于个⼈开餐馆的7间,房屋原值为20万。
2008年1⽉1⽇,王某将4间出典给李某,取得出典价款收⼊12万元,将剩余的5间出租给某公司,每⽉收取租⾦1万元。
已知该地区规定按照房产原值⼀次扣除20%后的余值计税,则王某2008年应纳房产税额为元?解析:1、开餐馆的房产应纳房产税=20×(1-20%)×1.2%=0.192(万元);2、房屋产权出典的,承典⼈为纳税⼈,王某作为出典⼈⽆需缴纳房产税;3、出租房屋应纳房产税=1×12×12%=1.44(万元);4、三项合计,应纳房产税=0.192+1.44=1.632(万元);以上就是关于这⽅⾯的法律知识,希望能对您有所帮助。
个人出租房房产税如何计算
一、出租房产税的概念
二、出租房产税的计算
(一)出租房产税计算步骤
1.选择合适的征税方式
《房税法》对拥有者拥有的各种住宅征收一种收入税,除了依据所在
地的行政机关规定的征税方式外,还有三种可选的征税方式,即按月征收、按季度征收以及按年度征收,拥有者可根据实际情况选择最合适的支付方式。
2.计算应缴纳的出租房产税
(1)按月征收:出租房产税=该月的出租收入×所在地政府规定的比例;
(2)按季度征收:出租房产税=三个月的出租收入总和×所在地政府
规定的比例;
(3)按年度征收:出租房产税=一年内的出租收入总和×所在地政府
规定的比例。
3.向税务机关缴纳税款
根据《房税法》的规定,拥有者应当按照所在地政府规定的时间和地点,向当地税务机关缴纳应纳的出租房产税款。
(二)出租房产税计算范例
拿贵州省小兵村的张先生为例,他在小兵村的一处乡村住宅出租给了租客。
房产税2023征收标准及算法
房产税是一种针对房地产所有者征收的税费,用于调节房地产市场和增加财政收入。
房产税的征收标准和算法可能因国家和地区而异,以下是一种可能的情况:
1. 征收标准:房产税的征收标准通常基于房地产的市值或租金收入。
具体标准可能根据房屋类型、用途、地理位置等因素而有所不同。
2. 算法:房产税的算法通常是根据房屋的市值或租金收入计算得出的。
具体算法可能包括以下步骤:
a. 确定房屋市值:根据市场价格、评估报告或其他方法确定房屋的市值。
b. 确定税率:根据政府制定的税率表,确定适用于该房屋的税率。
c. 计算税费:将房屋市值乘以适用的税率,得出应缴纳的房产税费用。
需要注意的是,以上只是一种可能的情况,具体的房产税征收标准和算法可能因国家和地区而异。
如果您想了解特定地区的房产税征收情况,建议咨询当地税务部门或相关法规。
最新房产交易税计算方法近年来,随着我国城市化进程的推进和人民生活水平的提高,房地产市场持续繁荣发展。
在购买或销售房产时,除了要关注房屋的质量和价值,还需要了解相应的房产交易税,这对于购房者和卖房者都是非常重要的。
本文将介绍最新的房产交易税计算方法。
首先,购买方在购买房屋时需要缴纳增值税。
根据国家税务总局发布的《个人所得税法实施条例修正案》规定,购买方购买的非普通住宅(即第二套及以上的住宅)需要缴纳5%的增值税。
而购买普通住宅的购买方,如果自购房至满两年后再次出售,可以免征增值税;如果在两年内出售,需要缴纳1%的增值税。
其次,购买方还需要缴纳契税。
根据《契税法》规定,购买方在购买房产时需要缴纳交易额的1%作为契税。
需要注意的是,如果购买方购买的是与其工作、学习或者就业等直接相关的住房,可以减按交易额的0.5%缴纳契税。
再次,购买方还需要缴纳个人所得税。
根据《个人所得税法》规定,购房者在出售房产时,如果房产的售价高于购买时的成本,需要缴纳差价的20%作为个人所得税。
这种情况下,购房者可以选择在出售后的5年内每年递减计税,如出售后第一年计算50%的差价作为个人所得税,第二年计算30%,第三年计算20%,第四年计算10%,第五年及以后不再计算个人所得税。
最后,房产税是针对房产持有者征收的一种税费。
根据《房产税法》规定,房产所有者需要按照其房产的评估价值缴纳房产税。
具体的计算方法是,房屋评估价值乘以适用的税率。
目前,我国房产税税率分为多个档次,最低为0.5%,最高不超过3%。
除了以上所述的主要房产交易税外,还需要注意一些其他要素。
例如,购买方需要支付的国土资源税以及卖方需要支付的土地增值税等。
这些税费的具体计算方法和税率由地方政府根据相关法律法规进行制定。
总之,随着我国房地产市场的不断发展,房产交易税作为其中一环也越来越受到重视。
购房者和卖房者在进行房产交易时,需要了解最新的房产交易税计算方法,以避免不必要的麻烦和损失。
房产税计算方法?房产税如何计算?房产税是什么?搜淘带你了解一下。
一、房产税计算方法?房产税如何计算?1、从价计征房产税依照房产原值一次减除10%~30%后的余值计算缴纳。
扣除比例由省、自治区、直辖市人民政府在税法规定的减除幅度内自行确定。
这样规定,既有利于各地区根据本地情况,因地制宜地确定计税余值,又有利于平衡各地税收负担,简化计算手续,提高征管效率。
房产原值:应包括与房屋不可分割的各种附属设备或一般不单独计算价值的配套设施。
主要有:暖气,卫生,通风等,纳税人对原有房屋进行改建、扩建的,要相应增加房屋的原值。
从价计征是按房产的原值减除一定比例后的余值计征,其公式为:应纳税额=应税房产原值×(1-扣除比例)×年税率1.2%2、从租计征按照房产租金收入计征的,称为从租计征,房产出租的,以房产租金收入为房产税的计税依据。
从租计征是按房产的租金收入计征,其公式为:应纳税额=租金收入×12%没有从价计征的换算问题纳税义务发生时间:将原有房产用于生产经营,从生产经营之月起,缴纳房产税。
其余均从次月起缴纳。
个人出租住房的租金收入计征,其公式为:应纳税额=房产租金收入×4%注意:(1)房产出租的,以房产租金收入为房产税的计税依据。
对投资联营的房产,在计征房产税时应予以区别对待。
共担风险的,按房产余值作为计税依据,计征房产税;对收取固定收入,应由出租方按租金收入计缴房产税。
(2)对融资租赁房屋的情况,在计征房产税时应以房产余值计算征收,租赁期内房产税的纳税人,由当地税务机关根据实际情况确定。
(3)新建房屋交付使用时,如中央空调设备已计算在房产原值之中,则房产原值应包括中央空调设备;旧房安装空调设备,一般都作单项固定资产入账,不应计入房产原值。
1、按房产余值计征的,年税率为1.2%2、按房产出租的租金收入计征的,税率为12%。
从2001年1月1日起,对个人按市场价格出租的居民住房,用于居住的,可暂减按4%的税率征收房产税小结:房产税的计算方法是根据房屋的用途以及房屋原值计算的,根据上面的房产税计算方法,你计算出自己房屋要交多少房产税了吗?有消息说,房产税是每年交,直到房产税政策取消。
个人房产税怎么征收计算方式是什么个人房产税的征税对象是房产。
征收范围城市、县城、建制镇、工矿区,不包括农村的房屋。
从价计征是按房产的原值减除一定比例后的余值计征,其公式为:应纳税额=应税房产原值×(1-扣除比例)×年税率1.2%。
房产税是以房屋为征税对象的一类税种。
在实践中,个人也是需要缴纳相关房产税的。
那么,有哪些个人需要缴纳房产税?房产税的征税对象有哪些?个人缴纳房产税怎么计算?房产税是以房屋为征税对象,按房屋的计税余值或租金收入为计税依据,向产权所有人征收的一种财产税。
房产税属于财产税中的个别财产税,其征税对象只是房屋。
征收范围限于城镇的经营性房屋。
区别房屋的经营使用方式规定征税办法,对于自用的按房产计税余值征收,对于出租房屋按租金收入征税。
个人房产税如何征收有以下几点:一.个人房产税如何征收——征收对象个人房产税的征税对象是房产。
所谓房产,是指有屋面和围护结构,能够遮风避雨,可供人们在其中生产、学习、工作、娱乐、居住或储藏物资的场所。
但独立于房屋的建筑物如围墙、暖房、水塔、烟囱、室外游泳池等不属于房产。
但室内游泳池属于房产。
二.个人房产税如何征收——征收范围城市、县城、建制镇、工矿区,不包括农村的房屋。
三.个人房产税如何征收——如何计算1.从价计征的计算从价计征是按房产的原值减除一定比例后的余值计征,其公式为:应纳税额=应税房产原值×(1-扣除比例)×年税率1.2%。
2.从租计征从租计征是按房产的租金收入计征,其公式为:应纳税额=租金收入×12%没有从价计征的换算问题纳税义务发生时间:将原有房产用于生产经营,从生产经营之月起,缴纳个人房产税。
其余均从次月起缴纳。
四.个人房产税如何征收——征收税率1.按房产余值计征的,年税率为1.2%;2.按房产出租的租金收入计征的,税率为12%。
但对个人按市场价格出租的居民住房,用于居住的,可暂减按4%的税率征收个人房产税。
【tips】本文由梁志飞老师精心收编整理,同学们学习财税会计定要踏踏实实把基本功练好!财税实务房产税计算案例及从租计算提醒点一、应纳税额的计算(一)地上建筑物从价计征:年应纳税额=应税房产原值×(1-扣除比例)×1.2%特别提醒:年税率1.2%,不属于完整年度从价,则应纳税额=应税房产原值×(1-扣除比例)×1.2%÷12×月份从租计征:年应纳税额=租金收入×12%(个人出租住房为4%)应缴房产税=400×(1-30%)×1.2%÷12×3+300×(1-30%)×1.2%÷12×9+10×12%=3.93(万元)(二)独立地下建筑物房产税应纳税额的计算1.工业用途房产,以房屋原价的50%-60%作为应税房产原值。
应纳房产税=应税房产原值×(1-原值减除比例)×1.2%。
2.商业和其他用途房产,以房屋原价的70%-80%作为应税房产原值。
应纳房产税=应税房产原值×(1-原值减除比例)×1.2%。
3.出租的地下建筑,按照出租地上房屋建筑的有关规定计算征收房产税。
【例】某房屋租赁企业,房产原值共1800万元,2017年4月1日将原值为1000万元的临街房出租给某连锁商店,月租金6万元。
5月1日将另外的原值100万元的房屋出租给个人用于经营,月租金0.6万元。
当地政府规定允许按房产原值减除20%后的余值计税。
则:1.从价计征房产税=(1800-1000-100)×(1-20%)×1.2%。
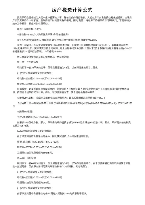
房产税费计算公式买房⼦现在已经成为⼈们⼀⽣中重要的⼤事,随着房价的⽇益增长,⼈们对房产交易税费也越来越谨慎。
由于房产涉及⽆数的个⼈和家庭,且取得房产时的情况各不相同,因此“购置、持有房产的相关成本”很难核定。
下⾯店铺⼩编来为你解答,希望对你有所帮助。
卖⽅:①印花税--0.05%②营业税--5.5%(个⼈购买住房不满2年的普通住房)③个⼈所得税(转让收⼊-房屋原值-转让住房过程中缴纳的税⾦-合理费⽤)×20%买⽅:①契税--1.5%(普通住宅享受1.5%的优惠税率,即住宅⼩区建筑容积率在1.0(含)以上、单套建筑⾯积在140(含)平⽅⽶以下、实际成交价低于同级别⼟地上住房平均交易价格1.2倍以下这3个条件的住房为普通住房)--3%(⾮普通住宅按3%税率征收契税),②印花税--0.05%为让⼤家更清楚所需交纳的税费情况,特举例说明:第⼀类:⼆⼿商品房甲购买了⼀套70平⽶的房⼦,假设房屋原值为48万,以65万元出售给⼄。
那么(⼀)甲转让房屋需要交纳的税费为:印花税=成交额×0.05%=65万×0.05%=325元营业税=成交额×5.5%=65万×5.5%=35750元根据规定:如果不能提供房屋原值的,将按纳税⼈住房转让收⼊的1%核定应纳个⼈所得税额;能提供完整资料的,按应缴个税额的20%计算。
那么,就该套房屋⽽⾔,其个税将会有两种算法:①按照20%征税:(商品房及其他住房合理费⽤为:最⾼扣除限额为房屋原值的10%。
)个税=(转让收⼊-房屋原值-转让住房过程中缴纳的税⾦-合理费⽤)×20%=(65-48-3.575-0.0325-4.8)×20%万=17185元②按照1%征税:个税=住房转让收⼊×1%=65万×1%=6500元如果按20%征收个税,那么,甲所需交纳的税费总额为53260元;如果按1%征收个税,那么,甲所需交纳的税费总额为42575元。
房产税如何计算房产税如何计算房产税计算公式、最新房产税计算方法、企业房产税计算方法1.从价计征房产税。
1)、从价计征的房产税,是以房产余值为计税依据。
房产税依据房产原值一次减除10%~30%后的余值计算缴纳。
2)、房产税采用比例税率,依照房产余值从价计征的,税率为1.2%。
2.从租计征房产税。
1)、从租计征的房产税,是以房屋出租取得的租金收入为计税依据。
2)、房产税采用比例税率,依照房产租金收入计征的,税率为12%。
3)、对个人按照市场价格出租的居民住房,用于居住的,暂减按4%的税率征收房产税。
二手房产税的计算方法、出租房产税计算方法、住房房产税计算方法1.例子:某企业一幢房产原值600000元,已知房产税税率为1.2%,当地规定的房产税扣除比例为30%,该房产年度应缴纳的房产税税额为( )元?2.解析:从价计征的房产税以房产余值作为计税依据,应纳房产税=600000×(1-30%)×1.2%=5040(元)。
居民房产税、农村房产税、土地使用税计算1.例子:王某自有一处平房,共16间,其中用于个人开餐馆的7间(房屋原值为20万元)。
2008年1月1日,王某将4间出典给李某,取得出典价款收入12万元,将剩余的5间出租给某公司,每月收取租金1万元。
已知该地区规定按照房产原值一次扣除20%后的余值计税,则王某2008年应纳房产税额为( )元?2.解析:1)开餐馆的房产应纳房产税=20×(1-20%)×1.2%=0.192(万元);2)房屋产权出典的,承典人为纳税人,王某作为出典人无需缴纳房产税;3)出租房屋应纳房产税=1×12×12%=1.44(万元);4)三项合计,应纳房产税=0.192+1.44=1.632(万元)。
上海房产税计算方法、房产税纳税义务人1.房产产权属国家所有的,由经营管理单位纳税。
2.房产产权属集体和个人所有的,由集体单位和个人纳税。
房产税如何计算缴纳房产税征收细则导读:本文介绍在房屋买房,税费计算的一些知识事项,如果觉得很不错,欢迎点评和分享。
开征房产税如今是近五年来大家普遍比较关注的热门话题。
尽管来讲房产税征收问题现在饱受着争议,但是不论是从完善税制的角度,或者是稳定房价角度,房产税的开征都是势在必行。
房产税是如何计算缴纳呢,知道吗?房产税是如何征收的细则?下面小编为大家整理了关于2016新房产税的知识,希望我能够帮助到大家可以更全面的了解房产税。
房产税如何计算缴纳一、计算方式:1、从价计征从价计征是按房产的原值减除一定比例后的余值计征,其公式为:应纳税额=应税房产原值×(1-扣除比例)×年税率1.2%2、从租计征从租计征是按房产的租金收入计征,其公式为:应纳税额=租金收入×12%没有从价计征的换算问题纳税义务发生时间:将原有房产用于生产经营,从生产经营之月起,缴纳房产税。
其余均从次月起缴纳。
个人出租住房的租金收入计征,其公式为:应纳税额=房产租金收入×4%二、计税依据:1、从价计征按照房产余值征税的,称为从价计征房产税依照房产原值一次减除10%~30%后的余值计算缴纳。
扣除比例由省、自治区、直辖市人民政府在税法规定的减除幅度内自行确定。
这样规定,既有利于各地区根据本地情况,因地制宜地确定计税余值,又有利于平衡各地税收负担,简化计算手续,提高征管效率。
房产原值:应包括与房屋不可分割的各种附属设备或一般不单独计算价值的配套设施。
主要有:暖气,卫生,通风等,纳税人对原有房屋进行改建、扩建的,要相应增加房屋的原值。
2、从租计征按照房产租金收入计征的,称为从租计征,房产出租的,以房产租金收入为房产税的计税依据。
3、注意事项(1)房产出租的,以房产租金收入为房产税的计税依据。
对联营的房产,在计征房产税时应予以区别对待。
共担风险的,按房产余值作为计税依据,计征房产税;对收取固定收入,应由出租方按租金收入计缴房产税。
个人出租住房房产税计税依据不含增值税如何计算例题第一步:确定房产纳税依据
房产纳税依据一般是根据建筑物的建筑面积来确定的。
建筑面积指的是房屋在水平投影上各个部分的面积之和。
一般而言,房产纳税依据是按照每平方米确定的税额来计算的。
第二步:确定房产的税额
根据所在地的地方税务机关制定的税率表,可以确定每个税率等级适用的税额。
税额一般是每年按照相应税率乘以建筑面积计算的。
通常,税率会根据建筑物的类型和所在地的不同而有所区别,可以向当地税务机关查询具体的税率。
第三步:计算个人出租住房的房产税
举个例子,假设人拥有一套建筑面积为100平方米的住房,所在地制定的每平方米房产税税率为10元/㎡,那么他需要缴纳的房产税为100平方米×10元/㎡=1000元。
需要注意的是,房产税通常按照一定的时间周期进行缴纳,一般为每年一次。
纳税人需要在规定的时间内向当地税务机关缴纳相应的房产税。
2024房产税收新政策房产税到底是如何计算呢2024年房产税新政策的实施,引起了广大房产业主的关注和关注。
房产税是指国家对个人、家庭或组织所有的房地产征收的一种税收。
房产税的计算方法是根据房屋的评估价值和相关税率来确定的。
首先要了解的是房屋的评估价值,也就是房产的价值。
房屋评估价值是根据市场价格,通过房产评估机构评估得出的。
评估价值的确定主要考虑了房屋的位置、使用年限、建筑面积、房屋的户型布局、建筑材料、装修情况等因素。
在评估房屋价值之后,需要确定税率。
根据不同城市和不同地区的政策,税率通常是一个固定的百分比。
而且,不同类型的房产也可能有不同的税率,例如自住房的税率相对较低,非自住房(例如出租房)的税率相对较高。
计算房产税的公式是:房产税=评估价值×税率。
例如,如果一些房屋的评估价值为100万元,税率为0.5%,那么房产税就是100万×0.5%=5000元。
需要注意的是,房产税的计算并不仅仅局限于评估价值和税率,还会考虑到一些其他的因素。
例如,一些地方可能会有免征房产税的政策,如在一些特定的地区建立了新的科技园区,对于在园区内的房产可能会免征房产税。
同时,在一些有房子的城市居民在购买首套住房时,也可以享受降低或免除房产税的优惠。
此外,还有一些房产税的特殊情况和特殊处理。
例如,对于二手房交易,可能会涉及到买方和卖方之间的房产税问题。
如果买方购买二手房时,卖方已经缴纳了这个年度的房产税,那么买方就需要将这部分的房产税费用从房屋交易价格中扣除。
而在一些情况下,房产税还可以作为个人所得税的抵扣项目。
总之,房产税的计算方法是通过房屋的评估价值和相关税率来确定的。
了解了房屋的评估价值和税率,并使用相关公式进行计算,就可以得出准确的房产税金额。
个人房屋出租房产税如何计算
一、房产税的概念
房产税是指房地产税,是一种国家、地方政府规定的税收,主要是针对房地产所有者收取的一种特殊的所得税。
它是由政府在房地产市场中占有主导地位的一种直接性税收形式,包括土地使用税和房产税。
二、房产税的目的
1、促进房地产市场平稳健康发展。
政府加大房地产税力度,一方面可以有效打击房地产价格过度抬升,防止资金抢热点,保持市场健康有序发展;另一方面,可以形成正确的市场机制,以更有效的方式促进投资者的房地产发展,保持房地产市场的稳定及公平性。
2、稳定收入,保障经济社会发展。
政府通过房产税向地方政府收入的稳定性,有助于保障经济社会发展,可以支持政府加大对基础设施和其他公共事物的投入,更好地保障群众的利益。
三、个人出租房产税的纳税责任
1、纳税对象:根据房产税法规定,拥有房屋的单位和个人是纳税的主体,无论以何种方式取得房屋,都必须缴纳房产税。
2、税种和征收范围:根据房产税法规定,房屋税的税种包括土地使用税和房产税,征收范围包括住宅房、公寓房和单位房屋等建筑物。
3、征税对象:根据房产税法规定。
房产税如何计算征收我国已经开始实施了房产税的征收⼯作,但是不是所有的城市都已经开始这个政策了,只是有少部分在施⾏,那么这个房产税在进⾏征收的时候是如何计算的?下⾯,店铺⼩编整理了相关的内容,希望对您有帮助。
房产税如何计算征收计算⽅法从价计征从价计征是按房产的原值减除⼀定⽐例后的余值计征,其公式为:应纳税额=应税房产原值×(1-扣除⽐例)×年税率1.2%从租计征从租计征是按房产的租⾦收⼊计征,其公式为:应纳税额=租⾦收⼊×12%没有从价计征的换算问题纳税义务发⽣时间:将原有房产⽤于⽣产经营,从⽣产经营之⽉起,缴纳房产税。
其余均从次⽉起缴纳。
个⼈出租住房的租⾦收⼊计征,其公式为:应纳税额=房产租⾦收⼊×4%纳税时间1.纳税⼈将原有房产⽤于⽣产经营,从⽣产经营之⽉起,缴纳房产税;2.纳税⼈⾃⾏新建房屋⽤于⽣产经营,从建成之次⽉起,缴纳房产税;3.纳税⼈委托施⼯企业建设的房屋,从办理验收⼿续之次⽉起,缴纳房产税。
4、纳税⼈购置新建商品房,⾃房屋交付使⽤之次⽉起,缴纳房产税;5.纳税⼈购置存量房,⾃办理房屋权属转移、变更登记⼿续,房地产权属登记机关签发房屋权属证书之次⽉起,缴纳房产税;6.纳税⼈出租、出借房产,⾃交付出租、出借房产之次⽉起,缴纳房产税;7.房地产开发企业⾃⽤、出租、出借该企业建造的商品房,⾃房屋使⽤或交付之次⽉起,缴纳房产税。
缴费途径1、纳税⼈可以到住房所在区县的房地产交易中⼼税务窗⼝申报缴纳个⼈住房房产税。
税务机关将开设个⼈住房房产税申报纳税绿⾊通道,专窗受理纳税⼈申报缴纳税款。
纳税⼈⽤带有银-联标志的银⾏卡通过pos机当场缴纳税款并取得《通⽤缴款书》;2、第⼀个是办税服务厅。
纳税⼈可以到住房所在区县税务局办税服务厅的申报纳税专窗,⽤带有银-联标志的银⾏卡通过pos机当场缴税;3、第⼆个是银⾏。
纳税⼈也可到就近的上海银⾏、上海农村商业银⾏、中国邮政储蓄银⾏(⾃营)在本市办理个⼈业务的营业⽹点使⽤银⾏卡或现⾦缴税;以上便是⼩编为⼤家整理的相关知识,相信⼤家通过以上知识都已经有了⼤致的了解,如果您还遇到什么较为复杂的法律问题,欢迎登陆店铺进⾏律师在线咨询。
5.方茴说:“那时候我们不说爱,爱是多么遥远、多么沉重的字眼啊。
我们只说喜欢,就算喜欢也是偷偷摸摸的。
”
6.方茴说:“我觉得之所以说相见不如怀念,是因为相见只能让人在现实面前无奈地哀悼伤痛,而怀念却可以把已经注定的谎言变成童话。
”
7.在村头有一截巨大的雷击木,直径十几米,此时主干上唯一的柳条已经在朝霞中掩去了莹光,变得普普通通了。
8.这些孩子都很活泼与好动,即便吃饭时也都不太老实,不少人抱着陶碗从自家出来,凑到了一起。
9.石村周围草木丰茂,猛兽众多,可守着大山,村人的食物相对来说却算不上丰盛,只是一些粗麦饼、野果以及孩子们碗中少量的肉食。
房产税如何计算
房产税如何计算
房产税计算公式、最新房产税计算方法、企业房产税计算方法
1.从价计征房产税。
1)、从价计征的房产税,是以房产余值为计税依据。
房产税依据房产原值一次减除10%~30%后的余值计算缴纳。
2)、房产税采用比例税率,依照房产余值从价计征的,税率为1.2%。
2.从租计征房产税。
1)、从租计征的房产税,是以房屋出租取得的租金收入为计税依据。
2)、房产税采用比例税率,依照房产租金收入计征的,税率为12%。
3)、对个人按照市场价格出租的居民住房,用于居住的,暂减按4%的税率征收房产税。
二手房产税的计算方法、出租房产税计算方法、住房房产税计算方法
1.例子:某企业一幢房产原值600000元,已知房产税税率为1.2%,当地规定的房产
税扣除比例为30%,该房产年度应缴纳的房产税税额为( )元?
2.解析:从价计征的房产税以房产余值作为计税依据,应纳房产税=600000×(1-30%)
×1.2%=5040(元)。
居民房产税、农村房产税、土地使用税计算
1.例子:王某自有一处平房,共16间,其中用于个人开餐馆的7间(房屋原值为20
万元)。
2008年1月1日,王某将4间出典给李某,取得出典价款收入12万元,将剩余的5间出租给某公司,每月收取租金1万元。
已知该地区规定按照房产原值一次扣除20%后的余值计税,则王某2008年应纳房产税额为( )元?
2.解析:
1)开餐馆的房产应纳房产税=20×(1-20%)×1.2%=0.192(万元);
2)房屋产权出典的,承典人为纳税人,王某作为出典人无需缴纳房产税;
3)出租房屋应纳房产税=1×12×12%=1.44(万元);
4)三项合计,应纳房产税=0.192+1.44=1.632(万元)。
上海房产税计算方法、房产税纳税义务人
1.房产产权属国家所有的,由经营管理单位纳税。
1.“噢,居然有土龙肉,给我一块!”
2.老人们都笑了,自巨石上起身。
而那些身材健壮如虎的成年人则是一阵笑骂,数落着自己的孩子,拎着骨棒与阔剑也快步向自家中走去。
5.方茴说:“那时候我们不说爱,爱是多么遥远、多么沉重的字眼啊。
我们只说喜欢,就算喜欢也是偷偷摸摸的。
”
6.方茴说:“我觉得之所以说相见不如怀念,是因为相见只能让人在现实面前无奈地哀悼伤痛,而怀念却可以把已经注定的谎言变成童话。
”
7.在村头有一截巨大的雷击木,直径十几米,此时主干上唯一的柳条已经在朝霞中掩去了莹光,变得普普通通了。
8.这些孩子都很活泼与好动,即便吃饭时也都不太老实,不少人抱着陶碗从自家出来,凑到了一起。
9.石村周围草木丰茂,猛兽众多,可守着大山,村人的食物相对来说却算不上丰盛,只是一些粗麦饼、野果以及孩子们碗中少量的肉食。
2.房产产权属集体和个人所有的,由集体单位和个人纳税。
3.房产产权出典的,由承典人纳税。
4.房产产权所有人、承典人不在房屋所在地的,由房产代管人或者使用人纳税。
5.房产产权未确定及租典纠纷未解决的,亦由房产代管人或者使用人纳税。
6.无租使用其他房产的问题。
7.纳税单位和个人无租使用房产管理部门、免税单位及纳税单位的房产,应由使用人
代为缴纳房产税。
8.外商投资企业和外国企业、外籍个人、海外华侨、港澳台同胞所拥有的房产部征收
房产税。
1.“噢,居然有土龙肉,给我一块!”
2.老人们都笑了,自巨石上起身。
而那些身材健壮如虎的成年人则是一阵笑骂,数落着自己的孩子,拎着骨棒与阔剑也快步向自家中走去。