个人所得税减免税优惠政策汇总
- 格式:docx
- 大小:15.86 KB
- 文档页数:5
重磅!个人所得税新政策,2024全面实施
个人所得税现在有个人经营所得税、个人劳务报酬所得税以及个人薪金所得税区分,每种不同的税种缴纳的税率是不一样的。
其实,目前对于个人所得税上,也出现了相关的通知公告,这些信息都要了解到。
1.境内上市公司(指上海证券交易所、深圳证券交易所、北京证券交易所上市交易的股份公司)授予个人的股票期权、限制性股票、股权奖励。
向主管税务机关备案,个人可自取得股权奖励之日起,在不超过36个月的期限内,缴纳个人所得税。
纳税人在此期间内离职的,应在离职前缴清全部税款!从2024年1月1日到2027年12月31日执行!
2.自2023年1月1日起执行至2027年12月31日,对前海工作的香港居民,其个税包括综合所得、经营所得以及地方政府认定的人才补贴性所得,超过香港税负的部分予以免征。
从上述的个税相关政策来看,其实,针对性很强,并不适用于多数的个人。
那么,目前,在个人所得税上,我们现在一些优惠政策还是不适合多数。
目前,在关于个税上的优惠,其实,我们可以了解到现在很多的都是选择设立个体工商户,申请享受核定征收政策来减轻自身的税负压力!
当然,目前,政策主要就是个税可以申请享受到核定0%—1%的税率优惠,增值税就是按照减免政策,120万以下免征。
120万以上按照1%的税率征收,综合下来,个体工商户缴纳的税率就是在2%左右!申请享受这个优惠,要保证业务真实,保证三流一致或是四流一致,
合理合法的申请享受!
当然,现在还有很多的补贴和补助其实也是不属于征税项目的。
比如什么福利费、救助金、抚恤金、工伤保险待遇免税、生育津贴等,都是免税的!
申明:文章来源转载自工一種一浩《税穗》了解详情可移步。
第1篇一、引言个人所得税是国家对个人所得征收的一种税收,是调节个人收入分配、实现社会公平的重要手段。
为了更好地体现税收的公平性和合理性,我国个人所得税法中规定了多种减免税政策,以减轻纳税人的税收负担。
本文将详细阐述个人所得税中的减免规定,包括减免税项目、减免税条件、减免税额度等内容。
二、个人所得税减免税项目1. 专项附加扣除专项附加扣除是指个人在计算应纳税所得额时,可以在税前扣除一定金额的支出。
根据《个人所得税法》的规定,以下支出可以享受专项附加扣除:(1)子女教育支出:每个子女每月1000元,每年12000元。
(2)继续教育支出:在学历教育期间,每月400元,每年4800元;在职业资格继续教育期间,每月800元,每年9600元。
(3)大病医疗支出:在一个纳税年度内,个人负担超过1.5万元的部分,在8万元限额内据实扣除。
(4)住房贷款利息支出:每月1000元,每年12000元。
(5)住房租金支出:直辖市、省会城市、计划单列市每月1500元,其他城市每月1100元。
(6)赡养老人支出:每月2000元,每年24000元。
2. 专项扣除专项扣除是指个人在计算应纳税所得额时,可以在税前扣除一定金额的支出。
根据《个人所得税法》的规定,以下支出可以享受专项扣除:(1)基本养老保险费、基本医疗保险费、失业保险费、工伤保险费、生育保险费等社会保险费。
(2)住房公积金。
3. 扣除费用扣除费用是指个人在计算应纳税所得额时,可以在税前扣除一定金额的费用。
根据《个人所得税法》的规定,以下费用可以享受扣除:(1)基本减除费用:每月5000元。
(2)子女教育、继续教育、大病医疗、住房贷款利息、住房租金、赡养老人等专项附加扣除。
4. 减免税项目(1)稿酬所得:稿酬所得的减除费用为稿酬所得的20%。
(2)特许权使用费所得:特许权使用费所得的减除费用为特许权使用费所得的20%。
(3)财产租赁所得:财产租赁所得的减除费用为财产租赁所得的20%。
个人所得税减免政策(注意:会计证学员只掌握粉红字体部分)一、劳务报酬所得与工资薪金所得的区别工资、薪金所得是属于非独立个人劳务活动,即在机关、团体、学校、部队、企事业单位及其他组织中任职、受雇而得到的报酬;劳务报酬所得则是个人独立从事各种技艺、提供各项劳务取得的报酬。
两者的主要区别在于,前者存在雇佣与被雇佣关系,后者则不存在这种关系。
(一)工资、薪金所得工资、薪金所得,是指个人因任职或者受雇而取得的工资、薪金、奖金、年终加薪、劳动分红、津贴、补贴以及与任职或者受雇有关的其他所得。
工资、薪金所得的前提是个人因任职、受雇取得的应税所得.工资、薪金所得的内容:1、基本工资、工龄(司龄、军龄)工资、职务工资等;2、各种补贴、津贴;3、奖金、数月奖金、年终加薪、劳动分红等;4、与任职受雇相关的其他所得。
(二)、劳务报酬所得劳务报酬所得是指个人与被服务单位或个人未建立长期的劳动合同,没有稳定的、连续的劳动人事关系,而独立从事各种技艺提供劳务取得的所得。
如从事设计、装潢、安装、制图、化验、测试、医疗、法律、会计、咨询、讲学、新闻、广播、翻译、审稿、书画、雕刻、影视、录音、录像、演出、表演、广告、展览、技术服务、介绍服务、经纪服务、代办服务以及其他劳务取得的所得。
具体内容1.设计.指按照客户的要求,代为制订工程、工艺等各类设计业务。
2.装潢。
指接受委托,对物体进行装饰、修饰,使之美观或具有特定用途的作业.3.安装.指导按照客户要求,对各种机器、设备的装配、安置以及与机器、设备相连的附属设施的装配和被安装机器设备的绝缘、防腐、保温、油漆等工程作业.4.制图。
指受托按实物或设想物体的形象,依体积、面积、距离等,用一定比例绘制成平面图、立体图、透视图等的业务。
5.化验。
指受托用物理或化学的方法,检验物质的成分和性质等业务。
6.测试。
指利用仪器仪表或其他手段代客户对物品的性能和质量进行检测试验的业务.7.医疗。
指从事各种病情诊断、治疗等医护业务.8.法律。
2024年个体户免税+减半征收,综合税率2%!
现在对于个税上的优惠政策,很多都已经越来越清晰明了。
现在比如个人持有挂牌公司股票一年,股息红利所得上可以暂免征收个人所得税。
并且,在个税上目前有的部分是免税的优惠,也是需要注意,比如就是个人提取的“三险一金”、生育津贴、退休费、离休费、科技人员股权奖励等这些都暂时没有征收个税!
那么,对于个体户来说,为何要涉及到这些,要了解,现在个体工商户缴纳的税就有增值税和个人所得税以及附加税,个税上我们是有个人经营所得税以及个人劳务报酬所得税,和个人薪金所得,年底的时候个体工商户缴纳的个税,是否是需要涉及到年底的汇算清缴中!所以,都是很息息相关的!
那么,在2024年的时候,目前,对于个体工商户企业来说,缴纳的个税,是个人经营所得税所以年底的时候不会汇算清缴!但是,个税上要按照5%—35%的税率缴纳。
综合的税负压力还是有点高!所以,我们目前,根据相关的情况,个体工商户本身目前注册的比较多,所以,我们都是可以选择申请享受到地区中的优惠政策!
1.应纳税所得额在200万以下,个税减半征收的优惠是全国性的个体户都可以申请享受的优惠!
2.年营业额在120万以上,并且不管是要开专票还是普票的,都可以选择申请享受到个税核定0.5%—1%的优惠,增值税是可以申请享受到1%税率优惠的,综合下来都是按照2%的税率征收!
3.年营业额在120万以下,但是是开普票的企业,可以申请享受到增
值税免征的同时,所得税可以申请享受到免征,综合税率就是为0!上述的优惠不限行业,基于业务真实保证三流一致或者是四流一致的前提下,合理合法的申请享受!
申明:文章来源转载自工一種一浩《税穗》了解详情可以移步。
个人所得税的免税收入与条件在个人所得税制度中,免税收入是指个人在一定范围内所得税应缴税额可以不予缴纳的收入项目。
合理利用个人所得税的免税政策可以减轻纳税人的负担,增加个人的可支配收入,促进经济的发展。
本文将围绕个人所得税的免税收入和条件展开论述。
一、个人所得税的免税收入范围个人所得税的免税收入范围包括以下几个方面:1. 工资薪金所得免税根据中国个人所得税法的规定,每个纳税人在工资薪金所得方面都拥有一定的免税额,也就是我们常说的“起征点”。
截至目前,中国个人所得税的起征点为5000元。
即每个纳税人的工资薪金所得在5000元之内是不需要缴纳个人所得税的。
2. 劳务报酬、稿酬、特许权使用费、特殊奖金等免税个人从事劳务报酬、稿酬、特许权使用费等工作所得也可以享受一定的免税额度。
具体的免税额度根据国家的政策和法律进行调整,个人应及时了解相关政策,并依法享受对应的免税政策。
3. 个人经营所得免税个人从事个体经营或独立承包的所得,根据具体情况也可以享受一定的免税额度。
例如,小微企业可以享受一定规模的减免税政策,刺激企业的发展和创新。
4. 财产转让所得免税个人通过出售房产、股票等财产获取的所得,在一定情况下也可以享受免税政策。
为鼓励个人投资和刺激经济发展,国家对个人财产转让所得征收较低的个人所得税,并且在一些情况下设立了免税额度。
二、享受个人所得税免税收入的条件除了要符合相应的免税收入范围外,个人还需要满足一定的条件才能享受个人所得税的免税政策。
主要包括以下几点:1. 居民身份享受个人所得税免税政策的个人必须是中国公民或者具有中国居民身份的外国人。
非居民个人在中国境内的所得需要按照非居民税务档案办理纳税义务。
2. 缴税义务享受个人所得税免税政策的个人必须依法履行缴税义务,并按规定提交相关的纳税申报单和纳税资料。
3. 合法合规享受个人所得税免税政策的个人必须获取收入的方式合法合规,不得通过非法手段逃避个人所得税的纳税义务。
个税扣除项目及标准个人所得税是国家根据个人所得收入按照一定税率征收的一种税收。
在个人所得税的征收过程中,个人可以享受一些扣除项目,以减少应纳税额。
本文将介绍个税扣除项目及标准。
个税扣除项目主要包括以下几个方面:1. 基本减除费用:每个纳税人都可以享受基本减除费用。
按照现行政策,基本减除费用标准为5000元/月,即每个纳税人每月可以减免5000元的个人所得税。
2. 子女教育:纳税人的子女接受学前教育、义务教育、高中阶段教育、中等职业教育、普通本专科教育、成人教育的,可以在纳税人计算应纳税所得额时,在基本减除费用的基础上再减除每个子女每年3600元的教育费用。
3. 继续教育:纳税人参加职业资格考试、职业培训、继续教育等教育的,可以在纳税人计算应纳税所得额时,在基本减除费用的基础上再减除相关支出。
4. 住房贷款利息:纳税人在购买住房时所负担的利息支出,可以在纳税人计算应纳税所得额时进行扣除。
5. 住房租金:纳税人如果自己无房或者无法取得住房产权,而需要支付住房租金的,可以在纳税人计算应纳税所得额时进行扣除。
6. 赡养老人:纳税人赡养年满60周岁的父母、祖父母的,可以在纳税人计算应纳税所得额时进行扣除。
个税扣除标准就是对各个扣除项目的金额进行规定,下面是个税扣除项目的标准:1. 基本减除费用标准为5000元/月,即每个纳税人每月可以减免5000元的个人所得税。
2. 子女教育费用标准为每个子女每年3600元。
3. 继续教育费用的标准为实际支出金额。
4. 住房贷款利息的扣除标准为实际支付的利息支出金额。
5. 住房租金的扣除标准为实际支付的租金金额。
6. 赡养老人的扣除标准为每个赡养老人每年12000元。
需要注意的是,个税扣除项目及标准可以根据国家财政和税收政策的变化而调整。
纳税人在填报个人所得税申报表时应注意参照最新的政策和标准进行申报。
此外,对于享受个税扣除项目的纳税人来说,应及时保留好相关的凭证和材料,以备税务机关的核查。
第1篇一、案例一:子女教育专项附加扣除《中华人民共和国个人所得税法》第六条规定:“纳税人在计算应纳税所得额时,可以扣除以下费用:子女教育费用、继续教育费用、大病医疗费用、住房贷款利息、住房租金、赡养老人等。
”案例简介:某纳税人王先生,已婚,有两个子女,一个在上高中,一个在上大学。
2019年,王先生在计算个人所得税时,根据个人所得税法第六条的规定,申请子女教育专项附加扣除。
案例分析:王先生符合子女教育专项附加扣除的条件,其子女教育费用可以按照规定扣除。
根据个人所得税法实施条例,王先生可以享受每月1000元的子女教育专项附加扣除,共计12000元。
二、案例二:继续教育专项附加扣除《中华人民共和国个人所得税法》第六条规定:“纳税人在计算应纳税所得额时,可以扣除以下费用:子女教育费用、继续教育费用、大病医疗费用、住房贷款利息、住房租金、赡养老人等。
”案例简介:某纳税人李女士,35岁,已婚,在一家企业工作。
2019年,李女士参加了在职研究生课程,学费为30000元。
在计算个人所得税时,李女士申请继续教育专项附加扣除。
案例分析:李女士符合继续教育专项附加扣除的条件,其继续教育费用可以按照规定扣除。
根据个人所得税法实施条例,李女士可以享受一次性30000元的继续教育专项附加扣除。
三、案例三:大病医疗专项附加扣除《中华人民共和国个人所得税法》第六条规定:“纳税人在计算应纳税所得额时,可以扣除以下费用:子女教育费用、继续教育费用、大病医疗费用、住房贷款利息、住房租金、赡养老人等。
”案例简介:某纳税人张先生,45岁,已婚,在一家企业工作。
2019年,张先生因突发心脏病住院治疗,医疗费用共计100000元。
在计算个人所得税时,张先生申请大病医疗专项附加扣除。
案例分析:张先生符合大病医疗专项附加扣除的条件,其医疗费用可以按照规定扣除。
根据个人所得税法实施条例,张先生可以享受100000元的大病医疗专项附加扣除。
四、案例四:住房贷款利息专项附加扣除《中华人民共和国个人所得税法》第六条规定:“纳税人在计算应纳税所得额时,可以扣除以下费用:子女教育费用、继续教育费用、大病医疗费用、住房贷款利息、住房租金、赡养老人等。
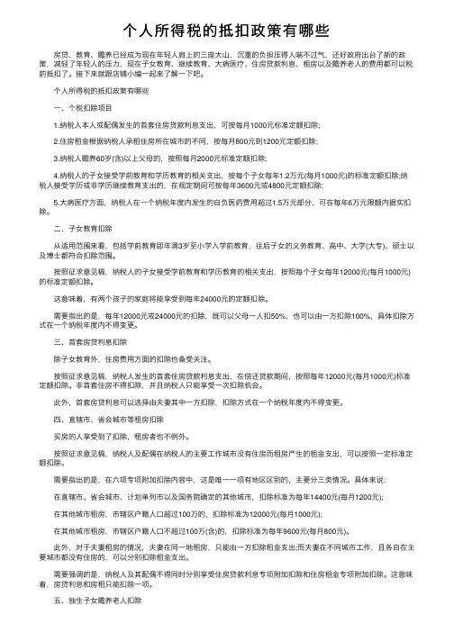
个⼈所得税的抵扣政策有哪些房贷、教育、赡养已经成为现在年轻⼈肩上的三座⼤⼭,沉重的负担压得⼈喘不过⽓,还好政府出台了新的政策,减轻了年轻⼈的压⼒,现在⼦⼥教育、继续教育、⼤病医疗、住房贷款利息、租房以及赡养⽼⼈的费⽤都可以税前抵扣了。
接下来就跟店铺⼩编⼀起来了解⼀下吧。
个⼈所得税的抵扣政策有哪些⼀、个税扣除项⽬1.纳税⼈本⼈或配偶发⽣的⾸套住房贷款利息⽀出,可按每⽉1000元标准定额扣除;2.住房租⾦根据纳税⼈承租住房所在城市的不同,按每⽉800元到1200元定额扣除;3.纳税⼈赡养60岁(含)以上⽗母的,按照每⽉2000元标准定额扣除;4.纳税⼈的⼦⼥接受学前教育和学历教育的相关⽀出,按每个⼦⼥每年1.2万元(每⽉1000元)的标准定额扣除;纳税⼈接受学历或⾮学历继续教育⽀出的,在规定期间可按每年3600元或4800元定额扣除;5.⼤病医疗⽅⾯,纳税⼈在⼀个纳税年度内发⽣的⾃负医药费⽤超过1.5万元部分,可在每年6万元限额内据实扣除。
⼆、⼦⼥教育扣除从适⽤范围来看,包括学前教育即年满3岁⾄⼩学⼊学前教育,往后⼦⼥的义务教育、⾼中、⼤学(⼤专)、硕⼠以及博⼠都符合扣除范围。
按照征求意见稿,纳税⼈的⼦⼥接受学前教育和学历教育的相关⽀出,按照每个⼦⼥每年12000元(每⽉1000元)的标准定额扣除。
这意味着,有两个孩⼦的家庭将能享受到每年24000元的定额扣除。
需要指出的是,每年12000元或24000元的扣除,既可以⽗母⼀⼈扣50%,也可以由⼀⽅扣除100%,具体扣除⽅式在⼀个纳税年度内不得变更。
三、⾸套房贷利息扣除除⼦⼥教育外,住房费⽤⽅⾯的扣除也备受关注。
按照征求意见稿,纳税⼈发⽣的⾸套住房贷款利息⽀出,在偿还贷款期间,按照每年12000元(每⽉1000元)标准定额扣除。
⾮⾸套住房不得扣除,并且纳税⼈只能享受⼀次扣除机会。
此外,⾸套房贷利息可以选择由夫妻其中⼀⽅扣除,扣除⽅式在⼀个纳税年度内不得变更。
个人所得税最新政策规定2024年个人所得税最新政策2024年-个人所得税综合所得汇算清缴关于延续实施个人所得税综合所得汇算清缴有关政策的公告财政部税务总局公告2023年第32号为进一步减轻纳税人负担,现就个人所得税综合所得汇算清缴有关政策公告如下:2024年1月1日至2027年12月31日居民个人取得的综合所得,年度综合所得收入不超过12万元且需要汇算清缴补税的,或者年度汇算清缴补税金额不超过400元的,居民个人可免于办理个人所得税综合所得汇算清缴。
居民个人取得综合所得时存在扣缴义务人未依法预扣预缴税款的情形除外。
特此公告。
财政部税务总局2023年8月18日个人所得税最新政策2024年-年终奖关于延续实施全年一次性奖金个人所得税政策的公告财政部税务总局公告2023年第30号为进一步减轻纳税人负担,现将全年一次性奖金个人所得税政策公告如下:一、居民个人取得全年一次性奖金,符合《国家税务总局关于调整个人取得全年一次性奖金等计算征收个人所得税方法问题的通知》(国税发〔2005〕9号)规定的,不并入当年综合所得,以全年一次性奖金收入除以12个月得到的数额,按照"按月换算后的综合所得税率表",确定适用税率和速算扣除数,单独计算纳税。
计算公式为:应纳税额=全年一次性奖金收入×适用税率-速算扣除数二、居民个人取得全年一次性奖金,也可以选择并入当年综合所得计算纳税。
三、本公告执行至2027年12月31日。
特此公告。
财政部税务总局2023年8月18日最新个税专项附加扣除的类别及标准1、3岁以下婴幼儿照护:每月2000元。
家里有3岁以下宝宝的,可以适用3岁以下婴幼儿照护,父母可分摊或选择其中一方按每月每孩2000元标准定额扣除。
2、子女教育:纳税人子女接受全日制学历教育的相关支出,按照每个子女每月2000元的标准定额扣除。
学历教育包括义务教育(小学、初中教育)、高中阶段教育(普通高中、中等职业、技工教育)、高等教育(大学专科、大学本科、硕士研究生、博士研究生教育)。
2023年个人所得税减免税最全总结2023年个人所得税减免税政策主要有以下几点:一、提高起征点2023年个人所得税起征点将进一步提高。
根据新政策,起征点将从目前的5000元提高到8000元。
这意味着只有月收入超过8000元的人才需要缴纳个人所得税。
二、降低税率2023年个人所得税税率也将进行相应调整。
按照新政策,个人所得税税率将分为7个档次,分别为3%、10%、20%、25%、30%、35%和45%。
相对于目前的7个档次,新税率主要体现在对高收入人群的适用税率的提高。
三、全面推开综合与分类相结合个人所得税2023年个人所得税改革将全面推开综合与分类相结合的个人所得税征收模式。
这意味着在计算个人所得税时将综合考虑各类收入,包括工资、薪金所得、劳务报酬所得、稿酬所得、特许权使用费所得、股息红利所得、财产租赁所得、财产转让所得、利息所得等。
四、调整子女教育、继续教育等专项附加扣除政策1.子女教育专项附加扣除2023年起,子女教育专项附加扣除标准将进一步提高。
每个子女每年可扣除1万元的教育支出,这将有效减轻家庭教育负担。
2.继续教育专项附加扣除继续教育专项附加扣除标准也将有所提高。
按照新政策,继续教育每年可扣除1万元的支出,有利于鼓励广大人民群众积极参加职业培训和继续教育。
五、调整赡养老人、住房贷款利息等专项附加扣除政策2023年起,赡养老人和住房贷款利息等专项附加扣除标准也将进行相应调整。
赡养老人每年可扣除3000元,住房贷款利息每年可扣除12000元,减轻了家庭养老和住房负担。
六、加强个税征管能力建设2023年个人所得税改革还将加强个税征管能力建设,包括提升信息化征管水平,完善纳税服务体系,加强风险管理和税收征管执法。
这将有助于提高个人所得税征管效率,减少纳税人的纳税成本。
总之,2023年个人所得税减免税政策主要以提高起征点、降低税率和调整专项附加扣除标准为主要内容,旨在减轻中低收入人群的税收负担,同时鼓励个人进行教育培训和职业发展。
个人所得税61项减免优惠政策名录 个税所得税减免政策代码目录 序号 减免项目名称 政策名称 减免性质代码
1 其他地区地震受灾减免个人所得税
《财政部 国家税务总局关于认真落实抗震救灾及灾后重建税收政策问题的
通知》 财税〔2008〕62号
2 其他自然灾害受灾减免个人所得税 《中华人民共和国个人所得税法》 中华人民共和国主席令第48号
3 个人转让5年以上唯一住房免征个人所得税
《财政部 国家税务总局关于个人所得税若干政策问题的通知》 财税字〔1994〕20号 《国家税务总局关于个人转让房屋有关税收征管问题的通知》(国税发〔2007〕33号)第三条
4 随军家属从事个体经营免征个人所得税
《财政部 国家税务总局关于随军家属就业有关税收政策的通知》 财税〔20
00〕84号
5 军转干部从事个体经营免征个人所得税
《财政部 国家税务总局关于自主择业的军队转业干部有关税收政策问题的
通知》 财税〔2003〕26号
6 退役士兵从事个体经营减免个人所得税
《财政部 税务总局 民政部关于继续实施扶持自主就业退役士兵创业就业
有关税收政策的通知》 财税〔2017〕46号
7 残疾、孤老、烈属减征个人所得税 《中华人民共和国个人所得税法》 中华人民共和国主席令第48号
8 失业人员从事个体经营减免个人所得税
《财政部 税务总局 人力资源社会保障部关于继续实施支持和促进重点群
体创业就业有关税收政策的通知》 财税〔2017〕49号
9 低保及零就业家庭从事个体经营减免个人所得税
《财政部 税务总局 人力资源社会保障部关于继续实施支持和促进重点群
体创业就业有关税收政策的通知》 财税〔2017〕49号
10 高校毕业生从事个体经营减免个人所得税
《财政部 税务总局 人力资源社会保障部关于继续实施支持和促进重点群
体创业就业有关税收政策的通知》 财税〔2017〕49号
11 取消农业税从事四业所得暂免征收个人所得税
《财政部 国家税务总局关于农村税费改革试点地区有关个人所得税问题的
通知》 财税〔2004〕30号 12 对外籍技术官员取得的由北京冬奥组委、测试赛赛事组委会支付的劳务报酬免征个人所得税 《财政部 税务总局 海关总署关于北京2022年冬奥会和冬残奥会税收政策的通知》 财税〔2017〕60号
13 符合条件的房屋赠与免征个人所得税
《财政部 国家税务总局关于个人无偿受赠房屋有关个人所得税问题的通
知》 财税〔2009〕78号
14 内地个人投资者通过沪港通投资香港联交所上市股票取得的转让差价所得,免征收个人所得税 《财政部 国家税务总局 证监会关于沪港股票市场交易互联互通机制试点有关税收政策的通知》 财税〔2014〕81号
15 三板市场股息红利差别化征税 《财政部 国家税务总局 证监会关于实施全国中小企业股份转让系统挂牌公司股息红利差别化个人所得税政策有关问题的通知》 财税〔2014〕48号
16 个人取得的拆迁补偿款及因拆迁重新购置安置住房,可按有关规定享受个人所得税减免 《财政部 国家税务总局关于城市和国有工矿棚户区改造项目有关税收优惠政策的通知》 财税〔2010〕42号
17 拆迁补偿款免税 《财政部 国家税务总局关于城镇房屋拆迁有关税收政策的通知》 财税〔2005〕45号
18 储蓄存款利息免税 《财政部 国家税务总局关于储蓄存款利息所得有关个人所得税政策的通知》 财税〔2008〕132号
19 低保家庭领取住房租赁补贴免税 《财政部 国家税务总局关于促进公共租赁住房发展有关税收优惠政策的通知》 财税〔2014〕52号
20 地方政府债券利息免税 《财政部 国家税务总局关于地方政府债券利息免征所得税问题的通知》 财税〔2013〕5号
21 见义勇为奖金免税 《财政部 国家税务总局关于发给见义勇为者的奖金免征个人所得税问题的通知》 财税字〔1995〕25号
22 平潭台湾居民免税 《财政部 国家税务总局关于福建平潭综合实验区个人所得税优惠政策的通知》 财税〔2014〕24号
23 高级专家延长离退休期间工薪免征个人所得税
《财政部 国家税务总局关于高级专家延长离休退休期间取得工资薪金所得
有关个人所得税问题的通知》 财税〔2008〕7号 24 取消农业税从事四业所得暂免征收个人所得税
《财政部 国家税务总局关于个人独资企业和合伙企业投资者取得种植业养
殖业饲养业捕捞业所得有关个人所得税问题的批复》 财税〔2010〕96号
25 体彩中奖1万元以下免税 《财政部 国家税务总局关于个人取得体育彩票中奖所得征免个人所得税问题的通知》 财税字〔1998〕12号
26 发票中奖暂免征收个人所得税 《财政部 国家税务总局关于个人取得有奖发票奖金征免个人所得税问题的通知》 财税〔2007〕34号
27 外籍个人取得外商投资企业股息红利免征个人所得税 《财政部 国家税务总局关于个人所得税若干政策问题的通知》 财税字〔1994〕20号
28 外籍个人出差补贴免税 《财政部 国家税务总局关于个人所得税若干政策问题的通知》 财税字〔1994〕20号
29 符合条件的外籍专家工薪免征个人所得税
《财政部 国家税务总局关于个人所得税若干政策问题的通知》 财税字〔19
94〕20号
30 高级专家延长离退休期间工薪免征个人所得税
《财政部 国家税务总局关于个人所得税若干政策问题的通知》 财税字〔19
94〕20号
31 外籍个人探亲费、语言训练费、子女教育费免税
《财政部 国家税务总局关于个人所得税若干政策问题的通知》 财税字〔19
94〕20号
32 举报、协查违法犯罪奖金免税 《财政部 国家税务总局关于个人所得税若干政策问题的通知》 财税字〔1994〕20号
33 转让上市公司股票免税 《财政部 国家税务总局关于个人转让股票所得继续暂免征收个人所得税的通知》 财税字〔1998〕61号
34 工伤保险免税 《财政部 国家税务总局关于工伤职工取得的工伤保险待遇有关个人所得税政策的通知》 财税〔2012〕40号
35 股权分置改革非流通股股东向流通股股东支付对价免税 《财政部 国家税务总局关于股权分置试点改革有关税收政策问题的通知》 财税〔2005〕103号
36 横琴、香港、澳门居民免税 《财政部 国家税务总局关于广东横琴新区个人所得税优惠政策的通知》 财税〔2014〕23号
37 奖学金免税 《财政部 国家税务总局关于教育税收政策的通知》 财税〔2004〕39号 38 个人出租房屋减《财政部 国家税务总局关于廉租住房经济适用住房和住房租赁有关税收政征个人所得税 策的通知》 财税〔2008〕24号 39 个人出租房屋减征 《财政部 国家税务总局关于廉租住房经济适用住房和住房租赁有关税收政策的通知》 财税〔2008〕24号
40 拆迁补偿款免税 《财政部 国家税务总局关于棚户区改造有关税收政策的通知》 财税〔2013〕101号
41 前海港澳台高端人才和紧缺人才免税
《财政部 国家税务总局关于深圳前海深港现代服务业合作区个人所得税优
惠政策的通知》 财税〔2014〕25号
42 生育津贴和生育医疗费免税 《财政部 国家税务总局关于生育津贴和生育医疗费有关个人所得税政策的通知》 财税〔2008〕8号
43 个人出租房屋减征个人所得税 《财政部 国家税务总局关于调整住房租赁市场税收政策的通知》 财税〔2000〕125号
44 《财政部 国家税务总局关于外籍个人取得港澳地区住房等补贴征免个人所得税的通知》 财税〔2004〕29号
45 证券资金利息免税 《财政部 国家税务总局关于证券市场个人投资者证券交易结算资金利息所得有关个人所得税政策的通知》 财税〔2008〕140号
46 住房公积金、医疗保险金、基本养老保险金、失业保险基金个人账户存款利息所得免征个人所得税 《财政部 国家税务总局关于住房公积金、医疗保险金、基本养老保险金、失业保险基金个人账户存款利息所得免征个人所得税的通知》 财税字〔1999〕267号
47 青奥会、亚青会、东亚会税收优惠 《财政部 海关总署 国家税务总局关于第二届夏季青年奥林匹克运动会等三项国际综合运动会税收政策的通知》 财税〔2013〕11号
48 亚沙会税收优惠 《财政部 海关总署 国家税务总局关于第三届亚洲沙滩运动会税收政策的通知》 财税〔2011〕11号
49 社会福利有奖募捐奖券中奖所得免税
《国家税务总局关于社会福利有奖募捐发行收入税收问题的通知》 国税发
〔1994〕127号
50 《国家税务总局关于外籍个人取得有关补贴征免个人所得税执行问题的通知》 国税发〔1997〕54号
51 远洋运输船员伙食费 《国家税务总局关于远洋运输船员工资薪金所得个人所得税费用扣除问题的通知》 国税发〔1999〕202号
52 安家费、退职费、退休工资、离休工资、离休生活补助《中华人民共和国个人所得税法》 中华人民共和国主席令第48号