2015:兴山县教育单位教师队伍建设考核细则
- 格式:doc
- 大小:45.50 KB
- 文档页数:4
教师队伍教学质量考核制度一、考核制度的必要性随着社会的发展和对教育的要求越来越高,教师队伍的教学质量成为教育工作的关键。
因此,建立一套科学有效的教师考核制度是必不可少的。
教师队伍教学质量考核制度的出现是为了激励教师提高教学质量,提升教育水平,促进学校的全面发展。
二、考核内容的设定教师队伍的教学质量考核内容应该包括教学理念、教学能力、教学表现等方面。
首先,教师队伍的教学理念是指教师对于教学目标、教学手段、教学方式的理解和认识。
其次,教师的教学能力是指教师在教学过程中所具备的授课技巧、教学方法和学科知识的运用能力。
最后,教师的教学表现是指教师在教学过程中所展现出的教育情怀、教育责任和教育态度。
三、考核方式的选择对于教师队伍的教学质量考核,可以采用定性和定量相结合的方式。
定性考核可以通过教学观察、听课评估等方式对教师的教学表现进行评价。
定量考核可以通过学生评价、教学成绩等指标对教师的教学能力进行量化评估。
两种方式相互配合,可以更全面地考察教师的教学质量。
四、考核周期和频次的确定教师队伍的教学质量考核应该具有一定的周期和频次。
周期可以根据学校的实际情况来确定,一般可以是每个学年进行一次考核。
频次可以根据教师的教学表现和其他因素进行调整,例如对于优秀的教师可以适当延长考核的频率,对于一般的教师可以保持一个较为稳定的频率。
五、考核结果的运用教师队伍的教学质量考核结果应该被用来激励教师提高教学质量,而不是单纯地作为一种惩罚手段。
学校可以根据教师的考核结果给予相应的奖励和荣誉,以鼓励教师更加努力地工作。
同时,教师的考核结果也可以被用来对教师进行培训和选拔,以提高整体教师队伍的素质。
六、考核制度的公正性教师队伍的教学质量考核制度应该具有公正性。
教师的考核应该建立在客观、公正和科学的基础上,不应受到个人偏见和主观因素的影响。
同时,教师的考核结果应该对教师进行全面综合评估,避免过分依赖某一方面的指标。
七、考核制度的灵活性教师队伍的教学质量考核制度应该具有一定的灵活性。
教师队伍建设考核规定- 提升教师教育质量的关键引言:教师是国家的栋梁,教育是国家的未来。
为了确保教育质量的提高和学生的全面发展,各地纷纷制定了教师队伍建设考核规定。
本文将分析教师队伍建设考核的必要性、规定的内容和实施方法,并探讨考核的影响和未来的发展方向。
一、教师队伍建设考核的必要性教师队伍建设考核是提升教育质量和学生综合素质的关键一环。
首先,通过考核可以促使教师提高教育教学水平和专业素养,增强教师的责任感和使命感。
其次,考核规定的实施可以帮助学校建立健全的教师队伍管理制度,及时发现和解决存在的问题。
教师队伍建设考核还可以激发教师的积极性和创造力,推动教育事业的不断发展。
二、教师队伍建设考核规定的内容教师队伍建设考核规定应包括教师的教学能力、教育观念、道德品质、教育创新和学科带头人等方面的评价指标。
首先,教师的教学能力是考核的核心。
学生对教师的评价和学生成绩的提升是评价教师教学能力的重要依据。
其次,教师的教育观念和道德品质也是考核的重要内容。
教师要具有正确的教育观念,关心学生的全面发展,并且要有高尚的道德品质,成为学生的榜样。
最后,教师的教育创新和学科带头人的能力也是考核的重要指标。
教师应积极参与教学方法的创新和教育教学改革,成为学校的领头羊。
三、教师队伍建设考核的实施方法教师队伍建设考核的实施方法应当公正、客观和科学。
首先,可以采用问卷调查、观察和评分等方式收集教师的信息和资料。
问卷调查可以了解学生对教师的评价和意见,观察可以观察教师的教学过程和教育行为,评分可以对教师的教学成绩进行评分。
其次,在考核的过程中应有专门的评委和评议机构进行评估和决策。
评委成员应具备教育教学经验和专业知识,评议机构需要制定一系列的标准和指导意见。
最后,考核结果应当及时公示,让教师和学生了解评价的结果,并且为教师的改进提供参考。
四、教师队伍建设考核的影响教师队伍建设考核对于教育事业和学校的发展都有着重要的影响。
首先,考核可以提高教师的教学质量和教育能力。
教师队伍年度评估与考核工作规定导言:近年来,教育事业的发展引起了社会各界的广泛关注。
而作为教育领域中最为重要的资源,教师队伍的优化和提升已成为教育体制改革的核心任务之一。
为了更好地推动教育事业的发展,建立起一支高素质、专业化的教师队伍,教育部门提出了年度评估与考核工作规定的相关政策。
第一部分:背景介绍教师队伍是国家培养人才、提高国民素质的重要力量,其素质和能力直接关系到教育质量的提升。
因此,教师队伍的评估和考核工作成为教育部门的重要举措之一。
这项工作旨在通过定期对教师个体的能力和表现进行评估,为教师的培训、晋升、奖惩等方面提供客观的依据。
第二部分:评估指标年度评估与考核工作规定根据教师的职业要求和岗位职责,制定了一系列评估指标。
这些指标包括教学素质、教育理论和方法、学科知识水平、教育创新能力、教育研究能力等。
同时,还对教师的工作态度、团队协作能力等方面进行全面考核,以综合评价教师的整体能力水平。
第三部分:评估方法为确保评估工作的客观性和科学性,年度评估与考核工作规定明确了评估方法。
这包括教师自评、同事评议、学生评价以及领导评估等多维度评估方式。
通过多方反馈,可以更加全面地了解教师的教学表现、专业素养和人际关系等方面情况。
第四部分:考核结果的使用年度评估与考核工作规定中明确了考核结果的使用方式。
评估结果将作为教师的工作记录和考核材料,用于教师的晋升、职称评定、工资增长等方面的参考。
同时,评估结果也可以作为教育部门对学校及教师团队进行管理和指导的依据,用于改进教学质量和推动学校发展。
第五部分:评估与培训的关系教育部门提倡将评估与培训相结合,将评估结果作为教师培训的参考和依据。
通过评估结果,可以为教师提供有针对性的培训需求,并通过培训提升教师的教育理论和教学方法水平。
这样不仅可以提高教师的专业素养,也能够促进教师队伍的整体素质提升。
第六部分:评估与激励机制年度评估与考核工作规定中强调激励机制的建立,以提高教师的积极性和主动性。
学校教师考核细则范本一、考核目的教师考核是为了全面评价教师在教学、科研和教育管理等方面的综合能力,促进其个人成长和学校教育事业的发展。
二、考核内容1.教学能力(1)教学思路和方法:教师是否具备创新教学思路,是否能灵活运用多种教学方法,是否能够根据学生的实际情况进行个性化教学。
(2)教学效果:教师的教学内容是否合理、丰富,是否能够达到预期的教学目标,学生的学习进步情况如何。
(3)教学组织能力:教师是否能够合理安排教学时间和内容,是否能够有效组织学生参与课堂活动。
2.科研能力(1)科研项目:教师是否积极参与科研项目,是否在科研领域有所突破。
(2)科研成果:教师是否发表过高水平的科研论文,是否获得过科研成果奖励。
(3)科研能力提升:教师是否参加过相关学术研讨会议,是否持续学习科研新方法和新技术。
3.教育管理能力(1)课堂管理:教师是否能够有效管理课堂秩序,是否能够妥善处理学生的纪律问题。
(2)学生评价:学生对教师的评价,学生是否满意教师的教学和管理方式。
(3)团队协作:教师是否能够与同事积极合作,是否能够为学校的教育事业做出贡献。
三、考核方式1.教学观察:通过对教师的课堂教学进行观察和评价,考察教师的教学能力、教学方法和教学效果。
2.学生评价:定期开展学生对教师的评价调查,了解学生对教师的态度和满意度。
3.同行评议:由同科、同级别的教师对被评教师进行评议,多角度、全面评价教师的教学、科研和教育管理能力。
4.个人陈述和材料审核:教师提交个人陈述和相关教育教学材料,对教师的科研和教育管理能力有所了解。
五、考核结果根据教师的教学、科研和教育管理能力综合评价,结合教师的实际工作表现,给予相应的考核结果。
六、考核周期教师考核周期为一学年,每学年结束时进行一次考核评价。
七、考核激励措施根据教师的考核结果,学校将给予相应的激励措施,如奖金、晋升、培训机会等,以鼓励和激发教师的积极性和创造力。
八、考核监督机制学校将建立考核监督机制,定期对教师考核工作进行检查和评估,确保考核的公正性和准确性。
学校教师考核细则范本第一章总则第一条为加强学校教师队伍建设,提高教师教育教学水平,促进学校教育事业的发展,制定本考核细则。
第二条本考核细则适用于学校所有教职工,包括教师及其他教育工作者。
第三条考核内容包括教学能力、教育观念、教育教学成果、教育科研能力以及教学态度等方面。
第四条考核的目的是为了及时发现和解决教师在教学中存在的问题,提升教师教育教学水平,为学校的发展提供有力支持。
第五条考核的结果将有助于教师职称的评定及奖惩的确定。
第六条学校将确保考核工作的公正公平,建立科学的考核机制,确保教师享有公正的评价。
第二章考核内容和标准第七条考核内容包括教学能力、学科知识掌握、教育观念、教育教学成果、教育科研能力以及教学态度等方面。
第八条教学能力考核包括课堂教学设计、教学方法与手段、学生评价等方面。
第九条学科知识掌握考核包括对教学内容的掌握程度以及对学科研究领域的了解等方面。
第十条教育观念考核包括对学生的全面发展、学生个性差异的尊重以及抱负和目标等方面。
第十一条教育教学成果考核包括学生的学习成绩、学生的实践能力和创新能力等方面。
第十二条教育科研能力考核包括科研项目的承担和完成情况,学术论文的发表情况等方面。
第十三条教学态度考核包括师德师风,与学生、家长等教育对象的沟通与交往等方面。
第三章考核程序第十四条考核分为定期考核和任期考核。
第十五条定期考核一般每学年进行一次,目的是对教师的教学水平进行监测和改进。
第十六条任期考核一般每五年进行一次,目的是对教师的职业发展进行评估和指导。
第十七条考核将由学校领导、教务处和评审委员会共同负责。
第十八条考核将通过课堂教学观摩、教学设计稿、学生评价、教育教学成果报告、科研项目和论文等多种方式进行。
第十九条考核结果将公示并反馈给被考核教师,并根据考核结果对教师进行奖惩。
第四章考核奖惩第二十条在考核中取得优秀成绩的教师将获得表彰和奖励。
第二十一条在考核中表现不佳或存在问题的教师将获得警告或惩罚。
教师队伍建设考核标准教师队伍建设是一个国家教育事业发展的重要方面,而教师队伍建设的成败关键在于建立一套科学、公正、全面的考核标准。
本文将从教师基本素质、教学能力、教育教学科研水平等方面展开讨论,分析教师队伍建设考核标准的重要性和必要性。
一、教师基本素质教师的基本素质对于教育教学的质量和效果有着决定性的作用。
因此,教师队伍建设考核标准应该突出教师的道德修养、人文素养、思想觉悟等方面的要求,以确保教师具有良好的师德和教育情怀。
二、教学能力教师的教学能力是衡量其教育教学质量和效果的重要指标。
考核标准应该关注教师的教学设计、教学方法、教学效果等方面,要求教师能够真实感染学生、激发学生兴趣、培养学生的创新意识和实践能力。
三、教育教学科研水平教师的科研水平对于教师队伍建设和学校发展有着重要的影响。
考核标准应该注重教师的科研能力和科研成果,要求教师具备科学研究的方法和思维,能够积极参与科研项目,提高自身的科研水平。
四、教学管理和团队合作能力教师在学校教育中不仅仅是一位孤立的个体,还需要与其他教师共同开展教学活动和管理工作。
考核标准应该关注教师的团队合作能力和领导管理能力,要求教师能够协作、沟通、解决问题,并带领团队共同完成学校教育目标。
五、教师自身发展和学习能力教师作为学校教育的核心力量,应该具备自我学习和持续发展的能力。
考核标准应该强调教师的继续教育和专业进修情况,鼓励教师参加培训、进修课程,提高自己的教育教学水平。
六、教学质量和教育效果教学质量和教育效果是衡量教师队伍建设成果的关键指标。
考核标准应该重视教师的教学质量评估和教育效果评价,注重学生的学习情况、学科成绩等多重指标的评估,形成量化的评价结果。
七、教师与学生关系的处理教师与学生之间的关系对于教育教学质量和效果有着重要影响。
考核标准应该关注教师的师生关系,要求教师能够与学生建立积极、和谐的关系,关心学生的成长和发展,为学生提供必要的帮助和指导。
八、学科发展和教材使用学科发展和教材使用是教师队伍建设的重要内容。
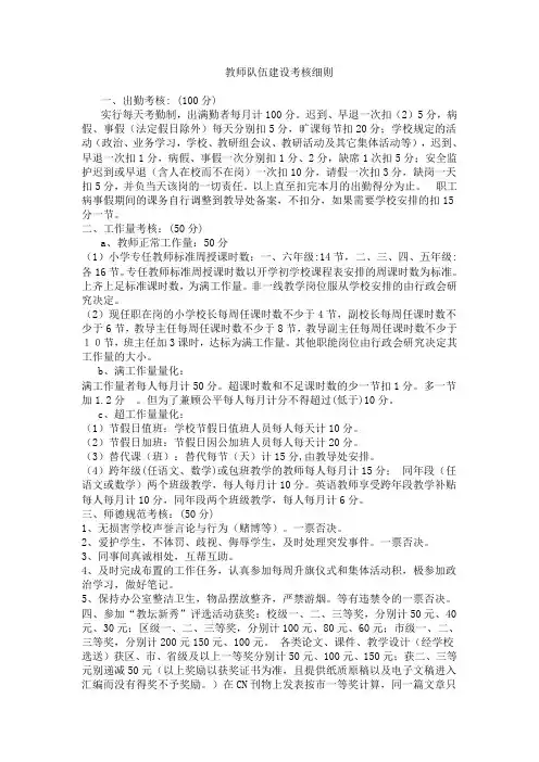
教师队伍建设考核细则一、出勤考核: (100分)实行每天考勤制,出满勤者每月计100分。
迟到、早退一次扣(2)5分,病假、事假(法定假日除外)每天分别扣5分,旷课每节扣20分;学校规定的活动(政治、业务学习,学校、教研组会议、教研活动及其它集体活动等),迟到、早退一次扣1分,病假、事假一次分别扣1分、2分,缺席1次扣5分;安全监护迟到或早退(含人在校而不在岗)一次扣10分,请假一次扣3分,缺岗一天扣5分,并负当天该岗的一切责任。
以上直至扣完本月的出勤得分为止。
职工病事假期间的课务自行调整到教导处备案,不扣分,如果需要学校安排的扣15分一节。
二、工作量考核:(50分)a、教师正常工作量:50分(1)小学专任教师标准周授课时数:一、六年级:14节,二、三、四、五年级:各16节。
专任教师标准周授课时数以开学初学校课程表安排的周课时数为标准。
上齐上足标准课时数,为满工作量。
非一线教学岗位服从学校安排的由行政会研究决定。
(2)现任职在岗的小学校长每周任课时数不少于4节,副校长每周任课时数不少于6节,教导主任每周任课时数不少于8节,教导副主任每周任课时数不少于10节,班主任加3课时,达标为满工作量。
其他职能岗位由行政会研究决定其工作量的大小。
b、满工作量量化:满工作量者每人每月计50分。
超课时数和不足课时数的少一节扣1分。
多一节加1.2分。
但为了兼顾公平每人每月计分不得超过(低于)10分。
c、超工作量量化:(1)节假日值班:学校节假日值班人员每人每天计10分。
(2)节假日加班:节假日因公加班人员每人每天计20分。
(3)替代课(班):替代每节(天)计15分,由教导处安排。
(4)跨年级(任语文、数学)或包班教学的教师每人每月计15分;同年段(任语文或数学)两个班级教学,每人每月计10分。
英语教师享受跨年段教学补贴每人每月计10分,同年段两个班级教学,每人每月计6分。
三、师德规范考核:(50分)1、无损害学校声誉言论与行为(赌博等)。
教师队伍考核制度近年来,教育行业一直是社会关注的焦点之一。
作为培养未来国家栋梁的重要角色,教师队伍的素质和能力一直备受关注。
为促进教师的专业成长和提高教育质量,建立一套科学完善的教师队伍考核制度是必不可少的。
本文将从各个方面探讨教师队伍考核制度的重要性、必要性和推行难点,以及如何提高其科学性和公正性。
一、初衷与重要性教师队伍考核制度的初衷是为了切实提高教师队伍的整体素质和办学水平。
这个制度将促使教师们对自己的教学态度、方法和效果进行深入反思,并且将他们与其他教师进行比较和交流。
通过该制度进行的评估和考核,不仅可以提高教师的专业水平,还可以推动教育体制的优化和改革。
因此,在提高教育质量的同时,教师队伍考核制度的建立和完善也具有重要意义。
二、目标与指标体系教师队伍考核制度的目标应以提高学生综合素质为核心,同时兼顾教师的专业发展和学校的整体水平。
为达成目标,指标体系应综合考虑教师的教学质量、科研能力、教学课程设置和教学参与度等方面。
此外,学生的学习成果和家长的评价也是评估教师队伍的重要指标之一。
制定科学合理的指标体系,可以提高评估的客观性和准确性。
三、评估方法与工具教师队伍考核制度的评估方法应当多样化。
除了常规的课堂观察和问卷调查,还可以引入学生反馈、教育技能竞赛等形式进行评估。
此外,笔试、面试与实地考察也是相对客观的评估方法。
然而,任何一种评估方法都有局限性,因此,建立以多种评估方法相结合的评估体系,可以弥补各自的不足,提高评估结果的科学性和准确性。
四、考核结果应用教师队伍考核制度的结果应当得到充分的应用与体现。
高水平的教师应该得到相应的荣誉和激励,以鼓励他们继续提升自己的教学水平。
对于表现不佳的教师,应该通过培训和辅导等方式提高他们的教学能力,并给予适当的改进时间。
除此之外,学生和家长也应对教师队伍的考核结果进行了解和参考,以便更好地选择适合自己的教育资源。
五、推行过程中的难点推行教师队伍考核制度的过程中,会遇到一些难点和挑战。
学校教师考核细则一、引言教师是学校教育事业的中坚力量,对于教师的能力和素质要求愈加严格。
为了确保教师的教学质量和发展水平,学校制定了一套完善的教师考核细则。
本文将对该细则进行详细解析,以便教师深入了解。
二、考核目标1. 教育教学目标学校要求教师能够准确理解教育教学目标,将之贯彻到具体的教学实践中去。
教学要与学校的教育理念和发展目标相一致,不断提升教学水平,提高学生的综合素质。
2. 课程开发和教材选择能力教师应具备自主开发课程、选择教材的能力。
他们需要理解学科知识,熟悉学生心理和学习特点,从而更好地设计和选择合适的教材和教学内容,以达到更好的教学效果。
3. 教学设计和执行能力教师应具备独立设计教学方案的能力,并能够根据学生的实际情况灵活调整教学策略。
他们需要注重教学过程中的教学环节、教学方法和教学评价,确保教学达到预期效果。
4. 教学方法和手段创新能力教师应不断探索和创新教学方法和手段,适应新时代的学生需求和教学要求。
他们需要关注教育前沿的发展动态,更新自己的教育理念,及时应用新教学技术和工具,提高教学效果。
5. 班级管理和学生辅导能力教师应具备良好的班级管理和学生辅导能力。
他们需要建立良好的师生关系,关注学生的身心健康发展,及时发现和解决学生的问题,确保每个学生都得到充分的关注和关怀。
6. 个人发展和终身学习能力教师应不断提升自己的学科知识水平和教育理论水平,加强自身的综合素质培养和职业素养修养。
他们应积极参加学术交流和专业培训,不断学习、研究最新的教育理论和教学方法。
三、考核指标1. 教学反思和总结教师应定期进行教学反思和总结,评估自己的教学工作,找出存在的问题并提出改进措施。
他们需要根据学生的实际情况和反馈意见,调整和改进自己的教学方法和策略。
2. 教学评价和成果展示教师应进行有效的教学评价,定期向学校和家长展示学生的学习成果。
他们需要制定科学的评价体系,注重评价方法和评价结果的可靠性和有效性,为学生的综合素质发展提供有效的指导。
学校教师考核制度细则范本一、总则第一条为了加强教师队伍建设,提高教师教育教学水平,充分调动教师工作的积极性和创造性,根据国家及地方教育行政部门的相关规定,制定本细则。
第二条学校教师考核制度应坚持客观、公正、公平的原则,全面评价教师的政治素质、业务能力、工作态度和教育教学成果。
第三条学校教师考核制度应体现教育行业特点,注重教师职业道德、教育教学能力、教育教学成果、继续教育及教育教学研究等方面的评价。
第四条学校教师考核制度实行定期考核和不定期考核相结合,校方考核与学生评价相结合的方式。
二、考核对象和周期第五条考核对象为学校全体在编在职教师。
第六条教师考核周期分为学期考核和学年考核。
学期考核每学期进行一次,学年考核每学年进行一次。
三、考核内容第七条教师考核内容包括政治素质与职业道德、业务能力、工作态度、教育教学成果、继续教育、教育教学研究等六个方面。
(一)政治素质与职业道德:考核教师的政治立场、法律法规遵守情况、职业道德及师德建设等方面。
(二)业务能力:考核教师的教育教学水平、学科专业素养、教育教学改革及实验操作能力等方面。
(三)工作态度:考核教师的责任心、事业心、工作积极性、出勤情况及团队协作精神等方面。
(四)教育教学成果:考核教师的教学成绩、学生满意度、教育教学质量等方面。
(五)继续教育:考核教师参加继续教育的情况,包括培训、进修、学术交流等。
(六)教育教学研究:考核教师的教育教学研究能力,包括论文发表、课题研究、教学改革等方面。
四、考核方式与评价标准第八条考核方式包括定量评价和定性评价相结合。
定量评价采用百分制,定性评价采用等级制。
第九条评价标准:(一)政治素质与职业道德:具有良好的政治素质,遵守国家法律法规,恪守职业道德,无不良记录。
(二)业务能力:具备所教学科的专业素养,教育教学水平高,能够进行教育教学改革,实验操作能力强。
(三)工作态度:具有责任心和事业心,工作积极性高,团结协作,无迟到、早退、旷工等现象。
教师队伍考评办法近年来,教师队伍的建设与考评成为各级教育部门关注的焦点。
然而,由于过去的考评办法存在诸多问题,如只重视学术成果而忽视教学水平、仅仰赖学科竞赛成绩等,使得一些教师们望而却步,甚至对考评制度心存疑虑。
为此,我们有必要探讨一种更为合理有效的教师队伍考评办法。
一、建立多元化考评体系目前,很多地区还存在单一的教师考评体系,仅以教学成果为主要依据。
然而,教师的评价应当从多个角度综合考量,包括教学水平、学科竞赛、科研成果、专业发展等。
因此,我们迫切需要建立多元化的考评体系来全面了解和评价教师的综合能力。
二、关注教学质量教师的首要职责是教学,因此在考评中应更加关注教师的教学质量。
不仅要考察教师的课堂表现,还应通过学生的学习成绩、教学观摩评议等方式来客观评估教师的教学水平。
此外,也可以通过学生问卷调查、家长评价等方式获取更全面的教学反馈。
三、注重教师的专业发展教师的专业发展是教育事业持续发展的基石,因此在考评中应给予足够的重视。
可以通过考察教师的参加培训情况、学术研讨会报告等方式来评价教师的专业发展水平。
同时,提供相应的培训机会和激励措施,鼓励教师不断提升自身专业素养。
四、推动教学科研相结合教师队伍的考评应将教学和科研相结合。
教师应在教学过程中开展科研活动,将科研成果融入教学,提高教学质量和创新能力。
此外,也可以通过教师的科研成果、论文发表等方式来评估其科研水平。
同时,为教师提供更多的科研项目和经费支持,激发其科研热情。
五、倡导师德师风建设教师不仅是知识的传授者,更是学生的榜样和引路人。
因此,在考评中应重视教师的师德师风建设。
可以通过考察教师的师德表现、团队合作意识等方式来评估其师德水平。
同时,加强师德师风培训,引导教师树立正确的价值观和职业操守。
六、建立全员参与的评估机制教师队伍的考评应该给予广大教师更多的参与权,避免单纯由上级评估的模式。
可以建立由教师自我评估、同行评估和上级评估相结合的多层次评估机制,让教师在评估过程中发挥更大的主体性。
教师队伍建设实施细则第一章总则第一条为了深入贯彻党的教育方针,提高教学质量,加强学校教师队伍建设,特制定本实施细则。
第二条本实施细则适用于各级各类学校的教师队伍建设工作。
第三条教师队伍建设工作应坚持选拔优秀、培养人才、激励干部、改进管理、服务发展的原则。
第四条学校应建立健全教师队伍建设长效机制,定期制定教师队伍建设规划,保障教师队伍建设工作的规范推进。
第二章教师选拔与培养第五条学校应建立健全教师选拔机制,以公开、公平、公正的方式选拔优秀教师。
选拔程序应考察教师的教学能力、师德修养以及个人发展潜力等方面。
第六条学校应定期组织教师培训,提高教师的专业水平和教学能力。
培训内容应围绕教师的实际需求展开,结合学校教育教学特点和教学要求。
第七条学校应重视教师的实践经验积累,鼓励教师参与教育科研和教学实践活动,提高教师的教学经验和创新能力。
第三章干部激励与管理第八条学校应积极激励优秀教师,建立奖励制度,对教学质量突出、教学成果显著的教师进行表彰和奖励。
第九条学校应建立健全教师职称评定和晋升机制,为教师的职业发展提供良好的平台和机会。
第十条学校应加强教师的管理工作,建立教师档案,对教师进行定期考核和评估,及时发现教学问题并提供相应的支持和培训。
第四章服务发展第十一条学校应营造良好的教育环境,提供良好的教学设施和教育资源,为教师的教学工作提供支持和保障。
第十二条学校应关注教师的个人发展需求,提供教育培训资源和学习机会,帮助教师不断提升自己的教学水平。
第十三条学校应建立教师交流合作机制,鼓励教师之间进行教学交流和教材制作合作,提高教师的教学水平和教研能力。
第五章责任与监督第十四条学校领导要加强对教师队伍建设工作的领导和指导,落实教师队伍建设规划,确保各项工作的顺利实施。
第十五条学校应定期组织对教师队伍建设工作进行评估和监督,及时发现和解决问题,推动教师队伍建设工作的不断改进。
第六章附则第十六条本实施细则自发布之日起生效,由学校负责解释。
教师队伍考核方案引言教师队伍是教育事业的中坚力量,其素质和能力的提升直接关系到学生的学业成绩与个人发展。
因此,建立合理有效的教师队伍考核方案至关重要。
本文将就这一主题展开讨论。
1. 考核标准的建立为了确保教师队伍的专业素养,考核标准应涵盖以下几个方面:(1)教学能力:包括教学设计能力、教学方法能力以及教学效果;(2)学科知识与专业能力:从教师具备的学科知识面以及对学科的深入理解角度来评估;(3)教育理念与教育方法:考核教师是否拥有适应教学改革和教育发展的教育理念和教育方法。
2. 综合评价体系的构建综合评价体系应包括定量与定性相结合的评价指标,既要有客观数据,也要有专家评估。
其中,定量指标包括学生学业成绩、教学资源利用情况等;定性指标涵盖教研成果、教改贡献、教育教学能力等。
评价过程中,还可以引入360度评价等多元评价手段,以多角度全面评估教师的综合素质。
3. 老师自评与同事互评自评和同事互评是一种重要的评价手段,有效地发挥了教师自我管理和同伴监督的作用。
教师可以通过自评来梳理自己的教学方法与效果,发现自己的不足之处并进行改进。
而同事互评则能促进教师之间的相互交流和学习,提高整个团队的教育教学水平。
4. 学生评价的应用学生评价作为教师队伍考核的有效手段,在教师队伍建设中应得到充分的应用。
学生是教师工作的直接受益者,借助学生评价,可以获得更真实而直观的教师教育教学情况,从而进一步提高教师队伍的质量。
5. 考核结果利用考核结果可以作为教育局组织专项培训、集体评选荣誉称号、安排特岗教师和干部选拔、分配奖励经费等决策的重要依据。
利用考核结果,可以进一步激励教师团队的积极性和创造力。
6. 改革与创新教师队伍考核方案需要不断改革与创新。
一方面,考核方案应与时俱进,迎合教育教学改革的要求。
另一方面,应借鉴国内外的先进经验,在保留传统评价方式基础上,逐步引入新的、有利于完善教育教学质量的评价指标和手段。
7. 管理落地与跟踪考核制度的管理是考核方案有效实施的保障。
教师队伍建设考核工作方案一、背景介绍教师队伍建设是学校发展的重要支撑,也是提高教育质量的关键。
为了加强对教师队伍建设工作的监督与评估,制定一个科学合理的考核工作方案势在必行。
二、考核目标1. 提高教师的教育教学水平2. 注重教师的专业能力和职业道德培养3. 激励教师积极进取,促进专业成长4. 推动教师间的学习和交流三、考核内容1. 教师教育教学水平的评估- 定期组织教师参加专业技能培训和教学研讨会- 考核教师教学设计和课堂教学实施情况- 通过学生评价、同行评估等多种方式获取教师的教育教学反馈意见2. 教师专业能力评估- 鼓励教师参加学科竞赛、教学比赛等活动,评估成绩作为专业能力的参考指标- 定期考核教师的学科教学任务完成情况和教育研究成果3. 教师职业道德培养评估- 评估教师是否履行教育职责,是否遵守职业道德规范- 通过学生评价、家长评价等方式了解教师的职业素养和行为表现四、考核方法和指标1. 组织考核专家对教师的教学设计、课堂教学、教研成果等进行评估2. 制定考核指标体系,包括教育教学水平、专业能力、职业道德等方面的指标3. 借助技术手段,利用录像、教学演示等方式进行教学评估五、考核周期和频次1. 考核周期:每学年一次2. 考核频次:针对不同的教师群体,可根据实际情况进行分批考核六、考核结果和效果利用1. 根据考核结果,将教师分为优秀、良好、一般、不合格等级,以便对教师进行分类管理和激励2. 将考核结果用于教师职称晋升、岗位晋升、人事任免等方面,以提高教师的职业发展动力七、考核结果的反馈和资源支持1. 向教师群体及时反馈考核结果,鼓励教师进行自我调整和进一步的发展2. 提供专业发展资源支持,包括培训和学习机会、教学资源共享等,帮助教师提高自身能力八、考核的公正性和公开性1. 确保考核程序公正透明,采用多方参与和多角度评价的方式2. 考核结果公示,接受学校内外的监督与评议九、监督和评估的机制建设1. 设立教师考核工作领导小组,负责考核方案的实施和监督评估2. 配置专门的工作人员,负责考核工作的具体实施和数据分析十、教师队伍建设考核与教育改革的关系教师队伍建设考核作为教育改革的重要内容,可以推动教师的专业发展和教育质量的提升,同时也需要教育改革的支持和配套措施。
师德师风建设考核细则为了全面贯彻教育方针,加强学校的思想政治工作,加强教职工的职业道德建设,根据教体局的要求和学校的需要,特制定本考核细则。
一、考核原则本考核细则的原则是标准、实事求是、公正公开。
二、考核范围本考核细则适用于全校教职工。
三、考核办法1.实行加减分办法,好的加分,差的减分。
2.满分为100分,上限封顶,下限不保底,但不能出现负分。
3.每学期末累计考核结果,纳于对教职工的学年评估和职称评聘及其它评先选优之中。
四、考核内容1.参加政治研究,认真听讲,写笔记,按规定时间交研究笔记。
不缺席,不迟到,不中途退场。
(20分)加分因素:撰写的政治理论文章在不同层面发表和交流的;国家6分,省级4分,市级3分,校级2分,大会发言每次加3分。
减分因素:迟到一次扣1分,中途退场扣2分,缺席一次扣3分,事假一次扣1分,心得、稿件未交者扣2分,笔记缺交一次扣3分,数量不够扣3分,研究中唠嗑、睡觉、说话或做与会议无关的事扣3分。
2.积极参加学校支部组织的各项有益活动和各种比赛、表现积极。
(10分)加分因素:教职工本人参加上级部门举办的各种活动,为学校争得荣誉、做出贡献的加5分。
减分因素:各项活动缺一次扣2分,升旗仪式、间操缺席一次扣1分。
3.讲政治、讲正气、讲团结、讲文明,同志间互相帮助,互相尊重,礼貌待人。
(10分)减分因素:与同志发生口角,造成后果,减3-5分。
4.遵守学校各项规章制度,爱岗敬业,按时签到,中途不擅自离岗。
(10分)减分因素:每迟到一次扣1分,缺岗一次扣3分。
5.关心热爱学生,平等待人,有良好师生关系,做学生思想工作耐心细致,课堂不驱赶学生。
(10分)减分因素:不善于做思想工作,工作方法简单,师生关系紧张扣3分,驱赶学生一人次扣3分。
6.仪表端庄,举止文雅,不浓妆艳抹,不穿奇装异服,为人师表。
(10分)减分因素:上述情况如有发生,扣5-10分。
7.遵守社会公德,树立高尚的道德情操,见义勇为。
教师队伍建设考核评价制度近年来,教师队伍建设一直是教育领域关注的焦点。
为了加强对教师队伍的管理和评价,许多地区和学校都建立了相应的考核评价制度。
本文将从多个方面探讨教师队伍建设考核评价制度。
1. 为何需要建立教师队伍建设考核评价制度教师是教育事业中最关键的因素,他们直接影响着学生的教育质量和发展。
然而,由于教师队伍的规模庞大、构成复杂,无法进行有效的统一管理。
因此,建立教师队伍建设考核评价制度是必要的,可以增加教师队伍的凝聚力和整体素质。
2. 教师队伍建设考核评价制度的目标教师队伍建设考核评价制度的目标是多方面的,包括提高教师的专业水平、提升教学质量、增加教师的激励和奖惩机制等。
通过建立考核评价制度,能够将各级各类学校的教师培养、发展和激励纳入有效管理体系,促进教师队伍的快速发展。
3. 教师队伍建设考核评价制度的内容教师队伍建设考核评价制度的内容应包括教师的教学水平、科研成果、教育教学经验、专业发展、师德和团队协作等方面的评价指标。
通过量化和定性的评价指标,可以全面客观地评估教师的业绩和能力。
4. 教师队伍建设考核评价制度的考核方法教师队伍建设考核评价制度的考核方法应结合定性和定量相结合,包括考察、考核、考试、考勤等多种方式。
这样可以确保评价的准确性和全面性。
5. 教师队伍建设考核评价制度的实施过程教师队伍建设考核评价制度的实施过程应分为三个阶段:订立考核评价标准、实施考核评价、结果反馈和总结。
这样可以提高教师队伍的积极性,促进教师队伍的快速发展。
6. 教师队伍建设考核评价制度的管理责任和机构教师队伍建设考核评价制度的管理责任主要落在学校领导和教育部门身上。
他们应该制定相应的政策和规定,并建立专门的机构来负责教师队伍的考核评价工作。
7. 教师队伍建设考核评价制度的影响与问题教师队伍建设考核评价制度的实施对教师队伍的影响是全面的。
它可以促进教师队伍的整体素质提升,增加教师的专业发展机会。
但同时也存在一些问题,如公平性和客观性的难保证、过于注重考核结果等。
附件5:
兴山县教育单位教师队伍建设考核细则
兴山县教育单位教师队伍建设考核档案资料目录请按以下目录“提供要求”提交教师队伍建设资料,装进档案袋即可。
12月15日前提交到人事股。
一、师德建设:
1、扎实开展师德教育活动:
①师德活动有方案、总结,活动形式丰富(提供:两场师德活动场景资料)。
②严格师德考核,规范建立师德档案(提供:已建立师德档案教职工名册,可与第10项“业务档案教职工名册”整合)。
③教师为人师表,无体罚和变相体罚学生现象、无有偿家教和乱订教辅资料等违纪违规行为(提供:学生、家长评教满意率汇总表)。
2、“比、访”工作形成长效机制(提供:校级“比教学”评比结果表,一个班的学生家长电话号码备查)。
二、岗位设置:
3、教职工工作安排科学合理:①按要求配备专任教师和非专任教师;②临时聘用人员设岗合理、管理规范、合乎要求。
(提供:课表,分工表,编外聘用人员聘用合同复印件一份,缴纳五险凭证复印件一份)
4、岗位设置与管理:①科学合理,教师认同度高;②职评工作组织严谨规范,档案资料真实完整,无不良影响或严重后果。
(提供:第二轮岗位设置竞聘岗位聘用花名册,学校开展职评、各级骨干教师评选、岗位竞聘档案资料审核小组名单及会议记录复印件)
5、学校干部队伍建设与管理:①结构合理;②分工明确;③团结协作;④战斗力强。
(提供:学校班子成员基本信息及分工信息)
6、专任教师任职资格:①具备相应学段学历和教师资格;②具备所任教学科的普通话等级。
(提供:专任教师花名册,内容包括任教学科、学历、教师资格、普通话、骨干教师等级及称号等级信息表)
三、日常管理
7、规范考勤管理:①制度健全;②记载详实;③兑现考核(包括绩效考核、评先表模、职称评定等);严格执行《兴山县教师管理办法》的相关规定;④学校按月公示教职工考勤,按季度上报考勤情况。
(提供:考勤汇总记载,绩效考核结果汇总表,学校评先表模会议记录复印件)
8、关心教职工生活:①学校领导要密切联系教职工(含离退休教师),与教职工交心谈心,了解家庭情况、思想状况,访谈面达到100%;②对家庭有困难的给予必要的帮助、扶持;③丰富教职工文体活动,积极组织教职工参加各种竞赛活动。
(提供:关心教职工记录资料,教职工文体活动节目单及图片)
四、培训培养:
9、教师继续教育:①制定了教师培训年度工作计划;②积极组织教职工参加校内外各种形式的培训和竞赛;③教师继续教育参训率达到100%;④按时足量保质完成教育局、培研中心下达的送培计划和培训任务。
(提供:教师外出学习信息统计表)
10、关注教师成长:①制定了教师专业成长计划;②建立了教师专业成长档案;③教师专业培养有成效。
(提供:已建立业务档案教职工名册,业务档案的目录样表一份)
11、骨干教师培养:①制定了校级骨干教师培养计划;②评选认定“校级骨干教师”达到专任教师的30%以上;③加强对骨干教师的考核及使用。
(提供:骨干教师培养计划,校级骨干教师名单、考核评价表)
12、后备干部培养:①后备干部有培养对象、培养目标和培养跟踪记录;②中层干部任用符合干部选拔任用条例规定;③建立健全党风廉政建设和行风建设的长效机制。
(提供:后备干部培养计划及人员考核信息)
13、城乡教师援助:①积极开展城乡教师交流活动(包括乡镇内教师交流,援助内容含定期支教、名师带徒、结对帮扶以及送教等;②援助交流活动有计划、制定了校内考核管理办法;③援助交流活动有内容,活动有实效并有考核记载,落实了相关待遇。
④按时足量保质完成教育局下达的定期支教、名师带徒、教师交流计划和工作任务。
(提供:异校送教活动资料,名师带徒和结对帮扶资料,定期一年或三年城乡交流资料)。