酸性蛋白酶生产工艺
- 格式:doc
- 大小:42.50 KB
- 文档页数:5
2014级生物工程专业实验(II)黑曲霉液态发酵生产酸性蛋白酶一、实验目的掌握液态耗氧发酵的一般工艺,熟悉机械搅拌发酵罐及相关设备的原理和使用。
二、实验材料2.1菌株黑曲霉Aspergillus niger SZ-357,由发酵与酶工程研究室分离。
2.2 实验试剂糊精、酵母膏、氯化铵、磷酸二氢钾、CaCl2、酪蛋白、酪氨酸、20%三氯乙酸,3,5-二硝基水杨酸(DNS)。
2.3实验设备DHP-9082电热恒温培养箱;2112型恒温摇床;GL-20G-II高速冷冻离心机;BIOTECH-5BG发酵罐,静音无油空气压缩机、BILON-T-501低温冷却液循环系统;722S型分光光度仪;SW-CJ-2FD型净化工作台;HZS-H 超级恒温水浴锅;Sartorius分析天平。
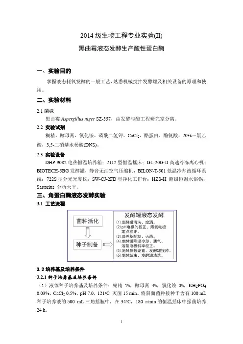
三、角蛋白酶液态发酵实验3.1工艺流程3.2培养基及培养条件3.2.1种子培养基及培养条件(1)液体种子培养基及培养条件:糊精1%,酵母膏4%,氯化铵3%,KH2PO4 0.03%,CaCl2 0.5%,pH7.0,121o C灭菌15 min。
将斜面菌种接种于含有100 mL 种子培养液的500 mL三角摇瓶中,在34o C,180r/min的恒温摇床中振荡培养24 h。
(2)麸皮固体种子培养基及培养条件:将斜面菌种接种于含水90%的麸皮固体培养基中,34o C,静置培养72 h,取出麸皮种子40 o C烘干备用。
3.2.2发酵培养基及培养方法发酵培养基:糊精1%,酵母膏4%,氯化铵3%,KH2PO40.03%,CaCl2 0.5%,pH7.0。
培养基121o C灭菌20 min,将种子液按5%(麸皮种子按3‰)的接种量接种于发酵罐中,在34o C,500 r/min的条件下发酵72 h。
3.3 检测方法3.3.1菌体浓度的测定干重法。
3.3.2还原糖的测定采用3,5-二硝基水杨酸(DNS)法测定发酵液中还原糖含量。
(1) 标准曲线的绘制:配制1.0 mg/mL葡萄糖标准溶液,取9支洁净的25 mL比色管编号,按表1加入试剂。
酸性蛋白酶
蛋白酶是指一些有催化功能的酶,能够水解(断裂)蛋白质,因此也被称为蛋白水解酶。
酸性蛋白酶是由隆科特黑曲霉优良菌种经发酵精制提炼而成,能在低PH条件下,有效水解蛋白质,蛋白水解酶在许多的生理和病理过程中发挥着重要作用。
广泛应用于酒精、白酒、啤酒、酿造、食品加工、饲料添加、皮革加工等行业。
本产品是一种酸性蛋白酶制剂,在酸性条件下具有较高活性,由酸性蛋白酶高产菌株——曲霉菌(Aspergillus)深层发酵而成。
它广泛应用于饲料、纺织、废水处理和果汁提纯方面。
促进酵母的生长与繁殖,提高发酵速度,从而缩短发酵周期和提高发酵设备的生产能力。
固态酸性蛋白酶工厂设计要点在固态酸性蛋白酶工厂的设计中,需要考虑多个方面,包括生产工艺、设备选型、工厂布局等因素。
本文将介绍固态酸性蛋白酶工厂设计的要点,并探讨如何优化工厂设计以提高生产效率和产品质量。
1. 工艺流程设计固态酸性蛋白酶的生产过程包括发酵、提取、纯化和干燥等环节,因此工厂设计要合理布局各个生产环节,确保流程顺畅、高效。
1.1 发酵过程在发酵过程中,需要考虑发酵罐的选型与数量、发酵条件的控制等因素。
保证发酵过程稳定、高效是工厂设计的重点。
1.2 提取与纯化固态酸性蛋白酶的提取和纯化过程需要使用适当的设备,如离心机、膜过滤等。
合理设置提取与纯化车间,确保产品质量。
1.3 干燥阶段干燥是固态酸性蛋白酶生产的最后一道工序,需要选择适合的干燥设备,如喷雾干燥机、真空干燥器等。
2. 设备选型与布局2.1 设备选型在固态酸性蛋白酶工厂设计中,需要选择符合生产规模和要求的设备,确保设备性能、质量和稳定性。
2.2 设备布局合理的设备布局可以提高生产效率,减少物料和人员运输路径。
可采用流水线布局方式,使得生产流程顺畅。
3. 工厂环境与安全3.1 通风与排放固态酸性蛋白酶工厂需保证良好的通风系统,排放废气需要符合相关法规标准。
3.2 安全生产工厂设计要考虑生产过程中的安全隐患,并采取相应的安全措施,确保生产过程安全可靠。
4. 质量控制与管理4.1 原料质量控制固态酸性蛋白酶工厂要保证原料的质量稳定,并设立相应的质量管控措施。
4.2 产品质量管理工厂设计中要考虑产品质量管理体系,确保生产出的固态酸性蛋白酶符合相关标准和要求。
结语固态酸性蛋白酶工厂设计要点包括工艺流程设计、设备选型与布局、工厂环境与安全以及质量控制与管理等方面。
合理设计工厂布局、选择适合的设备和建立完善的质量管理体系,可以提高生产效率,确保产品质量。
在实际工厂设计中,可根据具体情况和要求进行灵活调整,以满足生产的需求。
酸性蛋白酶生产工艺1.种子罐1.1、投料体积1.2、配方及制作方法糊精5%豆饼粉3%酵母膏0.5%磷酸氢二钾0.2%羧甲基纤维素钠0.5%玉米浆2%消泡剂PPE0.06%灭菌后PH4.6-4.81.3、培养基配制方法:先将上述原料用自来水溶解,搅拌30分钟,然后用磷酸调节PH4.6左右。
注:羧甲基纤维素钠单独溶解当主料升温至90℃时加入。
1.4、灭菌:121℃35分钟1.5、接种:冷却到33℃接入种子。
1.6、培养条件:温度:30℃通风量:0-10小时1:110小时-移种1:1.2罐压:0.05-0.08Mpa1.7、液体种子成熟标准:培养液稠密,菌丝体多,染色深,无杂菌,PMV达到40%,周期20小时左右,移种量20%。
2、发酵罐2.1、投料体积2.1、配方玉米粉5%玉米浆2%豆饼粉4%酵母粉0.5%氯化钙0.5%磷酸氢二钾0.3%氯化铵0.5%消泡剂PPG0.06%高温淀粉酶(2万)制作方法:先将基础料中的玉米粉、豆饼粉、酵母粉、氯化钙加水溶解后,投入罐中,搅拌20分钟使其充分溶解,调节PH6.0,加入液化酶,加热至91℃液化20分钟后再加入玉米浆及各种无机盐,最后用磷酸调节PH5.2。
3、接种:冷却到30℃接入种子。
4、培养条件:温度:29-30℃PH:初始PH5.2,当PH降至4.8时,补氨控制4.7-4.8。
通风量:0-10小时1:111-120小时1:1-1:1.2罐压:0.06-0.07Mpa搅拌转速:200-650rpm(根据溶氧可调)5、补料罐配料麦芽糖浆20%KA水解液40%玉米浆2%PPG 0.06%PH不高于4.5,若高于4.5用磷酸调回。
KA水解液的水解方法:KA:水1:6 加入石灰6%(相对KA),升温至1.2kg/cm2,保压1小时。
6、补料控制:当发酵10小时左右,PH自然回升时开始补料,控制溶氧30%。
酸性蛋白酶发酵生产控制工艺1、一级种子罐(2m³)1.1、投料体积1m³,实际投料体积0.8m³。
固态酸性蛋白酶工厂设计要点固态酸性蛋白酶工厂设计要点随着生物技术的发展,固态酸性蛋白酶作为一种广泛应用于食品、饲料和制药等领域的酶类产品,受到了越来越多的关注和需求。
固态酸性蛋白酶工厂设计要点是确保生产过程稳定可靠、产品质量优良、生产效率高、环保可持续等。
本文将重点介绍固态酸性蛋白酶工厂设计的要点。
1. 工艺设计固态酸性蛋白酶的工艺设计是整个工厂设计的核心内容。
首先,需要确定采用何种固态发酵工艺,如床层发酵、筒式发酵、旋转式发酵等。
不同的发酵工艺具有不同的特点和适用性,需要根据产品特性和工程经验进行选择。
其次,需要优化发酵条件,包括发酵温度、pH值、发酵时间、培养基配方等。
通过合理的工艺设计,可以提高生产效率和产品质量。
2. 设备选择固态酸性蛋白酶生产需要一系列的设备来支持生产过程。
工厂设计要点之一就是选择合适的设备。
例如,发酵釜是必不可少的设备,需要选择具有良好控制性能和卫生性能的设备。
另外,还需要选择合适的固液分离设备、搅拌设备、干燥设备等。
设备选择需要考虑到工艺要求、产品特性和生产规模等因素。
3. 厂区规划固态酸性蛋白酶工厂的厂区规划需要考虑到生产流程、原材料输入、产出物输出、设备布局以及安全与环保等方面。
首先,根据生产流程进行合理的流程布局,确保原料与产出物能够顺利流动。
其次,按照设备选址和工艺流程,规划合理的设备布局,减少物料和人员的交互,提高工作效率和安全性。
此外,还需要规划储存和配送区域,确保原材料和产出物的安全和有效储存。
最后,需要考虑到环保要求,规划合理的废物处理和污水处理系统,确保工厂的环保可持续发展。
4. 质量管理固态酸性蛋白酶工厂设计要点之一就是建立完善的质量管理体系。
包括原材料的选择和采购、生产过程的控制与监测以及成品的检验与分析等。
原材料的选择需要保证质量稳定可靠,采购过程需要合理的供应商评价和合同管理。
生产过程需要严格控制,确保工艺参数的稳定性和一致性。
成品的检验和分析需要建立完善的实验室和检验体系,确保产品质量符合要求。
1. 前言酸性蛋白酶是一类最适pH值为2.5〜5.0的天冬氨酸蛋白酶,相对分子质量为30000 〜40000。
酸性蛋白酶主要来源于动物的脏器和微生物分泌物,包括胃蛋白酶、凝乳酶和一些微生物蛋白酶。
根据其产生菌的不同,微生物酸性蛋白酶可分为霉菌酸性蛋白酶、酵母菌酸性蛋白酶和担子菌酸性蛋白酶.根据作用方式可分为两类:一类是与胃蛋白酶相似,主要产酶微生物是曲霉、青霉和根霉等;另一类是与凝乳酶相似,主要产酶微生物是毛霉和栗疫霉等。
细菌未发现产酸性蛋白酶的菌株.由于酸性蛋白酶具有较好的耐酸性,因此被广泛地应用于食品、医药、轻工、皮革工艺以及饲料加工工业中。
国外关于酸性蛋白酶的生产研究从20世纪初就开场了。
1908年,德国科学家从动物的胰脏中提取出胰蛋白酶,并将其用于皮革的鞣质。
1911年美国科学家从木瓜中提取木瓜蛋白酶〔在酸性,碱性和中性的条件下都能分解蛋白质的酶〕并将木瓜蛋白酶用于除去啤酒中的蛋白质浑浊物。
自1954年吉田首次发现黑曲霉可产生酸性蛋白酶以来,国外对微生物发酵生产酸性蛋白酶进展了广泛的研究。
1964年外国科学家首次发现大孢子黑曲霉突变体能产生两种不同的酸性蛋白酶,即酸性蛋白酶和酸性蛋白酶。
1965年又从血红色陀螺孔菌,中别离出了一种酸性蛋白酶,并对该酶进展了纯化和结晶。
1968年从微小毛霉中筛选出了一种酸性蛋白酶,并对其进展了纯化和酶学性质分析。
1995年外国科学家对烟曲霉酸性蛋白酶的基因进展了克隆和测序。
2001年又从假丝酵母中筛选出了一种酸性蛋白酶菌株,并对该酶进展了核苷酸序列分析和功能分析。
国外学者对曲霉酸性蛋白酶的构造和功能等己经研究的较为透彻。
与国外相比,我国对酸性蛋白酶的研究相对较晚些。
1970年工业微生物研究所首先从黑曲霉中筛选出一株产酸性蛋白酶菌株,并和酒精厂协作进展中试生产,填补了我国酸性蛋白酶制剂的空白.近年来国在酸性蛋白酶上的研究大都致力于选育产酶活力高、抗逆性好的菌种,并获得了一些很有应用前途的产酶菌株。
酸性蛋白酶生产工艺1 蛋白酶、酸性蛋白酶1.1 蛋白酶的定义蛋白酶是催化肽键水解的一类酶,它可迅速水解蛋白质为胨、肽类,广泛存在于动物内脏、植物茎叶、果实和微生物中。
同时大多数微生物蛋白酶都是胞外酶。
1.2 微生物蛋白酶分类微生物蛋白酶按其作用的最适pH可分为酸性蛋白酶、中性蛋白酶、碱性蛋白酶三类。
碱性蛋白酶为透明褐色液体,能与水混溶,最适温度50~60℃,最适pH8.5。
中性蛋白酶为金属酶,褐色颗粒或液体,易溶于水,最适温度45~55℃,最适pH5.5~7.5。
酸性蛋白酶为近乎白色至浅黄色无定型粉末或液体,易溶于水,最适温度45℃,最适pH2.5。
1.3酸性蛋白酶的概述酸性蛋白酶(acidic protease)在 1954 年首先由吉田在黑曲酶中发现。
该酶广泛存在于霉菌、和担子菌中,细菌中极少发现,其最适pH3~4,相对分子质量 30000~40000,等电点(pH3~5)。
酸性蛋白酶主要是一种羧基蛋白酶,大多数在其活动中心含有 2 个天冬氨酸残基。
酶蛋白中酸性氨基酸含量高,而碱性氨基酸含量低。
不同微生物的酸性蛋白酶其氨基酸组成虽有所差别,但性质基本相同,许多性质也与动物胃蛋白酶相似,其活动中心肽键也基本相似,它对 DFP、PCMP (对氯汞苯甲酸)EDTA不敏感,及但能为DNA(二重氮乙酰亮氨酸甲酯)EPNP及(1,2 环-3-对硝基苯养基丙烷),SDS(十二烷基磺酸钠)等抑制。
DNA,EPNP 之所以能引起酶失活是由于活性中心天冬氨酸残基被酯化。
DNA 只同有活性的酸反应,而同失活的酶不能反应。
P-BPB(对溴酚乙酰溴)虽然也可同酶的1个天冬氨酸残基反应,但同它反应的天冬氨酸的位置与以上两种抑制不一样,故不能引起青霉酸性蛋白酶失活。
1.4 酶的生产方法酶的生产方法主要有:提取分离法、生物合成法、化学合成法。
酶的微生物合成法主要有:液体深层发酵、固体培养发酵、固定化细胞培养、固定化原生质发酵。
根霉源酸性蛋白酶的初步研究酸性蛋白酶可在酸性条件下降解蛋白质,由于酸性蛋白酶具有较好的耐酸性,因此,被广泛用于食品、医疗工业及畜牧业生产中。
目前,酸性蛋白酶主要通过微生物发酵来生产的。
而工业上,酸性蛋白酶的生产菌只有黑曲霉、宇佐美曲霉和米曲霉等为数不多的菌株,通过筛选新的菌种,可以有效地解决目前行业中存在的酶活低及菌种老化的问题。
本研究通过酪蛋白透明圈法从实验室保存的几株菌株中筛选出一株产酸性蛋白酶菌株,命名为RN-11菌株,通过真菌ITS序列分子鉴定,再结合对其形态观鉴定的结果,将RN-11菌株确定为黑根霉(匍枝根霉)。
采用固态发酵培养法,通过单因素实验及响应面实验设计,确定了RN-11菌株产酸性蛋白酶最佳固态培养基组分为:250ml三角瓶中,麸皮15g,水10.6ml,蔗糖0.69g,硝酸钠1.0g,磷酸氢二钾0.042g。
理论最佳酸性蛋白酶活力为159.51U/g,验证试验得到的实际平均酸性蛋白酶活力为160.16U/g,比初始发酵培养基提高了5.1倍。
该菌株在最佳培养基初始pH值为2.5,装瓶量为27g湿基,接种量为1ml,培养时间为60h,培养温度26℃时,产酶量达到最高。
分别选择蒸馏水、0.05mol/L (pH3.5)的乳酸缓冲液、0.15mol/L的NaCl溶液、0.03mol/L磷酸缓冲液作为提取溶剂提取酸性蛋白酶。
结果表明:用0.05mol/L乳酸缓冲液浸提,酸性蛋白酶提取最完全。
还对影响酶提取的主要因素,如提取溶剂pH、提取时间、提取温度、浸提液和固体培养基的比率进行了研究,确立了最适的酶提取工艺。
结果表明RN-11酸性蛋白酶在用固体曲重量30倍的0.05mol/L的pH3.0乳酸缓冲液于30℃水浴中浸泡105min提取最完全。
通过硫酸铵分级沉淀、透析、SephadexG-75凝胶层析三步提取纯化了RN-11酸性蛋白酶。
酶的回收率为24.39%,纯化倍数为41.78。
酶学性质测定结果表明,经SDS-PAGE电泳, RN-11酸性蛋白酶的分子量约为70Kda。
(10)申请公布号(43)申请公布日 (21)申请号 201410379253.4(22)申请日 2014.08.04CCTCC NO :M 2013601 2013.11.24C12N 9/62(2006.01)C12R 1/66(2006.01)(71)申请人湖南新鸿鹰生物工程有限公司地址415400 湖南省常德市津市市工业新区鸿鹰路10号(72)发明人李洪兵 李海清 张锦杰 朱永明胡永明 李贵骏(54)发明名称一种高活力酸性蛋白酶的制备方法(57)摘要本发明公开了一种高活力酸性蛋白酶的制备方法,属于酶制剂制备技术领域。
以高产酸性蛋白酶的菌株宇佐美曲霉CCTCC NO :M2013601为出发菌株,根据其最适生长温度和最适产酶温度,进行培养基优化和发酵工艺改进,细化了孢子增殖和发酵产酶阶段的工艺参数,采用梯度降温和梯度升温的发酵工艺,同时予以追加接种,致使菌种的产酶能力最大限度地显现,尤其是添加了具有抗热应激原作用、调整和修复机体功能、增强机体的免疫功能、微生态调节功能的中草药提取物,进而增强了微生物的代谢功能,使得本发明所产酸性蛋白酶活力高、耐受温度较高、稳定性强、适于工业化生产。
发酵液酸性蛋白酶酶活力为13000-14000U/mL。
(83)生物保藏信息(51)Int.Cl.(19)中华人民共和国国家知识产权局(12)发明专利申请权利要求书2页 说明书7页CN 105316307 A 2016.02.10C N 105316307A1.一种高活力酸性蛋白酶的制备方法,其特征在于,以宇佐美曲霉(Aspergillus usamil)CCTCCNO:M2013601为原菌株经液体深层发酵制备。
2.如权利要求1所述的一种高活力酸性蛋白酶的制备方法,其特征在于,包括如下步骤:保存完好的宇佐美曲霉CCTCC NO:M2013601的菌种经斜面菌种活化、一级、二级、三级液体种子扩大培养至种子罐,将种子罐液体种子以5%接种量接入发酵罐培养基,培养温度31-32℃,搅拌速度200-400r/m,通风量1:1-2,培养时间10-12h;然后以1-2℃/h降温速率缓慢降温至26-30℃,搅拌速度400-600r/m,通风量1:1-3,恒温培养8-10h;继续以1-2℃/ h降温速率缓慢降温至23-25℃,搅拌速度500-700r/m,通风量1:2-4,培养时间22-31h,然后,将种子罐液体种子以3%接种量追加接入发酵罐,最后以1-2℃/h升温速率缓慢升温至31-32℃,搅拌速度200-400r/m,通风量1:1-2,恒温培养10-12h;接着以1-2℃/h降温速率缓慢降温至23-25℃,搅拌速度500-700r/m,通风量1:2-4,恒温培养22-31h;发酵液经过滤、浓缩、调配、精滤、干燥得固体酸性蛋白酶。
黑曲霉发酵产酸性蛋白酶江西科技师范学院生物工程专业《化工原理课程设计》说明书题目名称黑曲霉发酵生产酸性蛋白酶专业班级 09级生物工程1班学号 20091466 20091479 20091470学生姓名钟鑫鑫张溧王涛指导教师常军博士2011 年10 月31 日前言蛋白酶做为一种重要的工业酶制剂,作为一种较早被人们了解的酶类现在正在人类的生活中发挥巨大的作用,特别是酸性蛋白酶以其作用的广泛性、高效率越来越多的受到了人们的关注。
在酸性环境下(pH 2.5-5.0)催化蛋白酶水解的酶制剂,适用于酸性介质中水解动植物蛋白质。
该酶主要用于酒精发酵、啤酒酿造、毛皮软化、果酒酱油造、饲料等。
其使用于酒精、白酒、果酒、啤酒、黄油以可澄清发酵醪液和成熟醪液。
酶作为一种新兴的物质以其高效,清洁的催化效果充斥着当今人类的思想,但是较高的技术要求和特殊菌株获得,使人们在酶这一产业发展中步履蹒跚,特别是发展中国家由于落后的科学技术,使他们在此项技术中发展更加困难,以中国为例在20世纪90年代就已经有酶企业投入生产,但是我的酶制剂销售额在世界市场只占4%,我国企业所用的酶制剂大多数是由丹麦的NOVO所提供的。
就目前情况看,世界各国都投入了大量资金用于酶事业的研究和生产。
相信在不久的将来酶一定会更加广泛的在生活中应用。
设计条件题目:1000L发酵罐,发酵生产酸性蛋白酶。
1发酵工艺1.1菌种的选择本实验选用黑曲霉作为菌种,发酵生产酸性蛋白酶,该霉菌株在中国微生物菌种保藏管理委员会普通微生物中心的保藏编号为3.350。
1.3菌种培养基的配制查氏培养基NaNO3 2gK2HPO41gK Cl 0.5gMgSO4 0.5gFeSO40.01g蔗糖30g琼脂15g水1000mLpH 自然121℃灭菌20min1.2发酵罐培养基的配制一般产酸性蛋白酶的微生物,它们的发酵培养基都基本选择麸皮、米糠、玉米粉、淀粉、饲料鱼粉、豆饼粉、玉米浆等各种碳氮源,按各种不同比例混合,添加无机盐配成各种培养基。
第六节酸性蛋白酶生产工艺07040642 47 李继江1 蛋白酶、蛋白类酶、酸性蛋白酶1.1 蛋白酶的定义蛋白酶是催化肽键水解的一类酶,它可迅速水解蛋白质为胨、肽类,广泛存在于动物内脏、植物茎叶、果实和微生物中。
同时大多数微生物蛋白酶都是胞外酶。
1.2 微生物蛋白酶分类微生物蛋白酶按其作用的最适pH可分为酸性蛋白酶、中性蛋白酶、碱性蛋白酶三类。
碱性蛋白酶为透明褐色液体,能与水混溶,最适温度50~60℃,最适pH8.5。
中性蛋白酶为金属酶,褐色颗粒或液体,易溶于水,最适温度45~55℃,最适pH5.5~7.5。
酸性蛋白酶为近乎白色至浅黄色无定型粉末或液体,易溶于水,最适温度45℃,最适pH2.5。
1.3 蛋白类酶蛋白类酶主要是指由蛋白质组成的酶(P酶);而主要由核糖核酸组成的酶称为核酸类酶(R酶)。
蛋白类酶分为氧化还原酶、转移酶、水解酶、裂合酶、异构酶、合成酶(或称连接酶)。
1.4 酶的生产方法酶的生产方法主要有:提取分离法、生物合成法、化学合成法。
酶的微生物合成法主要有:液体深层发酵、固体培养发酵、固定化细胞培养、固定化原生质发酵。
酸性蛋白酶用微生物发酵法生产,采用液体深层发酵。
液体深层发酵是指液体培养基在发酵罐中灭菌冷却后,接入产酶细胞,一定条件下发酵,适用于微生物细胞、动植物细胞的培养。
具有机械化程度高、技术管理严格、酶产率高、质量稳定,产品回收率高的特点,是目前酶发酵的主要方式。
1.5 酸性蛋白酶制剂的性能1.5.1 酸性蛋白酶的作用机理酶是一种蛋白质,它是活细胞产生的生物催化剂,生物体的新陈代谢活动都离不开酶的作用。
酶的种类很多,酸性蛋白酶是水解酶类的一种,能够在微酸环境下(pH2.5~4.0)水解动植物蛋白质,通过内切和外切作用将蛋白质水解为小肽和氨基酸。
1.5.2 pH对酶活及酶稳定性的影响酸性蛋白酶稳定pH范围2.0~4.0之间,最适pH2.5,pH低于2.0、高于4.0将影响水解速度。
1.5.3 温度对酶活性及稳定性影响酸性蛋白酶适宜温度范围30℃~50℃,最适作用温度为50℃,低于40℃酶活稳定,超过50℃,酶活性损失严重。
1.5.3 金属离子对酶活力的影响酸性蛋白酶可被Mn2+、Ca2+、Mg2+离子激活,被Cu2+、Hg2+、Al3+离子抑制,液体酸性蛋白酶,长时间存放碳钢罐中失活较多。
1.5.4 酸性蛋白酶制剂酶活力定义酸性蛋白酶活力是指1克固体酶粉或1ml液体酶,在45℃左右和pH2.5条件下,1分钟水解酪酸蛋白产生1微克酪氨酸即为一个酶活力单位。
酸性蛋白酶45℃酶活为50138左右。
2 酸性蛋白酶的生产2.1 生产菌株的选择目前已经用于生产酸性蛋白酶的微生物菌株有:黑曲霉、米曲霉、拟青霉、啤酒酵母、乳酸杆菌、枯草杆菌等,其中以黑曲霉为主,这些曲霉产生的蛋白酶有一定的耐酸性和耐热性。
我国生产酸性蛋白酶的菌株有黑曲霉AS 3.301,AS 3.350等。
黑曲霉是曲霉属黑曲霉群霉菌,菌丝体由具有横隔的分支菌丝构成,菌丛黑褐色,顶囊大球形,小梗双层,分生孢子球形,平滑或粗糙。
黑曲霉可以用于生产多种酶,有胞外酶也有胞内酶,主要用于酸性蛋白酶等的生产。
2.2发酵培养基产酸性蛋白酶的微生物,它们的发酵培养基都基本选择麸皮、米糠、玉米粉、淀粉、饲料鱼粉、豆饼粉、玉米浆等各种碳氮源,按各种不同比例混合,添加无机盐配成各种培养基。
C源:蛋白酶的生产既受分解代谢产物阻遏也受底物的诱导。
葡萄糖等容易利用的碳源常可引起分解代谢阻遏使产酶降低,因此通常用大麦粉、玉米粉、淀粉,有时也用麦芽糖做碳源。
黑曲霉生产酸性蛋白酶时利用玉米粉作为碳源。
N源:黑曲霉生产酸性蛋白酶时需要较高浓度的氮源浓度,在有机氮存在时,NH4+或NO3-对黑曲霉生产酸性蛋白酶有显著促进作用。
故一般采取高浓度的有机氮并辅与浓度为1%---3%的无机氮。
有机氮常用蛋白胨、豆饼粉、鱼粉的石灰水解物等。
无机盐:磷酸盐对微生物蛋白酶的生产很重要。
磷酸盐对微生物蛋白酶的生产很重要,使用麸皮、米糠等含磷较丰富的原料时,添加磷酸盐对产酶具有促进作用,在黑曲霉3.350酸性蛋白酶的生产培养基中添加0.1%~0.3%的磷酸盐可使酶活性提高20%~30%。
Ca2+对某些菌株产蛋白酶具有很大影响,培养基中添加0.5%CaCl2黑曲霉3.350酸性蛋白酶的产量会提高40%左右。
其他成分:向培养基中添加适量表面活性剂可以改善细胞膜的通透性或诱导酶的生成,在一定条件下可显著促进蛋白酶的生产。
下面列出的是黑曲霉3.350发酵培养基的配方:玉米粉 6%豆饼粉4%玉米浆 0.6%氯化铵 1.0%氯化钙 0.5%磷酸二氢钠0.2%豆饼石灰水解液10%2.3 发酵条件控制(1)接种量:适当控制接种量对菌株产酸性蛋白酶的活力关系很大。
一般接种量为5%~10%,且有研究表明5%的接种量比10%的接种量要好。
(2)pH:pH对于生产酸性蛋白酶的菌株来说,培养基的起始pH对其产量有较大的影响,黑曲霉酸性蛋白酶的最适pH是2.5~2.7,但黑曲霉AS 3.350发酵产生酸性蛋白酶培养基的最初浓度应调节为4.5~5.5左右。
(3)温度:黑曲霉酸性蛋白酶生产对于温度的变化很敏感,黑曲霉正常发酵控制在30℃左右。
(4)通风量:液体深层培养中大部分微生物在合成蛋白酶时需要强烈搅拌通风。
氧是黑曲霉生物合成酸性蛋白酶必须的,通风量较大对产酸性蛋白酶有利,通风气量不足对黑曲霉菌丝体的生长无明显影响,但对酶产量有严重的影响,通风量对产酶的影响在培养前期更为明显,短暂停止通风搅拌会导致酶产量急剧下降。
因此发酵工程中应控制好通风量,0~24h为1:0.25,24~48h为1:0.5,48h至结束为1:1.0,发酵周期为72h左右。
(5)氧载体:在发酵过程中,在发酵培养基中加入正十二烷、全氟化碳,液态烷烃(为12—16碳直链烷烃混合物)等氧载体,使培养基中氧传递速度加快,产生气泡少,剪切力小,能明显提高菌株产酸性蛋白酶的量。
(6)灭菌:工业发酵稳产的关键条件之一是在整个生产过程中维持纯种培养,避免杂菌的入侵。
行业上把过程污染杂菌的现象简称染菌。
染菌对工业发酵的危害,轻则影响产品的值和量,重则倒灌,颗粒无收,严重影响工厂的效益。
应该注意对培养基、发酵罐、通入空气等进行灭菌,包含空消和实消等过程。
(7)消泡:泡沫堆积多降低了发酵罐的装料系数;增加了菌群的非均一性;增加了污染杂菌的机会;大量起泡会引起逃液,招致产物流失;消泡剂的加入有时会给发酵或提炼加工带来不便。
因此,应该尽量避免泡沫的产生。
2.4 酸性蛋白酶提取工艺酸性蛋白酶生产的最后一道工艺就是提取,提取的方法主要有盐析沉淀法、单宁酸沉淀法,或者采取多种方法结合来提取酸性蛋白酶。
2.4.1 盐析沉淀法将培养物滤去菌体用盐酸调节pH4.0以下,加入硫酸铵至浓度55%,静置过滤弃上清液,将沉淀压滤去母液,于40℃烘干磨粉,得到工业用的粗制酶制剂粉末。
亦可将发酵液滤除菌体后,使用刮板式薄膜蒸发器40℃浓缩3~4倍,可直接作为液体的粗酶制剂商品。
医药和啤酒工业用酶需盐析后进一步用离子交换树脂脱色处理,然后浓缩并以阳离子树脂脱盐,最后干燥、磨粉,得到淡黄色或乳白色粉末。
2.4.2 单宁酸沉淀法单宁酸是一种离子型表面活性剂,能与蛋白质形成复合物而使其沉淀,将发酵液过滤后调节pH5.5左右,在搅拌下向滤液中加入10%单宁酸,使单宁酸的终浓度为1%左右,静置1h,离心收集酶与单宁酸的复合物。
接着向此复合物中加入10%聚乙二醇(相对分子质量6000)溶液,使聚乙二醇用量为原酶液的0.3%~0.5%。
然后不断搅拌,离心去除单宁酸聚乙二醇聚合物(浓缩量10倍,收率90%以上),再将浓缩酶液调节pH4.5左右,加入糖用活性炭3%脱色,得到浅黄脱色酶液(回收率90%~95%)。
脱色液在低温下以乙醇沉淀活用硫酸铵盐析,干燥后制得浅色酶粉,其活性可达4X105U以上,总收率70%以上。
2.5 提高酸性蛋白酶产量的措施(1)添加诱导物包括酶的作用底物、反应产物、作用底物的类似物等。
(2)控制阻遏物的浓度,解除反馈阻遏、分解代谢物阻遏等,主要通过减少葡萄糖等易分解利用的碳源而用玉米粉、大麦粉等做碳源。
(3)添加表面活性剂包含离子型、非离子型的表面活性剂等。
3 酸性蛋白酶的应用及发展酸性蛋白酶的用途可以说是涉及到生活中的方方面面:医学、农业、日常生活、皮革制造等。
使用酸性蛋白酶的软化浴(含酸性蛋白酶10~20U/ml、食盐3%、芒硝(Na2SO4‧10H2O)6%,pH2.5~3.0)在裘皮生产中可使出皮率提高5%~10%,皮板抗强度增加30%,收缩温度提高30℃,质量减轻5%~10%;在羊毛处理中使处理时间由100min减少到30min,毛纱断头率下降50%,使花毛毯拉力强度增加67%;在医药中酸性蛋白酶是良好的消炎剂,可用它来化痰止咳、消炎退肿、清洁创面、帮助脱痂等。
因此大力开展酸性蛋白酶的研究与生产,不断提高其产量及质量,具有很好的市场及发展前景。
个人心得:在这几天内,我通过从网上和图书馆查阅各种相关文献资料、翻阅课本搜集酸性蛋白酶生产的相关资料,为知识梳理及小组做集体答辩做了充分的准备。
对生物工程产品工艺流程及酶制剂生产有了进一步的了解,学到更多的微生物知识和发酵工程的设计知识,了解了以前模糊的知识如蛋白酶与蛋白类酶的区别、发酵流程、提取工艺等方面的知识,为我以后的学习、工作做了一些准备。
通过与同学们探讨各种问题,提前预习准备,学习以前在课堂上学习的东西,对以前未掌握的知识有了更深的了解,对整体设计工艺有了更进一步的了解,将纯课本知识转换成了“半知识、半应用”的模式。
同时也知道自己基础知识的严重不足,课外知识的严重匮乏,应该更加细致、严谨地学习科学文化知识,对待科学问题,尊重科学,实事求是,扎实学习基础专业知识,努力拓展自己的相关专业知识,不断提高自身的专业水平,学以致用。