数制与编码——进制转换
- 格式:doc
- 大小:56.00 KB
- 文档页数:6
进制转换1.4 计算机中的数据与编码计算机最主要的功能是处理信息,信息有数值、⽂字、声⾳、图形和图像等各种形式。
在计算机内部,各种信息都必须经过数字化编码后才能被传送、存储和处理。
因此,掌握信息编码的概念与处理技术是⾄关重要的。
1.4.1 编码的概念所谓编码,就是采⽤少量的基本符号,选⽤⼀定的组合原则,以表⽰⼤量复杂多样的信息。
基本符号的种类和这些符号的组合规则是⼀切信息编码的两⼤要素。
例如,⽤10个阿拉伯数码表⽰数字,⽤26个英⽂字母表⽰英⽂词汇等,都是编码的典型例⼦。
在计算机中,⼴泛采⽤的是⽤“0”和“1”两个基本符号组成的基2码,或称为⼆进制码。
在计算机中采⽤⼆进制码的原因有如下⼏个⽅⾯:①⼆进制码在物理上最容易实现。
例如,可以只⽤⾼、低两个电平表⽰“1”和“0”,也可以⽤脉冲的有⽆或者脉冲的正负极性表⽰“1”和“0”。
②⼆进制码⽤来表⽰的⼆进制数其编码、计数、加减运算规则简单。
③⼆进制码的两个符号“1”和“0”正好与逻辑命题的两个值“是”和“否”或称“真”和“假”相对应,为计算机实现逻辑运算和程序中的逻辑判断提供了便利的条件。
1.4.2 进位计数制在采⽤进位计数的数字系统中,如果只⽤r 个基本符号(例如0,1,2,…,r-1)表⽰数值,则称其为基r 数制,r 称为该数制的基。
如⽇常⽣活中常⽤的⼗进制数,就是r=10,即基本符号为0,1,2,…,9。
如取r=2,即基本符号为0和1,则为⼆进制数。
对于不同的数制,它们的共同特点是:1.每⼀种数制都有固定的符号集:如⼗进制数制,其符号有⼗个:0,1,2,…,9,⼆进制数制,其符号有两个:0和1。
2.都使⽤位置表⽰法:即处于不同位置的数符所代表的值不同,与它所在位置的权值有关。
例如:⼗进制数8888.888可表⽰为8888.888=8×103+8×102+8×101+8×100+8×10-1+8×10-2+8×10-3可以看出,各种进位计数制中的权的值恰好是基数的某次幂。
1.2.2《数字化与编码二进制与数制转换》教学设计【教材分析】本节课教学内容选自人教中图版《信息技术》必修 1《数据与计算》第一章《认识数据与大数据》中《数字化与编码》的第二课时《二进制与数制转换》。
本节课与生活联系比较紧密,计算机需要将各种类型的数据编码表示为二进制数,存储在计算机中。
教材中涉及到ASCII码表和编码技术相关知识,这些知识以进制转换为基础。
学好这节课,可以帮助学生更好的理解后面数据编码的知识。
本节课通过游戏活动引导学生探究生活实例背后的科学知识,并在此过程中进行思考,培养学生的计算思维。
【教学目标】1.通过自学课件、微课和学习平台上的学习资源,自主学习并掌握十进制转二进制及十六进制转十进制的方法。
(信息意识、数字化学习与创新)2.在游戏参与中,理解二进制的基本原理及掌握二进制转十进制的方法。
(信息意识,计算思维)3.通过像素画填色,掌握十六进制转十进制的方法,并能运用所学知识解决生活中的问题。
(计算思维)4.了解二进制与中国传统文化之渊源,增强民族自豪感,形成良好的学习态度和价值观。
(信息社会责任)【教学重难点】1.教学重点:二进制的特征及各数制的相互转换方法。
2.教学难点:掌握各数制间的转换,并能运用所学知识解决生活中的问题。
【教学策略】通过“猜生日”游戏情境导入,引导学生由浅入深探究二进制的特征及各数制的转换方法,利用“颜色码的数制转换”等生活实例,巩固二进制及各数制在生活中的应用。
本节课主要采用了任务驱动法、讲授法和分层教学等教学方法。
游戏体验:介绍“猜生日”游戏(如下图)及其规则。
1.师生同玩游戏:找一位学生和老师搭档现场玩一次游戏(由学生说,教师猜)。
学生回答后,教师能马上准确无误地猜出其出生日期。
2.提出问题:教师是如何做到的?3.思考:我们现在从计算机屏幕上看到的1.创设情境,以一张错题图片导入,教师和学生共同分析出错题目,从错题原因浅入浅出的引出新授内容——权值。
计算机进制之间的相互转换一、进位计数制所谓进位计数制是指按照进位的方法进行计数的数制,简称进位制。
在计算机中主要采用的数制是二进制,同时在计算机中还存在八进制、十进制、十六进制的数据表示法。
下面先来介绍一下进制中的基本概念:1、基数数制是以表示数值所用符号的个数来命名的,表明计数制允许选用的基本数码的个数称为基数,用R表示。
例如:二进制数,每个数位上允许选用0和1,它的基数R=2;十六进制数,每个数位上允许选用1,2,3,…,9,A,…,F共16个不同数码,它的基数R=16。
2、权在进位计数制中,一个数码处在数的不同位置时,它所代表的数值是不同的。
每一个数位赋予的数值称为位权,简称权。
权的大小是以基数R为底,数位的序号i为指数的整数次幂,用i表示数位的序号,用Ri表示数位的权。
例如,543.21各数位的权分别为102、101、100、10-1和10-2。
3、进位计数制的按权展开式在进位计数制中,每个数位的数值等于该位数码与该位的权之乘积,用Ki表示第i位的系数,则该位的数值为KiRi。
任意进位制的数都可以写成按权展开的多项式和的形式。
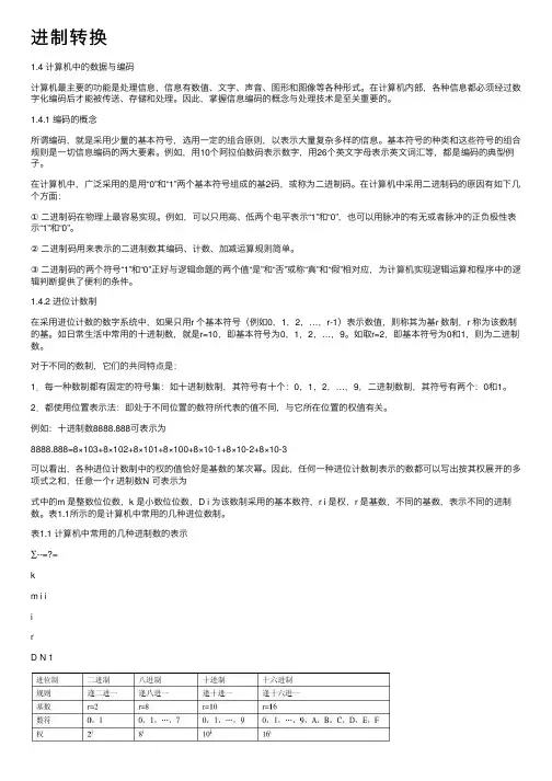
二、计算机中的常用的几种进制。
在计算机中常用的几种进制是:二进制、八进制、十进制和十六进制。
二进制数的区分符用字母B表示,八进制数的区分符用字母O表示,十进制数的区分符用字母D表示或不用区分符,十六进制数的区分符用字母H表示。
1、二进制(Binary System)二进制数中,是按“逢二进一”的原则进行计数的。
其使用的数码为0,1,二进制数的基为“2”,权是以2为底的幂。
2、八进制(Octave System)八进制数中,是按“逢八进一”的原则进行计数的。
其使用的数码为0,1,2,3,4,5,6,7,八进制数的基为“8”,权是以8为底的幂。
3、十进制(Decimal System)十进制数中,是按“逢十进一”的原则进行计数的。
其使用的数码为1,2,3,4,5,6,7,8,9,0,十进制数的基为“10”,权是以10为底的幂。
计算机进制之间的相互转换一、进位计数制所谓进位计数制是指按照进位的方法进行计数的数制,简称进位制.在计算机中主要采用的数制是二进制,同时在计算机中还存在八进制、十进制、十六进制的数据表示法。
下面先来介绍一下进制中的基本概念:1、基数数制是以表示数值所用符号的个数来命名的,表明计数制允许选用的基本数码的个数称为基数,用R表示。
例如:二进制数,每个数位上允许选用0和1,它的基数R=2;十六进制数,每个数位上允许选用1,2,3,…,9,A,…,F共16个不同数码,它的基数R=16。
2、权在进位计数制中,一个数码处在数的不同位置时,它所代表的数值是不同的.每一个数位赋予的数值称为位权,简称权。
权的大小是以基数R为底,数位的序号i为指数的整数次幂,用i表示数位的序号,用Ri表示数位的权.例如,543.21各数位的权分别为102、101、100、10-1和10—2.3、进位计数制的按权展开式在进位计数制中,每个数位的数值等于该位数码与该位的权之乘积,用Ki表示第i位的系数,则该位的数值为KiRi。
任意进位制的数都可以写成按权展开的多项式和的形式。
二、计算机中的常用的几种进制。
在计算机中常用的几种进制是:二进制、八进制、十进制和十六进制。
二进制数的区分符用字母B表示,八进制数的区分符用字母O表示,十进制数的区分符用字母D表示或不用区分符,十六进制数的区分符用字母H表示。
1、二进制(Binary System)二进制数中,是按“逢二进一”的原则进行计数的。
其使用的数码为0,1,二进制数的基为“2”,权是以2为底的幂。
2、八进制(Octave System)八进制数中,是按“逢八进一”的原则进行计数的。
其使用的数码为0,1,2,3,4,5,6,7,八进制数的基为“8”,权是以8为底的幂。
3、十进制(Decimal System)十进制数中,是按“逢十进一”的原则进行计数的.其使用的数码为1,2,3,4,5,6,7,8,9,0,十进制数的基为“10”,权是以10为底的幂。
计算机数制与编码(Number System and Codes)一、十进制数(Decimal Number)十进制数是日常生活中使用最广的计数制。
组成十进制数的符号有0,1,2,3,4,5,6,7,8,9等共十个符号,我们称这些符号为数码。
在十进制中,每一位有0~9共十个数码,所以计数的基数为10。
超过9就必须用多位数来表示。
十进制数的运算遵循加法时:“逢十进一”,减法时:“借一当十”。
十进制数中,数码的位置不同,所表示的值就不相同。
如:式中,每个对应的数码有一个系数1000,100,10,1与之相对应,这系数就个叫做权或位权。
对于位一十进制数可表示为:N10=an-1×10n-1+an-2×10n-2+,+a1×101+a0×100+a-1×10-1+a-2×10-2+,+a-m×10-m=ai×10i式中:ai 为0~9中的位一数码;10为进制的基数;10的i次为第i位的权;m,n为正整数,n为整数部分的位数,m为小数部分的位数。
二、二进制数(Binary Number)与十进制相似,二进制数也遵循两个规则:仅有两个不同的数码,即0,1;进/借位规则为:逢二进一,借一当二。
对于任意一个二进制数可表示为:N2= bi×2i由于二进制数仅0,1两个数码,所以其运算规则比较简单,下现列出了二进制数进行加法和乘法的规则:加法乘法0+0=0 0×0=00+1=1 0×1=00+1=1 1×0=00+1=10 1×1=1上表中式1+1=10中的红色为进位位。
三、十六进制(Hexadecimal Number)二进制数在计算机系统中处理很方便,但当位数较多时,比较难记忆及书写,为了减小位数,通常将二进制数用十六进制表示。
十六进制是计算机系统中除二进制数之外使用较多的进制,其遵循的两个规则为:其有0,1,2,3,4,5,6,7,8,9,A,B,C,D,E,F等共十六个数码,其分别对应于十进制数的0~15;十六进制数的加减法的进/借位规则为:借一当十六,逢十六进一。
补充知识:计算机中信息的表示方法(数制与编码)前言:十进制规律:(1). 数码组成:0 --- 9 (十个)(2). 记数规则:逢十进一(3). 位权与数值:… 102101100.10-110-2…例:101.1=1*102+1*100+1*10-1位权展开法一. 二进制1. 二进制规律: (1). 数码组成:0 --- 1 (二个)(2). 记数规则:逢二进一(3). 位权与数值:… 222120.2-12-2…例:(101.1)2=1*22+1*20+1*2-1=(5.5)10标识方法: 二进制( )2, B八进制( )8, O十进制( )10, D十六进制( )16, H2. 运算规则:加法:0+0=0 0+1=1 1+0=1 1+1=10练习:(10111.011)2+(11.01)2=( )210111.011+11.0111010.1013. 常用数对照表:十进制二进制十六进制000000100011200102300113401004501015601106701117810008910019101010 A111011B121100 C131101D141110E151111F3. 二进制与十进制数转换二进制十进制: 位权展开法如: (1010.101)2=8+2+0.5+0.125=(10.625)10十进制二进制: 整数:除2取余法(倒取)小数:乘2取整法(正取)例:( 26 )10= ( 11010 )2 ( 0.735 ) 10= ( 0. 1011)22 26 0.7352 13 --- 0 * 22 6 --- 1 .470 --- 12 3 --- 0 * 22 1 --- 1 .980 --- 00 --- 1 * 2.960 --- 1* 2.920 --- 1课后练习:( 43.62 )10= ( 101011.10011 )24. 二进制的特点: (1). 机器容易表达:传输速度快,且正确率高(工作可靠)(2). 运算规则简单:运算速度快(3). 易于逻辑运算二. 十六进制(二进制的压缩码: 24)(1). 数码组成:0 --- 9,A,B,C,D,E,F (十六个)(2). 记数规则:逢十六进一例:EF+5=?1. 十六进制十进制: 位权展开法例: ( 3D7.5 )16=3*162+13*161+7*160+5*16-1=( )10十进制十六进制: 除以16取余数例:( 254 )10=( )1616 25416 15 --- E0 --- F2. 十六进制二进制例1:( 37C.4B )16=( 1101111100.01001011 )20011 0111 1100 0100 1011例2:( 10 1010 1101.0101 01 )2 = ( 2AD.54 )164三.八进制(二进制的压缩码: 23):类同十六进制课后练习:( 74.3 )8= ( 111100.011 )2= ( 3C.6 )16= ( 60.375 )10四.术语1.数据( Data )2.指令( Instruction )3.地址( Address )4.存储容量的计量单位比特( Bit ) : 计算机存储信息的最小单位,即一个二进制位;字节( Byte ) : 计算机存储信息的基本单位,1 Byte = 8 Bits;1KB=1024 Byte(210B)1MB=1024 KB(220B)1GB=1024 MB(230B)五.数值的计算机表示(P40 -P41)1.计算机内部数据的组织形式:二进制,数据存储长度固定(不足补0)例:用2Byte存储十进制数10结果为00000000 00001010 (16位二进制)2.正数与负数的表示:最高位为符号位,“0”为正,“1”为负例:用2Byte存储十进制数+10和-10+10结果为00000000 00001010-10结果为10000000 000010103.原码、反码和补码:机器数的不同表示形式目的:机器数采用补码形式,以实现将数值及其符号位一起计算处理,并使得减法运算能够归结为加法运算,从而简化计算机中运算器的电路设计。
数制与编码——进制转换
一、教学背景
本课内容是在学生已经学习了计算机发展与应用等知识的基础上进行,是对以上所学知识的进一步理解,又为后面学习打下理论基础,可以说是一个转折点,也是一个难点。
二进制在计算机信息表达中起到了关键作用,这节课内容较多,学生理解起来比较困难,根据课堂需要和学生特点,既要让学生有信心有热情地学习新知识,又要让他们主动积极地参与到整个教学活动中来。
二、教学课题
进制转换
三、教材分析
通过前面内容的学习,我们已经初步知道了计算机系统的组成,而人与计算机进行信息交换通常使用程序设计语言,程序设计语言经历了三个阶段:机器语言、汇编语言和高级语言。
机器语言是机器指令序列,是一串0和1组成的二进制编码,是唯一能被计算机识别的语言。
那么要了解计算机是如何将我们发出的信息转换成数字编码之前,我们必须先了解掌握各种数制及相互间的转换。
四、教学目标
①知识与技能:1、熟悉数制的概念
2、掌握位权表示法
3、能将二进制数转换为十进制数
②过程与方法:让学生知道表示数的进制形式并不是唯一的
③情感态度价值观:培养学生合作意识,为以后掌握更复杂的计算机知识奠定理论基础五、重点难点
重点:数据在计算机中的常用进制形式及二进制数的特点
难点:二进制与十进制之间的转换
六、教学课时
1课时
七、教学方法
讲授法、任务驱动法、小组协作法、理论知识采用多媒体教学方法讲授(.PPT)
八、教具、学具
教具:在投影仪上展示课件
学具:计算机、相关表格
九、教学过程
1、课前引入(用时4分钟)
师:我想请大家做一道数学题:110+110= ?
(学生几乎都回答等于220)。
师:那么220这个答案对还是不对呢?可以说对,也可以说不对。
在学习本课之前,回答220是正确的,但是,在我们学完后,答案就不是220了。
为什么呢?
(设疑,学生思考,教师点名个别学生回答)
师:谈到数字,有很多同学可能会觉的很可笑,这不就是1234……是的,在生活中,我们用的一般都是十进制。
那么大家想一下,我们的生活中,还用到了哪些别的进制?(学生思考回答:十二进制、60进制等)
师:我们的一年有12个月,这是十二进制。
一小时等于60分,一分等于60秒,我们的时间是60进制。
当然,还有一些,比如一米等于三尺,三进制。
比如我们的鞋子或袜子,两只为一双,这是二进制。
在计算机中,它只能识别二进制数,也是我们本节课所要讲的,大家想不想知道以二进制来计算这个式子的答案是多少?
(学生普遍回答“想”)
师:那我们就开始吧!
2、主要概念讲授(用时2分钟)
基:某种数制所使用的全部符号的集合。
基数:基的个数。
位:每个符号在数中的位置。
权:每个数位对应的单位值。
3、十进制与二进制计数及其表示方法(用时15分钟)
十进制特征:
(1)0,1,2,3,4,5,6,7,8,9共10个数码组成(数码个数又称为基数,即有10个基数)
(2)缝十进一
(3)不同数位上的数码所代表的值不同
例:30681 = 3×104+0×103+6×102+8×101+1×100
二进制特征:
(1)由0,1两个数码组成
(2)缝二进一
(3)不同数位上的数码所代表的值不同
二进制数的读法:
直接读取每一位上的数字,如:1110,读作“壹壹壹零”
二进制数的写法:
为了区别二进制数与十进制数,在写法上通常用括号和下标表示不同进位制的数。
如二进制数11010用(11010)2表示,十进制数11010用(11010)10表示
十进制数与二进制数对照表
补充→十六进制、八进制:
由于二进制位数太长,不方便记忆和缩写,所以人们又提出了十六进制、八进制的书写形式,我们在汇编语言中多数用十六进制。
4、二进制数转换为十进制数(用时15分钟)
探索活动1、请同学们打开计算机开始菜单——程序——附件——计算器,选择“查看”菜单中的“科学型(S)”,然后选择面板上的“二进制”,在数据输入框中输入二进制11010100,再选择面板上的“十进制”,观察数据框中数的变化。
(学生活动,教师巡视辅导,并且讲授如何转换)
▲规则:把二进制数以2为基数按数位展开,再用十进制的运算方法算,就可以得到这个二进制数的十进制表示方式。
●口诀:按位乘以2n-1(n为位数)后再相加【展开求和法】
(11010100)2= 1×27+1×26+0×25+1×24+0×23+1×22+0×21+0×20(板书)
当堂练习(101101)2= 1×25+0×24+1×23+1×22+0×21+1×20
= 32+0+8+4+0+1
= 45 (学生上黑板演练,教师点评)
★★★教师要注意讲解必须详细,特别指明位数的表达方式是从右到左分别增加1。
探索活动2、大家继续在计算器软件中将十进制数45.7转换成二进制数。
■十进制转换成二进制方法—将整数部分与小数部分分开计算
◇整数部分采用“除2取余”法
余数
2 45
2 22 ————————— 1
211 ————————— 0
2 5 ———————— 1
2 2 ———————— 1
2 1 ——————— 0
0 ——————— 1
◇小数部分采用“乘2取整”法
0.7*2=1.4----------1
0.4*2=0.8----------0
0.8*2=1.6----------1
0.6*2=1.2----------1
0.2*2=0.4----------0
45.7=(101101.10110)2
学生板演十进制数32.6转化为二进制数(100000.1001)2
二进制转换成八进制、十六进制与此类似
5、师生互动(用时5分钟):一起做表格(表格为课前下发)
学生填表后总结:将物理状态的亮或灭能用数字1和0来表示,且能换算出相应的十进制数,也就是说,物理状态和数字状态有机结合在一起,我们的计算机正是利用这一原理,如开关的开与合、电流的断和通、电位的高与低等用数字1和0来表示,实现了信息数字化编码。
6、本课总结(用时4分钟):通过本节课的学习,同学们知道了计算机中数的进制转换,大家要牢记进制数的特点及转换法则。
7、课后作业:a、把二进制数(1001100111)2转化为十进制数
b、把十进制数78.5转化为二进制数
〓思考题:把十进制数62分别转化为八进制数和十六进制数?
十、板书设计
教学反思:
本节课通过学生的任务探索活动,让他们在亲身参与体验的过程中领悟信息数字化的内涵。
这样既可以提高学生的信息技术水平,又有助于提高他们学习其他学科的知识水平。
首先,由教师引导学生对十进制数的特征进行分析,以便对照给出二进制数的特征,更好地帮助学生理解计算机中数的表示。
然后,在学生掌握了二进制数的基础上,实现其转换为十进制数的过程。
在课堂上让学生和老师一起做题,不仅可以加深他们的记忆,而且还能提高运算能力。
提醒学生课后要复习,否则容易忘记,特别是对于小数部分的转换要注意强调处理。
.。