损益结转的分录
- 格式:docx
- 大小:12.70 KB
- 文档页数:6
损益类账户发生额结转表会计分录一、什么是损益类账户发生额结转表损益类账户发生额结转表是会计部门在每个会计期末进行结账和报告损益类科目的重要工具。
该表包括了公司在某个会计期间内的营业收入、营业成本、税费、营业费用等各项重要数据,用于总结和归纳公司的损益状况。
二、损益类账户发生额结转表的编制原则在编制损益类账户发生额结转表时,我们需要遵守以下原则:1. 会计期间一致性原则损益类账户发生额结转表的编制要求选择合理的会计期间,例如一般以年度为单位。
在编制表格时,需要确保会计期间的一致性,以准确反映公司的经营情况。
2. 成本原则在编制损益类账户发生额结转表时,需要按照成本原则进行数据的计量和分类。
根据成本原则,所有的收入、费用和成本都需要按照实际发生的金额进行计量,确保数据的真实性和可靠性。
3. 匹配原则损益类账户发生额结转表的编制要遵守匹配原则。
匹配原则要求将相关的收入与相应的费用进行配比,以反映公司在会计期间内实际的盈亏情况。
同时,还要遵循货币概念和会计实体概念等基本原则。
三、损益类账户发生额结转表的会计分录损益类账户发生额结转表的编制离不开相应的会计分录,下面是一些常见的损益类账户发生额结转表的会计分录示例:1. 营业收入的会计分录营业收入是公司在会计期间内实现的销售收入等收入的总和。
下面是一种常见的营业收入的会计分录示例:会计科目借方金额贷方金额营业收入100,000应收账款100,0002. 营业成本的会计分录营业成本是公司在会计期间内实现的销售成本等支出的总和。
下面是一种常见的营业成本的会计分录示例:会计科目借方金额贷方金额库存商品80,000营业成本80,0003. 营业费用的会计分录营业费用是公司在会计期间内实现的各种日常管理费用和销售费用等的总和。
下面是一种常见的营业费用的会计分录示例:会计科目借方金额贷方金额管理费用10,000销售费用5,000应付账款15,0004. 税费的会计分录税费是公司在会计期间内需要缴纳的各类税费的总和。
月末损益类科目结转分录:一、先结转收入:借:主营业务收入借:其他业务收入借:投资收益借:补贴收入借:营业外收入贷:本年利润二、结转成本、费用和税金:借:本年利润贷:主营业务成本贷:主营业务税金及附加贷:其他业务支出贷:营业费用贷:管理费用贷:财务费用贷:营业外支出贷:所得税上述分录,根据实际情况选用借记的收入科目和贷记的成本费用科目。
本年利润,利润是指企业在一定会计期间的经营成果,它是企业在一定会计期间内实现的收入减去费用后的余额.会计制度规定各种费用的结转在期末进行,期末结转费用的方法有两种,一是表结法、二是账结法。
账结法的优点是各月均可通过“本年利润"科目提供其当期利润额,记账业务程序完整,但增加了编制结转损益分录的工作量。
为了使“本年利润”科目能准确、及时地提供当期利润额又不增加编制分录的工作量,单位在实际工作中“本年利润”账页采用多栏式(见附表)。
把“主营业务收入”、“主营业务成本”、“主营业务税金及附加”等项科目,由一级科目转变为“本年利润”下的二级科目使用,减少了结转时的工作量.但“收入"、“成本”下设的产品明细账仍需按数量和金额登记.按“附表”账页中期末结出发生额,在编制损益表时不用查看多本账簿,只通过“本年利润"就能满足编制损益表的需要。
“营业费用”、“管理费用”、“财务费用”等项费用,每月的发生额不大或业务笔数不多,也可直接作为“本年利润”的二级科目使用,以减少结转的工作量。
如果上述费用较大或发生的业务笔数较多,仍需根据实际情况设置明细账,期末结转“本年利润”科目中。
本年利润的会计处理:一、本科目核算企业当期实现的净利润(或发生的净亏损)。
二、企业期(月)末结转利润时,应将各损益类科目的金额转入本科目,结平各损益类科目。
结转后本科目的贷方余额为当期实现的净利润;借方余额为当期发生的净亏损.三、年度终了,应将本年收入和支出相抵后结出的本年实现的净利润,转入“利润分配”科目,借记本科目,贷记“利润分配——未分配利润”科目;如为净亏损做相反的会计分录。
解析管理费用结转损益会计分录管理费用是企业日常经营中不可避免的支出,其结转和核算是企业会计核算过程中的重要内容。
本文将详细解析管理费用结转损益会计分录的各种情况和处理方法。
管理费用指的是对企业经营管理活动的日常支出,如管理人员工资、办公室租金、物业管理费、保险费、公共事业费等。
管理费用在企业的经营成本中占有一定比例,因此在会计核算中也需要进行结转和核算。
对于一些固定的管理费用支出,如办公室租金、物业管理费等,其结转和核算比较简单,只需要按照实际支出金额进行逐月的减少即可,相应的会计分录为:借:管理费用贷:银行存款(或应付账款)其中,管理费用账户是损益类账户,每月发生的管理费用支出都应该借记该账户。
银行存款账户或应付账款账户是资产或负债类账户,每月支付的费用款项应该贷记对应账户。
但对于一些不固定的管理费用支出,如管理人员工资、公共事业费等,其发生时间和金额比较难以确定,此时可以采用以下两种方式进行结转和核算。
方式一:按月或按季度确定结转金额,月末或季末进行结转和核算;借:管理费用贷:管理费用暂记账户借:管理费用暂记账户贷:银行存款(或应付账款)借:管理费用暂记账户贷:第二年管理费用其中,管理费用暂记账户是一个过渡账户,用于暂时接收不确定的管理费用支出。
月末或季末根据实际发生情况进行管理费用的核算和结转。
方式二:采用预估和调整的方式进行结转和核算;借:管理费用贷:预计管理费用借:预计管理费用贷:管理费用暂记账户借:管理费用暂记账户贷:银行存款(或应付账款)借:管理费用暂记账户贷:第二年管理费用其中,预计管理费用账户是一个预付账户,用于接收管理费用的预付款。
在实际发生以后,对预计管理费用账户进行调整,并借贷管理费用暂记账户,进行月末或季末的核算和结转。
以上是管理费用结转损益会计分录的几种情况和处理方法,企业应该根据具体情况选择适合自己的方式进行结转和核算。
矿产资源开发利用方案编写内容要求及审查大纲
矿产资源开发利用方案编写内容要求及《矿产资源开发利用方案》审查大纲一、概述
㈠矿区位置、隶属关系和企业性质。
如为改扩建矿山, 应说明矿山现状、
特点及存在的主要问题。
㈡编制依据
(1简述项目前期工作进展情况及与有关方面对项目的意向性协议情况。
(2 列出开发利用方案编制所依据的主要基础性资料的名称。
如经储量管理部门认定的矿区地质勘探报告、选矿试验报告、加工利用试验报告、工程地质初评资料、矿区水文资料和供水资料等。
对改、扩建矿山应有生产实际资料, 如矿山总平面现状图、矿床开拓系统图、采场现状图和主要采选设备清单等。
二、矿产品需求现状和预测
㈠该矿产在国内需求情况和市场供应情况
1、矿产品现状及加工利用趋向。
2、国内近、远期的需求量及主要销向预测。
㈡产品价格分析
1、国内矿产品价格现状。
2、矿产品价格稳定性及变化趋势。
三、矿产资源概况
㈠矿区总体概况
1、矿区总体规划情况。
2、矿区矿产资源概况。
3、该设计与矿区总体开发的关系。
㈡该设计项目的资源概况
1、矿床地质及构造特征。
2、矿床开采技术条件及水文地质条件。
固定资产清理结转损益会计分录你有没有听说过“固定资产清理结转损益”的事?嘿,别看这几个字一看就像是会计界的“天书”,其实它就是个简简单单的事情,只不过藏在了会计的花里胡哨的语言里,想要明白它,还得把这些专业术语一层一层剥开。
咱们今天就来聊聊这个话题,咱可不是要给你上会计课,而是想让你听懂这个“固定资产清理结转损益”到底是怎么回事。
别担心,咱从头说,绝对让你听得明明白白,笑呵呵的。
咱先从“固定资产”说起。
想象一下,咱们公司买了个大大的机器,大家都挺喜欢它,觉得它能帮咱们完成一堆工作。
可是,随着时间的推移,这台机器也不再像当初那么神奇了,开始慢慢老化,故障也多了,最后你得决定,是继续用着,还是干脆把它卖掉或者报废。
要是选择处理掉,那这时候就需要做个“清理”。
清理什么意思呢?简单点说,就是把这台机器从账面上清除掉,看看它到底值多少钱,值多少钱就结算多少,损失的部分就得“结转”到损益里,算算咱赚了还是亏了。
是不是很简单?说到这里,咱来看看“固定资产清理结转损益”的会计分录。
就像咱们记账一样,得把所有的事情都记录清楚。
有两种情况,第一种就是固定资产卖掉了,第二种就是固定资产报废了。
咱先说卖掉的。
比如说,咱公司有一台机器原本值100万,现在咱们把它卖了,卖了50万。
那么在账面上,咱们就得把这100万的机器值转到清理账户上,50万的收入记入银行存款,然后再看看是否有盈亏。
假设咱们买这台机器的时候没有折旧,卖的时候是个亏本交易,那就得把这个亏损部分结转到损益里了。
明白了吗?如果是这样,就得在账簿上写上:“借:固定资产清理50万,贷:固定资产100万,借:银行存款50万,贷:固定资产清理50万。
” 看着很复杂,其实就这几个数字,代表的意思就是:你卖掉了固定资产,得到了一些钱,但账面上可能还是亏损了。
再说一说如果固定资产报废的情况。
机器坏了,或者不能用了,那怎么办?咱们也得做个清理。
清理怎么做呢?首先把机器的账面价值清除掉,这样就不会再占用公司的资产。
结转设备报废清理损益会计分录标题:深度解析结转设备报废清理损益会计分录一、引言在企业经营过程中,固定资产的报废和清理是一项复杂的财务工作,特别是在会计处理方面更是需要严谨细致。
结转设备报废清理损益会计分录是财务会计中的重要环节,对于企业的财务稳健运作具有重要意义。
本文将全面剖析结转设备报废清理损益会计分录,为您呈现一份高质量的深度剖析。
二、深入解读结转设备报废清理损益会计分录1. 结转设备报废清理损益的基本概念在企业经营中,固定资产可能因为技术更新、老化或其他原因导致报废,此时需要对报废的固定资产进行清理。
结转设备报废清理损益是指将报废固定资产在会计上进行处理,将其原值及其累计折旧、累计减值准备等转入损益。
这是一项关键的财务操作,直接关系到企业利润的计算和固定资产账务的处理。
2. 结转设备报废清理损益的会计分录结转设备报废清理损益的会计处理需要进行相应的会计分录,以确保财务数据的准确和规范。
一般来说,会计分录包括以下几个步骤:(1) 计提固定资产损失:在报废固定资产清理时,首先需要计提固定资产损失,将报废固定资产原值,在账面价值与处置价值之间的差额确认为固定资产损失,计入损益。
(2) 清理累计折旧、累计减值准备:需要将报废固定资产的累计折旧和累计减值准备进行清理,将其转入损益,与固定资产损失相抵。
(3) 反映处置收入或处置费用:需要反映报废固定资产的处置收入或处置费用。
3. 结转设备报废清理损益的实际操作对于结转设备报废清理损益的实际操作,企业需要充分考虑以下几个方面:(1) 会计政策的选择:企业需要根据实际情况,选择合适的固定资产报废和清理的会计政策,确保准确、合规地进行会计处理。
(2) 财务数据的准确性:在进行结转设备报废清理损益的会计分录时,需要严格按照财务数据的准确性进行操作,以确保财务数据的真实性和完整性。
(3) 税务法律的遵从:企业在进行结转设备报废清理损益的会计操作时,还需要严格遵循相关税务法律法规,以确保合规遵法。
结转损益成本费用损失会计分录一、结转损益的概念和意义结转损益是指将企业在一定会计期间内所发生的收入、成本和费用等经济业务,根据会计准则和税法规定,分别计入收入、成本和费用科目中,并将各科目的余额合并计算出当期利润或亏损,最终反映企业经营状况的过程。
结转损益是企业财务管理中非常重要的一个环节,它能够为企业提供准确、全面的财务信息,为决策者提供参考依据。
二、成本费用损失的定义和分类成本是指直接或间接与产品或服务生产有关的支出,包括原材料、人工、制造费用等。
而费用则是指与营销、管理等方面相关的支出,包括销售费用、管理费用等。
而损失则是指因非经常性事件而引起的资产减值或财务上承担的责任所导致的支出。
三、结转损益成本费用损失会计分录1. 原材料采购及存货成本核算(1)原材料采购时记账:借:原材料贷:应付账款(2)入库时记账:借:原材料库存贷:原材料(3)领用时记账:借:生产成本贷:原材料库存2. 人工成本核算(1)计提工资时记账:借:生产成本或管理费用贷:应付工资(2)支付工资时记账:借:应付工资贷:银行存款3. 制造费用核算制造费用是指与产品制造过程直接相关的各项支出,包括生产设备折旧、维修等。
(1)设备折旧时记账:借:制造费用贷:固定资产折旧累计(2)设备维修时记账:借:制造费用贷:银行存款4. 销售费用核算销售费用是指企业在销售产品或服务过程中发生的各项支出,包括广告宣传、促销等。
(1)广告宣传费用时记账:借:销售费用贷:银行存款5. 管理费用核算管理费用是指企业在日常经营管理过程中发生的各项支出,包括人员薪酬、房租等。
(1)支付房租时记账:借:管理费用贷:银行存款6. 损失核算损失是指因非经常性事件而引起的资产减值或财务上承担的责任所导致的支出。
(1)计提坏账准备时记账:借:管理费用贷:坏账准备(2)坏账核销时记账:借:坏账准备贷:应收账款四、结语结转损益成本费用损失会计分录是企业财务管理中非常重要的一个环节,它能够为企业提供准确、全面的财务信息,为决策者提供参考依据。
结转收益类损益会计分录在会计中,结转收益类损益是指将一个会计期间内的收入和费用结转到资产负债表和利润表上的过程。
结转收益类损益是会计工作中非常重要的一环,它反映了企业在一定期间内的经营状况和盈利能力。
本文将详细介绍结转收益类损益的会计分录及其相关概念。
我们需要了解一些基本概念。
在会计中,收入是企业在一定期间内实现的销售商品、提供劳务或者其他经营活动所得的资金或者资产增加。
费用是企业在一定期间内为了开展经营活动而发生的、减少所有者权益的支出。
收入和费用是构成损益的两个重要要素,它们的结转对于准确计算企业盈利能力和财务状况至关重要。
结转收益类损益的会计分录是以收入和费用为基础,通过借贷记账的方式将其分配到资产负债表和利润表上的相应科目中。
具体的会计分录可以根据不同的情况有所不同,下面是一些常见的结转收益类损益的会计分录示例:1. 收入类会计分录:借:应收账款(资产类科目)贷:销售收入(收入类科目)2. 费用类会计分录:借:办公费用(费用类科目)贷:应付账款(负债类科目)3. 税费类会计分录:借:应交税费(负债类科目)贷:盈余公积(所有者权益类科目)在进行结转收益类损益的会计分录时,需要注意以下几点:要根据业务实际情况选择合适的科目进行借贷记账。
不同的业务活动对应不同的科目,需要根据会计准则和会计政策进行准确的分类和归类。
要根据会计期间进行结转。
一般来说,企业将会计年度划分为若干个会计期间,如月度、季度或者半年度等,结转收益类损益的会计分录需要在每个会计期间末进行。
要保证会计分录的平衡。
会计分录中的借贷金额必须相等,以保持会计方程式的平衡。
借贷金额的差额将反映在资产负债表和利润表的期末余额中。
要及时核对和调整会计分录。
在结转收益类损益的过程中,可能会出现一些错误或遗漏,需要及时进行核对和调整,确保会计记录的准确性和完整性。
结转收益类损益的会计分录不仅仅是一项基础性的会计工作,更是企业财务管理和决策的重要依据。
月末结转损益会计分录月末结转损益会计分录是指会计人员在每月末对过去一个月的业务收益和损失进行结计,并将收入和支出账目转入未来科目的过程。
它反映了一个公司在每月的盈亏状况,是把一个月的经营成果记入利润或亏损总账账簿中的一个重要程序。
会计准则要求会计人员在每月末将月末损益结转计入未来科目,以把收益和损失转移到利润总账中去。
损益结转可以帮助公司把一个月的净利润数据精确地归入到财务报表中。
企业根据会计准则完成损益结转工作,可以更好地反映财务状况,规范企业财务报表,实现会计精确记账,为决策部门提供科学的会计信息,从而有助于实现企业经营的稳定和可持续发展。
月末结转损益会计分录的基本流程一般为:1、审核和确认月末应结转损益科目;2、登记月末损益结转分录;3、核对损益结转科目余额;4、把企业收益和支出账目转入未来科目。
审核和确认月末应结转损益科目的流程主要包括:审核结转凭证和根据会计准则确认月末结转损益科目。
通常情况下,损益结转科目只由利润总账构成,但也可以由其他账簿或其他科目构成。
审核结转凭证时,应检查凭证内容是否符合会计准则要求,如日期、金额、说明等,以确保损益结转准确无误。
登记月末损益结转分录时,会计人员需根据审核结果逐一登记损益结转分录,确认凭证日期、科目编码、科目名称、借贷方向等信息,并登记摘要、按金额分别填写借贷方金额。
核对损益结转科目余额时,会计人员需核对损益结转凭证和未来的科目余额,确认损益结转是否正确,损失或收益是否被正确转入未来的科目中。
最后,转账时,会计人员根据损益结转表,将收益和支出账目转入未来科目,将损益结转项目转往未来科目,将损益转入未来可收回的科目,以确保会计准则要求的利润总账的准确性。
月末结转损益会计分录是会计记账的重要程序。
企业通过正确进行月末结转损益记账,可以确保公司财务报表准确,为决策部门提供科学的会计信息,从而有助于实现企业经营的稳定和可持续发展。
但同时,也要注意避免因结转损益会计分录登记及确认过程中形成潜在的会计风险,以便确保企业在每月末的财务报表准确无误。
结转损益及本年利润会计分录
结转损益及本年利润是会计领域中的重要概念。
在每个财务年度结束时,公司需要进行结转损益的过程,以便计算出本年度的净利润。
本年利润是指公司在一年内实现的所有收入减去所有费用和税款后的剩余金额。
下面是一个关于结转损益及本年利润会计分录的简单例子。
假设某公司在2021年度结束时需要进行结转损益。
在结转损益之前,公司需要将所有收入和费用账户清零。
具体的会计分录如下:
1. 收入账户(例如销售收入)的余额为100,000元;
2. 费用账户(例如人员工资、租金费用等)的余额为60,000元。
根据会计准则,结转损益的目标是将收入和费用转移到本年利润账户中。
因此,会计分录如下:
1. 结转销售收入:借销售收入账户100,000元,贷本年利润账户100,000元。
2. 结转各项费用:借本年利润账户60,000元,贷各项费用账户60,000元。
通过以上会计分录,收入和费用都被转移到了本年利润账户中。
此时,本年利润账户的余额就是公司在2021年度的净利润。
结转损益及本年利润的会计分录是会计师核算财务报表的关键步骤之一。
它帮助公司实现及时准确的财务信息记录和报告,为管理者
和利益相关者提供了重要的决策依据。
准确掌握结转损益及本年利润的原理和方法,对于了解公司经营状况及盈利能力具有重要意义。
资产处置损益结转分录
一般来说,资产处置损益结转分录包括以下几个方面:
1. 资产处置产生的收入,如果公司处置资产获得了收入,这部分收入需要记录在收入账户中,以增加公司的营业收入。
2. 资产处置产生的成本,与此同时,公司还需要记录处置资产所发生的成本,包括处置费用等,这些成本需要在损益表中予以扣除,以计算处置后的净收益。
3. 处置资产的账面价值,在资产处置时,需要将处置资产的账面价值从资产负债表中清除,以反映实际的资产减少情况。
4. 处置损益,最终,根据上述信息,公司需要计算处置资产的损益,即处置收入减去处置成本和资产账面价值的差额,这一损益需要记录在损益表中,以反映处置活动对公司经营业绩的影响。
综上所述,资产处置损益结转分录是一个涉及多个会计科目的复杂过程,需要会计人员根据实际情况进行准确记录和核算。
这一
过程对于公司的财务报表准确性和透明度具有重要意义,也是会计工作中的一个重要环节。
结转损益及本年利润会计分录以结转损益及本年利润会计分录为标题,本文将详细介绍结转损益及本年利润的概念、原因、方法和相关会计分录。
一、结转损益的概念和原因结转损益是指将企业在一定会计期间内所发生的收入、费用、成本等经济业务归集并计算出的盈余或亏损,然后将其转入资本或留存盈余中。
结转损益的目的是为了反映企业在特定会计期间内的盈利能力和经营状况。
企业结转损益的原因主要有两个:一是会计年度的结束,需要计算和反映企业在该年度内的盈余或亏损;二是企业决策需要,需要提供准确的财务信息给相关方参考,以便做出合理的决策。
二、结转损益的方法企业结转损益的方法主要有两种:一是单纯结转法,二是综合结转法。
1. 单纯结转法:单纯结转法是将企业在一定会计期间内所发生的收入、费用、成本等经济业务,通过损益表的编制,将其计入当期的盈余或亏损中。
单纯结转法适用于会计制度中没有规定其他结转方式的情况。
2. 综合结转法:综合结转法是将企业在一定会计期间内所发生的收入、费用、成本等经济业务,通过损益表和其他财务报表的编制,将其计入当期的综合收益中。
综合结转法适用于会计制度中要求将某些项目计入其他财务报表的情况。
三、结转损益的会计分录结转损益的会计分录主要包括以下几个方面:1. 收入类会计分录:将企业在一定会计期间内所实现的各类收入计入损益表中。
例如,销售收入的会计分录为:借:应收账款/银行存款,贷:销售收入。
2. 费用类会计分录:将企业在一定会计期间内所发生的各类费用计入损益表中。
例如,人工费用的会计分录为:借:人工费用,贷:应付工资。
3. 成本类会计分录:将企业在一定会计期间内所发生的各类成本计入损益表中。
例如,原材料成本的会计分录为:借:原材料成本,贷:应付账款。
4. 利润分配类会计分录:将企业在一定会计期间内所实现的净利润进行分配。
例如,利润分配的会计分录为:借:利润分配,贷:未分配利润。
结转损益及本年利润是企业会计核算中的重要环节,通过合理的方法和会计分录,能够准确反映企业在特定会计期间内的盈利能力和经营状况,为企业决策提供重要依据。
资产处置损益结转分录全文共四篇示例,供读者参考第一篇示例:资产处置损益结转分录是会计科目中非常重要的一部分,它涉及到资产处置过程中的损益处理,对于企业的财务状况和经营业绩有着重要的影响。
在日常会计工作中,我们经常会遇到资产处置的情况,因此了解资产处置损益结转分录的相关知识是非常必要的。
我们来了解一下资产处置的概念。
资产处置是指企业根据经营需要或者其他原因对资产进行转让、报废或者损失的处理。
资产处置包括有形资产和无形资产,比如固定资产、存货、无形资产等。
资产处置的方式有多种,比如出售、报废、调拨等。
在资产处置过程中,会涉及到处置收入、处置成本以及处置损益。
处置收入是指企业通过出售资产所获得的收入,处置成本是指处置资产所需要支出的成本,处置损益是指资产处置后的利润或者损失。
资产处置损益结转分录是将资产处置的损益转入损益表中,反映资产处置对企业经营业绩的影响。
接下来,我们来看一下资产处置损益结转分录的具体操作。
假设企业A处置了一项固定资产,出售价格为10000元,原始成本为8000元,处置成本为200元,税金为300元。
根据上述信息,我们可以编制资产处置损益结转分录如下:1.处置固定资产计入的分录:固定资产账户借8000元应交所得税账户借300元累计折旧账户贷6000元处置收入账户贷10000元处置成本账户贷200元通过上述分录,我们可以看到资产处置损益结转的过程。
处置固定资产的分录记录了固定资产账户、应交所得税账户、累计折旧账户、处置收入账户和处置成本账户之间的借贷关系。
然后,资产处置损益的分录将处置收入、经营成本、应交所得税、固定资产、累计折旧和资产处置损益账户之间的借贷关系相应体现出来。
在实际工作中,资产处置损益结转分录的编制需要根据具体的情况进行调整,比如处置收入的确认、处置成本的计算、税金的处理等。
在编制资产处置损益结转分录时,需要充分了解企业的业务特点和会计政策,确保分录的准确性和完整性。
矿产资源开发利用方案编写内容要求及审查大纲
矿产资源开发利用方案编写内容要求及《矿产资源开发利用方案》审查大纲一、概述
㈠矿区位置、隶属关系和企业性质。
如为改扩建矿山, 应说明矿山现状、
特点及存在的主要问题。
㈡编制依据
(1简述项目前期工作进展情况及与有关方面对项目的意向性协议情况。
(2 列出开发利用方案编制所依据的主要基础性资料的名称。
如经储量管理部门认定的矿区地质勘探报告、选矿试验报告、加工利用试验报告、工程地质初评资料、矿区水文资料和供水资料等。
对改、扩建矿山应有生产实际资料, 如矿山总平面现状图、矿床开拓系统图、采场现状图和主要采选设备清单等。
二、矿产品需求现状和预测
㈠该矿产在国内需求情况和市场供应情况
1、矿产品现状及加工利用趋向。
2、国内近、远期的需求量及主要销向预测。
㈡产品价格分析
1、国内矿产品价格现状。
2、矿产品价格稳定性及变化趋势。
三、矿产资源概况
㈠矿区总体概况
1、矿区总体规划情况。
2、矿区矿产资源概况。
3、该设计与矿区总体开发的关系。
㈡该设计项目的资源概况
1、矿床地质及构造特征。
2、矿床开采技术条件及水文地质条件。
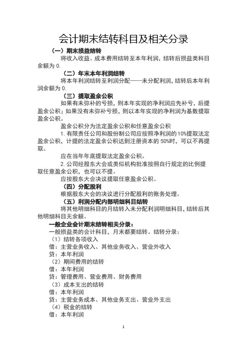
损益类会计科目如何结转
损益类科目,会计科目的一种,这类科目是为核算“本年利润”服务的,具体包括收入类科目、费用类科目;在期末(月末、季末、年末)这类科目累计余额需转入“本年利润”账户,结转后这些账户的余额应为零。
损益类科目具体包括:主营业务收入、其他业务收入、公允价值变动损益、投资收益、营业外收入、主营业务成本、主营业务税金及附加、其他业务支出、营业费用、管理费用、财务费用、资产减值损失、营业外支出、所得税费用、以前年度损益调整等。
1、一般损益类的会计科目,月末都要结转。
结转分录:
(1)结转各项收入
借:主营业务收入、其他业务收入、营业外收入
贷:本年利润
(2)期间费用的结转
借:本年利润
贷:管理费用、营业费用、财务费用
(3)成本支出的结转
借:本年利润
贷:主营业务成本、其他业务支出、营业外支出
(4)税金的结转
借:本年利润
贷:主营业务税金及附加、所得税
2、结转都要编制记账凭证,根据记账凭证登记明细帐;同时,结转的记账凭
证要与本月记账凭证一起,编制记账凭证汇总表,根据记账凭证汇总表登记总帐。
。
损益结转的分录知识是浩瀚的海洋发奋识遍天下字,立志读尽人间书、年终(或月)损益结转的分录借:主营业务收入其他业务收入营业外收入投资收益贷:本年利润借:本年利润贷:主营业务成本其他业务支出营业外支出管理费用营业费用财务费用所得税再根据本年利润余额的方向结转到利润分配-未分配利润盈利时借:本年利润贷:利润分配-未分配利润亏损时借:利润分配-未分配利润贷:本年利润2、结转:所谓结转,指期末结账时将某一账户的余额或差额转入另一账户。
这里涉及两个账户,前者是转出账户,后者是转入账户,一般而言,结转后,转出账户将没有余额。
下面以制造业为例,结合资金运动的过程,对《基础会计》中的结转分录作一探讨。
为简便起见以下例题不考虑增值税。
一、供应过程的结转供应过程是生产原料的储备阶段是指企业支付货款到材料验收入库的采购过程。
例1:东方公司采购甲材料5000公斤,单价10元,采购费用500 元,开出转账支票支付货款,材料尚未入库。
编制分录:借:物资采购(或在途材料)50500,贷;银行存款50500。
例2:上述材料验收入库,按其实际成本转账。
借:原材料50500,贷:物资采购50500。
此笔结转分录初学者可以这样理解,在途材料减少,库存材料增加,即将在途材料转至库存材料。
这里需要说明两点:其一,在《基础会计》中由于不涉及材料成本差异,不存在计划成本,所以物资采购可视同在途材料。
其二,材料的采购成本应包括买价和采购费用两部分。
二、生产过程的结转生产过程是制造业生产经营过程的中心环节,其核算的主要内容可以概括为三个字;料、工、费,分别指直接材料、直接人工和制造费用。
该过程主要设置生产成本和制造费用等账户。
直接材料和直接人工直接计入生产成本,借:生产成本,贷:应付工资、原材料等,制造费用则间接转入生产成本。
如何理解制造费用的间接转入,制造费用是一个集合分配账户,企业生产车间为生产产品和提供劳务而发生的各项间接费用,先通过制造费用归集,借;制造费用,贷:原材料、应付工资等,期末再按一定的标准(如生产小时)分配结转到生产成本中,即借:生产成本,贷:制造费用。
需要说明的是企业通常生产多种产品,制造费用的核算不仅是为了成本控制,而且要满足企业计算损益的需要。
为此,制造费用必须按适当的标准分配计入各成本核算对象的产品成本。
当然,若企业生产单一产品,制造费用可直接计入产品成本,不存在分配的问题。
经过一定的生产加工过程,生产费用归集在“生产成本”账户的借方,该借方发生额并非本月完工产品的成本,而是本月发生的生产费用,生产费用在完工产品与月末在产品之间的分配比较复杂已超出了《基础会计》的范畴,为便于理解,我们通常假定当月产品全部完工入库,这样结转本月完工入库产品的实际成本。
例3:东方公司生产A、B两种产品(单位成本10元),生产成本的借方发生额A:10000元,B:20000元,A产品全部未完工,B产品2000件全部完工,编制结转分录为借:库存商品--B 20000,贷:生产成本--B20000。
生产完工之后,生产成本归集的费用(料、工、费)全部------精品word文档值得下载--------------------------------------------------------------------------------------知识是浩瀚的海洋发奋识遍天下字,立志读尽人间书结转到库存商品账户中。
A产品全部未完工,则不予结转,留待下月继续加工。
企业的生产经营耗费需要从收入中得到补偿,库存商品进入市场流通,实现货币的回笼,这样便进入下一环节--销售过程。
三、销售过程的结转简单地说,销售过程的业务主要体现在两个方面,一是销售收入的增加,借;应收账款、银行存款等,贷:主营业务收入。
二是库存商品的减少,即结转已经销售商品的生产成本。
此处结转初学者在理解上往往存在一定的偏差。
有些同学编制分录借:主营业务成本,贷:生产成本,问题主要出在知识的前后衔接上,生产成本已结转至库存商品中去了,这样处理犯了重复结转的错误。
销售的是库存商品,应该将库存商品转至销售成本。
在制造成本法下,商品的销售成本=单位生产成本×销售数量。
例4:东方公司销售1000件结转其销售成本,借;主营业务成本10000(10×1000),贷:库存商品10000。
此外销售过程中还会发生销售费用,销售税金(指消费税、营业税、城建税等)等业务。
这里值得一提的是销售税金的结转。
例5:结转东方公司应上交的销售税金1000元。
大多数初学者对此业务无从下手,企业负担的销售税金计入主营业务税金及附加帐户的借方,应交未交税金形成一项债务计入应交税金的贷方,故分录为借:主营业务税金及附加1000,贷:应交税金1000,需要提醒同学们注意的是一般纳税人的增值税是价外税,与当期损益无关,所以增值税不通过主营业务税金及附加账户核算。
至于销售过程发生的其他业务在此不作详述。
四、财务成果的结转利润是工业企业一定期间的经营成果,是综合评价企业经济效益的重要指标,财务成果的结转主要是两笔分录。
其一是各收入、收益类账转至本年利润的贷方;其二是费用支出类账结转至本年利润的借方,分别表现为借:主营业务收入、其他业务收入、营业外收入、投资收益,贷:本年利润和借:本年利润,贷:主营业务成本、其他业务支出、主营业务税金及附加、管理费用、财务费用、营业费用、营业外支出等。
对此结转分录,我们可以这样理解,收入类账户增加本年利润,故转至其贷方,支出类账户减少本年利润,故转至其借方。
我们亦可从另一角度理解,与本年利润账户发生关系的都是损益类账户,各损益类账户结转后都没有余额。
收入类账产平时发生时登记在贷方,为将其转平,应该结转其相反方向借方,根据借贷记账规则,借:收入类账户,贷:本年利润。
至于费用、支出账户的结转则与之相反。
通过上述两笔结转分录,本年利润账户的贷方与借方轧差,便可计算出利润总额(若借方大于贷方则为亏损)。
以此为基础,便可计算结转所得税,所得税是一项费用,同样应冲减本年利润,即借:本年利润,贷:所得税,经过此笔结转,本年利润的贷方余额则为净利润。
五、年终有关账项的结转本年利润账户的余额表示年度内累计实现的净利润或净亏损,该账户平时不结转,年终一次性地转至利润分配一未分配利润账户,借:本年利润,贷:利润分配--未分配利润。
如为亏损则作相反分录。
年终利润分配各明细账只有未分配利润有余额,需将其他明细账转平,借:利润分配一未分配利润,贷;利润分配- 提取盈余公积、向投资者分配利润等。
至此,所有结转分录可以划上一个圆满的句号。
最后需要说明的是,在实际工作中,账册登满一页时,发生额合计和余额转入下页,以及年终将旧账余额转入新账,亦称结转。
------精品word文档值得下载--------------------------------------------------------------------------------------知识是浩瀚的海洋发奋识遍天下字,立志读尽人间书3、收入费用类账户如何结转一、有两种方法:帐结法和表结法。
1、表结法:用表结法来核算结转本年利润,即1-11月份间,各损益类科目的余额,在帐务处理上暂不结转至"本年利润",而是在损益表中按收入、支出结出净利润,然后将净利润在负债表中的"未分配利润"行中列示。
到12月份年终结算时,再将各损益类科目的余额结转至"本年利润",结转后各损益类科目的余额为0。
2、帐结法:每个会计期间期末(月末)将损益类科目净发生额结转到本年利润科目中,损益类科目月末不留余额。
二、目前大多数企业采用帐结法,建议最好使用帐结法。
4、如何来结转损益本期发生主营业务收入,,,元,所得税,,元,主营成本,,元,管理费用,,元,营业费用,,元,财务费用借,元,贷,(,元,如何结转呢,一,期末结转时,应将所有收入类科目的期末余额分别转入“本年利润”科目。
借:主营业务收入100贷:本年利润100二,然后将所有支出类科目的期末余额分别转入“本年利润”科目。
借:本年利润贷:所得税20贷:主营业务成本20贷:管理费用20贷:营业费用20贷:财务费用“本年利润”期末余额为100一=也就是说,本月利润为元本年利润的会计分录四步做:一、先结转收入:借:主营业务收入借:其他业务收入借:营业外收入贷:本年利润二、结转成本、费用和税金:借:本年利润贷:主营业务成本贷:主营业务税金及附加贷:其他业务支出贷:营业费用贷:管理费用贷:财务费用贷:营业外支出贷:所得税三、结转投资收益:------精品word文档值得下载--------------------------------------------------------------------------------------知识是浩瀚的海洋发奋识遍天下字,立志读尽人间书净收益的:借:投资收益贷:本年利润净损失的:借:本年利润贷:投资收益四、年度结转利润分配:将本年的收入和支出相抵后的结出的本年实现的净利润: 借:本年利润贷:利润分配--未分配利润如果是亏损:借:利润分配--未分配利润贷:本年利润------精品word文档值得下载--------------------------------------------------------------------------------------相关文档:••••••••••更多相关文档请访问:。