FR-A700变频器异常显示一览表
- 格式:docx
- 大小:14.61 KB
- 文档页数:2
普传变频器故障大全(总2页)--本页仅作为文档封面,使用时请直接删除即可----内页可以根据需求调整合适字体及大小--一、普传变频器故障——上电后键盘无显示1、检查输入电源是否正常,若正常,可测量直流母线p、n端电压是否正常:若没电压,可断电检查充电电阻是否损坏断路;2、经查p、n端电压正常,可更换键盘及键盘线,如果仍无显示,则需断电后检查主控板与电源板连接的26p排线是否有松脱现象或损坏断路;3、若上电后开关电源工作正常,继电器有吸合声音,风扇运转正常,仍无显示,则可判定键盘的晶振或谐振电容坏,此时可更换键盘或修理键盘;4、如果上电后其它一切正常,但仍无显示,开关电源可能未工作,此时需停电后拔下p、n端电源,检查ic3845的静态是否正常(凭经验进行检查),如果 ic3845静态正常,此时在p、n加直流电压后18v/1w稳压二极管两端约8v 左右的电压,但开关电源并未工作,断电检查开关变压器副边的整流二极管是否有击穿短路;5、上电后18v/1w稳压二极管有电压,仍无显示,可除去外围一些插线,包括继电器线插头、风扇线插头,查风扇、继电器是否有短路现象;6、p、n端上电后,18v/1w稳压二极管两端电压为8v左右,用示波器检查ic3845的输入端④脚是否有锯齿波,输出端⑥脚是否有输出;7、检查开关电源的输出端+5v、±15v、+24v及各路驱动电源对地以及极间是否有短路。
二、普传变频器故障——键盘显示正常,但无法操作1、若键盘显示正常,但各功能键均无法操作,此时应检查所用的键盘与主控板是否匹配(是否含有ic75179),对于带有内外键盘操作的机器,应检查一下所设置的拨码开关位置是否正确;2、如果显示正常,只是一部分按键无法操作,可检查按键微动开关是否不良。
三、普传变频器故障——电位器不能调速1、首先检查控制方式是否正确;2、检查给定信号选择和模拟输入方式参数设置是否有效;3、主控板拨码开关设置是否正确;4、如果以上均正确,则可能是电位器不良,应检查阻值是否正常。
变频器常见故障代码及实例,必须收藏!过流(OC)过流是变频器报警最为频繁的现象(1) 重新启动时,一升速就跳闸。
这是过电流十分严重的现象。
主要原因有:负载短路,机械部位有卡住;逆变模块损坏;电动机的转矩过小等现象引起(2) 上电就跳,这种现象一般不能复位,主要原因有:模块坏、驱动电路坏、电流检测电路坏。
(3) 重新启动时并不立即跳闸而是在加速时,主要原因有:加速时间设置太短、电流上限设置太小、转矩补偿(V/F)设定较高。
(1) 一台LG-IS3-4 3.7kW变频器一启动就跳“OC”分析与维修:打开机盖没有发现任何烧坏的迹象,在线测量IGBT(7MBR25NF-120)基本判断没有问题,为进一步判断问题,把IGBT拆下后测量7个单元的大功率晶体管开通与关闭都很好。
在测量上半桥的驱动电路时发现有一路与其他两路有明显区别,经仔细检查发现一只光耦A3120输出脚与电源负极短路,更换后三路基本一样。
模块装上上电运行一切良好。
(2) 一台BELTRO-VERT 2.2kW变频通电就跳“OC”且不能复位。
分析与维修:首先检查逆变模块没有发现问题。
其次检查驱动电路也没有异常现象,估计问题不在这一块,可能出在过流信号处理这一部位,将其电路传感器拆掉后上电,显示一切正常,故认为传感器已坏,找一新品换上后带负载实验一切正常。
过压(OU)过电压报警一般是出现在停机的时候,其主要原因是减速时间太短或制动电阻及制动单元有问题一台台安N2系列3.7kW变频器在停机时跳“OU”。
在修这台机器之前,首先要搞清楚“OU”报警的原因何在,这是因为变频器在减速时,电动机转子绕组切割旋转磁场的速度加快,转子的电动势和电流增大,使电机处于发电状态,回馈的能量通过逆变环节中与大功率开关管并联的二极管流向直流环节,使直流母线电压升高所致,所以我们应该着重检查制动回路,测量放电电阻没有问题,在测量制动管(ET191)时发现已击穿,更换后上电运行,且快速停车都没有问题。
变频器之异常显示一览表
显示符号异常说明异常及排除方法
CPU 内部保护当数位信号受到杂讯干扰时,变频器立即跳脱保护
EPO 核对检查错误当程式码检查核对错误时,变频器立即跳脱保护
EEP1 存取错误当EEPROM存入或取出错误时,变频器立即跳脱保护
EEP2 核对检查错误当EEPROM核对检查错误时,变频器立即跳脱保护
PE01 电力元件保护跳脱电力元件保护跳脱·····加速过程中
PE02 电力元件保护跳脱电力元件保护跳脱······定速运转中
PE03 电力元件保护跳脱电力元件保护跳脱·····减速过程中
PE04 电力元件保护跳脱电力元件保护跳脱······待机状态中
OPE1 变数锁定将CD1 由0 改为1 可修改
OPE2 转向错误显示出现此讯息时,只能做单一方向操作,可按用户要求调改CD08
OPE3 只能输入类比信号显示出现此讯息时,只能由面板上旋钮改变马达转速,可按用户要求调改CD10
OPE 4 只能由端子输入显示出现此讯息时,只能由端子操作马达运转指令修改CD12参数
OPE5 超出范围警示超出最大极限设定
OPE6 逻辑错误例频率下限(CD15) 大于频率上限(CD14)
OPE7 运转中参数不可设定参数只能在待机状态中修改
OPE8 唯读参数本参数仅供读取,无法写入资料
OPE9 通讯错误。
三菱变频器常见故障报警代码说明当三菱变频器发生异常,保护功能动作,报警停止后,PU显示部上自动显示三菱变频器故障报警代码。
我们可以通过显示代码,进行错误诊断,并以此进行必要措施!万一没有下列显示,或其他为难的问题,请及时与旭兴达自动化技术部取得联系。
一、三菱变频器故障报警代码之严重故障代码故障名称检查要点E.OC1 加速时过电流断路是否急加速运转输出是否短路,主回路电源(R,S,T)是否供电。
E.OC2 定速时过电流断路负荷是否有急速变化,输出是否短路。
E.OC3 减速时过电流断路是否急减速运转,输出是否短路,电机的机械制动是否过早E.OV1 加速时再生过电压断路加速度是否太缓慢。
E.OV2 定速时再生过电压断路负荷是否有急速变化。
E.OV3 减速,停止时再生过电压断路是否急减速运转。
E.THM 电机过负荷断路(电子过流保护) 电机是否在过负荷状态下使用。
E.THT 变频器过负荷断路(电子过流保护) 电机是否在过负荷状态下使用。
E.IPF 瞬时停电保护调查瞬时停电发生的原因E.UVT 欠压保护有无大容量的电机启动,P,P1之间是否接有短路片或直流电抗器。
E.FIN 散热片过热周围温度是否过高,冷却散热片是否堵塞。
E.GF 输出侧接地故障过电流保护电机,连接线是否接地E.OHT 外部热继电器动作电机是否过热。
在Pr.180~Pr.186(输入端子功能选择)中任一个,设定值7(OH信号) 是否正确设定。
E.BE 制动晶体管异常减少负荷J,制动的使用频率是否合适E.OLT 失速防止电机是否在过负荷状态下使用E.OPT 选件报警E.OP1~OP3 选件插口异常选件功能的设定、操作是否有误。
(1~3显示选件插口号)E.PE 参数记忆因子异常参数写入回数是否太多E.PUE PU脱出发生DU或PU的安装是否太松确认Pr.75的设定值E.RET 再试次数溢出调查异常发生的原因E.CPU CPU错误E. 6 CPU错误E. 7 CPU错误E.P24 直流24V电源输出短路PC端子输出是否短路E.CTE 操作面板用电源输出短路PU接口连接线是否短路。
安川变频器故障代码异常表示故障内容说明处理对策等级UV1;主回路低电压(PUV)运转中主回路电压低于“低电压检出标准”15ms,(瞬停保护1)检查电源电压及配线ADc;Bus undervolt护2S)低电压检出标准200V级;约190V以下400V级:约380V以下UV2;控制回路低电压(CUV)控制回路电压低于低电压检出标准2)检查电源容量UV3;内部电磁接触器故障运转时预充电接触器开路AUV;瞬时停电检出中1)主回路直流电低于低电压检出标准2)预充电接触器Under Volatage3)控制回路电压低于低电压检出标准BOC;过电流(OC)变频器输出电流超过OC标准1)检查电机的阻抗绝缘是否正常2)延长加减速时间AGF;接地故障(GF)变频器输出侧接地电流超过变频器额定电流的50%以上1)检查电机是否绝缘劣化2)变频器及电机间配线是否有破损AOV;过电压(OV)主回路直流电压高于过电压检出标准200V级:约400V 400V级:约延长减速时间,加装制动控制器及制动电阻ASC;负载短路(SC)变频器输出侧短路检查电机的绝缘及阻抗是否正常A PUF;保险丝断(FI)1)主回路晶体模块故障2)直流回路保险丝熔断1)检查晶体模块是否正常ADC;Bus Fuse open2)检查负载侧是否有短路,接地等情形OH;散热座过热(OH1)晶体模块冷却风扇的温度超过允许值检查风扇功能是否正常,及周围是否在额定温度内AOL1;电机过负载(OL1)输出电流超过电机过载容量减小负载AOL2;变频器过负载(OL2)输出电流超过变频器的额定电流值150%1分钟减少负载及延长加速时间APF输入欠项1)变频器输入电源欠相2)输入电压三相不平衡1)检查电源电压是否正常A2)检查输入端点螺丝是否销紧LF;输出欠项变频器输出侧电源欠相1)检查输出端点螺丝及配线是否正常A 2)电机三相阻抗检查RR;制动晶体管异常制动晶体管动作不良变频器送修ARH制动控制器过热制动控制器的温度高于允许值检查制动时间与制动电阻使用率AOS;过速度(OS)电机速度超过速度标准(F1-08)APGO;PG断线(PGO)PG断线(PGO)1)检查PG连线2)检查电机轴心是否堵住ADEV速度偏差过大(DEV)速度指令与速度回馈之值相差超过速度偏差(F1-10)检查是否过载BEF;运转指令不良正向运转及反向运转指令同时存在0.5秒以上控制时序检B查,正反转指令不能同时存在.EF3-EF8端子3外部异常信号输入外部端子3-8异常信号输入1)由U1-10确认异常信号输入端子External Fault3-8EF4-EF8-端子4-82)依端子设定之异常情况进行检修AOPE;01变频器容量设置异常变频器容量参数902-04)设定不良调整设定值COPE02;Limit参数设置不当参数设定有超出限定值调整设定值COPE03;Terminal多功能输入设定不当H1-(01-06)的设定值未依小而大顺序设定或重复设定相同值调整设定值COPE;10v/f参数设置不当E1-(04-10)必须符合下列条件:Fmax大等于(E1-04)FA大于(E1-06)调整设定值v/f Ptrn Setting FB大等于(E1-07)Fmin(E1-09)COPE11;参数设定不当参数设定值1)C6-01大于5KHz但C6-02小等于5KHz调整设定值Carr frq/on-Delay2)C6-03大于6但C6-02小等于C6-01CERR EEPROM输入不良参数初始化时正确信息无法写入EEPROM控制板更换BCALL SI-B传输错误电源投入时控制信号不正常传输机器控制信号从新检查CED;传输故障控制信号送出后2秒内未收到正常响应信号传输机器控制信号从新检查ACPF00控制回路传输异常1电源投入后,5秒内操作器与控制板连接异常发生从新安装数字操作器检查控制回路的配线ACOM-ERR(OP&INV)CPF01控制回路传输异常2MPU周边零件故障更换控制板COM-ERR(OP&INV)CPF02基极阻断(BB)回路不良变频器控制板故障更换控制板ABB circuit ErrCPF03EEPROM输入不良EEPROM ErrorCPF04CUP内部A/D转换器不良Internal A/D ErrGPF05CUP内部A/D转换器不良External A/D ErrCPF06周边界面卡连接不良周边界面卡安装不正确周边界面卡从新更换A Option ErrorCPF20模块指令卡的A/D变换器不良AI-14B卡的A/D变换器动作不良更换AI-14B卡AOption A/D Error故障等级的内容定义A:重故障,电机自然停车,故障的异常表示显示于数字操作器上,异常接点输出(18)(20)接通B:轻故障,电机继续运转,故障的异常表示显示于数字操作器上。
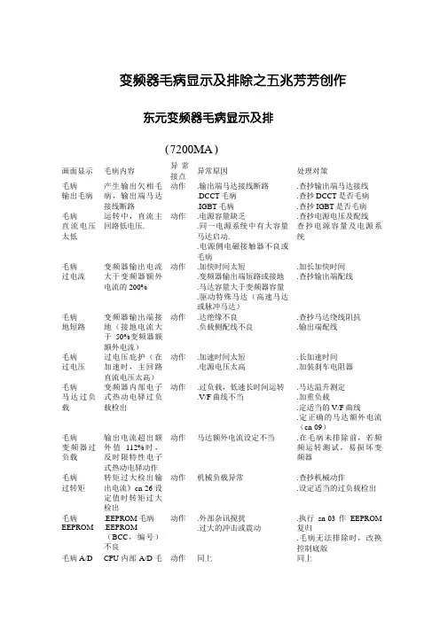
变频器毛病显示及排除之五兆芳芳创作东元变频器毛病显示及排(7200MA)画面显示毛病内容异常接点异常原因处理对策毛病输出毛病产生输出欠相毛病,输出端马达接线断路动作.输出端马达接线断路.DCCT毛病.IGBT毛病.查抄输出端马达接线.查抄DCCT是否毛病.查抄IGBT是否毛病毛病直流电压太低运转中,直流主回路低电压.动作.电源容量缺乏.同一电源系统中有大容量马达启动..电源侧电磁接触器不良或毛病.查抄电源电压及配线查抄电源容量及电源系统毛病过电流变频器输出电流大于变频器额外电流的200%动作.加快时间太短.变频器输出端短路或接地.马达容量大于变频器容量.驱动特殊马达(高速马达或脉冲马达).加长加快时间.查抄输出端配线毛病地短路变频器输出端接地(接地电流大于50%变频器额额外电流)动作.达绝缘不良.负载侧配线不良.查抄马达绕线阻抗.输出端配线毛病过电压过电压庇护(在加速时,主回路直流电压太高)动作.加速时间太短.电源电压太高.长加速时间.加装刹车电阻器毛病马达过负载变频器内部电子式热动电驿过负载检出动作.过负载,低速长时间运转.V/F曲线不当.马达温升测定.加重负载.定适当的V/F曲线.定正确的马达额外电流(cn-09)毛病变频器过负载输出电流超出额外值112%时,反时限特性电子式热动电驿动作动作马达额外电流设定不当.在毛病未排除前,若频频运转测试,易损坏变频器毛病过转矩转矩过大检出输出电流》cn-26设定值时转矩过大检出动作机械负载异常.查抄机械动作.设定适当的过负载检出毛病EEPROM .EEPROM毛病.EEPROM(BCC,编号)不良动作.外部杂讯搅扰.过大的冲击或震动.执行sn-03作EEPROM复归.毛病无法排除时,改换控制底版毛病A/D CPU内部A/D毛动作同上同上病毛病PG过速度PG转速过大动作.ASR参数设定不良.过转速单位设定不正.确认ASR及单位相关之参数毛病PG断路PG断路动作PG接线接触不良查PG接线毛病速度偏差过大速度偏差过大动作ASR参数设定不良速度偏差单位设定不正确确认ASR及单位相关参数毛病刹车电阻过热内藏型低频度刹车电阻过热动作负载之复生能量太大,超出低频度刹车电阻之刹车能力.延长加速时间.使用高频度刹车电阻毛病RS-485中断MODBUS通讯异常动作.外来的杂讯.太大的震动冲击.通讯缆线接触不良.查抄所有的参数(包含sn-01,sn-02).重新开机.查抄通讯缆线,是否接触不良,警告变频器过负载(闪烁)变频器过负载RESET后,内部计时器动作不动作变频器过负载RESET后,未满5分钟在变频器过负载RESET后,在停止状态下送电5分钟,警告自动解除警告直流电压太低(闪烁)变频器尚未输出时,检出主回落直流电压太低不动作电源电压低下以电压表量测主回落直流电压太低时调整电源电压警告过电压(闪烁)变频器尚未输出时,检出主回落直流电压太高不动作电源电压上升以电压表量测主回落直流电压太高时调整电源电压警告过热(闪烁)外部端子的过热预告信号输人不动作.过负载.冷却电扇毛病.周围情况温度太高.空气滤网阻塞.查抄风机滤网.查抄周围温度是否太高警告过转矩(闪烁)变频器输出直流大于过转矩检出单位(cn-26设定)并且(sn-12)设定为过转矩检出后持续运转时不动作.机诫动作异常.查抄机诫动作.过负载检出单位(cn-32)过当设定——.加快中失速避免性能(STALL)动作.运转中失速避免性能动作.加速中失速避免性能动作不动作.加加速时间太短.负载太大.运转中有过大的冲击性负载产生.调整加加速时间.查抄负载警告外部异常(闪烁)正反转指令同时投入时间超出500MS.(变频器依SN-04设定的方法停止)不动作.运转程序设计不当.三线式/二线式选择不当.查抄系统回路配线.确认系统常数SN-25~SN-28之设定值警告RS-485中断(闪烁)MODBUS通讯异常,变频器采纳持续运转方法太大的振动冲击不动作.外来的杂讯.太大的振动冲击.通讯缆线接触不良.查抄所有的参数(包含sn-01,sn-02).重新开机.查抄通讯缆线,是否接触不良通讯毛病数位操纵器资料传送错误不动作.电源投入5秒后数位操纵器点MA无法传送资料.电源投入后,数位操纵器点MA可传送资料,但产生2秒以上的传送异常.数位操纵器之连接器拔起再拔出.改换控制基板警告遮断(闪烁).外部EB输入信号动作.(,变频器停止输出.马达自动运转停止)不动作接到EB输入端(端子外部信号动作.外部EB信号解除后.变频器执行速度寻找功效警告输入不正确1.变频器容量设定(SN-01)不当2.多功效输入端子设定不良(SN-25~SN-28)3.V/F曲线参数设定不良(CN-02~CN-08)4.参数设定不良(CN-18,CN-09)5.PID设定不当不动作1.KVA数不符2.SN-25~SN-28的设定值未依大小顺序设定(例SN-25=05,SN-28=02,表设定不良)..同时设定(21)(22)的速度寻找指令3.CN-02~CN-08的之设定值不满足Fmax》FA》FB》Fmin时4.频率指令上下限值设定不正确5.启动PID,且频率指令由控制回路端子提供,但未设定PID目标由AUX提供例:SN-25=1,SN-64=1,但SN-29《》91.设定适合的KVA数(注意220V级及440V级不合2.(21)(22)不克不及同时设定在两个多性能输入端子3.调整设定值4.调整设定值5设定SN-29=9警告过速度(闪烁)转速过大(持续运转)不动作.ASR参数设定不良.过转速单位设定不正确确认ASR及单位相关参数警告PG断路(闪烁)PG断路(持续运转)不动作PG接线接触不良或断线查PG接线警告速度偏差过大速度偏差过大(持续运转)不动作.ASR参数设定不良.速度偏差单位设定不正确确认ASR及速度偏差单位相关参数EEPROM 毛病操纵器之EEPROM毛病不动作操纵器之EEPROM毛病改换操纵器警告自动量测不正确无感测器向量控制模式下之马达参数自动量测产生量测资料不正确不动作.变频器与马达容量不匹配(容量超出2级以上).马达未接或负载不均.查抄马达与变频器容量是否相当.查抄马达接线或负载情况台达变频器毛病显示及排除显示符号异常现象说明排除办法OCC 交换电机驱动器侦测输出侧有异常突增的过电流产生1.查抄电机额外与交换电机驱动器额外是否相匹配2.查抄交换电机驱动器U-V-W间有无短路3.查抄与电机连线是否有短路现象或接地4.查抄交换驱动器与电机的螺丝有无松动5.查抄加快时间6.查抄电机是否有逾额负载OU 交换电机驱动器侦测内部直流高压侧有过电压现象产生1.查抄输入电压是否在交换电机驱动器额外输入电压规模内,并监测是否有突波电压产生2.若是由于电机惯量上升电压造成驱动器内部直流高压侧电压太高,可加长加速时间或加装刹车电阻OH 交换电机驱动器侦测内部温度太高,超出庇护位准1.查抄情况温度是否太高2.查抄散热片是否有异物,电扇有无转动3.查抄交换电机驱动器通风空间是否足够LU 交换电机驱动器侦测内部直流高压侧太低1.查抄输入电源电压是否正常2.查抄负载是否有突然的重载3.是否三相机种单相入力或欠相OL 输出电流超出交换电机驱动器可承受的电流,若输出150%的交换电机驱动器额外电流,可承受60秒1.查抄电机是否过负载2.减低(07-02)转矩提升设定值3.增加交换电机驱动器输出容量OL1 内部电子热动电驿庇护动作1.查抄电机是否过载2.查抄(07-00)电机额外电流值是否适当3.查抄电子热动电驿功效设定4.增加电机容量OL2 电机负载太大1.查抄电机负载是否过大2.查抄过转矩检出位准设定值(06-03~06-05)HPF1 控制器硬件庇护线路异常GFF硬件庇护线路异常,请送回原厂HPF2 控制器硬件庇护线路异常CC(电流钳制)硬件庇护线路异常请送回原厂HPF3 控制器硬件庇护线路异常OC硬件庇护线路异常,请送回原厂HPF4 控制器硬件庇护线路异常OV硬件庇护线路异常,请送回原厂OCA 加快中过电流1.查抄交换驱动器与电机的螺丝有无松动2.查抄U-V-W到电机之配线是否绝缘不良3.增加加快时间4.减低(07-02)转矩提升设定值5.改换大输出容量交换驱动器OCD 加速中过电流产生1.查抄U-V-W到电机之配线是否绝缘不良2.加速时间加长3.改换大输出容量交换驱动器OCN 运转中过电流产生1.查抄U-V-W到电机之配线是否绝缘不良2.查抄电机是否堵转3.改换大输出容量交换驱动器EF 当外部EF端子闭应时,交换电机驱动器停止输出.清除毛病后按“RESET”键便可EF1 当外部多功效输入端子(M11-M16)设定紧急停止时,交换电机驱动器停止输出清除毛病来源后按“RESET”键便可CF1 内部存储器IC资料写入异常送厂维修CF2 内部存储器IC资料读出异常1.按下RESET键将参数重置为出厂设定2.如办法无效,送厂维修CF33. 交换电机驱动器侦测线路异常U-相电流感测器异常,请送厂维修CF34 交换电机驱动器侦测线路异常V-相电流感测器异常,请送厂维修CF35 交换电机驱动器侦测线路异常W-相电流感测器异常,请送厂维修CF36 交换电机驱动器侦测线路异常直流测电压(DC-BUS)侦测线路异常,请送厂维修CF37 交换电机驱动器侦测线路异常LSUM模拟/数字线路异常,请送厂维修CF38 交换电机驱动器侦测线路异常温度感测器异常,请送厂维修OFF 接地庇护线路动作.当交换电机驱动器侦测到输出端接地且接地电流高于交换电机驱动器额外电流的50%以上. 1.查抄与电机连线是否有短路现象或接地2.确定IGBT功率模组是否损坏3.查抄输出侧接线是否绝缘不良BB 当外部多功效输入端子(M11-M16)设定此一功效时,交换电机驱动器停止输出消除信号来源“BB”立刻消失CFA 自动加加速失败1.交换电机驱动器与电机匹配是否恰当2.负载上升惯量过大3.负载变更过于急骤CE—通信异常1.查抄通讯信号有无反接(RJ11)2.查抄通讯格局是否正确CCODE PCODE 软件庇护启动1.显示CCODE送厂维修2.显示PCODE为密码锁定PHL 欠相庇护查抄是否为三相输入电源PUE 电机参数自动侦测错误1.查抄电机接线是否正确2.重试LC 低电流1.查抄负载电流2.查抄参数PR06-12,06-15设定CEF 当外部计数器到达设定值时,产生外部异常错误1.查抄外部计数器触发信号2.查抄参数03-39,03-11设定ANLER PGERR 模拟信号错误PG回授信号错误1.查抄参数设定(10-00)和AVI/ACI的线路2.查抄系统反应时间回授信号侦测时间之间的所有可能产生的错误(10-08)3.PG卡接线是否正确康沃CVF-G1/P1/ZS变频器毛病显示及排除毛病代码毛病说明可能原因对策Er.01 加快中过流1.加快时间太短1.延长加快时间2.转矩提升太高或V/F曲线不合适2.下降转矩提升电压,调整V/F曲线Er.02 加速中过流加速时间太短增加加速时间Er.03 运行中过流负载产生突变减小负载动摇Er.04 加快中过压1.输人电压太高2.电源开关频繁开、关1.查抄电源电压2.用变频器的控制端子控制变频器的起、停Er.05 加速中过压1.加速时间太短2.输入电压异常1.延长加速时间2.查抄电源电压3.装置或重新选择制动电阻Er.06 运行中过压1.电源电压异常2.有能量回馈性负载1.查抄电源电压2.装置或重新选择制动电阻Er.07 停机时过压电源电压异常查抄电源电压Er.08 运行中欠压1.电源电压异常2.电网中有大的负载启动1.查抄电源电压2.分隔供电Er.09 变频器过载1.负载过大2.加快时间过断3.转矩提升太高或V/F曲线不合适4.电网电压太低1.减小负载或改换成较大容量变频器2.延长加快时间3.下降转矩提升电压,调整V/F曲线4.查抄电网电压Er.10 电机过载1.负载过大2.加快时间过断3.庇护系数设定太小4.转矩提升太高或V/F曲线不合适1.减小负载2.延长加快时间3.加大电机过载庇护系数(H-2)4.下降转矩提升电压,调整V/F曲线Er.11 变频器过热1.风道阻塞2.情况温度太高3.电扇损坏1.清理风道或改良通风条件2.改良通风条件、下降载波频率3.改换电扇Er.12 输出接地1.变频器输出端接地2.变频器与电机的连线太长且载波频率太高1.查抄连接线2.缩短接线、下降载波频率Er.13 搅扰由于周围电磁搅扰而引起的误动作给变频器周围的搅扰源加吸收电路Er.14 输出缺相变频器与电机之间的接线不良或断开查抄接线Er.15 IPM毛病1.输出短路或接地2.模块损坏1.查抄接线2.向厂家寻求办事Er.16 外部设备毛病变频器的外部设备毛病输入端子有信号输入查抄信号源及相关设备Er.17 电流检测错误1.电流检测器件或电路损坏2.帮助电源有问向厂家寻求办事Er.18 RS485通信毛病串行通讯时数据的发送和接收产生错误1.查抄接线2.向厂家寻求办事。
1、操作面板(FR-DU07)的各部分名称2、基本操作(出厂时设定值)3、端子接线图4、操作实例5、网络通讯启动模式选择. 参见(三菱通用变频器P106页)变频器为DP总线网络通讯,Pr.79变更为0Pr.340变更为10,请断电重启变频器,变频器切换为Net模式功能参数名称单位初始值围容DP网络运行模式340通讯启动模式选择1 00 根据Pr.79的设定1,2网络运行模式开始。
在设定值为“2”的情况下发生瞬时停电,可以维持瞬时停电前的运行状态10,12网络运行模式开始。
可通过操作面板切换PU运行模式与网络运行模式。
在设定值为“12”的情况下发生了瞬时停电,可以维持瞬时停电前的运行状态6、参数写入选择.参见(三菱通用变频器P106页)Pr.77变更为2变频器运行正常后变更为17、设置输出频率上限下限.参见(三菱通用变频器P58页)Pr.1上限频率变更为50HzPr.2上限频率变更为0Hz8、运行模式选择. 参见(三菱通用变频器P60,P106页)变频器为网络模式运行时,变更为0变频器为外部端子运行时,变更为29、模拟量输入选择. 参见(三菱通用变频器P105页)变频器为外部端子运行Pr.73变更为2(0~10V)10、电机容量,电机极数. 参见(三菱通用变频器P107页)电机容量,设置电机功率电机极数,1500r/min对应4极,3000r/min对应2极11、电机的选择. 参见(三菱通用变频器P104页)Pr.71变更为312、电机额定电压,额定频率参见(三菱通用变频器P108页)Pr.83变更为380VPr.84变更为50Hz13、加减速时间的设定. 参见(三菱通用变频器P96页)例:Pr.7变更为300,加速时间延时30s14、自动调整设定/状态. 参见(三菱通用变频器P63,P108页)参数设置完成,Pr.96变更为1变频器运行正常后变更为015、DP网络,通讯选件的安装.参见端子接线图(三菱通用变频器P7页)网络通讯选件安装于选件接口3DP总线地址,参见程序组态地址DP总线接于D+,D-(总线两端加终端模块,使用上拉电阻可增强抗干扰性)16、外部端子运行.参见端子接线图(三菱通用变频器P7页)STF——SD(公共端),正转启动信号2——5(公共端),模拟量信号公共端17、C1——A1(常开),B1(常闭),继电器输出反馈.参见(三菱通用变频器P116页)18、参数清除,全部清除.参见(三菱通用变频器P51页)运行模式没有切换到PU运行模式,请按PU/EXT键切换到PU运行模式通过设定Pr.CL参数清除,ALLC参数全部清除=“1”,使参数将恢复为初始值。
科姆龙变频器故障与处理速查表
故障信息显示故障代码故障说明对策0正常,无故障 CA1加速中过电流1.延长加速时间:2.减小负载惯性;3.降低转矩提升:4.将启动方式选择为转速追踪启动。
CD2减速中过电流1.减速时间过短:2.负载惯性太大:3.变频器功率偏小。
OC3运行中过电流1.检查输入电源:2.减小负载突变:3.换用功率等级大的变频器。
144变频器过热1.检查负载电流:2.降低载波频率。
OP5电源电压过高1.检查输入电源:2.检查F084输入交流电源电压的设定值:3.延长减速时间。
UP6电源电压过低1.检查输入电源:2.F084输入交流电源电压的设定值。
0L7过负荷检查负载电流。
CB8直流制动中过电流修改参数F005~F008。
CS9软件检测过电流检查电流传感器。
更换主CPU板。
SE 存储器自我测试故障。
变频器故障代码表故障代码故障可能的原因检查措施1 过电流变频器检测到电机电缆存在过大电流(>4×In)−突加重载−电机电缆短路−电机不合适检查负载;检查电机规格检查电缆2 过电压变频器内部直流母线电压超出了规定值−减速时间过短−设备受到很高的过压峰值影响延长减速时间3 接地故障电机检测发现电机相电流之和不为零-电机或电缆绝缘无效检查电机电缆8 系统故障−元件失效−误操作故障复位,重新起动。
9 欠电压支流母线电压下降到了规定的电压极限以下-最常见的原因是:电源电压过低-变频器内部故障若为暂时的电源中断,可复位后重新启动。
检查设备输入,若设备电源正常,则说明发生内部故障11 输出相监控电流检测发现电机有一相无电流检查电机电缆和电机13 变频器温度过低散热器温度低于–10°C14 变频器过热散热器温度超过90°C.若散热器温度超过85°C,则会出现过温报警检查冷却气流的流量检查散热器是否不干净,检查环境温度,确保相对于环境温度和电机负载,斩波频率没有过高15 电机失速电机失速保护跳闸检查电机16 电机过热变频器由电机温度模型检测出电机过热,电机过载减少电机负载。
若电机没有过热则检查温度模型参数17 电机欠载电机欠载保护跳闸24 计数器故障计数器的显示值错误25 微处理器看门狗故障−误操作−元件失效对故障复位后,重新起动。
29 热敏电阻故障选件卡的热敏电阻输入检测出电机温升检查电机冷却和负载检查热敏电阻连接34 内部总线通讯周围环境干扰或硬件缺陷对故障复位后,重新起动。
39 装置移除选件卡移除或驱动装置移除复位41 IGBT 温度IGBT 逆变桥的过温保护检查出一个很高的电机电流检查负载检查电机规格44 装置变更选件卡变更选件卡采用默认设置复位45 新增装置选件卡增加复位50 模拟输入Iin<4mA(所选信号范围4-20mA)模拟输入Iin<4mA-控制电缆损坏或脱开-信号源故障检查电流回路51 外部故障数字输入故障。
20个变频器故障代码,变频器故障排查照着做就可以了,收藏
备用吧
变频器在电气自动化应用中非常普遍,虽然变频器配合电动机使用更加的安全,高效和节能,但是变频器持续的运行不可避免的会产生故障,当变频器发生故障的时候,能否对变频器的故障进行及时有效的处理,就需要考验电工师傅们的能力了,一般情况下变频器的故障都会报出相应的故障代码,对照着故障代码表就可以快速的判断变频器故障,今天我们就重点来看一下:变频器常见的故障以及处理方法。
功能说明书700卷取控制功能FR-A740-0.4K ~500K-CA1I2.1专用规格一览表 .....................................................................................................................................2.2系统构成举例 .........................................................................................................................................2.3控制块概略图 .........................................................................................................................................2.4专用输入输出信号 ..................................................................................................................................2.4.1输入信号一览表 .....................................................................................................................................2.4.2输出信号一览表 (6)浮动辊控制功能参数设置要领33.1设置要领 ..............................................................................................................................................3.2对于实际动作的增益调整 .....................................................................................................................3.2.1速度控制 P/I 增益调整(矢量控制)....................................................................................................3.2.2浮动辊 PID 增益调整 (2)1浮动辊控制功能 / 卷径补偿功能参数44.1浮动辊控制功能 / 卷径补偿功能参数一览表.........................................................................................4.2浮动辊控制 .............................................................................................................................................4.2.1PID 设置(Pr.128~Pr.130、Pr.134~Pr.137、Pr.709、Pr.710)......................................................4.2.2浮动辊目标位置(Pr.133、Pr.702)...................................................................................................4.2.3目标位置输入的调整(Pr.708、C13、C15).........................................................................................4.2.4测量值的上限和下限检测信号(Pr.131、Pr.132)..................................................................................4.2.5PID 增益切换(Pr.138、Pr.270~Pr.278、Pr.464~Pr.481、X89信号、X90信号)............................4.2.6速度补偿(Pr.706、Pr.798).............................................................................................................4.3卷径计算功能 ......................................................................................................................................4.3.1卷径计算功能和卷径补偿功能 ..............................................................................................................4.3.2线速度输入设置(Pr.763~Pr.768).................................................................................................4.3.3传动轴的设置(Pr.762、Pr.773、Pr.774、X56信号).........................................................................4.3.4材料厚度和卷径的最大值、最小值设置(Pr.720~Pr.727、Pr.752~Pr.755、X53信号、X54信号).....................................................................................................................4.3.5卷径计算值有效开始旋转速度(Pr.797)............................................................................................4.3.6卷径计算结果的保存和清除(Pr.781~Pr.783、X55信号).................................................................4.3.7卷径计算取样和卷径计算的增加量限制(Pr.707、Pr.771、Pr.772、Pr.786)........................................4.3.8主速修正旋转速度滤波器处理(Pr.769、Pr.770)................................................................................4.3.9始动时的初始卷径计算(Pr.133、Pr.712、Pr.790~Pr.797)..............................................................4.3.10收卷 / 放卷长度的保存和清除(Pr.279~Pr.281、X86信号、Y53信号)...............................................4.4主速设置 ..............................................................................................................................................4.4.1主速指令的输入方法 ..............................................................................................................................4.4.2模拟量输入的主速指令 ...........................................................................................................................4.4.3端子 JOG 脉冲串输入的主速指令(Pr.384~Pr.386、Pr.703、Pr.704)................................................4.4.4加减速时间的设置(Pr.756~Pr.761、X51信号、X52信号)..............................................................4.4.5根据卷径计算结果选择速度控制比例增益(Pr.777~Pr.780)..............................................................4.4.6达到卷径信号(Pr.750、Y52信号)...................................................................................................4.5专用监视器功能 ..................................................................................................................................4.5.1专用监视器一览表 .................................................................................................................................4.5.2端子 1 输入电压监视器 ..........................................................................................................................4.5.3卷径值监视器 .....................................................................................................................................─目 录─233445699111216161820202022232324252627282929303334343536373839404041414.5.4复数监视器(Pr.52)........................................................................................................................4.5.5张力设置用模拟量输出信号功能(Pr.718、Pr.719、Pr.785、Pr.787~Pr.789)....................................4.6再生回避功能 (Pr.882) .......................................................................................................................4.7运行指令权和速度指令权 (Pr.338、339).............................................................................................5.1为印刷机设计的带卷径计算功能的浮动辊控制 ...................................................................................5.2为拉线机设计的带卷径计算功能浮动辊控制 .......................................................................................6.1配用的内藏选购件 ...............................................................................................................................6.2与标准变频器的功能差异 ....................................................................................................................6.3不同控制模式对应的参数(功能)表和命令代码一览表 ......................................................................41 4244 4446 4748 48 49II1概 要为了用于收/放卷机械,本功能说明书中对FREQROL-A700系列标准变频器添加了下述专用规格。
变频器故障代码、原因、及处理变频器作为一种常用的电力控制设备,在工业生产和自动化领域发挥着重要作用。
然而,在其运行过程中,可能会出现各种故障,并通过故障代码显示出来。
了解这些故障代码的含义、产生原因以及相应的处理方法,对于快速排除故障、恢复设备正常运行至关重要。
常见的变频器故障代码及其原因:一、过流故障(OC)过流故障是变频器最常见的故障之一。
其原因可能包括:1、电机过载:电机负载突然增大,超过了变频器的额定电流。
2、加速时间过短:在加速过程中,电流上升过快。
3、变频器输出短路:可能是电机绕组短路、电缆短路等。
4、变频器内部故障:如电流检测电路故障等。
处理方法:1、检查电机负载,减轻负载或更换更大功率的电机。
2、适当延长加速时间。
3、检查电机和电缆的绝缘情况,排除短路故障。
4、如怀疑变频器内部故障,需联系专业维修人员进行检修。
二、过压故障(OU)过压故障通常发生在电源电压过高或电机减速时。
原因可能有:1、电源电压过高:超过了变频器的允许范围。
2、减速时间过短:电机在减速过程中产生的再生能量无法及时释放。
3、制动电阻故障:制动电阻损坏或未正确连接。
处理办法:1、检查电源电压,确保其在正常范围内。
2、延长减速时间,或增加制动电阻来消耗再生能量。
3、检查制动电阻的连接和工作状态,如有问题及时更换。
三、欠压故障(LU)欠压故障一般是由于电源电压过低引起的。
可能的原因包括:1、电源输入电压不足:电网电压波动或电源容量不足。
2、变频器内部电路故障:如整流电路故障等。
对应的处理措施:1、检查电源输入,确保电网电压稳定,必要时增加电源容量。
2、联系专业人员检修变频器内部电路。
四、过载故障(OL)过载故障表示电机或变频器超过了其额定负载能力。
产生原因主要有:1、长期超过变频器的额定负载运行。
2、电机堵转:例如机械卡死等。
处理方法:1、降低负载,使其在变频器的额定范围内运行。
2、检查机械部分,排除堵转故障。
五、过热故障(OH)过热故障通常是由于变频器散热不良或环境温度过高导致的。
FR-A700变频器异常显示一览表
FR-A700变频器异常显示一览表
错误信息
E--- 报警历史
HOLD 操作面板锁定
Er1~4 参数写入错误
rE1~4 拷贝操作错误
Err. 错误
报警
OL 失速防止(过电流)
oL 失速防止(过电压)
RB 再生制动预报警
TH 电子过电流保护预报警
PS PU停止
MT 维护信号输出
CP 参数复制
SL速度限位显示(速度限制中输出)
轻故障
FN 风扇故障
重故障
E.OC1 加速时过电流跳闸
E.OC2 恒速时过电流跳闸
E.OC3减速,停止时过电流跳闸
E.OV1 加速时再生过电压跳闸
E.OV2 恒速时再生过电压跳闸
E.OV3减速,停止时再生过电压跳闸
E.THT变频器过负载跳闸(电子过流保护)
E.THM电机过负载跳闸(电子过流保护)
E.FIN 散热片过热
E.IPF 瞬时停电
E.UVT 不足电压
E.ILF* 输入缺相
E.OLT 失速防止
E.GF输出侧接地故障过电流保护
E.LF 输出缺相
E.0HT 外部热继电器动作
E.PTC* PTC热敏电阻动作
E.OPT 选件异常
E.OP3 通讯选件异常
E. 1~E. 3选件异常
E.PE变频器参数储存器元件异常
E.PUE PU脱离
E.RET 再试次数溢出
E.PE2*变频器参数储存器元件异常E. 6/CPU错误
E. 7/CPU错误
E.CPUCPU错误
E.CTE操作面板用电源短路
RS-485端子用电源短路
E.P24 DC24V电源输出短路
E.CDO* 输出电流超过检测值
E.IOH* 浪涌电流抑制回路异常E.SER* 通讯异常(主机)
E.AIE* 模拟量输入异常
E.OS 发生过速度
E.OSD 速度偏差过大检测
E.ECT 断线检测
E.OD 位置误差大
E.MB1~E.MB7制动序列错误
E.EP 编码器相位错误
E.BE 制动晶体管异常检测
E. USB* USB通讯异常
E.11 反转减速错误
E.13 内部回路异常。