基于课标的课程纲要和教案 编写意图
- 格式:docx
- 大小:12.56 KB
- 文档页数:2
基于新课标理念的教学设计参考模板一、教学背景分析1.教学目标:明确学生在本节课中应掌握的知识、技能和情感态度。
2.学情分析:分析学生的年龄、性别、兴趣爱好等特点,了解学生的基础知识水平、学习能力和学习习惯。
3.教材分析:对本节课使用的教材内容进行分析,明确教学重难点。
4.教学环境:对本节课的教学环境进行评估,包括教室设施、学生席位安排等情况。
二、教学内容设计1.教学要求:明确本节课的教学重点和难点,确定学生应掌握的知识、技能和情感态度。
2.教学重点:确定本节课的教学重点,突出重点内容的讲解和实践。
3.教学难点:确定本节课的教学难点,针对难点内容给予重点讲解和引导。
4.教学过程设计:分析本节课的教学过程,包括引入、讲解、示范、实践和总结等环节的设计安排。
5.教学方法选择:根据本节课的内容和学生的学习特点,选择适合的教学方法,包括讲授、示范、激发、引导等。
6.学情分层教学:针对学生的年龄、性别、兴趣爱好等特点,做好学情分层教学设计,满足不同学生的学习需求。
三、教学过程实施1.教学模式选择:根据本节课的内容和学生的学习特点,选择适合的教学模式,包括个别辅导、小组合作、整体讨论等。
2.教学手段使用:根据教学目标和内容特点,选择合适的教学手段,包括多媒体课件、教学实验、实物展示等。
3.学生参与:鼓励学生积极参与教学活动,培养学生的主动学习能力和合作精神。
4.教学反馈:及时收集学生的学习反馈,了解学生的学习情况,为教学调整提供依据。
5.教学评价:对学生的学习情况进行评价,包括课堂表现、作业成绩等,及时发现问题并做出调整。
四、教学效果评估1.教学效果分析:分析本节课的教学效果,包括学生的学习情况、教学过程的完整性和连贯性等。
2.教学反思:对本节课的教学过程进行反思,总结经验教训,为将来的教学改进提供依据。
3.学生学习情况评估:评估学生的学习情况,包括知识水平、学习能力和学习态度等。
4.教学改进建议:根据教学效果评估结果,提出教学改进建议,为将来的教学设计提供参考。
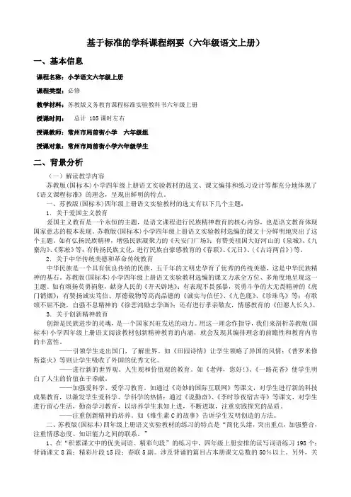
基于标准的学科课程纲要(六年级语文上册)一、基本信息课程名称:小学语文六年级上册课程类型:必修教学材料:苏教版义务教育课程标准实验教科书六年级上册授课时间:总计 105课时左右授课教师:常州市局前街小学六年级组授课对象:常州市局前街小学六年级学生二、背景分析(一)解读教学内容苏教版(国标本)小学四年级上册语文实验教材的选文、课文编排和练习设计等都充分地体现了《语文课程标准》的理念,呈现出鲜明的特点。
一、苏教版(国标本)四年级上册语文实验教材的选文有以下几个主题:1.关于爱国主义教育爱国主义教育是一个永恒的主题,是语文课程进行民族精神教育的核心内容,也是语文教育体现国家意志的根本表现。
苏教版(国标本)小学四年级上册语文实验教材选编的课文十分鲜明地突出了这个主题。
如有弘扬民族精神,增强民族凝聚力的《天安门广场》;有赞美祖国大好河山的《泉城》、《九寨沟》、《雾凇》等;有传扬民族文化,进行民族自豪感教育的《春联》、《元日》、(《古诗两首》)等。
2.关于中华传统美德和革命传统教育中华民族是一个具有优良传统的民族,五千年的文明史孕育了优秀的传统美德,这是中华民族精神的基石。
苏教版(国标本)小学四年级上册语文实验教材选编的课文力求全方位、多角度地呈现这一主题。
如有颂扬英勇捐躯,献身人民的《开天辟地》;有表现不畏强暴,英勇斗争的大无畏精神的《虎门销烟》;有赞扬诚实笃信、厚德载物等高尚品德的《诚实与信任》、《九色鹿》、《珍珠鸟》等;有歌颂不屈不挠,自强不息精神的《徐悲鸿励志学画》;还有进行孝亲敬友,情感教育的《但愿人长久》。
3.关于创新精神教育创新是民族进步的灵魂,是一个国家兴旺发达的动力。
用这一理念作指导,我们来剖析苏教版(国标本)小学四年级上册语文阅读教材创新精神教育的内涵,就会发现其编排理念的前瞻性和教育内容的丰富性。
——引领学生走出国门,了解世界。
如《田园诗情》让学生领略了异国的风情;《普罗米修斯盗火》等则让学生吸收了外国的优秀文化。
小学教案中如何结合课程标准和教学大纲教学是一项复杂而重要的工作,而教案则是教学的基础。
教案的编写需要结合课程标准和教学大纲,以确保教学内容的全面性和有效性。
本文将探讨小学教案中如何结合课程标准和教学大纲,以提高教学质量。
首先,教案的编写应该基于课程标准。
课程标准是教育部门制定的对学生学习内容和能力要求的规范。
教师在编写教案时,应仔细研读课程标准,了解学生需要掌握的知识和技能,并根据课程标准的要求,设置教学目标。
例如,在小学语文教学中,教师可以根据课程标准要求学生掌握基础的阅读、写作和口语表达能力,因此教案中应包含相应的教学内容和活动。
其次,教学大纲是教学活动的指导性文件,它规定了教学的内容、方法、评价等方面的要求。
教师在编写教案时,应结合教学大纲的要求,安排教学内容和教学步骤。
例如,在小学数学教学中,教学大纲可能要求学生学习加减乘除的基本运算,教师可以根据教学大纲的要求,设计相应的教学活动和练习题,以帮助学生掌握这些基本运算。
此外,教案的编写还需要考虑学生的实际情况和学习特点。
教师应根据学生的年龄、认知水平和学习能力,合理安排教学内容和教学方法。
例如,小学生的注意力不够集中,教师可以通过游戏和趣味性的活动来吸引学生的注意力,提高学习效果。
另外,教师还可以根据学生的学习特点,采用多样化的教学方法,如小组合作学习、问题解决学习等,以激发学生的学习兴趣和主动性。
教案的编写还需要注重教学资源的利用。
教师可以根据教学大纲和课程标准,选择适合的教学资源,如教学课件、教学视频、教学实验等,以丰富教学内容,提高教学效果。
例如,在小学科学教学中,教师可以利用实验室设备和实验材料,进行实验教学,以帮助学生理解和掌握科学知识。
最后,教案的编写应注重教学评价。
教师应根据教学大纲和课程标准,设计合理的评价方式和评价标准,对学生的学习情况进行评价。
评价结果可以帮助教师了解学生的学习进度和学习困难,及时调整教学方法和教学内容,以提高学生的学习效果。
基于课程标准的课程教案教案标题:基于课程标准的课程教案教案概述:本教案旨在基于课程标准设计和撰写一份全面的课程教案,以确保教学内容与教学目标的一致性,并为教师提供指导和建议,使其能够有效地传授知识和培养学生的能力。
教案目标:1. 确保教学内容与课程标准的要求相符合。
2. 设计具有清晰结构和逻辑性的教学步骤。
3. 提供多样化的教学方法和资源,以满足不同学生的学习需求。
4. 评估学生的学习成果和教学效果。
教案步骤:一、教学目标设定(5分钟)1. 确定本节课的主要教学目标。
2. 根据课程标准,将目标分解为知识、技能和态度三个层面。
二、教学准备(10分钟)1. 确定教学资源,如教科书、课件、多媒体资料等。
2. 准备教学材料,如练习题、实验设备等。
3. 确定教学方法和策略,如讲授、讨论、小组合作学习等。
三、引入新知识(15分钟)1. 通过提问、展示图片或视频等方式激发学生的兴趣。
2. 引导学生提出问题,激发他们对新知识的好奇心。
3. 介绍新知识,确保学生理解并掌握基本概念和原理。
四、知识巩固与拓展(20分钟)1. 设计练习题,帮助学生巩固所学知识。
2. 提供拓展材料或实践活动,激发学生的创新思维和实践能力。
五、学习成果评估(10分钟)1. 设计形式多样的评估任务,如选择题、填空题、实验报告等。
2. 根据评估结果,及时调整教学策略和方法。
六、教学反思(5分钟)1. 回顾本节课的教学过程和效果。
2. 总结教学经验,为下一节课做出改进和调整。
教案特点和建议:1. 教案内容应与课程标准紧密结合,确保教学目标的达成。
2. 教案步骤应具有逻辑性和清晰结构,便于教师实施和学生理解。
3. 教案应提供多样化的教学方法和资源,以满足不同学生的学习需求。
4. 教案应注重学生的主动参与和实践能力的培养。
5. 教案应设定合适的评估任务,及时评估学生的学习成果和教学效果。
总结:基于课程标准的课程教案是教师教学的重要工具,通过合理的设计和撰写,能够提高教学效果和学生的学习成果。
基于标准的课程纲要和教案标题:基于标准的课程纲要和教案教案撰写是教师教学中的重要环节,它直接关系到教学质量和学生学习效果。
基于标准的课程纲要和教案是教师教学的基石,它可以帮助教师明确教学目标、合理安排教学内容和方法,提高教学效果。
以下是我为您提供的教案建议和指导:一、明确教学目标:在撰写教案之前,首先要明确教学目标。
教学目标应该与课程纲要中规定的知识、能力和情感目标相一致。
明确教学目标可以帮助教师在教学过程中把握方向,使学生的学习更加有针对性和有效性。
二、合理安排教学内容和方法:基于标准的课程纲要提供了教学内容的框架,但具体的教学内容和方法需要根据学生的实际情况进行调整。
在撰写教案时,要根据学生的学习水平、学习风格和兴趣爱好,选择合适的教学内容和教学方法。
教学内容要有层次性,逐步推进学生的学习进程;教学方法要多样化,充分调动学生的积极性和主动性。
三、设计有效的教学活动:教学活动是教案的核心部分,它是实现教学目标的具体手段。
在设计教学活动时,要注重培养学生的实际操作能力、创造力和合作精神。
可以采用多样化的教学活动形式,如讲解、讨论、实验、游戏等,以激发学生的学习兴趣和积极性。
四、评估学生的学习效果:教案的最后一步是评估学生的学习效果。
教师可以设计不同形式的评估任务,如作业、小测验、项目展示等,以了解学生对知识的掌握程度和能力的发展情况。
评估结果可以为教师调整教学策略和进一步改进教学提供依据。
总之,基于标准的课程纲要和教案是教师进行教学的重要依据。
在撰写教案时,教师要明确教学目标,合理安排教学内容和方法,设计有效的教学活动,并评估学生的学习效果。
这样才能更好地实现教学目标,提高教学质量。
希望以上建议和指导对您有所帮助!。
教案及课程纲要编写要求(周前课)教案编写要求:一、教案内容要完整1. 课题:明确本节课的主题和目标,简洁明了。
2. 教学目标:阐述本节课希望学生达到的学习效果,包括知识、技能和情感目标。
3. 教学内容:详细描述教学过程中所涉及的知识点、技能和活动。
4. 教学过程:分步骤阐述教学过程中的主要活动和教师、学生的互动。
5. 作业布置:根据教学内容设计合理的作业,巩固学生学习成果。
二、教学方法要得当1. 启发式教学:引导学生主动思考、探究问题,培养学生的创新精神和实践能力。
2. 情境教学:创设真实、生动的情境,让学生在实践中学习、体验。
3. 小组合作学习:鼓励学生互相交流、合作,提高团队协作能力和沟通能力。
4. 信息技术辅助教学:合理运用多媒体、网络等资源,提高教学效果。
三、教学评价要科学1. 过程性评价:关注学生在学习过程中的表现,及时发现并解决问题。
2. 终结性评价:对学生的学习成果进行评价,全面、客观地反映学生的学习情况。
3. 自我评价:鼓励学生对自己的学习进行反思,培养自主学习能力。
4. 同伴评价:学生之间互相评价,提高评价的多元性和全面性。
四、教学资源要丰富1. 教材:选择符合课程标准、适合学生实际水平的教材。
2. 辅助材料:根据教学需要,准备丰富的图片、图表、案例等辅助材料。
3. 网络资源:利用互联网资源,拓宽学生的学习视野。
4. 实体资源:如实验室、图书角等,为学生提供实践学习的场所。
五、教学安排要合理1. 课堂时间分配:合理规划课堂时间,保证教学环节的顺利进行。
2. 教学节奏:把握教学节奏,张弛有度,激发学生的学习兴趣。
3. 教学拓展:根据学生实际,适当拓展教学内容,提高学生的综合素质。
4. 课后反思:教师要及时反思教学效果,不断调整和改进教学方法。
教案及课程纲要编写要求(周前课)六、教学环境要舒适1. 教室布置:营造整洁、温馨的教室环境,有利于学生集中注意力。
2. 设施设备:保证教学所需设施设备齐全,便于开展各类教学活动。
课程纲要分享课教案一、课程纲要概述课程纲要是一份设计课程的指南,它包含了教学目标、教学内容、教学方法和评估方法等要素。
本文将分享一份关于某课程的课程纲要,希望能为广大教育工作者提供一些借鉴和参考。
二、课程目标本课程的主要目标是培养学生的某种能力或知识。
通过学习本课程,学生应该能够达到以下几个方面的目标:1. 掌握某种特定的知识领域,如科学、历史、文学等;2. 发展学生的思维能力,包括分析、判断和解决问题的能力;3. 培养学生的合作和沟通能力,使其成为团队中的积极成员;4. 提高学生的自学能力和自主学习的习惯。
三、教学内容本课程的教学内容包括以下几个方面:1. 理论知识掌握:学生将学习某个特定领域的核心理论知识,包括概念、原理和定律等;2. 实践操作:学生需要进行实践操作,巩固理论知识,并理解知识在实际应用中的意义;3. 实例分析:通过对真实案例的分析,学生可以将理论知识和实践操作相结合,更好地理解知识的应用和意义;4. 综合实践项目:通过完成一个综合实践项目,学生可以综合运用所学的理论知识和实践技能,更好地理解和掌握所学课程的内容。
四、教学方法为了达到课程目标和教学内容的要求,本课程将采用以下几种教学方法:1. 讲授法:教师将采用讲授的方式,向学生传授知识。
在讲授过程中,教师可以结合实例和案例,提高学生对知识的理解;2. 讨论法:在课程中,教师将引导学生进行讨论,鼓励学生积极参与,提出问题和解答问题。
通过讨论,学生可以发展思维能力和合作能力;3. 实践操作:课程设计了一系列的实践操作环节,学生需要进行实践操作,通过亲自动手实践,巩固所学理论知识;4. 小组合作学习:课程中将引导学生进行小组合作学习,在小组合作学习中,学生可以相互交流和学习,发展合作能力和沟通能力。
五、评估方法为了评估学生是否达到课程目标,本课程设定了以下几种评估方法:1. 平时表现:学生的课堂表现、参与度和作业完成情况等将被纳入评估范围;2. 期中考试:学生需要参加期中考试,考察学生对课程知识的掌握程度;3. 实践操作成果评估:学生完成实践操作后,将根据实践操作成果对学生进行评估;4. 综合实践项目评估:学生完成综合实践项目后,将根据项目报告和展示对学生进行评估。
课程设计和课程纲要一、教学目标本课程的教学目标是使学生掌握XX学科的基本概念、基本原理和基本方法,能够运用所学知识解决实际问题。
具体分为三个层面:1.知识目标:学生能够准确地掌握XX学科的基本概念、基本原理和基本方法,了解学科的发展趋势和应用领域。
2.技能目标:学生能够运用所学知识解决实际问题,具备一定的实践操作能力。
3.情感态度价值观目标:培养学生对XX学科的兴趣和热情,使其认识到XX学科在人类社会发展和个人发展中的重要性。
二、教学内容本课程的教学内容主要包括XX学科的基本概念、基本原理和基本方法。
具体安排如下:1.第一章:XX学科的基本概念,介绍XX学科的定义、特点和意义。
2.第二章:XX学科的基本原理,阐述XX学科的核心理论和基本观点。
3.第三章:XX学科的基本方法,介绍XX学科的研究方法和技巧。
4.第四章:XX学科的应用,分析XX学科在实际问题中的应用案例。
三、教学方法为了提高教学效果,本课程将采用多种教学方法,如讲授法、讨论法、案例分析法和实验法等。
具体应用如下:1.讲授法:教师通过系统、逻辑地讲解XX学科的基本概念、基本原理和基本方法,使学生准确地掌握知识。
2.讨论法:教师引导学生就某个问题进行探讨,培养学生的思维能力和团队协作精神。
3.案例分析法:教师通过分析实际案例,使学生了解XX学科在实际问题中的应用。
4.实验法:教师学生进行实验,培养学生的实践操作能力和科学素养。
四、教学资源为了支持教学内容和教学方法的实施,丰富学生的学习体验,我们将选择和准备以下教学资源:1.教材:选用国内权威出版的XX学科教材,确保知识的科学性和系统性。
2.参考书:推荐学生阅读相关领域的经典著作和最新研究成果,拓宽知识视野。
3.多媒体资料:制作精美的PPT、教学视频等,提高课堂教学的趣味性和生动性。
4.实验设备:配置必要的实验设备,为学生提供动手实践的机会。
五、教学评估本课程的评估方式包括平时表现、作业和考试等,以全面客观地反映学生的学习成果。
基于标准的课程纲要和教案首先,课程纲要是教育部门或学校制定的一份文件,它规定了学校或教师在一定时间内应该完成的教学任务和教学目标。
课程纲要的编写应当遵循一定的原则,包括科学性、系统性、前瞻性和可操作性。
科学性是指课程纲要应当符合教育规律和学生的认知规律,能够促进学生的全面发展;系统性是指课程纲要应当是一个有机整体,各个学科之间应当有机地联系起来;前瞻性是指课程纲要应当具有一定的预见性,能够适应社会的发展需求;可操作性是指课程纲要应当是教师在实际教学中能够操作的,要具有一定的可行性。
其次,教案是教师根据课程纲要编写的一份具体的教学计划,它是课程纲要的具体实施。
教案的编写应当遵循一定的原则,包括因材施教、循序渐进、灵活多样和注重实效。
因材施教是指教师应当根据学生的实际情况和学习特点,采取不同的教学方法和手段;循序渐进是指教师应当根据学科知识的逻辑结构和学生的认知规律,有条不紊地进行教学;灵活多样是指教师应当根据教学内容的特点和学生的需求,灵活地运用不同的教学手段和方法;注重实效是指教师应当注重教学的实际效果,使学生能够真正掌握所学的知识和技能。
最后,基于标准的课程纲要和教案的实施方法包括以下几个方面。
首先,教师应当充分理解课程纲要的要求,明确教学目标和教学内容,合理安排教学进度。
其次,教师应当根据学生的实际情况和学习特点,灵活设计教学方法和手段,激发学生的学习兴趣。
再次,教师应当根据教学内容的特点和学生的需求,合理选择教学资源和教学工具,提高教学效果。
最后,教师应当注重教学过程的引导和激励,积极引导学生参与教学活动,促进学生的全面发展。
综上所述,基于标准的课程纲要和教案的编写和实施对于提高教学质量、促进学生的全面发展具有重要意义。
教师应当充分理解课程纲要和教案的要求,灵活设计教学方法和手段,积极引导学生参与教学活动,努力提高教学效果。
只有这样,才能够更好地实现教育教学的目标,促进学生的全面发展。
依据课程标准编写教学大纲与教案。
一、教学大纲的定义和作用教学大纲是课程编写的重要组成部分,它是根据教学要求和教学目标制定的教学计划,具有明确的教学内容和教学方法,是教师进行教学的依据。
教学大纲包含课程名称、课程目标、教学内容、教学方法和教学评价五个方面,是教育教学活动的最基本和最重要的文件,它直接影响到教育教学的质量和效果。
1.教学大纲对于教师的作用教学大纲是教师进行教学的指南,它可以帮助教师理清教学内容,设计合理的教学计划,为教学提供有力的支持和引导。
通过教学大纲,教师能够更好地理解教学目标和教学内容,把握课程的核心要点,掌握教学方法,提高教学效果。
2.教学大纲对于学生的作用教学大纲是学生了解课程内容和教学目标的重要途径,学生可以通过课程大纲了解自己所学课程所包含的内容和目标,对课程的学习有一个全面的了解和认识。
同时,教学大纲也可以帮助学生制定学习计划,提高学习效率和学习成果。
二、教学大纲的编写方法和步骤教育教学工作是一项复杂的工作,课程编写更是需要认真对待的工作。
为了编写好教学大纲,我们需要掌握相应的编写方法和步骤。
1.统一教学大纲的结构不同学校和不同学科在编写教学大纲时,结构往往有所不同。
因此,在编写教学大纲时,需要考虑到教学大纲的结构是否与其他学校和学科的教学大纲相符,是否能够符合教学要求。
只有统一教学大纲的结构,才能够保证教学质量和教育效果的统一。
2.根据教学目标明确教学内容教学目标是教学大纲编写的核心,它直接关系到教学内容和教学效果。
在编写教学大纲时,需要明确教学目标,并根据教学目标来确定教学内容。
教学内容需要吻合教学目标,能够切实达到预期的教学效果,从而提高教学质量。
3.认真选择教学方法教学方法是教学大纲编写中一个非常关键的事项。
教学方法直接关系到教学效率和教学效果。
在编写教学大纲时,需要认真选择教学方法,能够吻合教学目标,循序渐进,才能够达到理想的教学效果。
三、教案的定义和作用教案是教学大纲的具体实施方案,是教师进行教学的具体工作步骤和教学计划的具体实施,是教育教学活动的实施计划和教学管理文件。
如何利用课程标准编写教学计划和教案编写教学计划和教案是教育工作者必备的技能之一。
在编写教学计划和教案时,课程标准是相当重要的组成部分。
以下是如何利用课程标准编写教学计划和教案的详细步骤。
一、了解课程标准首先,了解课程标准是非常重要的。
教育部门在不同学科制定了一系列的课程标准,包括必修课程和选修课程。
这些标准概括了学生需要掌握的基本知识和技能,以及课程的结构、目标和要求。
因此,了解课程标准,特别是教学目标的阐述非常必要。
二、分析课程标准其次,要对课程标准进行深入分析。
这包括阅读和理解课程标准的具体内容,评估每个教学目标的重要性,以及确定课程目标和教学目标之间的关系。
这些信息将指导编写课程计划和教学计划的具体步骤。
三、编写课程计划根据课程标准和目标,制定课程计划是编写教案的第一步。
在编写课程计划时,需要考虑课程的总体结构和学生的需求和能力水平。
比如,学生的年龄、程度、学科水平等都会影响课程计划和教学方法的选择。
此外,我们还需要确定每个课程目标的授课内容和相应的评估方式。
四、编写教学计划根据课程计划,制定教学计划是编写教案的下一步。
教学计划应该详细说明实现每个课程目标的教学策略、活动、材料和评估方式。
同时,我们还需要考虑时间分配、活动类型、课堂管理和学生反馈。
五、实施教学计划一旦教学计划编写完成,就需要把计划转化为现实行动。
值得注意的是,教师在教学过程中需要经常对教学计划进行调整,以满足学生的实际需求和教学目标的变化。
通过以上步骤,我们可以充分利用课程标准编写教学计划和教案。
这将有助于教师更好地组织教学活动,提高教学质量,并帮助学生更好地掌握知识和技能。
教案是教师教授课程的基本工具,根据课程标准编写教案是教学中至关重要的一环。
在编写教案过程中,教师需要按照课程标准的要求,综合考虑学生的知识水平、学习能力等因素,制定合理的教学目标和教学计划,使学生能够全面掌握所学知识,提高学习效率和学习成果。
本文将从以下几个方面来介绍如何根据课程标准编写教案:一、对课程标准进行研究编写教案的第一步是仔细研究课程标准,了解课程内容、教学要求、学习目标等细节。
教师需要全面理解课程标准,并将其融入到教学中,以便引导学生掌握和应用相关知识。
二、明确教学目标教师需要根据课程标准明确教学目标,确定学生应具备的知识、技能和能力。
教学目标需具有明确性、合理性、可操作性等特点,能够有效提高学生的学习成果和实践能力。
三、确定教学内容和教学方法根据教学目标和学生的实际情况,教师需要确定教学内容和教学方法。
教学内容应该贴近学生的生活和实际经验,符合课程标准要求,教学方法则应该多样化,包含多种教学活动和互动形式,以激发学生的学习兴趣和提高学习效果。
四、安排教学计划在确定教学内容和教学方法的基础上,教师需要制定详细的教学计划,将课程分解成具体的教学步骤和教学活动,并按照时间表实施。
教学计划要考虑到教学进度、学生的注意力和情绪变化,以保证教学过程的顺利进行。
五、评价学生学习成果教师应该在教学过程中,根据课程标准的要求,对学生的学习成果进行评价,并及时反馈给学生和家长。
评价结果应该公正、客观,能够反映学生掌握知识和应用能力的真实水平。
编写教案需要综合运用多种教学方法和技巧,提高教学效果。
在教学过程中,教师还需要具备良好的沟通能力和人际交往能力,使学生积极参与教学活动,提高学习兴趣和学习效果。
因此,对于教师而言,不仅需要不断提高自身教学水平,还需要不断更新自己的教学理念和方法,以不断适应教学改革和不断变化的教学需求。
如何编写课程设计纲要一、教学目标本课程的教学目标是使学生掌握XX学科的基本知识,理解XX学科的基本概念、原理和方法,提高学生的XX能力。
通过本课程的学习,使学生能够运用所学知识解决实际问题,培养学生的创新意识和实践能力。
同时,培养学生团队合作、沟通交流的能力,增强学生的社会责任感。
具体来说,知识目标包括:1.掌握XX学科的基本概念、原理和方法。
2.了解XX学科的发展历程和现状。
3.了解XX学科在实际应用中的典型案例。
技能目标包括:1.能够运用所学知识解决实际问题。
2.能够运用XX学科的方法进行分析、综合和评价。
3.能够进行团队合作、沟通交流。
情感态度价值观目标包括:1.培养学生对XX学科的兴趣和好奇心。
2.培养学生团队合作、积极进取的精神。
3.培养学生关注社会、关爱环境的意识。
二、教学内容根据课程目标,本课程的教学内容主要包括以下几个方面:1.XX学科的基本概念、原理和方法。
2.XX学科的发展历程和现状。
3.XX学科在实际应用中的典型案例。
具体的教学大纲安排如下:1.第1-2课时:介绍XX学科的基本概念、原理和方法。
2.第3-4课时:讲述XX学科的发展历程和现状。
3.第5-6课时:分析XX学科在实际应用中的典型案例。
三、教学方法为了实现课程目标,我们将采用以下教学方法:1.讲授法:教师通过讲解、阐述,引导学生掌握XX学科的基本概念、原理和方法。
2.案例分析法:教师通过分析实际案例,使学生了解XX学科在实际应用中的具体情况。
3.实验法:教师学生进行实验,培养学生的实践能力和创新意识。
4.讨论法:教师引导学生进行分组讨论,培养学生的团队合作和沟通交流能力。
四、教学资源为了支持教学内容和教学方法的实施,我们将准备以下教学资源:1.教材:选用权威、实用的教材,为学生提供系统的学习资料。
2.参考书:提供相关领域的参考书籍,丰富学生的知识储备。
3.多媒体资料:制作课件、视频等多媒体资料,提高课堂教学效果。
4.实验设备:准备实验所需的设备、材料,保证实验教学的顺利进行。
基于课标的课程纲要和教案
《课程纲要编写的意义:
首先,它有利于教师形成学科观或课程意识,思考从“一节课”走向“一门课”。
实践中,教师常会犯这样的错误:非常清楚每个章节的知识点,但往往忽略了各章节之间的逻辑关系及其与课程目标的关系,从而失去了任教学科的总体把握。
其次,它有利于教师审视满足某门课程实施的所有条件。
再次,它有利于学生明确某门课程的全貌货相关政策。
最后,它有利于学校开展课程纲要的审议与质量管理。
第一部分基于标准的课程教学方案评议要点
一、《模块课程纲要》(一个学期)评议要点。