李官寨小学数学作业学生书写及教师批改要求
- 格式:doc
- 大小:21.00 KB
- 文档页数:1
小学学生作业书写及批改规范要求作业是学生学习的重要环节,良好的书写和规范的批改对学生的学习成果至关重要。
下面将为大家介绍小学学生作业书写及批改的规范要求。
一、作业书写规范要求1. 笔迹清晰工整:学生应使用干净的钢笔或者圆珠笔书写作业,字迹应该清晰可辨,字形规范统一。
每个字的笔画要清楚,不可模糊不清。
2. 字体规范统一:学生应使用标准的楷书字体书写作业,要注意横平竖直,字形端正,不可出现歪斜或横平竖倒的情况。
3. 行距与字距合理:学生应在作业本上按照规定的行距与字距书写作业,不可一字贴一字,也不可间隔过大。
行距适中,字距均匀,以保证整体排版美观。
4. 笔画结构正确:学生在书写汉字时,应正确理解并书写每个字的笔画结构,避免笔顺错误或者漏写笔画。
5. 笔画粗细均匀:学生在书写时,应掌握笔画粗细的配比,保持笔画粗细均匀一致,不可出现细团粗散或者笔力不均匀的情况。
6. 书写纸张干燥与整洁:学生应使用干燥整洁的作业本来书写作业,避免污渍、折角或者水渍等影响作业整体美观度及清晰度的情况。
7. 作业标题与编号醒目:学生应在作业的第一行写上作业标题和编号,以便老师检查和批改。
二、作业批改规范要求1. 使用红色或者指定的批改笔:教师在批改学生作业时,应使用醒目的批改笔,如红色,以便学生清楚地看到批改的地方。
2. 标出错误并画出正确的字形:教师在批改作业时,应准确地指出学生书写错误的地方,并在旁边画出正确的字形,以便学生及时纠正。
3. 给予肯定和建议:教师在批改作业时,应充分肯定学生正确的书写和解题方式,并给予适当的建议和指导,以促进学生的进步。
4. 批改意见清晰明了:教师在批改作业时,应尽量简明扼要地表达批改意见,避免使用复杂的句子或者冗长的解释。
5. 注重语法和标点的批改:教师在批改作业时,应注重学生的语法和标点使用是否正确,及时指出错误并给予相应的纠正。
总结:小学学生作业书写及批改的规范要求,对于学生的学习成果和进步有着重要的影响。
最新小学数学作业书写要求及批改规范为落实新课程标准提出的“通过学生的作业书写,教师的作业批改,帮助学生养成良好的书写习惯,严格认真的处事态度和独立思考、克服困难的精神”的要求,规范我区小学数学教学工作,进一步加强教学管理,结合数学学科自身特点的需要,力求从学生认真、规范书写作业习惯入手,逐步培养学生良好的数学学习习惯,为今后学习打下坚实的基础,特制定。
总的要求:作业布置与批改应做到“有布置必先做,有发必收,有收必改,有改必评,有错必纠”。
一、作业布置1.作业设计精心作业设计要根据课程标准和教材要求,兼顾知识技能和过程方法,准确、全面覆盖相关知识点,突出重点,精心选择具有代表性、典型性、思考性、综合性的内容,使学生能举一反三,触类旁通。
提倡根据不同对象设计不同程度和数量的作业,提倡贴近生活适时适量设计一些具有研究性、实践性、综合性等多样化的课外作业。
2.作业布置适当作业布置要坚持“少而精”的原则。
作业要符合学科特点,对完成作业的形式、时间和书写要有明确要求。
凡布置给学生的作业,教师都必须提前做。
严禁布置惩罚性作业。
提倡分层、分类布置作业,满足不同层次学生的需要。
二、作业本外观要求1.作业本封面的书写要统一。
本子封面上的四条横线上分别写明校名、班级、姓名、学号。
补充习题、练习册根据本面要求书写。
2.作业本要保持整洁,做到无卷角、无破损,不随意撕本子和在作业本上乱写乱画。
未经老师同意,不得随意更换作业本。
三、作业书写要求1.三年级以下(含三年级上学期)的学生,书写作业用铅笔。
2.三年级以上(含三年级下学期)的学生,书写作业用钢笔、圆珠笔、水性笔,不可用可擦笔。
同一班级且一本本子内须用同一种笔书写,不得混用,字的大小约占线格的三分之二。
作图用铅笔。
3.每次作业第一行与上次作业老师批改日期行空一行,居中写上日期(如9月1日),第二行写题目,题号写在左侧题次栏里。
4.计算题和文字题要完整地抄题(包括题目要求),抄题时距题次格空一个字的距离(约半厘米,一个等号的长度),解题时按题型要求书写。
小学生数学作业书写规范要求及批改意见为落实新课程标准提出的“通过学生的作业书写,教师的作业批改,帮助学生养成良好的书写习惯,严格认真的处事态度和独立思考、克服困难的精神”的要求,规范我区小学数学教学工作,进一步加强教学管理,结合数学学科自身特点的需要,力求从学生认真、规范书写作业习惯入手,逐步培养学生良好的数学学习习惯,为今后学习打下坚实的基础,特制定。
一、作业来源以书本为主,适当兼顾一些老师精心设计的补充习题。
二、作业类型及作业量1.作业分课堂作业和课外作业。
要合理选择作业的内容和形式,注重作业设计的针对性和层次性。
从数学学科特点出发可安排口头作业,书面作业,综合实践性作业等。
2.作业的量要适度,既要重视基础性,又要联系生活,具有应用性,以促进学生综合应用能力的提高。
课堂教学中通过各种形式的训练,要体现一定的密度,最后是作业题,并要求课内完成。
3.家庭作业要在减轻学生负担的前提下与其他学科统一考虑安排练习量。
一二年级不留书面作业,三至六年级的课外作业量不超过30分钟。
4.布置的课外作业要适量,给学生布置的作业教师要先做一遍。
除书面作业以外,可根据需要布置调查、制作方案、数学日记等实践性作业,并根据不同作业形式明确不同的要求。
三、总体要求1.各年级必须要求学生独立完成作业,严惩照抄作业的现象。
2. 从一年级至六年级均要求书写端正,不得潦草,学生做作业的态度要求严肃认真,切忌马虎草率,信手胡涂。
学生的书写要做到认真、工整,字体端正、清楚。
3. 数学作业中的汉字书写以楷书为规范,做到笔划、笔顺、结构正确无误,字距合理,在整齐划一的基础上逐步达到美观完好。
数字书写,笔顺正确,大方规范。
4. 一、二年级用铅笔书写,三到六年级用钢笔书写,一本作业本用同一种颜色笔书写,不得混用,字的大小约占线格的三分之二。
5. 画图一到六年级一律用铅笔,图形、竖式的横竖线,分数线均用尺画。
6. 做题时要写练习几、题目序号。
小学学生数学作业、教师批改的要求根据上海市教育局颁发的《小学生作业的基本要求》文件的精神,结合我校的教学实际,为培养学生作业、书写规范化的良好习惯,统一教师批改的要求,以利于研究改进教学,提高作业质量,制定如下几项规定:一、学生作业1、认真完成作业。
要养成先复习再作业最后检查的学习习惯。
作业时要独立思考,不抄袭,不拖拉。
教师批改中指出的错误应及时订正。
教师规定的口头、书面、操作实验等课内外作业都应按时完成。
2、保持作业本整洁。
要做到本子不卷角,不乱涂,平整地放进书包。
3、书写必须端正。
执笔姿势正确,数字、符号要端正、清楚,线条要使用直尺和曲线板。
一律用铅笔书写。
4、作业格式要求。
(1)每次作业前写好日期。
每做一道题在红线内写上题号。
题与题之间要空一行。
每次作业之间要空三行。
(2)做各种类型的题目,均以课本的规范为例。
递等式计算时,算式前面要空一个等于号的位置,等于号上下要对齐。
竖式计算时,横线划在练习本的格子线上。
解答文字题时,只要列式计算。
解答应用提要在算式得数后面加括号写上单位名称,答句要完整。
二、教师批改1、认真批改作业。
每次批改后应做好错误类型的统计分析,并计入备课笔记。
2、批改格式。
用红笔批改。
批改符号正确用“√”,错误用“×”,稍有错误用“√”,并在错误处用“~~”划出。
计分方法用等级制。
批改后要写上等级和日期,如全对为A,80~99为B,60~79为C,不及格为D。
如有必要,还可针对学生的学习情况,有针对性写上简单评语,如“有进步”、“希望继续努力”、“要注意字迹端正(清楚)”、“本子要保持清洁”等。
低年级可打上相应的符号。
小学数学作业书写格式及教师批改要求一、书写要求1、作业本封面的书写要统一,在右上角分明作业的类别(如分①、②号本,在本子的右上角写①或②)。
作业本封面写清校名、班级、姓名,在姓名后写学号。
封皮、页面要干净整洁,不得乱涂乱写,乱贴乱画。
2、书写工整清楚,不得潦草,要求态度严肃认真,严禁马虎草率,尽量少有涂、抹等现象。
汉字、数字应靠近下边的横线。
3、当天作业当天要按时、独立完成,如有错误及时擦掉或打小差。
作业中不允许用改正液改正纸。
4、作业本要保持整洁,做到无卷边、无破损,不随意撕本子。
未经老师同意,不得随意更换作业本。
二、用笔要求一、二年级的学生,书写作业用铅笔。
三年级以上(含三年级)的学生,书写作业用钢笔或中性笔,提倡用钢笔。
一本作业本用同一种颜色笔书写,不得混用,字的大小约占线格的三分之二。
作图题要用铅笔和尺子等工具。
三、格式要求1、作业分栏书写。
每次作业对折,第一行左边写“练习几”(按作业顺序);右边写作业内容,如作业为第二页第四题写成P2/4。
2、每次作业都不得写出四周的框线。
(若做到最后还差一行,则可用铅笔和尺模仿画出一行;最好能另起一页写)3、在每一题书写时要标清题号,每题之间空一行。
每两次作业之间应空三行。
(若页面还只剩四五行且不够做第一题,则从下页做起。
)4、算式题一般一排做两个(不能超过两个),抄题时按横的顺序抄。
若有列竖式的题,竖式不能分开写在两页中。
5、不准在作业本上乱涂、乱画、打草稿。
局部有错用斜线划去;如果整体不要,把不要的题打上“()”写上“不要”两字;如果剪贴,要和本子的格字线重合。
6、应用题(包括文字题)一排做一个。
不管有几个问题,算式按顺序都写在中间,一排不写两个算式。
一个答题中如果有几个小题,应做一个答一个,再空一行做后面的小题。
一个答题中如果有几个问题,应全部做完后一次作答。
7、几何题一般要求左边画图,右边列式计算并作答。
作图要用铅笔和尺等,不能随手画。
(画阴影部分,斜线间隔要均匀,方向要一致。
小学数学作业规范总的要求:作业布置与批改应做到“有布置必先做,有发必收,有收必改,有改必评,有错必纠”。
一、作业布置1.作业设计精心作业设计要根据课程标准和教材要求,兼顾知识技能和过程方法,准确、全面覆盖相关知识点,突出重点,精心选择具有代表性、典型性、思考性、综合性的内容,使学生能举一反三,触类旁通。
提倡根据不同对象设计不同程度和数量的作业,提倡贴近生活适时适量设计一些具有研究性、实践性、综合性等多样化的课外作业。
2.作业布置适当作业布置要坚持“少而精”的原则。
作业要符合学科特点,对完成作业的形式、时间和书写要有明确要求。
凡布置给学生的作业,教师都必须提前做。
严禁布置惩罚性作业。
提倡分层、分类布置作业,满足不同层次学生的需要。
二、作业本外观要求1.作业本封面的书写要统一。
本子封面上的四条横线上分别写明校名、班级、姓名、学号。
补充习题、练习册根据本面要求书写。
2.作业本要保持整洁,做到无卷角、无破损,不随意撕本子和在作业本上乱写乱画。
未经老师同意,不得随意更换作业本。
三、作业书写要求1.三年级以下(含三年级上学期)的学生,书写作业用铅笔。
2.三年级以上(含三年级下学期)的学生,书写作业用钢笔、圆珠笔、水性笔,不可用可擦笔。
同一班级且一本本子内须用同一种笔书写,不得混用,字的大小约占线格的三分之二。
作图用铅笔。
3.每次作业第一行与上次作业老师批改日期行空一行,居中写上日期(如9月1日),第二行写题目,题号写在左侧题次栏里。
4.计算题和文字题要完整地抄题(包括题目要求),抄题时距题次格空一个字的距离(约半厘米,一个等号的长度),解题时按题型要求书写。
a.计算题:一步计算直接写等号。
如要列竖式则写在横式下面正中间的地方。
两步以上计算要用递等式,等号对齐、长度约半厘米。
例:1.8+4×7=8+28=36b.文字题:抄题后另起一行列式,列式离题次格约半厘米,计算按上面的要求。
c.解方程:“解”要写在题次格的右边,“设”要离“解”约半厘米,按课本的格式规范书写。
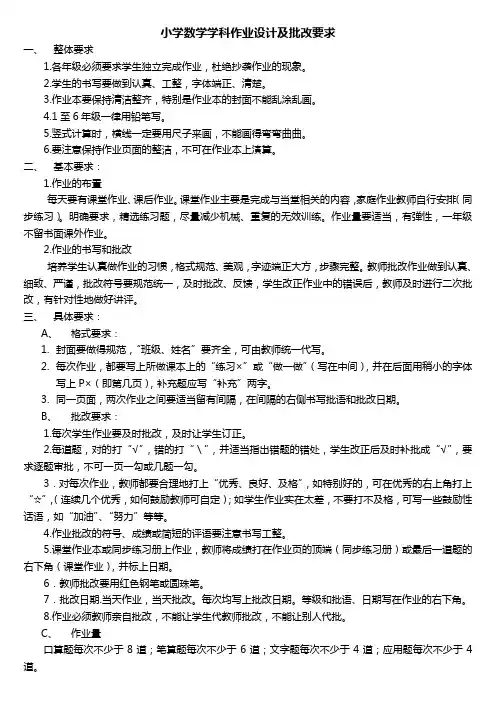
小学数学学科作业设计及批改要求一、整体要求1.各年级必须要求学生独立完成作业,杜绝抄袭作业的现象。
2.学生的书写要做到认真、工整,字体端正、清楚。
3.作业本要保持清洁整齐,特别是作业本的封面不能乱涂乱画。
4.1至6年级一律用铅笔写。
5.竖式计算时,横线一定要用尺子来画,不能画得弯弯曲曲。
6.要注意保持作业页面的整洁,不可在作业本上演算。
二、基本要求:1.作业的布臵每天要有课堂作业、课后作业。
课堂作业主要是完成与当堂相关的内容,家庭作业教师自行安排(同步练习)。
明确要求,精选练习题,尽量减少机械、重复的无效训练。
作业量要适当,有弹性,一年级不留书面课外作业。
2.作业的书写和批改培养学生认真做作业的习惯,格式规范、美观,字迹端正大方,步骤完整。
教师批改作业做到认真、细致、严谨,批改符号要规范统一,及时批改、反馈,学生改正作业中的错误后,教师及时进行二次批改,有针对性地做好讲评。
三、具体要求:A、格式要求:1.封面要做得规范,“班级、姓名”要齐全,可由教师统一代写。
2.每次作业,都要写上所做课本上的“练习×”或“做一做”(写在中间),并在后面用稍小的字体写上P×(即第几页),补充题应写“补充”两字。
3.同一页面,两次作业之间要适当留有间隔,在间隔的右侧书写批语和批改日期。
B、批改要求:1.每次学生作业要及时批改,及时让学生订正。
2.每道题,对的打“√”,错的打“\”,并适当指出错题的错处,学生改正后及时补批成“√”,要求逐题审批,不可一页一勾或几题一勾。
3.对每次作业,教师都要合理地打上“优秀、良好、及格”,如特别好的,可在优秀的右上角打上“☆”,(连续几个优秀,如何鼓励教师可自定);如学生作业实在太差,不要打不及格,可写一些鼓励性话语,如“加油”、“努力”等等。
4.作业批改的符号、成绩或简短的评语要注意书写工整。
5.课堂作业本或同步练习册上作业,教师将成绩打在作业页的顶端(同步练习册)或最后一道题的右下角(课堂作业),并标上日期。
数学作业书写及批改要求数学作业是学生掌握知识、巩固知识、形成技能、发展思维、提高解决问题能力的主要途径之一,是小学数学教学中重要的组成部分。
教师通过评价学生的作业过程与结果,及时了解学生的学习状况,调整教学策略,设计新的作业内容与方式,所以作业过程是对学生知识与技能、解决问题的能力、情感、态度与价值观作出评价的主要手段。
一、布置的要求:1、量的要求:(1)各年级一套课堂练习本(低年级包括课本),一本补充习题,一本家庭作业本。
(2)作业量的控制:课堂作业一般每天1次,确保有一定量的当堂练习,主要来自书本及适当的补充。
家庭作业,一、二年级一般不留书面家庭作业,可布置一些动口、动手类的作业;三到六年级书面家庭作业的时间为20分钟左右。
(3)课堂作业和课外作业有机结合。
2、作业书写的基本要求:(1)学生做作业时要独立思考,按时完成。
(2)执笔姿式要正确,书写工整,簿本整洁,作业本上不乱写乱画。
(3)格式规范,书面作业格式要符合规定。
每次作业完成后必须画上记分格。
二、批改的要求:(1)每一位数学教师都必须对教材上的习题、学生家庭作业所有习题、练习试卷进行解答,并且至少要提前2课时完成,教导处平时进行抽查,学期末统一作为考核材料展示。
(2)作业批改:对学生作业的批改要及时、认真、正确、规范。
非书面作业,也要及时了解、检查、指导。
低年级的教师必须坚持面批。
(3)统一使用红笔批改,对的打“√”,错的打“X”,不破坏学生的作业面。
对有独特解法或书写特别认真的学生作业可用激励性语句等进行评价。
(4)批改采用等级制,分“优秀”“良好”“合格”“不合格”四个等级。
(5)批改的方式根据实际的需要采用多样化,如:师批、面批、自评、互评等。
(6)对出现的普遍性错误,教师应及时进行评讲,帮助学生分析原因,指导学生订正,订正的作业也要及时批改。
(7)有练必收,有收必改,有改必评,有错必纠。
附:数学作业的一般格式:(1)封面要做得规范,“班级、姓名”要齐全,由教师统一书写。
小学生数学作业书写规范要求及批改意见为落实新课程标准提出的“通过学生的作业书写,教师的作业批改,帮助学生养成良好的书写习惯,严格认真的处事态度和独立思考、克服困难的精神”的要求,规范我区小学数学教学工作,进一步加强教学管理,结合数学学科自身特点的需要,力求从学生认真、规范书写作业习惯入手,逐步培养学生良好的数学学习习惯,为今后学习打下坚实的基础,特制定。
一、作业来源以书本为主,适当兼顾一些老师精心设计的补充习题。
二、作业类型及作业量1. 作业分课堂作业和课外作业。
要合理选择作业的内容和形式,注重作业设计的针对性和层次性。
从数学学科特点出发可安排口头作业,书面作业,综合实践性作业等。
2. 作业的量要适度,既要重视基础性,又要联系生活,具有应用性,以促进学生综合应用能力的提高。
课堂教学中通过各种形式的训练,要体现一定的密度,最后是作业题,并要求课内完成。
3. 家庭作业要在减轻学生负担的前提下与其他学科统一考虑安排练习量。
一二年级不留书面作业,三至六年级的课外作业量不超过30 分钟。
4. 布置的课外作业要适量,给学生布置的作业教师要先做一遍。
除书面作业以外,可根据需要布置调查、制作方案、数学日记等实践性作业,并根据不同作业形式明确不同的要求。
三、总体要求1. 各年级必须要求学生独立完成作业,严惩照抄作业的现象。
2. 从一年级至六年级均要求书写端正,不得潦草,学生做作业的态度要求严肃认真,切忌马虎草率,信手胡涂。
学生的书写要做到认真、工整,字体端正、清楚。
3. 数学作业中的汉字书写以楷书为规范,做到笔划、笔顺、结构正确无误,字距合理,在整齐划一的基础上逐步达到美观完好。
数字书写,笔顺正确,大方规范。
4. 一、二年级用铅笔书写,三到六年级用钢笔书写,一本作业本用同一种颜色笔书写,不得混用,字的大小约占线格的三分之二。
5. 画图一到六年级一律用铅笔,图形、竖式的横竖线,分数线均用尺画。
6. 做题时要写练习几、题目序号。
小学数学作业书写要求及订正的规范8篇第1篇示例:小学数学作业书写要求及订正的规范小学数学作业在学生的学习中起着重要的作用,对学生的数学学习能力和逻辑思维能力有着重要的影响。
小学数学作业的书写要求和订正规范显得尤为重要。
只有做到规范的书写和正确的订正,才能更好地提高学生的数学学习能力。
下面我们就来详细了解一下小学数学作业书写要求及订正的规范。
一、书写要求1. 笔迹工整:学生在做数学作业时,应该保持笔迹工整,字迹清晰。
每个数字、符号都应该写得端正,整齐划一,方便老师批改,也有利于学生自己的复习和回顾。
2. 数学符号准确:在书写数学符号时,要注意每个符号的写法和位置,应当准确无误。
例如加号、减号、乘号、除号等,都要写得清晰准确。
3. 计算过程完整:在做数学计算题时,要保证计算过程的完整性。
每一步的计算都要清楚明了,便于老师批改和订正。
不要出现过于简单的计算题只写出结果,而缺乏计算过程的情况。
4. 题目编号清晰:每道题目的编号都应该写得清晰明了,方便老师批改和订正。
不要出现题目编号混乱、不清晰的情况。
5. 书写规范:在书写数学运算题时,要注意横竖行的对齐,数字的大小写要一致,小数点要对齐,计算过程要条理清晰,避免出现混乱的情况。
以上就是小学数学作业的书写要求,学生们在书写数学作业时要做到这些方面。
二、订正规范1. 仔细核对:在订正数学作业时,首先要仔细核对原来的错误,找出错误的原因。
不能草率地进行订正,而是要认真对待每一个错误。
2. 理清思路:在订正数学作业时,要理清做题的思路和方法,找出错误处的疏漏。
看清楚每一步的计算过程,找出错误的发生点。
3. 正确标注:在订正数学作业时,要正确地标注出原来的错误和订正后的正确答案。
可以用不同颜色的笔进行标注,以示区分。
4. 解释原因:在订正数学作业时,要对订正后的答案进行解释,说明订正的原因。
不仅仅是订正结果,更重要的是订正思路和过程。
5. 差错分析:在订正数学作业时,要进行差错分析,看看为什么出现这样的错误,学会总结经验教训,以避免类似的错误再次发生。
小学数学作业书写格式和批改要求一、总体要求数学作业统一要求用铅笔书写,当天作业当天完成,从一年级至六年级均要求书写端正,不得潦草。
数学作业中的汉字书写以楷书为规范,做到笔划、笔顺、结构正确无误,字距合理,行距以作业本横线中的距离,在整齐划一的基础上逐步达到美观完好;数字书写应靠格子底线不“骑线”,不“挂线”。
二、学生作业基本格式1.作业本封面按要求填写完整,写清科目、班级、学生姓名,任教老师应为“姓加上老师”,不写任教者的姓名(如:王老师)。
作业本一本做完之后在用另一本,一般不设“A、B”本或“甲、乙”本,以体现批改日期的连续;同项作业多个本子,每个本子都应用阿拉伯数字1、2、3……在本子“数学本”的“学”字拼音正下方标明序号。
2.每次作业应在第一行居中标明练习几,新的作业从一页或一栏的最上一行写起。
数学竖式分行写,位数对齐,加减乘式下的横线要画直,与横行平行,低年级要求用直尺助画;除号横线也在与横行线平行,左斜线角度适中,各题要大体一致。
3.数学课堂作业本上作业,要求学生抄明题号及要求(解决问题可以不抄题,但要认真读题,理解题意),书写端正工整,不漏标点,做到专心抄写,提高解题水平。
算式的书写要一行行对整齐,答案应独立一行对齐书写。
4.仔细审题,慎重落笔,尽量不涂改,有错误,需要修改,使用铅笔做作业时,清除误写的图字应用橡皮擦,注意保持卷面的整洁。
5.脱式计算的题目,按题目运算顺序逐步运算,每步等号长短大小一样并对齐。
6.数学作业每做完一小题都要隔开一行,接着做第二小题,每次作业的错题应在老师的批改圆圈内擦掉原有错误,订正后交老师复批。
三、作业布置及批改要求1.适量。
每次布置的作业量适度,数学应当做到天天布置要交的作业。
每次作业量适度,每次为半页或整页作业纸。
作业次数:每学期课堂作业次数40至60次。
2.正确。
批改作业不能有知识性错误,避免错批、误批现象发生。
批语用词确切,以正面鼓励为主。
3.严格。
学生作业书写和教师作业批改要求的细则学生作业书写和教师作业批改要求的细则一、学生作业的书写要求:(一)总要求:1、对学生作业的基本要求是“独立、按时、整洁、规范”。
2、学生要同统一使用学校所规定的作业本、要爱惜作业本。
3、做作业时,坐姿要端正,握笔要正确。
书写要认真。
要把字写得正确、规范、整洁、美观。
要符合格式。
4、一本作业的字迹颜色要统一,不得使用红笔。
5、需要订正或补做的题目要按老师指定的位置书写。
6、每次作业开始的第一行要写在老师批改等第或日期的下面。
(二)各学科作业的具体要求:数学:1、每次作业第行的中间,要写上日期和练习的序号。
每题的题号均写在题目的左边。
2、题与题之间要空第一行,一道算式一行写不下时,要和运算符号一起移到下一行。
答句另起一行,答字右下角点上冒号,句末划上句号。
3、四则混合运算题,脱式要用递等式,等于号要写在横式的左下方,长度约占两个字的空,不要过长或过短,脱式中的等于号上下要对齐。
4、式的横线和图中的线段,要用直尺画。
语文:1、拼音、汉语拼音、写字、默子作业,每次要有课题的序号。
语文笔记作业要有课题,横写在作业开始的第一行的中间。
2、语文笔记作业要抄一题做一题,抄完题目后,作业要另起一行做,多题作业要有序号。
3、作文的题目要从每次开始的第一行的第五个方格写起。
文中的每个字占一方格,标点符号要按一定的格式书写。
其它学科:思品(一、二年级除外)、英语、自然要在每次作业的第一行的中间写上课题,抄一题做一题,题目序号要写清。
二、教师批改作业的要求:(一)总要求1、态度要认真,批改要仔细,即使,在下次作业之前要批阅完毕上次作业。
要及时进行评价。
2、书面批阅和面批要有机的结合。
3、批改等第要按局的要求统一,书写要工整,规范。
4、数学,四学科作业要一题一批,拼音、写字、默字要逐个批改。
5、课内作业教师要全批全改,课外作业可采用学生互改与教师抽改相结合,也可由教师全改。
6、对学生订正后的作业,教师也应认真批改,把情况及时反馈给学生。
小学数学作业书写要求及订正的规范
作为小学生,学习数学是必不可少的一部分,数学作业是学习过程中重要的组成部分,书写作业是提高学习质量的重要环节,学生在书写作业的过程中需要注意以下要求及订正
的规范:
一、书写要求:
1.字迹要工整、清晰,语句表达要准确、简明,不要有用词不当、不连贯、混乱等问题。
2.数字、符号要标准,不要添乱。
3.画图要准确,比例要正确,线条要整齐。
4.小题之间要留空格,大题之间要留行距,书写整齐,版面顺眼。
二、订正规范:
1.发现错误后,首先要认真找错原因,弄清楚错在哪里。
2.对于小错误,可以用橡皮擦或划掉再修改,但修改后必须加上正确答案,并注明原
来的答案。
3.对于较大的错误,如漏掉数据、漏掉步骤、错算等,应重新核算或推算,并在旁边
注明修改步骤和理由。
4.对于小学生而言,作业红笔由老师检查订正,所以在订正作业时,务必用黑笔或蓝笔,不要用红笔。
5.有时作业本页被用橡皮擦过或打磨过,易破损,就不能再书写,只能在旁边书写,
写明页码和修改内容,以免被当作没交作业而被扣分。
总之,小学生在书写数学作业时,必须认真对待,不可急于求成而忽视书写质量。
订
正操作要严格规范,及时纠错,仔细认真。
在书写和订正过程中,要注重细节,力求做到
字迹清晰,语句通顺,符号标准,版面整齐,为今后的学习打下良好的基础。
小学学生作业书写及批改规范要求小学学生在书写作业时,应遵循以下规范要求:
1. 字迹工整:学生应尽量使字迹清晰、工整,字母、笔画之间要有适当的间隔,不得有潦草或模糊的地方。
2. 书写纸整洁:书写纸应保持整洁,没有脏污、折痕或涂写错乱的现象。
3. 使用正确的字体:学生应使用规范的字体书写,如楷书或行书。
不得使用奇形怪状的字体或简化字。
4. 笔画书写顺序正确:学生应按照正确的笔画书写顺序进行书写,不得倒写、错写或省去笔画。
5. 规范书写符号及标点:学生应正确书写符号和标点符号,如句号、问号、逗号等,不得乱写或漏写。
6. 规范书写间距:学生应保持适当的间距,字与字之间、字与行之间的间距应固定,不得乱写或过于拥挤。
7. 书写速度适中:学生应控制好书写的速度,既不过快导致书写潦草,也不过慢导致时间浪费。
批改学生作业时,老师应遵循以下规范要求:
1. 审阅全面:老师应仔细审阅学生的整份作业,对字迹、格式、标点等进行全面检查。
2. 纠正错误:老师应批改学生作业中的错误,包括错别字、用词不当等,并给出正确的范例。
3. 给予评价:老师应对学生的作业进行评价,既要表扬他们的优点和进步,也要指出他们的不足之处,并提出建议。
4. 给予肯定:老师应在批改作业时给予学生积极的肯定,鼓励他们继续努力和进步。
5. 细致耐心:老师应耐心仔细地批改学生的作业,对于学生犯错的地方要详细解释并给予指导。
通过遵循这些书写及批改规范要求,能够帮助学生养成良好的书写习惯,提高书写质量,并使老师能够正确评价和指导学生的学习进程。
小学学生作业书写及批改规范要求小学学生作业书写及批改的规范要求可以包括以下几个方面:
1. 书写规范:
- 使用铅笔或者钢笔书写,字迹清晰、整洁;
- 字迹要工整,字母大小要一致,字间距适当;
- 行距要均匀,不要出现一行高一行低的情况;
- 对于汉字的书写,要注意笔画的顺序和结构,字与字之间要有连贯的笔画;
- 书写要保持直立,不要出现倾斜、歪曲的情况;
- 不要有涂改或者擦写的痕迹,如需更正,使用正确的方式进行修改,例如使用橡皮擦干净后重新书写。
2. 批改规范:
- 批改要准确无误,要对学生的书写内容进行认真地检查;
- 在纸张上进行批改,可以使用红色或者其他醒目的颜色进行标注;
- 对于错误的地方,可以用直线划掉或者使用红圈圈出,并在旁边写上正确的答案或者修改建议;
- 批改时要给予学生恰当的表扬或者鼓励,如果有错误,要指出错误并给予正确的解释和指导;
- 对于内容完全错误或者有较大问题的作业,需要和学生进行详细的讲解和指导。
总的来说,小学生的作业书写及批改要求遵循字迹清晰、整洁,规范书写,正确的批改方法和及时的指导。
这样能帮助学生养成良好的书写习惯,同时也能帮助他们更好地理解并改正错误。
小学数学作业书写要求及订正的规范小学数学作业的书写是学生学习和掌握数学知识的体现,良好的书写规范不仅能够提高作业质量,还能够培养学生的自律意识和学习习惯。
对于错误的订正也是学习过程中的一部分,能够帮助学生及时纠正错误,加深对知识的理解。
小学数学作业应该有一定的书写要求及订正规范。
关于小学数学作业的书写要求:1. 清晰工整的书写学生在完成数学作业时,应该尽量保持书写工整、字迹清晰。
这样不仅有利于老师批改作业,也有助于学生之间的交流和分享。
而且,良好的书写能够提高作业的整体美观度,增加学习的乐趣。
2. 标题和题号每道题目都应该有清晰的标题和题号,以便老师批改时能够清晰地找到每道题目。
标题应该写在题目的上方,便于区分不同的题目,题号则写在题目的左上角或右上角,表示每道题目的顺序。
3. 适当的排版在书写数学作业时,学生应该适当地留出空白,以便于做题过程中的计算及订正。
适当的排版可以使得作业更加清晰,方便老师批改和学生自己的回顾与总结。
4. 横线和表格对于需要画图、列举或填写数字的题目,可以使用横线或表格来分隔信息,使得信息更加清晰、有条理。
填空题和解答题可以使用横线隔开,方便填写答案。
表格可以用于整理数据和计算过程,增加作业的整体美观度。
1. 明确订正标识学生在订正作业时,应该将错误的题目标记出来,并在旁边写上清晰的订正符号,比如“√”、“×”或者“T”等。
这样能够让老师一目了然地看到学生订正的内容。
2. 订正回答学生在订正作业时,应该在错误的答案下面重新写上订正后的答案,以便于老师直观地看到订正后的结果。
这样不仅能够帮助老师更快地批改作业,也能够让学生及时纠正错误。
3. 订正原因在订正作业时,学生应该在订正后的答案旁边写下订正的原因,说明自己为什么犯错以及如何加以改正。
这样能够帮助学生更好地理解错题的原因,避免同类错误的再次发生。
4. 整理作业痕迹学生在订正完作业后,应该整理作业的痕迹,以便于老师查看。
数学作业学生书写及教师批改要求
一、作业次数及作业量
①1—6年级每周数学作业为5次;
②作业量要求:1、2年级写在小演草上,每张纸上不超过两次;3—6年级写在大演草上,每张纸上不超过3次。
二、学生作业基本格式
每次新写作业必须写在教师批改符号的下一行。
如上次作业有错须要订正的,首先注明“订正”两字,并在“订正”两字的下一行对错题进行改正。
三、批改格式
教师批改一律使用红笔,在学生作业右下边标注,作业批改完后必须有评价等级及批改日期。
评价等级级别为:优、良、及格、不及格。
低年级应根据学生的年龄特点加盖或画上红花、苹果、笑脸等鼓励性符号,中高年级提倡写上富有激励性的评语及指导语。
四、书面作业使用批改符号及意义
①“√”:表示解答或订正完全正确。
②“×”:表示全错。
主要用于计算题中的运算顺序错误、解决问题中解题思路性错误。
③“○”:表示部分错误。
在计算题中,如果数字或题目抄错,在抄错的题目上画“○”并写上正确题目;如果是在计算过程中,得数算错就在错误的得数上用“○”指明;在作图题中,在错误部分画“○”;在解决问题中,用于列式正确但计算错误和单位名称错误。
④“﹏﹏?”:表示有遗漏的数目和文字。
此符号主要用于“解决问题”中,抄错题、审错题、没按题目要求做、答案叙述不完整、不准确的,统一在出错的问题下面用“﹏﹏?”标明。
注:数学创新作业每周一次。
(要求:书写工整、填涂美观。
各版块填写内容要求学生精心挑选)。