美发店员工薪酬制度
- 格式:docx
- 大小:15.32 KB
- 文档页数:4
美发沙龙薪酬制度背景美发沙龙作为一个服务行业,薪酬制度对于员工的激励和保障至关重要。
本文旨在介绍美发沙龙的薪酬制度,确保员工薪资合理、公平。
薪酬组成美发沙龙的薪酬制度由以下几个组成部分构成:1. 基本工资:根据员工的岗位职责、工作经验和技能水平等因素确定的基本工资。
2. 提成制度:根据员工的业绩和销售情况,以提成的形式给予额外奖励。
具体提成比例根据员工职位和业绩表现确定。
3. 奖金制度:美发沙龙根据员工在培训、新技术引入、客户满意度等方面的表现,进行奖金发放。
4. 福利待遇:包括但不限于社保、年假、带薪病假等福利待遇,根据公司规定和劳动法规定执行。
薪酬调整美发沙龙的薪酬调整主要包括以下几种情况:1. 职级晋升:当员工在工作岗位上表现出色,并符合晋升条件时,可进行薪酬调整。
2. 工作年限:根据员工在美发沙龙工作的年限和职责变化,适当进行薪酬调整。
3. 市场调研:美发沙龙将进行定期的市场调研,以了解同行业的薪酬水平,从而调整薪酬以保持竞争力。
薪酬审批机制美发沙龙设立薪酬审批机制,确保薪酬的合理性和公平性。
具体包括以下几个步骤:1. 员工填写相关薪酬申请表格,并附上相关证明材料。
2. 相关部门根据申请表格和证明材料进行审核和评估,确保薪酬调整的合理性。
3. 薪酬审批委员会对审核通过的薪酬申请进行最终决策,并将结果及时通知申请人。
薪酬保密美发沙龙将对员工的薪酬信息进行保密,确保个人隐私权利。
员工不得随意透露他人的薪酬情况,如有违反将受到相应处罚。
结论美发沙龙的薪酬制度旨在激励员工的积极性和创造力,确保其合理薪酬,并保障员工的福利待遇。
薪酬调整和审批机制的建立将确保薪酬的公平和合理,为美发沙龙的可持续发展提供重要支持。
美发店员工薪酬制度简介美发店是以发型设计、理发、染发、烫发、洗发等服务为主要业务的店铺。
对于美发店内的员工薪酬制度,一般分为固定薪资和绩效薪资两个方面。
本文将就以上两个方面展开说明。
固定薪资定义固定薪资是指雇员的基本薪酬,一般是按月、按周或按小时计算的。
这是员工的稳定收入来源,并且这一部分收入不会因为工作表现而有波动。
计算方式美发店员工固定薪资的计算一般遵循以下流程:1.确认员工职位等级:员工职位等级主要与工作资历和专业技能有关。
初级发型师一般位于低等级,而且职位等级会随着工作时间和经验而有所提升。
2.确认薪资档次:这通常基于员工的职位等级来制定。
不同岗位拥有不同的工资档次。
市场上的平均工资也可以作为参考来制定工资档次。
3.确认工作成果:这部分工作的质量和效率会直接影响员工的薪资。
一般会通过员工每月的工作日报来进行评估。
相关问题1.员工工作表现不佳,是否会影响固定薪资?固定薪资的概念就是“稳定薪资”,所以固定薪资不会因为个人工作表现差而受到影响。
不过,美发店业主可以根据个人工作成果评估的结果给予加薪或是降低薪资涨幅的决定。
2.员工的基本薪酬如何制定?美发店业主需要根据员工的职位信息、工作职责以及市场上的工资水平来综合考虑员工的薪资水平,达到合理公平的目的。
3.固定薪资涨幅凭据?一般情况下,员工的固定薪资涨幅分两种,一种是年度涨幅,另一种是优秀员工考核后的升职加薪,对于年度涨幅,适当提高员工薪资可以促进员工保持工作积极性和效率。
绩效薪资定义绩效薪资是根据员工的工作表现、业绩和贡献度来制定的一种薪酬模式。
绩效薪酬是竞争的,也是动态的,根据个人的表现而变化。
计算方式美发店员工绩效薪资的计算一般遵循以下流程:1.确认员工工作目标:美发店会将员工的个人工作目标明确化并设好成果指标。
2.监测员工表现:店内工作日报、员工的上报记录和客户满意度等数据是管理员工委实现目标和获得绩效薪酬时的依据。
3.发放绩效薪资:根据员工的表现情况和店铺预算,进行绩效薪酬的发放。
美发店员工提成制度美发店员工提成制度一﹑(经理)月薪及提成制度月薪:月基本工资元;任务:每月基本营业任务暂定为万元;完成基本任务,按100%发给基本工资;如未完成本月基本任务按实际完成营业任务的百分比发给工资,即工资与基本任务挂(例:如本月只完成50%的基本任务,只发50%的基本工资,超出任务外的按%给予奖励。
二、主管月薪及提成制度月薪:月基本工资元;任务:每月本部门基本营业任务暂定为万元;完成基本任务,按100%发给基本工资;如未完成本月基本任务按实际完成营业任务的百分比发给工资,即工资与基本任务挂(例:如本月只完成50%的基本任务,只发50%的基本工资,超出任务外的按%给予奖励。
三﹑发型师提成制度提成一:(A单)每月总流水元内按%提成;超过元以上,超出部分按%提成;超过元以上,超出部分按%提成。
提成二:(C单)每月总流水元内按%提成;超过元以上,超出部分按%提成;超过元以上,超出部分按%提成。
提成三:新进大工在3个月试用期内,每月按个人总流水元内按%提成;超过元以上,超出部分按%提成;超过元以上,超出部分按%提成。
四﹑美发助理月薪及提成制度<(1)提成:洗头按摩每人提成元;火局油﹑烫发按该项目的%提成;销售产品按%提成;售卡按%提成;介绍其他项目按%提成。
<(2)底薪:新员工试用期月,试用期月底(无提成);试用期满取消基本底薪。
五﹑美容师月薪及提成制度<(1)提成:销售产品元内按%提成;超过元以上,超出部分按%提成;超过元以上,超出部分按%提成;售卡按%提成;美容护理按%提成;介绍其他项目按%提成。
<(2)底薪:新员工试用期月,试用期月底(无提成);试用期满取消基本底薪。
美发店员工薪酬制度(一)清洁工、毛巾洗涤工、厨师、岗前考察期为两天,期间美发店只提供两餐一宿,并无工资。
两天后一个月为试用期,试用期间工资为基本工资的80%发放,一个月后转正者,按基本级别工资发放。
期间美发店提供两餐一宿,私人物品自理。
(二)收银员必须先参加指定的职前培训7—20天的时间(并需要到指定的美发店进行现场操作5天以上)。
职前培训期间收银员7天学习期无工资,7天后至上岗前为每天10元补助,店铺地培训期提供两餐一宿,私人物品自理。
(三)发型助理为了加强对本公司员工工资的管理,提高员工的工作积极性,特制定本制度。
1、本公司员工的基本工资体系如下:底薪+ 提成+ 小费+奖金―罚款= 工资。
2、新进员工(助理人员)的起始工资标准规定如下:2.1新进人员公司统一收取保证金300元(可先交100元,其余的从工资中扣除)。
2.2没有洗发和染发经验的人员(即没有任何经验的人员):第一个月底薪为100元,没有提成及奖金;同时扣除100元保证金。
第二个月如会洗发及按摩了,底薪为300元加提成;同时扣除剩余的保证金。
第三个月会染发(上大牌)了底薪为450元加提成。
2.3只会洗法,不会染法的新进人员:第一个月为底薪300元加提成,同时扣除200元保证金。
第二个月会染发了为底薪450元加提成。
2.4有经验的(会洗发又会染发)新进人员工资为本制度第1条所规定的内容(其中底薪为450元)。
2.5助理在本公司工作满两年底薪增长为500元,助理工作三年以上底薪为600元。
3、助理人员提成规定如下:3.1外卖(向外销售产品):扣除产品成本后按20%提成。
3.2小头(单剪、单洗、单吹):按20%提成。
3.3大头(烫、染、营养、离子):(见员工薪资规定)4、上岗制度:4.1 没有经验和基础的新进人员,由各部门总监统一培训(不上牌)。
4.2只会洗发不会染法的新进人员,前三天不上岗(下牌),由各部门总监统一培训。
4.3有经验的(会洗发又会染发)新进人员,前三天大小牌都不上(只有底薪),每天由各部门总监统一培训一小时。
美业门店薪酬制度模板一、总则1.1 本制度旨在规范门店薪酬管理体系,保障员工合法权益,激发员工工作积极性,提高门店整体竞争力。
1.2 本制度适用于我国境内所有美业门店。
1.3 美业门店薪酬制度遵循公平、竞争、激励、经济、合法的原则。
二、薪酬结构2.1 薪酬结构分为基本工资、绩效奖金、提成、福利四部分。
2.2 基本工资:根据员工岗位、职级、工作年限等因素确定。
2.3 绩效奖金:根据门店业绩、个人绩效等因素确定。
2.4 提成:根据员工销售业绩、项目完成情况等因素确定。
2.5 福利:包括社会保险、住房公积金、节日慰问、员工培训等。
三、薪酬水平3.1 门店薪酬水平应具有竞争力,以吸引和留住优秀人才。
3.2 门店薪酬水平应与行业标准、门店规模、业绩水平等相适应。
3.3 门店薪酬水平调整应定期进行,以保持市场竞争力。
四、薪酬发放4.1 薪酬发放时间为每月固定日期。
4.2 薪酬发放方式为银行转账。
4.3 薪酬发放过程中,如有问题,员工可在第一时间内向人力资源部门反映。
五、薪酬管理5.1 门店应设立薪酬管理委员会,负责薪酬制度的制定、调整和实施。
5.2 薪酬管理委员会由门店总经理、人力资源部门负责人、财务部门负责人等组成。
5.3 薪酬管理委员会定期评估薪酬制度,确保其公平、合理、有效。
5.4 门店应定期对员工进行薪酬满意度调查,了解员工对薪酬制度的看法和建议,并根据调查结果进行调整。
六、薪酬调整6.1 薪酬调整分为定期调整和特殊调整。
6.2 定期调整:根据市场行情、门店业绩、员工表现等因素,定期对薪酬进行调整。
6.3 特殊调整:员工获得晋升、转岗、取得显著业绩等情况下,可进行特殊调整。
七、违反薪酬制度的处理7.1 违反薪酬制度的行为包括但不限于:虚报业绩、侵吞奖金、泄露薪酬信息等。
7.2 违反薪酬制度的员工将面临警告、罚款、降职、解雇等处罚。
7.3 门店管理层应对违反薪酬制度的行为进行严肃处理,维护薪酬制度的公平、公正、公开。
美发店员工薪酬制度引言美发店作为服务业的一种,员工的薪酬制度对于店铺的运营和员工的工作积极性都有着重要的影响。
本文将会探讨美发店员工的薪酬制度,包括薪资构成、绩效奖励、福利和保险等方面。
薪资构成一般来说,美发店员工的薪酬包括了底薪和提成两个部分。
底薪是基本工资,是美发店员工的稳定收入来源。
提成则是根据员工的业绩而给予的奖励。
两者之和构成了员工的总收入。
底薪的具体数额需要与员工的职位和经验挂钩,比如,初级美发师的底薪通常会低于高级美发师。
提成的数额则一般是按照实际销售额的百分比给出的,通常在5%到20%之间。
顾客的好评率或者回头率也可以作为奖励提成的标准之一。
绩效奖励除了提成之外,美发店还可以根据员工的绩效表现给予奖励。
绩效奖励可以是现金奖励或者是其他形式的福利。
常见的绩效考核标准包括工作效率、服务态度、技术水平等方面。
美发店可以针对不同的职位设置不同的绩效考核标准。
绩效奖励不仅可以激励员工积极工作,还可以提升美发店的服务质量和美誉度。
美发店员工的表现对于业绩的增长和顾客的回头率都有着至关重要的影响,因此,绩效奖励应该是美发店考虑的重要因素之一。
福利和保险美发店也可以通过提供工作福利和保险来吸引和保留员工。
工作福利包括假期、休假、午餐补贴等。
美发店可以根据员工的工作年限和绩效表现,逐渐提高员工的福利待遇。
保险方面,美发店需要为员工购买医疗保险、工伤保险、失业保险等。
这些保险可以保证员工在遇到意外情况时,有着基本的保障。
此外,美发店还可以为员工提供商业保险等额外保险,以提高员工的福利待遇。
总结美发店员工的薪酬制度对于店铺的运营和员工的工作积极性都是至关重要的。
在设置薪资构成、绩效奖励、福利和保险等方面,需要考虑到员工的不同职位、经验和绩效表现,以及店铺的发展需要。
合理的薪酬制度可以激励员工更加积极地工作,提高服务质量,为店铺带来更多的业绩增长和顾客回头率。
美发店员工薪酬制度4美发店员工薪酬制度美发店薪酬管理制度的目的是加强对本公司员工工资的管理,提高员工的工作积极性。
以下是为你整理的美发店员工薪酬制度,希望能帮到你。
美发店员工薪酬制度一、工作时间:08:30—21:00 ; 09:30—22:00 ; 10:30—23:00 二、包食宿:中饭(11:30);晚饭(17:30);三、薪金标准;底薪+提成;美发篇1、培训期:a:美发学员(中工、小工)培训期前一个月无工资待遇,前三个月不定销售任务。
培训前先交纳培训金200 元,经过技术考核后方可转为录用期。
录用期间再交纳200 元物杂费;b:员工合同期为一年;c: 以上培训费、物杂费合同期满后予以归还;反之予以扣除!d:培训方式:甲方第一周安排专业导师指导、强化速成训练,第二周起跟班实习;一月后自动升级为见习美发助理,见习美发助理发放最底工资200 元/月;2、录用期:a:月基本工资=底薪300 元;(按技术等级)美发助理b:月基本工资=底薪500 元;(按技术等级)中级美发师c:月基本工资=底薪800 元;(按技术等级)高级发型师3、技术等级工资发放标准:a:冲洗头、干洗全套、洗脸全套、普通吹发;b:干洗、精剪各式男女发、平头、各式焗、染、烫发、90%客户满意;c:各种发型设计,与客户能沟通到位,、精剪各式男女发、盘发、吹留海、做卷筒、吹全装、各式焗、染、烫发等95%客户满意;4、月任务:a:1500 元;b:2000 元;c:3000 元;5、基本工资发放标准:5.1 完成月任务80%发放全额基本工资;5.2 完成月任务50%以上,80%以下基本工资按比例发放;5.3 完成月任务50%以下只发放最底工资标准200 元;5.4 若连续 3 个月未完成月任务则从按标准下降一级;5.5 导师可带 2 名学员或学徒,学员/学徒营业额记入导师业绩;6、提成标准:6.1 精剪各式男女发、干洗全套、洗脸全套、盘发、吹留海、做卷筒、吹全装、各式焗、染、烫发3/7;6.2 推荐倒膜、护发用品、化妆品、按实收现金营业额记月任务;6.3 推荐纹绣眉、眼线、润唇、电睫毛、包卡、焗、染、烫按实收现金营业额记月任务;6.4 推荐会员/月12 人提成120 元;6.5 免费卡、现金卡按30%记月任务;6.6 提成按相应完成任务情况;超额部分按10%提成;6.7 当天实际营业额现金收入超过500 元奖励10 元现金,1000 元奖励20 元(为最高当天奖);美容篇1、培训方式:甲方第一周安排专业导师指导、强化速成训练,第二周起跟班实习;一月后自动升级为见习美容小姐职位,见习美容小姐发放最底工资200 元/月;2、经全面综合素质考核合格,认为可从事美容行业者方可正式录用:3、录用期:a:月基本工资=底薪300 元;(按技术等级)美容小姐b:月基本工资=底薪400 元;(按技术等级)中级美容师c:月基本工资=底薪600 元;(按技术等级)高级美容导师d 月基本工资=底薪800 元;(按技术等级)高级美容讲师4、技术等级工资发放标准:a:能说出皮肤护理的一般程序,能皮肤按摩手法熟练连贯,阴劲到位,能说出面部、颈部穴位,并能判断皮肤性质。
第一章总则第一条为规范本店员工薪酬管理,提高员工工作积极性,确保服务质量,特制定本制度。
第二条本制度适用于本店所有正式员工,包括美发师、助理、收银员等。
第二章薪酬构成第三条员工薪酬由基本工资、提成、奖金、补贴等构成。
第四条基本工资:1. 美发师:根据技术等级、工龄等因素确定,分为初级、中级、高级三个等级。
2. 助理:根据工作年限和技能水平确定。
第五条提成:1. 美发师:根据每月完成业绩的金额,按比例提取提成。
2. 助理:根据每月协助美发师完成业绩的金额,按比例提取提成。
第六条奖金:1. 年终奖:根据员工全年业绩表现,按比例发放年终奖。
2. 全勤奖:员工在规定时间内无迟到、早退、旷工等违纪行为,每月发放全勤奖。
第七条补贴:1. 交通补贴:根据员工居住地与店铺的距离,每月发放交通补贴。
2. 住宿补贴:提供住宿的员工,每月发放住宿补贴。
第三章薪酬发放第八条薪酬发放时间:每月15日为员工工资发放日。
第九条薪酬发放方式:现金发放或银行转账。
第十条员工离职时,应在离职前办理工资结算手续,结算离职员工应得工资。
第四章薪酬调整第十一条薪酬调整:1. 基本工资调整:根据国家相关政策、行业水平及本店经营状况,定期调整基本工资。
2. 提成比例调整:根据员工业绩表现、市场行情等因素,适时调整提成比例。
第五章纪律与考核第十二条员工违反公司规章制度,将根据情节严重程度,扣除相应工资或奖金。
第十三条员工在考核期内表现优秀,将给予表扬和奖励。
第十四条员工在考核期内表现不佳,将进行培训或调整岗位。
第六章附则第十五条本制度由店长负责解释。
第十六条本制度自发布之日起实施,如有未尽事宜,可由店长另行通知。
第十七条本制度如有修改,需经店长批准后方可生效。
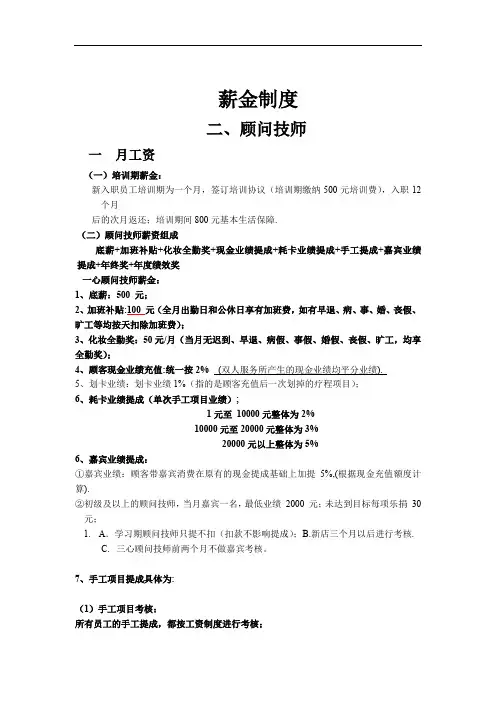
薪金制度二、顾问技师一月工资(一)培训期薪金:新入职员工培训期为一个月,签订培训协议(培训期缴纳500元培训费),入职12个月后的次月返还;培训期间800元基本生活保障.(二)顾问技师薪资组成底薪+加班补贴+化妆全勤奖+现金业绩提成+耗卡业绩提成+手工提成+嘉宾业绩提成+年终奖+年度绩效奖一心顾问技师薪金:1、底薪:500 元;2、加班补贴:100 元(全月出勤日和公休日享有加班费,如有早退、病、事、婚、丧假、旷工等均按天扣除加班费);3、化妆全勤奖:50元/月(当月无迟到、早退、病假、事假、婚假、丧假、旷工,均享全勤奖);4、顾客现金业绩充值:统一按2%(双人服务所产生的现金业绩均平分业绩).5、划卡业绩:划卡业绩1%(指的是顾客充值后一次划掉的疗程项目);6、耗卡业绩提成(单次手工项目业绩);1元至10000元整体为2%10000元至20000元整体为3%20000元以上整体为5%6、嘉宾业绩提成:①嘉宾业绩:顾客带嘉宾消费在原有的现金提成基础上加提5%,(根据现金充值额度计算).②初级及以上的顾问技师,当月嘉宾一名,最低业绩2000 元;未达到目标每项乐捐30 元;1.A.学习期顾问技师只提不扣(扣款不影响提成);B.新店三个月以后进行考核.C.三心顾问技师前两个月不做嘉宾考核。
7、手工项目提成具体为:(1)手工项目考核:所有员工的手工提成,都按工资制度进行考核;①转正的顾问技师,每月手工不能低于90个项目,如低于90个项目,手工费的总额打8折。
②未转正的顾问技师,每月手工不能低于60个项目,如低于60个项目,手工费的总额打8折。
③新店开业前三个月新老顾问技师均不考核手工项目。
(三)顾问技师晋级:三心顾问技师晋级五心顾问技师:底薪为700元2.连续三个月,手工达标90个,嘉宾目标及业绩达标,耗卡业绩1万以上。
3.连续三个月.以上指标有一项未达标的降级到三心顾问技师。
五心顾问技师晋级七心顾问技师:底薪为900元1.连续三个月,手工达标120个,嘉宾目标及业绩达标,耗卡业绩1.5万以上。
第一章总则第一条为规范本理发店员工薪酬管理,激励员工提高服务质量,提高顾客满意度,特制定本制度。
第二条本制度适用于本理发店所有正式员工,包括但不限于理发师、助理、前台接待等岗位。
第三条本制度遵循公平、合理、激励的原则,确保员工薪酬与其工作表现、服务质量及企业经济效益相匹配。
第二章薪酬构成第四条员工薪酬由基本工资、绩效工资、奖金、津贴和补贴四部分组成。
第五条基本工资:1. 基本工资根据员工岗位、技能、经验等因素确定,每月按固定金额发放。
2. 新员工入职后,试用期为1-3个月,试用期工资为正式工资的80%-90%。
第六条绩效工资:1. 绩效工资根据员工每月完成的工作任务、服务质量、顾客满意度等因素评定,每月发放一次。
2. 绩效工资占员工月工资总额的30%-50%。
第七条奖金:1. 年终奖金:根据员工年度工作表现、顾客满意度、店铺业绩等因素评定,年终一次性发放。
2. 员工推荐奖励:对于成功推荐新员工加入本店的员工,给予一定数额的奖励。
第八条津贴和补贴:1. 交通补贴:根据员工上下班距离,按月发放交通补贴。
2. 住房补贴:对于在本市无住房的员工,按月发放住房补贴。
3. 误餐补贴:根据员工工作时间,按天发放误餐补贴。
第三章薪酬调整第九条薪酬调整分为年度调整和特殊调整两种情况。
第十条年度调整:1. 每年根据国家政策、行业水平、店铺业绩等因素,对员工薪酬进行年度调整。
2. 年度调整幅度根据员工工作表现、服务质量等因素确定。
第十一条特殊调整:1. 员工因晋升、岗位变动等原因,薪酬进行特殊调整。
2. 特殊调整需经人力资源部审核,报总经理批准。
第四章薪酬发放第十二条员工薪酬按月发放,每月10日前发放上一个月的薪酬。
第十三条员工如有疑问,可在发放日当天向人力资源部咨询。
第五章附则第十四条本制度由人力资源部负责解释。
第十五条本制度自发布之日起执行,原有相关规定与本制度不一致的,以本制度为准。
第十六条本制度如有未尽事宜,可根据实际情况予以补充。
美发店员工薪酬制度(一)清洁工、毛巾洗涤工、厨师、岗前考察期为两天,期间美发店只提供两餐一宿,并无工资。
两天后一个月为试用期,试用期间工资为基本工资的80%发放,一个月后转正者,按基本级别工资发放。
期间美发店提供两餐一宿,私人物品自理。
(二)收银员必须先参加指定的职前培训7—20 天的时间(并需要到指定的美发店进行现场操作5 天以上)。
职前培训期间收银员7 天学习期无工资,7 天后至上岗前为每天10 元补助,店铺地培训期提供两餐一宿,私人物品自理。
(三)发型助理为了加强对本公司员工工资的管理,提高员工的工作积极性,特制定本制度。
本公司员工的基本工资体系如下:底薪+ 提成+ 小费+ 奖金― 罚款= 工资新进员工(助理人员)的起始工资标准规定如下:新进人员公司统一收取保证金300 元(可先交100 元,其余的从工资中扣除)。
没有洗发和染发经验的人员(即没有任何经验的人员):第一个月底薪为100 元,没有提成及奖金;同时扣除100 元保证金。
第二个月如会洗发及按摩了,底薪为300 元加提成;同时扣除剩余的保证金。
第三个月会染发(上大牌)了底薪为450 元加提成。
只会洗法,不会染法的新进人员:第一个月为底薪300 元加提成,同时扣除200 元保证金。
第二个月会染发了为底薪450 元加提成。
有经验的(会洗发又会染发)新进人员工资为本制度第1 条所规定的内容(其中底薪为450 元)。
助理在本公司工作满两年底薪增长为500 元,助理工作三年以上底薪为600元助理人员提成规定如下:外卖(向外销售产品):扣除产品成本后按20%提成。
小头(单剪、单洗、单吹):按20%提成。
大头(烫、染、营养、离子):(见员工薪资规定)上岗制度:4.1 没有经验和基础的新进人员,由各部门总监统一培训(不上牌)。
只会洗发不会染法的新进人员,前三天不上岗(下牌),由各部门总监统一培训。
有经验的(会洗发又会染发)新进人员,前三天大小牌都不上(只有底薪),每天由各部门总监统一培训一小时。
美发店烫染师薪酬制度模板一、前言为了更好地激发美发店烫染师的工作积极性,提高服务质量,我们特制定本薪酬制度。
本制度旨在公平、公正、合理地分配烫染师的劳动报酬,促进烫染师技能提升,实现美发店与烫染师共同发展。
二、薪酬结构烫染师的薪酬由基本工资、提成、奖金、罚款和其他福利组成。
1. 基本工资:根据烫染师的技术等级和工作经验,设定不同的基本工资标准。
2. 提成:烫染师完成的烫染项目,按照项目收费的一定比例提取提成。
3. 奖金:根据烫染师的工作表现、客户满意度、烫染效果等方面,给予一定的奖金。
4. 罚款:烫染师在工作中出现失误、违反美发店规定等情况,根据情节严重程度,给予相应的罚款。
5. 其他福利:包括五险一金、年终奖、节假日福利、员工优惠等。
三、薪酬计算方式1. 基本工资:烫染师根据技术等级和工作经验,确定基本工资。
例如:初级烫染师基本工资为3000元/月,中级烫染师基本工资为4000元/月,高级烫染师基本工资为5000元/月。
2. 提成:烫染师完成的烫染项目,按照项目收费的20%提取提成。
例如:完成一个收费1000元的烫染项目,提取提成200元。
3. 奖金:烫染师每月根据工作表现、客户满意度、烫染效果等方面,可获得一定金额的奖金。
奖金金额根据实际情况确定。
4. 罚款:烫染师在工作中出现失误、违反美发店规定等情况,根据情节严重程度,给予相应金额的罚款。
罚款金额根据实际情况确定。
5. 其他福利:根据美发店规定和烫染师实际情况,享受五险一金、年终奖、节假日福利、员工优惠等。
四、薪酬发放时间烫染师的薪酬每月发放一次,具体时间为次月的10日前。
五、薪酬调整1. 烫染师的技术等级晋升,基本工资相应提高。
2. 烫染师的工作表现优秀,获得客户高度评价,可适当增加奖金。
3. 烫染师违反美发店规定,造成不良影响,可能面临降级、罚款等处理。
六、附则1. 本薪酬制度自发布之日起实施,美发店所有权根据实际情况予以调整。
2. 本薪酬制度解释权归美发店所有。
美发店长底薪绩效制度范本一、总则第一条本制度旨在规范美发店长(以下简称“店长”)的薪酬体系,激发店长的工作积极性、主动性和创造性,提升美发店整体运营管理水平。
第二条本制度适用于我国境内所有美发店长的薪酬管理。
第三条店长的薪酬由底薪、绩效奖金、提成和其他福利构成。
二、底薪制度第四条店长的底薪根据我国各地区经济发展水平、美发店规模、店长的工作经验和能力等因素确定。
底薪分为三个等级:初级店长、中级店长和高级店长。
第五条初级店长底薪范围:人民币 3000-5000 元/月;中级店长底薪范围:人民币 5000-8000 元/月;高级店长底薪范围:人民币 8000-12000 元/月。
第六条店长底薪的调整周期为一年,根据店长的业绩表现、工作年限和市场薪酬水平进行调整。
三、绩效奖金制度第七条绩效奖金根据店长的月度、季度和年度业绩完成情况进行考核,奖金金额根据店长的业绩目标和完成情况进行比例发放。
第八条月度绩效奖金:店长当月完成业绩目标的 80%以上,可获得月度绩效奖金的 80%;完成业绩目标的 100%以上,可获得月度绩效奖金的 100%。
第九条季度绩效奖金:店长当季度完成业绩目标的 80%以上,可获得季度绩效奖金的 80%;完成业绩目标的 100%以上,可获得季度绩效奖金的 100%。
第十条年度绩效奖金:店长年度业绩完成情况作为重要依据,根据年度业绩目标和完成情况进行比例发放。
四、提成制度第十一条店长的提成分为业绩提成和项目提成。
第十二条业绩提成:店长当月业绩达成率越高,提成比例越高。
具体提成比例如下:1. 达成率 80%-100%,提成比例为业绩的 5%;2. 达成率 101%-120%,提成比例为业绩的 7%;3. 达成率 121%以上,提成比例为业绩的 10%。
第十三条项目提成:店长负责推动的项目达成目标,根据项目收益的一定比例给予提成。
五、其他福利第十四条店长享受国家法定节假日、年假、产假、陪产假、病假等休假待遇。
薪酬系统与管理制度
一、门店薪酬系统:40—60元/个+5元/个(五星+好评+图)
A、1个好评前台奖2元/个
B、5星+好评+图(发型或名片)
1.送顾客护理一次或免费剪发一次(收洗吹钱)
2.顾客发到朋友圈获10个点赞再送顾客护理一次或免费剪发一次(收洗吹钱)
3.操作人员现金奖励五元
C、4星罚款50元,3星罚款100元,2星罚款400元,1星罚款500元
D、1、2星发型师罚款500—400元,现场前台200元,助理100元,当天上班其它人员每人20元。
E、1个差评可用10个好评抵消罚款(限差评套餐)
二、操作流程:沟通设计----拍照(现在发型)-----洗发----操作(与顾客沟通我们团购消费管理制度)----造型((要求给五星好评)+拍照(包括发型师名片,最后效果)
三、注意事项:
1、在店里的时候我们一定想办法让客人五星好评才出门!
2、我们的操作人员一定要告诉顾客如出现一个差评,公司会罚款我们500元,而且顾客还不能享受十天免费重做的待遇!
3、如有返工,操作人员要拿到顾客手机先删除订单购买记录后操作返工项目!。
美发店员工薪酬制度范文1. 引言本规章制度旨在确立和维护美发店员工薪酬的公平、合理和可持续发展,在有效激励员工积极工作和创造优秀业绩的同时,维护企业的稳定和良好发展。
2. 管理标准2.1 岗位薪酬分类根据岗位职责和工作性质,将美发店员工薪酬分为以下几个等级:•美发师:负责进行理发、染发、烫发和造型等工作。
•美发助理:协助美发师进行工作,负责洗发、吹风、清洁工作等。
•接待员:负责客户接待、预约、电话回访、收银等工作。
•管理人员:负责美发店的日常管理和员工协调工作,如店长、副店长等。
2.2 基本薪酬组成美发店员工的基本薪酬由以下几部分组成:•基本工资:根据美发店员工岗位等级确定,每月固定支付。
•绩效奖金:根据个人和团队的业绩表现,每月进行绩效考核,并按照一定比例进行发放。
•岗位津贴:根据美发店员工的特殊工作环境和需要,支付一定额度的津贴,如高温津贴、夜班津贴等。
2.3 薪酬调整美发店员工薪酬的调整根据以下几个因素进行:•岗位等级:根据员工岗位职责的变化,岗位等级可能会调整,并相应调整薪酬待遇。
•工作表现:公司每年进行一次绩效考核,根据员工的工作表现,确定薪酬调整。
•法律法规:根据国家相关法律法规的调整,公司可能会进行薪酬调整,确保符合法律要求。
2.4 加班和休假对于美发店员工的加班和休假,按照以下规定执行:•加班补贴:根据实际加班时间和工作表现,支付加班工资或调休。
•年休假:美发店员工每年享受带薪年休假,具体天数根据员工在公司工作年限确定。
•带薪病假:根据国家相关法律法规规定,员工享受带薪病假,具体天数根据员工工作年限和病假情况确定。
3. 考核标准3.1 绩效考核指标美发店员工的绩效考核指标主要包括以下几个方面:•个人业绩:考核美发师的技术水平、服务质量和客户满意度等。
•团队合作:考核美发助理、接待员和管理人员的团队协作能力和工作责任心。
•业务拓展:考核管理人员的业务拓展能力和市场推广效果等。
3.2 考核周期和方式公司每年进行一次绩效考核,具体考核周期为一年,从年初至年末。
美发店薪酬系统及管理制度美发店的薪酬系统和管理制度是确保员工工资合理、公平,并激励员工积极工作的重要组成部分。
以下是一个基本的美发店薪酬系统和管理制度的综合介绍:1. 薪酬结构:薪酬结构应根据员工的职位、工作岗位和所在地区的经济水平等因素来确定。
一般来说,美发店的薪酬结构可以包括基本工资、提成、奖金和福利等。
基本工资:基本工资是员工的固定薪资,根据员工的职位、工龄和技术水平等因素来确定。
提成:提成制度是根据员工的业绩来计算的,一般以销售额或服务次数为基础,通过提供优质的服务来促进销售并增加收入。
奖金:奖金是根据员工在特定时间内达到的目标或表现来发放的额外奖励。
可以设定个人绩效奖金和团队奖金等。
福利:福利包括各种员工福利,如医疗保险、养老保险、带薪假期等。
2. 绩效评估:美发店应建立科学的绩效评估体系,根据员工的工作表现和业绩,对员工进行定期或不定期的绩效评估。
绩效评估可以根据销售额、服务质量、技术水平、客户满意度等指标来评估。
根据绩效评估的结果,可以采取相应的激励措施,如加薪、晋升或奖励等。
3. 薪酬调整:根据员工的工作表现、技能提升和市场变化等因素,美发店应定期进行薪酬调整。
薪酬调整可以是基于绩效评估的调整,也可以是基于市场调研的调整。
如果员工的工资偏低,可能会影响员工的积极性和工作稳定性,定期进行薪酬调整可以激励员工保持较高的工作动力。
4. 员工培训和发展:美发店应提供员工培训和发展机会,通过提升员工的技术水平和服务质量,促使员工的职业发展。
员工的培训和发展可以通过内部培训、外部培训和课程资助等形式进行。
培训和发展可以帮助员工提升能力和知识,对员工的薪酬水平也有一定的影响。
5. 勤工奖励和惩罚措施:美发店可以根据员工的出勤情况和工作态度,对员工进行勤工奖励或惩罚措施。
勤工奖励可以是额外的加班费或奖金,以激励员工保持良好的工作态度和出勤记录。
惩罚措施可以是扣薪、停职或解雇等,用于对员工的违纪和不当行为进行惩罚。
第一章总则第一条为规范美发店员工薪资管理,保障员工合法权益,提高员工工作积极性,促进美发店可持续发展,特制定本制度。
第二条本制度适用于美发店全体员工,包括发型师、助理、收银员等岗位。
第二章薪资结构第三条员工薪资由基本工资、绩效工资、奖金、提成、补贴等组成。
第四条基本工资:1. 基本工资按岗位、工作年限等因素确定,确保不低于当地最低工资标准。
2. 新员工入职前三个月为试用期,试用期工资为正式工资的80%。
第五条绩效工资:1. 绩效工资根据员工工作质量、客户满意度、团队合作等方面进行考核。
2. 绩效考核分为月度考核和年度考核,考核结果与绩效工资挂钩。
第六条奖金:1. 定期根据员工工作表现、店铺业绩等给予奖励。
2. 奖金包括全勤奖、优秀员工奖、销售冠军奖等。
第七条提成:1. 根据员工销售业绩、服务项目等给予提成。
2. 提成比例根据不同岗位和工作内容进行设定。
第八条补贴:1. 包括交通补贴、餐费补贴、通讯补贴等。
2. 补贴标准根据当地实际情况和市场行情制定。
第三章薪资发放第九条薪资发放时间:每月15日发放上月工资。
第十条薪资发放方式:以银行转账或现金形式发放。
第十一条员工离职时,应在离职前结清所有工资。
第四章薪资调整第十二条薪资调整分为定期调整和特殊调整。
第十三条定期调整:1. 根据国家政策、市场行情、店铺经营状况等因素,每年进行一次薪资调整。
2. 薪资调整幅度根据员工岗位、工作年限、绩效考核结果等因素确定。
第十四条特殊调整:1. 员工因工作表现突出、取得优异成绩等情况,可给予特殊薪资调整。
2. 特殊调整由店长提出,经店务会讨论通过后执行。
第五章附则第十五条本制度由店长负责解释。
第十六条本制度自发布之日起施行。
美发店员工薪资考核标准一、发型师考核标准1. 工作质量:根据客户满意度、发型效果等因素进行考核。
2. 客户满意度:通过客户满意度调查、口碑传播等方式进行考核。
3. 工作效率:根据预约客户数量、服务速度等因素进行考核。
美发店员工薪酬制度
(一)清洁工、毛巾洗涤工、厨师、
岗前考察期为两天,期间美发店只提供两餐一宿,并无工资。
两天后一个月为
试用期,试用期间工资为基本工资的80%发放,一个月后转正者,按基本级别工资发放。
期间美发店提供两餐一宿,私人物品自理。
(二)收银员
必须先参加指定的职前培训7—20天的时间(并需要到指定的美发店进行现场
操作5天以上)。
职前培训期间收银员7天学习期无工资,7天后至上岗前为每天10元补助,店铺地培训期提供两餐一宿,私人物品自理。
(三)发型助理
为了加强对本公司员工工资的管理,提高员工的工作积极性,特制定本制度。
本公司员工的基本工资体系如下:底薪+ 提成+ 小费+奖金―罚款= 工资。
新进员工(助理人员)的起始工资标准规定如下:
新进人员公司统一收取保证金300元(可先交100元,其余的从工资中扣除)。
没有洗发和染发经验的人员(即没有任何经验的人员):第一个月底薪为100元,没有提成及奖金;同时扣除100元保证金。
第二个月如会洗发及按摩了,
底薪为300元加提成;同时扣除剩余的保证金。
第三个月会染发(上大牌)了
底薪为450元加提成。
只会洗法,不会染法的新进人员:第一个月为底薪300元加提成,同时扣除200元保证金。
第二个月会染发了为底薪450元加提成。
有经验的(会洗发又会染发)新进人员工资为本制度第1条所规定的内容(其
中底薪为450元)。
助理在本公司工作满两年底薪增长为500元,助理工作三年以上底薪为600元。
助理人员提成规定如下:
外卖(向外销售产品):扣除产品成本后按20%提成。
小头(单剪、单洗、单吹):按20%提成。
大头(烫、染、营养、离子):(见员工薪资规定)
上岗制度:
4.1 没有经验和基础的新进人员,由各部门总监统一培训(不上牌)。
只会洗发不会染法的新进人员,前三天不上岗(下牌),由各部门总监统一培训。
有经验的(会洗发又会染发)新进人员,前三天大小牌都不上(只有底薪),每天由各部门总监统一培训一小时。
没有洗发和染发经验的人员(即没有任何经验的人员)如上岗后不合格,则不能上岗由各部门总监继续培训(下牌),工资底薪为100元。
只会洗发不会染法的新进人员如上岗后不合格,则不能上岗由各部门总监继续培训(下牌),工资底薪为100元。
有经验的(会洗发又会染发)新进人员如上岗后不合格,则不准染发只能洗发(下大牌),工资为底薪300元加提成。
本公司老员工(助理)按第1条执行,其中底薪为450元。
助理人员不准预支下半月工资。
新进人员在工作中不合格或自动辞职的100元保证金将不予返还。
本公司员工工资发放日为每月15日。
本制度自公布之日起实施。
(四)发型师
1、准发型师:上剪吹牌,不上烫染牌,参加发型理剪工作,按其技术水平由营业额提成12%—20%入工资。
提成百分比按每两个月可调升1%,表现突出的,而且上司评价良好的可每月调升1%,但不得超过公司规定最高标准(面试2天内离场的工资不发放)。
2、发型师:培训适应学习期为3个月,头10天不能上烫染牌参加工作,按营业额提成30%,作为劳动报酬。
合同期2—3年。
(试工2天离职的,工资不发放)。
3、高级发型师:学习适应期,观察期为7天,7天内只上剪吹牌,7天后上电局牌,未签合同前离职的,要先申请批准后才可离职,试工2天内(含2天)离职的工资不发放,工资按营业额的25%提成发放。
7天内工资提成为25%,7
天后提成为35%,合同期为2年,工作期内公司提供两餐一宿,个人物品自理。
4、以上提成均扣除成本10% 。
(五)店长、主管、管理人员等
观察表现期3天,期间每天津贴40元/天,7天后按基本工资发放,3天内离职(自动或被辞退)的,不发放任何津贴。
美发师培训考核,可分为店长、发型师、发型师助理,
其工资底薪也依次不同,发型师的待遇一般为提成+奖金。
2、发型师入职前须经培训并考试合格方能入职,试用期1—3个月按基本工资待遇,3个月后升正式发型师。
3、工作满2年后可调整基本工资,或凭店长(主管)、提携升为高级发型师。
4、每月制定美发店业绩总额、发型师月目标业绩(目标业绩也可按照发型师的基础底薪和提成定。
如底薪800元,绩效工资200元,按业绩10%提成计算,发型师当月目标业绩应定为1000元,然后才享有提成,如未达到则只发底,扣发绩效工资)。
5、服务工作资金:发型师每次服务完一个项目可按服务的辛苦或收费的基础价格给予服务工作奖金,这种方式可避免对免费或有优惠权客人互相推让不做或造成对客人的服务质量不好。
具体方法分为:
A、2—3元收费低、操作简单
B、5—8元收费中、服务较劳累
C、8—10元服务技术高、收费较高
6、有些方法也可按直接操作一个客人规定提成多少钱,业绩再按每次操作提成。
这种做法的弊端是没有积极推动客人的心态。
7、也可直接按每月销售的多少提成 %,设有服务工作奖金、业绩任务奖金。