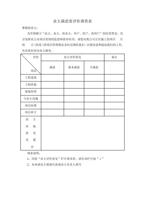
业主评价意见表(顾客满意度调查表)
- 格式:doc
- 大小:25.50 KB
- 文档页数:1
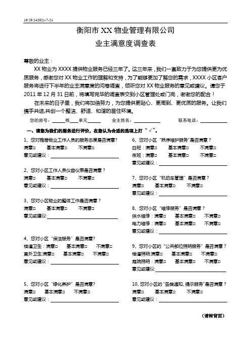
衡阳市XX物业管理有限公司业主满意度调查表尊敬的业主:XX物业为XXXX提供物业服务已经三年了。
这三年来,我们一直致力于为您提供更为优质服务,感谢您对XX物业工作的理解和支持,为了能够更加了解您的需求,XXXX小区客户服务将进行下半年的业主满意度的问卷调查,倾听您对XX物业服务的意见或建议。
请您于2011年12月31日前,将填写完毕的调查表交到小区管理处或门岗,谢谢您的配合!在未来的日子里,我们将加倍努力,为您提供更贴心、更周到、更优质的服务。
让我们携手共进,共创一个整洁、舒适、和谐的居住环境。
您的房号:栋单元业主姓名:联系电话:1、您对雅居物业工作人员的服务态度是否满意? 满意□基本满意□不满意□意见或建议:2、您对小区工作人员仪容仪表是否满意?满意□基本满意□不满意□意见或建议:3、您对小区物业的整体工作是否满意?满意□基本满意□不满意□意见或建议:4、您对小区“保洁服务”是否满意?楼道卫生:满意□基本满意□不满意□室外卫生:满意□基本满意□不满意□意见或建议:5、您对小区“绿化养护”是否满意?满意□基本满意□不满意□意见或建议:6、您对小区“秩序维护服务"是否满意?白班:满意□基本满意□不满意□夜班:满意□基本满意□不满意□意见或建议:7、您对小区“机动车管理”是否满意?满意□基本满意□不满意□意见或建议:8、您对小区“维修服务”是否满意?供水维修:满意□基本满意□不满意□电力维修:满意□基本满意□不满意□意见或建议:9、您对小区的“公共部位照明服务”是否满意?楼道照明:满意□基本满意□不满意□庭院照明:满意□基本满意□不满意□意见或建议:10、您对小区的“各类通知、提示服务"是否满意?满意□基本满意□不满意□意见或建议:一、请您为我们的服务进行评价,在您认为合适的选项上打“√”。
1、我们每周三下午组织各岗人员进行学习,内容包括专业知识、小常识、经验交流等,从而不断提高综合服务能力,您认为有必要吗?A 、有必要□B 、没有必要□C 、无所谓□ 意见或建议:2、进入夏季每天我们对垃圾箱进行喷洒灭蝇药、对植物打药时提前提示各户关好窗户,您觉得这种做法:A 、有必要□B 、没有必要□C 、无所谓□ 意见或建议:3、为了保证管理处提供物业服务的优良品质,公司专门设立了监督检查人员,不定期对小区的服务质量进行检查,您认为这样做:A 、有必要□B 、没有必要□C 、无所谓□ 意见或建议:4、每年雨季到来之前,我们都要做好小区防汛准备及检查工作,主要有:检查污水井,对雨搭、屋顶杂物进行清理,查看高大树木是否倾斜等,您认为这样做:A 、有必要□B 、没有必要□C 、无所谓□ 意见或建议:5、我们按照国家相关规定和小区实际需要每年对二次水箱消毒两次,对化粪池进行两次清理;定期对二次加压泵保养,你认为这样做:A 、有必要□B 、没有必要□C 、无所谓□ 意见或建议:6、针对小区内个别人损坏花草树木、在公共楼道内乱画等破坏公共环境的行为,雅居物业对此类行为进行提示并阻止,您认为: A 、有必要□ B 、没有必要□意见或建议: 如果认为“没有必要”,您认为应该由谁来劝阻?A 、家长□B 、谁看见谁劝阻□C 、其他:7、您认为雅居物业人给您留下的整体印象是什么?(可多选)态度热情□ 技术专业□ 善于沟通□ 服务周到 □ 作风实干□ 细致体贴□。
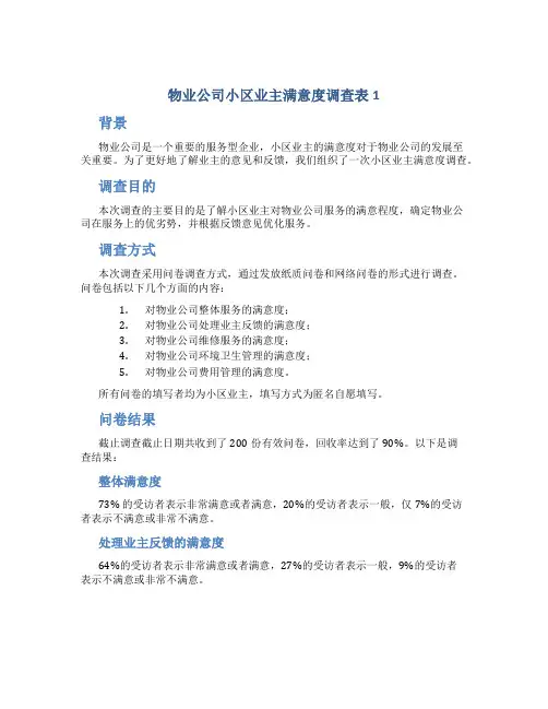
物业公司小区业主满意度调查表1背景物业公司是一个重要的服务型企业,小区业主的满意度对于物业公司的发展至关重要。
为了更好地了解业主的意见和反馈,我们组织了一次小区业主满意度调查。
调查目的本次调查的主要目的是了解小区业主对物业公司服务的满意程度,确定物业公司在服务上的优劣势,并根据反馈意见优化服务。
调查方式本次调查采用问卷调查方式,通过发放纸质问卷和网络问卷的形式进行调查。
问卷包括以下几个方面的内容:1.对物业公司整体服务的满意度;2.对物业公司处理业主反馈的满意度;3.对物业公司维修服务的满意度;4.对物业公司环境卫生管理的满意度;5.对物业公司费用管理的满意度。
所有问卷的填写者均为小区业主,填写方式为匿名自愿填写。
问卷结果截止调查截止日期共收到了200份有效问卷,回收率达到了90%。
以下是调查结果:整体满意度73% 的受访者表示非常满意或者满意,20%的受访者表示一般,仅7%的受访者表示不满意或非常不满意。
处理业主反馈的满意度64%的受访者表示非常满意或者满意,27%的受访者表示一般,9%的受访者表示不满意或非常不满意。
维修服务的满意度57%的受访者表示非常满意或者满意,34%的受访者表示一般,9%的受访者表示不满意或非常不满意。
环境卫生管理的满意度68%的受访者表示非常满意或者满意,23%的受访者表示一般,9%的受访者表示不满意或非常不满意。
费用管理的满意度58%的受访者表示非常满意或者满意,30%的受访者表示一般,12%的受访者表示不满意或非常不满意。
通过此次调查,我们对物业公司的服务状况有了更清晰的了解。
调查结果显示大部分业主对物业公司的服务比较满意,特别是在处理业主反馈和环境卫生管理方面。
但也有一些业主对物业公司的服务提出了一定的意见和反馈,比如对维修服务和费用管理的不满意情况。
为了更好地满足业主的需求并提高服务水平,我们将采取以下措施:1.加强和业主的沟通和交流,及时了解业主的需求和反馈;2.提高维修服务和费用管理的质量,使业主能够更加满意;3.加强小区环境卫生管理,创造更好的生活环境。
业主评价意见表(顾客满意度调查表)
工程概况
施工单位
工程名称(合同工程名称)工程造价万元
工程地点
开工时间年月日
竣工时间年月日
工程内容
工程总面积平米,其中:绿地面积平米,其他面积平米项目经理技术负责人
总监理工程
师
安全负责人
工程评价
施工操作□规范□不规范安全生产□无事故□有事故
后期服务
保障制度
□健全□不健全
合同
履约情况
□满意□不满意1安全防护与文明施工方案与实施情况□优□一般□差
2进度计划与落实情况□优□一般□差
3质量控制措施与实施情况□优□一般□差
4施工组织及内部配合与协调□优□一般□差
5与业主、设计、监理单位及其他承包人的配合和协调□优□一般□差
其他意见和建议:
业主项目负责人:联系电话:单位名称:(公章)
年月日。
小区业主满意度统计表尊敬的各位业主:您好!为了不断提高小区物业管理的服务质量,我们非常希望了解您对我们物业服务中各项服务的真实感受,请在您认为最合适的选项中划“√”。
该统计表是我们公司对“**小区业主满意度”进行的调研,以便作为我们今后改善小区物业管理的依据,您的真实回答对我们的工作帮助很大,非常感谢您抽出宝贵的时间填写此表!1.综合管理服务类:1)您对小区服务人员统一着装、佩载标志、行为规范、服务热情是否满意?□非常满意□满意□基本满意□一般□不满意□非常不满意2)你对物业服务中心24小时服务电话和人员值班情况是否满意?□非常满意□满意□基本满意□一般□不满意□非常不满意3)您对投诉处理是否满意?□非常满意□满意□基本满意□一般□不满意□非常不满意2.保洁服务类:1)您对保洁服务人员的工作态度是否满意?□非常满意□满意□基本满意□一般□不满意□非常不满意2) 您对小区道路的卫生是否满意?□非常满意□满意□基本满意□一般□不满意□非常不满意3) 您对小区楼道的卫生是否满意?□非常满意□满意□基本满意□一般□不满意□非常不满意3.秩序维护服务类:1)您对小区车辆停放秩序是否满意?□非常满意□满意□基本满意□一般□不满意□非常不满意2) 您对小区保安夜间巡罗密度,巡逻线路是否满意?□非常满意□满意□基本满意□一般□不满意□非常不满意3) 您对小区严格控制外来车辆、外来人员、小商小贩、闲杂人员入内是否满意?□非常满意□满意□基本满意□一般□不满意□非常不满意4.室外绿化服务类:1)您对小区的整体绿化是否满意?□非常满意□满意□基本满意□一般□不满意□非常不满意2)对小区绿化带上的卫生是否满意?□非常满意□满意□基本满意□一般□不满意□非常不满意3) 对小区绿化的修剪是否满意?□非常满意□满意□基本满意□一般□不满意□非常不满意5.维修服务类:1) 您对目前维修服务工作总体评价?□非常满意□满意□基本满意□一般□不满意□非常不满意2) 您对物业维修服务人员的服务态度是否满意?□非常满意□满意□基本满意□一般□不满意□非常不满意3) 您对物业维修服务人员上门维修的及时率是否满意?□非常满意□满意□基本满意□一般□不满意□非常不满意4) 您对小区内公共设施设备的维修保养工作是否满意?□非常满意□满意□基本满意□一般□不满意□非常不满意6.其他:1) 您对目前小区活动室的娱乐活动是否满意?□非常满意□满意□基本满意□一般□不满意□非常不满意2) 您对我们物业整体的服务是否满意?□非常满意□满意□基本满意□一般□不满意□非常不满意3) 其他建议或意见?例:您认为缴物业费方便吗?您愿意以何种方式缴纳物业费?您希望本物业提供哪些特约服务?再次感谢您的支持和配合!房号您的姓名联系电话年月日。