2016年高考浙江卷文综历史试题(解析)
- 格式:doc
- 大小:289.00 KB
- 文档页数:13
浙江省2016年10月普通高校招生选考科目考试历史试题选择题部分一、选择题(本大题共30小题,每小题2分,共60分。
每小题列出的四个备选项中只有一个是符合题目要求的,不选、多选、错选均不得分)1 •制度设计关乎社会的发展与进步。
柳宗元论及秦汉史事与制度时,用“有叛人而无叛吏”“有叛国而无叛郡”相评。
其所肯定的制度是()A.分封制 B .宗法制 C .郡县制 D.世官制【考点】走向“大一统”的秦汉政治一一郡县制的建立【解析】分封制会导致诸侯混战,有叛国现象发生,故A项错误;宗法制是指按照血缘宗族关系分配政治权力,维护政治联系的制度,材料没有涉及到,故B项错误;郡县制下,郡县长官均由皇帝任免、不得世袭,实行的是官僚政治,取代了以前的贵族政治,“有叛人而无叛吏” “有叛国而无叛郡”肯定的是郡县制,能够加强中央集权,故C项正确。
【答案】C2.下图信息,最能体现古代中国农业经济基本特点的是()A.①② B .①③ C .②③ D .②④【考点】古代中国的农业经济一一古代中国农业经济的基本特点【解析】中国古代农业的基本特点是以家庭为单位,家庭农业和家庭手工业相结合、自给自足的小农经济。
②是家庭农业,③是家庭纺织业,都体现了古代农业经济的基本特点。
①是水排,水力鼓风装置,用于冶铁的;④反映的是汉画像石“讲经图”,不能体现古代农业经济的基本特点。
所以应选Co【答案】C3 •先秦时期,思想家孟子主张“得其民有道,得其心,斯得民矣”;思想家荀子主张“君人者,欲安,则莫若平政爱民矣”。
他们的主张()A.都属于春秋时期的同一思想流派 B •都强调施政为民的积极性C.都否定了法在治国中的重要作用 D •都被当时诸侯国国君采纳【考点】百家争鸣孟子和荀子对儒家思想形成和发展的重要贡献【解析】孟子和荀子都是战国时期儒家思想的代表人物,所以A时间错误;②孟子提出“得其心,斯得民矣”,荀子提出“平政爱民”,因此两人都主张施政为民、得民心,所以选B。
2016高考全国Ⅰ卷文综地理、历史、政治我国是世界闻名的陶瓷古国。
明清时期,“瓷都”景德镇是全国的瓷业中心,产品远销海内外。
20世纪80年代初,广东省佛山市率先引进国外现代化陶瓷生产线,逐步发展成为全国乃至世界最大的陶瓷生产基地。
2003年,佛山陶瓷主产区被划入中心城区范围,陶瓷产业向景德镇等陶瓷产地转移。
据此完成1~3题。
1.与景德镇相比,20世纪80年代佛山陶瓷产业迅速发展的主要原因是A.市场广阔B.原材料充足C.劳动力素质高D.国家政策倾斜2.促使佛山陶瓷产业向外转移的主要原因是佛山A.产业结构调整B.原材料枯竭C.市场需求减小D. 企业竞争加剧3.景德镇吸引佛山陶瓷产业转移的主要优势是A.资金充足B.劳动力成本低C.产业基础好D.交通运输便捷【答案】1.D 2.A 3.C【解析】试题分析:1.注意抓住时间,20世纪80年,结合材料“20世纪80年代初,广东省佛山市率先引进国外现代化陶瓷生产线,逐步发展成为全国乃至世界最大的陶瓷生产基地”可知,这是由于20世纪80年代初,珠三角的改革开放的政策优势,国家政策倾斜使得佛山市率先引进国外现代化陶瓷生产线。
2.材料“佛山陶瓷主产区被划入中心城区范围,陶瓷产业向景德镇等陶瓷产地转移”,这说明原来佛山陶瓷产业区变成发展以第三产业为主的中心城区,即产业结构调整促使佛山陶瓷产业向外转移。
3. 景德镇陶瓷发展历史悠久,明清时期,“瓷都”景德镇是全国的瓷业中心,产业基础好是吸引佛山陶瓷产业转移的主要优势。
考点:工业区位条件和产业转移。
自20世纪50年代,荷兰的兰斯塔德地区经过多次空间规划,形成城市在外、郊区在内的空间特征:该区中间是一个接近3000平方千米的“绿心”——乡村地带;四个核心城市和其他城镇呈环状分布在“绿心”的周围,城镇之间设置不可侵占的绿地。
四个核心城市各具特殊职能,各城市分工明确,通过快速交通系统连接成具有国际竞争力的城市群。
近20年来,该地区城镇扩展程度小,基本维持稳定的城镇结构体系。
浙江省义乌市普通高中2016年高考适应性考试文科综合历史试卷12。
人要过怎样的生活?中外思想家有的认为“未受考察的生活是不值得过的”,有的提出“就生活中的很多问题而言,依靠情感、听任本能和情绪办事更可靠、更经常”,有的说“富贵不能淫,贫贱不能移,威武不能屈”。
明确提出上述观点的人物有①苏格拉底②康德③卢梭④孟子A。
①②③ B.①②④C。
①③④ D.②③④13.在思想文化方面,秦代重在“禁”,汉代重在“尊"。
其相同点是A。
强化儒家伦理道德B。
禁绝其他思想学派C.激起社会强烈反抗D.解决意识形态问题14.旅美学者刘子健认为,从宋代开始,中国已经步人近代时期。
不能作为该观点论据的是A.商业革命的出现B.市井文学的繁荣C.人身束缚的松动D.中央集权的加强15。
鸦片战争期间,一些民众向英军出售粮食、畜禽、淡水意图获利,另一些民众为他们充当苦力,从事运输以求工值.甚至英军在行进开战时,成群的民众躲在远处观看这难得一见的“西洋景”.这样的记载在英方文献中屡见不鲜。
材料反映了A。
英方诋毁中国民众 B.中英贸易没有因战争而中止C。
民众的反封建思想强烈D。
民众尚未形成民族国家意识16。
美国人何天爵在《西方视野里的中国形象》中说:"1875年5月,一位尊贵的清朝官员与一位美国姑娘喜结良缘。
得知这一消息后,我与领事想顺便就中美联姻一事向总理衙门的官员表示祝贺。
……我的话说完之后,有一段时间是死一般的静寂。
最后还是恭亲王先抬起了头,接着他长长地舒了一口气说:今天真是热得可怕。
官员出现“死一般的静寂”是因为A.婚姻观念文明开放B.担心美国政府干预C.传统观念受到冲击D.中美文化趋向融合17.顾颉刚在《悼蔡元培先生》一文中说,1920年有一天去取北大《日刊》,却早被学生抢光原来这天报上登着招录女同学的名字,大家要先睹为快呢!这种现象反映出北大A。
汇聚了众多的具有新思想的学者 B.开始以女子为主要招生对象C.是具有民主、科学思想传统的学校D.办学宗旨突破了封建旧道德A。
2016年高考冲刺卷(2)(浙江卷)文科综合历史试题12.光绪《大清会典》载:“谕军机大臣行者,既述,则封寄焉。
凡有旨存记者,皆书于册而藏之,届时则提奏.议大政,谳(审)大狱,得旨则与."材料说明军机处()A.地处内廷,专管军务B.专理刑狱,职能单一C.设有官衙,机构完备D.参与政务,秉旨办事13.戴震主张“理存于欲”“人生而有欲、有情、有知,三者,血气心知之自然也"。
与戴震主张相似的思想家是()A.李贽B.黄宗羲C.顾炎武D.王夫之14.1748年乾隆的一道上谕说:“浙西一带地方所产之米,不足供本地食米之半,全籍江西、湖广客贩米船,由苏州一路接济。
”这反映出当时()A.经济重心移至湖广江西B.苏州已经成为交通枢纽C.经济作物开始广泛种植D.江浙地区出现产业转型15.光绪十六年(1890)宜昌海关在报告中说:“印度棉纱和(中国东部诸省来的)棉花的零售价格相差无几,所以买进棉花再来纺纱,反而比直接用洋纱更贵。
"材料现象( )A.促进近代棉纺织业的发展B.导致清政府提高关税税率C.传统纺纱业日益走向破产D.使中国沦为西方经济附庸16。
1919年8月《青岛潮》描述五四运动中学生火烧赵家楼的情景:“时正酉正,电灯已燃。
未几,火起,众大愤,始知曹将烧死学子,以为泄怨计。
”而亲历者杨振声在《回忆五四》中说:“(学生)搜索到下房,有人发现半桶煤油,就起了‘烧这些杂种’的念头.”这说明()A.报刊报道比回忆录真实可靠B.该报意在淡化学生的责任C.两位作者政治立场截然相反D.回忆录加入个人猜测因素17.史学研究受时代和社会环境的制约与影响。
下图所列为1949—1978年间国内史学界发表的关于太平天国运动、义和团运动、戊戌变法和辛亥革命的专题研究论文数量,它反映了这一时期学者们研究的不均衡性.表中“丁”指的是( )A.太平天国运动D.辛亥革命18.下图为新中国第一个五年计划期间中国、美国、英国主要工业指标年均增长速度的比较,据此我们可以推知( )A.中国原有基础很薄弱B。
2016年浙江省高考模拟试卷文科综合能力测试历史部分时间:50分钟满分:100分考生注意:1.本试卷共X页,满分为300分,考试用时为150分钟。
(历史部分分值为100分,用时约50分钟)2.答卷前,考生务必用0.5毫米黑色墨水签字笔将自己的姓名、班级和考号填写在试卷的相应位置。
3.请将第I卷的答案填在第Ⅱ卷前面的答案栏上。
第Ⅱ卷用0.5毫米黑色墨水签字笔答题。
选择题部分(共140分历史部分48分)12.【根据2015届浙江省绍兴市高三教学质量调测文综历史试题12题改编】古代东西方思想家都努力用理性看待社会中的等级身份,彰显平等价值。
有人提出“虽在农与工肆之人,有能则举之,高予之爵,重予之禄”;有人认为“奴隶是人,他们的天性和其他人相同”;有的倡导“自由、平等是人的天性”。
下列人物中,分别表达了这些主张的有()①墨翟②孟轲③塞内卡④卢梭A.①②③B.①②④C.②③④D.①③④(出题意图:本题考查“古代中西方思想”,浙江省近五年的高考试题中均涉及这一主题。
题目大都以新颖的文献史料作为切入点,考查学生在新情境下解读史料和运用所学知识的理解中西方思想家的思想。
本题“虽在农与工肆之人,有能则举之,高予之爵,重予之禄”是墨子的观点,强调不论贵贱,选贤用德。
“奴隶是人,他们的天性和其他人相同”是塞内卡的观点,第一次论证人生而平等。
“自由、平等是人的天性”是卢梭的观点。
答案C。
)13.【根据2015年浙江省温州市高三第二次适应性测试12题改编】《中国历史纵与横》一文中写道:“从整个中国历史的角度看,西周作为短暂的一瞬消失了,但创始于斯的宗法组织和宗法结构并没有随之在政治制度上消失。
”下列史实符合西周确立的“宗法组织和宗法结构”原则的是()A.唐太宗通过玄武门之变继位B.宋太宗继承兄长宋太祖之位C.明太祖指定其嫡长孙继位D.清康熙帝死后皇四子继位(出题意图:本题考查“中国古代政治制度”。
浙江省近五年的高考试题中均涉及这一主题。
2016年4月浙江省普通高校招生选考科目考试历史试题2016.4选择题部分一、选择题(本大题共30小题,每小题2分,共60分。
每小题列出的四个备选项中只有一个是符合题目要求的,不选、多选、错选均不得分)1.周初分封而建的鲁国,曾诞生过大思想家孔子。
观察右图,鲁国位于A.①B.②C.③D.④2.有学者援引“漠然无为而无不为也,澹然无治而无不治也”以总结汉初统治思想。
据此判断,汉初统治者吸收了先秦时期A.法家思想B.道家思想C.墨家思想D.儒家思想3.秦朝经略西南夷,开五尺道,该地区开始进入中原统一政权的版图。
“五尺道”位于今天的A.云贵高原、川西及甘南地区B.闽南、两广一带C.青海、新疆及陕西南部地区D.宁夏、陕西一带4.唐诗云:“江春铺网阔,市晚鬻蔬迟。
……夜船归草市,春步上茶山。
寨将来相问,儿童竞启关。
”这反映出A.草市中有夜市B.江南市镇兴起C.村寨出现草市D.专业市场出现5.说到宋词,有人誉称“唱彻宋代的歌声”。
当其时,词坛群星璀璨,词风或豪放雄壮,或婉约细腻。
其中“婉约细腻”的代表人物是A.苏轼B.辛弃疾C.柳永D.关汉卿6.明代后期,有学者谓:江南一带,以前“四民各有定业,百姓安于农亩,无有他志……今去农而改业为工商者,三倍于前矣”。
这一现象反映了A.士、农、工、商结构被彻底打破B.自然经济逐渐瓦解C.商品经济的发展冲击人们的观念D.政府放弃抑商政策7.近代某不平等条约规定,“沿海之广州、福州、厦门、宁波、上海等五处港口,贸易通商无碍。
……将香港一岛给予英国”。
该不平等条约是A.《辛丑条约》B.《马关条约》C.《南京条约》D.《胶澳租界条约》8.下表所列数据的变化,反映了近代中国机器制造业上海华商机器制造业设厂数和资本额(1866-1913年)1866-1894年1895-1913年类别设厂数设立资本(元)设厂数设立资本(元)船舶修造7 2700 16 51870轧花机制造 3 300 14 2520缫丝机制造 1 400 9 5600合计11 3400 39 59990A.为欧美列强所控制B.甲午战争后发展较快C.较其他产业发展迟缓D.成为最大的工业部门9.近代有学者认为,“若尽废古书,行用土语为文字,则都下引车卖浆之徒,所操之语,按之皆有文法……凡京津之稗贩,均可用为教授矣”。
2016年普通高等学校招生全国统一考试(浙江卷)文综历史试题一、选择题12.古代中西思想既有差异,也有相当接近的地方。
如“注重人的全面发展、培养人的道德自觉”和“有益于人类、培养善人”的思想即属于后者。
下列学派中接近上述思想的是()①儒家学派②墨家学派③斯多亚学派④智者学派A.①③B.②④C.①②③D.②③④【考点】春秋战国时期的“百家争鸣”——儒家学派的思想主张;西方人文精神的起源——斯多亚学派的思想主张【解析】儒家学派主张“仁”,注重德性,孔子从礼、乐、射、御、书、数六个方面来培养学生,注重人的全面发展,符合材料中的主张,故①正确;墨家学派提出的“兼爱”、“非攻”、“尚贤”等一系列主张都贯穿着讲求实际功利的精神,与材料中主张不符,故②错误;孟德斯鸠在《论法的精神》中说:斯多亚学派埋头苦干,为人类谋幸福,履行社会义务,为社会而生,有益于人类,适宜于培养善人,故③正确;智者学派追求功利,忽视道德,与材料主张不符,故④错误,选择A项符合题意。
【答案】A13.《明太祖实录》有一段圣旨:“今天下已定,而民数未核实,其命户部籍天下户口,每户给以户帖。
”而中国第一历史档案馆藏明代户帖原件所录圣旨为:“说与户部官知道,如今天下太平了也,止是户口不明白俚(哩)。
教中书(省)置下天下户口的勘合文簿、户帖,你每(们)户部家出榜,去教那有司官将他所管的应有百姓,都教入官,附名字,写着他家人口多少。
写得真,着与那百姓一个户帖。
”这说明()A.《实录》与《户帖》,都是第二手史料B.官方原始记录与口述史料,需仔细甄别使用C.第一则材料是文献史料,更具有历史的实录感D.第二则材料是实物史料,更能反映历史的原貌【考点】史学理论——史料使用【解析】《户贴》为第一手史料,故A项错误;《实录》为官修正史,不属于原始记录,《户贴》原件属实物史料,是历史的见证和历史知识的可靠来源,使用无“需仔细甄别”,故B项错误;第一则材料《实录》属官修正史,偏重政治事件和制度的记录,社会和经济涉及较少,由于政治因素常有隐讳失实之处,不会“更具有历史的实录感”,故C项错误;第二则材料《户贴》原件属实物史料,是历史的见证和历史知识的可靠来源,它既能比较真实地反映历史,又具有形象直观性,故D项正确。
2016年普通高等学校招生全国统一考试(浙江卷)历史第Ⅰ卷每小题4分。
在每题给出的四个选项中,只有一项是符合题目要求的。
12.古代中西思想既有差异,也有相当接近的地方。
如“注重人的全面发展、培养人的道德自觉”和“有益于人类、培养善人”的思想即属于后者。
下列学派中接近上述思想的是①儒家学派②墨家学派③斯多亚学派④智者学派A.①③B.②④C.①②③D.②③④解析:儒家思想主张“道德自觉”,另外“善人”是先秦儒家思想中比较重要的一个概念,即一种兼具道德与地位的人物,而不是一般意义上的善良之人,故①正确;墨家学派主张“兼爱”“非攻”“尚贤”“节俭”的思想,在题干中无体现,故②错误;斯多亚学派主张所有的人都同样具有理性、“顺应自然的生活就是至善”、人生而平等等,“有益于人类、培养善人”,故③正确;智者学派主张“人是万物的尺度”,而忽视了道德,故④错误;故A项符合题意。
答案:A13.《明太祖实录》有一段圣旨:“今天下已定,而民数未核实,其命户部籍天下户口,每户给以户帖。
”而中国第一历史档案馆藏明代户帖原件所录圣旨为:“说与户部官知道,如今天下天平了也,止是户口不明白俚(哩)。
教中书(省)置天下户口的勘合文簿、户帖,你每(们)户部家出榜,去教那有司官将他所管的应有百姓,都教入官,附名字,写着他家人口多少。
写得真,着与那百姓一个户帖。
”这说明A.《实录》与《户帖》,都是第二手史料B.官方原始记录与口述史料,需仔细甄别使用C.第一则材料是文献史料,更具有历史的实录感D.第二则材料是实物史料,更能反映历史的原貌解析:依据材料中“中国第一历史档案馆藏明代户帖原件所录圣旨”可表明其为实物史料,属于第一手史料,故A项排除;口述史料辗转相传,更需要仔细甄别,官方的原始记录可以作为第一手史料使用,故B项错误;“《明太祖实录》”不属于第一手史料,属于第二手史料,具有加工因素,仍需考究,故C项错误;由“代户帖原件”等信息可表明其是实物史料,且符合朱元璋的学识,更能反映历史的原貌,故D项正确。
2016年全国高考各地文综历史题(经济成长历程部分)一、单项选择题(2016浙江卷)15.定州在中国古代史上占有重要地位。
下列关于定州的表述,正确的是①秦汉始置州②唐代私营绫织作坊兴起③宋代以制瓷业闻名天下④元代为中书省辖地A.①②③B.①②④C.①③④D.②③④(2016浙江卷)17.在古代史家的笔下,大江之南的乡村社会,“家给人足,居则有室,佃则有田,薪则有山,艺则有圃……婚媾依时,闾阎安堵,妇人纺织,男子桑蓬,臧获服劳,比邻敦睦。
”该材料反映的农业经济状况是A.土地过度集中B.有田者无力可耕C.小农户个体经营D.地权与劳动者契合(2016浙江卷)20.下表所示为1838年英国工业重镇利兹市各行业工种收入状况。
据此可以得出的结论是①工业革命促进人口职业结构的变动②大机器生产使工人出现了新的分化③“蒸汽”的力量催生出新的技术行业④自由主义经济思想影响了劳动力自由流动和选择A.①②③B.①②④C.①③④D.②③④(2016浙江卷)22.下图所示为苏联某一时期社会结构的前后变化。
它集中反映了A.战时共产主义政策的影响B.新经济政策的结果C.斯大林模式的确立D.赫鲁晓夫改革的后果(2016上海卷)10.中世纪后期位于东西方之间的某个军事强国,占据了重要的地理位置,控制了亚欧商路。
这个国家是A.西罗马帝国B.法兰克王国C.拜占庭帝国D.奥斯曼帝国(2016上海卷)16.一个文弱书生最终成为驾驭千军万马的最高统帅,成就了“无湘不成军”的传奇,被誉为“中兴第一名臣”和“洋务派之父”。
此人是A.曾国藩B.李鸿章C.奕D.左宗棠(2016上海卷)17.晚清设立的一个机构,不仅办理外交事务,还扶植一些现代化项目,如新式学堂、近代企业等。
它经常遭到守旧派抨击,外国人也批评它办事不力。
该机构是A.总理衙门B.同文馆C.军机处D.外务部(2016上海卷)14.有人描述某一时期英国人生活的情景:以前,人们日出而作,日落而息,生活艰苦,却很悠闲。
第Ⅰ卷本卷共35小题。
每小题4分,共140分。
在每个小题给出的四个选项中,只有一项是符合题目要求。
24.图3为三国曹魏《三体石经》的残片,经文中的每个字均用先秦古文,小篆等三种字体刻写。
这三种字体反映了()A. 当时统一文字的努力B.汉字演变的历史过程C.当时字体流行的实际情况D.汉字尚未形成完整的体系【答案】B考点:古代中国的科学技术与文学艺术·汉字的起源演变和书画的发展·汉子体系的发展25. 两汉实行州郡推荐,朝廷考试任用的察举制;经魏晋九品中正制,至隋唐演变为自由投考,差额录用的科举制,科举制更有利于()A. 选拔最优秀的官吏B.鉴别官员道德水平C.排除世家子弟入仕D.提升社会文化水平【答案】D【解析】试题分析:从察举制到九品中正制最重要就是打破世家大族的政治垄断,使教育变成全民的教育,因此选择D。
C错在排除上,不应该是排除而是避免垄断。
B选项是九品中正和察举所要考察的,所以科举不具备优势。
A说法过于绝对。
考点:中国古代政治制度·汉至元政治制度的演变·选官用官制度的变化26. 宋代,有田产的“主户”只占民户总数20%左右,其余大都是四处租种土地的“客户”,导致这种状况的重要因素是()A.经济严重衰退B. 土地政策调整C.坊市制度崩溃D.政府管理失控【答案】B【解析】试题分析:宋代的土地政策和其他的朝代有很大的不同。
土地兼并作为毒瘤一直都存在,而宋代却放任不管。
这样的土地政策也创造出题中所阐释的现象。
因此本题B选项正确。
考点:中国古代的经济·农业的主要耕作方式和土地制度·宋代的土地制度27. 福建各地族谱中大量关于入台族裔回乡请祖先牌位赴台的记载,此类现象在清乾隆年间骤然增多,这说明乾隆年间()A. 族谱编修顺应了移民的需求B.大量移民已在台湾安居繁衍C.内地宗族开始整体迁移台湾D. 两岸居民正常往来受到阻碍【答案】B【解析】试题分析:宗法情结是中国人们思想中的重要一部分,其中台湾竟然回大陆来请祖先牌位,说明它们在台湾已经定居下来。
注意事项:1.本试卷分第Ⅰ卷(选择题)和第Ⅱ卷(非选择题)两部分。
答题前,考生务必在将自己的姓名、考生号填写在答题卡上。
2. 回答第Ⅰ卷时,选出每小题选出答案后,用铅笔把答题卡上对应题目的答案标号涂黑,如需改动,用橡皮擦干净后,再选涂其他答案标号。
写在试卷上无效。
3. 回答第Ⅱ卷时,将答案卸载答题卡上,写在试卷上无效。
4. 考试结束,将本试卷和答题卡一并交回。
第Ⅰ卷本卷共35小题。
每小题4分,共140分。
在每个小题给出的四个选项中,只有一项是符合题目要求的。
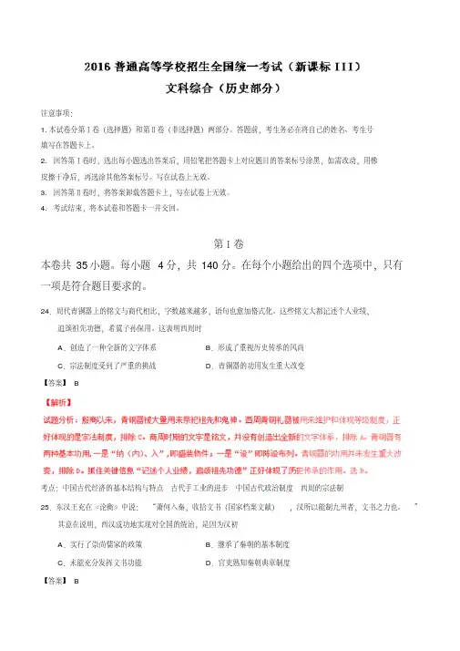
24.周代青铜器上的铭文与商代相比,字数越来越多,语句也愈加格式化。
这些铭文大都记述个人业绩,追颂祖先功德,希冀子孙保用。
这表明西周时A.创造了一种全新的文字体系B.形成了重视历史传承的风尚C.宗法制度受到了严重的挑战D.青铜器的功用发生重大改变【答案】 B考点:中国古代经济的基本结构与特点·古代手工业的进步·中国古代政治制度·西周的宗法制25.东汉王充在《论衡》中说:“萧何入秦,收拾文书(国家档案文献),汉所以能制九州者,文书之力也。
”其意在说明,西汉成功地实现对全国的统治,是因为汉初A.实行了崇尚儒家的政策B.继承了秦朝的基本制度C.未能充分发挥文书功能D.官吏熟知秦朝典章制度【答案】 B【解析】试题分析:重视秦朝的文书,实际上继承了秦朝的基本政治制度,汉承秦制。
汉初推崇黄老学说,A错。
未能充分发挥文书功能、熟知秦朝的典章制度材料中未体现,C、D错。
考点:中国古代政治制度.从汉至元中央集权制度的发展26.唐太宗对南朝后期竞相模仿萧子云书法的风气表示不屑,认为其“仅得成书,无丈夫之气”,只有王羲之的书法才“尽善尽美”,于是连西州(今吐鲁番)幼童习字的范本都是王羲之书帖。
.王羲之在中国书法史上地位的确立,是因为A.皇帝好恶决定社会对艺术的批判B.王羲之的艺术成就不可超越C.艺术水平与时代选择的共同作用D.朝代更替影响艺术评判标准【答案】 C考点:中国古代科技与文化.汉字的演变和中国书画的发展27.明末有人描述江南农村的变化时说,百年前的雇工“戴星出入,俗柔顺而主令尊”,如今“骄惰成风,非酒食不能劝”“夏必加下点心,冬必与早粥”。
2016年浙江省高考模拟试卷文科综合能力测试历史部分时间:50分钟总分值:100分考生注意:1.本试卷共X页,总分值为300分,考试用时为150分钟。
〔历史部分分值为100分,用时约50分钟〕2.答卷前,考生务必用0.5毫米黑色墨水签字笔将自己的、班级和考号填写在试卷的相应位置。
3.请将第I卷的答案填在第Ⅱ卷前面的答案栏上。
第Ⅱ卷用0.5毫米黑色墨水签字笔答题。
选择题部分〔共140分历史部分48分〕12.【根据2015届浙江省绍兴市高三教学质量调测文综历史试题12题改编】古代东西方思想家都努力用理性看待社会中的等级身份,彰显平等价值。
有人提出“虽在农与工肆之人,有能则举之,高予之爵,重予之禄”;有人认为“奴隶是人,他们的天性和其他人相同”;有的倡导“自由、平等是人的天性”。
以下人物中,分别表达了这些主张的有〔〕①墨翟②孟轲③塞内卡④卢梭A.①②③B.①②④C.②③④D.①③④〔出题意图:此题考查“古代中西方思想”,浙江省近五年的高考试题中均涉及这一主题。
题目大都以新颖的文献史料作为切入点,考查学生在新情境下解读史料和运用所学知识的理解中西方思想家的思想。
此题“虽在农与工肆之人,有能则举之,高予之爵,重予之禄”是墨子的观点,强调不管贵贱,选贤用德。
“奴隶是人,他们的天性和其他人相同”是塞内卡的观点,第一次论证人生而平等。
“自由、平等是人的天性”是卢梭的观点。
答案C。
〕13.【根据2015年浙江省温州市高三第二次适应性测试12题改编】《中国历史纵与横》一文中写道:“从整个中国历史的角度看,西周作为短暂的一瞬消失了,但创始于斯的宗法组织和宗法结构并没有随之在政治制度上消失。
”以下史实符合西周确立的“宗法组织和宗法结构”原则的是〔〕A.唐太宗通过玄武门之变继位C.明太祖指定其嫡长孙继位〔出题意图:此题考查“中国古代政治制度”。
浙江省近五年的高考试题中均涉及这一主题。
题目大都以新颖的文献史料作为切入点,考查学生在新情境下解读史料和运用所学知识的能力。
高考历史专题练习(四)古代中国经济考向一古代中国农业经济及其特点1.讲高考例1【2016年海南单科卷历史6】北魏时,贾思勰的《齐民要术》总结出一套个体农户农副兼营的精耕细作农业模式,反复强调农户不要过度扩大耕种面积,“宁可少好,不可多恶”。
这表明()A.精耕细作的目的是追求农业收益的最大化B.精耕细作农业遏止了大土地所有制的发展C.个体农户为主体的耕作模式限制农业的进步D.人口与土地的尖锐矛盾导致耕作模式的转变例2【2016年江苏单科卷历史3】《无锡道中赋水车》咏颂:“翻翻联联衔尾鸦,荦荦确确蜕骨蛇……天公不念老农泣,唤取阿香推雷车。
”这里“水车”的使用()A.开启农具自动化的先河B.提高了农田抗旱的能力C.标志着灌溉技术的成熟D.使农业摆脱自然的束缚2.讲典例【2016年全国新课标1卷文综历史25】图4为汉代画像砖中的农事图。
此图可以用来说明当时()【例1】A.个体农户的生产劳作状态B.精耕细作农业的不断发展C.土地公有制下的集体劳作D.大地主田庄上的生产情形【趁热打铁】【2016年全国新课标2卷文综历史26】宋代,有田产的“主户”只占民户总数20%左右,其余大都是四处租种土地的“客户”,导致这种状况的重要因素是()A.经济严重衰退B.土地政策调整C.坊市制度崩溃D.政府管理失控【例2】【2016年浙江卷文综历史17】在古代文学家笔下,大江之南的乡村社会,“家给人足,居则有室,佃则有田,薪则有山,艺则有圃……婚媾依时,闾阎安堵,妇人纺织,男子桑蓬,臧获服劳,比邻敦睦。
”该材料反映的农业经济状况是()A.土地过度集中B.有田者无力可耕C.小农户个体经营D.地权与劳动者契合【趁热打铁】【2015年新课标Ⅰ卷文综24】《吕氏春秋·上农》在描述农耕之利时不无夸张地说:一个农夫耕种肥沃的土地可以养活九口人,耕种一般的土地也能养活五口人。
战国时期农业收益的增加()A.促进了个体小农经济的形成B.抑制了手工业和商业的发展C.导致畜力与铁制农具的使用D.阻碍了大土地所有制的成长3.讲易错【题目1】明朝人于慎行在《谷山笔麈》中记载:“华亭相(明朝内阁首辅徐阶)在位,多蓄织妇,岁计所积,与市为贾。
2016年10月浙江省普通高校招生选考科目考试历史试题2016.10选择题部分一、选择题(本大题共30小题,每小题2分,共60分。
每小题列出的四个备选项中只有一个是符合题目要求的,不选、多选、错选均不得分)1.制度设计关乎社会的发展与进步。
柳宗元论及秦汉史事与制度时,用“有叛人而无叛吏”,“有叛国而无叛郡”相评。
其所肯定的制度是A.分封制B.宗法制C.郡县制D.世官制2.下图信息,最能体现古代中国农业经济基本特点的是A.①② B.①③C.②③D.②④3.先秦时期,思想家孟子主张“得其民有道,得其心,斯得民矣”;思想家荀子主张“君人者,欲安,则莫若平政爱民矣”。
他们的主张A.都属于春秋时期的同一思想流派B.都强调施政为民的积极性C.都否定了法在治国中的重要作用D.都被当时诸侯国国君采纳4.汉武帝时期的太学,只有几位经学博士和少量博士弟子。
此后,太学规模不断扩大,到东汉中期,太学生已经达到三万多人。
该现象反映了A.儒学地位上升B.私人讲学风气盛行C.官立学校出现D.地方教育系统建立5.唐代元稹《估客乐》诗云:“经游(营)天下遍,却到长安城。
城中东西市,闻客次第迎。
迎客兼说客,多财为势倾。
客心本明黠,闻语已心惊。
先问十常侍,次求百公卿。
侯家与主第,点缀无不精。
归来始安坐,富与王者勍(强)。
”下列对该诗的解读,不合理的是A.“长安城”有常设的商业区 B.商人交结长安权贵C.“估客”是财力雄厚的大商人D.商人政治地位提高6.心学集大成者王阳明认为,“真知即所以为行,不行不足谓之知”。
他所主张的是A.格物致知B.发明本心C.心外无物D.知行合一7.汉字的发展经历了漫长的历史过程,有一种字体把不同弧度的曲线和不同长度的直线巧妙地组合成一个装饰性强的字,字体略长,笔画圆匀,富于图案美。
该字体是A.甲骨文B.小篆C.隶书D.楷书8.清朝黄遵宪在《番客篇》中写道:“国初海禁严,立意比驱鳄。
借端累无辜,此事实大错。
”下列表述符合作者思想的是A.“海禁”政策始于清初B.“海禁”期间曾短暂实行对外开放C.“海禁”的目的是严禁外国商人到中国经商D.“海禁”扼杀了对外贸易推动经济进步的可能性9.清光绪年间,有大臣上奏称:“棉布为中国自有之利,本无须取给于外洋,乃洋人以机器织成,幅宽盾(质)细,价廉而适于用,人皆便之,反弃土布而不用。
注意事项:1.本试卷分第Ⅰ卷(选择题)和第Ⅱ卷(非选择题)两部分。
答题前,考生务必在将自己的姓名、考生号填写在答题卡上。
2. 回答第Ⅰ卷时,选出每小题选出答案后,用铅笔把答题卡上对应题目的答案标号涂黑,如需改动,用橡皮擦干净后,再选涂其他答案标号。
写在试卷上无效。
3. 回答第Ⅱ卷时,将答案卸载答题卡上,写在试卷上无效。
4. 考试结束,将本试卷和答题卡一并交回。
第Ⅰ卷本卷共35小题。
每小题4分,共140分。
在每个小题给出的四个选项中,只有一项是符合题目要求的。
12.古代中西思想既有差异,也有相当接近的地方。
如“注重人的全面发展、培养人的道德自觉”和“有益于人类、培养善人”的思想即属于后者。
下列学派中接近上述思想的是①儒家学派②墨家学派③斯多亚学派④智者学派A.①③ B.②④C.①②③ D.②③④【答案】A【解析】试题分析:儒家思想主张“道德自觉”,另外“善人”是先秦儒家思想中比较重要的一个概念,即一种兼具道德与地位的人物,而不是一般意义上的善良之人,故①正确;墨家学派主张“兼爱”“非攻”“尚贤”“节俭”的思想,在题干中无体现,故②错误;斯多亚学派主张所有的人都同样具有理性、“顺应自然的生活就是至善”、人生而平等等,“有益于人类、培养善人,”故③正确;智者学派主张“人是万物的尺度”,而忽视了道德,故④错误;故A项符合题意。
考点:古代中国的思想•百家争鸣•儒家思想主张;西方人文精神的起源及其发展•人文主义精神的起源•斯多亚学派。
13.《明太祖实录》有一段圣旨:“今天下已定,而民数未核实,其命户部籍天下户口,每户给以户帖。
”而中国第一历史档案馆藏明代户帖原件所录圣旨为:“说与户部官知道,如今天下天平了也,止是户口不明白俚(哩)。
教中书(省)置天下户口的勘合文簿、户帖,你每(们)户部家出榜,去教那有司官将他所管的应有百姓,都教入官,附名字,写着他家人口多少。
写得真,着与那百姓一个户帖。
”这说明A.《实录》与《户帖》,都是第二手史料 B.官方原始记录与口述史料,需仔细甄别使用C.第一则材料是文献史料,更具有历史的实录感 D.第二则材料是实物史料,更能反映历史的原貌【答案】D【解析】试题分析:依据材料中“中国第一历史档案馆藏明代户帖原件所录圣旨”可表明其为实物史料,属于第一手史料,故A项排除;口述史料辗转相传,更需要仔细甄别,官方的原始记录可以作为第一手史料使用,故B项错误;“《明太祖实录》”不属于第一手史料,属于第二手史料,具有加工因素,仍需考究,故C项错误;由“代户帖原件”等信息可表明其是实物史料,且符合朱元璋的学识,更能反映历史的原貌,故D项正确。
考点:史学研究•史料分析•第一手史料、第二手史料14.诗词歌赋既是历史文人墨客咏怀、记游、言志的文学表现形式,也往往蕴含着丰富的社会历史内容。
下列文句,与商业经济无直接关联的是A.“九市开场,货别隧分”(《西都赋》) B.“贝锦斐成,濯色江波”(《蜀都赋》)C.“经游(营)天下遍,却到长安城”(《估客乐》) D.“苛峨大舶映云日,贾客千家万户室”(《广州歌》)【答案】B【解析】试题分析:题干中“与商业经济无直接关联”是解题的关键信息。
“九市开场,货别隧分”指的是政府对正规市场的管理,与商业经济有一定的关联,故A项排除;“贝锦斐成,灌色江波”指的是蜀人织锦灌锦江中则锦色鲜艳,灌于他水,则锦色暗淡,也就是阐释了织锦的技术,与商业经济无直接关联,故H项正确;“经游(营)天下遍,却到长安城”阐释了商人经营范围广,长安成为全国重要的商业中心,故C项排除;“苛峨大舶映云日,贾客千家万户室”指的是明朝时期,广州成为国际大都市,远洋贸易方面,除了传统的南洋和印度洋航线外,还开通了美洲和西欧航线,故D项排除。
考点:古代中国经济的基本结构与特点•古代商业的发展•古代商业经济的发展15.定州在中国古代史上占有重要地位。
下列关于定州的表述,正确的是①秦汉始置州②唐代私营绫织作坊兴起③宋代以制瓷业闻名天下④元代为中书省辖地A.①②③ B.①②④ C.①③④ D.②③④【答案】D【解析】试题分析:依据已学知识可知在秦始皇统一六国后实行郡县制,在汉时出现了州,州下是郡,郡下是县,在南北朝到隋唐时逐渐演变成州县,故①错误;唐代的私营手工业,是大量个体农民经营的家庭副业,他们生产的产品,在自用和纳税有剩余时,也拿到市场出卖。
当时手工业者所经营的作坊,诸如织锦坊、纸坊、染坊、冶成坊(冶铸手工业)、铜坊(铸造铜器)等,比以前有显著增加,私营作坊有的规模相当大,定州(河北定县)富豪何明远“家有绫机五百张”,故②正确;宋代定州的定窑是宋代五大名窑之一,以烧制白瓷为主,以制瓷业闻名天下,故③正确;元代河北、山西、山东由中书省直接管理,故④正确。
故D项符合题意。
考点:古代中国经济的基本结构与特点•古代手工业的进步•定州丝织业、制瓷业16.中国古代中央集权的强化,往往通过削弱相权、完善监察体制、调整中央和地方关系等手段来实现,在这一过程中政治架构的设计与职权的变更较为突出。
下列选项中,在地位和职权大体相当的一组是A.东周诸侯国与元行省 B.唐政事堂与宋中书门下C.西汉州刺史与明监察御史 D.宋提点刑狱司与明通政司【答案】B【解析】试题分析:解题时紧扣“地位和职权大体相当”等关键信息。
东周诸侯国拥有军政经大权,具有相对的独立性,元行省制是地方的行政制度,行省长官由朝廷任命,拥有经济、军事大权,但行使权力时受到中央的节制,故A项错误;唐政事堂是唐朝的最高权力机构,成为一项重要的政治制度,宋中书门下亦指“政事堂”宋建炎三年(1129),并中书省与门下省为一省,称中书门下省,即宰相机构和官署,故B项正确西汉州刺史是监察地方官和王侯的官员,而明朝的监察御史被称为“代天子巡狩”,大事奏裁,小事主断,官位虽不高,但权势颇重,两者在权力与地位上差异很大,故C项错误;宋提点刑狱司监督管理所辖州府的司法审判事务,审核州府卷案,可以随时前往各州县检查刑狱,举劫在刑狱方面失职的州府官员,而通政司是明清时收受、检查内外奏章和臣民申诉文书的中央机构。
其长官为通政使。
其职能就是开天下言路,两者在权力与地位上差异很大,故D项错误。
考点:古代中国的政治制度•从汉至元政治制度的演变•刺史、监察御史、政事堂17.在古代文学家笔下,大江之南的乡村社会,“家给人足,居则有室,佃则有田,薪则有山,艺则有圃……婚媾依时,闾阎安堵,妇人纺织,男子桑蓬,臧获服劳,比邻敦睦。
”该材料反映的农业经济状况是A.土地过度集中 B.有田者无力可耕C.小农户个体经营 D.地权与劳动者契合【答案】C【解析】试题分析:解题的关键是对题干中引文的准确理解与分析。
题干中引文反映了人们对理想经济形态的向往,也就是丰衣足食,安居乐业,一种自然的较为淳朴的生活,与古代中国的小农经济的模式状态相符合,故C项正确;题干中只是谈到人们“佃则有田”,而没有阐释土地过度集中,故A项排除;“家给人足,居则有室,佃则有田,薪则有山,艺则有圃”说明人们有力可耕,故B项排除;题干中地权依然三是地主阶级,作为劳动者的农民,两者是无法契合。
故D项排除。
考点:古代中国经济的基本结构与特点•发达的古代农业•小农经济18.20世纪初,有学者认为,“张三李四是同时人。
张三记了古典来做古文;李四又记了古典,去读张三做的古文。
我想:古典是古人的时事.要晓得那时的事,所以免不了古典;现在两位既然同时,何妨老实说出,一目了然”。
该学者旨在A.强调科学地看待读经问题 B.提倡使用白话文C.纠正“文学革命”的形式主义偏向 D.既反对白话文也反对文言文【答案】B【解析】试题分析:解题时紧扣“20世纪初”,再结合“现在两位既然同时,何妨老实说出,一目了然”可得出作者旨在提倡使用白话文,故B项正确;读经问题不是材料的主旨,故A项排除,题干中只是通过张三与李四做古文来说明要使用白话文,而非纠正“文学革命”,故C项排除,题干中提倡使用白话文,并不是反对使用白话文,曲解题意,故D项排除。
考点:近代中国的思想解放潮流•新文化运动与马克思主义的传播•新文化运动19.新中国成立时,世界已进入核时代。
曾长期领导核科学事业的聂荣臻元帅回忆道:“我们国家很大,不可能靠买武器来支撑国防……唯一的出路只有尽可能吸取国外先进成果,走自己研制的道路。
”中国跨入原子能时代开始于A.20 世纪40 年代 B.20 世纪50 年代C.20 世纪60年代 D.20 世纪70 年代【答案】B【解析】试题分析:解题时紧扣“中国跨入原子能时代开始”,联系已学知识可知1956年5月,在前苏联的援助下,重水反应堆和回旋加速器在北京近郊动工。
反应堆是实现大规模可控核裂变链式反应的装置,是一种向人类提供核能的装置。
加速器是用人工方法产生高能量的粒子,并用它来击破原子核的设备。
它是研究原子核内部复杂结构的最重要工具。
1958年 9月27日,我国第一座试验性原子反应堆和回旋加速器正式提交生产。
原子反应堆和回旋加速器的建成,标志着我国已经跨进了原子能时代,据此分析可知B项符合题意,故选B。
考点:现代中国的科技、教育与文学艺术•建国以来的重大科技成就•原子能技术20.下表所示为1838年英国工业重镇利兹市各行业工种收入概况。
据此可以得出的结论是③“蒸汽”的力量催生出新的技术行业④自由主义经济思想影响了劳动力自由流动和选择A.①②③ B.①②④ C.①③④ D.②③④【答案】A【解析】试题分析:分析表格是解答本题的关键,结合收入最高、居中、最低三个工种,可得出工业方面的工种的收入最高,而原本的一些传统行业收入偏低,反映了工业革命促使了人口职业机构的变动,故①准确;表格中收入高低的三个工种是以是否使用机器为区分,故②准确;结合“1838年”可判断应该是英国工业革命时期,故③准确;表格中体现的是生产力水平的提高所带来的影响,而非是“自由主义的经济思想”,故④错误。
故选A。
考点:资本主义世界的市场的形成和发展•英国第一次工业革命•工业革命的影响21.20世纪初,英国首相阿斯奎斯说:“我们现在有一个牢固确立了两百年的传统,即归根到底,王位的占有者接受其大臣的建议并据此行事。
”这一传统的确立,使一个以小农业和手工业为主的国家变成了一个典型的资本主义国家,成为欧洲各国效仿的对象。
各国效仿的理由是A.英国经济上的成就得益于其制度设计 B.殖民主义深刻影响了英国“世界工厂”的地位C.英国“光荣革命”宣告了欧洲新社会政治制度的诞生D.英国启蒙思想奠定了资产阶级民主主义政治的理论【答案】A【解析】试题分析:依据材料中“我们现在有一个牢固确立了两百年的传统,即归根到底,王位的占有者接受其大臣的建议并据此行事。
”可知指的是英国君主立宪制的确立,“……确立,使一个以小农业和手工业为主的国家变成了一个典型的资本主义国家”可得出说明了英国君主立宪制的确立对英国资本主义发展的影响,故A项正确;题干中没有阐释“殖民主义,’,故B项排除;材料中阐释的英国政治制度的建立与经济发展的关系,故C项排除;题干中没有阐释“启蒙思想”,故D项排除。