小兔子商城线下社区门店投资收益预算表
- 格式:xls
- 大小:47.00 KB
- 文档页数:2
补充说明:
1、店址选择,选对店址就已经成功80%,首选:步行街及商业街等消费类商业场所(去商业街的,主要目的就是为了消费,所以十有八九都会消费。
);第二选择:写字楼及高校主要出入口(有收入,又看潮流的主,也是偏爱消费奶茶的。
);第三选择:大型的城中村及大型的富有小区(收人口,有消费能力,有消费欲望。
)。
其他以外的店址风险就会很高。
2、选址第二法则,避开竞争对手太多的位置,假设有10个客人,一个店通吃,二个店各得5个客人,五个店就各得2个客人,竞争对手越多,客人稀释就越少。
多少的客人就能养活,多少的店面。
超过了这个数量,大家就开始不挣钱了。
3、综上分析,日营业额达2500以上,才能一年回本,也就是每天200单以上。
这个数据可以到附近奶茶店,准备关店时,去买一杯奶茶,叫号器就会显视。
开店前,可以云与你位置相似的店,关店前,点上一杯,看看人家的叫号器,显视是多少,就可以知道,你们店能不能开了。
电商公司运营财务预算完整版电商公司运营财务预算在2017年,电商公司运营财务预算包括以下几个方面:一、人员薪资费用职位。
月薪。
年薪。
人数。
合计运营主管。
..1.美工设计。
6000..1.客服。
2500..3.推广。
3500..1.薪资标准参照淘宝招聘论坛各职位薪资标准,薪资总额未包含人员提成和高峰期兼职费用。
二、配套设备费用硬件费用:快递单打印机。
单价2000.数量1.合计2000 移动硬盘。
单价350.数量1.合计700其他。
单价300.数量1.合计300软件费用:数据魔方。
1年费用3600超级店长。
1年费用200绩效工具。
1年费用200总计:9000元三、固定费用收费项目。
天猫店。
京东店。
淘宝店保证金(可退还)。
5万元。
3万元。
1000元服务费。
3万元(可返还)。
1万元。
无佣金。
5%。
8%。
无积分返点。
%。
无。
无总计:元天猫保证金与服务费都可以返还,佣金和积分返点根据销售产生的每100元金额按照对应的比例直接实时扣除。
四、推广费用直通车。
钻石展位。
淘宝客。
其他广告费用每月费用。
..1000.一年合计。
无。
无。
1000.总计:元金额汇总项目。
金额。
总计金额人员薪资设备费用。
.9000固定费用推广费用。
.拍摄费用。
总计。
元备注:保证金主要用于保证商家按照天猫的规则进行经营,并且在商家有违规行为时根据《淘宝商城服务协议》及相关规则规定用于向天猫及消费者支付违约金。
商家如果退出天猫,会在协议终止满三个月后的十(10)个工作日内解除对保证金的冻结。
天猫服务费(年费)返还机制:商家在天猫上的店铺等级越高,服务费返还的比例越高。
例如,店铺等级为钻石及以上的店铺,服务费返还比例为100%。
小宠物养殖创业策划书3篇篇一小宠物养殖创业策划书一、项目概述1. 项目名称:小宠物养殖创业项目2. 项目背景:随着人们生活水平的提高,越来越多的人开始养宠物,宠物市场需求不断增加。
本项目旨在提供高品质的小宠物养殖服务,满足市场需求。
二、市场分析1. 市场需求:随着人们生活水平的提高,越来越多的人开始养宠物,宠物市场需求不断增加。
2. 市场竞争:目前,宠物养殖市场竞争激烈,主要竞争对手包括宠物店、养殖场等。
3. 市场前景:随着人们对宠物的需求不断增加,宠物养殖市场前景广阔。
三、产品和服务1. 产品定位:提供高品质的小宠物养殖服务,包括宠物销售、宠物寄养、宠物美容等。
2. 产品特点:我们的宠物均经过严格筛选和检疫,确保健康、可爱、活泼。
3. 服务内容:提供专业的宠物养殖咨询、宠物寄养、宠物美容等服务。
四、商业模式1. 销售模式:通过线上线下相结合的方式,销售宠物及相关产品和服务。
2. 盈利模式:通过销售宠物及相关产品和服务,实现盈利。
五、营销策略1. 网络营销:通过社交媒体、宠物论坛等网络平台,宣传推广我们的产品和服务。
2. 活动营销:定期举办宠物展览、宠物比赛等活动,提高品牌知名度和美誉度。
3. 会员制度:建立会员制度,为会员提供更多的优惠和服务,提高客户忠诚度。
六、运营管理1. 养殖管理:建立科学的养殖管理制度,确保宠物的健康和安全。
2. 人员管理:招聘专业的养殖人员和销售人员,提供专业的培训和管理。
3. 财务管理:建立健全的财务管理制度,确保项目的经济效益。
七、财务预算1. 初始投资:预计初始投资为[X]万元,主要用于场地租赁、设备购置、人员招聘等。
2. 收入预测:预计第一年收入为[X]万元,逐年增长[X]%。
3. 成本预测:预计第一年成本为[X]万元,逐年增长[X]%。
4. 利润预测:预计第一年净利润为[X]万元,逐年增长[X]%。
八、风险评估1. 市场风险:宠物市场需求不稳定,可能会影响项目的经济效益。
连锁门店经营投资回报分析预算方案广州品牌用品有限设立代理(省级代理、直辖市或省会城市代理、地区级代理)店(简约店、标准店、豪华店)二个级别六种投资类别的销售通路,并为各级代理、店提供产品销售和服务的操作软件和专业培训,支持各级商获得丰厚的销售利润和服务收益。
一、标准店投资回报预算(以中等城市为例)
(一)、标准店每月费用支出表
1、销售利润:
每个品牌时尚生活馆(标准店)辐射5万人口,以三口之家计算,即拥有一万六千个家庭的基础容量。
家饰、家用品是每家必备的普及型产品,在对年龄构成为25岁至55岁城市人口进行调查得出的结果是:100%的人认为家用饰品、用品是每个家庭都需要的软装饰。
60%的人每年在家用家饰方面支出200元以上。
40%人每年在家用家饰方面支出800元以上。
按基础市场容量的20%计算准顾客群体,则每店拥有3200(个家庭)为准顾客:16000×20%=3200,如果一年只达到30%的推广比率,即960个家庭。
按每个家庭仅消费400元的标准计算即一年达到384000元的销量。
以上只能作为最保守的估算,如果说推广率高的话,销量会呈几何倍数增长。
(1)、专卖店年获销售毛利为:23.04万元
- 1 -。
大学生养兔子创业计划书一、项目背景随着人们生活水平的提高和生活质量的改善,越来越多的人开始关注健康饮食和绿色食品。
而兔肉正是一种健康、营养丰富的绿色食品,含有丰富的蛋白质、维生素和矿物质,深受消费者喜爱。
据统计数据显示,我国兔肉市场需求量大,而供应量却不足,市场潜力巨大。
因此,大学生养兔子创业项目具有较大的发展前景和商业价值。
二、项目规划1.项目名称:大学生养兔子创业项目2.项目内容:主要经营兔肉养殖和销售业务,同时开拓兔毛加工和销售业务。
3.项目地点:项目选址在农村地区,可以利用现有的土地资源,降低成本,同时便于管理和运营。
4.项目投资:预计总投资约为50万元,其中包括场地租赁、兔舍建设、兔肉养殖设备购置等。
5.项目收益:预计兔肉销售收入每年可达到100万元以上,兔毛加工销售收入每年可达到20万元以上。
6.项目期限:项目初始期为3年,后期可考虑扩大规模或增加兔肉养殖品种。
7.项目目标:通过3年的努力,使大学生养兔子创业项目成为当地兔肉市场的领军企业,打造自己的品牌,实现可持续发展。
三、项目优势1.低成本:项目选址在农村地区,土地租金较低,同时可以充分利用现有的农业资源,降低运营成本。
2.市场需求大:兔肉市场需求量大,且价格稳定,有较大的盈利空间。
3.食品安全:兔肉是一种健康、营养丰富的绿色食品,深受消费者追捧,市场潜力巨大。
4.创业空间大:大学生养兔子创业项目属于新兴领域,市场竞争较小,有较大的创业空间。
5.持续发展:可以通过拓展兔毛加工和销售业务,提高项目的收益和盈利空间,实现可持续发展。
四、市场分析1.市场需求:近年来,随着人们生活水平的提高和生活方式的改变,绿色食品受到越来越多消费者的青睐。
兔肉作为一种健康、营养丰富的绿色食品,市场需求量大,价格稳定。
2.市场竞争:目前,兔肉市场供应量不足,市场竞争较小,有利于新进入者的发展。
3.市场定位:大学生养兔子创业项目将主要面向城市消费者,开展线上线下销售业务,打造自己的品牌,提高产品知名度和美誉度。
创业计划书投资回报怎么写一、项目概述本项目旨在打造一个在线社交电商平台,为用户提供一个购物、社交、分享、赚钱的综合平台,用户可以在平台上购买商品、分享产品信息、与朋友互动,同时还能通过平台赚取佣金。
项目定位于年轻人群体,特别是90后和00后,他们具有更强的在线消费意识和分享意识,是社交电商的主要消费对象。
二、市场分析1.市场规模:社交电商市场规模庞大,随着移动互联网的发展,社交电商已经成为一个巨大的商机。
据统计,2019年我国社交电商交易规模达到1.7万亿,预计未来几年将保持高速增长。
2.竞争分析:社交电商行业竞争激烈,已有一些知名平台在市场上占据一定份额。
但细分领域还存在很大的机会,特别是针对年轻用户的社交电商平台。
3.发展趋势:社交电商将成为未来电商行业的主流形式,用户越来越注重产品的分享和社交性,传统电商模式已经不能满足用户需求。
三、项目优势1.独特的产品定位:我们将产品定位于年轻人群体,打造一个具有社交属性的电商平台,吸引用户分享产品信息,增加用户黏性。
2.创新的盈利模式:除了销售商品赚取差价外,用户还可以通过分享产品信息赚取佣金,提高用户参与度。
3.强大的技术支持:团队拥有丰富的社交电商平台开发经验,能够快速响应用户需求,提供优质的服务。
四、项目运营1.产品推广:通过线上线下的宣传推广活动,吸引用户下载APP并注册成为会员。
2.用户培训:为新用户提供操作指南和培训课程,帮助用户熟悉平台功能和盈利模式。
3.用户服务:建立完善的客户服务体系,及时解决用户问题和投诉,提高用户满意度。
五、投资回报分析1.初期投资:项目需要投入一定的资金用于平台开发、产品采购和人员招聘等方面,初期投资额约为100万元。
2.盈利模式:项目主要通过销售商品获取差价利润和佣金收入,根据市场预期,预计平台年利润率达到20%。
3.投资回报:根据上述数据分析,预计投资回报周期为3年,并将在第4年实现盈利。
六、风险分析1.市场风险:社交电商市场竞争激烈,用户需求不确定性大,市场变化速度快,项目面临市场风险。
养殖兔子创业计划书怎么写一、项目背景随着人们对健康食品的需求增加,兔肉逐渐成为市场上的一大新宠。
兔肉富含优质蛋白质、低脂肪、低胆固醇,被誉为“白肉中的精品”。
养殖兔子是一个适合小农户创业的项目,不仅投入少,回报快,而且操作简单,风险低。
二、项目目的本项目旨在通过养殖兔子,提供优质的兔肉产品,满足市场需求,带动当地农户增收致富,促进农村经济发展。
三、项目规模养殖兔子项目分为初期试验阶段和正式生产阶段。
1. 初期试验阶段:初期试验阶段规模为100只兔子,主要用于测试养殖技术、市场需求等情况。
2. 正式生产阶段:正式生产阶段计划养殖1000只兔子,按一批次800只,每年3批次,实现年产2000只兔子。
四、投资估算1. 项目总投资:100万元2. 投资来源:自有资金、银行贷款3. 投资用途:(1)购买兔舍设备:20万元(2)购买兔种及饲料、医药费用:30万元(3)人工管理费及其他费用:50万元(4)市场推广费用:5万元五、市场营销策略1. 定位:以“绿色、健康、优质”为主打卖点,定位为高端兔肉品牌,主要面向城市消费者。
2. 销售渠道:通过市场营销推广,拓展线上线下销售渠道,与超市、餐饮等渠道合作,开展直播带货,提高品牌曝光度和市场份额。
3. 售后服务:建立客户服务中心,提供全天候的客户咨询服务,及时解决客户问题,提高客户满意度。
六、风险分析1. 养殖兔子存在食物安全问题,需要严格把关防止疫病传播。
2. 养殖兔子的饲料价格可能受市场波动影响,需合理控制成本。
3. 市场竞争激烈,需要不断创新、提高品质,才能保持竞争力。
七、预期效益1. 初期试验阶段预计成本为30万元,预计收益为40万元,净利润为10万元。
2. 正式生产阶段每年预计可销售兔子2000只,预计年销售额达到300万元,净利润约为100万元。
以上就是一份养殖兔子创业计划书的范例,包括项目背景、目的、规模、投资估算、市场营销策略、风险分析和预期效益等内容。
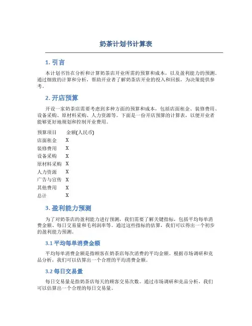
奶茶计划书计算表1. 引言本计划书旨在分析和计算奶茶店开业所需的预算和成本,以及盈利能力的预测。
通过细致的计算和分析,帮助开业者了解奶茶店开业的投入和回报,为决策提供参考。
2. 开店预算开设一家奶茶店需要考虑到多种方面的预算和成本,包括店面租金、装修费用、设备采购、原材料采购、人力资源等。
下面是一份开店预算的计算表,以便开业者能够更好地规划和控制开业费用。
预算项目金额(人民币)店面租金X装修费用X设备采购X原材料采购X人力资源X广告与宣传X其他费用X总计X3. 盈利能力预测为了对奶茶店的盈利能力进行预测,我们需要了解关键指标,包括平均每单消费金额、每日交易量和毛利润率等。
通过这些指标的估算,我们可以得出一个初步的盈利能力预测。
3.1 平均每单消费金额平均每单消费金额是指顾客在奶茶店每次消费的平均金额。
根据市场调研和竞品分析,我们可以估算出一个合理的平均消费金额。
3.2 每日交易量每日交易量是指奶茶店每天的顾客交易次数。
通过市场调研和竞品分析,我们可以估算出一个合理的每日交易量。
3.3 毛利润率毛利润率是指奶茶店销售额与成本之间的差额占销售额的比例。
通过之前的开店预算和盈利能力预测,我们可以计算出奶茶店的毛利润率。
4. 风险分析开业过程中存在一定的风险和挑战。
在计划书中,我们也需要进行一些风险分析,以便开业者能够更好地规避和应对可能出现的问题。
4.1 市场竞争奶茶市场竞争激烈,需要考虑到竞争对手的定位、价格策略和产品创新等因素。
对竞争对手进行分析,找出自身的竞争优势,制定相应的市场策略。
4.2 成本控制成本控制是奶茶店经营过程中至关重要的一环。
需要仔细分析和计算每项成本,并制定相应的成本控制措施,以确保盈利能力。
4.3 顾客需求变化顾客需求的变化是奶茶店经营过程中需要注意的因素。
需要及时对市场需求进行调研,针对顾客需求的变化调整产品和服务策略。
5. 结论通过本计划书的分析和计算,开业者可以更好地了解奶茶店开业所需要的预算和成本,并预测盈利能力。
商店收入预算策划书3篇篇一商店收入预算策划书一、引言在当今竞争激烈的商业环境中,制定一个全面而有效的商店收入预算策划书对于商店的成功至关重要。
本策划书旨在为您提供一个详细的框架,帮助您规划和预测商店的收入,并确保您的商业决策基于准确的信息和数据。
二、市场分析1. 目标市场:明确您的商店所针对的目标市场,包括客户的年龄、性别、收入水平、消费习惯等特征。
2. 市场规模:评估您所在市场的规模和潜力,包括市场增长率、竞争对手数量和市场份额等。
3. 竞争分析:研究您的竞争对手,了解他们的产品、价格、营销策略和优势,以便您能够制定出具有竞争力的策略。
三、销售预测1. 历史销售数据:分析您商店过去的销售数据,包括季节性趋势、热销产品和客户购买行为等。
2. 市场趋势:研究当前市场趋势和行业预测,了解未来的市场需求和消费者趋势,以便您能够做出相应的销售预测。
3. 新产品推出:如果您计划推出新产品或增加产品线,评估其对销售的潜在影响,并将其纳入销售预测中。
4. 促销活动:制定促销活动计划,包括折扣、特价销售和促销套餐等,以刺激销售并增加收入。
四、定价策略1. 成本分析:确定您的产品或服务的成本结构,包括原材料、劳动力、租金等,以便制定合理的价格策略。
4. 价格弹性:评估您的产品或服务的价格弹性,即价格变化对销售量的影响。
根据价格弹性来制定灵活的价格策略。
五、成本预算1. 固定成本:包括租金、设备租赁、员工薪酬、水电费等固定费用。
2. 变动成本:如原材料、库存成本、运输成本等与销售量直接相关的成本。
3. 营销成本:包括广告、促销、市场调研等营销活动的费用。
4. 运营成本:如办公用品、维修保养等日常运营所需的费用。
六、利润预测1. 毛利润:销售收入减去销售成本。
2. 营业利润:毛利润减去营业费用,包括租金、员工薪酬、水电费等。
3. 净利润:营业利润减去税费和其他费用。
七、风险评估与应对措施1. 市场风险:市场需求的变化、竞争加剧等可能对销售和收入产生影响。
小兔烤肉团购活动策划方案随着生活水平的提高,人们对美食的追求也越来越高。
烤肉作为一种美味的食物,深受大众喜爱。
为了满足顾客的需求,小兔烤肉决定举办一次团购活动,以吸引更多的顾客,并提高品牌知名度。
以下是小兔烤肉团购活动的策划方案。
一、活动目标:1. 增加销量:通过团购活动吸引更多的顾客,提高销售额。
2. 提高品牌知名度:通过团购活动宣传,增加品牌曝光度,让更多的人了解小兔烤肉。
二、活动时间和地点:1. 活动时间:选择在周末或节假日进行,以方便顾客参与活动。
2. 活动地点:选择小兔烤肉门店附近的公共场所,如公园或广场,提高活动的可见度。
三、活动内容:1. 团购优惠:提供优惠的套餐,如买一送一或打折优惠,吸引顾客参与团购。
2. 口味创新:推出新口味的烤肉,增加产品的多样性,吸引更多的顾客尝试。
3. 现场烤肉体验:在活动现场设置烤肉区域,让顾客亲自参与烤肉过程,增加互动性和参与感。
4. 社交媒体宣传:通过微博、微信等社交媒体平台宣传活动,吸引更多的顾客参与团购。
四、活动推广:1. 海报宣传:制作活动海报,张贴在小兔烤肉门店和周边社区,提高活动的知名度。
2. 优惠券发送:通过短信或电子邮件发送优惠券给潜在顾客,吸引他们参与团购。
3. 口碑营销:鼓励顾客在社交媒体上分享团购活动的信息,赢得更多的口碑宣传。
五、活动后续:1. 顾客反馈:收集顾客对团购活动的反馈和意见,及时改进和优化服务。
2. 促销活动:根据团购活动的反馈和数据分析,制定相应的促销活动,延续活动的效果。
3. 品牌建设:利用团购活动的成功经验,加强品牌的建设和推广,增加品牌的影响力。
通过以上的策划方案,小兔烤肉可以成功举办一次团购活动,吸引更多的顾客,提高销量和品牌知名度。
同时,通过顾客反馈和后续的活动推广,小兔烤肉可以不断改进和优化服务,提升品牌形象,为顾客带来更好的美食体验。
年度目标方案模板范文一、前言。
新的一年就像一场全新的冒险之旅,咱们得有个超棒的计划,就像探险家绘制地图一样,这样才能一路披荆斩棘,收获满满的惊喜和成就呢!所以,下面就是咱们的年度目标方案啦。
二、自我评估(或者团队评估)1. 优势。
咱就先说说咱的厉害之处吧。
我(们)就像一群超级英雄,每个人都有自己的超能力。
比如说,我这人特别擅长跟人打交道,就像个社交小能手,总能和陌生人迅速拉近关系。
团队里呢,有的小伙伴创意无限,就像个点子制造机,随便一个想法都能让人眼前一亮;还有的小伙伴特别细心,任何小错误都逃不过他的眼睛,简直就是细节侦探。
2. 劣势。
当然啦,人无完人,咱也有小缺点。
我自己有时候就是个拖延小怪兽,总是把事情拖到最后一刻才做。
团队呢,可能在紧急任务的应对上还不够迅速,就像一辆启动有点慢的跑车。
不过没关系,知道了问题,咱们就能想办法解决。
三、年度目标设定。
# (一)健康目标。
1. 身体锻炼。
身体可是革命的本钱呀。
我打算每周至少去健身房三次,每次都要把自己累得像个刚打完仗的小战士,但心里却是满满的成就感。
要是能练出八块腹肌或者马甲线那就更酷了,到时候就可以在朋友圈偷偷炫耀一下啦。
2. 饮食健康。
垃圾食品拜拜啦!我要多吃蔬菜水果,就像个小兔子一样。
每天至少喝八杯水,把自己的身体变成一个水润润的小花园。
少吃那些油腻腻的东西,要是忍不住了,就允许自己每个月放纵一次,毕竟生活还是需要点小确幸的。
# (二)学习成长目标。
1. 技能提升。
我一直对[具体技能,比如编程]很感兴趣,新的一年要像个勤奋的小蜜蜂一样深入学习。
每个月至少读完一本相关的专业书籍,还要在网上找一些课程跟着学。
年底的时候,我希望自己能独立做出一个小项目,就像建一座属于自己的小城堡一样。
2. 知识拓展。
除了专业知识,我也想让自己的脑袋里装更多有趣的东西。
所以我打算每个季度读一本历史或者文化类的书籍,去了解那些古老又神秘的故事。
说不定还能在朋友聚会的时候,突然来个知识小爆发,让大家都对我刮目相看呢。
目录目录 (1)订单兔社区新零售简介 (3)一、服务内容: (3)二、服务对象: (3)三、功能选择: (3)四、功能模块介绍: (3)(一) 功能介绍: (3)(二)..................................................... 具体功能3五、使用方法操作使用说明 (6)(一)通用功能 (6)1、开通商户 (6)2、商品管理 (8)3、订单管理 (10)4、发货管理 (15)5、售后管理 (20)6、数据统计(各种报表输出): (22)7、资金管理 (22)(二) 组织管理社区销售(社区团购) (23)1、建立社区合伙人队伍(邀请+合伙人注册+审核+制定合伙人分佣规则)232、邀请合伙人 (23)3、合伙人注册申请 (24)4、审核合伙人、 (25)5、管理合伙人(制定合伙人规则) (27)6、生成社区团购模板(发起团购、制定团购规则) (29)7、社区合伙人组织销售(转发团购模板,在自己社区开团,用户下单,合伙人收集用户订单) (31)8、社区客户在微信群里下单 (33)9、成团后发货配送到社区 (33)10、社区合伙人收货、管理自提或配送 (36)11、社区合伙人管理: (37)(三) 批发供货 (39)1。
分享批发店铺链接给下游经销商(采购下单专用、上架销售专用).. 402. 分享店铺二维码和商品二维码 (41)3。
管理经销商(上架商品、查看订单、查看详情) (43)4. 批发采购发货 (44)(四)....................................... 自营社区零售、线下零售491. 商城零售 (50)2。
分店(社区合伙人店铺)零售 (51)3。
线下货柜(线下实体店)零售 (52)4。
零售发货 (52)六、订单兔商务规则 (53)1。
订单兔社区新零售是免费软件 (53)2. 2、关于结算 (53)3. 关于对社区合伙人的分佣 (53)4. 工具属性: (53)5。