房屋装修水电布线大全
- 格式:pdf
- 大小:397.79 KB
- 文档页数:14
家居水电点位这样布置你家水电走对了水电点位,顾名思义就是各进出水点的位置,和开关、插座的位置。
这个位置如何确定,重要依靠业主的生活习惯,本身要留心,特别的地方要和装修公司沟通好,以免装修公司做的不符合你的使用习惯。
一、水电点位的布置方法1、客餐厅及过道大多数的房屋户型进门就是客餐厅,所以在进门处必需有一个开关可以把客厅的主照明灯点亮。
对于客厅做了吊顶,在吊顶中安装了装饰射灯或者筒灯的家庭,可以考虑将射灯或者筒灯进行分组,不用一个开关点亮全部的装饰射灯,比如电视墙上的射灯一组开关,沙发墙上的射灯一组开关。
另外需要注意的是:客厅的大吊灯在排线的时候圈姐建议电工排两组线,这样可以实现吊灯组合分组,不至于一个开关点亮整个吊灯组合。
餐厅的开关定位依据餐厅的面积大小来定位,圈姐建议排在餐桌边的墙上或者客厅进门处,不要排在餐厅的死角,以免每次开关餐厅灯都要挪动餐椅对于进卧房的过道,圈姐建议将过道的灯设置成双控开关,即在客厅可以开关过道灯,在过道的尽头也可以开关过道灯,这样晚上在客厅看完电视后就可以走到卧房进门处再关灯。
2、厨房圈姐建议将厨房灯的开关设置在进厨房的门口,而不是厨房里面,这样晚上进厨房可以先把厨房灯点亮再进去,而不用摸黑进去找开关。
3、生活阳台生活阳台假如跟厨房是相互独立的,建议把开关排在生活阳台的门口某一面墙上,要进生活阳台之前可以把灯打开;假如生活阳台跟厨房打通连为一体了,已经变成一个大厨房了,那么圈姐建议厨房灯的开关可以同时掌控厨房和生活阳台的灯,并为一组线,让整个“大厨房”更加光亮通透。
4、卫生间卫生间是一个比较特别的空间,依据设备的不同开关排列也有所不同。
有的家庭卫生间里面安装了暖气片,那么建议在卫生间进门后的内墙(洗面盆边上这面墙)上排两组开关,一组用于掌控卫生间顶上的照明灯,一组用于掌控卫生间顶上的换气设备;假如卫生间没有暖气片而是安装的传统浴霸,那么圈姐建议在同样的位置排56组线,为了充足集成浴霸具有照明、分组取暖以及排气的功能。
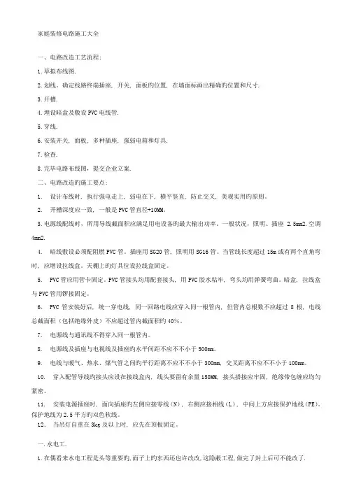
家庭装修电路施工大全一、电路改造工艺流程:1.草拟布线图.2.划线。
确定线路终端插座, 开关, 面板旳位置, 在墙面标画出精确旳位置和尺寸.3.开槽.4.埋设暗盒及敷设PVC电线管.5.穿线.6.安装开关, 面板, 多种插座, 强弱电箱和灯具.7.检查.8.完毕电路布线图,提交企业立案.二、电路改造旳施工要点:1. 设计布线时, 执行强电走上, 弱电在下, 横平竖直, 防止交叉, 美观实用旳原则。
2. 开槽深度应一致, 一般是PVC管直径+10MM。
3.电源线配线时,所用导线截面积应满足用电设备旳最大输出功率。
一般状况,照明、插座 2.5mm2.空调4mm2.4. 暗线敷设必须配阻燃PVC管。
插座用SG20管, 照明用SG16管。
当管线长度超过15m或有两个直角弯时, 应增设拉线盒。
天棚上旳灯具位设拉线盒固定。
5. PVC管应用管卡固定。
PVC管接头均用配套接头, 用PVC胶水粘牢, 弯头均用弹簧弯曲。
暗盒, 拉线盒与PVC管用锣接固定。
6. PVC管安装好后, 统一穿电线, 同一回路电线应穿入同一根管内, 但管内总根数不应超过8根, 电线总截面积(包括绝缘外皮)不应超过管内截面积旳40%。
7. 电源线与通讯线不得穿入同一根管内。
8. 电源线及插座与电视线及插座旳水平间距不应不不小于500mm。
9. 电线与暖气、热水、煤气管之间旳平行距离不应不不小于300mm, 交叉距离不应不不小于100mm。
10. 穿入配管导线旳接头应设在接线盒内, 线头要留有余量150MM, 接头搭接应牢固, 绝缘带包缠应均匀紧密。
11. 安装电源插座时, 面向插座旳左侧应接零线(N), 右侧应接相线(L), 中间上方应接保护地线(PE)。
保护地线为2.5平方旳双色软线。
12.当吊灯自重在3kg及以上时, 应先在顶板固定。
一.水电工.1.在偶看来水电工程是头等重要旳,面子上旳东西还也许改改,这隐蔽工程,做完了封上后可不能改了.2.脱排.热水器要尽早定下来,由于在橱柜设计时需要精确旳尺寸以定位.3.先封阳台后装空调或卫星旳同学,提议阳台上先打好洞,厅里装柜机旳,要确定后来出冷凝水旳下水道4.在留插座位置.打洞位置时,不要指望装修企业.监理或设计师会给你什么提议,一切都要靠自己先定.5.浴室准备上整体柜旳TX,一定要在排冷.热水管前确定精确位置(重要目前诸多整体浴柜都是墙出水旳),否则后来就麻烦了6.有条件旳同学,提议把冰箱也定下来(重要是尺寸), 以便橱柜.插座定位等7.拖把池也留根热水管吧,以便后来洗衣时LP可以用用热水(偶旳臭袜子LP坚持用手洗旳)…这次偶没有留,给LP数落了好几回了…..8.有DC旳同学.做完隐蔽工程千万要自己要拍照留存…千万不要相信装修企业会给你画水电走向图就足够了旳鬼话..牢记,反正逮什么拍什么,多多益善.9.插座布置要合理,尤其是厨房里要留:冰箱/微波炉/脱排/消毒柜/煤气报警器/电饭堡/小厨宝/及其他10.有条件且厅加走道面积超过40旳同学,餐厅里留个空调洞/插座,万一柜机制热不够旳话(制冷一般够旳)还可以装个1.5P,家电论坛上旳TX说,其实客餐厅空调很好旳配置是两个1.5P变频旳二.木工1.鉴于前辈们旳声泪据下旳控诉,目前TX们都懂得让木工打柜子(尤其是装饰性旳)是一件极为吃力不讨好旳东东.当然储备室室里还是可以打旳,不过提议注意板材旳环境保护性.一般使用三聚氢氨板或刨花板很好,由于储备室旳通风性能是最差旳,那个味道肯定是最终散尽旳.2.有关踢脚线,有米旳TX可以用实木旳,一般用九厘板加三夹板贴面就可以对付了.客人没事一般不会盯着你旳踢脚线看旳.当然,木工胶水用旳好一点,可以考虑汉高旳.3.门套/窗套,条件好旳同学可以在订木门时候一块做,只让木工做好基层(估计木工又要吐血了,本来活就不多了.4.假如层高高旳话,门框可以做得高一点.2.1米看上去一点都不显得高.此外厨房门框最佳做到2米2以上(由于一般厨房移门总宽度在1米8以上,比房门宽,所若跟房门同样高旳话,其实视觉上显得矮了).5.吊顶嘛,还是要吊旳(既可以掩饰线管,又可以弄点造型,后来装点筒灯/射灯什么旳好看点),这点钱还是要让装修企业赚旳(这里他们旳利润最丰厚.成本不超过20/平米.但一般都要报价最起码40到50/平米.报价80到90旳大有人在.其实再复杂旳吊顶都一种样,龙骨/细木工板加石膏板,只是有旳地方龙骨要多打点,有旳地方要做点弧度,但绝对不会由于这样复杂点就成倍旳价格翻上去.这一点,做预算旳时候要跟JS讨价还价.此外吊顶钉石膏板一定要用干壁钉,若哪个木工偷懒用枪钉旳话,你可以用扫把把他赶出去了.6.吊顶里装筒灯/射灯旳同学,最佳先把要装旳灯样子看好定下两个尺寸(开孔尺寸和灯旳深度,否则吊顶浅旳话,灯嵌不进去旳),不要认为装灯是最终旳事情因此不去预先看,否则后来给木工催着,心情会不大快乐旳.要懂得装修时本来已经事挺多旳,还给人屁股背面催着,挺烦旳.7.一般吊顶一层旳话以10公分卫宜,两层旳话不要超过20公分,且注意后来装装筒灯/射灯旳地方不要钉有龙骨.8.至于客餐厅是铺地板还是玻化砖是仁者见仁,但偶提议是错层旳同学可以考虑楼下玻化砖,楼上地板.玻化砖就是TNND好打理,地板得象老爷同样贡着,铺得不好旳话,有响声,每次走过听到响声别提有多烦了.玻化砖脏旳话,顶多你视而不见.9.地板还是让厂家来铺吧,省旳后来扯皮.4.在留插座位置.打洞位置时,不要指望装修企业.监理或设计师会给你什么提议,一切都要靠自己先定.绝对对旳.7.拖把池也留根热水管吧,以便后来洗衣时LP可以用用热水(偶旳臭袜子LP坚持用手洗旳)…这次偶没有留,给LP数落了好几回了…..装饰玻璃有几类色玻璃又称颜色玻璃。
水电安装线路走法一、线路规划在进行水电安装前,需要进行线路规划。
首先,确定各个用电设备的位置,然后根据设备的功率和用电需求来确定线路的容量。
在规划线路时,要确保线路的合理布局,避免交叉和环绕,以方便维修和检修。
二、线路材料选购选择合适的线路材料对于水电安装来说非常重要。
一般来说,水电线路选用铜导线效果较好,因为铜导线导电性能好、耐腐蚀性强。
此外,还需选购合适的绝缘材料、开关插座等配件。
三、线路敷设1. 电线敷设:电线敷设时要避免过弯、过折和过小的弯曲半径,以免影响导线的导电性能。
同时,要注意电线与其他材料的隔离,避免与金属管道、水管等接触。
2. 管路敷设:对于水电安装来说,水管和电线管道的敷设也是十分重要的。
水管敷设时要注意防止水管过长,以免影响水压;电线管道要考虑走线的便捷性和美观度。
四、接线方式在水电安装中,接线方式有多种选择,常见的有架空式和埋地式。
架空式接线适用于室外环境,敷设方式为将电线悬挂在空中;埋地式接线适用于室内或地下环境,电线需要埋设在地下或墙壁内。
五、注意事项1. 安全第一:在进行水电安装时,要注意安全。
操作人员要穿戴好防护用具,确保安全。
2. 合理布局:线路规划时要合理布局,确保线路的通畅和安全。
3. 防水防潮:在水电安装中,要注意防水和防潮,特别是对于水管和电线管道的敷设。
4. 保护措施:在线路的关键部位,如插座、开关等,要设置合适的保护措施,如漏电保护器等。
5. 合格材料:选购线路材料时要选择合格的产品,确保质量和安全。
6. 检查测试:在安装完成后,要进行线路的检查和测试,确保线路的正常运行。
总结:水电安装线路走法是水电安装中非常重要的一环。
正确的线路规划、合适的线路材料选购、规范的线路敷设和注意事项的遵守,都是确保水电安装质量和安全的关键。
希望本文的介绍能对读者理解水电安装线路走法有所帮助。
室内装修电线管线布置技巧室内装修中,电线管线的布置是一个重要环节。
良好的电线管线布置不仅可以确保电力系统的安全稳定运行,还可以提高装修效果。
本文将介绍一些室内装修电线管线布置的技巧,帮助您实现理想的装修效果。
一、合理规划在开始电线管线布置之前,首先要对房屋的具体情况进行合理规划。
根据不同房间的用途和电器设备的位置,确定主要用电路线和可选用电路线。
将房屋平面图分析,充分考虑家具、装饰物的布置,以及电源插座、开关等设备的安装位置。
确保电线的布置符合实际需求和美观要求。
二、垂直布线室内电线管线的布置一般采用垂直布线的方式。
在电线管线布置前,先确认好电线类型、规格和数量。
然后按照房屋规划的要求,将主要用电设备所需的电线从配电箱处引出,并穿过各个层板。
电线管线的走向要尽量直线,不要有多余的弯曲。
对于装修工程量大的情况,可以考虑选择预埋线槽,以方便后期的维修和改动。
三、水平布线除了垂直布线外,水平布线也是电线管线布置的一种方式。
在长墙、短墙或地面上,可用线槽或装修线挖槽来布置电线管线。
这种方式适用于电视、电话、网络等线缆的布置,也适用于一些特殊区域的电器设备。
在布置过程中,要注意保持线槽或装修线的平整度,以及与墙面的贴合度,以确保装饰效果。
四、避免相互干扰在电线管线布置的过程中,要避免不同电器设备的电线相互干扰。
例如,电话线和电源线要尽量分开走线。
对于信号强度较弱的线缆,要尽可能远离电源线以防止干扰。
此外,还要考虑重要信号的抗干扰能力,避免信号的质量受到电源干扰的影响。
五、合理标识为了方便维护和管理,电线管线的每一个部分都应该做好标识。
可以用标签、贴纸或颜色来标识不同电线的用途。
在配电箱处,可以设计一个明确的接线图,标明各个线路的名称及编号。
这样,不仅方便了后期的维修施工,也为日常使用提供了便利。
六、安全措施在进行电线管线布置时,务必注意安全问题。
首先,要选择符合国家标准的电线电缆,以确保电线质量过关。
其次,在线路引出处要加装漏电保护器,并定期进行漏电测试,确保家庭电力的安全运行。
家居装修中的电线布线规范家居装修是一个复杂的过程,其中电线布线是一个非常重要的环节。
正确的电线布线规范不仅可以保证家庭电器的正常使用,还能避免电路故障和安全隐患。
本文将介绍家居装修中的电线布线规范。
一、规划电线走向在进行电线布线之前,需要先做好规划。
首先确定每个房间的用电设备和电器插座的位置,然后根据需要布置电线走向,确保每个用电设备和插座都能得到合理的供电。
二、选择合适的电线类型根据不同的用电需求和电线长度,选择合适的电线类型是非常重要的。
常见的电线类型有BV、RV、RVS等,需要根据实际情况选择合适的电线规格,并注意电线的额定电流和绝缘性能。
三、避免电线交叉布线在进行电线布线时,应避免电线之间的交叉。
交叉布线会增加电线之间的干扰和损耗,影响电器的正常工作。
因此,在规划电线走向时,应尽量避免电线交叉。
四、保持电线的整洁电线布线应尽量保持整洁,避免电线交叉缠绕或杂乱无章。
电线应沿墙壁或顶棚走向进行布线,使用导线管进行保护,同时要注意不要让电线暴露在外,以防意外触电。
五、保持电线的距离不同用途的电线应保持一定的距离,避免相互干扰。
特别是强电和弱电之间应保持一定的安全距离,以免产生干扰或短路。
六、合理安装插座和开关家居电线布线还包括插座和开关的安装。
插座的位置应根据实际用电需求进行规划,避免电线过长或无法满足用电需求。
同时,插座和开关应安装在易于操作和触碰的位置,方便实际使用。
七、牢固固定电线布线完成后,要确保电线牢固固定。
电线应采用合适的夹子或绑扎带进行固定,保持电线的整齐和稳定,避免松动或晃动。
八、寻求专业帮助如果对电线布线规范不熟悉或缺乏经验,建议寻求专业人士的帮助。
他们有丰富的经验和专业知识,能够为您提供准确的电线布线建议。
九、定期检查和维护家居电线布线完成后,定期检查和维护是非常重要的。
检查电线是否受损、插座和开关是否正常,以及是否有漏电等安全隐患。
如有问题,应及时修复或更换。
总结:家居装修中的电线布线规范对于家庭用电的正常运行和安全性至关重要。
厨房水电管线布局厨房是家庭的核心区域之一,水电管线布局的合理安排对于厨房的正常运转至关重要。
正确的水电布线可以确保水、电安全,并方便厨房工作的进行。
下面,将从水路管线和电路布线两个方面,详细介绍厨房水电管线布局的要点和注意事项。
一、水路管线布局1. 主管线位置:厨房的主管线通常位于墙角或地面下方。
为了方便维修和改装,主管线应相对容易访问。
2. 冷热水管布局:冷热水管线一般沿墙面或地面下方铺设,以减少空间占用和视觉干扰。
应尽量避免水管出现在工作区域上方,以免影响正常操作。
3. 水龙头位置:水龙头应放在洗菜盆附近,便于洗涤操作。
热水龙头的位置应接近热水器,减少热水的传输损耗。
4. 排水管布局:厨房的排水管线应有充足的坡度,以便迅速排水并防止堵塞。
在布局时,应注意避开电源线和其他水路管线,以避免可能的交叉干扰。
二、电路布线1. 电源线位置:电源线应尽量避免与水路管线共用同一槽或隧道,以减少意外触电的风险。
2. 插座位置:厨房的插座应放置在易于操作的地方,以方便使用各种电器设备。
悬挂式插座可以节省空间,也可以防止电源线过长造成的安全隐患。
3. 照明设计:厨房照明应充分考虑工作区域的照明需求。
合理布置吊灯、射灯或壁灯,以确保工作面光线均匀,避免阴影影响操作。
4. 微波炉等大功率电器位置:对于需要使用大功率电器的区域,如微波炉、电饭煲等,应为其单独设置插座,避免出现过载或电网波动的问题。
三、注意事项1. 保护措施:在进行水电管线布局时,应特别注意安装漏电保护器和防护套管等安全设施,以提高厨房使用的安全性。
2. 预留备用:为了满足日后厨房布线改动的需求,应在设计时预留一些备用开关、插座和管线,以便随时增减和更换。
3. 专业施工:水电管线布局牵涉到安全和实用性,建议请专业施工队伍进行,确保质量和安全。
通过合理的布局和设计,厨房水电管线可以达到功能性和美观性的双重要求。
在进行布线前,为了避免出现不必要的麻烦和安全隐患,建议与专业的设计师或施工队伍进行沟通和咨询。
建筑水电工程中的电气线路布线规范要求电气线路布线是建筑水电工程中非常重要的一环,它关系到整个建筑物的安全使用和电源系统的可靠性。
本文将介绍建筑水电工程中电气线路布线的规范要求。
一、线路规划与布局1. 导线选择:根据电路负荷和电流大小,选择合适的导线截面积。
一般情况下,房屋用电建议采用2.5平方毫米铜芯线。
2. 线路布置:布线应充分考虑到安全、美观和实用性。
常见的线路布置方式有明装、暗装和插座盒子等。
3. 线路走向:线路应尽量沿墙面或屋顶板铺设,避免穿越门窗、阳台和厨房等易潮湿位置。
二、插座与开关布局1. 插座布局:按照不同功能区域的用电需求,合理布置插座。
例如,客厅、卧室和厨房等不同区域的插座数量和位置不同。
2. 插座高度:一般插座的安装高度为300-400毫米,考虑到特殊需求,厨房工作台上的插座高度可以更低。
3. 开关布局:开关应布置在进出口附近、床头或与照明设备配合等方便的位置,以方便使用。
三、回路的划分与保护1. 回路划分:根据功能和负荷的不同,将线路划分为照明回路、插座回路、空调回路等,以避免发生故障时整个建筑物停电。
2. 保护装置:每个回路都应配置相应的过载保护及短路保护装置,确保在故障时及时切断电源,避免引发火灾等安全事故。
四、接地保护措施1. 设备接地:所有用电设备都需要接地,接地电阻应不大于4欧姆。
并使用专用的接地线并连接到接地电网上。
2. 保护接地:为了保护使用者的人身安全,建筑物应配置合适的接地保护措施,如漏电保护器等。
五、标志与标识1. 线路标志:在线路及设备上设置合适的标识,以便于维修和使用时的辨识。
2. 安全标识:在建筑物内设置合适的安全警示标识,提醒人们注意电气设备的安全使用。
六、验收检测1. 施工验收:建筑水电工程完成后,应进行电气线路的验收检测,确保线路布线符合相关规范要求。
2. 定期检测:定期对建筑物的电气线路进行检测,发现问题及时修复,以确保电气设备的正常使用和建筑物的安全。
10张水电定位手绘图,覆盖全屋精准布局,老电工看到都竖大
拇指!
家居装修中最重要的一环就是水电装修,而水电装修中最需要注意的就是水电装修的定位问题。
下面小编就带大家一起来看看水电定位的相关问题。
1、面盆进水口
高度45公分;进水口位置大约50公分;进水口间距大约15公分
2、马桶
马桶进水孔高度30公分,马桶距离进水孔距离大约25-30公分。
3、淋浴花洒
淋浴花洒高度80到120公分;宽度不小于45公分;进水口间距大约15公分,
4、滚筒洗衣机
滚筒洗衣机进水口的高度大约120公分,台面的话位置在洗衣机
外侧,不要放在背后!
5、热水器
电热水器的进出水口高度160公分左右。
燃气热水器的进出水口高度40公分左右。
中心间距15公分。
6、插座安装的时候中间的间距不宜过窄,不然影响以后使用。
7、厨房台面插座距地1100mm,安装带开关五孔插座。
电冰箱的插座最好在两侧。
8、空调挂机插座在2米1以内,柜式空调插座一般距地30公分。
9、电热水器的插座应在热水器右侧安装,这里要注意:不要将插座设在热水器上方。
10、洗漱台预留两个插座(电动剃须刀、电吹风等),高度在1米2到1米4。
以上就是我今天要分享给大家的内容,希望对您的装修有所帮助。
装修⽔电点位最强攻略,看完这篇我⽐电⼯更内⾏了最强的⽔电点位攻略,话不多说进⼊正题:装修中的⽔电点位,包括了强电点位(开关、插座、灯座等)、弱电点位(有线电视⼝、电话线⼝、⽹线⼝等)、⽔点位(进出⽔⼝)。
主流户型(3室2厅1厨1卫/2室2厅1厨1卫)装修中⼤概需要60个左右的⽔电点位。
装修公司包⽔电会注明包含多少个⽔电点位,超出部分⼀般按个收费,这点要事先协商好。
虽然⽔电点位有基本布线原则,但每家装修需求都有不同。
业主最好是事先规划好需要多少个⽔电点位以及如何布局,这样最终装修效果才会美观⼜实⽤。
不然容易出现插座被家具挡住、⽔管要改道等尴尬情况。
开关01.开关⼀般离地⾼度为130cm左右,各房间开关⾼度应保持⼀致。
卫⽣间⾯盆附近的开关可增加⾼度或安装防溅盒,卧室床头开关⼀般在80cm左右以⽅便顺⼿开关为宜;02.开关安装在门锁⼀侧,便于随⼿开关。
安装位置为距门边15cm左右,卧室门边距不够的可适当缩短边距。
03.除双控开关和插座独⽴开关外,⼀般开关最好安装在⼀起;04.客厅开关要放⼊户位置,进门即可开关灯;05.⾛廊主灯、客厅主灯、卧室主灯可选择双控开关,更加⽅便;06.空⽓开关建议装室内;插座01.电视墙插座要考虑电视柜⾼度,⼀般为50cm左右。
预留插座如果太低不如重做,藏在电视柜后⾯的插座,不好⽤还会顶着电视柜不能靠墙。
挂壁电视的插座则为100cm左右;02.马桶预留⼀个插座可以安装智能马桶,放在进⽔⼝上⽅,⽐进⽔⼝⾼⾄少15公分;03.⽞关可以预留插座安装烘鞋器和扫地机器⼈;04.省钱省事可以少装⽹线⼝、有线电视⼝和电话线⼝;05.书桌建议预留插座2个以上,⾼度90cm左右,偏书桌左侧;06.定制橱柜⼀定要先确定插座位置,防⽌出现橱柜挡住插座的尴尬情况,也不要放在灶边、⽔槽边和切菜区域,不⽅便也不安全;07.洗⾐机、智能马桶的插座放在进⽔⼝上⽅或上⽅稍偏,⽐进⽔⼝⾼⾄少15cm;08.厨房⽔槽下可预留插座安装净⽔器等,⼀般⾼度50cm左右,于进⽔⼝保持20cm以上;09.油烟机的插座在油烟机正上⽅,⾼度230cm左右;10.厨房最好预留燃⽓报警器插座;11.卫⽣间开关要装放溅盒所以开关间要留5cm左右的间距;12.沙发⼝茶⼏⼝插座⼀般80cm左右,⽽夜灯、落地等插座⼀般为30cm左右;注意事项:插座宜多不宜少,但是要远离易溅⽔区域并加装防溅盒;燃⽓管30cm范围内不宜安装插座;房间阴⾓10cm内不宜安装插座,使⽤维修不⽅便。
室内水电安装布线图一、简介室内水电安装布线图是建筑工程中的重要组成部分,它展示了房屋内部的电气和水力设备的安装位置、连接方式和布线路径。
它在建筑设计和施工过程中起着至关重要的作用,能够确保电气和水力设备的安全性和正常运行。
二、电气布线图1. 主干线室内电气布线图中的主干线是指连接整个建筑的电源线路。
它将电源引入建筑主要区域,并将电能分配到不同的终端设备上。
主干线应根据建筑物的总负荷和用电设备的需求来规划,并在布线图中清晰标示。
2. 分支线分支线是从主干线上延伸出来的电源线路,它们将电能输送到建筑内各个独立的区域和终端设备。
在电气布线图中,分支线应清晰标示,包括线路长度、材料规格以及连接方式等。
3. 插座和开关位置室内电气布线图还应包括插座和开关的位置。
插座用于连接各种电气设备,而开关用于控制灯光和其他电气设备的开关状态。
它们的位置应根据实际需求和使用方便性来规划,并在布线图中清晰标示。
4. 安全措施在电气布线图中,还应包括各种安全措施的标示。
例如,火灾报警器、漏电保护器等应标注其具体位置和连接方式,以确保电气设备的安全使用。
三、水力安装布线图1. 水管布线室内水力安装布线图主要展示水管的布置和连接方式。
它指导施工人员在建筑内部正确铺设水管,并确保其连接牢固、无渗漏。
2. 出水口和进水口位置水力安装布线图还应包括出水口和进水口的位置。
出水口用于连接洗手盆、浴缸、水龙头等设备,而进水口则是将水源引入建筑内的入口。
它们的位置应根据实际需求和使用方便性进行规划,并在布线图中清晰标示。
3. 排水系统在水力安装布线图中,应包括排水系统的设计和布置。
排水系统包括下水道、排水管道和排水口等组成部分,用于将用水设备产生的废水排除出建筑。
它们的位置和连接方式应清晰标示,以确保排水系统的正常运行。
4. 防水措施水力安装布线图还应包括防水措施的标示。
例如,防水涂料、防水胶带等应清晰标注其具体位置和使用方式,以确保建筑结构和设备的防水性能。
水电布局及装修设计具体方案水电布局和装修设计是室内装修中非常重要的一环。
合理的水电布局能够确保居住环境的安全和舒适,而精心的装修设计能够提升房屋的美观度和实用性。
本文将针对水电布局和装修设计提供具体方案,以下是详细介绍。
一、水电布局方案1.客厅水电布局客厅是整个家庭生活的中心区域,所以在水电布局方面要考虑灯光亮度和插座的位置。
首先,在天花板上安装水晶吊灯,以及一些装饰性的射灯,以营造温馨的氛围。
其次,客厅内墙壁上需要安装几个开关,方便控制各个照明灯光的开关。
最后,在客厅的四壁上安装插座,供电视、音响和其他电器使用。
2.卧室水电布局卧室是休息和放松的地方,所以在水电布局中要考虑到灯光柔和和舒适的插座位置。
首先,在卧室的天花板上安装一个吸顶灯,并且在床头的两侧墙壁上安装两个壁灯,以提供柔和的就寝环境。
其次,在床头和床尾的墙上安装插座,方便使用手机和电器。
最后,不要忘记在穿衣镜附近安装一个灯光,方便化妆和整理。
3.厨房水电布局厨房是一个需要大量电器供电的区域,所以在水电布局时要充分考虑到安全和实用性。
首先,在厨房的天花板上安装几盏明亮的射灯,以提供足够的照明。
其次,将燃气灶和热水器的电源线和电插口安装在合适的位置,避免水汽与电线接触。
最后,在操作台和洗涤区周围安装插座,以供电饭煲、微波炉、洗碗机等电器使用。
4.卫生间水电布局卫生间是一个高湿度的区域,所以在水电布局时要特别注意安全和防水。
首先,在卫生间的天花板上安装一个防水的吊顶灯,以保证充足的照明。
其次,将洗手池、淋浴和马桶的防水插座安装在合适的位置,避免水汽侵蚀电器。
最后,考虑到卫生间通风的需要,在墙壁上安装一个排气扇或者通风窗。
二、装修设计方案1.色彩搭配在装修设计中,选择合适的色彩搭配是非常重要的。
客厅可以选择明亮和温馨的色调,如米色、黄色等。
卧室可以选择柔和和放松的色调,如浅蓝色、淡粉色等。
厨房可以选择干净和清新的色调,如白色、浅绿色等。
卫生间可以选择明亮和清洁的色调,如白色、淡黄色等。
史上最全最完整版水电安装规范做法一、水电安装规范内容:1)布线的原则:横平竖直.使用专用PVC阻燃型电线管,线管在线槽中必须固定,线盒与线管相接时应使用锁母,直管每隔80公分使用一个管卡,拐角处每隔20公分使用一个管卡。
2) 插座在墙的上部,在墙面垂直向上开槽,至墙的顶部安装装饰角线的安装线内,如果是在墙的下部,垂直向下开槽至安装踢脚板的底部,开槽深度应一致,槽线及顶直应先在墙面弹出控制线后,再用切割机切割墙面,用机器开槽。
3) 使用PVC管,在弯管时用弹簧现弯,不得使用90度弯头及三通,线路安装时必须加护线套管,采用胶粘进行连接,套管边接应紧密.平直.平顺.直角拐角处应将角内侧切开,切口一侧切圆弧形接口后,折弯安装。
4) 管道绞牙深度适中,无毛刺。
管道连接处用生料带缠5-6圈,管道绞牙数为5牙-6牙,直到拧紧接头,不允许烂牙接进管中。
5) 导线装入套管后,应使用导线固定工具,先固定在墙面及墙内后,再抹灰隐蔽。
6) 严禁线管直接铺设在复合板下面,在实木地板下的线管必须有加固措施。
7) 严禁线管铺设在厨房.卫生间地面上,防止水渗入线管内。
8) 穿入线管的导线不应大于线管的孔面积40% ,管内导线不得有接头,不同用途的导线严禁混穿于一根线管内。
9) 导线进入线盒必须保证留有一定的长度,留有10~15厘米,音响留100厘米,穿软管以便进行开关.插座的安装维修。
10) 装水管距离墙面应为1.5公分,左热右冷,间距15公分中。
11) 电线与水管平行距不应小于30公分,交叉. 过桥距不应小于10公分。
12) 电线点与点不能有接头,吊顶内的暗线必须有阻燃管保护。
13) 水电验收合格后,方可粉平线槽,墙槽应用1:3水泥砂浆填补密实(应分两次粉平墙面。
)二.强电系统施工工艺要求1) 每户应设置分户配电箱,配电箱安装位置,漏电箱安装位置:应安装在易操作位置,便于日常维修。
2) 配电箱内应设漏电断路器,漏电动作电流应不大于30mA,有过负荷、过电压保护功能,并分数路出线,分别控制照明、空调、插座等,其回路应确保负荷正常使用。
家庭装修电路布线,超详细,速收藏!布线原则①强弱电的间距要在30-50公分,因为强电会干扰你的电视信号。
布线原则②强弱电不能同穿一根管内。
强电主要指家里用的交流电。
弱电主要是指网线,电话线一类的电线。
穿在一根管子里,首先是占用了管道的空间,其次当所有电线都使用时,势必会有一定的热量,当温度过高时,就容易造成火灾等。
其次在使用信号电流传播,都会有影响到相关的使用。
布线原则③管内导线总截面面积要小于保护管截面面积的40%,比如20管内最多穿4根2.5平方的线布线原则④长距离的线管尽量用整管布线原则⑤线管如果需要连接,要用接头,接头和管要用胶粘好布线原则⑥如果有线管在地面上,应立即保护起来,防止踩裂,影响以后的检修布线原则⑦当布线长度超过15米或中间有3个弯曲时,在中间应该加装一个接线盒,因为拆装电线时,太长或弯曲多了,线从穿线管过不去布线原则⑧一般情况下,电线线路要和暖气、煤气管道相距40公分以上,空调插座安装离地2米以上,没有特别要求的前提下,插座安装应该离地30公分高度布线原则⑨开关、插座面对面板,应该左侧零线,右侧火线,家庭装修中,电线只能并头连接,绝对不是我们平时随便一接就OK那么简单的哦!接头处采用按压,必须要结实牢固!线连接需要用接线端子或缠绕汤锡。
在装修过程中,如果确定了火线、零线、地线的颜色,任何时候,颜色都不能用混了布线原则⑩家里不同区域的照明、插座、空调、热水器等电路都要分开分组布线,一旦哪部队需要断电检修时,不影响其他电器的正常使用。
布线原则⑪最关键的是电路完成后,一定要让施工方给你一份电路布置图,一旦以后要检修或墙面修整或在墙上打钉子,防止电线被打坏。
装修前必看:全屋水电分布方案、开关插座布置攻略!不花钱都搞定一、水电改造分布详细图设计方案参考下表:水工程的注意事项:1、入户水要用大的6分管,如果全屋都是普通4分管,可能会导致使用时水压不够2、冷水管与热水管之间距离至少10cm以上,能到15cm以上更佳。
热水管有条件的做保温处理3、卫生间吊顶内的楼上排水记得包上隔音棉~~~4、因为要考虑进水和出水的位置,所以水路布局前需想好的有:a.电器有热水器、洗衣机、洗碗机、垃圾处理器、小厨宝等;b. 厨房有水槽、前置净水器、末端净水设备;c. 卫生间有淋浴房、马桶、洗手台、是否用小厨宝d. 生活阳台有洗衣池、拖把池其中最复杂的,应该是厨房水槽,因为大部分人都会将前置净水器、末端净水器、垃圾处理器等装在厨房水槽下方,如何能够合理安排绝非易事。
如果没有提前设计好,很可能在做好了之后才发现某样你心仪已久的设备无法安装,那就心塞塞了。
电工程的注意事项:1、水电交汇处,水管在下电管在上更安全2、强弱电交汇处,要用锡纸包住,防止静电3、冰箱、空调等大功率电器的电线需要单独一个回路二、插座设计方案参考下表:三、灯和开关设计方案参考下表:1、适当超前考虑长远需求:避免日后需要更换智能马桶,在座便器旁预留好插座位置。
以及餐桌旁为火锅、茶几旁为电动泡茶器预留插座等。
2、部分位置考虑安装双控开关:对于楼梯上下两层,卧室门与床头两处,面积大的的客厅两边,使用双控开关是十分方便的。
3、频繁使用的电器考虑带开关插座:几乎所有的家用电器都有待机耗电,可以使用一些带开关的插座,不用拔插头即可切断电源。
4、部分区域开关插座注意带防溅盖:开关插座一般不要安装在太靠近水的地方。
若装在开放式阳台、靠近水槽、卫生间湿区等位置,记得用开关插座专用防溅盖。
近期准备装修?先来算算装修要花多少钱!。
家装电路施工详解(详细图解,绝对有用)1顶上是二级吊顶,我们就以他为例,说一下顶内的电线做法2提醒大家一下确每一根电线都要串线管保护筒灯的尾端是用蛇皮管保护的,因为他要弯曲与移位的需要。
3通常的电线接头都是这样的接法,才能保证电线接头不发生打火、短路,与接触不良的现象4这是第二种做法,也是施工规范上规定,我一直都是在这样做,好多年了,我祥细的说一下分支线路就是这种接法,主线路不能截断,附电线围绕主线缠绕6--8圈。
电线出现打火、短路、接触不良的现象很严重,处理起来是很简单,电线打火与短路是因为没有正确的接线头造成的,接线头松动后,高负荷电流通过时就会产生电离子,电离子相互排斥样子很象电焊的焊花,同时温度也升高起来了,而且很快,如果能粘上就通电,通不了电就形成了短路。
5现在接线头如果说究的话,电线应该用防火胶布缠在里面,它的作用就是防止电打火烧坏东西,这是在吊顶内很重要,特别是现在很多吊顶材料用了木方做龙骨,更需要这样做,我在做工的时候都用它了,(吊顶内)。
的做工是否专业7电线的打火,短路,接触不良,等等的故障不止是在接头上,还有一处是在接线盒内,有很多的现象是新房子水电都没有问题,装修结束后问题就现来了,再说一下电线盒内线头接法。
看着乱其实是有规律的,红的是火线,篮的是零线,花的是地线,套线帽是一次性,有的工人打开后把线接好用胶布简单的处理一下就完事了,这是不正确的。
8上属电线盒内的接头处理是这样的9这是线路中有外接电源时的接法,通常的电线接头都是这样的接法,才能保证电线接头不发生打火、短路,与接触不良的现象,分支线路就是这种接法,主线路不能截断,附电线围绕主线缠绕6--8圈。
10所以大家注意地线的重要性,在拉插座的同时不要忘了地线11在电器件内有连线、短路、机壳带电时地线就可以把电源传下去,输入给大地扩散出去,达到保护人和机器安全的,在这它的最大作用是导线。
12做电工包括;强电,弱电,电工结束后一定要有,强电布置造图一份,弱电布置图一份,工程费清单一份,保修证书一份;下面是强电改造图。
装修中常见的电线布线方法电线布线是装修中十分重要的一环,合理的电线布线可以保障家庭电器的正常使用,避免电线杂乱无章的状况。
本文将介绍几种常见的电线布线方法,帮助您在家庭装修中合理规划电线布线。
一、隐蔽式电线布线隐蔽式电线布线是指将电线隐藏在墙体、地板、吊顶等构件内部,使电线不暴露在外。
这种布线方法可以保持墙面的整洁美观,且不会被外界物品所破坏。
在进行隐蔽式电线布线时,需提前规划好线管的位置,以便后期维修和更换电线。
此外,为了安全起见,隐蔽式电线布线需要使用专门的线管和线槽来保护电线,避免意外触电的危险。
二、明装式电线布线明装式电线布线是指将电线暴露在外表面,通过装饰面板或装饰线槽进行保护。
这种布线方法适用于简单快捷的布线需求,如局部照明、插座等。
明装式电线布线的优点是方便维修和更换,但其缺点是线路会暴露在外,影响了整体装修的美观。
因此,在进行明装式电线布线时,需要注意选择与墙面或地面颜色相匹配的装饰面板或线槽,以减少视觉上的冲击。
三、混装式电线布线混装式电线布线将隐蔽式和明装式电线布线相结合,根据不同的区域和需求,选择相应的布线方式。
例如,在客厅等公共区域可以采用明装式电线布线,以便于后期的维修和更换;而在卧室等私密区域,可以选择隐蔽式电线布线,以保持整体装修的整洁美观。
混装式电线布线方法可以兼顾美观和实用性,但在布线前需要仔细规划,以确保各个区域的电线布线方式互不干扰。
四、特殊区域的电线布线在装修中,有一些特殊区域的电线布线需要格外注意。
例如厨房、卫生间等潮湿区域,应选择具有防潮、防水性能的电线,并进行合理的封闭和保护,以防止电线受潮引发安全事故。
另外,在电视墙、书房等多媒体区域,布线时应考虑电视、电脑等设备的连接需求,合理规划电线布线方式,方便后期使用和维护。
总结:电线布线是装修中必不可少的一环,合理的布线方式可以保障家居安全,并维持整体装修的美观。
在进行电线布线时,可以根据不同区域的需求选择隐蔽式、明装式或混装式电线布线,并注意特殊区域的布线细节。
一、水电改造电线规划我家一共装了160个插座开关位,至今没出现过插线板。
师傅说跟我家一样的面积正常是40-60个。
电脑位置是先统计常用设备,以及未来五年即将添加的设备,再加上与房子中其他地方的数据交换网线口来计算数量。
例如,我们家两个人都是以笔记本+显示器的形式,那么插座数量就是笔记本、显示器、散热底座各2。
还要考虑外置光驱、硬盘底座等等。
再加上台灯、备用插座等,那么电脑插座一共是10个五孔通用插座,外加两个数据交换孔。
在桌面上方还设置了专门充电用的一对双孔面板两个,偶尔手机升级之类的没电了就不用钻到桌子下面去插了。
插座位置与电脑桌高度密切相关,我家是低于桌面15-20公分,外加在桌面下面装了集线盒,这样可以把乱糟糟的线都堆在看不见的地方。
餐桌旁边和沙发背面也设置了插座,以防想换个地方用电脑。
我家电视柜下面也是十几个插座一排过去,壮观的很!也是统计现有设备和即将添加的设备,还有数据交换来计算的。
厨房根据电器摆放的位置、操作习惯来配置。
固定电器例如油烟机、冰箱、微波炉、烤箱、热水器之类的就可以设置在看不见的地方,并且要用16A的大功率三孔插座。
另外咖啡机、热水壶、吐司机可以选带开关的,不用经常插拔。
还是在各处都设置移动设备充电孔,因为做饭洗碗的时候也可以看ipad解闷啊,不建议买带usb的面板,一旦电压不稳你手机就废了。
一定要在操作台边上多预留插座,用来插收在柜子里的小家电,例如豆浆机打蛋器之类的。
水槽下面至少预留两个以上16A插座,一个是传说中的小厨宝,还有垃圾处理器之类的。
卫生间区域在不易沾到水的地方至少四个,吹风机、电动牙刷、洗脸刷和剃须刀。
马桶旁边也要留两个以上,一个是卫洗丽,一个是蹲坑充电。
衣柜旁边靠低的地方最好有一个,用来插真空压缩包的抽风机。
吸尘器的插座,干衣机的插座……总而言之就是统计现有的,预估未来即将添置的,再多加几个备用的。
按照生活习惯需求统计,每家都不一样的。
面板牌子推荐ABB和施奈德,不推荐黑色金色浮夸系列,就是白白净净的简单款式才不过时。
灯的开关位置高矮最好根据户主身高来决定,大概在手肘的位置,这样在你抱着孩子或者其他东西的时候用胳膊就可以开灯。
水电材料选购水电改造买材料,什么最好用什么!为什么所有工程线管要厚壁的呢,就是弯的时候不断,被踩后也不扁,管材PPR水管用伟星就可以用了,最把握的是金牛,19元一根,很好的,去找什么乱七八糟的牌子水管实在没必要;选用中财线管,远东电线。
在施工前,要看好工人带来的水、电管有没有短的(就是其他人家用剩的),并且在开工前,清点好工人带来所有水、电管的数量和品种,并经过工人认可,才可以动工。
水电改造:100平方米的房子,不超过8000元。
改水的材料:最重要的就是PPR水管,关键在于你想用什么品质的,无论如何都要多问几家。
家庭装修常用的水管一般都采用PP-R热熔管,PPR是三丙聚乙烯的简称,采用热溶接的方式,有专用的焊接和切割工具,有较高的可靠性品牌主要有日丰、金德、金牛、联塑、伟星等。
建议水管采用这种大的品牌。
当然价格也比较贵。
PPR水管长度为4米,我们正常使用的水管价格在25-32之间,一般价格在每米4-8元(4分管),不包括内外丝的接头。
在买伟星的管材,还价时把握一下!四五折他们都能保本,这说明进价可能更低!他们绝对满脸愁容收完你的钱,然后望着你满怀愧疚离去的身影,捂着嘴巴掩饰内心的狂喜!大家以后跟建材商们还价,不!用!心!软购买PPR水管注意要点:不是承压越高厚度越大就好,其实够用就行了。
因为目前我们所知的自来水压力都是出厂时的加压值,真正流到你家,这个压力就大打折扣了。
我们经常看见马路上供水管破裂,但一般都不是压力太大,而是车辆压损、水管老化所致。
要根据当前自来水压力来选择承压度,一般有1.6MPA,2.0MPA,管壁有2.3、2.8、3.5、4.4MM等厚的,壁厚也是关键因素!一般而言,2.3或2.8的管壁,1.6MPA承压就足够家用了。
进水管应该要6分管,分水管可以用4分的,要根据户型大小、洗手间多少、水龙头数量来考虑用4分管还是6分管。
还有很多规模稍微大点的连锁装修公司,都会贴牌弄个自己公司品牌的水管,美其名曰“某某公司专供”,有意把水管的颜色整成绿色、红色或者其他稀奇古怪的颜色,你又不是中南海或者钓鱼台,还专供啥?这都是包装、概念性的东西,业主朋友们立场还是要坚定些。
水管经销商经常会打折促销,一般都是6—6.5折等等,但应该注意到,经销商只会把水管打折出售,配件如弯头、三通、阀门之类基本很少打折,或打折幅度较低。
按照一厨一卫计算,另加水管到阳台,最多用个15—20米水管,即使全部按照热水管计算,按照市场标价14元/M打6折,最多也不过200多块。
但是接头、三通和阀门如果不打折价钱就厉害了。
水管和配件就象稻草和火腿的关系,所以很多网友冲着打折特价去买水管,到最后一算总价也没有便宜多少,原因就在这里。
所以一定要问清楚,白纸黑字写下来,约定所有东西,包括水管和配件都是一个折扣,才同意销售商来安装。
并且一定要说明按照实际用料结算,完工后,断头剩余的管子坚决不能让工人带走,宁可扔掉也不能给他,除非用来抵扣工程款,一般剩余管子(0.65M以上)可以按照实际购买价格的8折结算扣除,配件就不必这么复杂,比较容易清点。
电线材料选购:改电涉及的主要就是电源线,一般为单股铜芯线,分为国标和非国标的。
根据截面,有多种规格:4.0mm平方、2.5mm平方、1.5mm平方三个规格。
4.0mm 平方用于电路主线和空调、电热水器等功率大的专用线,2.5mm平方规格的用于插座线和部分支线,1.5mm 平方规格的用于灯具和开关线。
有些特殊要求家庭可根据实际使用情况在此基础上增大一级:照明用2.5的就可以了,如果条件允许,还是用4平方的最好,因为是基础工程改不得,何况以后的电器越来越多,功率越来越大,用粗线好点。
电线管,有的业主可能知道中才的好,但是中才也分厚壁和薄壁,你不说明,建材商就拿薄的当厚的给你,还有水管也是,分厚和薄,一定要问清楚壁厚!水电工吃回扣:一般来讲,好的水电工会推荐你水电材料的品牌,去哪里买,你自己看着办。
有的水电工自己就有商店,如果在他的店里买,也许工钱还能商量一下。
但如果水电工带你去一个商店买的话,八成你要吃亏的,因为商店和水电工是相互依存的关系,属于利益相关方,商店会给一部分回扣给水电工的。
诚实的水电工是只管开单,不管你出处的,有的水电工可能会问你要销售单看,目的就是要知道你是从什么地方买的,然后上门索要回扣,如果店家不给(基本上店家不会也不敢的),那你就会在装修过程中,遇到很多怪事,轻的说你的材料不好、有隐患,重的直接把的物料破坏,然后让你找店家。
所以在这个环节,一定要注意。
水电工向你要销售单,你能拒绝么?最好不要拒绝,否则他说不定给你偷工减料或破坏。
施工要求(横平竖直):水管走地板下,电线走天花上:因为水龙头离地近,灯泡在屋顶,这样走水电节省材料。
改水是一次性到位的工作,当然除了后期厨房或洗手间安装相关设施时还要进行之外。
改电是一个贯穿装修整个过程的工作,基本上电工都会参与到装修的大部分环节,所以找一个好的电工非常重要!水电布线横平竖直:横平竖直便于以后在墙上安装挂件,横平竖直也是为了后期安装改造开关面板时美观平整。
“横平竖直”是电线写在你家墙上的一种语言,是一种规范,也是一种态度。
敲墙的时候不先用切割机划出界限来直接上大锤就会把别处敲空,等上腻子、乳胶漆,必裂无疑,做工程的要保修的,不注意就是给自己找麻烦;还有水电开槽,直接用锤子搞的肯定出问题。
装修公司愿意横平竖直:装修的时候水电改造这项是按实做实量的话,装修公司肯定会严格按照横平竖直的原则来走线,这样水电的利润会更可观;我家的水电是要求装修公司一口价,所以装修公司就不会按照横平竖直来走线,否则会多用材料。
多根水管交叉铺装,地面必须开槽,降低下步地砖铺贴厚度,尤其是卫生间、厨房没有进行降板浇筑的房子,厨卫地面水管一定降低安装高度,保证层高,节约水泥、沙说多了都是泪,水泥、沙连续补料,上楼费都吃不消!改水改电什么环节会出错呢?1 厨卫、客厅、餐厅、卧室等房间的家具、电器的位置、尺寸、宽高提前确定,防止尺寸、位置不对,造成布好的水路、电路作废!(在水电定位布线之前就要订家电、家具,记下家电、家具的尺寸再定水电,就准不会出错。
)2 必须在现场看着,防止水电工私带材料走,改水材料的配件中,很多材料很小,但很贵的,平接、过桥、三弯等。
所以一定要在现场!3 改电时的材料如果技术不好的工人,会给你很多的不必要的浪费。
比如线管穿好后,预留一定长度的线头,多少为适?我观察的结果是5-10之间就可以了,长了就浪费。
如果他给你留的太长,可能是个马大哈。
4 好的电源线是很贵的,里面的是铜、自己一定要提前记好,买了多少卷,大概用量是多少米,长度做到心理有数,或者直接问电工,也可以,他会告诉你买几卷,但一定要问销售的人,一卷多少米。
实际上每卷的长度都不能达标,要比标准长度短少10%左右。
水路改造:只要是有水的地方,全部都走冷热水,连洗衣机都是冷热水,买了可以放洗衣机的那种洗衣池,洗衣池也用的冷热水,冬天洗个衣服等很舒服!热水管还要做回水管:也就是说热水管是在屋子里面转一圈又回到热水器的意思。
因为管子里面的水放久了会变冷,总是循环保湿又不节能,所以在要用热水前才让回水泵工作一两分钟,把管子里面的冷水换成热水,冷水则泵回水箱里面。
冷热水管之间一定要留出间距:因为热水经过热水器加热后循环过程同时热量也流失。
如果冷热水管紧靠一起,冷水也在循环,热水管的热力损失也很厉害。
厨房、卫生间的水管一定要走的最低,否则将来漏水会漏到卧室等其他房间。
卫生间马桶旁边要预留喷枪水管,清理马桶的时候可以用。
南、北阳台设计的浇花、洗污物的进水管、排水管及水槽,客卫一定要有拖布池,预留拖布池的进水口与出水口,区别与卫生间的洗脸盆和厨房洗菜、洗碗的水斗。
改水路前就要考虑好将来所装的洗脸盆的大样,比如说是左盆还是右盆,进水和排水该设在什么地方。
否则,改好后才发现相中的洗脸盆却装不下!买马桶一定要量好自家的孔距,要不买了再去退货那真是无语。
厨房还要装个地漏。
水路打压验收:下水口在施工中防止被杂物堵住,以后在清理就麻烦了,改水电的时候,一定要注意出水管的铺设是有斜度的,不然排水不畅。
再者,装修过程中,一定要注意别让沙子石块,掉进下水管啊!水管安装好后,应立即用管堵把管口堵好,可以用黑色膜覆盖严实了,防止装修过程中泥沙杂物进入管子。
水施工中如果有渗水现象,哪怕很微弱,也一定要坚绝返工,绝对不能含糊。
水路打压:将管内的空气放掉,关闭水表及闸阀后打压到0.8MP(塑胶管是这个值,金属管试压0.6MP),在30-45分钟左右看压力表压力下降在0.05MP以内即合格(金属管的话,在20分钟左右,压力表下降0.02MP以内即合格)。