水泥混凝土试验方法资料
- 格式:ppt
- 大小:9.87 MB
- 文档页数:216
混凝土标准试验方法混凝土是一种常见的建筑材料,被广泛用于建筑物的结构和地基。
为了保证混凝土的质量和性能,需要进行标准试验方法,以确定混凝土的各项性能指标。
下面将详细介绍混凝土标准试验方法。
一、混凝土材料试验1.水泥试验(1)初凝时间试验:按GB/T1346-2011《水泥初凝时间的测定》进行试验。
试验方法为将水泥和水按一定比例混合,然后在规定的时间内进行观察,测定水泥的初凝时间。
(2)标准稠度试验:按GB/T1346-2011《水泥标准稠度的测定》进行试验。
试验方法为将水泥和水按一定比例混合,然后在标准条件下进行搅拌,测定水泥的标准稠度。
(3)抗压强度试验:按GB/T17671-1999《水泥抗压强度的测定》进行试验。
试验方法为将水泥和水按一定比例混合,然后在规定的时间内进行养护,最后测定水泥的抗压强度。
2.骨料试验(1)粒径分析试验:按GB/T14684-2011《骨料粒径分析方法》进行试验。
试验方法为将骨料分为不同粒径的组别,然后根据粒径大小进行筛分,最后测定每个组别的质量。
(2)吸水率试验:按GB/T14685-2011《骨料吸水率的测定》进行试验。
试验方法为将骨料放入水中,测定其吸水率。
(3)耐磨性试验:按GB/T14686-2011《骨料耐磨性的测定》进行试验。
试验方法为将骨料放入磨损机中进行磨损,最后测定其耐磨性。
3.混凝土试验(1)坍落度试验:按GB/T50080-2016《混凝土坍落度试验方法》进行试验。
试验方法为将混凝土放入坍落漏斗中,根据坍落高度测定混凝土的坍落度。
(2)抗压强度试验:按GB/T50081-2002《混凝土抗压强度试验方法》进行试验。
试验方法为将混凝土放入模具中进行压缩,最后测定其抗压强度。
(3)抗拉强度试验:按GB/T50082-2009《混凝土拉伸性能试验方法》进行试验。
试验方法为将混凝土放入拉力试验机中进行拉伸,最后测定其抗拉强度。
(4)弹性模量试验:按GB/T50083-2017《混凝土弹性模量试验方法》进行试验。
水泥各试验方法范文水泥是一种常用的建筑材料,用于制作混凝土、砂浆等。
为了保障水泥的质量和性能,需要进行各种试验方法来检验其物理特性和化学成分。
下面将介绍一些常见的水泥试验方法。
1.水泥化学成分分析试验:这是通过化学方法来测定水泥中的各种化学成分的含量,包括主要的氧化物成分如SiO2、Al2O3、Fe2O3等以及辅助氧化物成分如CaO、MgO等。
这个试验方法可以通过石化分析仪来进行,精确测定水泥的成分。
2.水泥物理特性试验:这包括水泥的比重、表面积、孔隙率等物理性质的试验。
比重试验可以通过称量具有不同密度的水泥样品,来测量其密度。
表面积试验可以通过比较水泥试样的吸水量来计算其表面积。
孔隙率试验可以通过测量水泥试样的总体积和有效体积来计算。
3.水泥强度试验:这是衡量水泥质量的一个重要指标。
常见的水泥强度试验包括压缩强度试验、抗拉强度试验和抗折强度试验。
压缩强度试验是将水泥试样置于特定的试验机中,施加压力来测量其承受的最大压力。
抗拉强度试验和抗折强度试验是通过施加拉应力或弯曲应力来测量水泥的强度。
4.水泥凝结时间试验:这是测量水泥在加水后具有流动性、刚度和完全硬化所需时间的试验。
凝结时间试验可以判断水泥的凝结速度,从而确定适合的加水量和作业时间。
除了以上几种常见的水泥试验方法外,还有其他一些特定的试验方法可以用来评估水泥的性能,如水泥收缩试验、水泥耐久性试验等。
这些试验方法可以帮助工程师和建筑师选择合适的水泥品种,以满足具体工程的需求。
总之,水泥试验是保障水泥质量和性能的重要手段。
通过对水泥的化学成分、物理特性、强度和凝结时间等进行试验,可以确保水泥在实际工程中的使用安全和可靠。
水泥试验方法的应用能够提高水泥产品的质量,促进建筑行业的可持续发展。
引言:混凝土是一种常用的建筑材料,其性能的测试和评估对于确保建筑结构的稳定性和耐久性具有重要意义。
因此,混凝土实验方法标准的制定和实施成为必要,以确保测试结果的准确性和数据的可比性。
本文将详细介绍混凝土实验方法标准的相关内容。
概述:混凝土实验方法标准是指用于测定混凝土性质和性能的一套规范化的方法和程序。
这些标准通常由国家或行业组织制定,以确保测试的一致性和可比性。
标准通常包含试验方法的细节,包括实施步骤、实验设备、数据分析等。
正文:1.原材料测试1.1水质测试:水质对混凝土的性能有重要影响,水质测试通常包括测试水的pH值、溶解氧含量、悬浮物含量等指标。
1.2骨料测试:骨料的质量会影响混凝土的强度和耐久性,骨料测试通常包括颗粒大小和形状、含水率、体积密度等指标的测定。
1.3水泥测试:水泥是混凝土的主要粘结材料,水泥测试包括测定水泥的含水率、凝结时间、特性强度等。
1.4化学掺合剂测试:化学掺合剂可以改善混凝土的性能,化学掺合剂测试包括检测化学掺合剂的化学成分、掺入量和对混凝土性能的影响。
2.混凝土的新鲜性能测试2.1配比设计:根据混凝土使用的要求,进行配比设计,包括水胶比、骨料含量、水泥掺量等的确定。
2.2工作性能测试:工作性能测试主要测定混凝土的可塑性和流动性,如坍落度测定和流动度测定。
2.3凝聚性能测试:凝聚性能测试包括沉降试验、V字漏斗试验和泥饼试验,用于评估混凝土的自身的均匀性和分离趋势。
3.混凝土的硬化性能测试3.1强度测试:混凝土的强度是衡量其耐久性的重要指标,强度测试常用的方法包括压缩强度测试和抗拉强度测试。
3.2密度测试:混凝土的密度对其抗压强度和耐久性具有重要影响,密度测试方法包括湿密度测试和干密度测试。
3.3吸水性测试:混凝土的吸水性是评估其耐久性的重要指标,吸水性测试常用的方法包括真空饱和试验和浸水试验。
4.混凝土的粘结性能测试4.1粘结强度测试:混凝土与钢筋的粘结强度对于结构的稳定性具有重要影响,粘结强度测试常用的方法包括拉拔试验和剪切试验。
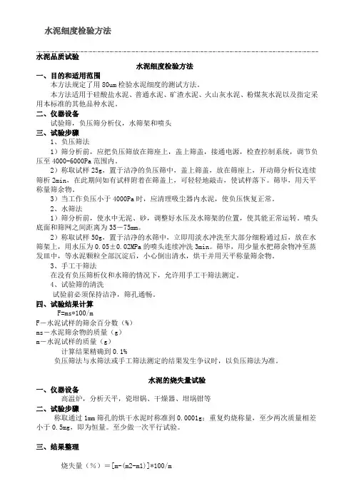
水泥细度检验方法水泥品质试验水泥细度检验方法一、目的和适用范围本方法规定了用80um检验水泥细度的测试方法。
本方法适用于硅酸盐水泥、普通水泥、矿渣水泥、火山灰水泥、粉煤灰水泥以及指定采用本标准的其他品种水泥。
二、仪器设备试验筛,负压筛分析仪,水筛架和喷头三、试验步骤1、负压筛法1)筛分析前,应把负压筛放在筛座上,盖上筛盖,接通电源,检查控制系统,调节负压至4000-6000Pa范围内。
2)称取试样25g,置于洁净的负压筛中,盖上筛盖,放在筛座上,开动筛分析仪连续筛析2min,在此期间如有试样附着在筛盖上,可轻轻地敲击,使试样落下。
筛毕,用天平称量筛余物。
3)当工作负压小于4000Pa时,应清理吸尘器内水泥,使负压恢复正常。
2、水筛法1)筛分析前,使水中无泥、砂,调整好水压及水筛架的位置,使其能正常运转。
喷头底面和筛网之间距离为35-75mm。
2)称取试样50g,置于洁净的水筛中,立即用淡水冲洗至大部分细粉通过后,放在水筛架上,用水压为0.05±0.02MPa的喷头连续冲洗3min。
筛毕,用少量水把筛余物冲至蒸发皿中,等水泥颗粒全部沉淀后,小心倒出清水,烘干并用天平称量筛余物。
3、手工干筛法在没有负压筛析仪和水筛的情况下,允许用手工干筛法测定。
4、试验筛的清洗试验前必须保持洁净,筛孔通畅。
四、试验结果计算F=ms*100/mF-水泥试样的筛余百分数(%)ms-水泥筛余物的质量(g)m-水泥试样的质量(g)计算结果精确到0.1%负压筛法与水筛法或手工筛法测定的结果发生争议时,以负压筛法为准。
水泥的烧失量试验一、仪器设备高温炉,分析天平,瓷坩锅、干燥器、坩埚钳等二、试验步骤称取通过1mm筛孔的烘干水泥时称准到0.0001g;重复灼烧称量,至少两次质量相差小于0.5mg,即为恒量。
至少做一次平行试验。
三、结果整理烧失量(%)=[m-(m2-m1)]*100/mm--烘干水泥试样质量,gm1--空坩埚质量,gm2--灼烧后水泥+坩埚质量,g烧失量测定结果允许偏差测定值绝对偏差相对偏差>50 <0.9 1.0~1.550~30 <0.7 1.5~2.030~10 <0.5 2.0~3.010~5 <0.3 3.0~4.05~1 <0.2 4.0~5.01~0.1 <0.05 5.0~6.00.1~0.05 <0.006 6.0~8.00.05~0.01 <0.004 8.0~10.00.01~0.005 <0.001 10.0~120.005~0.001 <0.0006 12~15.0< 0.001 <0.00015 15.0~20.0水泥标准稠度用水量、凝结时间、安定性检验方法一、目的和适用范围本方法规定了水泥标准稠度用水量、凝结时间和体积安定性的测试方法。
水泥混凝土试验方法水泥混凝土是建筑行业中常用的一种材料,广泛应用于土木工程、建筑结构、道路、桥梁等领域。
为了保证混凝土结构的质量和性能,需要进行试验方法的规范化。
本文将从试验前的准备工作到试验过程和结果的处理,详细介绍水泥混凝土试验方法。
一、试验前的准备工作在进行水泥混凝土试验之前,首先要进行试验前的准备工作。
试验前的准备工作包括材料的准备、实验室设备的校验和试验方案的制定等。
1. 材料的准备:按照标准要求,准备好所需的水泥、骨料、砂、水和外加剂等材料,并保证其质量符合要求。
同时,还需将试验模具、振动台和试验设备等准备妥当。
2. 实验室设备的校验:实验室设备包括试验机、天平、测量工具等。
在进行试验前,需要对实验室设备进行校验,确保其准确度和可靠性。
3. 试验方案的制定:根据试验要求和标准规定,制定出详细的试验方案,包括试样的制备方法、试验条件和试验步骤等。
试验方案应包括充分的试验内容和合理的试验顺序,以确保试验的准确性和有效性。
二、试验方法的选择和试样的制备针对不同的试验目的和要求,选择合适的试验方法和试样制备方法非常重要。
水泥混凝土试验方法主要包括强度试验、流动性试验、抗渗试验、收缩性试验等。
1. 强度试验:强度试验是评估混凝土抗压强度的主要方法。
常用的强度试验方法包括立方体压缩试验和圆柱体压缩试验。
试样的制备应按照标准规定的尺寸和要求进行,确保试样的质量和形状符合标准。
2. 流动性试验:流动性试验用于评估混凝土的流动性和可塑性。
常用的流动性试验方法包括扩展度试验和坍落度试验。
试样的制备应按照标准规定,保证试样的形状和大小符合要求。
3. 抗渗试验:抗渗试验用于评估混凝土的抗渗性能。
常用的抗渗试验方法包括水压试验和氯离子穿透试验。
试样的制备应按照标准要求,确保试样的尺寸和表面光滑度符合要求。
4. 收缩性试验:收缩性试验用于评估混凝土的收缩性能。
常用的收缩性试验方法包括干燥收缩试验和湿度收缩试验。
水泥各试验方法范文水泥是一种重要的建筑材料,用于制作混凝土和砂浆。
为了保证水泥的质量和性能,需要对其进行全面的试验。
以下是一些常见的水泥试验方法:1.外观检查:通过目测或显微镜观察水泥的外观,检查是否有异物、结块或颜色不均匀等缺陷。
2.比表面积测定:用比表面积仪测定水泥的比表面积,可以评估水泥的粒度分布和活性。
3.比重测定:使用比重计或密度计测量水泥的比重,以评估其密实度和质量。
4.初凝时间测定:通过细棒试验或细孔压力计,测定水泥糊体的初凝时间,即水泥开始变硬的时间。
5.终凝时间测定:通过细棒试验或细孔压力计,测定水泥糊体的终凝时间,即水泥完全硬化的时间。
6.凝结时间测定:通过细棒试验或细孔压力计,测定水泥糊体的凝结时间,即水泥开始形成凝胶的时间。
7.流动度测定:使用流动度试验仪测定水泥糊体的流动性,即能否在一定条件下流动。
8.标准稠度测定:使用标准稠度试验仪测定水泥糊体的稠度,即流动停止后的黏度。
9.时间流动性测定:通过流动度试验仪,测定水泥糊体的时间流动性,即在一定时间内的流动能力。
10.抗压强度测定:将水泥糊体压入标准试样模具中,在一定时间内进行养护,然后使用压力机测定其抗压强度。
11.抗折强度测定:将水泥糊体制成标准试样,并在一定湿度和温度条件下进行养护,然后使用弯曲试验机测定其抗折强度。
12.化学分析:使用化学分析方法,测定水泥中的化学成分,例如二氧化硅、三氧化二铝、氧化铁等。
13.感热分析:使用感热分析仪测定水泥中的物相变化和热量释放情况,以评估水泥的矿物组成和水化反应。
14.水化热测定:通过水化热学实验,测定水泥的水化热释放量,以评估其水化活性和性能。
15.微观结构观察:使用扫描电子显微镜或透射电子显微镜观察水泥的微观结构,以了解水泥的结晶形态和孔隙结构。
这些试验方法可以全面评估水泥的质量和性能,帮助确保建筑工程的质量和耐久性。
水泥与水泥混凝土试验方法水泥和水泥混凝土是建筑工程中常用的材料,对其进行试验可以评估其质量和性能。
以下是一些常见的水泥和水泥混凝土试验方法。
1.水泥试验方法1.1物理性质测试1.1.1外观检查:检查水泥的颜色、凝结状态和杂质情况。
1.1.2比重测定:确定水泥的比重,可以评估其密度和成分。
1.1.3水泥熔点:测定水泥的熔点,判断其适用性和耐火性能。
1.1.4针入度测定:测量水泥糊的粘度,评估其流动性。
1.1.5吸水性测定:测量水泥吸水的能力,评估其耐久性。
1.1.6长期强度测定:评估水泥的强度性能,包括早期和后期强度。
1.2化学性质测试1.2.1成分分析:通过化学分析测定水泥中各种化学成分的含量,例如硅酸盐、氧化钙等。
1.2.2含氧量测定:测定水泥中的氧含量,评估其质量和稳定性。
1.2.3亚氯酸盐含量测定:测定水泥中的亚氯酸盐含量,判断其耐久性。
2.1压缩强度测试2.1.1立方体抗压强度:将水泥混凝土制备成立方体试样,在规定时间内施加压力,测量试样的抗压强度。
2.1.2圆柱体抗压强度:将水泥混凝土制备成圆柱体试样,在规定时间内施加压力,测量试样的抗压强度。
2.2拉伸强度测试2.2.1平面拉伸强度:将水泥混凝土制备成平面试样,在规定时间内施加拉力,测量试样的抗拉强度。
2.2.2拉伸分裂强度:将水泥混凝土制备成圆柱体试样,在规定时间内施加拉力,测量试样的抗拉分裂强度。
2.3弯曲强度测试2.3.1剪切强度:将水泥混凝土制备成剪切试样,施加剪切力,测量试样的抗剪切强度。
2.3.2曲率弯曲强度:将水泥混凝土制备成梁状试样,施加弯曲力,测量试样的抗弯曲强度。
2.4耐久性能测试2.4.1冻融循环试验:将水泥混凝土试样暴露在冻融循环条件下,评估其抗冻融性能。
2.4.2碳化深度试验:测定水泥混凝土中碳化层的深度,评估其耐久性能。
2.4.3液态比浸试验:将水泥混凝土试样浸泡在液体中,测量其重量变化,评估其耐化学侵蚀能力。
混凝土实验方法1. 简介混凝土是建筑工程中最常用的建筑材料之一。
为了确保混凝土的质量和性能,需要进行一系列的实验方法。
本文档将详细介绍混凝土实验的方法和步骤。
2. 实验方法2.1 水泥胶砂强度试验水泥胶砂强度试验是用来测定水泥胶砂的抗压强度和抗折强度的一种实验方法。
试验步骤如下:1. 制备水泥胶砂试件:按照一定的水泥、砂、水比例混合,搅拌均匀后倒入模具中,振动成型。
2. 养护试件:将试件放置在标准养护箱中,进行恒温恒湿养护。
3. 测量强度:养护到规定龄期后,将试件取出,进行强度试验。
2.2 混凝土抗压强度试验混凝土抗压强度试验是用来测定混凝土抗压强度的一种实验方法。
试验步骤如下:1. 制备混凝土试件:按照一定的混凝土配合比将水泥、砂、骨料、水等材料混合,搅拌均匀后倒入模具中,振动成型。
2. 养护试件:将试件放置在标准养护箱中,进行恒温恒湿养护。
3. 测量强度:养护到规定龄期后,将试件取出,进行抗压强度试验。
2.3 混凝土抗折强度试验混凝土抗折强度试验是用来测定混凝土抗折强度的一种实验方法。
试验步骤如下:1. 制备混凝土试件:按照一定的混凝土配合比将水泥、砂、骨料、水等材料混合,搅拌均匀后倒入模具中,振动成型。
2. 养护试件:将试件放置在标准养护箱中,进行恒温恒湿养护。
3. 测量强度:养护到规定龄期后,将试件取出,进行抗折强度试验。
2.4 混凝土耐久性试验混凝土耐久性试验是用来评估混凝土在特定环境下的耐久性能的一种实验方法。
试验步骤如下:1. 制备混凝土试件:按照一定的混凝土配合比将水泥、砂、骨料、水等材料混合,搅拌均匀后倒入模具中,振动成型。
2. 养护试件:将试件放置在标准养护箱中,进行恒温恒湿养护。
3. 进行耐久性试验:根据试验要求,对试件进行一系列的试验,如抗渗试验、碳化试验、冻融试验等。
3. 实验数据处理根据实验结果,计算混凝土的抗压强度、抗折强度等指标,并进行数据处理和分析。
4. 实验注意事项1. 实验过程中应严格按照实验规程操作,确保实验的准确性和可重复性。
混凝土实验手册1. 实验目的本实验旨在研究混凝土的性能,包括其抗压强度、抗折强度、抗渗性能等,以便更好地了解混凝土的工程应用性能。
2. 实验原理2.1 混凝土抗压强度混凝土抗压强度是指混凝土在轴向压力作用下的最大承载能力。
本实验采用标准立方体试件,在压力试验机上进行实验。
2.2 混凝土抗折强度混凝土抗折强度是指混凝土在弯曲力作用下的承载能力。
本实验采用标准梁形试件,在弯曲试验机上进行实验。
2.3 混凝土抗渗性能混凝土抗渗性能是指混凝土阻止水或其他液体渗透的能力。
本实验采用圆柱形试件,在渗透试验机上进行实验。
3. 实验材料与设备3.1 实验材料- 水泥- 砂- 骨料- 水- 渗透剂(如水)3.2 实验设备- 压力试验机- 弯曲试验机- 渗透试验机- 标准试件模具- 天平- 量筒- 搅拌器4. 实验步骤4.1 制备混凝土试件根据混凝土配合比,准确称量水泥、砂、骨料、水等材料,按照规定的顺序和方式进行搅拌,然后将混凝土浇筑到标准试件模具中,振动排除气泡,放置一定时间养护。
4.2 抗压强度实验将养护好的混凝土试件放入压力试验机上,按照规定的加载速度进行实验,记录试件破坏时的最大压力。
4.3 抗折强度实验将养护好的混凝土梁形试件放置在弯曲试验机上,按照规定的加载速度进行实验,记录试件破坏时的最大载荷。
4.4 抗渗性能实验将养护好的混凝土圆柱形试件放入渗透试验机中,调整试验机的压力和渗透剂的流速,记录一定时间内的渗透体积。
5. 实验结果与分析5.1 抗压强度结果与分析根据实验结果,计算混凝土的抗压强度,分析不同配合比、养护条件等因素对混凝土抗压强度的影响。
5.2 抗折强度结果与分析根据实验结果,计算混凝土的抗折强度,分析不同配合比、养护条件等因素对混凝土抗折强度的影响。
5.3 抗渗性能结果与分析根据实验结果,计算混凝土的抗渗性能,分析不同配合比、养护条件等因素对混凝土抗渗性能的影响。
6. 实验结论根据实验结果与分析,总结混凝土的性能变化规律,为混凝土的工程应用提供参考。
水泥混凝土立方体抗压强度试验方法
水泥混凝土立方体抗压强度试验是评估水泥混凝土抗压性能的一种常用方法。
以下是一种常见的试验方法:
1. 制备试件:根据设计要求制备水泥混凝土立方体试件。
一般采用尺寸为150mm × 150mm × 150mm的试件,试件表面需要
光滑平整。
2. 准备试验设备:准备好试验用的压力机,应确保其满足试验要求,包括最大压力能力、读数准确度等。
3. 试验前处理:试件在制备后需要进行养护,通常采用湿养护或水浸养护,保持试件的湿度,以充分发挥混凝土的强度。
4. 试验步骤:
a. 将试件放置在压力机上,使试件底面与压力机底板均匀接触。
b. 缓慢施加压力,保证均匀加载。
加载速度一般为每秒几牛
/秒。
c. 一直加载到试件发生破坏,记录下此时的读数。
d. 根据试验读数计算出试件的抗压强度,通常以试件破坏时
的最大载荷与试件顶面的面积比值来表示。
5. 试验结果分析:根据试验的数据计算出试件的平均抗压强度,并对试验结果进行统计和分析,判断是否符合设计要求。
需要注意的是,试验过程中应注意考虑安全因素,并按照规范要求进行操作。
同时,还可以根据需要对试验方法进行适当的修改和优化。
水泥混凝土实验水泥混凝土(设计型.基本实验)一、实验意义和目的混凝土是由胶凝材料,水和粗、细骨料按适当比例配合、拌制成拌合物,经一定时间硬化而成的人造石材。
混凝土的技术性质在很大程度上是由原材料的性质及其相对含量决定的,同时也与施工工艺(搅拌、输送方式、成型、养护)有关。
混凝土具有许多优点,如在凝结前具有良好的塑性,与钢筋的粘结性好,硬化后抗压强度高,耐久性良好,且成本经济。
但同时混凝土也存在抗拉强度低,受拉时变形能力小,容易开裂,自重大等缺点。
为了充分发挥混凝土的优点,避免其缺点,对混凝土的性质就必须有充分的认识与理解。
本实验使学生在掌握混凝土和易性、强度的实验校核方法以及实际容重的测定方法的基础上,学会混凝土配合比设计的试配与调整,初步掌握通过调整配合比参数,改善混凝土性能的规律。
二、实验原理混凝土拌合物实验所用的原材料应符合技术要求,并与施工实际用料相同,在拌和前,材料的温度应与室温(应保持20±5℃)相同。
拌制混凝土的材料用量以质量计。
称量的精确度:骨料为±1%,水、水泥及混合材料、外加剂为±0.5%。
坍落度法适用于骨料最大粒径不大于40mm、坍落度值不小于10mm的混凝土拌合物稠度测定。
维勃稠度法适用于骨料最大粒径不大于40mm,维勃稠度在5~30s 之间的混凝土拌合物稠度测定。
本试验采用立方体试件,以同一龄期者为一组,每组至少为三个同时制作并同样养护的混凝土试件。
混凝土的劈裂抗拉试验是在立方体试件的两个相对的表面素线上作用均匀分布的压力,使在荷载所作用的竖向平面内产生均匀分布的拉伸应力;当拉伸应力达到混凝土极限抗拉强度时,试件将被劈裂破坏,从而可以测出混凝土的劈裂抗拉强度。
水泥混凝土抗折强度试件为直角棱柱体小梁,标准试件尺寸为150mm×150mm×550mm,粗集料粒径应不大于40mm;如确有必要,允许采用100mm× 100mm×400mm试件,集料粒径应不大于30mm。
实验一粉体制备及细度综合性能实验分实验一水泥密度的测定一、实验目的掌握水泥密度的测定方法。
二、方法原理水泥密度:表示水泥单位体积的质量,水泥密度的单位是g/c m3。
将水泥倒入装有一定量液体介质的李氏瓶内,并使液体介质充分地浸透水泥颗粒。
根据阿基米德定律,水泥的体积等于它所排开的液体体积,从而算出水泥单位体积的质量即为密度,为使测定的水泥不产生水化反应,液体介质采用无水煤油。
本方法适用于测定水硬性水泥的密度,也适用于测定采用本方法的其他粉状物料的密度。
三、实验仪器1、李氏比重瓶(如图1)李氏比重瓶容积为220-250cm3 ,带有长18-20cm、直径约1cm 的细颈,下面有鼓形扩大颈,颈部有体积刻度,颈部为喇叭形漏斗并有玻璃磨口塞。
2、恒温水槽或其它保持恒温的盛水玻璃容器:恒温容器温度波动应能维持在±0.5 ℃。
四、操作步骤1、将水泥试样在110±5℃烘箱中烘干1h,取出置于干燥器中冷却至室温。
2、洗净比重瓶并烘干,将无水煤油注入比重瓶内至零点刻度线(以弯月面下弧为准),将比重瓶放入恒温水槽内,使整个刻度部分浸入水中(水温必须控制与比重瓶刻度时的温度相同),恒温0.5h ,记下第一次液面体积读数V1。
取出比重瓶,用滤纸将比重瓶内液面上部瓶壁擦干。
称取干燥水泥试样60 g(准确至0.01 g ) ,用小勺慢慢装入比重瓶内,防止堵塞,将比重瓶绕竖轴摇动几次,排除气泡,盖上瓶塞后放入恒温水槽内,在相同温度下恒温0.5h ,记下第二次液。
计算如下式:面的体积刻度V2()21ρ=m/V-V式中:ρ-水泥密度, g / cm3 ;V1-装入水泥试样前比重瓶内液面读数,cm3 ;V2―装入水泥试样后比重瓶内液面读数,cm3 ;m-装入比重瓶的水泥质量, g 。
五、操作注意事项l、比重瓶在使用时必须刷净烘干。
2、从恒温水槽中取出比重瓶后,要用滤纸卷成筒将比重瓶内零点以上的没有煤油的部分仔细擦净。
水泥混凝土的性能测试方法一、引言水泥混凝土是建筑结构中常用的材料之一,其性能的好坏直接关系到建筑结构的安全可靠。
因此,对水泥混凝土的性能进行测试是必不可少的。
本文将从水泥混凝土的强度、抗渗性、耐久性、收缩性等多个方面,介绍水泥混凝土的性能测试方法。
二、水泥混凝土的强度测试1. 压缩强度测试(1)试验原理:将标准尺寸的水泥混凝土试件,放在压力机上进行逐渐增大的垂直压力负荷,测定其抗压强度。
(2)试验步骤:a. 制备试件,按照标准要求制备标准尺寸的水泥混凝土试件;b. 将试件放在压力机上,调整压力机的速度,逐渐增大压力负荷;c. 记录试件的抗压强度值。
2. 弯曲强度测试(1)试验原理:将标准尺寸的水泥混凝土试件,固定在支架上,施加逐渐增大的弯曲力,测定其弯曲强度。
(2)试验步骤:a. 制备试件,按照标准要求制备标准尺寸的水泥混凝土试件;b. 将试件放在支架上,并调整支架高度,使试件的中心与支架中心重合;c. 在试件两端施加逐渐增大的弯曲力,并记录试件的弯曲强度值。
三、水泥混凝土的抗渗性测试1. 水压试验(1)试验原理:将水泥混凝土试件放在水中,测定其吸水量,以此评估混凝土的抗渗性。
(2)试验步骤:a. 制备试件,按照标准要求制备标准尺寸的水泥混凝土试件;b. 将试件放在水中浸泡一定时间;c. 取出试件,测定其吸水量。
2. 水压渗透试验(1)试验原理:将水泥混凝土试件置于水压下,测定其渗透性。
(2)试验步骤:a. 制备试件,按照标准要求制备标准尺寸的水泥混凝土试件;b. 将试件放在水压下,测定其渗透量。
四、水泥混凝土的耐久性测试1. 冻融循环试验(1)试验原理:将水泥混凝土试件置于低温环境下,经过多次冻融循环后,测定其抗冻融性。
(2)试验步骤:a. 制备试件,按照标准要求制备标准尺寸的水泥混凝土试件;b. 将试件置于低温环境下进行冻融循环;c. 测定试件的抗冻融性。
2. 化学侵蚀试验(1)试验原理:将水泥混凝土试件置于化学介质中,测定其耐化学侵蚀性。