工笔粉红荷花的画法
- 格式:doc
- 大小:2.19 MB
- 文档页数:11
荷花涂色方法嘿,朋友们!今天咱就来唠唠荷花涂色这有趣的事儿。
你瞧那荷花,多美呀!就像一个个小仙女在水上跳舞呢。
要给它们上色,那可得有点小技巧。
咱先从颜色选择说起。
荷花常见的不就是粉色嘛,就跟那害羞小姑娘的脸蛋似的,粉扑扑的,多可爱呀!但咱可不能就局限于这一种颜色呀,还有那洁白如雪的白色荷花呢,纯洁得不得了。
那咱要怎么涂出这种感觉呢?拿起画笔,轻轻蘸上颜料,就像对待宝贝一样小心翼翼。
涂粉色的时候,可不能一下子涂得太重啦,不然就成大红荷花啦,那可就闹笑话了。
得慢慢地,一层一层地涂,就好像给荷花慢慢地穿上漂亮衣服一样。
涂白色的时候呢,更要注意啦,要涂得均匀,不能这里一块白那里一块黑的,那多难看呀!再说说细节部分。
荷花的花瓣边缘可不能涂得太生硬了呀,得有点渐变的感觉,就像真的花瓣在阳光下那种自然的过渡一样。
还有那花蕊,小小的,可不能忽略了它呀。
用黄色点上那么几下,嘿,这荷花立马就更生动了。
想想看,如果涂得乱七八糟的,那荷花不就成大花脸啦?那多滑稽呀!咱得认真对待,就像对待一件珍贵的艺术品一样。
还有啊,涂荷花的时候心情也很重要呢。
要是心浮气躁的,那能涂好才怪呢。
得静下心来,慢慢享受这个过程。
你说这荷花在咱的笔下一点点变得漂亮起来,是不是特别有成就感?咱给荷花涂色,不就像是给它们赋予了新的生命一样吗?让它们在我们的画纸上绽放出独特的光彩。
这多有意思呀!所以呀,朋友们,别小瞧了这荷花涂色。
涂好了,那就是一幅美丽的画;涂不好,那可就成笑话啦。
咱可得认真对待,用心去感受荷花的美,然后用我们的画笔把这种美展现出来。
让我们一起动手,给荷花穿上最漂亮的“衣服”吧!。
杨冬冬工笔荷花绘制步骤教程!
第一步
1、整个画面中间用淡草绿烘染环境色
2、荷叶淡墨流水线分染
3、荷花用大红分染,花中间莲蓬淡朱磦统染。
右边小荷叶用墨绿分染后,再用淡黄绿从中间向外统染
4、左边的莲用墨绿分染,上面莲蓬用墨绿统染
5、鹡鸰鸟用淡墨平涂出结构
第二步
1、荷叶用淡墨从中间向外統染,边缘枯叶用焦茶分染
2、右侧小荷叶与下面荷叶罩染淡焦茶
3、鹡鸰鸟用中墨分染
4、荷花用曙红加少许胭脂分染花瓣根部。
莲蓬周围与里面花瓣根部用藤黄统染
5、其他莲蓬继续上一步加深
行者文房,交易担保,放心买,《工笔画素材》工笔画白描底稿,高清图片图谱应有尽有小程序
第三步
1、加深环境色后整体再平涂淡草绿,荷花地方用水笔洗去颜色
2、荷叶整体草绿加深统染,卷起小荷叶罩染藤黄
3、上面的莲蓬用深草绿继续加深分染后罩染藤黄
4、荷花中间莲蓬黄绿加深,并分染莲蓬籽,花瓣用黄绿从根部向上分染
5、注意环境色的明显对比
第四步
1、不同的荷叶要染出不同的肌理效果,大荷叶左下边缘用焦茶加深肌理。
2、莲蓬用深草绿加深分染出结构
3、鹡鸰鸟飞羽,腹部,嘴部,眼睛用中墨继续加深分染。
4、荷花莲蓬处用深草绿分染,花瓣用牡丹红加胭脂提染
5、叶茎用花青墨提染。
第五步
1、整体环境从上往下罩淡黄绿
2、荷叶的正叶用花青罩染
3、叶茎受光面用藤黄分染,暗部用四绿加钛白分染。
4、上面莲蓬用三绿加钛白提染高光。
5、鹘鸰鸟黑色羽毛用中墨丝毛,背部白色部分用钛白丝毛
6、荷花瓣尖部分从中间向外胭脂提染,用钛白点花蕊与花瓣尖部。
工笔粉色荷花的上色步骤
工笔粉色荷花的上色步骤如下:
1. 勾线:首先用毛笔蘸墨勾出荷花的大概轮廓,然后再细致地勾出花瓣的线条。
注意线条要流畅,花瓣的形状要饱满。
2. 打底色:用淡粉色轻轻地渲染荷花的花瓣,注意颜色要从花瓣的中心部位向外逐渐变淡,以表现出花瓣的透明感和层次感。
3. 上色:用深粉色在花瓣的边缘和中心部位加重颜色,使花瓣的颜色从中心向外逐渐变淡,增强立体感。
同时,也可以用深粉色在花瓣的下方渲染一些阴影,使花瓣更加立体。
4. 细节处理:用更深的粉色在花瓣的边缘和中心部位描绘一些细节,如花瓣的纹理和花瓣之间的层次感。
同时,也可以用深粉色在花瓣的下方渲染一些阴影,使花瓣更加立体。
5. 提亮:最后用淡粉色或者白色在花瓣的局部提亮,使花瓣的颜色更加丰富,同时也能增强花瓣的透明感和立体感。
6. 完成:等画面完全干透后,再进行下一次的上色,一般需要反复上
色几次,才能达到理想的效果。
以上就是工笔粉色荷花的上色步骤,需要注意的是,画荷花时,要注意掌握好颜色的渐变和层次,才能画出具有立体感和透明感的荷花。
工笔荷花教程,太全了~(近100 幅画法)1、定稿后把熟宣纸放在已起好的稿子上面,直接用较浓的墨勾荷正叶,中等浓度的墨勾荷反叶和水草及荷梗,淡墨勾花头。
JJJ 2、用淡白粉平涂花头,注意不要太浓。
酞青蓝+墨分染荷叶及背景,可以多分染几次3、花头用曙红+朱磦+墨分染,分几次分染。
花的尖部要染重些。
荷叶及其他部分继续用酞青蓝+墨分染,要染足4、用灰绿(酞青蓝+黄+朱磦+墨)染花的暗部,然后再用黄色罩染一下。
莲蓬用石绿分染一下,然后也用黄色罩染。
接着用黄色加朱磦点花蕊,白色丝花丝。
荷叶用酞青蓝+黄平涂次,然后用酞青蓝+黄色+朱磦+少许墨再平涂一次。
水蓼用胭脂+墨分染叶子,白色加少量黄点水蓼花。
水草平涂绿色后用黄+朱磦+墨染尖部,荷叶的虫咬处也用此色分染F。
最后题款盖印,作品完成。
JJJ第一步: 中锋用笔,勾出荷花的叶子。
淡墨中锋用笔,勾出荷花。
第二步:花青平涂至叶子的三分之二(水分要大些),接着用草绿平涂至叶子的边缘。
然后迅速用水滴在平涂过的花青和草绿上,使其自然晕化。
用花青平涂并水冲出背景。
第三步:白粉平涂花头和花苞。
用赭石、花青和藤黄配出颜色,分染花头和花苞。
用朱砂分染翻叶的边缘,同时用赭石分染出叶子的枯黄部分。
第四步:用头绿画出莲蓬。
用曙红顺着花瓣的边缘分染。
用白粉勾出花丝,藤黄点出花蕊。
最后,题款盖章,作品完成一、用浅墨根据画面物体色彩深浅,勾出不同深浅墨色的轮廓。
、用中墨染荷叶中心深部,趁墨未干点清水,把墨激出不同规则的纹理。
三、用墨分染叶子的各个部位及梗。
四、花青罩染荷叶及梗。
用曙红分染荷叶。
用大红染鸟的嘴和胸,花青染鸟的背部。
五、深绿罩染荷叶正面,草绿染何叶反面。
淡墨画出远景虚影。
六、化青加墨染水及远景。
赭石加墨染残荷边缘。
观察整体效果。
七、用大红再次染鸟的嘴与胸,用花青染鸟背。
用花青或深绿加深荷叶的色重部分。
把荷叶刷湿,点石青或石绿,形成不规格斑纹。
八、藤黄点花蕊,草绿分染莲蓬及花瓣根部。
国画中荷花的画法,讲解到位!2017-06-12 18:42画荷花的工具1.笔;2.墨;3.纸;4.砚;5.印泥;6.印章;7.颜料;8.毛毡。
荷花简介荷花的结构分荷叶、荷梗、花朵、莲蓬等。
花的颜色有白、粉红、红之分,画法有没骨和勾线两种。
红花以胭脂、曙红、洋红、大红色为主,适当调和白粉或水可画成粉红色,用色要干净、亮丽,才能表现荷花的娇艳风韵姿态。
红色荷花的画法用提斗笔调曙红,笔尖蘸胭脂,从靠近莲蓬的花蕊内瓣画起,从里向外一瓣一瓣画出盛开的花瓣,花瓣之间每笔衔接不可太实,待红色接近干时,用重色勾花筋,重墨圈莲蓬,勾花蕊。
用石绿色点染莲蓬平面。
荷花的变化荷花有含苞、半开、绽放、正侧、俯仰等变化。
荷花开放后,花瓣环生于莲蓬四周,花蕊呈辐射状,密集在莲蓬与花瓣之间。
勾花墨色不宜太重,用笔要中侧锋并用,行笔要灵活多弯,才生动有致。
荷梗的画法荷梗在画面中起支撑作用,墨色要根据画面的要求,可重可淡,用墨含水量要少,以中锋用笔,笔笔送到,要直中有曲,弯而不软,才刚劲有力。
莲蓬的画法调重墨以中锋勾莲蓬正面及莲孔,侧面用侧锋皴擦。
用狼毫笔蘸重墨点花蕊,注意花蕊的聚散关系。
小荷叶形态侧面荷叶画法1.用狼毫或兼毫笔中锋用笔勾叶脉,叶脉墨色稍重。
2.换大号斗笔调淡墨,中侧锋并用,依叶脉状写淡墨。
3.蘸重墨接第一遍墨迹向外依次写荷叶外形,然后写荷梗完成。
正面荷叶的画法1.取狼毫笔调重墨,中锋用笔写莲鼻及叶脉,确定荷叶的大体形状;2.换提斗笔调淡墨画荷叶内层淡墨部分,行笔要从外向里,要注意笔迹的长短错落国3.调重墨接第一遍墨迹,中、侧锋并用顺势补笔,使墨色同第一遍自然渗化,溶入一体;4.蘸重墨依形补数笔,收拾完成。
整幅作品创作1.用大提斗笔在画面右下方阔笔重墨写茶叶,水墨饱满、沉厚丰润;2.提斗笔调胭脂,写盛开花朵,石绿点画莲蓬,深胭脂勾花蕊;3.用胭脂色在右上方画一花苞,重墨勾莲蓬呼应盛开莲花。
4.狼毫中锋用笔写荷梗,用笔要干涩、浓淡、虚实来表现前后关系,补水草完成。
工笔荷花上色方法
宝子们,今天咱们来唠唠工笔荷花的上色方法呀。
工笔荷花上色呢,咱得先准备好颜料,像钛白、曙红、藤黄、花青这些都是常用的。
咱先从荷叶说起哈。
荷叶的颜色比较深绿,咱可以用花青加藤黄调出一种偏绿的底色。
用小毛笔蘸上颜料,轻轻地、均匀地涂在荷叶的轮廓内。
注意哦,可别涂到外面去啦,就像给荷叶穿上一件合身的小绿衣。
涂完底色后呢,咱们可以用花青再加深一下荷叶的暗部,比如荷叶的边缘呀,还有那些有褶皱的地方,这样荷叶就有了立体感,就像真的荷叶有了深深浅浅的颜色变化。
接下来就是荷花啦。
荷花的花瓣颜色很娇嫩呢。
如果是白色的荷花,咱们可以用钛白淡淡地铺一层底色,就像给花瓣打个底妆一样。
要是粉色的荷花呢,就用曙红加钛白调出那种淡淡的粉色,从花瓣的根部开始上色,慢慢地往花瓣尖晕染。
这晕染可是个技术活,就像给花瓣轻轻地抹上一层腮红,要让颜色过渡得自然,不能有那种一块深一块浅的突兀感。
荷花的花蕊部分也很重要哦。
可以用藤黄加一点点曙红,调出那种暖黄色,小心地涂在花蕊的地方。
这就像是给荷花戴上了一个漂亮的小皇冠。
还有哦,在给荷花和荷叶上色的时候,要根据画面的整体色调来调整颜色的深浅。
如果想要那种清新淡雅的感觉,颜色就调得淡一些;要是想画出那种艳丽的荷花,就可以把颜色稍微加重一点。
宝子们,工笔荷花上色就是这么个有趣的过程。
只要有耐心,多练习,肯定能画出超美的工笔荷花哒。
加油呀,咱们都能成为工笔小画家呢。
。
史上最全的工笔荷花的画法,赶紧收藏学习吧!前段时间有很多画友跟书公子说:想要学习工笔画荷花今天书公子给大家整理了一份特别详细的工笔画荷花的教程各位画友可以趁着周末来学习——工笔画荷花一、白描用笔:白描线条的笔法来源于书法,每一条线在笔法上都有起笔、行笔、收笔三个过程。
线型变化共有四种类型:实起笔实收笔、实起笔虚收笔、虚起笔实收笔、虚起笔虚收笔。
此四种线型变化在白描中按生活物象的结构变化而交替使用,是白描最基本的用线方法。
二、四种线形在荷花白描中的具体运用:由于表现对象不同,所用笔法亦不同,一般用笔不外粗细、刚柔、方圆、曲直、顿挫、轻重、干湿、浓淡、畅涩、苍润等。
三、荷花的结构:四、花蕾生态:初开的花冠花瓣排列整齐,盛开的荷花花瓣富有变化,将谢的花冠花瓣随意外伸,外形变化较大。
五、花冠生态:荷花花冠硕大,如碗似盆,质厚玉润。
粉荷清丽动人,白荷高雅圣洁。
初放的花朵,包中有放,含蓄多姿。
六:莲蓬形态莲蓬是荷花的莲房,初夏荷花盛开时,莲蓬只是荷花的花心,娇小嫩黄,藏于花瓣之中,盛夏之后,花瓣渐渐脱落,便会变成碧绿的莲蓬。
莲蓬里多含莲子,古人寓意其为“多子多孙,子孙满堂”。
七、花叶生态:荷花柄长如杆,柄端生花,托叶如盖,小叶如锥,成叶似伞,老叶如蓑。
以李晓明工笔画荷花教程作示范:一、《荷花蜜蜂图》设色步骤名称:《荷花蜜蜂图》画种:工笔花鸟尺寸:35×45厘米纸张:安徽产四尺净皮熟宣墨:一得阁瓶装墨汁颜料:上海马利大盒国画颜料笔:长锋勾线笔、大白云、狼毫小楷、小描笔第一步:淡墨勾花头,中墨勾反叶、水草、梗、莲房。
花头线条宜细宜灵活。
枝干线条细而稳定。
叶子部分用线要挺拔而有粗细变化,一般来说是根部略粗到了边缘略细。
水草用线略灵动略细一些。
第二步:淡赭墨色平涂水草,粉黄平涂莲房。
花头平涂淡白色。
反叶、老莲蓬、枝干平涂灰绿(四绿+少许墨)。
正叶平涂绿色(花青+藤黄+翡翠绿),到了虫咬的边缘染开。
浮萍平涂淡墨绿(草绿+少许墨)第三步:花头反面用淡曙红大面积统染,颜色主要集中在中间及顶部。
绢本工笔重彩荷花画法示范图文详解如何画好荷花本素材摘录自《绢本工笔重彩荷花》,牛忠元编绘,天津人民美术出版社2003出版,节选网络共享内容仅供参考,如需深入学习,请从正规渠道购买正版图书!朱砂荷花步骤详解步骤一:用浓墨勾花和正面叶子,用淡墨勾反叶、梗、嫩叶和莲蓬。
步骤二:朱砂花正瓣在绢的背面晕染胭脂,反瓣用赭石晕染暗部,正面叶子用淡草绿留流水线平涂,反叶、梗、嫩叶用草绿晕染暗部。
步骤三:用洋红在花瓣的根部向外晕染;反瓣、花苞用朱磦晕染,正面叶子留水线用淡墨分染,反叶、梗、嫩叶用草绿(花青、藤黄加赭石)分染暗部。
步骤四:花正瓣在绢的背面托浅黄色(藤黄加粉),反瓣反托浅粉黄色(藤黄多加粉),莲蓬反托淡黄(粉少许络黄),正面叶子统染墨,反叶、梗、嫩叶统染草绿。
步骤五:花的正瓣用朱砂加胶平涂二至三遍,要留出墨线,反瓣稍用藤黄晕染,正面叶子在绢的背面托四绿,反叶、梗、嫩叶在绢的背面托浅黄绿(粉、四绿、少许藤黄)。
步骤六:花的正瓣用洋红晕暗部,反瓣稍染朱磦,正面叶子罩石绿(以石绿、石青、花青为主,少许藤黄加胶调和)二至三遍,反叶、梗、嫩叶晕染四绿。
步骤七:花的正瓣再淡淡罩染一遍朱砂,花瓣根部用洋红晕染,反瓣用藤黄、朱磦分别从尖和根部晕染,花苞、嫩叶染洋红和四绿,正面叶子用花青分染暗的部分,再罩一层淡的石绿,反叶、梗、嫩叶、莲蓬用四绿统染。
步骤八:花的正瓣、花苞用洋红勾勒,反瓣适度勾勒赭石,点花蕊、花丝(粉加藤黄),嫩叶罩染草绿再用胭脂勾筋,用花青勾正面叶筋,反面叶筋用草绿勾勒并在梗上点刺,调整补景点出水草,落款用印。
黄色荷花步骤详解步骤一:用浓墨勾正叶,淡墨勾反叶、梗、花苞、花和莲蓬。
步骤二:用花青加少许胭脂调淡色留水线平涂正叶,反叶、梗、花苞用草绿,花的根部和莲蓬提染芽绿。
步骤三:花和花苞罩称白粉,可压线,正叶用草绿分染明暗,反叶、梗、莲蓬用草绿稍分染。
步骤四:花和花苞、莲蓬染芽绿,正面叶子用墨统染明暗,反叶、梗用草绿统染。
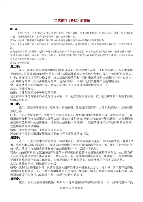
工笔荷花(粉红)的画法
第一步:
淡墨勾花头,中墨勾反叶、梗。
重墨勾正叶。
中墨勾蜻蜓,淡墨勾蜻蜓翅膀。
远处的花卉、荷叶、水草用淡墨勾勒。
花卉线条略柔和、水草线条稍灵动、荷叶线条略粗一些。
花头:淡白粉平涂荷花正面花瓣,曙红略加白色调和成粉红色后加水薄薄的平涂花瓣反面。
荷叶:正面花青顺叶筋分染明暗关系,叶筋的两边都留水线。
反面用藤黄+三绿+墨调和成比较沉稳一些的青绿色平涂。
淡花青烘染背景,淡墨绿(淡墨+草绿)烘染远处的叶子和远处的背景。
水草部分此时用花青调和一些赭石整体统染,
仅供个人学习参考
仅供个人学习参考。
干货|工笔荷花花苞、莲蓬的各种画法花苞的各种画法步骤花苞的白描造型勾染法画花苞步骤一:用小狼毫勾线笔蘸淡墨勾出花蕾的轮廓。
步骤二:用淡曙红将花瓣分染一遍,一般花瓣尖色浓,花瓣根色淡。
用淡石绿平涂花梗,干后用淡墨分染一遍。
步骤三:用淡曙红将花瓣分染第二遍,用淡石绿分染花蕾下部靠近花梗的花瓣背部,用淡墨将花梗分染第二遍,待色彩干透后,将花蕾全部平涂白粉,花梗不染。
步骤四:用淡胭脂分染花瓣的尖部,用淡草绿平涂花梗,干后用淡墨点梗上的毛刺。
没骨冲水法画花苞步骤一:用狼毫勾线笔蘸淡墨勾出花蕾的轮廓作为底稿。
步骤二:用淡白粉先平涂一片花瓣(未开的花蕾均为反面花瓣)。
趁淡白粉未干进,再用笔蘸曙红加胭脂调成淡红顺花瓣的尖部和尖部的边缘开始点染,使其与白粉互相渗化。
接着用笔蘸清水点冲以补充色彩的渗化,用干笔吸掉点冲时多余的水分。
步骤三:因冲水画法都是趁染上的颜色未干时来作画,所以先画好一片花瓣,再画另外的花瓣,逐个完成。
花瓣与花瓣之间要留空白线,以防止颜色未干时混在一起。
步骤四:用花青加藤黄加石绿调成淡汁绿平涂萼片,趁未干时用淡曙红点染萼片的尖部,然后用笔蘸饱清水点冲萼片,使尖部的曙红向萼片的根部自然渗化。
用汁绿平涂花梗,再用清水点冲,干后用淡墨勾出花梗上的毛刺。
水墨皴染法画花苞步骤一:用狼毫勾线笔蘸淡墨勾出花蕾的轮廓。
步骤二:用狼毫勾线笔蘸淡墨勾出花瓣的筋纹,用白云笔蘸淡墨将花瓣、萼片及花梗皴一遍。
未开放的花蕾基本上是反瓣,皴时要从花瓣的尖部往花瓣的根部方向皴。
步骤三:用白云笔蘸淡墨再次皴花蕾的萼片及花梗,花瓣皴一遍即可。
步骤四:用稍浓一点的淡墨把萼片的尖部再皴一遍,以加强萼片的硬度。
最后用淡墨点勾出花梗上的毛刺。
荷花花冠的白描造型荷花花冠由花瓣和花蕊组成,花瓣在花冠中体积最大,变化最多,最为突出。
花冠是最美的部分,也是描绘的主要对象。
实景图花瓣组合时要有疏密、宽窄、正侧的变化。
荷花花冠的白描造型荷花花苞的白描造型勾染法画红荷画荷花花冠先从花中心最前面无遮挡的一瓣画起,然后从四周逐步向花心推进。
夏天要到啦!来一幅工笔荷花的绘画步骤图解示范
工笔荷花
说到夏天,我们总能想起出淤泥而不染,濯清涟而不妖荷花。
当我们意识到夏天,荷花已宛在水中央。
一朵荷花,绽放整个夏天。
荷花,从来不缺诗词歌赋的隽永,她好像天然就是诗的化身,一朵荷花开放,周遭仿佛安静下来,唯有它在水中央,亭亭而立,孑孑于世,乘一夜露水,滴落一池涟漪。
在国内荷花象征着清白,纯洁。
荷花花朵艳丽,清香远溢,碧叶翠盖,十分高雅。
荷花按分类可分为睡莲科,多年生水生植物,又名莲花、水芝、芙蕖、水芙蓉、藕花、菡萏等。
荷花碗形,多以单办入画,办形如汤匙,有平行叶脉,花蕊生长于莲蓬周围,叶大而圆似伞形。
叶背泛白,叶柄细长挺立。
花蕾形如笔,叶芽如梭,莲蓬如斗,藕如船,有如此丰富的形象素材而和谐统一。
下面我们一起来学习下如何画好国画工笔荷花。
国画工笔荷花绘画步骤
一、淡墨勾线,书法用笔。
二、花青+淡墨(少量)分染荷叶的叶筋、梗1-2遍。
三、胭脂+花青,罩染荷叶背面,1-2遍。
四、酞青蓝+淡墨,罩染荷叶正面,1-2遍。
五、淡赭石分染荷花根部及莲蓬底部2-3遍,胭脂+花青罩染荷叶梗。
六、淡曙红分染荷花尖部2-3遍。
七、淡胭脂勾勒荷花背面的花丝。
八、淡胭脂分染莲蓬2-3遍,淡石青罩染莲蓬2-3遍,淡石绿罩染莲蓬子3遍,胭脂+淡墨勾勒花蕊的花丝。
九、胭脂+淡墨(少量)点花蕊,荷花内的花蕊态势是向内环扣,而莲蓬周围的花蕊态势是向外发散的。
注意:点花蕊时毛笔中的水分要少,颜色要饱和。
完成图。
荷花⼯笔画步骤图解,值得收藏!荷花荷花圣洁⾼雅,体态丰腴且种类较多,在绘制时,要从整体与局部同时把握,既要画出花头的婀娜多姿,⼜要做到细节上的精致。
⽣长结构花头荷花花头单⽣于花的顶端呈现出球形花冠,且花瓣向四外张开形成内紧外松的状态。
花头在不同的时期呈现出不同的状态,盛开时,莲蓬与花蕊全部露出,⽴于荷花之中分外美丽。
荷花花头的设⾊也是⼯笔花卉中⽐较重要的环节。
花瓣荷花的花瓣形态较多且边缘⾄尖端凹陷,随着俯仰变化露出花脉,勾花瓣时要从尖部起笔往根部勾,由粗渐细。
⽤笔要细、要虚,且每根筋间距要均匀。
花头的⽣长顺序荷花花头的⽣长顺序有花苞、初开和盛开,花瓣会随着花头⽣长顺序的变化⽽变化,由开始的包裹紧致变得完全舒展露出花蕊。
在花苞状态下,花⼼处花瓣紧紧包裹,整体呈圆锥形;初开花头花瓣由内向外松开,花蕊初露或将露;盛开花头花瓣全部展开,莲蓬与花蕊全部露出。
⽩描的墨⾊⽩描花卉中,⽤墨的基本原则还是要体现花卉⾃⾝的质感为主。
⼀般固有⾊较浅的花⽤淡墨勾花瓣,⽤重墨及较粗的线条勾叶、茎、花萼以及花柄。
⽩描是通过线与线的穿插关系来体现花卉的前后结构,勾勒时不可违背结构关系。
荷叶的⽣长顺序荷叶的⽣长顺序⼤致分为卷叶、圆叶、反叶以及残叶。
卷叶是荷花的新⽣叶,上表⾯较粗糙,下表⾯则较光滑;圆叶边缘有起伏;反叶的叶⽚边缘向下翻起,起伏较⼤;残叶是荷叶⼲枯时的形态,叶脉与叶⼦表⾯褶皱明显。
勾勒时要注意叶⼦边缘和叶脉的线条粗细、虚实变化。
莲蓬莲蓬是荷花凋谢之后长出的,它的⽣长顺序⼀般也有嫩莲蓬、成熟莲蓬和枯莲蓬三个形态。
嫩莲蓬是在花瓣凋谢之后所展现的形态,整体为半圆形,表⾯多褶皱。
成熟莲蓬内部莲⼦会凸显出来,残留的花蕊也会⼲瘪。
枯莲蓬⼲瘪下垂,形状为不规则的半圆形,表⾯褶皱程度更强。
荷花创作绘整幅荷花,⼀般以盛开花头为主体,主体之外要适当地留⽩。
若画⾯只有主体的花头,则显得孤⽴单调,须有较⼩的花苞或初开的花头相互衬托、呼应,才显得画⾯丰富。
李晓明工笔荷叶的各种画法图文详解!赶紧收藏学习了...荷叶的白描造型勾染法画荷叶画荷叶先画出外部轮廓,再在荷叶轮廓中勾出叶心(叶脐),然后从叶心向四周延画叶脉。
注意表现荷叶的外形特征,即荷叶的翻转及透视变化。
荷的立叶呈盾形,写生荷叶时视线要平或略高些,能见到正反两面叶。
一叶有正反才会丰富而有变化。
步骤一:用小狼毫勾线笔蘸淡墨勾出荷叶的轮廓。
步骤二:用淡石绿平涂整个荷叶及叶梗。
用淡墨分染出荷叶正、反两面及叶梗的结构。
步骤三:第二遍用淡花青分染正面荷叶,反面不染,再用淡花青分染叶梗。
第三遍用淡花青分染正面荷叶,将反面用淡石绿分染一遍。
第三遍用花青分染叶梗。
步骤四:用花青加藤黄调成淡草绿,平涂正面荷叶和叶梗,干后用淡墨点上叶梗上的毛刺。
没骨冲水法画荷叶步骤一:用狼毫勾线笔蘸淡墨勾出荷叶的轮廓。
步骤二:按照叶脉生长结构分成若干个局部,一个局部一个局部地画。
用赭石+白粉调成淡赭色平涂正面荷叶(局部),趁淡赭色未干,用笔蘸淡花青从两叶脉的夹角开始点染,使其与未干的淡起色互相渗化,用淡石绿从两叶脉的夹角开始点染反面荷叶。
步骤三:趁上一步骤的颜色未干时,用石绿点染荷叶局部的中间部位,使其与花青、淡赭互相渗化,用笔蘸清水点冲,补充渗化的效果,用干笔吸掉冲水时多余的水分。
用笔蘸赭石点染反面荷叶的边缘,用清水点冲使其与淡赭、石绿自然渗化。
最后用干笔吸掉冲水时多余的水分。
步骤四:逐个画完荷叶的每一个局部,局部和局部之间留出空白线,空白线是虚的,但也要像用毛笔勾出的墨线一样。
用花青平涂叶梗,未干时在叶梗中间点染,使其与花青互相渗化,再用清水点冲,补充色彩的渗化效果,最后用干笔吸掉冲水时多余的水分。
水墨皴染法画荷叶步骤一:用狼毫勾线笔蘸淡墨勾出荷叶的轮廓。
步骤二:用白云笔蘸淡墨皴出正面荷叶并且同时将叶梗的结构皴一遍。
步骤三:用白云笔蘸淡墨将正面荷叶皴第二遍,用狼毫勾线笔蘸淡墨勾出反面荷叶的细叶筋,然后用白云笔蘸淡墨皴出反面荷叶的结构。
荷花勾勒,上色,布局实在太全了,再画荷花有这篇教程就齐活了!国画讲坛前天荷花结构的分解画法一、花冠的画法(一)勾勒法以中锋按图画出花形,从花瓣尖部画起,一左、一右,两笔画成,谓之单勾。
三笔画成勺形花瓣,谓之复勾。
半开花冠心部呈抱拢的形态,画时要表现出攒心之形。
(二)勾勒填色法1.白荷的画法用单勾法画出前三步,注意画好花瓣的向心结构。
用复勾法画出第四步。
用草绿色画出莲蓬底色,在花瓣的根部点染藤黄。
用淡曙红点染花瓣上部,以浓墨勾圈出莲蓬,画出莲柄,用焦墨复点花瓣顶尖,增加花瓣立体效果。
用朱磦勾丝点蕊,至此,整个花冠用七步完成。
2.粉荷的画法先勾出花冠的外形,待墨色干后用淡曙红填染花瓣,要留有飞白,切勿平涂,用草绿点莲蓬底色。
用浓墨勾圈莲蓬,点蕊、画柄。
也可用水冲法来画,即在花冠墨线未干时用水分较多的淡曙红填染花瓣,将墨线冲开形成自然洇发的效果。
(三)勾纹填色法1.墨勾色染用细锋笔勾出花冠外形和脉纹,干后用淡曙红染花瓣。
用浓墨勾圈草绿色的莲蓬,点蕊画莲柄。
渐开花冠外形用笔同上,待墨线干后,用藤黄染花瓣根部,用淡曙红染花瓣上部,渐开花冠不必画蕊。
墨勾色染运用参考图例2.色勾色染用曙红先画出花冠的外形,留出莲蓬的位置。
用淡曙红填染花瓣,留出飞白。
用草绿画出莲蓬底色,用浓墨勾圈莲蓬、花蕊和莲柄,最后用浓曙红提点花瓣尖部。
(四)没骨法1.花冠的结构分解在画荷花时,可根据荷花结构和没骨用笔的特点,把花冠分解成若干个小的结构,这些小的“构件”可随意组合画成花蕾,半开和全开等不同形态的花冠。
2.花冠的没骨组合用二号提斗笔蘸曙红,笔尖稍浓笔根略淡,先用上图中“构件”,组合画成各种形态的花冠。
这种画法强调下笔果断,位置准确,水分稍大略带洇发,花瓣留有飞白,体现出用笔的洒脱和力度,要有书法味道,切勿平涂。
(五)没骨勾纹法1.半开花冠画法用中号提斗笔蘸曙红,笔尖部色浓笔根部色淡,以没骨法点厾去离视觉最近的一瓣,然后依次展开画出花冠大体形态,待红色略干后,用细锋笔蘸胭脂或墨勾画花瓣的脉纹,点击雄蕊,最后用浓墨画出花柄即成。
荷花的画法(粉红色花)
遍数根据自己喜欢的深浅去染,
工笔露珠画法》
名称:《工笔露珠》画种:工笔花鸟尺寸:《白荷亭亭》局部图创作时间:2007年04月纸张:安徽产四尺净皮熟宣绘制时间:2小时墨:一得阁瓶装墨汁颜料:上海马利大盒国画颜料笔:底纹笔、勾线笔、大白云、小兰竹
第一步:
描绘露珠,最需要注意的就是把握其“玻璃感”,同时需要考虑重力的
影响,处于不同部位的露珠其形状不能雷同。
譬如:小露珠正圆、大露
珠扁圆,斜面上的露珠则需绘成垂露状。
画好物体后,在需要描绘露珠的地方用细笔中墨勾线,用线稍微虚一
些,不要太笃实。
第二步:
平涂底色。
涂第一层底色的时候,露珠和周围物体平涂颜色一致即可。
第三步:
露珠外部物体按照正常绘制步骤进行。
外围再次罩染底色的时候需要
空出露珠部分。
描绘露珠首先的分析光源方向,如本图是从左侧来光,那么我们可以
在露珠的右侧微微描绘投影,用淡墨青色(花青+墨)分染两次即可。
露珠内部用墨青色(花青+墨)从中间往外斡染。
需要注意的是:迎
光那一面反而要染深一些,背光那一边要留亮一些,这是因为露珠透明
而造成光线折射所产生的明暗效果。
四周不必留水线,一直淡淡染开到
边缘即可。
第四步:
用薄三绿从反光部位(右下方)往中间倒染。
左上方高光处先用薄白粉多次分染出一条亮的色带,待干红用浓白粉
点染高光即可。
露珠在传统国画中描绘较少。
因为露珠是透明的,描绘露珠的质感用
传统手法来表现有一定的难度。
随着西洋绘画手法的传入,我们今天完全可以借鉴西画手段以及摄影
效果来描绘露珠。
但是需要注意的是:这种方法在画面上不宜采用过多,
以免破坏画面的整体效果。
参考图1 参考图2
临宋画《出水芙蓉图》设色步骤
名称:《出水芙蓉图》 画种:工笔花鸟 尺寸:35×35厘米 创作时间:2007年02月 纸张:安徽产四尺净皮熟宣 绘制时间:15小时 墨:一得阁瓶装墨汁 颜料:上海马利大盒国画颜料 笔:底纹笔、勾线笔、大白云、小兰竹
第一步:
淡墨勾勒花头,中墨勾反叶、枝梗。
浓墨勾正叶。
宋人原作用线尤其是花头的用线非常细,墨色也非常淡,临摹的时候应该避免平时的用线习惯,尽量向原作靠拢。
正叶叶筋采用双钩方法为之,也有别于目前流行的正叶叶筋两边留水线的处理手法。
干后用隔夜赭石(朱磦+墨调和后放置一夜)平涂三次底色(花卉、叶子等部分不涂)。
隔夜色有渣滓,能出现比较粗糙的肌理效果,对衬托出花瓣的水灵感觉有一定的帮助。
淡白色平涂花头。
反叶、枝干平涂赭石色(赭石中可略微加入微量草绿)。
正叶、莲蓬
平涂老绿色(草绿+少许胭脂)。
花头用淡曙红多次分染(用色一定要薄)。
染色时需要注意反瓣可比正瓣多染一到两次。
反叶、枝干用草绿分染,枝干部分采用两边往中间染的“染低法”。
反
叶叶筋两边留水线,接近于近代通行的正叶处理手法。
随后反叶用淡朱磦从叶子边缘往根部倒染。
莲蓬用赭石色分染,最深处略加墨分染。
花瓣根部即莲蓬周围可用胭脂略加朱磦整体统染,这样染一下以后点花蕊的时候就容易让花蕊亮起来。
正叶用花青多次分染,要有意识的挤出正叶叶筋。
越是根部这种挤的
感觉越明显,到了边缘部分要弱化一些,始终保持整体的明暗关系要和
谐,避免局部刻画过分。
叶脉。
花瓣互相掩盖的地方用极淡的灰绿色(三绿+少许墨)淡淡的分染一
下明暗关系,千万不要染过了。
花瓣尖部用浓曙红局部提染后再用中等浓度的胭脂提染一下,胭脂为
冷色,有别于曙红的暖色,提染一下胭脂,花瓣会红的更有层次,初学
者在描绘别的粉红花头的时候也可以采用此法。
反叶。
枝干整体罩染薄五绿(三绿+白色)。
其中枝干是从中间往两
边分染,反叶是从根部往边缘整体罩染。
同时,用五绿提染一下莲蓬和
莲子的亮面。
莲蓬周围的花瓣根部继续用淡胭脂色+少许朱磦整体统染。
花瓣提染中等浓度的白色,这一步非常关键,处理手法不能雷同。
有
的地方是为了挤出反瓣,有的地方是为了衬托出上层的花瓣,所以有的
地方可能提染在根部,有的地方可能提染在中间部分。
总之,大部分的
白粉还是提染在花瓣的中间部位,分别向根部和瓣尖分染开去。
淡曙红勾勒花瓣边缘、勾细花脉。
淡墨勾花丝,随后用桔黄色(藤黄+朱磦)复勒花丝。
淡花青复勒一下正叶的细叶脉。
用笔可以略随意一些。
浓白色立粉点花蕊,干后用很淡的淡胭脂色在花蕊的中间微微再点一
次,更好的表现花蕊的立体感觉。
正叶除了叶筋部分整体再次平涂一层偏绿的草绿色。
根据画面整体关系淡墨整体调整一下正叶的大明暗关系。
淡赭墨色调
整一下反叶的整体明暗关系。
浓胭脂点莲子的顶部圆点。
局部图1 局部图2。