2021年医疗质控表及检查标准
- 格式:doc
- 大小:107.01 KB
- 文档页数:7
2021年xx科上半年质量分析总结医疗质量管理是医院管理的核心,提高医疗质量是管理科室到达根本目的。
科室医疗质量平安是医院考核科室运行情况的重要内容。
现将2021年xx科上半年医疗质量运行情况总结如下:一、2021年上半年医疗质量控制指标完成情况月份入院人数出院人数平均住院日人均费用药占比耗占比抗菌药物使强度病床使用率门诊人次手术台次住院超30天1月8 49.46% 4.16% 22.69 135.11% 1697 11 0 2月 1 8 47.44% 4.03% 21.31 93.13% 2021 9 2 3月 6 46.29% 3.8% 23.02 116.63% 1835 7 1 4月7 3857.98 48.71% 3.81% 15.41 107.31% 1753 8 1 5月7 4072.76 49.96% 3.82% 14.89 113.08% 1894 13 1 6月7 3774.34 29.89% 3.34% 20.9 89.23% 1860 8 01、平均住院日、病床使用率、住院超过30天分析我科上半年出院781例患者,较去年同期出院增加。
收治患者例数增呈长趋势。
2021年上半年我科平均住院天数7天,完成医院规定目标值〔<10天〕。
2021年上半年我科住院超30天共5例。
住院超过30天原因分析:改良措施1.加强培训,提上下年资医师的诊疗水平2.加强医患沟通3.完善双向转诊,对需长期治疗病情稳定的患者说服其下转乡镇医院4.对于出于个人目的延长住院日,浪费医疗资源的患者,要积极说服出院,通过宣教帮助患者及家属树立正确的认识5.加强住院病人管理,标准诊疗工作流程,提高工作效率。
病床使用率超标,说明病床超负荷工作,存在一定的医疗平安隐患,应严格把控住院指征,达出院指征者及时出院,加强病区医疗平安管理。
2、合理用药分析1〕存在问题:药占比超标;局部病历使用抗生素前无细菌培养,局部病历使用抗生素后无实验室复查,对抗生素疗效无法判断;局部病历抗生素选择不合理,疗程不合理;局部存在无指征用药,药物使用无临床诊断,无病史记录。
2021年国家医疗质量安全改进目标目标一提高急性ST段抬高型心肌梗死再灌注治疗率目标二提高急性脑梗死再灌注治疗率目标三提高肿瘤治疗前临床TNM分期评估率目标四提高住院患者抗菌药物治疗前病原学送检率目标五提高静脉血栓栓塞症规范预防率目标六提高病案首页主要诊断编码正确率目标七提高医疗质量安全不良事件报告率目标八降低住院患者静脉输液使用率目标九降低血管内导管相关血流感染发生率目标十降低阴道分娩并发症发生率2021年国家医疗质量安全改进目标说明目标一提高急性ST段抬高型心肌梗死再灌注治疗率(一)目标简述1.急性心肌梗死是导致我国居民死亡的首要病种,提高急性ST段抬高型心肌梗死(STEMI)患者再灌注治疗率对降低急性STEMI患者的致残率及死亡率、改善患者生活质量、减轻社会和家庭负担具有重要意义。
2.急性ST段抬高型心肌梗死再灌注治疗,是指对发病12小时内的急性STEMI患者给予经皮冠状动脉介入治疗(PCI)或静脉溶栓治疗,首选PCI治疗。
(二)核心策略1.医疗机构建立由心内科、急诊科、检验、护理、影像等相关部门组成的急性STEMI患者再灌注治疗技术团队,并指定牵头部门。
2.医疗机构制订符合本机构实际的急性STEMI患者急救方案及标准化操作流程,进行院内再灌注治疗规范化培训。
保障医务人员随时到位,保障药品、设备、设施处于可用状态。
3.不具备PCI能力的医疗机构,要建立本机构急性STEMI 患者急救转诊方案及流程,确保可以及早启动转运PCI、院内溶栓加转运PCI的早期再灌注治疗,并完善前期准备。
4.医疗机构建立急性STEMI患者再灌注治疗率的监测及评价机制,明确相关质控指标数据采集方法与数据内部验证程序,按季度进行本机构数据分析、反馈,建立激励约束机制。
5.运用质量管理工具,查找、分析影响本机构实现该目标的因素,提出改进措施并落实。
目标二提高急性脑梗死再灌注治疗率(一)目标简述1.脑梗死在我国二级以上医院住院患者疾病诊断数量中位居首位,也是导致我国居民死亡的前3位病种之一。
2021年危急值制度及危急值标准)为了提高医疗质量和保障医疗安全,医院制定了“危急值”管理制度和标准。
这些标准是根据国际惯例(JCI标准)和国内外医院管理的成功经验制定的。
危急值”是指某些实验和检查结果可能使患者处于生命危急状态的情况。
目的是让临床医务人员能够第一时间采取相应措施,保障患者的生命安全。
针对不同的科室,医院制定了不同的“危急值”报告流程。
在检验科,“危急值”报告程序要求工作人员在发现“危急值”情况时,严格按照流程执行,包括确认仪器和设备是否正常、核实标本信息、复检结果等。
在确认无误后,要立即与临床联系并在报告单上注明相应信息。
在心电图室,“危急值”报告程序要求检查人员在发现“危急值”时,核实患者信息并第一时间通知相关临床科室和本科负责人。
必要时要重新进行检查,以确保结果的可靠性和准确性。
以上是医院“危急值”管理制度和标准的简要介绍。
这些制度和标准的实施,有助于提高医疗质量和保障患者的生命安全。
2.如果“危急值”与患者的病情不符,检查人员应积极主动与临床医护人员沟通,或进行进一步检查,以确保诊断结果的准确性。
3.在心电图室的《检验(查)危急值报告登记本》上要详细记录报告情况。
4.对“危急值”报告的项目要进行严格的质量控制,确保报告有可靠的途径和规定的时间,并为临床提供咨询服务。
三)医学影像科“危急值”报告程序1.检查人员发现“危急值”情况时,首先要确认检查设备是否正常,操作是否正确。
在确认临床及检查过程各环节无异常的情况下,才可以将检查结果发出。
2.立即电话通知相应临床科室医护人员“危急值”结果,并核实患者基本信息,同时报告本科室负责人或相关人员。
3.在《危急值报告登记本》上要详细记录报告情况。
4.积极与临床医护人员沟通,为临床提供技术咨询,必要时进行进一步检查,以确保诊断结果的准确性。
四、临床科室对于“危急值”的操作流程:一)临床医师和护士在接到“危急值”报告电话后,如果认为该结果与患者的临床病情不相符或标本的采集有问题时,应重新留取标本送检或进行复查。
医学信息学杂志2021年第42卷第3期JOURNAL OF MEDICAL INFORMATICS 2021, Vo. 42 , No. 3•动态•《健康医疗数据安全指南》全文发布t 近日信安标委发布28号国家标准公告,正式发布《信息安全技术健康医疗数据安全指南》(GB/T 39725 -2020, j ;以下简称“《安全指南》”),自2021年4月1日期实施。
《安全指南》由信安标委归口上报,此前于2013年1月立项草; +拟,于2013年12月26日发布公开征求意见稿《信息安全技术健康医疗信息安全指南》(以下称“征求意见稿”)。
相+ +较于《征求意见稿》,正式版《安全指南》在标准结构、合规控制项、合规尺度、典型场景等方面均有了较大幅度的调+I 丄+整。
由于健康医疗数据安全事关患者生命安全、个人信息安全、社会公共利益和国家安全,为了更好地保护健康医疗数+ 丄据安全,规范和推动健康医疗数据的融合共享、开放应用,促进健康医疗事业发展,特制定健康医疗数据安全指南。
相/丄关组织可以根据数据保护的需要进行数据分级,对不同级别的数据实施不同的安全保护措施,重点在于授权管理、身份丄: :]鉴别、访问控制管理。
I(摘编自网上)丄国家卫健委发布《病案管理 质量控制指标(2021年版)》北京规范互联网医院许可管理为进一步加强医疗质量管理,规范临床诊疗行为,]] 近日,北京市卫生健康委、中医管理局联合发出通]: : : I [知,明确互联网医院许可管理的准入、命名规则以及变] 促][更登记、监督管理等要求。
互联网医院执业前必须向核1 进医疗服务的标准化、同质化,国家卫生健康委组织制定+ + +发《设置医疗机构批准书》的卫生健康行政部门申请登+i 了病案管理质量控制指标,发布了《病案管理质量控制丄i 丄+ + 1记,领取《医疗机构执业许可证》。
已经取得《医疗机++指标(2021年版)》。
文件指出各级各类医疗机构要充分丄! ;构执业许可证》的实体医疗机构拟建立互联网医院,将+利用相关质控指标开展病案质量管理工作,不断提升病案+ + +互联网医院作为第二名称的,应当向其 《医疗机构执业+质量管理的科学化、精细化水平和病案内涵质量。
一季度科室管理总结本季度各项指标一. 无医疗纠纷、有效投诉及赔偿二.较好的落实了危重病人的管理、交班、危急值报告及处理、三级医师查房、病案讨论制度、岗位责任等, 门诊工作有序进行。
合理用血情况:用血情况相对规范, 及时填报了报表问题:1.输血标本的采集未按医院规定执行。
2.输血标本运送与交接未及时签字。
1.整改措施:2.再次学习医院关于输血标本的采集流程。
3.严格进行输血标本的交接, 及时签字。
4.再次学习输血的不良反应汇报流程三.医院感染管理按照医院规定执行, 本月无医院感染病例发生, 继续落实手卫生制度。
四.合理用药相关指标:1季度科室抗菌药物使用率(%)存在问题:抗生素使用率44.11%, (医院规定为30%), 药占比25.7%(医院规定25%)。
本季度药品比例、抗生素使用率等指标均超过医院规定的比例。
整改措施:住院患者危重者多, 肺部重症感染多, 加上本科室大多数基础疾病为尿毒症、激素使用者, 导致抗生素本月超标。
进一步加强抗生素使用管理, 严格控制抗生素的适应症、使用频率及使用时间。
四.终末病历质量相关指标主要问题1.终末病历3月归档率、7日归档率低。
2.上级医师查房记录签字不及时, 个别存在代签。
3.入院记录、出院记录诊断书写不全, 无修正诊断或补充诊断。
4.出院记录无入院诊断, 治疗经过无具体用药。
5.有创操作无操作同意书。
6.无医患沟通记录7.首页血型填写错误。
8.病历缺页。
无输血同意书, 输血前检查不完善。
1.整改措施:再次强调终末病历质量的重要性, 严格要求终末病历及时归档, 归档前进行严格整理, 避免出现签名漏签, 同意书丢失, 记录不全、缺页等发生。
加强对医疗组长负责制的管理, 如再次发生相同错误, 则扣除医疗组长绩效。
四.病案首页填写相关指标存在问题1.病案首页填写不全。
2.入院、出院诊断仍存在部分不相符。
3.治愈好转率偏低。
4.病案首页打印缺页。
5.危重患者占比低于医院要求。
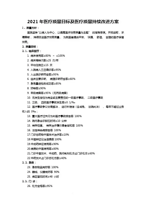
2021年医疗质量目标及医疗质量持续改进方案1 . 质量方针:医院坚持“以病人为中心,以提高医疗效劳质量为主题〞的指导思想。
开拓进取,求精奉献,持续改进医疗效劳质量,为就医者提供平安、快捷、舒适、合理的医疗保健效劳。
2. 质量目标:2. 1. 临床医疗:1. 病床使用率≥80%~≤105%2. 病床周转次数≥25 次/年3. 平均住院日≤15 天4. 入院病人三日确诊率≥95%5. 入出院诊断符合率≥95%6. 临床主要诊断、病理诊断符合率≥60%7. 急危重症抢救成功率≥85%8. 好转率≥90%9. 甲级病案率≥95%〔无丙级病案〕10. 无发生定性为完全或主要责任的一级医疗事故、二级医疗事故11. 三级、四级医疗事故发生率≤0. 1/‰12. 医疗事故争议协商解决,进行补赔偿〔含减免、法院判决〕,每年不超过业务收入的3‰;13. 重大医疗过失行为和医疗事故报告率100%14. 院内急会诊到位时间≤10 分钟15. 特殊检查、特殊治疗履行患者告知率100%16. 法定传染病报告率100%17.门诊非药物中医技术治疗率≥10%18.中医辨证论治准确率100%19.中成药辨证使用率≥90%20.病房的中医使用率≥80%21.门诊中医饮片、中成药、院内制剂处方占门诊处方≥60%22.中药饮片占门诊总处方数≥40%2. 2. 急救:23. 急救物品完好率100%24. 器械、仪器完好率90%25. 病区留观时间≤48 小时2. 3. 门诊:26. 处方合格率≥95%27. 门诊病历书写格式合格率≥90%28. 门诊与出院诊断符合率≥90%29. 普通门诊具有主治医师以上专业技术职务任职资格的本院医师比例≥60%30. 挂号、划价、收费、取药等效劳窗口等候时间≤10 分钟2. 4. 医技:2. 4. 1. 共性质量目标〔包括其他辅助科室〕:31. 医技科室检查报告科学性和准确率≥95%32. 检查报告误诊率≤3%33. 报告及时性≥95%34. 大型设备检查工程自开具检查报告申请单到出具检查结果时间≤4 小时35. 检验、心电图常规检验检查工程自检查开始到出具结果时间,急诊≤30分钟;平诊≤2 小时;特殊检查出报告〔细菌培养、染色体检查除外〕24-48 小时36. B 超查完即发报告37. 影像科平片出报告:急诊<30 分钟;平诊<1小时38. 万元以上医疗设备、仪器完好率≥95%39. 万元以上医疗设备、仪器使用时间≥30 小时/周2. 4. 2. 各专科质量目标:2. 4. 2. 2. 影像科:40. 甲片率≥80%41. 废片率≤1%42. 大型检查设备阳性率≥70%2. 4. 2.3. 检验科:43. 临床化学室间质评全年平均及格〔VIS≤80〕44. 临床化学室内质控各项CV 值,在允许误差范围内到达规定标准45. 血液学室间质评全年平均及格〔改进偏离指数DI≤2〕46. 尿沉渣镜检率达100%,沉渣分析仪复检率达60%47. 报告单审核率达100%2. 4. 2. 4. 药剂科:48. 处方复核率到达100%49. 调配处方出门过失率≤1/1000050. 中药处方饮片误差≤±5%51. 无假冒伪劣药品52. 药品供给满足率≥95%53. 药品收入占总收入比例≤40%54. 门诊病人人均医疗费用西药费所占比例≤40%55. 出院病人人均医疗费用西药费所占比例≤45%56. 每100 张处方使用抗菌药物的比例≤15%57. 煎药合格率100%2. 5. 继续教育与“三基〞培训:58. 医务人员参加继续教育≥90%59. 业务培训听课率≥80%60. “三基〞考试及格率100%2. 6. 综合指标:61. 社会对医疗效劳满意度≥90%62. 出院病人对医院综合满意度≥98%〔其中食堂满意度≥95%;保卫平安满意度≥95%;保洁满意度≥95%;洗衣房满意度≥95%〕63. 平时考核出院病人满意度≥98%64. 供给病人膳食的价格和膳食质量的合格性应到达100%65. 职工对膳食满意率≥85%66. 职工对医院管理组织机构和领导工作满意度≥90%67. 患者、医师与护理人员对检验科效劳满意度≥98%68. 患者、医师与护理人员对医学影像部门效劳满意度≥98%69. 患者与医师、护理人员对药学部门效劳满意度≥98%100. 患者、医务人员对医院后勤效劳满意度≥98%101. 职工对工作的满意度≥95%102. 完成政府指令性任务比例100%103. 年意外事故发生次数〔如:火灾、爆炸、建筑物倒塌、患者人身伤害等〕为零3. 医疗质量管理与持续改进:医疗质量管理是医院管理的核心内容和永恒的主题,是不断完善、持续改进的过程。
护理查对制度落实情况专项检查表一、检查对象:全院所有科室的护理人员二、检查时间:2021年12月10日三、检查人员:护理部负责人、医院质控部门负责人四、检查内容及标准:1. 护理记录表的填写规范性和完整性- 检查记录表中是否填写了患者的基本信息、病情变化、医嘱执行情况、护理措施等内容。
- 检查记录表的填写是否符合规范,是否存在错漏、涂改等情况。
2. 护理文书的索引管理- 检查各科室的护理文书是否建立了清晰的索引管理制度。
- 检查索引管理制度的执行情况,是否有定期更新、调整索引内容。
3. 患者饮食护理的实施情况- 检查各科室的护理人员对患者饮食的了解和管理情况。
- 检查患者饮食护理是否按照医嘱执行,是否存在乱点餐、错送餐等情况。
4. 长期卧床患者护理- 检查长期卧床患者的翻身情况,是否按时进行翻身。
- 检查长期卧床患者的皮肤护理情况,是否存在压疮发生情况。
5. 患者个人卫生护理- 检查患者个人卫生护理是否按规定执行,包括患者洗漱、更换衣物等护理内容。
- 检查患者个人卫生护理是否得到患者理解和配合。
6. 重症监护患者护理- 检查重症监护患者的护理情况,包括病情变化观察、生命体征监测等。
- 检查重症监护患者的护理措施是否规范,是否按照医嘱执行。
7. 其他特殊患者护理- 检查其他特殊患者(如新生儿、老年患者等)的护理情况,是否有专门的护理计划。
- 检查其他特殊患者的护理措施是否得到医生的认可和指导。
五、检查结果及处理措施:经过专项检查,发现了一些问题和不足之处,如护理记录表填写不规范、索引管理不完善等。
下一步,护理部门将对存在问题的科室进行督导检查,并制定整改计划。
同时,加强对护理人员的培训和教育,提高其专业素质和服务质量。
六、检查总结:本次护理查对制度落实情况专项检查,旨在确保医院各科室护理工作的规范性和质量,提高护理服务水平,保障患者的健康和安全。
通过检查,发现了一些问题和不足之处,但也发现了一些科室在护理工作方面的亮点和经验,这些经验值得借鉴和推广。
核医学医疗质量控制指标(2021年版)一、48小时评估完成率定义:患者持申请单进入我科预约检查后,医护人员应在保证完成质量的前提下,在48小时内完成患者检查全部流程。
计算公式:×100% 48小时评估完成率= 48小时内完成检查人数当日检查总人数意义:体现对患者检查及处理的及时性,反映医疗机构诊疗质量的过程指标。
二、SPECT(/CT)随访率定义:检查执行科室应对行SPECT(/CT)检查的患者行规范的随访记录,保障患者得到持续、合理、有效的医疗照顾。
患者随访率不低于70%。
统计患者最后疾病类型。
计算公式:随访率= 完成SPECT(/CT)检查后随访数×100%同期SPECT(/CT)患者总数意义:体现对受检患者随访的工作,是反应医疗机构临床诊疗质量的结果指标。
三、PET/CT随访率定义:检查执行科室应对行PET/CT检查的患者行规范的随访记录,保障患者得到持续、合理、有效的医疗照顾。
出患者随访率不低于70%。
统计患者最后疾病类型。
计算公式:×100%随访率= 完成PET/CT检查后随访数同期PET/CT患者总数意义:体现对受检患者随访的工作,是反应医疗机构临床诊疗质量的结果指标。
四、核医学设备完好运行率定义:一定观察时间内检查设备(仪器)完好运行天数占总检测天数的百分比。
计算公式:×100% 核医学设备完好运行率= 核医学设备完好运行的天数核医学设备检查总天数意义:反映设备能否按质完成必检项目、确保医疗检查质量的重要指标。
五、检查诊断符合率定义:核医学诊断例数中诊断正确病例的百分比。
计算公式:核医学诊断结果正确率=诊断正确例数×100%诊断总例数意义:反映核医学科病例诊断质量与可靠性的指标。
分为SPECT(/CT)符合率及PET(/CT)符合率。
六、核医学科医师职称结构比定义:全院固定在岗核医学科医师中的高级职称人数、中级职称人数及初级职称人数的构成比。
《xx年第二季度医疗质量活动记录》xx年院医疗质量委员会第二季度会议纪录时间:xx年07月24日地点:四楼小会议室主持人:xxx院长参与人员:会议内容:一、医务科科长汇报第二季度全院医疗质量控制情况近3个月来,全院总的来说,医疗质量较上年略有下降,主要是个别科室主任未认真覆行好核心制度,部分医生意识淡漠所致;病案质量,合理检查,合理用药及抗菌素使用上有所改善,很多指标明显提高。
(1)小部分的医疗文书质量较差。
主要表现在上级医师查房记录(与首次病程记录相同者多),术前讨论记录不规范上,打印病历常有出错现象。
(2)抗菌素应用,部分科室未严格掌握指征存在滥用抗菌素情况。
(3)门诊病历书写不规范,甚至有个别医师未书写。
二、第二季度护理质量汇报1、本季度针对病区护理管理、急救物品、护理安全、护理文件书写、基础护理、消毒隔离、环境管理、优质护理等方面对各科室进行护理质量检查,所有检查内容都已反馈至各科室进行整改,护理部并对其复查,检查结果良好。
对于出现问题的原因,主要表现在:护士长管理不到位,未明确分组职责,未及时规范护士的操作行为,缺乏监督机制;当班护士无工作责任心,未认真检查,未能及时上报;护士做完操作后未及时整理,护士长未能明确各班职责;护士长外出学习未及时开会,护士未认真学习;责任护士无工作责任心,护士长缺乏管理监督。
整改建议:护士长加强科室管理,督促护士加强工作责任心,明确各班职责,责任到人;护士长明确各班职责,责任到人,加强检查,明确惩罚制度,护士长加强监管,加强巡查;护士长加强管理,督促护士按分级护理规范巡视病房,加强晨晚间护理,护士长及责任组长不定期检查,尽快建立护士绩效考核机制;督促护士工作认真细心,护士长加强对护士的护理安全培训,加强对护士相关知识的培训和考核。
三、院感质量控制本季度检查主要问题:1、医疗垃圾分类不清,生活垃圾和医疗垃圾混放。
2、部分科室的医疗废物处理不及时,转运人员转运不及时,医疗废物登记表接受人未及时签字。
2021版国家疼痛医疗质量控制49项质控指标2021版国家疼痛医疗质量控制49项质控指标1. 引言在当今社会,随着医疗水平的不断提高和人们对健康的更加重视,疼痛医疗质量控制成为了医疗领域中一个备受关注的话题。
2021年,国家发布了最新版的疼痛医疗质量控制49项质控指标,以进一步规范和提高我国的疼痛治疗水平和医疗质量。
本文将从不同角度对这49项质控指标进行全面评估,并结合个人观点进行分析。
2. 了解49项质控指标我们需要深入了解这49项质控指标的内容和意义。
这49项指标涵盖了疼痛医疗的各个方面,包括疼痛评估、疼痛治疗、疼痛病史记录、疼痛宣教等多个方面。
这些指标的设定,旨在通过全面的评估和规范,提高医疗机构对疼痛的认知和治疗水平,保障患者的疼痛管理权益,提高疼痛治疗的水平和效果。
3. 深入分析各项指标接下来,让我们逐一深入分析这49项质控指标。
首先是疼痛评估方面,包括疼痛评估的时间、方式、内容等指标。
其次是疼痛治疗方面,包括疼痛治疗的适宜性、规范性等指标。
还有疼痛病史记录、疼痛宣教等方面的指标。
每一个指标都代表了疼痛治疗中的一个重要环节,全面的评估有助于发现问题、改进流程、提高治疗效果。
4. 个人观点和理解笔者认为,这49项质控指标的发布对于我国的疼痛治疗水平和医疗质量有着积极的推动作用。
在实际操作中,医疗机构和医护人员需要根据这些指标,认真评估和规范自身的疼痛治疗流程,确保患者能够得到更科学、更规范、更全面的疼痛治疗服务。
这对于提高患者的治疗效果、减轻患者的疼痛感受、增强患者对医疗的信任感,将产生积极的影响。
5. 总结与回顾2021版国家疼痛医疗质量控制49项质控指标的发布,为我国的疼痛治疗水平和医疗质量带来了新的机遇和挑战。
这一系列的指标,不仅是对医疗机构和医护人员的要求,更是对患者权益和医疗水平的保障。
希望在未来的实践中,这些指标能够得到更好的落实和执行,从而推动我国疼痛医疗质量的全面提升。
6. 结语这篇文章简要地对2021版国家疼痛医疗质量控制49项质控指标进行了深入评估和分析,并结合个人观点进行了探讨。
医疗设备质控报告模板参考日期:xxxx年xx月xx日1. 引言质量控制是医疗设备管理的重要环节,它涉及到医疗设备的可靠性、安全性和有效性。
本报告旨在对医疗设备的质控过程进行评估,并对存在的问题和改进措施进行总结。
通过质量控制的实施,可提高医疗设备的质量水平,保障医疗服务的安全和有效性。
2. 质控目标本次质控的目标是评估医疗设备的运行状况,并发现可能存在的问题,分析原因,并提出改进措施,从而提高医疗设备的可靠性和安全性。
3. 质控内容3.1 设备的台账管理评估医疗设备的台账管理情况,包括设备的登记、分类、编码、命名规范、设备基本信息、设备使用情况记录等。
3.1.1 评估结果设备的台账管理情况较好,设备基本信息完善,设备分类、编码规范统一。
设备使用情况记录及时、规范。
3.1.2 改进措施定期盘点设备,及时更新设备信息,完善设备命名规范。
加强设备使用情况的记录和管理,确保记录详实准确。
3.2 设备的校准和维修评估医疗设备的校准和维修情况,包括设备的定期校准、维修记录、维修周期等。
3.2.1 评估结果设备的定期校准和维修情况良好,校准记录准确完整,维修周期保持在正常范围内。
3.2.2 改进措施继续加强设备校准和维修的监督和管理,确保校准记录的准确性和维修周期的及时性。
加强设备维修技术人员的培训和知识更新。
3.3 设备的安全使用评估医疗设备的安全使用情况,包括设备的操作人员培训、使用规范、操作过程中的风险控制等。
3.3.1 评估结果设备的安全使用情况较好,操作人员接受了相应的培训,掌握了设备的使用规范,操作过程中注意风险控制。
3.3.2 改进措施继续加强设备安全使用的培训和监督,确保操作人员能够正确使用设备并控制操作风险。
定期开展安全技术演练,增强操作人员的应急处置能力。
3.4 设备的可靠性和有效性评估医疗设备的可靠性和有效性,包括设备的性能指标满足需求、使用效果良好等。
3.4.1 评估结果设备的可靠性和有效性较好,性能指标满足需求,使用效果良好。
项目名称提高肿瘤治疗前临床 TNM 分期评估率牵头部门医务科参与部门肿瘤内科、普外科、乳腺-甲状腺外科、影像科、信息科、超声科、病理科、病案室以及各相关临床科室活动时间2021年04月至2021年12月项目参加人监测指标肿瘤治疗前临床 TNM 分期评估率指标定义肿瘤住院患者治疗前完成临床分期评估的病例数占同期收治的肿瘤住院患者病例数的比例。
数据来源2021年01月至2021年03月医院收治的肺癌、胃癌、肝癌、结直肠癌、乳腺癌等5种重点癌种肿瘤住院患者情况计算公式监控范围本院所有住院的肿瘤患者现况数值40.7%预期目标75%活动效果2021年04月至2021年12月肿瘤治疗前临床 TNM 分期评估率为68.8%,其中7月、10月、12月达到预期目标。
一、项目背景(一)医疗机构诊疗水平参差不齐,质控管理有待加强恶性肿瘤由于致病因素复杂,难以有效预防,已经成为严重威胁人类健康的重大疾病之一。
国家癌症中心最新数据显示,我国恶性肿瘤发病人数和死亡人数仍处于上升趋势。
2015年,我国新发恶性肿瘤病例约392.9万例,发病率为285.83/10万,排名前五位的恶性肿瘤依次是肺癌、胃癌、结直肠癌、肝癌和女性乳腺癌。
2015年,我国恶性肿瘤死亡病例约233.8万例,死亡率为170.05/10万,排名前五位的恶性肿瘤依次是肺癌、肝癌、胃癌、食管癌和结直肠癌。
截至2019年年底,我国共有150家肿瘤专科医院,卫生技术人员8.18万人,其中医师2.53万人,注册护士4.26万人;同时,有2000余家二级以上医院设有肿瘤科,肿瘤科床位数约24.1万张,占医院总床位数的3.52%。
从近三年的数据来看,肿瘤专科医院卫生技术人员数量以及肿瘤科床位数量增长仍较为缓慢,肿瘤科床位数量占医院床位比例有所下降。
当前,我国恶性肿瘤诊疗存在的问题包括:不同地区医疗机构肿瘤诊疗技术水平参差不齐,同质化和规范化水平有待提高;部分医疗机构肿瘤诊疗质控管理工作不到位,未完善相关医疗质量管理制度,未能定期开展诊疗规范、指南的学习培训和肿瘤诊疗相关医疗质量检查等;部分医疗机构医务人员存在未充分合理参照最新诊疗规范、指南开展肿瘤诊疗工作,治疗前检查不完善,药物选择不当或过度治疗等问题。
门诊医疗质量考核月报表(科)
捡查人:捡查时间:年月日
考核人:捡查时间:年月日
住院医疗质量考核月报表
捡查人:捡查时间:年月日
考核人:捡查时间:年月日
护理质量考核月报表
捡查人:捡查时间:年月日
考核人:捡查时间:年月日
辅助科室功能科医疗质量考核月报表(科)
捡查人:捡查时间:年月日
考核人:捡查时间:年月日
药剂科医疗质量考核月报表
捡查人:捡查时间:年月日
考核人:捡查时间:年月日
手术室医疗质量考核月报表
捡查人:捡查时间:年月日
考核人:捡查时间:年月日
收费室质量考核
捡查人:捡查时间:年月日考核人:捡查时间:年月日。