订货前数据准备思路
- 格式:docx
- 大小:771.34 KB
- 文档页数:6
MRP的数据处理逻辑—需求计算MRP(Material Requirements Planning,物料需求计划)是一种通过分析和计算企业的物料需求,以满足生产和销售需求的管理工具。
在MRP系统中,需求计算是其中一项核心功能,它负责根据已知的需求和库存信息,计算出未来一段时间内所需的物料数量。
本文将介绍MRP的数据处理逻辑以及需求计算的过程。
一、基本概念解析在进行需求计算之前,我们需要了解一些基本概念:1. 计划时段:MRP系统一般将时间划分为固定的计划时段,如一周、一月等。
计划时段的选择根据企业的生产和供应链特点而定。
2. 净需求:净需求是指在某个计划时段内,物料的需求量减去已有的库存量和在途量后的剩余需求量。
净需求是需求计算的核心指标。
3. 订货提前期:订货提前期是指从下订单到收到货物之间的时间间隔,也称为采购提前期或生产提前期。
4. 安全库存:为了应对供应链中的不确定性因素,企业会在已有库存的基础上额外设置一定的安全库存,以防止库存不足导致生产停滞或客户需求无法满足。
5. 节点:MRP系统中的节点是指需求计算的时间点,一般是计划时段的开始或结束日期。
二、数据处理逻辑需求计算的数据处理逻辑可以总结为以下几个步骤:1. 收集数据:首先,我们需要收集相关的数据,包括物料的需求量、库存量、在途量以及供应链的参数配置等信息。
这些数据一般来源于企业的ERP系统或其他相关系统。
2. 计算净需求:根据收集到的数据,通过减法运算计算出每个计划时段内的净需求量。
具体计算公式如下:净需求 = 需求量 - 库存量 - 在途量如果净需求为正数,则表示物料需要进一步采购或生产;如果净需求为负数,则表示物料的库存超过了需求量,可以考虑减少采购或生产。
3. 考虑安全库存:在计算净需求的基础上,还需要考虑安全库存的影响。
如果净需求小于等于安全库存,则无需进行采购或生产;如果净需求大于安全库存,则需要进一步考虑采购或生产的计划。
订货点法知识点订货点法(Reorder Point Method)是一种用来确定何时重新订购库存的方法。
它基于过去的销售数据和库存水平,帮助企业进行精确的库存管理,以确保及时补充商品,避免断货和过高的库存成本。
在实际操作中,我们可以按照以下步骤来确定订货点:步骤一:收集数据首先,我们需要收集过去一段时间的销售数据和库存水平。
这些数据可以来自企业的销售记录和库存管理系统。
收集的数据应该包括每次销售的数量和日期,以及每次库存检查的数量和日期。
步骤二:计算平均销量通过销售数据,我们可以计算出每天或每周的平均销量。
这可以通过将销售数量总和除以销售天数或销售周数来实现。
平均销量是预测未来销售的基础。
步骤三:计算平均交货时间除了平均销量,我们还需要计算出供应商交货所需的平均时间。
这包括从订购商品到收到货物的时间。
这个时间可以通过过去几次订购的日期和收到货物的日期来计算得出,然后取平均值。
步骤四:计算安全库存安全库存是为了应对需求突然增加或交货延迟而设置的一定数量的库存。
它是在订货点之上的额外库存。
安全库存的大小取决于供应链的稳定性和预测误差。
一般来说,安全库存可以是平均销量乘以交货时间的数量。
步骤五:计算订货点订货点是在销售和交货时间中的一个点,当库存达到该点时,即应该重新订购商品。
订货点可以通过以下公式计算得出:订货点 = 平均销量 × 交货时间 + 安全库存步骤六:监控库存一旦确定了订货点,企业就需要根据库存水平进行及时补货。
当库存量达到或低于订货点时,就应该重新订购商品。
这样可以避免库存短缺和延迟交货的问题。
步骤七:优化订货点订货点不是固定不变的,它需要根据销售和供应链的变化进行调整。
如果销售量有所增加或供应链的稳定性有所改善,订货点可以相应地调整。
这样可以确保库存管理的准确性和效率。
通过使用订货点法,企业可以更好地管理库存,减少库存短缺和过高的库存成本。
它是一种简单且实用的方法,可以帮助企业提高供应链的效率和灵活性。
蔬果订货作业指导书模板一、引言在蔬果供应链管理中,订货环节是非常重要的一环。
准确、高效地进行蔬果订货,可以保证供应链的稳定运作,满足市场需求,提高销售效益。
本文将为您提供蔬果订货作业的指导书模板,帮助您规范订货流程,提高工作效率。
二、订货前的准备工作2.1 确定订货周期根据蔬果的季节性和保鲜期,确定订货周期。
常见的订货周期有日订、周订、月订等。
根据实际情况,选择适合的订货周期,并在指导书中明确记录。
2.2 确定订货量根据市场需求、销售数据和历史订货量,合理预估蔬果的订货量。
可以参考以下因素进行订货量的确定: - 季节性需求变化 - 销售数据分析 - 历史订货量的参考2.3 确定供应商选择可靠的供应商是保证蔬果质量和供应稳定的关键。
在指导书中列出合作的供应商名单,并注明联系方式和负责人。
2.4 确定订货渠道确定订货渠道,可以选择电话、电子邮件、在线平台等方式进行订货。
在指导书中明确列出订货渠道,并注明联系方式和订货时间。
三、订货流程3.1 下订单1.登录订货系统或进入订货平台。
2.选择蔬果种类和数量。
3.填写订单信息,包括收货地址、联系人、联系电话等。
4.确认订单信息并提交订单。
3.2 确认订单1.供应商收到订单后,核对订单信息。
2.如有问题或需求调整,及时与订货方联系确认。
3.确认订单信息无误后,进行备货准备。
3.3 发货1.供应商按照订单要求进行蔬果的采摘、包装和称重。
2.安排物流进行配送,确保蔬果的及时送达。
3.4 收货与验收1.收货方接收蔬果货物,并核对收货数量和品质。
2.如有问题或货物损坏,及时与供应商联系沟通。
四、订货注意事项4.1 保持供应链畅通及时与供应商保持沟通,了解蔬果的供应情况,避免因供应链中断而导致的订单延误。
4.2 注意蔬果的质量和新鲜度在订货过程中,要注意蔬果的质量和新鲜度。
可以要求供应商提供相关的质检证书和新鲜度保证。
4.3 注意库存管理合理控制库存,避免过量订货或积压库存。
紧急预备:订单处理方案目标我们的目标是建立一个紧急预备的订单处理方案,以应对突发情况或高峰时期的订单激增。
该方案应确保订单的及时处理和顺利交付,同时避免出现法律纠纷或复杂的法律问题。
方案概述为了实现目标,我们将采取以下策略:1. 提前准备:在突发情况发生之前,我们将制定和更新订单处理流程,并确保所有相关人员都熟悉并能有效执行这些流程。
2. 自动化处理:我们将优化订单处理系统,通过自动化处理订单的各个步骤,以提高效率和减少人为错误。
自动化的步骤包括订单验证、库存检查、发货准备等。
3. 扩大资源:为了应对订单激增,我们将增加订单处理团队的人员和设备资源。
我们将建立一个备用团队,以备不时之需,并确保备用团队中的人员也熟悉并能执行订单处理流程。
4. 监测与优化:我们将实施实时订单监测和反馈机制,以便及时发现和解决订单处理中的问题。
我们还将定期评估和优化订单处理流程,以提高效率和准确性。
与法律相关的注意事项为了避免法律纠纷或复杂的法律问题,我们将遵循以下原则:1. 合规性:我们将确保订单处理方案符合适用的法律法规和合同要求。
我们将定期审查和更新订单处理流程,以确保合规性。
2. 保密性:我们将确保订单处理过程中的客户信息和交易数据的保密性。
我们将采取必要的安全措施来防止数据泄露或未经授权的访问。
3. 权益保护:我们将尊重客户的权益,并遵守相关的消费者保护法律。
我们将确保订单处理过程中的公平交易和合理定价。
请注意,以上内容仅为概述,具体的订单处理方案将根据实际情况和需求进行制定和调整。
该方案的执行应由经验丰富的订单处理团队负责,并经过相关部门的审核和批准。
以上。
单店订货流程指引订货是店铺经营中非常重要的环节之一、一个高效的订货流程可以确保店铺能够及时补货,并满足顾客的需求。
下面是一个单店订货流程的指南,以帮助店主和员工更好地进行订货管理。
1.市场调研和需求评估在进行订货之前,要根据店铺自身的市场定位和目标顾客群体,进行市场调研和需求评估。
了解当前的市场趋势和竞争对手的情况,明确顾客的需求和购买动机。
通过这些信息,确定订货的品类和数量。
2.建立供应商关系3.建立订货指标和库存管理根据市场调研和需求评估的结果,制定订货指标和库存管理规则。
订货指标应包括品类、数量、价格、截止日期等信息。
库存管理规则应包括库存警戒线、最大库存量、订货周期等信息。
通过科学的指标和规则,能够更好地控制库存,并避免滞销和缺货的情况。
4.订货下单5.记录和核对6.跟踪配送7.商品验收和入库当商品送到店铺后,要进行商品的验收和入库工作。
通过验收,确保商品的质量和数量与订单一致,没有破损或其他质量问题。
在验收合格后,要及时将商品入库,并按照规定的库存管理规则进行分类和标记。
8.商品上架和陈列在商品入库后,根据店铺的陈列计划和实际销售情况,进行商品的上架和陈列工作。
根据商品的特点和消费者的购买习惯,进行合理的陈列和搭配,提高商品的曝光度和销售机会。
9.销售数据分析和补货决策定期分析销售数据,了解商品的销售情况和库存情况。
通过销售数据的分析,可以识别畅销商品和滞销商品,并做出相应的补货决策。
及时补货可以保持正常的库存水平,避免缺货和滞销情况的出现。
10.供应商绩效评估和优化定期对供应商进行绩效评估,包括供货及时性、产品质量、服务水平等指标。
评估后,根据供应商的表现,及时进行与供应商的沟通和协商。
对于表现好的供应商,可以与其进一步建立长期合作关系。
对于表现不佳的供应商,要及时与其进行沟通,讨论改进措施,如果问题无法解决,则可考虑寻找新的供应商。
以上就是一个单店订货流程的指南,希望对店主和员工在订货管理方面有所帮助。
总量预测前言在服装业,一年N次的订货会是品牌服装企业工作的重要环节。
订货会的质量影响一整季,甚至一整年的销售。
订货三大原则吃得饱•货卖堆山•总体是否达标,满足销售吃得好•以销定存•款式是否合适,符合市场余量少•定性定量•库存是否积压,利润最大订货常见误区盲目订货保守订货追求爆款跟风追随没有任何依据的订货,这种情况一般出现在一些加盟时间不长的客户身上,由于没有往年的销售经验与货品处信息作为参考,完全凭个人眼光与感觉去订货,导致订货量不合理,最后出现缺货或库存积压。
客户在订货时会说:“不行,不能多订,我还有**库存呢!”考虑自己库存,会走入保守定货的误区。
对服装经销商来说,都希望用最低的成本去赚取最大的利润,于是“爆款”的概念应运而生。
所以,很多客户在订货的时候都希望订到爆款,或者刻意去追求爆款。
跟风追随其他销售业绩做得好的客户订货。
人家哪款订的好,自己也订的多,人家订哪个色号,自己也订多。
但是结果常常并不能获得跟对方一样的高业绩,那么该怎么做呢?如何面对几种情况盲目订货保守订货追求爆款跟风追随一、合理目标分析二、制定商品计划一、考虑自己面对的市场,区域不同所订的货品也不同。
二、跟同一区域或相邻区域的经销商探讨定货问题。
一、分清死库存和有效库存二、不要害怕订货,而要尽量做到合理定货爆款背后存在的两大问题:一、赌注式的经营 二、订货严重不足应该追求合理的消化率调和正常订货会操作流程1.于订货会开始前二十天,组建订货会小组,一般由商品部主导、零售部经理、各区域督导、资深店长、员工代表组成;规划全年的销售业绩,包括店铺是否需要调整(扩大或是缩小面积);近半年的销售趋势(对比之前是增长还是下降);店铺的保底销售需求量是多少;促销规划与库存规划所需求的货品结构和数量2. 制定、收集各类商品数据、销售数据和客户建议;去年销售数据的汇总和客户建议:整体销售金额,预计提升%;一般会按基础提升10-15%核算目标;各月份销售金额、占比;各品种销售金额、占比、平均销售折扣;新旧款销售占比,及平均销售折扣;主力色系、颜色、尺码的销售占比;当地市场环境,市场消费信息,顾客消费水平,消费习惯;市场变化,竞品信息3. 订货会小组进行各终端网点商品销售数据的独立分析;确认季节销售比例,每月销售比例,每月类别销售占比和主力商品销售比例,确认价位段、SKU数总量;4. 总订货订货会小组进行各项销售数据、建议的分析与汇总;5. 总货量的确认。
如何制作执行订货计划1. 分析需求:首先,需要了解客户的需求和市场趋势。
通过销售数据和市场调研,分析产品的需求量和销售变化情况,并预测未来的需求。
2. 确定订货周期:根据产品的销售情况和供应周期,确定订货的周期和频率。
这可以帮助企业避免库存积压和短缺,并确保及时满足客户需求。
3. 订货数量计算:根据产品的销售数据和订货周期,计算每次订货的数量。
可以使用经济订单数量(EOQ)模型或其他方法来确定最优的订货数量。
4. 定价和协商:根据订货数量和预期销售量,与供应商协商价格和交货时间。
确保获得最优的价格和及时的交货。
5. 制定计划:根据以上分析,制定具体的订货计划。
包括订货日期、订货数量、供应商信息等。
6. 监控和调整:一旦订货计划执行,需要不断监控销售和库存情况,及时调整订货计划。
根据实际销售情况和市场变化,调整订货数量和周期。
制作执行订货计划需要全面的数据分析和市场预测能力,以及良好的供应链管理技巧。
通过有效的订货计划,企业可以降低库存成本、提高客户满意度,实现良好的经营效益。
制作执行订货计划并不仅仅是简单地凭直觉或经验来进行。
它需要充分的数据支持和分析,以便做出准确的预测和计划。
有了良好的订货计划,企业可以降低库存成本、减少过剩和短缺,优化供应链管理,提高客户满意度,从而增加企业利润。
下面我们来详细谈谈如何进行制作执行订货计划的步骤和技巧。
首先,好的订货计划需要基于充分的需求分析。
这包括了解客户的需求趋势、产品销售数据、市场趋势和竞争对手的活动。
通过对销售数据的分析,可以了解产品的需求量和销售变化情况,从而预测未来的需求。
此外,市场调研也是非常重要的,可以帮助企业了解消费者的购买行为和偏好,及时调整产品策略和销售计划。
其次,确定订货周期和频率是制作执行订货计划的重要一步。
订货周期是指订货的时间间隔,可以根据产品的销售情况和供应周期来确定。
订货频率则是在一个订货周期内需要进行订货的次数,根据市场需求和供应能力来确定。
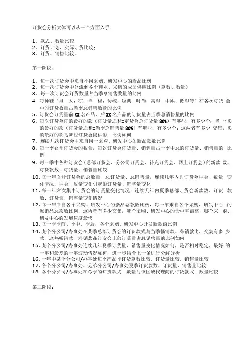
订货会分析大体可以从三个方面入手:1.款式、数量比较;2.订货计划、实际订货比较;3.订货、销售比较。
第一阶段:1.每一次订货会中来自不同采购、研发中心的新品比例2.每一次订货会中分流到各个鞋业、采购的成品供应比例(款数、数量)3.每一次订货会订货数量占当季总销售数量的比例4.每种鞋(男、女;凉、单、棉;传统、经典、时尚;高跟、中跟、低跟等)在各次订货会中的订货数量占当季总销售数量的比例5.订货会订货量前XX名产品、后XX名产品的订货量占当季总销售量的比例6.每次订货会订的最好的款(订货量之和=定货会总订货量80%)有哪些,有多少个;当季卖的最好的款(订货量之和=当季总销售量80%)有哪些,有多少个;这两者有多少交集,卖的最好的款是哪些订货会提供的,比例如何7.连续几次订货会中来自同一采购、研发中心的新品款数比例8.每一季召开订货会的数量,每次订货会订货量、销售量占一季中总的订货量、销售量的比例9.每一季中各种订货会(总部订货会、分公司订货会、补充订货会、网上订货会)的新款数、订货款数、订货量、销售量比较10.每一年召开订货会的总数量、总订货量、总销售量,连续几年内的订货会种类、数量变化情况,种类、数量变化引起的订货量、销售量变化11.每一年六次集中订货会的订货量变化情况;连续几年内夏季总部订货会新款数、订货款数、订货量、销售量变化情况12.每一年来自各个采购、研发中心的新品总款数比例,每一年来自各个采购、研发中心的畅销品总款数比例,这两者有多少交集,哪个采购、研发中心的命中率最高,哪个采购、研发中心的发展速度最快13.每一季季前、季中、季后,各个采购、研发中心开发新款的比例14.某个分公司/办事处在某季总部订货会的订货款式与当季畅销款、滞销款比,交集有多少款;这些畅销款、滞销款在订货会上的订货量占总销售量的比例如何15.某个分公司/办事处连续几年夏季订货量、销售量变化情况如何,是否相对稳定,最好的一年和最差的一年波动情况如何,进一步结合上一条进行分解分析16.一年中某个分公司/办事处每个产品季订货款数比较、订货量比较、销售量比较17.各个分公司/办事处、兄弟分公司/办事处夏季订货款数、订货量、销售量比较18.各个分公司/办事处在冬季的订货款式、数量与该区域代理商的订货款式、数量比较第二阶段:1.我们一年应该开多少次订货会?2.每个产品季应该开哪些订货会?3.每次订货会的目标和考核指标是什么?4.每次订货会投资收益比如何?5.每次订货会应该在什么时候召开?6.每次订货会应该要哪些分公司/办事处的哪些人来参加?7.每次订货会前需要开发多少款?8.每次订货会每个分公司/办事处应该订多少款,多少量?9.每次订货会后的产品分流比例如何?订货会的目标是什么?观点一:订货会就是为了订货,多订货是订货会的目标。
对顾客所填写的订货单进行编辑(处理1),不合格的订货单交给业务员,合格的订货单进行确认(处理2),新客户的订货单在查阅顾客资料以后进行新顾客数据的登陆(处理3),确定客户订单后,查阅配件库存情况,若订货可以满足,则开具发货单并修改库存(处理4),将处理结果存储到销售历史中,若订货无法满足,则将订货单暂存并存储,对照暂存订货单(处理5)后,通知采购部门。
(1)画出业务流程图
(2)画出数据流程图
(3)将处理1前后局部数据流程图转化成模块结构图,并说明转化类型。
1
(2)数据流程图,每个处理2分
事务型(4分)。
定量订货法的管理方法及步骤以定量订货法的管理方法及步骤为标题,写一篇文章定量订货法是一种常见的库存管理方法,它通过对产品需求进行定量预测和订货决策,以实现库存的合理控制和管理。
本文将介绍定量订货法的管理方法及步骤,以帮助企业更好地进行库存管理。
一、定量订货法的管理方法1. 基于历史数据的需求预测定量订货法的第一步是基于历史数据进行需求预测。
通过分析过去一段时间的销售数据,可以得出产品的平均销售量和销售波动情况。
根据这些数据,可以预测未来一段时间内的产品需求量,并作为订货的依据。
2. 计算经济订货量经济订货量是指在一定的订货批量下,能够使订货成本最低的订货量。
在定量订货法中,可以通过计算经济订货量来确定每次订货的数量。
经济订货量的计算通常基于以下几个因素:订货成本、存储成本、需求量、订货周期等。
3. 设置安全库存安全库存是为了应对需求波动和供应延误等因素而设置的一定数量的库存。
在定量订货法中,需要根据产品的销售波动情况和供应的可靠性来确定安全库存的水平。
安全库存的设置可以有效地避免因需求波动或供应延误而导致的缺货问题。
4. 确定订货周期订货周期是指从下达订货指令到货物到达的时间。
在定量订货法中,需要确定一个合理的订货周期,以便在产品需求量和供应能力之间找到一个平衡点。
订货周期的设置应考虑到供应商的交货能力和企业的库存需求,以确保及时供应并避免库存积压。
5. 定期检查库存水平在实施定量订货法时,定期检查库存水平是必不可少的。
通过定期检查库存水平,可以及时发现库存异常情况,如过高的库存或过低的库存,并及时采取相应的调整措施。
定期检查还可以帮助企业了解产品的销售状况和供应的情况,从而更好地进行库存管理。
二、定量订货法的管理步骤1. 收集历史数据需要收集过去一段时间内的销售数据和供应数据。
这些数据可以帮助企业了解产品的销售情况和供应情况,为后续的需求预测和订货决策提供依据。
2. 进行需求预测基于历史数据,进行产品需求的预测。
订货会数据分析(二)1、原始销售数据的统计及分析:订货的目的是为了销售,也就是说,订货应该围绕着销售来进行的。
所以,在参加订货会之前,我们必须统计出去年本季的销售数据,以这个销售数据作为依据进行订货。
销售数据的属性可以多样,下图中列出了一个两个简单的销售流水报表格式:2、销售总量分析:去年本季的销售总数量决定本季订货的总数量。
但并不是说上一季销售多少这一季就订多少。
因为当你订1000件货的时候你的销售一定是达不到1000件的,而会产生一定的库存。
我们要统计出去年本季销售中,有多少缺货现象、有多少货品是因为为了减少最终的实际库存而打折销售的,这样我们就可以分析出去年本季销售的数据是本身还有潜力上升的还是实际上超出了店铺的销售能力的。
另外,有些代理商认为,店铺里还有一定的库存,在本次订货的时候应该减去这个量,这个想法也值得商榷。
男装流行趋势变化不是特别大,可以减去其中库存的一部分,但不能全部减。
3、各类别销售量及占比:比如去年本季衬衫销售多少、裤子销售多少等等,在裤子当中牛仔多少、西裤多少,长裤多少、七分裤多少……都要进行统计与分析。
另外一方面,要看哪些类别销售有困难、哪些类别销售还有潜力,这样在所统计出的数据后面做适当的调整。
4、各类别颜色占比:在不同类别的颜色占比上也同样要以销售的实际数据作为参考。
比如,下季通常来讲深颜色和素色的比例就会偏多一点,而上装则是彩色的、亮色的比例相对偏多一点。
这些都不能代理商自己说了算,而要通过销售数据的分析。
(这里需要加入设计的流行元素)5、各类别尺码占比:在订货中尺码的确定上,不能想当然。
有些代理商认为,我们是北方的,应该大码偏多点。
这是不够精确的,要以销售分析出一个具体的尺码比例来。
另外,不同类别在同一地区的销售中其尺码比例也可以存在差异。
比如风衣类别由于一般是宽松型的,有些风衣可能还比较职业,可能就偏大码的销售要更好一点……这些都可能产生区别,所以要以销售数据的分析结果为依据。
超市蔬果订货补货验收操作指南一、前期准备工作1.明确需求:根据销售情况及库存情况,确定蔬果的订货数量和种类。
2.选择供应商:选择有信誉、品质可靠、价格适中的供应商。
3.编制订货计划:根据销售数据和库存情况,编制合理的订货计划。
二、订货操作1.填写订货单:将订货需求填写到订货单上,包括产品名称、规格、数量、单价等信息。
2.核对信息:核对填写的订货单信息是否正确,确保无误。
3.发送订单:将订货单传真或发送给供应商,确保供应商能及时收到订单。
三、补货操作1.检查库存:根据销售情况和库存量,确定需要补充的蔬果种类和数量。
3.补货上架:根据供应商提供的蔬果,将其上架,并按照相应的分类和陈列要求进行整理。
4.更新库存信息:将新补货的蔬果信息录入库存管理系统,确保库存信息的及时更新。
四、验收操作1.检查订单:与供应商提供的订单信息进行核对,确保订单的准确性和完整性。
2.检查货物外观:检查蔬果的外观是否完好,如有破损、腐烂等情况不能出售。
3.检查货物品质:对蔬果进行抽样检测,检查其口感、新鲜度和风味是否符合要求。
4.检查货物数量:与订单中的数量进行核对,确保订货数量与实际收货数量一致。
5.验收记录:将验收情况记录在验收表中,记录包括订货单号、供应商名称、蔬果品种、数量、外观及品质情况等。
五、后期处理1.上架销售:将经过验收合格的蔬果上架销售,做好陈列和标示工作。
2.更新库存信息:将实际收货数量录入库存管理系统,更新库存信息。
3.填写进货报告:根据验收记录,编制进货报告,汇总订货情况、补货情况以及验收情况。
4.整理文件:整理保存订货单、补货单、验收表、进货报告等文件。
5.定期盘点:根据需要,定期对蔬果库存进行盘点,确保库存数量的准确性和完整性。
通过制定超市蔬果订货补货验收操作指南,可以规范操作流程,提高工作效率,确保供应链的畅通,并保障蔬果品质的稳定。
同时,根据实际情况不断进行操作指南的优化和改进,以适应市场需求和超市发展的需要。
有米之炊——稳准狠的买手订货技巧为今天工作成绩优异而努力学习,为明天事业腾飞培训学习以蓄能!是企业对员工培训的意愿,是学员参加学习培训的动力,亦是蓝草咨询孜孜不倦追求的目标。
蓝草企业精心准备的课程,学习达成当前岗位知识与技能;晋升岗位所需知识与技能;蓝草企业课程注意突出实战性、技能型领域的应用型课程;特别关注新技术、新渠道、新知识创新型知识课程。
蓝草企业的口号是:为快乐而培训为培训更快乐!策和手段,恭请致电,了解详情。
2018年蓝草咨询特别为学员终端客户推出“快乐Plus大礼包”政策(适用范围)1.2人以上(含2人)同时报名,享受实际报价的90%。
2.5人以上(含5人)同时报名,享受实际报价的80%。
3.学员学习期间可以得到“快乐培训增值礼”申请免费成为“蓝草club”会员,会员可以免费参加(某些活动只收取成本费用)蓝草club定期不定期举办活动,如联谊会、读书会、品鉴会等。
多行业多领域的多方面资源,感受朋友们的成功快乐。
员承担成本费用)club”会员的学员,报名参加另外蓝草咨询举办的培训课程的,可以享受该培训课程9折优惠。
4.学员学习期间可以得到“快乐Plus大礼包”PDF版)及教材100元)蓝草咨询:为快乐培训为培训更快乐!未尽事宜,恭请致电,了解详情。
实战型能落地营销/管理专家-黄俭老师简介:滨江双创联盟荣誉理事长;上海蓝草企业管理咨询有限公司首席讲师;多家知名企业特聘高级管理顾问。
黄老师多年在企业管理、公司战略规划、市场营销、品牌建设、员工管理、绩效考核、上市公司等等方面有着丰富的实践经验;深刻理解了东西方管理精髓。
进入培训教育行业,作为资深培训讲师,在企业内训课、公开课、CEO总裁班等百余家企业和大学课堂讲授战略管理、营销管理、品牌管理等领域专业课程,结合自身的企业实践和理论研究,开发的具有知识产权的一系列新营销课程收到企业和广大学员的欢迎和热烈反馈。
听黄老师上课,可以聆听他的职场经历,分享他的成绩,干货多多!课程突出实用性、故事性、新鲜性和幽默性。
买手订货数据分析报告
根据买手订货数据的分析,我总结了以下几点:
首先,我们可以看出销售量最高的商品是手机和电视两类产品。
这表明消费者对于高科技产品的需求较高。
对于这类产品,我们可以进一步扩大采购量,以满足消费者的需求。
其次,我们还可以发现在不同价格段的商品中,销量最高的是中价位的商品。
这表明大多数消费者更倾向于购买中等价位的产品。
我们可以根据这个趋势,调整采购策略,加大中价位商品的采购量。
另外,从订货数据中可以看出,女性消费者对于服装和化妆品的需求较高。
我们可以增加这些商品的采购量,以满足女性消费者的需求。
此外,我们还可以根据地域数据进行分析。
根据不同地区的销售情况,我们可以调整不同地区的商品供应量,以满足当地消费者的需求。
比如,在销售额较高的地区,我们可以增加商品的供应量,进一步提高销售额。
而在销售额较低的地区,我们可以调整商品的种类和价格,以吸引更多的消费者。
最后,我们还可以根据时间数据进行分析。
通过对不同时间段的销售数据进行比较,我们可以找出销售高峰期和低谷期。
在销售高峰期,我们可以增加库存量,以满足消费者的需求。
而在销售低谷期,我们可以通过促销活动和折扣等方式,吸引消费者增加购买量,提升销售额。
综上所述,通过对买手订货数据的分析,我们可以调整采购策略,以满足消费者的需求,提升销售额。
下面我向大家介绍一个非常简单易学的服装补货公式。
剩余库存销售时间(周数)=剩余库存量/(销售总量/(销售总时间/7))。
剩余库存销售时间(周数)=剩余库存量/平均每周销售数量;
平均每周销售数量=销售总量/销售的周数;
销售周数=销售总别间/7
一、订货会前的数据准备:
对于代理商来说订货会前需要确定如下数据:1、买多少金额/件货;2买什么品类的货3;确定商品级别及对应的订货件数。
除1外,其他两项都是需要订货前制定的策略计划。
(注:以下分析不考虑店铺数量变化的状态)
1、买货金额一般来说厂家已经提前确认,代理商要做的就是计算出对应的商品数量。
公式如下:
商品数量=采购目标/(区域销售平均吊牌价X(1 +计划涨降价幅度))
2、确定各品类买货金额及数量:根据同期商品各品类销售百分比确定本订货季的比重,修订原则是今年商品趋势和经营者的策略。
这个环节非常重要,它是一个买货策略的落地环节。
3、确定商品各级别款及数量:可以采取平均值和极值相结合的方法。
根据历史销售数据将商品款分为五个级别(也可以是三个),级别和采购数量对应关系如下:。